SPRUIV7C May   2022  – November 2025 AM620-Q1 , AM623 , AM625 , AM625-Q1 , AM625SIP

 

  1.   1
  2.   Read This First
    1.     About This Manual
    2.     Glossary
    3.     Related Documentation From Texas Instruments
    4.     6
    5.     Support Resources
    6.     Trademarks
    7.     Export Control Notice
  3. Introduction
    1. 1.1 Device Overview
    2. 1.2 Functional Block Diagram
    3. 1.3 Module Allocation and Instances within Device Domains
    4. 1.4 Device MAIN Domain
      1. 1.4.1  Arm Cortex-A53 Subsystem (A53SS)
      2. 1.4.2  Programmable Real-Time Unit Subsystem (PRUSS)
      3. 1.4.3  DDR 16-bit Subsystem (DDR16)
      4. 1.4.4  Region-based Address Translation Module (RAT)
      5. 1.4.5  Data Movement Subsystem (DMSS)
      6. 1.4.6  Mailbox (MAILBOX)
      7. 1.4.7  Spinlock (SPINLOCK)
      8. 1.4.8  General Purpose Input/Output Interface (GPIO)
      9. 1.4.9  Inter-Integrated Circuit Interface (I2C)
      10. 1.4.10 Serial Peripheral Interface (SPI)
      11. 1.4.11 Universal Asynchronous Receiver/Transmitter (UART)
      12. 1.4.12 3-port Gigabit Ethernet Switch (CPSW3G)
      13. 1.4.13 Universal Serial Bus (USB) Subsystem 2.0
      14. 1.4.14 General Purpose Memory Controller (GPMC)
      15. 1.4.15 Error Location Module (ELM)
      16. 1.4.16 Flash Subsystem (FSS) with Octal Serial Peripheral Interface (OSPI)
      17. 1.4.17 Multi-Media Card/Secure Digital Interface (MMCSD)
      18. 1.4.18 Enhanced Capture Module (ECAP)
      19. 1.4.19 Enhanced Pulse-Width Modulation Module (EPWM)
      20. 1.4.20 Enhanced Quadrature Encoder Pulse Module (EQEP)
      21. 1.4.21 Controller Area Network (MCAN)
      22. 1.4.22 Timers
      23. 1.4.23 Internal Diagnostics Modules
    5. 1.5 Device MCU Domain
      1. 1.5.1 MCU Arm Cortex M4F Subsystem (MCU_M4FSS)
      2. 1.5.2 MCU General Purpose Input/Output Interface (MCU_GPIO)
      3. 1.5.3 MCU Inter-Integrated Circuit Interface (MCU_I2C)
      4. 1.5.4 MCU Multi-channel Serial Peripheral Interface (MCU_SPI)
      5. 1.5.5 MCU Universal Asynchronous Receiver/Transmitter (MCU_UART)
      6. 1.5.6 MCU Timers
      7. 1.5.7 MCU Internal Diagnostics Modules
    6. 1.6 Device WKUP Domain
      1. 1.6.1 Arm Cortex-R5F Processor (R5FSS)
    7. 1.7 Device Identification
  4. Memory Map
    1. 2.1 Memory Maps
      1. 2.1.1 MAIN Memory Map
      2. 2.1.2 DMASS0 Memory Map
      3. 2.1.3 ICSSM0 Memory Map
      4. 2.1.4 SA3_SS0 Memory Map
      5. 2.1.5 MCU_M4FSS0 Memory Map
      6. 2.1.6 WKUP_R5FSS0 Memory Map
    2. 2.2 SoC Address Aliasing
    3. 2.3 Processor Memory Map View
      1. 2.3.1 A53 Memory View
      2. 2.3.2 MCU M4F Memory View
      3. 2.3.3 WKUP R5 Memory View
    4. 2.4 Memory Map Summary
    5. 2.5 MMU Optimization Note
  5. System Interconnect
    1. 3.1 Terminology
    2. 3.2 System Interconnect Overview
    3. 3.3 Initiator/Target Connectivity
    4. 3.4 Interrupt Condition for Interconnect
      1. 3.4.1 Register MMR for default_err_intr
      2. 3.4.2 Register MMR for default_exp
    5. 3.5 IO Coherency Support
    6. 3.6 Quality of Service (QoS) Block
      1. 3.6.1 QoS Block MMR
      2. 3.6.2 QoS Summary Table
    7. 3.7 Route ID
      1. 3.7.1 Route ID Table
    8. 3.8 ISC and Firewall
      1. 3.8.1 Initiator-Side Security Controls (ISC)
        1. 3.8.1.1 ISC and Priv-ID
        2. 3.8.1.2 ISC Registers
      2. 3.8.2 Transaction Attributes for BCDMA and PktDMA Transactions
      3. 3.8.3 Firewall Block
        1. 3.8.3.1 Region Based Firewalls
        2. 3.8.3.2 Region Based Firewall Programming
  6. Module Integration
    1. 4.1  System Interconnect
      1. 4.1.1 cbass Integration
      2. 4.1.2 cbass_central Integration
      3. 4.1.3 cbass_dbg Integration
      4. 4.1.4 cbass_fw Integration
      5. 4.1.5 cbass_infra Integration
      6. 4.1.6 cbass_ipcss Integration
      7. 4.1.7 cbass_mcasp Integration
      8. 4.1.8 cbass_misc_peri Integration
      9. 4.1.9 cbass_safe Integration
    2. 4.2  Device Configuration
      1. 4.2.1 Control Module (CTRL_MMR)
        1. 4.2.1.1 MAIN_CTRL_MMR Integration
        2. 4.2.1.2 MCU_CTRL_MMR Integration
        3. 4.2.1.3 WKUP_CTRL_MMR Integration
        4. 4.2.1.4 Warm Resets
      2. 4.2.2 Voltage and Thermal Manager (VTM)
        1. 4.2.2.1 Voltage and Thermal Manager Locations
        2. 4.2.2.2 VTM Integration
      3. 4.2.3 Power Sleep Controller (PSC)
        1. 4.2.3.1 PSCSS Integration
        2. 4.2.3.2 PSC_FW_0 Integration
        3. 4.2.3.3 PSC_ECC_AGGR_0 Integration
      4. 4.2.4 Pad Configuration Module (PADCFG_CTRL)
        1. 4.2.4.1 PADCFG_CTRL Integration
      5. 4.2.5 PLL
        1. 4.2.5.1 Spread Spectrum PLLs
    3. 4.3  Processors and Accelerators
      1. 4.3.1 Arm Cortex A53 Subsystem (A53SS)
        1. 4.3.1.1 A53SS Unsupported Features
        2. 4.3.1.2 A53SS Integration
        3. 4.3.1.3 a53_rs_bw_limiter Integration
        4. 4.3.1.4 a53_ws_bw_limiter Integration
      2. 4.3.2 Arm Cortex R5F Subsystem (WKUP_R5FSS)
        1. 4.3.2.1 WKUP_R5FSS Unsupported Features
        2. 4.3.2.2 WKUP_R5FSS Integration
      3. 4.3.3 Arm Cortex M4F Subsystem (MCU_M4FSS)
        1. 4.3.3.1 MCU_M4FSS Unsupported Features
        2. 4.3.3.2 M4FSS Integration
        3. 4.3.3.3 M4FSS_CBASS_0 Integration
        4. 4.3.3.4 M4FSS_CORE0 Integration
        5. 4.3.3.5 M4FSS_CORTEX_M4F_SS_0 Integration
        6. 4.3.3.6 M4FSS_DRAM_0 Integration
        7. 4.3.3.7 M4FSS_ECC_AGGR_0 Integration
      4. 4.3.4 Programmable Real-Time Unit Subsystem (PRUSS)
        1. 4.3.4.1 PRUSS Unsupported Features
        2. 4.3.4.2 ICSSM Integration
        3. 4.3.4.3 PRUSS CORE Clock Generation
      5. 4.3.5 Graphics Processing Unit (GPU)
        1. 4.3.5.1 GPU Unsupported Features
        2. 4.3.5.2 GPU Integration
        3. 4.3.5.3 gpu_rs_bw_limiter Integration
        4. 4.3.5.4 gpu_ws_bw_limiter Integration
    4. 4.4  Interprocessor Communication
      1. 4.4.1 Mailbox
        1. 4.4.1.1 Mailbox Unsupported Features
        2. 4.4.1.2 Mailbox Additional Integration
        3. 4.4.1.3 mailbox Integration
        4. 4.4.1.4 MAILBOX_CLUSTER_0 Integration
      2. 4.4.2 Spinlock
        1. 4.4.2.1 SPINLOCK Unsupported Features
        2. 4.4.2.2 SPINLOCK Integration
    5. 4.5  Memory Controllers
      1. 4.5.1 DDR16 Subsystem (DDR16SS)
        1. 4.5.1.1 DDR16SS Not Supported Features
        2. 4.5.1.2 ddr16ss Integration
    6. 4.6  Interrupts
      1. 4.6.1 Generic Interrupt Controller Subsystem (GICSS)
        1. 4.6.1.1 GICSS Unsupported Features
        2. 4.6.1.2 gicss Integration
      2. 4.6.2 GPIOMUX_INTROUTER
        1. 4.6.2.1 main_gpiomux_introuter Integration
    7. 4.7  Data Movement Architecture
      1. 4.7.1 Data Movement Subsystem (DMSS)
        1. 4.7.1.1  DMSS Unsupported Features
        2. 4.7.1.2  Global Event Map
        3. 4.7.1.3  PSI-L System Thread Map
        4. 4.7.1.4  DMASS Integration
        5. 4.7.1.5  DMASS_BCDMA_0 Integration
        6. 4.7.1.6  DMASS_CBASS_0 Integration
        7. 4.7.1.7  DMASS_COMMON_0 Integration
        8. 4.7.1.8  DMASS_ECC_AGGR_0 Integration
        9. 4.7.1.9  DMASS_INTAGGR_0 Integration
        10. 4.7.1.10 DMASS_IPCSS_0 Integration
        11. 4.7.1.11 DMASS_PKTDMA_0 Integration
        12. 4.7.1.12 DMASS_PSILCFG_0 Integration
        13. 4.7.1.13 DMASS_PSILSS_0 Integration
        14. 4.7.1.14 DMASS_RINGACC_0 Integration
        15. 4.7.1.15 DMASS_SEC_PROXY_0 Integration
      2. 4.7.2 Peripheral DMA (PDMA)
        1. 4.7.2.1 PDMA Unsupported Features
        2. 4.7.2.2 PDMA Integration
    8. 4.8  Audio
      1. 4.8.1 Multichannel Audio Serial Port (MCASP)
        1. 4.8.1.1 MCASP Unsupported Features
        2. 4.8.1.2 MCASP Integration
    9. 4.9  General Connectivity
      1. 4.9.1 General Purpose Input/Output (GPIO)
        1. 4.9.1.1 GPIO Unsupported Features
        2. 4.9.1.2 GPIO Integration
        3. 4.9.1.3 GPIO Pin Mapping
      2. 4.9.2 Inter-Integrated Circiuit (I2C)
        1. 4.9.2.1 I2C Unsupported Features
        2. 4.9.2.2 I2C Integration
      3. 4.9.3 Multichannel Serial Peripheral Interface (MCSPI)
        1. 4.9.3.1 SPI Unsupported Features
        2. 4.9.3.2 MCSPI Integration
      4. 4.9.4 Universal Asynchronous Receiver/Transmitter (UART)
        1. 4.9.4.1 UART Unsupported Features
        2. 4.9.4.2 UART Integration
    10. 4.10 High-speed Serial Interfaces
      1. 4.10.1 Gigabit Ethernet Switch (CPSW)
        1. 4.10.1.1 CPSW Unsupported Features
        2. 4.10.1.2 cpsw Integration
      2. 4.10.2 Universal Serial Bus Subsystem (USB)
        1. 4.10.2.1 USB2SS Unsupported Features
        2. 4.10.2.2 USB Integration
    11. 4.11 Memory Interfaces
      1. 4.11.1 Flash Subsystem (FSS)
        1. 4.11.1.1 FSS Unsupported Features
        2. 4.11.1.2 FSS Integration
        3. 4.11.1.3 FSS_FSAS_0 Integration
      2. 4.11.2 Octal Serial Peripheral Interface (OSPI)
        1. 4.11.2.1 OSPI Unsupported Features
        2. 4.11.2.2 FSS_OSPI_0 Integration
      3. 4.11.3 General-Purpose Memory Controller (GPMC)
        1. 4.11.3.1 GPMC Unsupported Features
        2. 4.11.3.2 GPMC Integration
      4. 4.11.4 Error Location Module (ELM)
        1. 4.11.4.1 ELM Unsupported Features
        2. 4.11.4.2 ELM Integration
      5. 4.11.5 Multimedia Card Secure Digital (MMCSD)
        1. 4.11.5.1 MMCSD Unsupported Features
        2. 4.11.5.2 MMCSD Integration
        3. 4.11.5.3 MMCSD4 Integration
    12. 4.12 Industrial and Control Interfaces
      1. 4.12.1 Modular Controller Area Network (MCAN)
        1. 4.12.1.1 MCAN Unsupported Features
        2. 4.12.1.2 MCAN Integration
      2. 4.12.2 Enhanced Capture (ECAP)
        1. 4.12.2.1 ECAP Unsupported Features
        2. 4.12.2.2 ECAP Integration
      3. 4.12.3 Enhanced Pulse Width Modulation (EPWM)
        1. 4.12.3.1 EPWM Unsupported Features
        2. 4.12.3.2 EPWM Integration
      4. 4.12.4 Enhanced Quadrature Encoder Pulse (EQEP)
        1. 4.12.4.1 EQEP Unsupported Features
        2. 4.12.4.2 EQEP Integration
    13. 4.13 Camera Subsystem
      1. 4.13.1 Camera Serial Interface Receiver (CSI_RX_IF)
        1. 4.13.1.1 CSI_RX_IF Unsupported Features
        2. 4.13.1.2 csi_rx_if Integration
      2. 4.13.2 MIPI D-PHY Receiver (DPHY_RX)
        1. 4.13.2.1 DPHY4RX Unsupported Features
        2. 4.13.2.2 dphy_rx Integration
    14. 4.14 Timer Modules
      1. 4.14.1 Global Timebase Counter (GTC)
        1. 4.14.1.1 GTC Unsupported Features
        2. 4.14.1.2 GTC Integration
      2. 4.14.2 Real Time Interrupt (RTI)
        1. 4.14.2.1 RTI Unsupported Features
        2. 4.14.2.2 Module Allocations
        3. 4.14.2.3 Resets, Interrupts, and Clocks
        4. 4.14.2.4 RTI_CFG1 Integration
      3. 4.14.3 Real-Time Clock (RTC)
        1. 4.14.3.1 RTC Unsupported Features
        2. 4.14.3.2 rtcss Integration
      4. 4.14.4 Timer
        1. 4.14.4.1 Timer Unsupported Features
        2. 4.14.4.2 TIMER Integration
    15. 4.15 Internal Diagnostic Modules
      1. 4.15.1 Dual Clock Comparator (DCC)
        1. 4.15.1.1 DCC Unsupported Features
        2. 4.15.1.2 DCC Integration
        3. 4.15.1.3 DCC Input Source Clock Mapping (AM62X)
      2. 4.15.2 Error Signaling Module (ESM)
        1. 4.15.2.1 ESM Unsupported Features
        2. 4.15.2.2 ESM Integration
      3. 4.15.3 Memory Cyclic Redundancy Check (MCRC64)
        1. 4.15.3.1 MCRC64 Unsupported Features
        2. 4.15.3.2 MCRC64 Integration
      4. 4.15.4 ECC Aggregator (ECC_AGGR)
        1. 4.15.4.1 ECC_AGGR Integration
        2. 4.15.4.2 Modules and Subsystems with ECC Aggregator
        3. 4.15.4.3 ECC Aggregators Interconnect
    16. 4.16 Display Subsystem (DSS)
      1. 4.16.1 DSS_UL Unsupported Features
      2. 4.16.2 DSS Integration
      3. 4.16.3 OLDI_TX Integration Features
      4. 4.16.4 dphy_rx Integration
    17. 4.17 Debug Subsystem
      1. 4.17.1 debugss Integration
      2. 4.17.2 DEBUGSS_WRAP Integration
      3. 4.17.3 Debug Suspend Router Connections
  7. Initialization
    1. 5.1 Initialization Overview
      1. 5.1.1 ROM Code Overview
      2. 5.1.2 Bootloader Modes
      3. 5.1.3 Terminology
    2. 5.2 Boot Process
      1. 5.2.1 Public ROM Code Architecture
        1. 5.2.1.1 Main Module
        2. 5.2.1.2 X509 Module
        3. 5.2.1.3 Buffer Manager Module
        4. 5.2.1.4 Log and Trace Module
        5. 5.2.1.5 System Module
        6. 5.2.1.6 Protocol Module
        7. 5.2.1.7 Driver Module
      2. 5.2.2 M4 ROM Description
      3. 5.2.3 Boot Process Flow
    3. 5.3 Boot Mode Pins
      1. 5.3.1 BOOTMODE Pin Mapping
        1. 5.3.1.1 Primary Boot Mode Selection and Configuration
        2. 5.3.1.2 Backup Boot Mode Selection and Configuration
    4. 5.4 Boot Modes
      1. 5.4.1  Boot with OSPI Controller
        1. 5.4.1.1 OSPI Boot
          1. 5.4.1.1.1 OSPI Bootloader Operation
            1. 5.4.1.1.1.1 OSPI Initialization Process
            2. 5.4.1.1.1.2 OSPI Loading Process
        2. 5.4.1.2 xSPI Boot
          1. 5.4.1.2.1 xSPI Bootloader Operation
          2. 5.4.1.2.2 xSPI Initialization Process
        3. 5.4.1.3 QSPI Boot
          1. 5.4.1.3.1 QSPI Bootloader Operation
            1. 5.4.1.3.1.1 QSPI Initialization Process
            2. 5.4.1.3.1.2 QSPI Loading Process
        4. 5.4.1.4 SPI Boot
          1. 5.4.1.4.1 SPI Bootloader Operation
            1. 5.4.1.4.1.1 SPI Initialization Process
            2. 5.4.1.4.1.2 SPI Loading Process
        5. 5.4.1.5 Serial NAND Boot
          1. 5.4.1.5.1 Serial NAND Bootloader Operation
          2. 5.4.1.5.2 Serial NAND Initialization Process
          3. 5.4.1.5.3 Serial NAND Loading Process
      2. 5.4.2  I2C Boot
        1. 5.4.2.1 I2C Bootloader Operation
          1. 5.4.2.1.1 I2C Initialization Process
            1. 5.4.2.1.1.1 Block Size
            2. 5.4.2.1.1.2 Addressing
          2. 5.4.2.1.2 I2C Loading Process
            1. 5.4.2.1.2.1 Loading a Boot Image From EEPROM
      3. 5.4.3  SD Card Boot
        1. 5.4.3.1 SD Card Bootloader Operation
      4. 5.4.4  eMMC Boot
        1. 5.4.4.1 eMMC Bootloader Operation
        2. 5.4.4.2 eMMC Flash
      5. 5.4.5  Ethernet Boot
        1. 5.4.5.1 Ethernet Bootloader Operation
          1. 5.4.5.1.1 Ethernet Initialization Process
          2. 5.4.5.1.2 Ethernet Loading Process
            1. 5.4.5.1.2.1 Ethernet Boot Data Formats
              1. 5.4.5.1.2.1.1 Limitations
              2. 5.4.5.1.2.1.2 BOOTP Request
                1. 5.4.5.1.2.1.2.1 MAC Header (DIX)
                2. 5.4.5.1.2.1.2.2 IPv4 Header
                3. 5.4.5.1.2.1.2.3 UDP Header
                4. 5.4.5.1.2.1.2.4 BOOTP Payload
                5. 5.4.5.1.2.1.2.5 TFTP
          3. 5.4.5.1.3 Ethernet Hand Over Process
      6. 5.4.6  USB Boot
        1. 5.4.6.1 USB Bootloader Operation
          1. 5.4.6.1.1 USB-Specific Attributes
            1. 5.4.6.1.1.1 DFU Device Mode
      7. 5.4.7  UART Boot
        1. 5.4.7.1 UART Bootloader Operation
          1. 5.4.7.1.1 Initialization Process
          2. 5.4.7.1.2 UART Loading Process
            1. 5.4.7.1.2.1 UART XMODEM
          3. 5.4.7.1.3 UART Hand-Over Process
      8. 5.4.8  GPMC NOR Boot
        1. 5.4.8.1 GPMC NOR Bootloader Operation
      9. 5.4.9  GPMC NAND Boot
        1. 5.4.9.1 GPMC NAND Bootloader Operation
      10. 5.4.10 No boot/Development boot
    5. 5.5 PLL Configuration
    6. 5.6 Boot Parameter Tables
      1. 5.6.1  Common Header
      2. 5.6.2  PLL Setup
      3. 5.6.3  OSPI/QSPI/SPI Boot Parameter Table
      4. 5.6.4  UART Boot Parameter Table
      5. 5.6.5  I2C Boot Parameter Table
      6. 5.6.6  MMCSD/eMMC Boot Parameter Table
      7. 5.6.7  Ethernet Boot Parameter Table
      8. 5.6.8  xSPI Boot Parameter Table
      9. 5.6.9  USB DFU Boot Parameter Table
      10. 5.6.10 USB MSC Boot Parameter Table
      11. 5.6.11 GPMC NOR Boot Parameter Table
      12. 5.6.12 GPMC NAND Boot Parameter Table
    7. 5.7 Boot Image Format
      1. 5.7.1 Overall Structure
      2. 5.7.2 X.509 Certificate
      3. 5.7.3 Organizational Identifier (OID)
      4. 5.7.4 X.509 Extensions Specific to Boot
        1. 5.7.4.1 Boot Info (OID 1.3.6.1.4.1.294.1.1)
        2. 5.7.4.2 Image Integrity (OID 1.3.6.1.4.1.294.1.2)
      5. 5.7.5 Extended Boot Info Extension
        1. 5.7.5.1 Impact on HS Device
        2. 5.7.5.2 Extended Boot Info Details
        3. 5.7.5.3 Certificate / Component Types
        4. 5.7.5.4 Extended Boot Encryption Info
        5. 5.7.5.5 Component Ordering
        6. 5.7.5.6 Memory Load Sections Overlap with Executable Components
        7. 5.7.5.7 Device Type and Extended Boot Extension
      6. 5.7.6 Generating X.509 Certificates
        1. 5.7.6.1 Key Generation
          1. 5.7.6.1.1 Degenerate RSA Keys
        2. 5.7.6.2 Configuration Script
        3. 5.7.6.3 Image Data
    8. 5.8 Boot Memory Maps
      1. 5.8.1 Global Memory Addresses Used by ROM Code
  8. Device Configuration
    1. 6.1 Memory Mapped Control Register Modules (CTRL_MMR)
      1. 6.1.1 General Purpose Control Register Modules
        1. 6.1.1.1 General Purpose Control Register Modules Overview
        2.       401
        3. 6.1.1.2 General Purpose Control Register Modules Functional Description
          1. 6.1.1.2.1 Description for General Purpose Control Register Module Register Types
            1. 6.1.1.2.1.1 Register Partitions
            2. 6.1.1.2.1.2 Pad Configuration Registers
            3. 6.1.1.2.1.3 Kick Protection Registers
            4. 6.1.1.2.1.4 I/O Debounce Control Registers
            5. 6.1.1.2.1.5 Proxy Addressing Registers
      2. 6.1.2 Security Control Register Modules
        1. 6.1.2.1 Security Control Register Modules Overview
    2. 6.2 Power
      1. 6.2.1 Power Management Overview
      2. 6.2.2 Power Control Modules
        1. 6.2.2.1 Power Sleep Controller
          1. 6.2.2.1.1 PSC Architecture
          2. 6.2.2.1.2 PSC Configurations
          3. 6.2.2.1.3 PSC0 LPSC Features
          4. 6.2.2.1.4 WKUP_PSC0 LPSC Features
          5. 6.2.2.1.5 Software Sequence to enable an IP through PSC
        2. 6.2.2.2 Device Manager
      3. 6.2.3 Power Management Techniques
        1. 6.2.3.1 Dynamic Frequency Scaling (DFS)
        2. 6.2.3.2 OPP Low
      4. 6.2.4 Power Modes
        1. 6.2.4.1  Active
        2. 6.2.4.2  Standby
        3. 6.2.4.3  MCU-Only
        4. 6.2.4.4  DeepSleep
        5. 6.2.4.5  Partial IO
        6. 6.2.4.6  Power States and Transitions
        7. 6.2.4.7  Wakeup Sources/Events
        8. 6.2.4.8  USB Wakeup Scenarios
        9. 6.2.4.9  Main Oscillator Control During DeepSleep
        10. 6.2.4.10 Low Power Mode Sequencing with Device Manager
        11. 6.2.4.11 I/O Power Management and Daisy Chaining
      5. 6.2.5 Power Supply Modules
        1. 6.2.5.1 Power OK (POK) Modules
          1. 6.2.5.1.1 Configuration Registers
        2. 6.2.5.2 Power on Reset (POR) Module
          1. 6.2.5.2.1 POR Overview
          2. 6.2.5.2.2 POR Integration
        3. 6.2.5.3 PoR/Reset Generator (PRG) Modules
          1. 6.2.5.3.1 PRG Overview
        4. 6.2.5.4 Power Glitch Detect (PGD) Modules
        5. 6.2.5.5 Voltage and Thermal Manager (VTM)
          1. 6.2.5.5.1 VTM Overview
            1. 6.2.5.5.1.1 VTM Features
            2. 6.2.5.5.1.2 VTM Not Supported Features
          2. 6.2.5.5.2 VTM Functional Description
            1. 6.2.5.5.2.1 VTM Temperature Status and Thermal Management
              1. 6.2.5.5.2.1.1 10-bit Temperature Values Versus Temperature
            2. 6.2.5.5.2.2 VTM Temperature Driven Alerts and Interrupts
            3. 6.2.5.5.2.3 VTM VID Voltage Domains
            4. 6.2.5.5.2.4 VTM Clocking
            5. 6.2.5.5.2.5 VTM Retention Interface
            6. 6.2.5.5.2.6 VTM ECC Aggregator
            7. 6.2.5.5.2.7 VTM Programming Model
              1. 6.2.5.5.2.7.1 VTM Maximum Temperature Outrange Alert
              2. 6.2.5.5.2.7.2 Temperature Monitor during Low Power Modes
              3. 6.2.5.5.2.7.3 Sensors Programming Sequences
            8. 6.2.5.5.2.8 AVS-Class0
    3. 6.3 Reset
      1. 6.3.1 Overview
        1. 6.3.1.1 MCU Domain Supported Resets
        2. 6.3.1.2 MAIN Domain Supported Resets
        3. 6.3.1.3 High-Level Reset Flow
        4. 6.3.1.4 Reset Terminology
        5. 6.3.1.5 Reset Architecture
          1. 6.3.1.5.1 Reset Architecture Block Diagram
          2. 6.3.1.5.2 SoC Reset Hardware Logic Diagram
          3. 6.3.1.5.3 MCU Domain Reset Hardware Logic Diagram
          4. 6.3.1.5.4 MAIN Domain Reset and PORz Hardware Logic Diagrams
      2. 6.3.2 Reset Sources
      3. 6.3.3 Reset Status
        1. 6.3.3.1 Reset Source Status Registers
        2. 6.3.3.2 MCU_RESETSTATz Status Pin
        3. 6.3.3.3 MCU_ERRORn Status Pin
        4. 6.3.3.4 RESETSTATz Status Pin
        5. 6.3.3.5 PORz_OUT Status Pin
      4. 6.3.4 Reset Controls
        1. 6.3.4.1 Reset Control Registers
        2. 6.3.4.2 Reset Isolation
      5. 6.3.5 Reset Details
        1. 6.3.5.1  POR Resets
          1. 6.3.5.1.1 SW_MAIN_PORz Reset
          2. 6.3.5.1.2 MCU_PORz Reset
        2. 6.3.5.2  Warm Resets
          1. 6.3.5.2.1 MAIN Domain Warm Reset Sequence Flow
          2. 6.3.5.2.2 MAIN_RESETz_REQ Reset
          3. 6.3.5.2.3 SW_MAIN_WARMRSTz Reset
          4. 6.3.5.2.4 MCU_RESETz Reset
          5. 6.3.5.2.5 SW_MCU_WARMRSTz Reset
        3. 6.3.5.3  SMS Resets
          1. 6.3.5.3.1 SMS_WARM_OUT_RST_n Reset (MAIN Domain)
          2. 6.3.5.3.2 SMS_COLD_OUT_RST_n Reset (MAIN Domain)
          3. 6.3.5.3.3 SMS_COLD_OUT_RST_n Reset (MCU Domain)
        4. 6.3.5.4  VTM Thermal Alert Reset
        5. 6.3.5.5  MAIN ESM_ERRORz Reset
        6. 6.3.5.6  MCU ESM_ERRORz Reset
        7. 6.3.5.7  DM_WDT_RST_n Reset
        8. 6.3.5.8  HHV
        9. 6.3.5.9  BOOTMODE Pin Latching
        10. 6.3.5.10 Power-on-Reset Sequence
        11. 6.3.5.11 Low Power Mode Reset Handling
    4. 6.4 Clocking
      1. 6.4.1 Overview
      2. 6.4.2 Clock Inputs
        1. 6.4.2.1 Overview
      3. 6.4.3 Clock Outputs
        1. 6.4.3.1 Observation Clock Pins
          1. 6.4.3.1.1 MCU_OBSCLK0 Pin
          2. 6.4.3.1.2 OBSCLK0 Pin
          3. 6.4.3.1.3 AUDIO_EXT_REFCLK
        2. 6.4.3.2 System Clock Pins
          1. 6.4.3.2.1 MCU_SYSCLKOUT0
          2. 6.4.3.2.2 SYSCLKOUT0
          3. 6.4.3.2.3 WKUP_CLKOUT0
      4. 6.4.4 Device Oscillators
        1. 6.4.4.1 Device Oscillators Integration
          1. 6.4.4.1.1 High-Frequency Oscillator with External Crystal
          2. 6.4.4.1.2 Low-Frequency Oscillator with External Crystal
          3. 6.4.4.1.3 Internal RC Oscillator
        2. 6.4.4.2 Oscillator Clock Loss Detection
      5. 6.4.5 PLLs
        1. 6.4.5.1 MCU Domain PLL Overview
        2. 6.4.5.2 MAIN Domain PLLs Overview
        3. 6.4.5.3 PLL Reference Clocks
          1. 6.4.5.3.1 PLLs in MCU Domain
          2. 6.4.5.3.2 PLLs in MAIN Domain
        4. 6.4.5.4 Generic PLL Overview
          1. 6.4.5.4.1 PLLs Output Clocks Parameters
            1. 6.4.5.4.1.1 PLLs Input Clocks
            2. 6.4.5.4.1.2 PLL Output Clocks
              1. 6.4.5.4.1.2.1 PLLTS16FFCLAFRACF2 Type Output Clocks
              2. 6.4.5.4.1.2.2 PLL Lock
              3. 6.4.5.4.1.2.3 HSDIVIDER
              4. 6.4.5.4.1.2.4 ICG Module
              5. 6.4.5.4.1.2.5 PLL Power Down
              6. 6.4.5.4.1.2.6 PLL Calibration
          2. 6.4.5.4.2 PLL Spread Spectrum Modulation Module
            1. 6.4.5.4.2.1 Definition of SSMOD
            2. 6.4.5.4.2.2 SSMOD Configuration
        5. 6.4.5.5 PLLs Device-Specific Information
          1. 6.4.5.5.1 SSMOD Related Bitfields Table
          2. 6.4.5.5.2 Clock Synthesis Inputs to the PLLs
          3. 6.4.5.5.3 Clock Output Parameter
          4. 6.4.5.5.4 Calibration Related Bitfields
        6. 6.4.5.6 PLL Controller (PLLCTRL)
        7. 6.4.5.7 PLL, PLLCTRL, and HSDIV Controllers Programming Guide
          1. 6.4.5.7.1 PLL Initialization
            1. 6.4.5.7.1.1 Kick Protection Mechanism
            2. 6.4.5.7.1.2 PLLCTRL Initialization
            3. 6.4.5.7.1.3 PLL Programming Requirements
          2. 6.4.5.7.2 HSDIV PLL Programming
          3. 6.4.5.7.3 PLL Controllers Programming - Dividers PLLDIVn and GO Operation
            1. 6.4.5.7.3.1 GO Operation
            2. 6.4.5.7.3.2 Software Steps to Modify PLLDIV Ratios
          4. 6.4.5.7.4 Entire Sequence for Programming PLLCTRL, HSDIV, and PLL
          5. 6.4.5.7.5 Dual Clock Comparator (DCC)
          6. 6.4.5.7.6 DeepSleep Clock Gating
            1. 6.4.5.7.6.1 Software responsibility of clock settings during deeplseep mode
  9. Processors and Accelerators
    1. 7.1 Arm Cortex-A53 Subsystem (A53SS)
      1. 7.1.1 A53SS Overview
        1. 7.1.1.1 A53SS Introduction
        2. 7.1.1.2 A53SS Features
        3.       567
      2. 7.1.2 A53SS Functional Description
        1. 7.1.2.1  A53SS Block Diagram
        2. 7.1.2.2  Arm Cortex-A53 Cluster
        3. 7.1.2.3  A53SS Interfaces and Async Bridges
        4. 7.1.2.4  A53SS Interrupts
          1. 7.1.2.4.1 A53SS Interrupt Inputs
          2. 7.1.2.4.2 A53SS Interrupt Outputs
        5. 7.1.2.5  A53SS Power Management and Clocking
          1. 7.1.2.5.1 A53SS Power Management
          2. 7.1.2.5.2 A53SS Clocking
        6. 7.1.2.6  A53SS Debug
        7. 7.1.2.7  A53SS Global and Debug Timestamps
        8. 7.1.2.8  A53SS Watchdog
        9. 7.1.2.9  A53SS Functional Safety - ECC Error Injection Support
          1. 7.1.2.9.1 A53 ECC Aggregators During Low Power States
          2. 7.1.2.9.2 Auto-initialization of Memories
          3. 7.1.2.9.3 A53 SRAM Safety
          4. 7.1.2.9.4 A53 SRAM ECC Aggregator Configurations
        10. 7.1.2.10 A53SS Boot
        11. 7.1.2.11 A53SS Interprocessor Communication
    2. 7.2 Device Manager Cortex R5F Subsystem (WKUP_R5FSS)
      1. 7.2.1 WKUP_R5FSS Overview
        1. 7.2.1.1 WKUP_R5FSS Features
        2.       591
      2. 7.2.2 WKUP_R5FSS Functional Description
        1. 7.2.2.1  WKUP_R5FSS Block Diagram
        2. 7.2.2.2  WKUP_R5FSS Cortex-R5F Core
          1. 7.2.2.2.1 L1 Caches
          2. 7.2.2.2.2 Tightly-Coupled Memories (TCMs)
          3. 7.2.2.2.3 WKUP_R5FSS Special Signals
        3. 7.2.2.3  WKUP_R5FSS Interfaces
          1. 7.2.2.3.1 Initiator Interfaces
          2. 7.2.2.3.2 Target Interfaces
        4. 7.2.2.4  WKUP_R5FSS Power, Clocking and Reset
          1. 7.2.2.4.1 WKUP_R5FSS Power
          2. 7.2.2.4.2 WKUP_R5FSS Clocking
          3. 7.2.2.4.3 WKUP_R5FSS Reset
        5. 7.2.2.5  WKUP_R5FSS Vectored Interrupt Manager (VIM)
          1. 7.2.2.5.1 VIM Overview
          2. 7.2.2.5.2 VIM Interrupt Inputs
          3. 7.2.2.5.3 VIM Interrupt Outputs
          4. 7.2.2.5.4 VIM Interrupt Vector Table (VIM RAM)
          5. 7.2.2.5.5 VIM Interrupt Prioritization
          6. 7.2.2.5.6 VIM ECC Support
          7. 7.2.2.5.7 VIM IDLE State
          8. 7.2.2.5.8 VIM Interrupt Handling
            1. 7.2.2.5.8.1 Servicing IRQ Through Vector Interface
            2. 7.2.2.5.8.2 Servicing IRQ Through MMR Interface
            3. 7.2.2.5.8.3 Servicing IRQ Through MMR Interface (Alternative)
            4. 7.2.2.5.8.4 Servicing FIQ
            5. 7.2.2.5.8.5 Servicing FIQ (Alternative)
        6. 7.2.2.6  WKUP_R5FSS Region Address Translation (RAT)
          1. 7.2.2.6.1 WKUP R5FSS Usage
          2. 7.2.2.6.2 RAT Function
          3. 7.2.2.6.3 How to use RAT Block in R5
          4. 7.2.2.6.4 Example of Using RAT to Access Full 36b SoC Memory Map
        7. 7.2.2.7  WKUP_R5FSS ECC Support
        8. 7.2.2.8  WKUP_R5FSS Memory View
        9. 7.2.2.9  WKUP_R5FSS Interrupts
        10. 7.2.2.10 WKUP_R5FSS Debug and Trace
        11. 7.2.2.11 WKUP_R5FSS Boot Options
        12. 7.2.2.12 WKUP_R5FSS Core Memory ECC Events
      3. 7.2.3 Vectored Interrupt Manager (VIM)
        1. 7.2.3.1 VIM Overview
          1. 7.2.3.1.1 VIM Features
          2. 7.2.3.1.2 Unsupported Features
          3.        634
        2. 7.2.3.2 VIM Functional Description
          1. 7.2.3.2.1 Block Diagram
          2. 7.2.3.2.2 Interrupt Inputs
          3. 7.2.3.2.3 Interrupt Outputs
          4. 7.2.3.2.4 Priority Interrupt / Nested Interrupts
          5. 7.2.3.2.5 VIC Port
          6. 7.2.3.2.6 Latency
          7. 7.2.3.2.7 Safety
          8. 7.2.3.2.8 IDLE
        3. 7.2.3.3 Interrupt Conditions
          1. 7.2.3.3.1 CPU Interrupts
          2. 7.2.3.3.2 Interrupt Description
            1. 7.2.3.3.2.1 coreN_IRQn
            2. 7.2.3.3.2.2 coreN_FIQn
          3. 7.2.3.3.3 Interrupt Condition Control
            1. 7.2.3.3.3.1 coreN_IRQn
            2. 7.2.3.3.3.2 coreN_FIQn
          4. 7.2.3.3.4 Interrupt Handling
            1. 7.2.3.3.4.1 IRQ through the Vector Interface
            2. 7.2.3.3.4.2 IRQ through MMR Interface
            3. 7.2.3.3.4.3 IRQ through MMR Interface (Alternative)
            4. 7.2.3.3.4.4 FIQ
            5. 7.2.3.3.4.5 FIQ (Alternative)
        4. 7.2.3.4 Memory Map
        5. 7.2.3.5 Module I/O
          1. 7.2.3.5.1 Clocks, Reset, Emulation
          2. 7.2.3.5.2 VBUSP Target Interface
          3. 7.2.3.5.3 Interrupt Inputs
          4. 7.2.3.5.4 Interrupt Outputs
          5. 7.2.3.5.5 VIC Interfaces
          6. 7.2.3.5.6 Compare Outputs
          7. 7.2.3.5.7 ECC Control and Status Bus
          8. 7.2.3.5.8 DFT
          9. 7.2.3.5.9 RAM GPIO
        6. 7.2.3.6 Programmer's Guide
          1. 7.2.3.6.1 Initialization Sequence
          2. 7.2.3.6.2 DED Behavior
          3. 7.2.3.6.3 Power Up/Down Sequence
    3. 7.3 Cortex-M4F Subsystem (MCU_M4FSS)
      1. 7.3.1 MCU_M4FSS Overview
        1. 7.3.1.1 MCU_M4FSS Features
        2.       676
      2. 7.3.2 MCU_M4FSS Functional Description
        1. 7.3.2.1  MCU_M4FSS Block Diagram
        2. 7.3.2.2  MCU_M4FSS Processor
        3. 7.3.2.3  MCU_M4FSS Internal RAMs
        4. 7.3.2.4  MCU_M4FSS Interfaces
          1. 7.3.2.4.1 Controller Interfaces
          2. 7.3.2.4.2 Peripheral Interfaces
        5. 7.3.2.5  MCU_M4FSS Power, Clocking and Reset
        6. 7.3.2.6  MCU_M4FSS Memory View
        7. 7.3.2.7  MCU_M4FSS RAT
        8. 7.3.2.8  MCU_M4FSS ECC Support
        9. 7.3.2.9  MCU_M4FSS Interrupts
        10. 7.3.2.10 MCU_M4FSS Debug and Trace
        11. 7.3.2.11 MCU_M4FSS Time Sync
        12. 7.3.2.12 MCU_M4FSS SysTick
        13. 7.3.2.13 MCU_M4FSS Initialization
    4. 7.4 Programmable Real-Time Unit Subsystem (PRUSS)
      1. 7.4.1 PRUSS Overview
        1. 7.4.1.1 PRUSS Key Features
        2.       696
      2. 7.4.2 PRUSS Environment
        1. 7.4.2.1 PRUSS Internal Pinmux
          1.        PRUSS I/O Signals
        2. 7.4.2.2 PRUSS Fast GPIO pins
      3. 7.4.3 PRUSS Top Level Resources Functional Description
        1. 7.4.3.1 PRUSS Reset Management
        2. 7.4.3.2 PRUSS Power and Clock Management
          1. 7.4.3.2.1 PRUSS CORE Clock Generation
          2. 7.4.3.2.2 PRUSS Idle State
          3. 7.4.3.2.3 PRUSS Protect
          4. 7.4.3.2.4 Module Clock Configurations at PRUSS Top Level
        3. 7.4.3.3 Other PRUSS Module Functional Registers at Subsystem Level
        4. 7.4.3.4 PRUSS Memory Maps
          1. 7.4.3.4.1 PRUSS Local Memory Map
            1. 7.4.3.4.1.1 PRUSS Local Instruction Memory Map
            2. 7.4.3.4.1.2 PRUSS Local Data Memory Map
          2. 7.4.3.4.2 PRUSS Global Memory Map
      4. 7.4.4 PRUSS PRU Cores
        1. 7.4.4.1 PRU Cores Overview
        2. 7.4.4.2 PRU Cores Functional Description
          1. 7.4.4.2.1 PRU Constant Table
          2. 7.4.4.2.2 PRU Module Interface
            1. 7.4.4.2.2.1 Real-Time Status Interface Mapping (R31): Interrupt Events Input
            2. 7.4.4.2.2.2 Event Interface Mapping (R31): PRU System Events
            3. 7.4.4.2.2.3 General-Purpose Inputs (R31): Enhanced PRU GP Module
              1. 7.4.4.2.2.3.1 PRU EGPIs Direct Input
              2. 7.4.4.2.2.3.2 PRU EGPIs 16-Bit Parallel Capture
              3. 7.4.4.2.2.3.3 PRU EGPIs 28-Bit Shift In
                1. 7.4.4.2.2.3.3.1 PRU EGPI Programming Model
              4. 7.4.4.2.2.3.4 General-Purpose Outputs (R30): Enhanced PRU GP Module
                1. 7.4.4.2.2.3.4.1 PRU EGPOs Direct Output
                2. 7.4.4.2.2.3.4.2 PRU EGPO Shift Out
                  1. 4.4.2.2.3.4.2.1 PRU EGPO Programming Model
              5. 7.4.4.2.2.3.5 Sigma Delta (SD) Decimation Filtering
                1. 7.4.4.2.2.3.5.1 Sigma Delta Block Diagram and Signals
                2. 7.4.4.2.2.3.5.2 PRU R30 / R31 Interface
                3. 7.4.4.2.2.3.5.3 Sigma Delta Description
                4. 7.4.4.2.2.3.5.4 Sigma Delta Basic Programming Example
              6. 7.4.4.2.2.3.6 Three Channel Peripheral Interface
                1. 7.4.4.2.2.3.6.1 Peripheral Interface Block Diagram and Signal Configuration
                2. 7.4.4.2.2.3.6.2 PRU R30 and R31 Interface
                3. 7.4.4.2.2.3.6.3 Clock Generation
                  1. 4.4.2.2.3.6.3.1 Configuration
                  2. 4.4.2.2.3.6.3.2 Clock Output Start Conditions
                    1. 4.2.2.3.6.3.2.1 TX Mode (RX_EN = 0)
                    2. 4.2.2.3.6.3.2.2 RX Mode (RX_EN = 1)
                  3. 4.4.2.2.3.6.3.3 Stop Conditions
                4. 7.4.4.2.2.3.6.4 Three Peripheral Mode Basic Programming Model
                  1. 4.4.2.2.3.6.4.1 Clock Generation
                  2. 4.4.2.2.3.6.4.2 TX - Single Shot
                  3. 4.4.2.2.3.6.4.3 TX - Continuous FIFO Loading
                  4. 4.4.2.2.3.6.4.4 RX - Auto Arm or Non-Auto Arm
        3. 7.4.4.3 PRUSS RAM Index Allocation
      5. 7.4.5 PRUSS Broadside Accelerators
        1. 7.4.5.1 PRUSS Broadside Accelerators Overview
        2. 7.4.5.2 PRUSS Data Processing Accelerators Functional
          1. 7.4.5.2.1 PRU Multiplier with Accumulation (MPY/MAC)
            1. 7.4.5.2.1.1 PRU MAC Operations
              1. 7.4.5.2.1.1.1 PRU versus MAC Interface
              2. 7.4.5.2.1.1.2 Multiply only mode(default state), MAC_MODE = 0
                1. 7.4.5.2.1.1.2.1 Programming PRU MAC in "Multiply-ONLY" mode
              3. 7.4.5.2.1.1.3 Multiply and Accumulate Mode, MAC_MODE = 1
                1. 7.4.5.2.1.1.3.1 Programming PRU MAC in Multiply and Accumulate Mode
          2. 7.4.5.2.2 PRU CRC16/32 Module
            1. 7.4.5.2.2.1 PRU and CRC16/32 Interface
            2. 7.4.5.2.2.2 CRC Programming Model
            3. 7.4.5.2.2.3 PRU and CRC16/32 Interface (R9:R2)
          3. 7.4.5.2.3 PRUSS Scratch Pad Memory
            1. 7.4.5.2.3.1 PRU0/1 Scratch Pad Overview
            2. 7.4.5.2.3.2 PRU0 /1 Scratch Pad Operations
              1. 7.4.5.2.3.2.1 Optional XIN/XOUT Shift
              2. 7.4.5.2.3.2.2 Scratch Pad Operations Examples
        3. 7.4.5.3 PRUSS Data Movement Accelerators Functional
          1. 7.4.5.3.1 PRUSS XFR2VBUS Hardware Accelerator
            1. 7.4.5.3.1.1 Blocking Conditions
            2. 7.4.5.3.1.2 Read Operation with Auto Disabled
            3. 7.4.5.3.1.3 Read Operation with Auto Enabled
            4. 7.4.5.3.1.4 Write Operation with Auto Disabled
            5. 7.4.5.3.1.5 PRU to XFR2VBUS Interface
            6. 7.4.5.3.1.6 XFR2VBUS Programming Model
      6. 7.4.6 PRUSS Local INTC
        1. 7.4.6.1 PRUSS Interrupt Controller Functional Description
          1. 7.4.6.1.1 PRUSS Interrupt Controller Events
          2. 7.4.6.1.2 PRUSS Interrupt Controller System Events Flow
            1. 7.4.6.1.2.1 PRUSS Interrupt Processing
              1. 7.4.6.1.2.1.1 PRUSS Interrupt Enabling
            2. 7.4.6.1.2.2 PRUSS Interrupt Status Checking
            3. 7.4.6.1.2.3 PRUSS Interrupt Channel Mapping
              1. 7.4.6.1.2.3.1 PRUSS Host Interrupt Mapping
              2. 7.4.6.1.2.3.2 PRUSS Interrupt Prioritization
            4. 7.4.6.1.2.4 PRUSS Interrupt Nesting
            5. 7.4.6.1.2.5 PRUSS Interrupt Status Clearing
          3. 7.4.6.1.3 PRUSS Interrupt Disabling
        2. 7.4.6.2 PRUSS Interrupt Controller Basic Programming Model
        3. 7.4.6.3 PRUSS Interrupt Requests Mapping
      7. 7.4.7 PRUSS UART Module
        1. 7.4.7.1 PRUSS UART Overview
        2. 7.4.7.2 PRUSS UART Environment
          1. 7.4.7.2.1 PRUSS UART Pin Multiplexing
          2. 7.4.7.2.2 PRUSS UART Signal Descriptions
          3. 7.4.7.2.3 PRUSS UART Protocol Description and Data Format
            1. 7.4.7.2.3.1 PRUSS UART Transmission Protocol
            2. 7.4.7.2.3.2 PRUSS UART Reception Protocol
            3. 7.4.7.2.3.3 PRUSS UART Data Format
              1. 7.4.7.2.3.3.1 Frame Formatting
          4. 7.4.7.2.4 PRUSS UART Clock Generation and Control
        3. 7.4.7.3 PRUSS UART Functional Description
          1. 7.4.7.3.1 PRUSS UART Functional Block Diagram
          2. 7.4.7.3.2 PRUSS UART Reset Considerations
            1. 7.4.7.3.2.1 PRUSS UART Software Reset Considerations
            2. 7.4.7.3.2.2 PRUSS UART Hardware Reset Considerations
          3. 7.4.7.3.3 PRUSS UART Power Management
          4. 7.4.7.3.4 PRUSS UART Interrupt Support
            1. 7.4.7.3.4.1 PRUSS UART Interrupt Events and Requests
            2. 7.4.7.3.4.2 PRUSS UART Interrupt Multiplexing
          5. 7.4.7.3.5 812
          6. 7.4.7.3.6 PRUSS UART DMA Event Support
          7. 7.4.7.3.7 PRUSS UART Operations
            1. 7.4.7.3.7.1 PRUSS UART FIFO Modes
              1. 7.4.7.3.7.1.1 PRUSS UART FIFO Interrupt Mode
              2. 7.4.7.3.7.1.2 PRUSS UART FIFO Poll Mode
            2. 7.4.7.3.7.2 PRUSS UART Autoflow Control
              1. 7.4.7.3.7.2.1 PRUSS UART Signal UART0_RTS Behavior
              2. 7.4.7.3.7.2.2 PRUSS UART Signal UART0_CTS Behavior
            3. 7.4.7.3.7.3 PRUSS UART Loopback Control
          8. 7.4.7.3.8 PRUSS UART Emulation Considerations
          9. 7.4.7.3.9 PRUSS UART Exception Processing
            1. 7.4.7.3.9.1 PRUSS UART Divisor Latch Not Programmed
            2. 7.4.7.3.9.2 Changing Operating Mode During Busy Serial Communication of PRUSS UART
      8. 7.4.8 PRUSS ECAP Module
        1. 7.4.8.1 PRUSS eCAP Overview
          1. 7.4.8.1.1 Purpose of the PRUSS eCAP Peripheral
          2. 7.4.8.1.2 PRUSS eCAP Features
        2. 7.4.8.2 PRUSS ECAP Functional Description
          1. 7.4.8.2.1 PRUSS Capture and APWM Operating Mode
      9. 7.4.9 PRUSS IEP
        1. 7.4.9.1 PRUSS IEP Overview
        2. 7.4.9.2 PRUSS IEP Functional Description
          1. 7.4.9.2.1 PRUSS IEP Clock Generation
          2. 7.4.9.2.2 PRUSS IEP Timer
            1. 7.4.9.2.2.1 PRUSS IEP Timer Features
          3. 7.4.9.2.3 32-Bit Shadow Mode
          4. 7.4.9.2.4 PRUSS IEP Timer Basic Programming Sequence
          5. 7.4.9.2.5 Industrial Ethernet Mapping
          6. 7.4.9.2.6 PRUSS IEP Sync0/Sync1 Module
            1. 7.4.9.2.6.1 PRUSS IEP Sync0/Sync1 Features
            2. 7.4.9.2.6.2 PRUSS IEP Sync0/Sync1 Generation Modes
          7. 7.4.9.2.7 PRUSS IEP WatchDog
          8. 7.4.9.2.8 PRUSS IEP DIGIO
            1. 7.4.9.2.8.1 PRUSS IEP DIGIO Features
            2. 7.4.9.2.8.2 847
            3. 7.4.9.2.8.3 PRUSS IEP DIGIO Block Diagrams
            4. 7.4.9.2.8.4 PRUSS IEP Basic Programming Model
  10. Interprocessor Communication (IPC)
    1. 8.1 Inter-processor Communication Scheme (IPC)
      1. 8.1.1 Mailbox
        1. 8.1.1.1 Mailbox Overview
          1. 8.1.1.1.1 Mailbox Features
          2.        855
        2. 8.1.1.2 Mailbox Functional Description
          1. 8.1.1.2.1 Mailbox Block Diagram
          2. 8.1.1.2.2 Mailbox Software Reset
          3. 8.1.1.2.3 Mailbox Power Management
          4. 8.1.1.2.4 Mailbox Interrupt Requests
          5. 8.1.1.2.5 Mailbox Assignment
            1. 8.1.1.2.5.1 Description
          6. 8.1.1.2.6 Sending and Receiving Messages
            1. 8.1.1.2.6.1 Description
          7. 8.1.1.2.7 Example of Communication
        3. 8.1.1.3 Mailbox Programming Guide
          1. 8.1.1.3.1 Mailbox Low-level Programming Models
            1. 8.1.1.3.1.1 Global Initialization
              1. 8.1.1.3.1.1.1 Surrounding Modules Global Initialization
              2. 8.1.1.3.1.1.2 Mailbox Global Initialization
                1. 8.1.1.3.1.1.2.1 Main Sequence - Mailbox Global Initialization
            2. 8.1.1.3.1.2 Mailbox Operational Modes Configuration
              1. 8.1.1.3.1.2.1 Mailbox Processing modes
                1. 8.1.1.3.1.2.1.1 Main Sequence - Sending a Message (Polling Method)
                2. 8.1.1.3.1.2.1.2 Main Sequence - Sending a Message (Interrupt Method)
                3. 8.1.1.3.1.2.1.3 Main Sequence - Receiving a Message (Polling Method)
                4. 8.1.1.3.1.2.1.4 Main Sequence - Receiving a Message (Interrupt Method)
            3. 8.1.1.3.1.3 Mailbox Events Servicing
              1. 8.1.1.3.1.3.1 Events Servicing in Sending Mode
              2. 8.1.1.3.1.3.2 Events Servicing in Receiving Mode
      2. 8.1.2 Spinlock
        1. 8.1.2.1 Spinlock Overview
          1.        883
        2. 8.1.2.2 Spinlock Functional Description
          1. 8.1.2.2.1 Spinlock Software Reset
          2. 8.1.2.2.2 Spinlock Power Management
          3. 8.1.2.2.3 About Spinlocks
          4. 8.1.2.2.4 Spinlock Functional Operation
        3. 8.1.2.3 Spinlock Programming Guide
          1. 8.1.2.3.1 Spinlock Low-level Programming Models
            1. 8.1.2.3.1.1 Surrounding Modules Global Initialization
            2. 8.1.2.3.1.2 Basic Spinlock Operations
              1. 8.1.2.3.1.2.1 Spinlocks Clearing After a System Bug Recovery
              2. 8.1.2.3.1.2.2 Take and Release Spinlock
      3. 8.1.3 Secure Proxy (SEC_PROXY)
  11. Memory Controllers
    1. 9.1 DDR Subsystem (DDRSS)
      1. 9.1.1 DDRSS Overview
        1. 9.1.1.1 DDRSS Features
        2.       900
        3. 9.1.1.2 Unsupported Features
      2. 9.1.2 DDRSS Environment
      3. 9.1.3 DDRSS Functional Description
        1. 9.1.3.1 Class of Service (CoS)
        2. 9.1.3.2 AXI Write Data All-Strobes
        3. 9.1.3.3 Inline ECC for SDRAM Data
          1. 9.1.3.3.1 ECC Cache
          2. 9.1.3.3.2 ECC Cache Flush
          3. 9.1.3.3.3 ECC Statistics
        4. 9.1.3.4 Address Alias Prevention
        5. 9.1.3.5 AXI Bus Timeout
        6. 9.1.3.6 DDRSS Interrupts
        7. 9.1.3.7 DDRSS Memory Regions
        8. 9.1.3.8 DDRSS Dynamic Frequency Change Interface
        9. 9.1.3.9 DDR Controller Functional Description
          1. 9.1.3.9.1 DDR PHY Interface (DFI)
          2. 9.1.3.9.2 Command Queue
            1. 9.1.3.9.2.1 Placement Logic
            2. 9.1.3.9.2.2 Command Selection Logic
          3. 9.1.3.9.3 Transaction Processing
          4. 9.1.3.9.4 Paging Policy
          5. 9.1.3.9.5 DDR Controller Initialization
    2. 9.2 Region-based Address Translation (RAT) Module
      1. 9.2.1 RAT Functional Description
        1. 9.2.1.1 RAT Availability
        2. 9.2.1.2 RAT Operation
        3. 9.2.1.3 RAT Error Logging
  12. 10Interrupts
    1. 10.1 Interrupt Architecture
      1. 10.1.1 ESM Connectivity
        1. 10.1.1.1 Using MCU ESM to Monitor All Error Events in SoC
        2. 10.1.1.2 Using MAIN ESM to Monitor All Error Interrupts in SoC
        3. 10.1.1.3 ESM Configuration During Deep Sleep Mode
      2. 10.1.2 Events
        1. 10.1.2.1 BCDMA Event Triggers
      3. 10.1.3 Interrupt Router (INTROUTER)
        1. 10.1.3.1 INTROUTER Integration
      4. 10.1.4 Time Synchronization Support
      5. 10.1.5 GPIO Interrupt Handling
      6. 10.1.6 Utilizing Miscellaneous Signals as Interrupt
        1. 10.1.6.1 Aggregated Interrupt from Timeout Gasket
        2. 10.1.6.2 Aggregated DCC Interrupt
        3. 10.1.6.3 Aggregated Access Error Interrupt from CBASS
        4. 10.1.6.4 Access Error to Control Register Block Interrupt Aggregation
          1. 10.1.6.4.1 EPWM Trip Signal Aggregation
      7. 10.1.7 Interrupt Connections Summary
      8. 10.1.8 Interrupts (Inputs)
      9. 10.1.9 Interrupts (Outputs)
  13. 11Data Movement Architecture
    1. 11.1 Data Movement Architecture Overview
      1. 11.1.1 Overview
        1. 11.1.1.1 Ring Accelerator (RINGACC)
        2. 11.1.1.2 Secure Proxy (SEC_PROXY)
        3. 11.1.1.3 Interrupt Aggregator (INTAGGR)
        4. 11.1.1.4 Packet DMA (PKTDMA)
          1. 11.1.1.4.1 PKTDMA Submodule Descriptions
            1. 11.1.1.4.1.1  Bus Interface Unit
            2. 11.1.1.4.1.2  Config CR
            3. 11.1.1.4.1.3  Configuration Registers
              1. 11.1.1.4.1.3.1 RX State Mapping
              2. 11.1.1.4.1.3.2 TX State Mapping
            4. 11.1.1.4.1.4  Tx Packet DMA Unit
            5. 11.1.1.4.1.5  Tx Packet Coherency Unit
            6. 11.1.1.4.1.6  Tx Per Channel Buffers
            7. 11.1.1.4.1.7  Rx Per Channel Buffers
            8. 11.1.1.4.1.8  Rx Packet DMA Unit
            9. 11.1.1.4.1.9  Rx Packet Coherency Unit
            10. 11.1.1.4.1.10 Event Handler
          2. 11.1.1.4.2 Channel Classes
        5. 11.1.1.5 Block Copy DMA (BCDMA)
          1. 11.1.1.5.1 BCDMA Submodule Descriptions
            1. 11.1.1.5.1.1  Bus Interface Unit
            2. 11.1.1.5.1.2  Config CR
            3. 11.1.1.5.1.3  Configuration Registers
              1. 11.1.1.5.1.3.1 BCDMA Mapping Table
            4. 11.1.1.5.1.4  Read Unit(s)
            5. 11.1.1.5.1.5  TR Coherency Unit
            6. 11.1.1.5.1.6  Per-Copy-Channel Buffers
            7. 11.1.1.5.1.7  Tx Per-Split-Channel Buffers
            8. 11.1.1.5.1.8  Rx Per-Split-Channel Buffers
            9. 11.1.1.5.1.9  Write Unit(s)
            10. 11.1.1.5.1.10 Event Coherency Unit
            11. 11.1.1.5.1.11 Event Handler
          2. 11.1.1.5.2 Channel Classes
      2. 11.1.2 Definition of Terms
      3. 11.1.3 DMSS Hardware/Software Interface
        1. 11.1.3.1 Data Buffers
        2. 11.1.3.2 Descriptors
          1. 11.1.3.2.1 Host Packet Descriptor
          2. 11.1.3.2.2 Host Buffer Descriptor
          3. 11.1.3.2.3 Transfer Request Descriptor
        3. 11.1.3.3 Transfer Request Record
          1. 11.1.3.3.1 Overview
          2. 11.1.3.3.2 Addressing Algorithm
            1. 11.1.3.3.2.1 Linear Addressing (Forward)
          3. 11.1.3.3.3 Transfer Request Formats
          4. 11.1.3.3.4 Flags Field Definition
            1. 11.1.3.3.4.1 Type: TR Type Field
            2. 11.1.3.3.4.2 EVENT_SIZE: Event Generation Definition
            3. 11.1.3.3.4.3 TRIGGER_INFO: TR Triggers
            4. 11.1.3.3.4.4 TRIGGERX_TYPE: Trigger Type
            5. 11.1.3.3.4.5 TRIGGERX: Trigger Selection
            6. 11.1.3.3.4.6 Configuration Specific Flags Definition
          5. 11.1.3.3.5 TR Address and Size Attributes
            1. 11.1.3.3.5.1  ICNT0
            2. 11.1.3.3.5.2  ICNT1
            3. 11.1.3.3.5.3  ADDR
            4. 11.1.3.3.5.4  DIM1
            5. 11.1.3.3.5.5  ICNT2
            6. 11.1.3.3.5.6  ICNT3
            7. 11.1.3.3.5.7  DIM2
            8. 11.1.3.3.5.8  DIM3
            9. 11.1.3.3.5.9  DDIM1
            10. 11.1.3.3.5.10 DADDR
            11. 11.1.3.3.5.11 DDIM2
            12. 11.1.3.3.5.12 DDIM3
            13. 11.1.3.3.5.13 DICNT0
            14. 11.1.3.3.5.14 DICNT1
            15. 11.1.3.3.5.15 DICNT2
            16. 11.1.3.3.5.16 DICNT3
        4. 11.1.3.4 Transfer Response Record
          1. 11.1.3.4.1 STATUS Field Definition
            1. 11.1.3.4.1.1 STATUS_TYPE Definitions
              1. 11.1.3.4.1.1.1 Transfer Error
              2. 11.1.3.4.1.1.2 Aborted Error
              3. 11.1.3.4.1.1.3 Submission Error
              4. 11.1.3.4.1.1.4 Unsupported Feature
              5. 11.1.3.4.1.1.5 Transfer Exception
              6. 11.1.3.4.1.1.6 Teardown Flush
        5. 11.1.3.5 Channels
        6. 11.1.3.6 Flows
        7. 11.1.3.7 Queues
          1. 11.1.3.7.1 Queue Types
            1. 11.1.3.7.1.1 Transmit Queues
            2. 11.1.3.7.1.2 Transmit Completion Queues
            3. 11.1.3.7.1.3 Free Descriptor / Buffer Queues
            4. 11.1.3.7.1.4 Receive Queues
            5. 11.1.3.7.1.5 Ring Based Queues Implementation
      4. 11.1.4 Operational Description
        1. 11.1.4.1  Resource Allocation
        2. 11.1.4.2  PKTDMA/BCDMA - Ring Operation
          1. 11.1.4.2.1 Queue Initialization
          2. 11.1.4.2.2 Queueing Entries
          3. 11.1.4.2.3 De-queueing Entries
        3. 11.1.4.3  PKTDMA/BCDMA - Output Event Generation
        4. 11.1.4.4  PKTDMA - Transmit Channel Setup
        5. 11.1.4.5  PKTDMA - Transmit Channel Pause
        6. 11.1.4.6  PKTDMA - Transmit Channel Teardown
        7. 11.1.4.7  PKTDMA - Transmit Operation
        8. 11.1.4.8  PKTDMA - Receive Free Descriptor / Buffer Queue Setup
        9. 11.1.4.9  PKTDMA - Receive Channel Setup
        10. 11.1.4.10 PKTDMA - Receive Channel Teardown
        11. 11.1.4.11 PKTDMA - Receive Channel Pause
        12. 11.1.4.12 PKTDMA - Receive Operation
        13. 11.1.4.13 BCDMA - Block Copy Channel Setup
        14. 11.1.4.14 BCDMA - Block Copy Channel Pause
        15. 11.1.4.15 BCDMA - Block Copy Channel Teardown
        16. 11.1.4.16 BCDMA - Block Copy Operation (TR Packet)
        17. 11.1.4.17 BCDMA - Block Copy Error/Exception Handling
          1. 11.1.4.17.1 Null Icnt0 Error
          2. 11.1.4.17.2 Unsupported TR Type
          3. 11.1.4.17.3 Bus Errors
        18. 11.1.4.18 BCDMA - Split Transmit Channel Setup
        19. 11.1.4.19 BCDMA - Split Transmit Operation Pause
        20. 11.1.4.20 BCDMA - Split Transmit Channel Teardown
        21. 11.1.4.21 BCDMA - Split Transmit Operation (TR Packet)
        22. 11.1.4.22 BCDMA - Split Transmit Error / Exception Handling
          1. 11.1.4.22.1 Null Icnt0 Error
          2. 11.1.4.22.2 Unsupported TR Type
          3. 11.1.4.22.3 Bus Errors
        23. 11.1.4.23 BCDMA - Split Receive Channel Setup
        24. 11.1.4.24 BCDMA - Split Receive Channel Pause
        25. 11.1.4.25 BCDMA - Split Receive Channel Teardown
        26. 11.1.4.26 BCDMA - Split Receive Operation (TR Packet)
        27. 11.1.4.27 BCDMA - Split Receive Error / Exception Handling
          1. 11.1.4.27.1 PKTDMA Exception Conditions
            1. 11.1.4.27.1.1 Descriptor Starvation
            2. 11.1.4.27.1.2 Protocol Errors
            3. 11.1.4.27.1.3 Dropped Packets
            4. 11.1.4.27.1.4 Long Packet
          2. 11.1.4.27.2 BCDMA Exception Conditions
            1. 11.1.4.27.2.1 Reception of EOL Delimiter
            2. 11.1.4.27.2.2 EOP Asserted Prematurely (Short Packet)
            3. 11.1.4.27.2.3 EOP Asserted Late (Long Packets)
            4. 11.1.4.27.2.4 Descriptor Starvation
    2. 11.2 Data Movement Subsystem (DMSS)
      1. 11.2.1 Data Movement Subsystem (DMSS)
        1. 11.2.1.1 DMSS Overview
        2.       1089
        3. 11.2.1.2 DMSS Functional Description
        4. 11.2.1.3 DMSS Interrupt Configuration
          1. 11.2.1.3.1 DMSS Event and Interrupt Flow
            1. 11.2.1.3.1.1 DMSS Interrupt Description
            2. 11.2.1.3.1.2 DMSS Event Description
      2. 11.2.2 Ring Accelerator (RINGACC)
        1. 11.2.2.1 RINGACC Overview
          1. 11.2.2.1.1 RINGACC Features
          2.        1098
          3. 11.2.2.1.2 RINGACC Parameters
        2. 11.2.2.2 RINGACC Functional Description
          1. 11.2.2.2.1 Block Diagram
            1. 11.2.2.2.1.1  Configuration Registers
            2. 11.2.2.2.1.2  Source Command FIFO
            3. 11.2.2.2.1.3  Source Write Data FIFO
            4. 11.2.2.2.1.4  Source Read Data FIFO
            5. 11.2.2.2.1.5  Source Write Status FIFO
            6. 11.2.2.2.1.6  Main State Machine
            7. 11.2.2.2.1.7  Destination Command FIFO
            8. 11.2.2.2.1.8  Destination Write Data FIFO
            9. 11.2.2.2.1.9  Destination Read Data FIFO
            10. 11.2.2.2.1.10 Destination Write Status FIFO
          2. 11.2.2.2.2 RINGACC Functional Operation
            1. 11.2.2.2.2.1 Queue Modes
              1. 11.2.2.2.2.1.1 Ring Mode
              2. 11.2.2.2.2.1.2 Messaging Mode
              3. 11.2.2.2.2.1.3 Credentials Mode
              4. 11.2.2.2.2.1.4 Peek Support
              5. 11.2.2.2.2.1.5 Index Register Operation
            2. 11.2.2.2.2.2 VBUSM Target Ring Operations
            3. 11.2.2.2.2.3 VBUSM Initiator Interface Command ID Selection
            4. 11.2.2.2.2.4 Ring Push Operation (VBUSM Write to Source Interface)
            5. 11.2.2.2.2.5 Ring Pop Operation (VBUSM Read from Source Interface)
            6. 11.2.2.2.2.6 Host Doorbell Access
            7. 11.2.2.2.2.7 Queue Push Operation (VBUSM Write to Source Interface)
            8. 11.2.2.2.2.8 Queue Pop Operation (VBUSM Read from Source Interface)
            9. 11.2.2.2.2.9 Mismatched Element Size Handling
          3. 11.2.2.2.3 Events
          4. 11.2.2.2.4 Bus Error Handling
          5. 11.2.2.2.5 Monitors
            1. 11.2.2.2.5.1 Threshold Monitor
            2. 11.2.2.2.5.2 Watermark Monitor
            3. 11.2.2.2.5.3 Starvation Monitor
            4. 11.2.2.2.5.4 Statistics Monitor
            5. 11.2.2.2.5.5 Overflow
            6. 11.2.2.2.5.6 Ring Update Port
            7. 11.2.2.2.5.7 Tracing
      3. 11.2.3 Secure Proxy (SEC_PROXY)
        1. 11.2.3.1 Secure Proxy Overview
          1. 11.2.3.1.1 Secure Proxy Features
          2. 11.2.3.1.2 Secure Proxy Parameters
          3.        1141
        2. 11.2.3.2 Secure Proxy Functional Description
          1. 11.2.3.2.1  Targets
            1. 11.2.3.2.1.1 Ring Accelerator
          2. 11.2.3.2.2  Buffers
            1. 11.2.3.2.2.1 Proxy Credits
            2. 11.2.3.2.2.2 Proxy Private Word
            3. 11.2.3.2.2.3 Completion Byte
          3. 11.2.3.2.3  Proxy Thread Sizes
          4. 11.2.3.2.4  Proxy Thread Interleaving
          5. 11.2.3.2.5  Proxy States
          6. 11.2.3.2.6  Proxy Host Access
            1. 11.2.3.2.6.1 Proxy Host Writes
            2. 11.2.3.2.6.2 Proxy Host Reads
            3. 11.2.3.2.6.3 Buffer Accesses
            4. 11.2.3.2.6.4 Target Access
            5. 11.2.3.2.6.5 Error State
          7. 11.2.3.2.7  Permission Inheritance
          8. 11.2.3.2.8  Resource Association
          9. 11.2.3.2.9  Direction
          10. 11.2.3.2.10 Threshold Events
          11. 11.2.3.2.11 Error Events
          12. 11.2.3.2.12 Bus Error and Credits
          13. 11.2.3.2.13 Debug
      4. 11.2.4 Interrupt Aggregator (INTAGGR)
        1. 11.2.4.1 INTAGGR Overview
          1. 11.2.4.1.1 INTAGGR Features
          2.        1168
          3. 11.2.4.1.2 INTAGGR Parameters
        2. 11.2.4.2 INTAGGR Functional Description
          1. 11.2.4.2.1 Submodule Descriptions
            1. 11.2.4.2.1.1 Status/Mask Registers
            2. 11.2.4.2.1.2 Interrupt Mapping Block
            3. 11.2.4.2.1.3 Global Event Input (GEVI) Counters
            4. 11.2.4.2.1.4 Local Event Input (LEVI) to Global Event Conversion
            5. 11.2.4.2.1.5 Global Event Multicast
          2. 11.2.4.2.2 General Functionality
            1. 11.2.4.2.2.1 Event to Interrupt Bit Steering
            2. 11.2.4.2.2.2 Interrupt Status
            3. 11.2.4.2.2.3 Interrupt Masked Status
            4. 11.2.4.2.2.4 Enabling/Disabling Individual Interrupt Source Bits
            5. 11.2.4.2.2.5 Global Event Counting
            6. 11.2.4.2.2.6 Local Event to Global Event Conversion
            7. 11.2.4.2.2.7 Global Event Multicast
      5. 11.2.5 Packet Streaming Interface Link (PSI-L)
        1. 11.2.5.1 PSI-L Overview
        2. 11.2.5.2 PSI-L Functional Description
          1. 11.2.5.2.1 PSI-L Introduction
          2. 11.2.5.2.2 PSI-L Operation
          3. 11.2.5.2.3 Event Transport
          4. 11.2.5.2.4 Threads
          5. 11.2.5.2.5 Arbitration Protocol
          6. 11.2.5.2.6 Thread Configuration
            1. 11.2.5.2.6.1 Thread Pairing
              1. 11.2.5.2.6.1.1 Configuration Transaction Pairing
            2. 11.2.5.2.6.2 Configuration Registers Region
    3. 11.3 Peripheral DMA (PDMA)
      1. 11.3.1 PDMA Controller
        1. 11.3.1.1 PDMA Overview
          1. 11.3.1.1.1 PDMA Features
            1. 11.3.1.1.1.1 PDMA0 - SPI Features
            2. 11.3.1.1.1.2 PDMA1 - UART Features
            3. 11.3.1.1.1.3 PDMA2 - McASP Features
        2.       1204
        3. 11.3.1.2 Functional Description - SPI
          1. 11.3.1.2.1 Compliance to Standards
          2. 11.3.1.2.2 Functional Operation
            1. 11.3.1.2.2.1 Submodule Descriptions
              1. 11.3.1.2.2.1.1 Scheduler
              2. 11.3.1.2.2.1.2 Tx Per Channel Buffers
              3. 11.3.1.2.2.1.3 Tx DMA Unit
              4. 11.3.1.2.2.1.4 Rx Per Channel Buffers
              5. 11.3.1.2.2.1.5 Rx DMA Unit
            2. 11.3.1.2.2.2 General Functionality (Applicable to All Functions/Modes)
              1. 11.3.1.2.2.2.1 Operational States
              2. 11.3.1.2.2.2.2 Clock Stop
              3. 11.3.1.2.2.2.3 Emulation Control
              4. 11.3.1.2.2.2.4 Dynamic Clock Gating
            3. 11.3.1.2.2.3 Events and Flow Control
              1. 11.3.1.2.2.3.1 Channel Triggering
              2. 11.3.1.2.2.3.2 Completion Events
              3. 11.3.1.2.2.3.3 Channel Types
                1. 11.3.1.2.2.3.3.1 X-Y FIFO Mode
                2. 11.3.1.2.2.3.3.2 MCAN Mode
                3. 11.3.1.2.2.3.3.3 AASRC Mode
            4. 11.3.1.2.2.4 Transmit Operation
              1. 11.3.1.2.2.4.1 Destination (Tx) Channel Allocation
              2. 11.3.1.2.2.4.2 Destination (Tx) Channel Out of Band Signals
              3. 11.3.1.2.2.4.3 Destination Channel Initialization
                1. 11.3.1.2.2.4.3.1 PSI-L Destination Thread Pairing Registers
                  1. 3.1.2.2.4.3.1.1 Enable Register (PSIL Address 0x002)
                  2. 3.1.2.2.4.3.1.2 Local Capabilities Register (PSIL Address 0x040)
                2. 11.3.1.2.2.4.3.2 PSI-L Destination Thread Pairing
                3. 11.3.1.2.2.4.3.3 PSI-L Destination Thread Realtime Enable/Count Registers
                  1. 3.1.2.2.4.3.3.1 RT Enable Register (PSIL Address 0x408)
                  2. 3.1.2.2.4.3.3.2 Destination Thread Byte Count Register (PSIL Address 0x404)
                4. 11.3.1.2.2.4.3.4 Static Transfer Request Setup
                  1. 3.1.2.2.4.3.4.1 X-Y FIFO Mode Static TR
                  2. 3.1.2.2.4.3.4.2 MCAN Mode Static TR
                  3. 3.1.2.2.4.3.4.3 AASRC Mode Static TR
                  4. 3.1.2.2.4.3.4.4 AASRC TxFifoConfig (PSIL Address 0x405)
                  5. 3.1.2.2.4.3.4.5 AASRC TxOrderTable0 (PSIL Address 0x406)
                  6. 3.1.2.2.4.3.4.6 AASRC TxOrderTable1 (PSIL Address 0x407)
                5. 11.3.1.2.2.4.3.5 PSI-L Destination Thread Enables
              4. 11.3.1.2.2.4.4 Data Transfer
                1. 11.3.1.2.2.4.4.1 X-Y FIFO Mode Channel
                  1. 3.1.2.2.4.4.1.1 X-Y FIFO Burst Mode
                2. 11.3.1.2.2.4.4.2 MCAN Mode Channel
                  1. 3.1.2.2.4.4.2.1 MCAN Burst Mode
                3. 11.3.1.2.2.4.4.3 AASRC Channel
              5. 11.3.1.2.2.4.5 Transmit PSI-L Interface Transactions
              6. 11.3.1.2.2.4.6 Tx Pause
              7. 11.3.1.2.2.4.7 Tx Teardown
              8. 11.3.1.2.2.4.8 Tx Channel Reset
              9. 11.3.1.2.2.4.9 Tx Debug/State Register
            5. 11.3.1.2.2.5 Receive Operation
              1. 11.3.1.2.2.5.1 Source (Rx) Channel Allocation
              2. 11.3.1.2.2.5.2 Source Channel Initialization
                1. 11.3.1.2.2.5.2.1 PSI-L Source Thread Pairing Registers
                  1. 3.1.2.2.5.2.1.1 Peer Thread ID Register (PSIL Address 0x000)
                  2. 3.1.2.2.5.2.1.2 Peer Credit Register (PSIL Address 0x001)
                  3. 3.1.2.2.5.2.1.3 Enable Register (PSIL Address 0x002)
                2. 11.3.1.2.2.5.2.2 PSI-L Source Thread Realtime Enable/Count Registers
                  1. 3.1.2.2.5.2.2.1 RT Enable Register (PSIL Address 0x408)
                  2. 3.1.2.2.5.2.2.2 Source Thread Byte Count Register (PSIL Address 0x404)
                3. 11.3.1.2.2.5.2.3 PSI-L Source Thread Pairing
                4. 11.3.1.2.2.5.2.4 Static Transfer Request Setup
                  1. 3.1.2.2.5.2.4.1 X-Y FIFO Mode Static TR
                  2. 3.1.2.2.5.2.4.2 MCAN Mode Static TR
                  3. 3.1.2.2.5.2.4.3 AASRC Mode Static TR
                  4. 3.1.2.2.5.2.4.4 AASRC RxFifoConfig (PSIL Address 0x405)
                  5. 3.1.2.2.5.2.4.5 AASRC RxOrderTable0 (PSIL Address 0x406)
                  6. 3.1.2.2.5.2.4.6 AASRC RxOrderTable1 (PSIL Address 0x407)
                5. 11.3.1.2.2.5.2.5 PSI-L Source Thread Enables
              3. 11.3.1.2.2.5.3 Data Transfer
                1. 11.3.1.2.2.5.3.1 X-Y FIFO Mode Channel
                  1. 3.1.2.2.5.3.1.1 X-Y FIFO Burst Mode
                2. 11.3.1.2.2.5.3.2 MCAN Mode Channel
                  1. 3.1.2.2.5.3.2.1 MCAN Burst Mode
                3. 11.3.1.2.2.5.3.3 AASRC Channel
              4. 11.3.1.2.2.5.4 Receive PSI-L Interface Transactions
              5. 11.3.1.2.2.5.5 Rx Pause
              6. 11.3.1.2.2.5.6 Rx Teardown
              7. 11.3.1.2.2.5.7 Rx Channel Reset
              8. 11.3.1.2.2.5.8 Rx Debug/State Register
        4. 11.3.1.3 Functional Description - UART
          1. 11.3.1.3.1 Compliance to Standards
          2. 11.3.1.3.2 Functional Operation
            1. 11.3.1.3.2.1 Submodule Descriptions
              1. 11.3.1.3.2.1.1 Scheduler
              2. 11.3.1.3.2.1.2 Tx Per Channel Buffers
              3. 11.3.1.3.2.1.3 Tx DMA Unit
              4. 11.3.1.3.2.1.4 Rx Per Channel Buffers
              5. 11.3.1.3.2.1.5 Rx DMA Unit
            2. 11.3.1.3.2.2 General Functionality (Applicable to All Functions/Modes)
              1. 11.3.1.3.2.2.1 Operational States
              2. 11.3.1.3.2.2.2 Clock Stop
              3. 11.3.1.3.2.2.3 Emulation Control
              4. 11.3.1.3.2.2.4 Dynamic Clock Gating
            3. 11.3.1.3.2.3 Events and Flow Control
              1. 11.3.1.3.2.3.1 Channel Triggering
              2. 11.3.1.3.2.3.2 Completion Events
              3. 11.3.1.3.2.3.3 Channel Types
                1. 11.3.1.3.2.3.3.1 X-Y FIFO Mode
                2. 11.3.1.3.2.3.3.2 MCAN Mode
                3. 11.3.1.3.2.3.3.3 AASRC Mode
            4. 11.3.1.3.2.4 Transmit Operation
              1. 11.3.1.3.2.4.1 Destination (Tx) Channel Allocation
              2. 11.3.1.3.2.4.2 Destination (Tx) Channel Out of Band Signals
              3. 11.3.1.3.2.4.3 Destination Channel Initialization
                1. 11.3.1.3.2.4.3.1 PSI-L Destination Thread Pairing Registers
                  1. 3.1.3.2.4.3.1.1 Enable Register (PSIL Address 0x002)
                  2. 3.1.3.2.4.3.1.2 Local Capabilities Register (PSIL Address 0x040)
                2. 11.3.1.3.2.4.3.2 PSI-L Destination Thread Pairing
                3. 11.3.1.3.2.4.3.3 PSI-L Destination Thread Realtime Enable/Count Registers
                  1. 3.1.3.2.4.3.3.1 RT Enable Register (PSIL Address 0x408)
                  2. 3.1.3.2.4.3.3.2 Destination Thread Byte Count Register (PSIL Address 0x404)
                4. 11.3.1.3.2.4.3.4 Static Transfer Request Setup
                  1. 3.1.3.2.4.3.4.1 X-Y FIFO Mode Static TR
                  2. 3.1.3.2.4.3.4.2 MCAN Mode Static TR
                  3. 3.1.3.2.4.3.4.3 AASRC Mode Static TR
                  4. 3.1.3.2.4.3.4.4 AASRC TxFifoConfig (PSIL Address 0x405)
                  5. 3.1.3.2.4.3.4.5 AASRC TxOrderTable0 (PSIL Address 0x406)
                  6. 3.1.3.2.4.3.4.6 AASRC TxOrderTable1 (PSIL Address 0x407)
                5. 11.3.1.3.2.4.3.5 PSI-L Destination Thread Enables
              4. 11.3.1.3.2.4.4 Data Transfer
                1. 11.3.1.3.2.4.4.1 X-Y FIFO Mode Channel
                  1. 3.1.3.2.4.4.1.1 X-Y FIFO Burst Mode
                2. 11.3.1.3.2.4.4.2 MCAN Mode Channel
                  1. 3.1.3.2.4.4.2.1 MCAN Burst Mode
                3. 11.3.1.3.2.4.4.3 AASRC Channel
              5. 11.3.1.3.2.4.5 Transmit PSI-L Interface Transactions
              6. 11.3.1.3.2.4.6 Tx Pause
              7. 11.3.1.3.2.4.7 Tx Teardown
              8. 11.3.1.3.2.4.8 Tx Channel Reset
              9. 11.3.1.3.2.4.9 Tx Debug/State Register
            5. 11.3.1.3.2.5 Receive Operation
              1. 11.3.1.3.2.5.1 Source (Rx) Channel Allocation
              2. 11.3.1.3.2.5.2 Source Channel Initialization
                1. 11.3.1.3.2.5.2.1 PSI-L Source Thread Pairing Registers
                  1. 3.1.3.2.5.2.1.1 Peer Thread ID Register (PSIL Address 0x000)
                  2. 3.1.3.2.5.2.1.2 Peer Credit Register (PSIL Address 0x001)
                  3. 3.1.3.2.5.2.1.3 Enable Register (PSIL Address 0x002)
                2. 11.3.1.3.2.5.2.2 PSI-L Source Thread Realtime Enable/Count Registers
                  1. 3.1.3.2.5.2.2.1 RT Enable Register (PSIL Address 0x408)
                  2. 3.1.3.2.5.2.2.2 Source Thread Byte Count Register (PSIL Address 0x404)
                3. 11.3.1.3.2.5.2.3 PSI-L Source Thread Pairing
                4. 11.3.1.3.2.5.2.4 Static Transfer Request Setup
                  1. 3.1.3.2.5.2.4.1 X-Y FIFO Mode Static TR
                  2. 3.1.3.2.5.2.4.2 MCAN Mode Static TR
                  3. 3.1.3.2.5.2.4.3 AASRC Mode Static TR
                  4. 3.1.3.2.5.2.4.4 AASRC RxFifoConfig (PSIL Address 0x405)
                  5. 3.1.3.2.5.2.4.5 AASRC RxOrderTable0 (PSIL Address 0x406)
                  6. 3.1.3.2.5.2.4.6 AASRC RxOrderTable1 (PSIL Address 0x407)
                5. 11.3.1.3.2.5.2.5 PSI-L Source Thread Enables
              3. 11.3.1.3.2.5.3 Data Transfer
                1. 11.3.1.3.2.5.3.1 X-Y FIFO Mode Channel
                  1. 3.1.3.2.5.3.1.1 X-Y FIFO Burst Mode
                2. 11.3.1.3.2.5.3.2 MCAN Mode Channel
                  1. 3.1.3.2.5.3.2.1 MCAN Burst Mode
                3. 11.3.1.3.2.5.3.3 AASRC Channel
              4. 11.3.1.3.2.5.4 Receive PSI-L Interface Transactions
              5. 11.3.1.3.2.5.5 Rx Pause
              6. 11.3.1.3.2.5.6 Rx Teardown
              7. 11.3.1.3.2.5.7 Rx Channel Reset
              8. 11.3.1.3.2.5.8 Rx Debug/State Register
        5. 11.3.1.4 Functional Description - McASP
          1. 11.3.1.4.1 Compliance to Standards
          2. 11.3.1.4.2 Functional Operation
            1. 11.3.1.4.2.1 Submodule Descriptions
              1. 11.3.1.4.2.1.1 Scheduler
              2. 11.3.1.4.2.1.2 Tx Per Channel Buffers
              3. 11.3.1.4.2.1.3 Tx DMA Unit
              4. 11.3.1.4.2.1.4 Rx Per Channel Buffers
              5. 11.3.1.4.2.1.5 Rx DMA Unit
            2. 11.3.1.4.2.2 General Functionality (Applicable to All Functions/Modes)
              1. 11.3.1.4.2.2.1 Operational States
              2. 11.3.1.4.2.2.2 Clock Stop
              3. 11.3.1.4.2.2.3 Emulation Control
            3. 11.3.1.4.2.3 Events and Flow Control
              1. 11.3.1.4.2.3.1 Channel Triggering
              2. 11.3.1.4.2.3.2 Completion Events
              3. 11.3.1.4.2.3.3 Channel Types
                1. 11.3.1.4.2.3.3.1 X-Y FIFO Mode
                2. 11.3.1.4.2.3.3.2 MCAN Mode
                3. 11.3.1.4.2.3.3.3 AASRC Mode
            4. 11.3.1.4.2.4 Transmit Operation
              1. 11.3.1.4.2.4.1 Destination (Tx) Channel Allocation
              2. 11.3.1.4.2.4.2 Destination (Tx) Channel Out of Band Signals
              3. 11.3.1.4.2.4.3 Destination Channel Initialization
                1. 11.3.1.4.2.4.3.1 PSI-L Destination Thread Pairing Registers
                  1. 3.1.4.2.4.3.1.1 Enable Register (PSIL Address 0x002)
                  2. 3.1.4.2.4.3.1.2 Peer Credit Register (PSIL Address 0x040)
                2. 11.3.1.4.2.4.3.2 PSI-L Destination Thread Pairing
                3. 11.3.1.4.2.4.3.3 PSI-L Destination Thread Realtime Enable/Count Registers
                  1. 3.1.4.2.4.3.3.1 RT Enable Register (PSIL Address 0x408)
                  2. 3.1.4.2.4.3.3.2 Destination Thread Byte Count Register (PSIL Address 0x404)
                4. 11.3.1.4.2.4.3.4 Static Transfer Request Setup
                  1. 3.1.4.2.4.3.4.1 X-Y FIFO Mode Static TR
                  2. 3.1.4.2.4.3.4.2 MCAN Mode Static TR
                  3. 3.1.4.2.4.3.4.3 AASRC Mode Static TR
                  4. 3.1.4.2.4.3.4.4 AASRC TxFifoConfig (PSIL Address 0x405)
                  5. 3.1.4.2.4.3.4.5 AASRC TxOrderTable0 (PSIL Address 0x406)
                  6. 3.1.4.2.4.3.4.6 AASRC TxOrderTable1 (PSIL Address 0x407)
                5. 11.3.1.4.2.4.3.5 PSI-L Destination Thread Enables
              4. 11.3.1.4.2.4.4 Data Transfer
                1. 11.3.1.4.2.4.4.1 X-Y FIFO Mode Channel
                  1. 3.1.4.2.4.4.1.1 X-Y FIFO Burst Mode
                2. 11.3.1.4.2.4.4.2 MCAN Mode Channel
                3. 11.3.1.4.2.4.4.3 AASRC Channel
              5. 11.3.1.4.2.4.5 Transmit PSI-L Interface Transactions
              6. 11.3.1.4.2.4.6 Tx Pause
              7. 11.3.1.4.2.4.7 Tx Teardown
              8. 11.3.1.4.2.4.8 Tx Channel Reset
              9. 11.3.1.4.2.4.9 Tx Debug/State Register
            5. 11.3.1.4.2.5 Receive Operation
              1. 11.3.1.4.2.5.1 Source (Rx) Channel Allocation
              2. 11.3.1.4.2.5.2 Source Channel Initialization
                1. 11.3.1.4.2.5.2.1 PSI-L Source Thread Pairing Registers
                  1. 3.1.4.2.5.2.1.1 Peer Thread ID Register (PSIL Address 0x000)
                  2. 3.1.4.2.5.2.1.2 Peer Credit Register (PSIL Address 0x001)
                  3. 3.1.4.2.5.2.1.3 Enable Register (PSIL Address 0x002)
                2. 11.3.1.4.2.5.2.2 PSI-L Source Thread Realtime Enable/Count Registers
                  1. 3.1.4.2.5.2.2.1 RT Enable Register (PSIL Address 0x408)
                  2. 3.1.4.2.5.2.2.2 Source Thread Byte Count Register (PSIL Address 0x404)
                3. 11.3.1.4.2.5.2.3 PSI-L Source Thread Pairing
                4. 11.3.1.4.2.5.2.4 Static Transfer Request Setup
                  1. 3.1.4.2.5.2.4.1 X-Y FIFO Mode Static TR
                  2. 3.1.4.2.5.2.4.2 MCAN Mode Static TR
                  3. 3.1.4.2.5.2.4.3 AASRC Mode Static TR
                  4. 3.1.4.2.5.2.4.4 AASRC RxFifoConfig (PSIL Address 0x405)
                  5. 3.1.4.2.5.2.4.5 AASRC RxOrderTable0 (PSIL Address 0x406)
                  6. 3.1.4.2.5.2.4.6 AASRC RxOrderTable1 (PSIL Address 0x407)
                5. 11.3.1.4.2.5.2.5 PSI-L Source Thread Enables
              3. 11.3.1.4.2.5.3 Data Transfer
                1. 11.3.1.4.2.5.3.1 X-Y FIFO Mode Channel
                  1. 3.1.4.2.5.3.1.1 X-Y FIFO Burst Mode
                2. 11.3.1.4.2.5.3.2 MCAN Mode Channel
                3. 11.3.1.4.2.5.3.3 AASRC Channel
              4. 11.3.1.4.2.5.4 Receive PSI-L Interface Transactions
              5. 11.3.1.4.2.5.5 Rx Pause
              6. 11.3.1.4.2.5.6 Rx Teardown
              7. 11.3.1.4.2.5.7 Rx Channel Reset
              8. 11.3.1.4.2.5.8 Rx Debug/State Register
        6. 11.3.1.5 PDMA Registers
  14. 12Peripherals
    1. 12.1 Audio Peripherals
      1. 12.1.1 Multichannel Audio Serial Port (MCASP)
        1. 12.1.1.1 MCASP Overview
          1. 12.1.1.1.1 MCASP Features
          2.        1451
          3. 12.1.1.1.2 Unsupported Features
        2. 12.1.1.2 MCASP Environment
          1. 12.1.1.2.1 MCASP Signals
          2. 12.1.1.2.2 MCASP Protocols and Data Formats
            1. 12.1.1.2.2.1 Protocols Supported
            2. 12.1.1.2.2.2 Definition of Terms
            3. 12.1.1.2.2.3 TDM Format
            4. 12.1.1.2.2.4 I2S Format
            5. 12.1.1.2.2.5 S/PDIF Coding Format
              1. 12.1.1.2.2.5.1 Biphase-Mark Code
              2. 12.1.1.2.2.5.2 S/PDIF Subframe Format
              3. 12.1.1.2.2.5.3 Frame Format
        3. 12.1.1.3 Integration
        4. 12.1.1.4 MCASP Functional Description
          1. 12.1.1.4.1  MCASP Block Diagram
          2. 12.1.1.4.2  MCASP Clock and Frame-Sync Configurations
            1. 12.1.1.4.2.1 MCASP Transmit Clock
            2. 12.1.1.4.2.2 MCASP Receive Clock
            3. 12.1.1.4.2.3 Frame-Sync Generator
            4. 12.1.1.4.2.4 Synchronous and Asynchronous Transmit and Receive Operations
          3. 12.1.1.4.3  MCASP Serializers
          4. 12.1.1.4.4  MCASP Format Units
            1. 12.1.1.4.4.1 Transmit Format Unit
              1. 12.1.1.4.4.1.1 TDM Mode Transmission Data Alignment Settings
              2. 12.1.1.4.4.1.2 DIT Mode Transmission Data Alignment Settings
            2. 12.1.1.4.4.2 Receive Format Unit
              1. 12.1.1.4.4.2.1 TDM Mode Reception Data Alignment Settings
          5. 12.1.1.4.5  MCASP State-Machines
          6. 12.1.1.4.6  MCASP TDM Sequencers
          7. 12.1.1.4.7  MCASP Software Reset
          8. 12.1.1.4.8  MCASP Power Management
          9. 12.1.1.4.9  MCASP Transfer Modes
            1. 12.1.1.4.9.1 Burst Transfer Mode
            2. 12.1.1.4.9.2 Time-Division Multiplexed (TDM) Transfer Mode
              1. 12.1.1.4.9.2.1 TDM Time Slots Generation and Processing
              2. 12.1.1.4.9.2.2 Special 384-Slot TDM Mode for Connection to External DIR
            3. 12.1.1.4.9.3 DIT Transfer Mode
              1. 12.1.1.4.9.3.1 Transmit DIT Encoding
              2. 12.1.1.4.9.3.2 Transmit DIT Clock and Frame-Sync Generation
              3. 12.1.1.4.9.3.3 DIT Channel Status and User Data Register Files
          10. 12.1.1.4.10 MCASP Data Transmission and Reception
            1. 12.1.1.4.10.1 Data Ready Status and Event/Interrupt Generation
              1. 12.1.1.4.10.1.1 Transmit Data Ready
              2. 12.1.1.4.10.1.2 Receive Data Ready
              3. 12.1.1.4.10.1.3 Transfers Through the Data Port (DATA)
              4. 12.1.1.4.10.1.4 Transfers Through the Configuration Bus (CFG)
              5. 12.1.1.4.10.1.5 Using a Device CPU for MCASP Servicing
              6. 12.1.1.4.10.1.6 Using the DMA for MCASP Servicing
          11. 12.1.1.4.11 MCASP Audio FIFO (AFIFO)
            1. 12.1.1.4.11.1 AFIFO Data Transmission
              1. 12.1.1.4.11.1.1 Transmit DMA Event Pacer
            2. 12.1.1.4.11.2 AFIFO Data Reception
              1. 12.1.1.4.11.2.1 Receive DMA Event Pacer
            3. 12.1.1.4.11.3 Arbitration Between Transmit and Receive DMA Requests
          12. 12.1.1.4.12 MCASP Events and Interrupt Requests
            1. 12.1.1.4.12.1 Transmit Data Ready Event and Interrupt
            2. 12.1.1.4.12.2 Receive Data Ready Event and Interrupt
            3. 12.1.1.4.12.3 Error Interrupt
            4. 12.1.1.4.12.4 Multiple Interrupts
          13. 12.1.1.4.13 MCASP DMA Requests
          14. 12.1.1.4.14 MCASP Loopback Modes
            1. 12.1.1.4.14.1 Loopback Mode Configurations
          15. 12.1.1.4.15 MCASP Error Reporting
            1. 12.1.1.4.15.1 Buffer Underrun Error -Transmitter
            2. 12.1.1.4.15.2 Buffer Overrun Error-Receiver
            3. 12.1.1.4.15.3 DATA Port Error - Transmitter
            4. 12.1.1.4.15.4 DATA Port Error - Receiver
            5. 12.1.1.4.15.5 Unexpected Frame Sync Error
            6. 12.1.1.4.15.6 Clock Failure Detection
              1. 12.1.1.4.15.6.1 Clock Failure Check Startup
              2. 12.1.1.4.15.6.2 Transmit Clock Failure Check and Recovery
              3. 12.1.1.4.15.6.3 Receive Clock Failure Check and Recovery
        5. 12.1.1.5 MCASP Programming Guide
          1. 12.1.1.5.1 MCASP Global Initialization
            1. 12.1.1.5.1.1 Surrounding Modules Global Initialization
            2. 12.1.1.5.1.2 MCASP Global Initialization
              1. 12.1.1.5.1.2.1 Main Sequence – MCASP Global Initialization for DIT-Transmission
                1. 12.1.1.5.1.2.1.1 Subsequence – Transmit Format Unit Configuration for DIT-Transmission
                2. 12.1.1.5.1.2.1.2 Subsequence – Transmit Frame Synchronization Generator Configuration for DIT-Transmission
                3. 12.1.1.5.1.2.1.3 Subsequence – Transmit Clock Generator Configuration for DIT-Transmission
                4. 12.1.1.5.1.2.1.4 Subsequence - MCASP Pins Functional Configuration
                5. 12.1.1.5.1.2.1.5 Subsequence – DIT-specific Subframe Fields Configuration
              2. 12.1.1.5.1.2.2 Main Sequence – MCASP Global Initialization for TDM-Reception
                1. 12.1.1.5.1.2.2.1 Subsequence – Receive Format Unit Configuration in TDM Mode
                2. 12.1.1.5.1.2.2.2 Subsequence – Receive Frame Synchronization Generator Configuration in TDM Mode
                3. 12.1.1.5.1.2.2.3 Subsequence – Receive Clock Generator Configuration
                4. 12.1.1.5.1.2.2.4 Subsequence—MCASP Receiver Pins Functional Configuration
              3. 12.1.1.5.1.2.3 Main Sequence – MCASP Global Initialization for TDM -Transmission
                1. 12.1.1.5.1.2.3.1 Subsequence – Transmit Format Unit Configuration in TDM Mode
                2. 12.1.1.5.1.2.3.2 Subsequence – Transmit Frame Synchronization Generator Configuration in TDM Mode
                3. 12.1.1.5.1.2.3.3 Subsequence – Transmit Clock Generator Configuration for TDM Cases
                4. 12.1.1.5.1.2.3.4 Subsequence—MCASP Transmit Pins Functional Configuration
          2. 12.1.1.5.2 MCASP Operational Modes Configuration
            1. 12.1.1.5.2.1 MCASP Transmission Modes
              1. 12.1.1.5.2.1.1 Main Sequence – MCASP DIT- /TDM- Polling Transmission Method
              2. 12.1.1.5.2.1.2 Main Sequence – MCASP DIT- /TDM - Interrupt Transmission Method
              3. 12.1.1.5.2.1.3 Main Sequence –MCASP DIT- /TDM - Mode DMA Transmission Method
            2. 12.1.1.5.2.2 MCASP Reception Modes
              1. 12.1.1.5.2.2.1 Main Sequence – MCASP Polling Reception Method
              2. 12.1.1.5.2.2.2 Main Sequence – MCASP TDM - Interrupt Reception Method
              3. 12.1.1.5.2.2.3 Main Sequence – MCASP TDM - Mode DMA Reception Method
            3. 12.1.1.5.2.3 MCASP Event Servicing
              1. 12.1.1.5.2.3.1 MCASP DIT-/TDM- Transmit Interrupt Events Servicing
              2. 12.1.1.5.2.3.2 MCASP TDM- Receive Interrupt Events Servicing
              3. 12.1.1.5.2.3.3 Subsequence – MCASP DIT-/TDM -Modes Transmit Error Handling
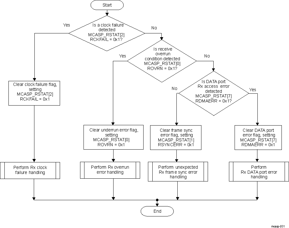
              4. 12.1.1.5.2.3.4 Subsequence – MCASP Receive Error Handling
    2. 12.2 General Connectivity Peripherals
      1. 12.2.1 General-Purpose Interface (GPIO)
        1. 12.2.1.1 GPIO Overview
          1. 12.2.1.1.1 GPIO Features
          2. 12.2.1.1.2 Unsupported Features
          3.        1563
        2. 12.2.1.2 GPIO Environment
          1. 12.2.1.2.1 GPIO Interface Signals
        3. 12.2.1.3 Integration
        4. 12.2.1.4 GPIO Functional Description
          1. 12.2.1.4.1 GPIO Block Diagram
          2. 12.2.1.4.2 GPIO Function
          3. 12.2.1.4.3 Interrupt and Event Generation
            1. 12.2.1.4.3.1 Interrupt Enable (per Bank)
            2. 12.2.1.4.3.2 Trigger Configuration (per Bit)
            3. 12.2.1.4.3.3 Interrupt Status and Clear (per Bit)
          4. 12.2.1.4.4 GPIO Interrupt Connectivity
          5. 12.2.1.4.5 Emulation Halt Operation
        5. 12.2.1.5 GPIO Programming Guide
          1. 12.2.1.5.1 GPIO Low-Level Programming Models
            1. 12.2.1.5.1.1 Global Initialization
              1. 12.2.1.5.1.1.1 Surrounding Modules Global Initialization
              2. 12.2.1.5.1.1.2 GPIO Module Global Initialization
            2. 12.2.1.5.1.2 GPIO Operational Modes Configuration
              1. 12.2.1.5.1.2.1 GPIO Read Input Register
              2. 12.2.1.5.1.2.2 GPIO Set Bit Function
              3. 12.2.1.5.1.2.3 GPIO Clear Bit Function
      2. 12.2.2 Inter-Integrated Circuit (I2C) Interface
        1. 12.2.2.1 I2C Overview
          1. 12.2.2.1.1 I2C Features
          2. 12.2.2.1.2 Integration
          3. 12.2.2.1.3 Unsupported Features
          4.        1590
        2. 12.2.2.2 I2C Environment
          1. 12.2.2.2.1 I2C Typical Application
            1. 12.2.2.2.1.1 I2C Pins for Typical Connections in I2C Mode
            2. 12.2.2.2.1.2 I2C Interface Typical Connections
            3. 12.2.2.2.1.3 1595
          2. 12.2.2.2.2 I2C Typical Connection Protocol and Data Format
            1. 12.2.2.2.2.1  I2C Serial Data Format
            2. 12.2.2.2.2.2  I2C Data Validity
            3. 12.2.2.2.2.3  I2C Start and Stop Conditions
            4. 12.2.2.2.2.4  I2C Addressing
              1. 12.2.2.2.2.4.1 Data Transfer Formats in F/S Mode
              2. 12.2.2.2.2.4.2 Data Transfer Format in HS Mode
            5. 12.2.2.2.2.5  I2C Controller Transmitter
            6. 12.2.2.2.2.6  I2C Controller Receiver
            7. 12.2.2.2.2.7  I2C Target Transmitter
            8. 12.2.2.2.2.8  I2C Target Receiver
            9. 12.2.2.2.2.9  I2C Bus Arbitration
            10. 12.2.2.2.2.10 I2C Clock Generation and Synchronization
        3. 12.2.2.3 I2C Functional Description
          1. 12.2.2.3.1 I2C Block Diagram
          2. 12.2.2.3.2 I2C Clocks
            1. 12.2.2.3.2.1 I2C Clocking
            2. 12.2.2.3.2.2 I2C Automatic Blocking of the I2C Clock Feature
          3. 12.2.2.3.3 I2C Software Reset
          4. 12.2.2.3.4 I2C Power Management
          5. 12.2.2.3.5 I2C Interrupt Requests
          6. 12.2.2.3.6 I2C Programmable Multitarget Channel Feature
          7. 12.2.2.3.7 I2C FIFO Management
            1. 12.2.2.3.7.1 I2C FIFO Interrupt Mode
            2. 12.2.2.3.7.2 I2C FIFO Polling Mode
            3. 12.2.2.3.7.3 I2C Draining Feature
          8. 12.2.2.3.8 I2C Noise Filter
          9. 12.2.2.3.9 I2C System Test Mode
        4. 12.2.2.4 I2C Programming Guide
          1. 12.2.2.4.1 I2C Low-Level Programming Models
            1. 12.2.2.4.1.1 I2C Programming Model
              1. 12.2.2.4.1.1.1 Main Program
                1. 12.2.2.4.1.1.1.1 Configure the Module Before Enabling the I2C Controller
                2. 12.2.2.4.1.1.1.2 Initialize the I2C Controller
                3. 12.2.2.4.1.1.1.3 Configure Target Address and the Data Control Register
                4. 12.2.2.4.1.1.1.4 Initiate a Transfer
                5. 12.2.2.4.1.1.1.5 Receive Data
                6. 12.2.2.4.1.1.1.6 Transmit Data
              2. 12.2.2.4.1.1.2 Interrupt Subroutine Sequence
              3. 12.2.2.4.1.1.3 Programming Flow-Diagrams
      3. 12.2.3 Multichannel Serial Peripheral Interface (MCSPI)
        1. 12.2.3.1 MCSPI Overview
          1. 12.2.3.1.1 MCSPI Features
          2. 12.2.3.1.2 Unsupported Features
          3.        1640
        2. 12.2.3.2 MCSPI Environment
          1. 12.2.3.2.1 Basic MCSPI Pins for Controller Mode
          2. 12.2.3.2.2 Basic MCSPI Pins for Peripheral Mode
          3. 12.2.3.2.3 MCSPI Protocol and Data Format
            1. 12.2.3.2.3.1 Transfer Format
          4. 12.2.3.2.4 MCSPI in Controller Mode
          5. 12.2.3.2.5 MCSPI in Peripheral Mode
        3. 12.2.3.3 Integration
        4. 12.2.3.4 MCSPI Functional Description
          1. 12.2.3.4.1 MCSPI Block Diagram
          2. 12.2.3.4.2 MCSPI Reset
          3. 12.2.3.4.3 MCSPI Controller Mode
            1. 12.2.3.4.3.1 Controller Mode Features
            2. 12.2.3.4.3.2 Controller Transmit-and-Receive Mode (Full Duplex)
            3. 12.2.3.4.3.3 Controller Transmit-Only Mode (Half Duplex)
            4. 12.2.3.4.3.4 Controller Receive-Only Mode (Half Duplex)
            5. 12.2.3.4.3.5 Single-Channel Controller Mode
              1. 12.2.3.4.3.5.1 Programming Tips When Switching to Another Channel
              2. 12.2.3.4.3.5.2 Force SPIEN_[n] Mode
              3. 12.2.3.4.3.5.3 Turbo Mode
            6. 12.2.3.4.3.6 Start-Bit Mode
            7. 12.2.3.4.3.7 Chip-Select Timing Control
            8. 12.2.3.4.3.8 Programmable MCSPI Clock (SPICLK)
              1. 12.2.3.4.3.8.1 Clock Ratio Granularity
          4. 12.2.3.4.4 MCSPI Peripheral Mode
            1. 12.2.3.4.4.1 Dedicated Resources
            2. 12.2.3.4.4.2 Peripheral Transmit-and-Receive Mode
            3. 12.2.3.4.4.3 Peripheral Transmit-Only Mode
            4. 12.2.3.4.4.4 Peripheral Receive-Only Mode
          5. 12.2.3.4.5 MCSPI 3-Pin or 4-Pin Mode
          6. 12.2.3.4.6 MCSPI FIFO Buffer Management
            1. 12.2.3.4.6.1 Buffer Almost Full
            2. 12.2.3.4.6.2 Buffer Almost Empty
            3. 12.2.3.4.6.3 End of Transfer Management
            4. 12.2.3.4.6.4 Multiple MCSPI Word Access
            5. 12.2.3.4.6.5 First MCSPI Word Delay
          7. 12.2.3.4.7 MCSPI Interrupts
            1. 12.2.3.4.7.1 Interrupt Events in Controller Mode
              1. 12.2.3.4.7.1.1 TXx_EMPTY
              2. 12.2.3.4.7.1.2 TXx_UNDERFLOW
              3. 12.2.3.4.7.1.3 RXx_ FULL
              4. 12.2.3.4.7.1.4 End Of Word Count
            2. 12.2.3.4.7.2 Interrupt Events in Peripheral Mode
              1. 12.2.3.4.7.2.1 TXx_EMPTY
              2. 12.2.3.4.7.2.2 TXx_UNDERFLOW
              3. 12.2.3.4.7.2.3 RXx_FULL
              4. 12.2.3.4.7.2.4 RX0_OVERFLOW
              5. 12.2.3.4.7.2.5 End Of Word Count
            3. 12.2.3.4.7.3 Interrupt-Driven Operation
            4. 12.2.3.4.7.4 Polling
          8. 12.2.3.4.8 MCSPI DMA Requests
          9. 12.2.3.4.9 MCSPI Power Saving Management
            1. 12.2.3.4.9.1 Normal Mode
            2. 12.2.3.4.9.2 Idle Mode
              1. 12.2.3.4.9.2.1 Force-Idle Mode
        5. 12.2.3.5 MCSPI Programming Guide
          1. 12.2.3.5.1 MCSPI Global Initialization
            1. 12.2.3.5.1.1 Surrounding Modules Global Initialization
            2. 12.2.3.5.1.2 MCSPI Global Initialization
              1. 12.2.3.5.1.2.1 Main Sequence – MCSPI Global Initialization
          2. 12.2.3.5.2 MCSPI Operational Mode Configuration
            1. 12.2.3.5.2.1 MCSPI Operational Modes
              1. 12.2.3.5.2.1.1 Common Transfer Sequence
              2. 12.2.3.5.2.1.2 End of Transfer Sequences
              3. 12.2.3.5.2.1.3 Transmit-and-Receive (Controller and Peripheral)
              4. 12.2.3.5.2.1.4 Transmit-Only (Controller and Peripheral)
                1. 12.2.3.5.2.1.4.1 Based on Interrupt Requests
                2. 12.2.3.5.2.1.4.2 Based on DMA Write Requests
              5. 12.2.3.5.2.1.5 Controller Normal Receive-Only
                1. 12.2.3.5.2.1.5.1 Based on Interrupt Requests
                2. 12.2.3.5.2.1.5.2 Based on DMA Read Requests
              6. 12.2.3.5.2.1.6 Controller Turbo Receive-Only
                1. 12.2.3.5.2.1.6.1 Based on Interrupt Requests
                2. 12.2.3.5.2.1.6.2 Based on DMA Read Requests
              7. 12.2.3.5.2.1.7 Peripheral Receive-Only
              8. 12.2.3.5.2.1.8 Transfer Procedures With FIFO
                1. 12.2.3.5.2.1.8.1 Common Transfer Sequence in FIFO Mode
                2. 12.2.3.5.2.1.8.2 End of Transfer Sequences in FIFO Mode
                3. 12.2.3.5.2.1.8.3 Transmit-and-Receive With Word Count
                4. 12.2.3.5.2.1.8.4 Transmit-and-Receive Without Word Count
                5. 12.2.3.5.2.1.8.5 Transmit-Only
                6. 12.2.3.5.2.1.8.6 Receive-Only With Word Count
                7. 12.2.3.5.2.1.8.7 Receive-Only Without Word Count
              9. 12.2.3.5.2.1.9 Common Transfer Procedures Without FIFO – Polling Method
                1. 12.2.3.5.2.1.9.1 Receive-Only Procedure – Polling Method
                2. 12.2.3.5.2.1.9.2 Receive-Only Procedure – Interrupt Method
                3. 12.2.3.5.2.1.9.3 Transmit-Only Procedure – Polling Method
                4. 12.2.3.5.2.1.9.4 Transmit-and-Receive Procedure – Polling Method
          3. 12.2.3.5.3 Common Transfer Procedures Without FIFO – Polling Method
            1. 12.2.3.5.3.1 Receive-Only Procedure – Polling Method
            2. 12.2.3.5.3.2 Receive-Only Procedure – Interrupt Method
            3. 12.2.3.5.3.3 Transmit-Only Procedure – Polling Method
            4. 12.2.3.5.3.4 Transmit-and-Receive Procedure – Polling Method
      4. 12.2.4 Universal Asynchronous Receiver/Transmitter (UART)
        1. 12.2.4.1 UART Overview
          1. 12.2.4.1.1 UART Features
          2. 12.2.4.1.2 Unsupported Features
          3.        1738
          4. 12.2.4.1.3 IrDA Features
          5. 12.2.4.1.4 CIR Features
        2. 12.2.4.2 UART Environment
          1. 12.2.4.2.1 UART Functional Interfaces
            1. 12.2.4.2.1.1 System Using UART Communication With Hardware Handshake
            2. 12.2.4.2.1.2 UART Interface Description
            3. 12.2.4.2.1.3 UART Protocol and Data Format
          2. 12.2.4.2.2 RS-485 Functional Interfaces
            1. 12.2.4.2.2.1 System Using RS-485 Communication
            2. 12.2.4.2.2.2 RS-485 Interface Description
          3. 12.2.4.2.3 IrDA Functional Interfaces
            1. 12.2.4.2.3.1 System Using IrDA Communication Protocol
            2. 12.2.4.2.3.2 IrDA Interface Description
            3. 12.2.4.2.3.3 IrDA Protocol and Data Format
              1. 12.2.4.2.3.3.1 SIR Mode
                1. 12.2.4.2.3.3.1.1 Frame Format
                2. 12.2.4.2.3.3.1.2 Asynchronous Transparency
                3. 12.2.4.2.3.3.1.3 Abort Sequence
                4. 12.2.4.2.3.3.1.4 Pulse Shaping
                5. 12.2.4.2.3.3.1.5 Encoder
                6. 12.2.4.2.3.3.1.6 Decoder
                7. 12.2.4.2.3.3.1.7 IR Address Checking
              2. 12.2.4.2.3.3.2 SIR Free-Format Mode
              3. 12.2.4.2.3.3.3 MIR Mode
                1. 12.2.4.2.3.3.3.1 MIR Encoder/Decoder
                2. 12.2.4.2.3.3.3.2 SIP Generation
              4. 12.2.4.2.3.3.4 FIR Mode
          4. 12.2.4.2.4 CIR Functional Interfaces
            1. 12.2.4.2.4.1 System Using CIR Communication Protocol With Remote Control
            2. 12.2.4.2.4.2 CIR Interface Description
            3. 12.2.4.2.4.3 CIR Protocol and Data Format
              1. 12.2.4.2.4.3.1 Carrier Modulation
              2. 12.2.4.2.4.3.2 Pulse Duty Cycle
              3. 12.2.4.2.4.3.3 Consumer IR Encoding/Decoding
        3. 12.2.4.3 Integration
        4. 12.2.4.4 UART Functional Description
          1. 12.2.4.4.1 UART Block Diagram
          2. 12.2.4.4.2 UART Clock Configuration
          3. 12.2.4.4.3 UART Software Reset
            1. 12.2.4.4.3.1 Independent TX/RX
          4. 12.2.4.4.4 UART Power Management
            1. 12.2.4.4.4.1 UART Mode Power Management
              1. 12.2.4.4.4.1.1 Module Power Saving
              2. 12.2.4.4.4.1.2 System Power Saving
            2. 12.2.4.4.4.2 IrDA Mode Power Management
              1. 12.2.4.4.4.2.1 Module Power Saving
              2. 12.2.4.4.4.2.2 System Power Saving
            3. 12.2.4.4.4.3 CIR Mode Power Management
              1. 12.2.4.4.4.3.1 Module Power Saving
              2. 12.2.4.4.4.3.2 System Power Saving
            4. 12.2.4.4.4.4 Local Power Management
          5. 12.2.4.4.5 UART Interrupt Requests
            1. 12.2.4.4.5.1 UART Mode Interrupt Management
              1. 12.2.4.4.5.1.1 UART Interrupts
              2. 12.2.4.4.5.1.2 Wake-Up Interrupt
            2. 12.2.4.4.5.2 IrDA Mode Interrupt Management
              1. 12.2.4.4.5.2.1 IrDA Interrupts
              2. 12.2.4.4.5.2.2 Wake-Up Interrupts
            3. 12.2.4.4.5.3 CIR Mode Interrupt Management
              1. 12.2.4.4.5.3.1 CIR Interrupts
              2. 12.2.4.4.5.3.2 Wake-Up Interrupts
          6. 12.2.4.4.6 UART FIFO Management
            1. 12.2.4.4.6.1 FIFO Trigger
              1. 12.2.4.4.6.1.1 Transmit FIFO Trigger
              2. 12.2.4.4.6.1.2 Receive FIFO Trigger
            2. 12.2.4.4.6.2 FIFO Interrupt Mode
            3. 12.2.4.4.6.3 FIFO Polled Mode Operation
            4. 12.2.4.4.6.4 FIFO DMA Mode Operation
              1. 12.2.4.4.6.4.1 DMA sequence to disable TX DMA
              2. 12.2.4.4.6.4.2 DMA Transfers (DMA Mode 1, 2, or 3)
              3. 12.2.4.4.6.4.3 DMA Transmission
              4. 12.2.4.4.6.4.4 DMA Reception
          7. 12.2.4.4.7 UART Mode Selection
            1. 12.2.4.4.7.1 Register Access Modes
              1. 12.2.4.4.7.1.1 Operational Mode and Configuration Modes
              2. 12.2.4.4.7.1.2 Register Access Submode
              3. 12.2.4.4.7.1.3 Registers Available for the Register Access Modes
            2. 12.2.4.4.7.2 UART/RS-485/IrDA (SIR, MIR, FIR)/CIR Mode Selection
              1. 12.2.4.4.7.2.1 Registers Available for the UART Function
              2. 12.2.4.4.7.2.2 Registers Available for the IrDA Function
              3. 12.2.4.4.7.2.3 Registers Available for the CIR Function
          8. 12.2.4.4.8 UART Protocol Formatting
            1. 12.2.4.4.8.1 UART Mode
              1. 12.2.4.4.8.1.1 UART Clock Generation: Baud Rate Generation
              2. 12.2.4.4.8.1.2 Choosing the Appropriate Divisor Value
              3. 12.2.4.4.8.1.3 UART Data Formatting
                1. 12.2.4.4.8.1.3.1 Frame Formatting
                2. 12.2.4.4.8.1.3.2 Hardware Flow Control
                3. 12.2.4.4.8.1.3.3 Software Flow Control
                  1. 2.4.4.8.1.3.3.1 Receive (RX)
                  2. 2.4.4.8.1.3.3.2 Transmit (TX)
                4. 12.2.4.4.8.1.3.4 Autobauding Modes
                5. 12.2.4.4.8.1.3.5 Error Detection
                6. 12.2.4.4.8.1.3.6 Overrun During Receive
                7. 12.2.4.4.8.1.3.7 Time-Out and Break Conditions
                  1. 2.4.4.8.1.3.7.1 Time-Out Counter
                  2. 2.4.4.8.1.3.7.2 Break Condition
            2. 12.2.4.4.8.2 RS-485 Mode
              1. 12.2.4.4.8.2.1 RS-485 External Transceiver Direction Control
            3. 12.2.4.4.8.3 IrDA Mode
              1. 12.2.4.4.8.3.1 IrDA Clock Generation: Baud Generator
              2. 12.2.4.4.8.3.2 Choosing the Appropriate Divisor Value
              3. 12.2.4.4.8.3.3 IrDA Data Formatting
                1. 12.2.4.4.8.3.3.1  IR RX Polarity Control
                2. 12.2.4.4.8.3.3.2  IrDA Reception Control
                3. 12.2.4.4.8.3.3.3  IR Address Checking
                4. 12.2.4.4.8.3.3.4  Frame Closing
                5. 12.2.4.4.8.3.3.5  Store and Controlled Transmission
                6. 12.2.4.4.8.3.3.6  Error Detection
                7. 12.2.4.4.8.3.3.7  Underrun During Transmission
                8. 12.2.4.4.8.3.3.8  Overrun During Receive
                9. 12.2.4.4.8.3.3.9  Status FIFO
                10. 12.2.4.4.8.3.3.10 Multi-drop Parity Mode with Address Match
                11. 12.2.4.4.8.3.3.11 Time-guard
              4. 12.2.4.4.8.3.4 SIR Mode Data Formatting
                1. 12.2.4.4.8.3.4.1 Abort Sequence
                2. 12.2.4.4.8.3.4.2 Pulse Shaping
                3. 12.2.4.4.8.3.4.3 SIR Free Format Programming
              5. 12.2.4.4.8.3.5 MIR and FIR Mode Data Formatting
            4. 12.2.4.4.8.4 CIR Mode
              1. 12.2.4.4.8.4.1 CIR Mode Clock Generation
              2. 12.2.4.4.8.4.2 CIR Data Formatting
                1. 12.2.4.4.8.4.2.1 IR RX Polarity Control
                2. 12.2.4.4.8.4.2.2 CIR Transmission
                3. 12.2.4.4.8.4.2.3 CIR Reception
        5. 12.2.4.5 UART Programming Guide
          1. 12.2.4.5.1 UART Global Initialization
            1. 12.2.4.5.1.1 Surrounding Modules Global Initialization
            2. 12.2.4.5.1.2 UART Module Global Initialization
          2. 12.2.4.5.2 UART Mode selection
          3. 12.2.4.5.3 UART Submode selection
          4. 12.2.4.5.4 UART Load FIFO trigger and DMA mode settings
            1. 12.2.4.5.4.1 DMA mode Settings
            2. 12.2.4.5.4.2 FIFO Trigger Settings
          5. 12.2.4.5.5 UART Protocol, Baud rate and interrupt settings
            1. 12.2.4.5.5.1 Baud rate settings
            2. 12.2.4.5.5.2 Interrupt settings
            3. 12.2.4.5.5.3 Protocol settings
            4. 12.2.4.5.5.4 UART/RS-485/IrDA(SIR/MIR/FIR)/CIR
            5. 12.2.4.5.5.5 UART Multi-drop Parity Address Match Mode Configuration
          6. 12.2.4.5.6 UART Hardware and Software Flow Control Configuration
            1. 12.2.4.5.6.1 Hardware Flow Control Configuration
            2. 12.2.4.5.6.2 Software Flow Control Configuration
          7. 12.2.4.5.7 IrDA Programming Model
            1. 12.2.4.5.7.1 SIR mode
              1. 12.2.4.5.7.1.1 Receive
              2. 12.2.4.5.7.1.2 Transmit
            2. 12.2.4.5.7.2 MIR mode
              1. 12.2.4.5.7.2.1 Receive
              2. 12.2.4.5.7.2.2 Transmit
            3. 12.2.4.5.7.3 FIR mode
              1. 12.2.4.5.7.3.1 Receive
              2. 12.2.4.5.7.3.2 Transmit
    3. 12.3 High-speed Serial Interfaces
      1. 12.3.1 Gigabit Ethernet Switch (CPSW3G)
        1. 12.3.1.1 CPSW0 Overview
          1. 12.3.1.1.1 CPSW0 Features
          2. 12.3.1.1.2 Unsupported Features
          3.        1897
          4. 12.3.1.1.3 CPSW Terminology
        2. 12.3.1.2 CPSW0 Environment
          1. 12.3.1.2.1 CPSW0 RMII Interface
          2. 12.3.1.2.2 CPSW0 RGMII Interface
        3. 12.3.1.3 Integration
        4. 12.3.1.4 CPSW0 Functional Description
          1. 12.3.1.4.1 Functional Block Diagram
          2. 12.3.1.4.2 CPSW Ports
            1. 12.3.1.4.2.1 Interface Mode Selection
          3. 12.3.1.4.3 Clocking
            1. 12.3.1.4.3.1 Subsystem Clocking
            2. 12.3.1.4.3.2 Interface Clocking
              1. 12.3.1.4.3.2.1 RGMII Interface Clocking
              2. 12.3.1.4.3.2.2 RMII Interface Clocking
              3. 12.3.1.4.3.2.3 MDIO Clocking
          4. 12.3.1.4.4 Software IDLE
          5. 12.3.1.4.5 Interrupt Functionality
            1. 12.3.1.4.5.1 EVNT_PEND Interrupt
            2. 12.3.1.4.5.2 Statistics Interrupt (STAT_PEND0)
            3. 12.3.1.4.5.3 ECC DED Level Interrupt (ECC_DED_INT)
            4. 12.3.1.4.5.4 ECC SEC Level Interrupt (ECC_SEC_INT)
            5. 12.3.1.4.5.5 MDIO Interrupts
          6. 12.3.1.4.6 CPSW_3G
            1. 12.3.1.4.6.1  Address Lookup Engine (ALE)
              1. 12.3.1.4.6.1.1  Error Handling
              2. 12.3.1.4.6.1.2  Bypass Operations
              3. 12.3.1.4.6.1.3  OUI Deny or Accept
              4. 12.3.1.4.6.1.4  Statistics Counting
              5. 12.3.1.4.6.1.5  Automotive Security Features
              6. 12.3.1.4.6.1.6  CPSW Switching Solutions
                1. 12.3.1.4.6.1.6.1 Basics of 3-port Switch Type
              7. 12.3.1.4.6.1.7  VLAN Routing and OAM Operations
                1. 12.3.1.4.6.1.7.1 InterVLAN Routing
                2. 12.3.1.4.6.1.7.2 OAM Operations
              8. 12.3.1.4.6.1.8  Supervisory packets
              9. 12.3.1.4.6.1.9  Address Table Entry
                1. 12.3.1.4.6.1.9.1  Multicast Address Table Entry
                2. 12.3.1.4.6.1.9.2  OUI Unicast Address Table Entry
                3. 12.3.1.4.6.1.9.3  Unicast Address Table Entry (Bit 40 == 0)
                4. 12.3.1.4.6.1.9.4  Multicast Address Table Entry (Bit 40==1)
                5. 12.3.1.4.6.1.9.5  VLAN/Unicast Address Table Entry (Bit 40 == 0)
                6. 12.3.1.4.6.1.9.6  VLAN/Multicast Address Table Entry (Bit 40==1)
                7. 12.3.1.4.6.1.9.7  Inner VLAN Table Entry
                8. 12.3.1.4.6.1.9.8  Outer VLAN Table Entry
                9. 12.3.1.4.6.1.9.9  EtherType Table Entry
                10. 12.3.1.4.6.1.9.10 IPv4 Table Entry
                11. 12.3.1.4.6.1.9.11 IPv6 Table Entry High
                12. 12.3.1.4.6.1.9.12 IPv6 Table Entry Low
              10. 12.3.1.4.6.1.10 Multicast Address
                1. 12.3.1.4.6.1.10.1 Multicast Ranges
              11. 12.3.1.4.6.1.11 Aging and Auto Aging
              12. 12.3.1.4.6.1.12 ALE Policing and Classification
                1. 12.3.1.4.6.1.12.1 ALE Policing
                2. 12.3.1.4.6.1.12.2 Classifier to Host Thread Mapping
                3. 12.3.1.4.6.1.12.3 ALE Classification
                  1. 3.1.4.6.1.12.3.1 Classifier to CPPI Transmit Flow ID Mapping
              13. 12.3.1.4.6.1.13 Mirroring
              14. 12.3.1.4.6.1.14 Trunking
              15. 12.3.1.4.6.1.15 DSCP
              16. 12.3.1.4.6.1.16 Packet Forwarding Processes
                1. 12.3.1.4.6.1.16.1 Ingress Filtering Process
                2. 12.3.1.4.6.1.16.2 VLAN_Aware Lookup Process
                3. 12.3.1.4.6.1.16.3 Egress Process
                4. 12.3.1.4.6.1.16.4 Learning/Updating/Touching Processes
                  1. 3.1.4.6.1.16.4.1 Learning Process
                  2. 3.1.4.6.1.16.4.2 Updating Process
                  3. 3.1.4.6.1.16.4.3 Touching Process
              17. 12.3.1.4.6.1.17 VLAN Aware Mode
              18. 12.3.1.4.6.1.18 VLAN Unaware Mode
            2. 12.3.1.4.6.2  Packet Priority Handling
              1. 12.3.1.4.6.2.1 Priority Mapping and Transmit VLAN Priority
            3. 12.3.1.4.6.3  CPPI Port Ingress
            4. 12.3.1.4.6.4  Packet CRC Handling
              1. 12.3.1.4.6.4.1 Transmit VLAN Processing
                1. 12.3.1.4.6.4.1.1 Untagged Packets (No VLAN or Priority Tag Header)
                2. 12.3.1.4.6.4.1.2 Priority Tagged Packets (VLAN VID == 0 && EN_VID0_MODE ==0h)
                3. 12.3.1.4.6.4.1.3 VLAN Tagged Packets (VLAN VID != 0 || (EN_VID0_MODE ==1h && VLAN VID ==0))
              2. 12.3.1.4.6.4.2 Ethernet Port Ingress Packet CRC
              3. 12.3.1.4.6.4.3 Ethernet Port Egress Packet CRC
              4. 12.3.1.4.6.4.4 CPPI Port Ingress Packet CRC
              5. 12.3.1.4.6.4.5 CPPI Port Egress Packet CRC
            5. 12.3.1.4.6.5  FIFO Memory Control
            6. 12.3.1.4.6.6  FIFO Transmit Queue Control
              1. 12.3.1.4.6.6.1 CPPI Port Receive Rate Limiting
              2. 12.3.1.4.6.6.2 Ethernet Port Transmit Rate Limiting
            7. 12.3.1.4.6.7  Intersperced Express Traffic (IET – P802.3br/D2.0)
              1. 12.3.1.4.6.7.1 IET Configuration
            8. 12.3.1.4.6.8  Enhanced Scheduled Traffic (EST – P802.1Qbv/D2.2)
              1. 12.3.1.4.6.8.1 Enhanced Scheduled Traffic Overview
              2. 12.3.1.4.6.8.2 Enhanced Scheduled Traffic Fetch RAM
              3. 12.3.1.4.6.8.3 Enhanced Scheduled Traffic Time Interval
              4. 12.3.1.4.6.8.4 Enhanced Scheduled Traffic Fetch Values
              5. 12.3.1.4.6.8.5 Enhanced Scheduled Traffic Packet Fill
              6. 12.3.1.4.6.8.6 Enhanced Scheduled Traffic Time Stamp
              7. 12.3.1.4.6.8.7 Enhanced Scheduled Traffic Packets Per Priority
            9. 12.3.1.4.6.9  Audio Video Bridging
              1. 12.3.1.4.6.9.1 IEEE 802.1AS: Timing and Synchronization for Time-Sensitive Applications in Bridged Local Area Networks (Precision Time Protocol (PTP))
                1. 12.3.1.4.6.9.1.1 IEEE 1722: "Layer 2 Transport Protocol for Time-Sensitive Streams"
                  1. 3.1.4.6.9.1.1.1 Cross-timestamping and Presentation Timestamps
                2. 12.3.1.4.6.9.1.2 IEEE 1733: Extends RTCP for RTP Streaming over AVB-supported Networks
              2. 12.3.1.4.6.9.2 IEEE 802.1Qav: "Virtual Bridged Local Area Networks: Forwarding and Queuing for Time-Sensitive Streams"
                1. 12.3.1.4.6.9.2.1 Configuring the Device for 802.1Qav Operation
            10. 12.3.1.4.6.10 Ethernet MAC Sliver
              1. 12.3.1.4.6.10.1 Ethernet MAC Sliver Overview
                1. 12.3.1.4.6.10.1.1 CRC Insertion
                2. 12.3.1.4.6.10.1.2 MTXER
                3. 12.3.1.4.6.10.1.3 Adaptive Performance Optimization (APO)
                4. 12.3.1.4.6.10.1.4 Inter-Packet-Gap Enforcement
                5. 12.3.1.4.6.10.1.5 Back Off
                6. 12.3.1.4.6.10.1.6 Programmable Transmit Inter-Packet Gap
                7. 12.3.1.4.6.10.1.7 Speed, Duplex and Pause Frame Support Negotiation
              2. 12.3.1.4.6.10.2 RMII Interface
                1. 12.3.1.4.6.10.2.1 Features
                2. 12.3.1.4.6.10.2.2 RMII Receive (RX)
                3. 12.3.1.4.6.10.2.3 RMII Transmit (TX)
              3. 12.3.1.4.6.10.3 RGMII Interface
                1. 12.3.1.4.6.10.3.1 Features
                2. 12.3.1.4.6.10.3.2 RGMII Receive (RX)
                3. 12.3.1.4.6.10.3.3 In-Band Mode of Operation
                4. 12.3.1.4.6.10.3.4 Forced Mode of Operation
                5. 12.3.1.4.6.10.3.5 RGMII Transmit (TX)
              4. 12.3.1.4.6.10.4 Frame Classification
              5. 12.3.1.4.6.10.5 Receive FIFO Architecture
            11. 12.3.1.4.6.11 Embedded Memories
            12. 12.3.1.4.6.12 Memory Error Detection and Correction
              1. 12.3.1.4.6.12.1 Packet Header ECC
              2. 12.3.1.4.6.12.2 Packet Protect CRC
              3. 12.3.1.4.6.12.3 Aggregator RAM Control
            13. 12.3.1.4.6.13 Ethernet Port Flow Control
              1. 12.3.1.4.6.13.1 Ethernet Receive Flow Control
                1. 12.3.1.4.6.13.1.1 Collision Based Receive Buffer Flow Control
                2. 12.3.1.4.6.13.1.2 IEEE 802.3X Based Receive Flow Control
              2. 12.3.1.4.6.13.2 Flow Control Trigger
              3. 12.3.1.4.6.13.3 Ethernet Transmit Flow Control
            14. 12.3.1.4.6.14 Energy Efficient Ethernet Support (802.3az)
            15. 12.3.1.4.6.15 Ethernet Switch Latency
            16. 12.3.1.4.6.16 MAC Emulation Control
            17. 12.3.1.4.6.17 MAC Command IDLE
            18. 12.3.1.4.6.18 CPSW Network Statistics
              1. 12.3.1.4.6.18.1  Rx-only Statistics Descriptions
                1. 12.3.1.4.6.18.1.1  Good Rx Frames (Offset = 3A000h)
                2. 12.3.1.4.6.18.1.2  Broadcast Rx Frames (Offset = 3A004h)
                3. 12.3.1.4.6.18.1.3  Multicast Rx Frames (Offset = 3A008h)
                4. 12.3.1.4.6.18.1.4  Pause Rx Frames (Offset = 3A00Ch)
                5. 12.3.1.4.6.18.1.5  Rx CRC Errors (Offset = 3A010h)
                6. 12.3.1.4.6.18.1.6  Rx Align/Code Errors (Offset = 3A014h)
                7. 12.3.1.4.6.18.1.7  Oversize Rx Frames (Offset = 3A018h)
                8. 12.3.1.4.6.18.1.8  Rx Jabbers (Offset = 3A01Ch)
                9. 12.3.1.4.6.18.1.9  Undersize (Short) Rx Frames (Offset = 3A020h)
                10. 12.3.1.4.6.18.1.10 Rx Fragments (Offset = 3A024h)
                11. 12.3.1.4.6.18.1.11 RX IPG Error (Offset = 3A05Ch)
                12. 12.3.1.4.6.18.1.12 ALE Drop (Offset = 3A028h)
                13. 12.3.1.4.6.18.1.13 ALE Overrun Drop (Offset = 3A02Ch)
                14. 12.3.1.4.6.18.1.14 Rx Octets (Offset = 3A030h)
                15. 12.3.1.4.6.18.1.15 Rx Bottom of FIFO Drop (Offset = 3A084h)
                16. 12.3.1.4.6.18.1.16 Portmask Drop (Offset = 3A088h)
                17. 12.3.1.4.6.18.1.17 Rx Top of FIFO Drop (Offset = 3A08Ch)
                18. 12.3.1.4.6.18.1.18 ALE Rate Limit Drop (Offset = 3A090h)
                19. 12.3.1.4.6.18.1.19 ALE VLAN Ingress Check Drop (Offset = 3A094h)
                  1. 3.1.4.6.18.1.19.1  ALE DA=SA Drop (Offset = 3A098h)
                  2. 3.1.4.6.18.1.19.2  Block Address Drop (Offset = 3A09Ch)
                  3. 3.1.4.6.18.1.19.3  ALE Secure Drop (Offset = 3A0A0h)
                  4. 3.1.4.6.18.1.19.4  ALE Authentication Drop (Offset = 3A0A4h)
                  5. 3.1.4.6.18.1.19.5  ALE Unknown Unicast (Offset = 3A0A8h)
                  6. 3.1.4.6.18.1.19.6  ALE Unknown Unicast Bytecount (Offset = 3A0ACh)
                  7. 3.1.4.6.18.1.19.7  ALE Unknown Multicast (Offset = 3A0B0h)
                  8. 3.1.4.6.18.1.19.8  ALE Unknown Multicast Bytecount (Offset = 3A0B4h)
                  9. 3.1.4.6.18.1.19.9  ALE Unknown Broadcast (Offset = 3A0B8h)
                  10. 3.1.4.6.18.1.19.10 ALE Unknown Broadcast Bytecount (Offset = 3A0BCh)
                  11. 3.1.4.6.18.1.19.11 ALE Policer/Classifier Match (Offset = 3A0C0h)
              2. 12.3.1.4.6.18.2  ALE Policer Match Red (Offset = 3A0C4h)
              3. 12.3.1.4.6.18.3  ALE Policer Match Yellow (Offset = 3A0C8h)
              4. 12.3.1.4.6.18.4  IET Receive Assembly Error (Offset = 3A140h)
              5. 12.3.1.4.6.18.5  IET Receive Assembly OK (Offset = 3A144h)
              6. 12.3.1.4.6.18.6  IET Receive SMD Error (Offset = 3A148h)
              7. 12.3.1.4.6.18.7  IET Receive Merge Fragment Count (Offset = 3A14Ch)
              8. 12.3.1.4.6.18.8  Rx Cut Thru with No Delay
              9. 12.3.1.4.6.18.9  Rx Cut Thru with Delay
              10. 12.3.1.4.6.18.10 Rx Cut Thru Store-and-Forward
              11. 12.3.1.4.6.18.11 Tx-only Statistics Descriptions
                1. 12.3.1.4.6.18.11.1  Good Tx Frames (Offset = 3A034h)
                2. 12.3.1.4.6.18.11.2  Broadcast Tx Frames (Offset = 3A038h)
                3. 12.3.1.4.6.18.11.3  Multicast Tx Frames (Offset = 3A03Ch)
                4. 12.3.1.4.6.18.11.4  Pause Tx Frames (Offset = 3A040h)
                5. 12.3.1.4.6.18.11.5  Deferred Tx Frames (Offset = 3A044h)
                6. 12.3.1.4.6.18.11.6  Collisions (Offset = 3A048h)
                7. 12.3.1.4.6.18.11.7  Single Collision Tx Frames (Offset = 3A04Ch)
                8. 12.3.1.4.6.18.11.8  Multiple Collision Tx Frames (Offset = 3A050h)
                9. 12.3.1.4.6.18.11.9  Excessive Collisions (Offset = 3A054h)
                10. 12.3.1.4.6.18.11.10 Late Collisions (Offset = 3A058h)
                11. 12.3.1.4.6.18.11.11 Carrier Sense Errors (Offset = 3A060h)
                12. 12.3.1.4.6.18.11.12 Tx Octets (Offset = 3A064h)
                13. 12.3.1.4.6.18.11.13 Transmit Priority 0-7 (Offset = 3A180h to 3A1A8h)
                14. 12.3.1.4.6.18.11.14 Transmit Priority 0-7 Drop (Offset = 3A1C0h to 3A1E8)
                15. 12.3.1.4.6.18.11.15 Tx Memory Protect Errors (Offset = 3A17Ch)
                16. 12.3.1.4.6.18.11.16 IET Transmit Merge Hold Count (Offset = 3A150h)
                17. 12.3.1.4.6.18.11.17 IET Transmit Merge Fragment Count (Offset = 3A14Ch)
                18. 12.3.1.4.6.18.11.18 Tx CRC Errors
                19. 12.3.1.4.6.18.11.19 Tx Cut Thru
                20. 12.3.1.4.6.18.11.20 Tx Cut Thru Store-and-Forward
              12. 12.3.1.4.6.18.12 Rx- and Tx (Shared) Statistics Descriptions
                1. 12.3.1.4.6.18.12.1 Rx + Tx 64 Octet Frames (Offset = 3A068h)
                2. 12.3.1.4.6.18.12.2 Rx + Tx 65–127 Octet Frames (Offset = 3A06Ch)
                3. 12.3.1.4.6.18.12.3 Rx + Tx 128–255 Octet Frames (Offset = 3A070h)
                4. 12.3.1.4.6.18.12.4 Rx + Tx 256–511 Octet Frames (Offset = 3A074h)
                5. 12.3.1.4.6.18.12.5 Rx + Tx 512–1023 Octet Frames (Offset = 3A078h)
                6. 12.3.1.4.6.18.12.6 Rx + Tx 1024_Up Octet Frames (Offset = 3A07Ch)
                7. 12.3.1.4.6.18.12.7 Net Octets (Offset = 3A080h)
              13. 12.3.1.4.6.18.13 2106
          7. 12.3.1.4.7 Common Platform Time Sync (CPTS)
            1. 12.3.1.4.7.1  CPSW0 CPTS Integration
            2. 12.3.1.4.7.2  CPTS Architecture
            3. 12.3.1.4.7.3  CPTS Initialization
            4. 12.3.1.4.7.4  32-bit Time Stamp Value
            5. 12.3.1.4.7.5  64-bit Time Stamp Value
            6. 12.3.1.4.7.6  64-Bit Timestamp Nudge
            7. 12.3.1.4.7.7  64-bit Timestamp PPM
            8. 12.3.1.4.7.8  Event FIFO
            9. 12.3.1.4.7.9  Timestamp Compare Output
              1. 12.3.1.4.7.9.1 Non-Toggle Mode: 32-bit
              2. 12.3.1.4.7.9.2 Non-Toggle Mode: 64-bit
              3. 12.3.1.4.7.9.3 Toggle Mode: 32-bit
              4. 12.3.1.4.7.9.4 Toggle Mode: 64-bit
            10. 12.3.1.4.7.10 Timestamp Sync Output
            11. 12.3.1.4.7.11 Timestamp GENFn Output
              1. 12.3.1.4.7.11.1 GENFn Nudge
              2. 12.3.1.4.7.11.2 GENFn PPM
            12. 12.3.1.4.7.12 Timestamp ESTFn
            13. 12.3.1.4.7.13 Time Sync Events
              1. 12.3.1.4.7.13.1 Time Stamp Push Event
              2. 12.3.1.4.7.13.2 Time Stamp Counter Rollover Event (32-bit mode only)
              3. 12.3.1.4.7.13.3 Time Stamp Counter Half-rollover Event (32-bit mode only)
              4. 12.3.1.4.7.13.4 Hardware Time Stamp Push Event
              5. 12.3.1.4.7.13.5 Ethernet Port Events
                1. 12.3.1.4.7.13.5.1 Ethernet Port Receive Event
                2. 12.3.1.4.7.13.5.2 Ethernet Port Transmit Event
                3. 12.3.1.4.7.13.5.3 Time Sync Message Types
            14. 12.3.1.4.7.14 Timestamp Compare Event
              1. 12.3.1.4.7.14.1 32-Bit Mode
              2. 12.3.1.4.7.14.2 64-Bit Mode
            15. 12.3.1.4.7.15 Host Transmit Event
            16. 12.3.1.4.7.16 CPTS Interrupt Handling
          8. 12.3.1.4.8 CPPI Streaming Packet Interface
            1. 12.3.1.4.8.1 Port 0 CPPI Transmit Packet Streaming Interface (CPSW_3G Egress)
            2. 12.3.1.4.8.2 Port 0 CPPI Receive Packet Streaming Interface (CPSW_3G Ingress)
            3. 12.3.1.4.8.3 Cut-Thru
              1. 12.3.1.4.8.3.1 Host Port Cut-Thru Operations
              2. 12.3.1.4.8.3.2 Cut-Thru Error Packets
            4. 12.3.1.4.8.4 Port Speed
            5. 12.3.1.4.8.5 CPPI Checksum Offload
              1. 12.3.1.4.8.5.1 CPPI Transmit Checksum Offload
                1. 12.3.1.4.8.5.1.1 IPV4 UDP
                2. 12.3.1.4.8.5.1.2 IPV4 TCP
                3. 12.3.1.4.8.5.1.3 IPV6 UDP
                4. 12.3.1.4.8.5.1.4 IPV6 TCP
            6. 12.3.1.4.8.6 CPPI Receive Checksum Offload
            7. 12.3.1.4.8.7 Egress Packet Operations
          9. 12.3.1.4.9 MII Management Interface (MDIO)
            1. 12.3.1.4.9.1 MDIO Frame Formats
            2. 12.3.1.4.9.2 MDIO Functional Description
        5. 12.3.1.5 CPSW0 Programming Guide
          1. 12.3.1.5.1 Initialization and Configuration of CPSW Subsystem
          2. 12.3.1.5.2 CPSW Reset
          3. 12.3.1.5.3 MDIO Software Interface
            1. 12.3.1.5.3.1 Initializing the MDIO Module
            2. 12.3.1.5.3.2 Writing Data To a PHY Register
            3. 12.3.1.5.3.3 Reading Data From a PHY Register
      2. 12.3.2 Universal Serial Bus Subsystem (USBSS)
        1. 12.3.2.1 USB Overview
          1. 12.3.2.1.1 USB Features
          2. 12.3.2.1.2 Unsupported Features
        2. 12.3.2.2 USB Environment
          1. 12.3.2.2.1 USB Pin List
          2. 12.3.2.2.2 Typical Pin Connections of Device
        3. 12.3.2.3 Integration
        4. 12.3.2.4 Use Cases
          1. 12.3.2.4.1 USB Operational Mode Determination
          2. 12.3.2.4.2 VBUS Voltage Sourcing Control
          3. 12.3.2.4.3 VBUS Detection
          4. 12.3.2.4.4 Pull-up/Pull-down Resistors
    4. 12.4 Memory Interfaces
      1. 12.4.1 Flash Subsystem (FSS)
        1. 12.4.1.1 FSS Overview
          1. 12.4.1.1.1 FSS Features
          2. 12.4.1.1.2 Unsupported Features
          3.        2183
        2. 12.4.1.2 FSS Environment
          1. 12.4.1.2.1 FSS Typical Application
        3. 12.4.1.3 Integration
        4. 12.4.1.4 FSS Functional Description
          1. 12.4.1.4.1 FSS Block Diagram
          2. 12.4.1.4.2 FSS Regions
            1. 12.4.1.4.2.1 FSS Regions Boot Size Configuration
          3. 12.4.1.4.3 FSS Memory Regions
        5. 12.4.1.5 FSS Programming Guide
          1. 12.4.1.5.1 FSS Initialization Sequence
          2. 12.4.1.5.2 FSS Power Up/Down Sequence
      2. 12.4.2 Octal Serial Peripheral Interface (OSPI)
        1. 12.4.2.1 OSPI Overview
          1. 12.4.2.1.1 OSPI Features
          2. 12.4.2.1.2 Unsupported Features
          3.        2199
        2. 12.4.2.2 OSPI Environment
        3. 12.4.2.3 Integration
        4. 12.4.2.4 OSPI Functional Description
          1. 12.4.2.4.1  OSPI Block Diagram
            1. 12.4.2.4.1.1 Data Target Interface
            2. 12.4.2.4.1.2 Configuration Target Interface
            3. 12.4.2.4.1.3 OSPI Clock Domains
          2. 12.4.2.4.2  OSPI Modes
            1. 12.4.2.4.2.1 Read Data Capture
              1. 12.4.2.4.2.1.1 Mechanisms of Data Capturing
              2. 12.4.2.4.2.1.2 Data Capturing Mechanism Using Taps
              3. 12.4.2.4.2.1.3 Data Capturing Mechanism Using PHY Module
              4. 12.4.2.4.2.1.4 External Pull Down on DQS
          3. 12.4.2.4.3  OSPI Power Management
          4. 12.4.2.4.4  Auto HW Polling
          5. 12.4.2.4.5  Flash Reset
          6. 12.4.2.4.6  OSPI Memory Regions
          7. 12.4.2.4.7  OSPI Interrupt Requests
          8. 12.4.2.4.8  OSPI Data Interface
            1. 12.4.2.4.8.1 Data Interface Address Remapping
            2. 12.4.2.4.8.2 Write Protection
            3. 12.4.2.4.8.3 Access Forwarding
          9. 12.4.2.4.9  OSPI Direct Access Controller (DAC)
          10. 12.4.2.4.10 OSPI Indirect Access Controller (INDAC)
            1. 12.4.2.4.10.1 Indirect Read Controller
              1. 12.4.2.4.10.1.1 Indirect Read Transfer Process
            2. 12.4.2.4.10.2 Indirect Write Controller
              1. 12.4.2.4.10.2.1 Indirect Write Transfer Process
            3. 12.4.2.4.10.3 Indirect Access Queuing
            4. 12.4.2.4.10.4 Consecutive Writes and Reads Using Indirect Transfers
            5. 12.4.2.4.10.5 Accessing the SRAM
          11. 12.4.2.4.11 OSPI Software-Triggered Instruction Generator (STIG)
            1. 12.4.2.4.11.1 Servicing a STIG Request
          12. 12.4.2.4.12 OSPI Arbitration Between Direct / Indirect Access Controller and STIG
          13. 12.4.2.4.13 OSPI Command Translation
          14. 12.4.2.4.14 Selecting the Flash Instruction Type
          15. 12.4.2.4.15 OSPI Data Interface
          16. 12.4.2.4.16 OSPI PHY Module
            1. 12.4.2.4.16.1 PHY Pipeline Mode
            2. 12.4.2.4.16.2 Read Data Capturing by the PHY Module
        5. 12.4.2.5 OSPI Programming Guide
          1. 12.4.2.5.1 Configuring the OSPI Controller for Use After Reset
          2. 12.4.2.5.2 Configuring the OSPI Controller for Optimal Use
          3. 12.4.2.5.3 Using the Flash Command Control Register (STIG Operation)
          4. 12.4.2.5.4 Using SPI Legacy Mode
          5. 12.4.2.5.5 Entering XIP Mode from POR
          6. 12.4.2.5.6 Entering XIP Mode Otherwise
          7. 12.4.2.5.7 Exiting XIP Mode
      3. 12.4.3 General-Purpose Memory Controller (GPMC)
        1. 12.4.3.1 GPMC Overview
          1. 12.4.3.1.1 GPMC Features
          2. 12.4.3.1.2 Unsupported Features
          3.        2252
        2. 12.4.3.2 GPMC Environment
          1. 12.4.3.2.1 GPMC Modes
          2. 12.4.3.2.2 GPMC I/O Signals
        3. 12.4.3.3 Integration
        4. 12.4.3.4 GPMC Functional Description
          1. 12.4.3.4.1  GPMC Block Diagram
          2. 12.4.3.4.2  GPMC Clock Configuration
          3. 12.4.3.4.3  GPMC Power Management
          4. 12.4.3.4.4  GPMC Interrupt Requests
          5. 12.4.3.4.5  GPMC Interconnect Port Interface
          6. 12.4.3.4.6  GPMC Address and Data Bus
            1. 12.4.3.4.6.1 GPMC I/O Configuration Setting
          7. 12.4.3.4.7  GPMC Address Decoder and Chip-Select Configuration
            1. 12.4.3.4.7.1 Chip-Select Base Address and Region Size
            2. 12.4.3.4.7.2 Access Protocol
              1. 12.4.3.4.7.2.1 Supported Devices
              2. 12.4.3.4.7.2.2 Access Size Adaptation and Device Width
              3. 12.4.3.4.7.2.3 Address/Data-Multiplexing Interface
            3. 12.4.3.4.7.3 External Signals
              1. 12.4.3.4.7.3.1 WAIT Pin Monitoring Control
                1. 12.4.3.4.7.3.1.1 Wait Monitoring During Asynchronous Read Access
                2. 12.4.3.4.7.3.1.2 Wait Monitoring During Asynchronous Write Access
                3. 12.4.3.4.7.3.1.3 Wait Monitoring During Synchronous Read Access
                4. 12.4.3.4.7.3.1.4 Wait Monitoring During Synchronous Write Access
                5. 12.4.3.4.7.3.1.5 Wait With NAND Device
                6. 12.4.3.4.7.3.1.6 Idle Cycle Control Between Successive Accesses
                  1. 4.3.4.7.3.1.6.1 Bus Turnaround (BUSTURNAROUND)
                  2. 4.3.4.7.3.1.6.2 Idle Cycles Between Accesses to Same Chip-Select (CYCLE2CYCLESAMECSEN, CYCLE2CYCLEDELAY)
                  3. 4.3.4.7.3.1.6.3 Idle Cycles Between Accesses to Different Chip-Select (CYCLE2CYCLEDIFFCSEN, CYCLE2CYCLEDELAY)
                7. 12.4.3.4.7.3.1.7 Slow Device Support (TIMEPARAGRANULARITY Parameter)
              2. 12.4.3.4.7.3.2 DIR Pin
              3. 12.4.3.4.7.3.3 Reset
              4. 12.4.3.4.7.3.4 Write Protect Signal (nWP)
              5. 12.4.3.4.7.3.5 Byte Enable (nBE1/nBE0)
            4. 12.4.3.4.7.4 Error Handling
          8. 12.4.3.4.8  GPMC Timing Setting
            1. 12.4.3.4.8.1  Read Cycle Time and Write Cycle Time (RDCYCLETIME / WRCYCLETIME)
            2. 12.4.3.4.8.2  nCS: Chip-Select Signal Control Assertion/Deassertion Time (CSONTIME / CSRDOFFTIME / CSWROFFTIME / CSEXTRADELAY)
            3. 12.4.3.4.8.3  nADV/ALE: Address Valid/Address Latch Enable Signal Control Assertion/Deassertion Time (ADVONTIME / ADVRDOFFTIME / ADVWROFFTIME / ADVEXTRADELAY/ADVAADMUXONTIME/ADVAADMUXRDOFFTIME/ADVAADMUXWROFFTIME)
            4. 12.4.3.4.8.4  nOE/nRE: Output Enable/Read Enable Signal Control Assertion/Deassertion Time (OEONTIME / OEOFFTIME / OEEXTRADELAY / OEAADMUXONTIME / OEAADMUXOFFTIME)
            5. 12.4.3.4.8.5  nWE: Write Enable Signal Control Assertion/Deassertion Time (WEONTIME / WEOFFTIME / WEEXTRADELAY)
            6. 12.4.3.4.8.6  GPMC_CLKOUT
            7. 12.4.3.4.8.7  GPMC Output Clock and Control Signals Setup and Hold
            8. 12.4.3.4.8.8  Access Time (RDACCESSTIME / WRACCESSTIME)
              1. 12.4.3.4.8.8.1 Access Time on Read Access
              2. 12.4.3.4.8.8.2 Access Time on Write Access
            9. 12.4.3.4.8.9  Page Burst Access Time (PAGEBURSTACCESSTIME)
              1. 12.4.3.4.8.9.1 Page Burst Access Time on Read Access
              2. 12.4.3.4.8.9.2 Page Burst Access Time on Write Access
            10. 12.4.3.4.8.10 Bus Keeping Support
          9. 12.4.3.4.9  GPMC NOR Access Description
            1. 12.4.3.4.9.1 Asynchronous Access Description
              1. 12.4.3.4.9.1.1 Access on Address/Data Multiplexed Devices
                1. 12.4.3.4.9.1.1.1 Asynchronous Single-Read Operation on an Address/Data Multiplexed Device
                2. 12.4.3.4.9.1.1.2 Asynchronous Single-Write Operation on an Address/Data-Multiplexed Device
                3. 12.4.3.4.9.1.1.3 Asynchronous Multiple (Page) Write Operation on an Address/Data-Multiplexed Device
              2. 12.4.3.4.9.1.2 Access on Address/Address/Data-Multiplexed Devices
                1. 12.4.3.4.9.1.2.1 Asynchronous Single Read Operation on an AAD-Multiplexed Device
                2. 12.4.3.4.9.1.2.2 Asynchronous Single-Write Operation on an AAD-Multiplexed Device
                3. 12.4.3.4.9.1.2.3 Asynchronous Multiple (Page) Read Operation on an AAD-Multiplexed Device
            2. 12.4.3.4.9.2 Synchronous Access Description
              1. 12.4.3.4.9.2.1 Synchronous Single Read
              2. 12.4.3.4.9.2.2 Synchronous Multiple (Burst) Read (4-, 8-, 16-Word16 Burst With Wraparound Capability)
              3. 12.4.3.4.9.2.3 Synchronous Single Write
              4. 12.4.3.4.9.2.4 Synchronous Multiple (Burst) Write
            3. 12.4.3.4.9.3 Asynchronous and Synchronous Accesses in non-multiplexed Mode
              1. 12.4.3.4.9.3.1 Asynchronous Single-Read Operation on non-multiplexed Device
              2. 12.4.3.4.9.3.2 Asynchronous Single-Write Operation on non-multiplexed Device
              3. 12.4.3.4.9.3.3 Asynchronous Multiple (Page Mode) Read Operation on non-multiplexed Device
              4. 12.4.3.4.9.3.4 Synchronous Operations on a non-multiplexed Device
            4. 12.4.3.4.9.4 Page and Burst Support
            5. 12.4.3.4.9.5 System Burst vs External Device Burst Support
          10. 12.4.3.4.10 GPMC pSRAM Access Specificities
          11. 12.4.3.4.11 GPMC NAND Access Description
            1. 12.4.3.4.11.1 NAND Memory Device in Byte or 16-bit Word Stream Mode
              1. 12.4.3.4.11.1.1 Chip-Select Configuration for NAND Interfacing in Byte or Word Stream Mode
              2. 12.4.3.4.11.1.2 NAND Device Command and Address Phase Control
              3. 12.4.3.4.11.1.3 Command Latch Cycle
              4. 12.4.3.4.11.1.4 Address Latch Cycle
              5. 12.4.3.4.11.1.5 NAND Device Data Read and Write Phase Control in Stream Mode
              6. 12.4.3.4.11.1.6 NAND Device General Chip-Select Timing Control Requirement
              7. 12.4.3.4.11.1.7 Read and Write Access Size Adaptation
                1. 12.4.3.4.11.1.7.1 8-Bit-Wide NAND Device
                2. 12.4.3.4.11.1.7.2 16-Bit-Wide NAND Device
            2. 12.4.3.4.11.2 NAND Device-Ready Pin
              1. 12.4.3.4.11.2.1 Ready Pin Monitored by Software Polling
              2. 12.4.3.4.11.2.2 Ready Pin Monitored by Hardware Interrupt
            3. 12.4.3.4.11.3 ECC Calculator
              1. 12.4.3.4.11.3.1 Hamming Code
                1. 12.4.3.4.11.3.1.1 ECC Result Register and ECC Computation Accumulation Size
                2. 12.4.3.4.11.3.1.2 ECC Enabling
                3. 12.4.3.4.11.3.1.3 ECC Computation
                4. 12.4.3.4.11.3.1.4 ECC Comparison and Correction
                5. 12.4.3.4.11.3.1.5 ECC Calculation Based on 8-Bit Word
                6. 12.4.3.4.11.3.1.6 ECC Calculation Based on 16-Bit Word
              2. 12.4.3.4.11.3.2 BCH Code
                1. 12.4.3.4.11.3.2.1 Requirements
                2. 12.4.3.4.11.3.2.2 Memory Mapping of BCH Codeword
                  1. 4.3.4.11.3.2.2.1 Memory Mapping of Data Message
                  2. 4.3.4.11.3.2.2.2 Memory-Mapping of the ECC
                  3. 4.3.4.11.3.2.2.3 Wrapping Modes
                    1. 3.4.11.3.2.2.3.1  Manual Mode (0x0)
                    2. 3.4.11.3.2.2.3.2  Mode 0x1
                    3. 3.4.11.3.2.2.3.3  Mode 0xA (10)
                    4. 3.4.11.3.2.2.3.4  Mode 0x2
                    5. 3.4.11.3.2.2.3.5  Mode 0x3
                    6. 3.4.11.3.2.2.3.6  Mode 0x7
                    7. 3.4.11.3.2.2.3.7  Mode 0x8
                    8. 3.4.11.3.2.2.3.8  Mode 0x4
                    9. 3.4.11.3.2.2.3.9  Mode 0x9
                    10. 3.4.11.3.2.2.3.10 Mode 0x5
                    11. 3.4.11.3.2.2.3.11 Mode 0xB (11)
                    12. 3.4.11.3.2.2.3.12 Mode 0x6
                3. 12.4.3.4.11.3.2.3 Supported NAND Page Mappings and ECC Schemes
                  1. 4.3.4.11.3.2.3.1 Per-Sector Spare Mappings
                  2. 4.3.4.11.3.2.3.2 Pooled Spare Mapping
                  3. 4.3.4.11.3.2.3.3 Per-Sector Spare Mapping, with ECC Separated at the End of the Page
            4. 12.4.3.4.11.4 Prefetch and Write-Posting Engine
              1. 12.4.3.4.11.4.1 General Facts About the Engine Configuration
              2. 12.4.3.4.11.4.2 Prefetch Mode
              3. 12.4.3.4.11.4.3 FIFO Control in Prefetch Mode
              4. 12.4.3.4.11.4.4 Write-Posting Mode
              5. 12.4.3.4.11.4.5 FIFO Control in Write-Posting Mode
              6. 12.4.3.4.11.4.6 Optimizing NAND Access Using the Prefetch and Write-Posting Engine
              7. 12.4.3.4.11.4.7 Interleaved Accesses Between Prefetch and Write-Posting Engine and Other Chip-Selects
          12. 12.4.3.4.12 GPMC Use Cases and Tips
            1. 12.4.3.4.12.1 How to Set GPMC Timing Parameters for Typical Accesses
              1. 12.4.3.4.12.1.1 External Memory Attached to the GPMC Module
              2. 12.4.3.4.12.1.2 Typical GPMC Setup
                1. 12.4.3.4.12.1.2.1 GPMC Configuration for Synchronous Burst Read Access
                2. 12.4.3.4.12.1.2.2 GPMC Configuration for Asynchronous Read Access
                3. 12.4.3.4.12.1.2.3 GPMC Configuration for Asynchronous Single Write Access
            2. 12.4.3.4.12.2 How to Choose a Suitable Memory to Use With the GPMC
              1. 12.4.3.4.12.2.1 Supported Memories or Devices
                1. 12.4.3.4.12.2.1.1 Memory Pin Multiplexing
                2. 12.4.3.4.12.2.1.2 NAND Interface Protocol
                3. 12.4.3.4.12.2.1.3 NOR Interface Protocol
                4. 12.4.3.4.12.2.1.4 Other Technologies
        5. 12.4.3.5 GPMC Basic Programming Model
          1. 12.4.3.5.1 GPMC High-Level Programming Model Overview
          2. 12.4.3.5.2 GPMC Initialization
          3. 12.4.3.5.3 GPMC Configuration in NOR Mode
          4. 12.4.3.5.4 GPMC Configuration in NAND Mode
          5. 12.4.3.5.5 Set Memory Access
          6. 12.4.3.5.6 GPMC Timing Parameters
            1. 12.4.3.5.6.1 GPMC Timing Parameters Formulas
              1. 12.4.3.5.6.1.1 NAND Flash Interface Timing Parameters Formulas
              2. 12.4.3.5.6.1.2 Synchronous NOR Flash Timing Parameters Formulas
              3. 12.4.3.5.6.1.3 Asynchronous NOR Flash Timing Parameters Formulas
      4. 12.4.4 Error Location Module (ELM)
        1. 12.4.4.1 ELM Overview
          1. 12.4.4.1.1 ELM Features
          2. 12.4.4.1.2 Unsupported Features
          3.        2406
        2. 12.4.4.2 Integration
        3. 12.4.4.3 ELM Functional Description
          1. 12.4.4.3.1 ELM Software Reset
          2. 12.4.4.3.2 ELM Power Management
          3. 12.4.4.3.3 ELM Interrupt Requests
          4. 12.4.4.3.4 ELM Processing Initialization
          5. 12.4.4.3.5 ELM Processing Sequence
          6. 12.4.4.3.6 ELM Processing Completion
        4. 12.4.4.4 ELM Basic Programming Model
          1. 12.4.4.4.1 ELM Low-Level Programming Model
            1. 12.4.4.4.1.1 Processing Initialization
            2. 12.4.4.4.1.2 Read Results
            3. 12.4.4.4.1.3 2419
          2. 12.4.4.4.2 Use Case: ELM Used in Continuous Mode
          3. 12.4.4.4.3 Use Case: ELM Used in Page Mode
      5. 12.4.5 Multi-Media Card Secure Digital (MMCSD) Interface
        1. 12.4.5.1 MMCSD Overview
          1. 12.4.5.1.1 MMCSD Features
          2. 12.4.5.1.2 Unsupported Features
          3.        2426
        2. 12.4.5.2 MMCSD Environment
          1. 12.4.5.2.1 MMCSD IO Multiplexer
          2. 12.4.5.2.2 Protocol and Data Format
            1. 12.4.5.2.2.1 Protocol
            2. 12.4.5.2.2.2 Data Format
              1. 12.4.5.2.2.2.1 Coding Scheme for Command Token
              2. 12.4.5.2.2.2.2 Coding Scheme for Response Token
              3. 12.4.5.2.2.2.3 Coding Scheme for Data Token
        3. 12.4.5.3 Integration
        4. 12.4.5.4 MMCSD Functional Description
          1. 12.4.5.4.1 Block Diagram
          2. 12.4.5.4.2 Interrupt Requests
          3. 12.4.5.4.3 ECC Support
            1. 12.4.5.4.3.1 ECC Aggregator
          4. 12.4.5.4.4 Advanced DMA
        5. 12.4.5.5 MMCSD Programming Guide
          1. 12.4.5.5.1 Sequences
            1. 12.4.5.5.1.1  SD Card Detection
            2. 12.4.5.5.1.2  SD Clock Control
              1. 12.4.5.5.1.2.1 Internal Clock Setup Sequence
              2. 12.4.5.5.1.2.2 SD Clock Supply and Stop Sequence
              3. 12.4.5.5.1.2.3 SD Clock Frequency Change Sequence
            3. 12.4.5.5.1.3  SD Bus Power Control
            4. 12.4.5.5.1.4  Changing Bus Width
            5. 12.4.5.5.1.5  Timeout Setting on DAT Line
            6. 12.4.5.5.1.6  Card Initialization and Identification (for SD I/F)
              1. 12.4.5.5.1.6.1 Signal Voltage Switch Procedure (for UHS-I)
            7. 12.4.5.5.1.7  SD Transaction Generation
              1. 12.4.5.5.1.7.1 Transaction Control without Data Transfer Using DAT Line
                1. 12.4.5.5.1.7.1.1 The Sequence to Issue a SD Command
                2. 12.4.5.5.1.7.1.2 The Sequence to Finalize a Command
                3. 12.4.5.5.1.7.1.3 2458
              2. 12.4.5.5.1.7.2 Transaction Control with Data Transfer Using DAT Line
                1. 12.4.5.5.1.7.2.1 Not using DMA
                2. 12.4.5.5.1.7.2.2 Using SDMA
                3. 12.4.5.5.1.7.2.3 Using ADMA
            8. 12.4.5.5.1.8  Abort Transaction
              1. 12.4.5.5.1.8.1 Asynchronous Abort
              2. 12.4.5.5.1.8.2 Synchronous Abort
            9. 12.4.5.5.1.9  Changing Bus Speed Mode
            10. 12.4.5.5.1.10 Error Recovery
              1. 12.4.5.5.1.10.1 Error Interrupt Recovery
              2. 12.4.5.5.1.10.2 Auto CMD12 Error Recovery
            11. 12.4.5.5.1.11 Wakeup Control (Optional)
            12. 12.4.5.5.1.12 Suspend/Resume (Optional, Not Supported from Version 4.00)
              1. 12.4.5.5.1.12.1 Suspend Sequence
              2. 12.4.5.5.1.12.2 Resume Sequence
              3. 12.4.5.5.1.12.3 Stop At Block Gap/Continue Timing for Read Transaction
              4. 12.4.5.5.1.12.4 Stop At Block Gap/Continue Timing for Write Transaction
          2. 12.4.5.5.2 Driver Flow Sequence
            1. 12.4.5.5.2.1 Host Controller Setup and Card Detection
              1. 12.4.5.5.2.1.1 Host Controller Setup Sequence
              2. 12.4.5.5.2.1.2 Card Interface Detection Sequence
            2. 12.4.5.5.2.2 Boot Operation
              1. 12.4.5.5.2.2.1 Normal Boot Operation: (For Legacy eMMC 5.0)
              2. 12.4.5.5.2.2.2 Alternate Boot Operation (For Legacy eMMC 5.0):
              3. 12.4.5.5.2.2.3 Boot Code Chunk Read Operation (For Legacy eMMC 5.0):
            3. 12.4.5.5.2.3 Retuning procedure (For Legacy Interface)
              1. 12.4.5.5.2.3.1 Sampling Clock Tuning
              2. 12.4.5.5.2.3.2 Tuning Sequence
              3. 12.4.5.5.2.3.3 Re-Tuning Modes
            4. 12.4.5.5.2.4 Command Queuing Driver Flow Sequence
              1. 12.4.5.5.2.4.1 Command Queuing Initialization Sequence
              2. 12.4.5.5.2.4.2 Task Issuance Sequence
              3. 12.4.5.5.2.4.3 Task Execution and Completion Sequence
              4. 12.4.5.5.2.4.4 Task Discard and Clear Sequence
              5. 12.4.5.5.2.4.5 Error Detect and Recovery when CQ is enabled
    5. 12.5 Industrial and Control Interfaces
      1. 12.5.1 Modular Controller Area Network (MCAN)
        1. 12.5.1.1 MCAN Overview
          1. 12.5.1.1.1 MCAN Features
          2. 12.5.1.1.2 Unsupported Features
          3.        2499
        2. 12.5.1.2 MCAN Environment
          1. 12.5.1.2.1 CAN Network Basics
        3. 12.5.1.3 Integration
        4. 12.5.1.4 MCAN Functional Description
          1. 12.5.1.4.1  Module Clocking Requirements
          2. 12.5.1.4.2  Interrupt and DMA Requests
            1. 12.5.1.4.2.1 Interrupt Requests
            2. 12.5.1.4.2.2 DMA Requests
          3. 12.5.1.4.3  Operating Modes
            1. 12.5.1.4.3.1 Software Initialization
            2. 12.5.1.4.3.2 Normal Operation
            3. 12.5.1.4.3.3 CAN FD Operation
            4. 12.5.1.4.3.4 Transmitter Delay Compensation
              1. 12.5.1.4.3.4.1 Description
              2. 12.5.1.4.3.4.2 Transmitter Delay Compensation Measurement
            5. 12.5.1.4.3.5 Restricted Operation Mode
            6. 12.5.1.4.3.6 Bus Monitoring Mode
            7. 12.5.1.4.3.7 Disabled Automatic Retransmission (DAR) Mode
              1. 12.5.1.4.3.7.1 Frame Transmission in DAR Mode
            8. 12.5.1.4.3.8 Power Down (Sleep Mode)
              1. 12.5.1.4.3.8.1 External Clock Stop Mode
              2. 12.5.1.4.3.8.2 Suspend Mode
              3. 12.5.1.4.3.8.3 Wakeup request
            9. 12.5.1.4.3.9 Test Modes
              1. 12.5.1.4.3.9.1 Internal Loopback Mode
          4. 12.5.1.4.4  Timestamp Generation
            1. 12.5.1.4.4.1 External Timestamp Counter
          5. 12.5.1.4.5  Timeout Counter
          6. 12.5.1.4.6  ECC Support
            1. 12.5.1.4.6.1 ECC Wrapper
            2. 12.5.1.4.6.2 ECC Aggregator
          7. 12.5.1.4.7  Rx Handling
            1. 12.5.1.4.7.1 Acceptance Filtering
              1. 12.5.1.4.7.1.1 Range Filter
              2. 12.5.1.4.7.1.2 Filter for specific IDs
              3. 12.5.1.4.7.1.3 Classic Bit Mask Filter
              4. 12.5.1.4.7.1.4 Standard Message ID Filtering
              5. 12.5.1.4.7.1.5 Extended Message ID Filtering
            2. 12.5.1.4.7.2 Rx FIFOs
              1. 12.5.1.4.7.2.1 Rx FIFO Blocking Mode
              2. 12.5.1.4.7.2.2 Rx FIFO Overwrite Mode
            3. 12.5.1.4.7.3 Dedicated Rx Buffers
              1. 12.5.1.4.7.3.1 Rx Buffer Handling
            4. 12.5.1.4.7.4 Debug on CAN Support
          8. 12.5.1.4.8  Tx Handling
            1. 12.5.1.4.8.1 Transmit Pause
            2. 12.5.1.4.8.2 Dedicated Tx Buffers
            3. 12.5.1.4.8.3 Tx FIFO
            4. 12.5.1.4.8.4 Tx Queue
            5. 12.5.1.4.8.5 Mixed Dedicated Tx Buffers/Tx FIFO
            6. 12.5.1.4.8.6 Mixed Dedicated Tx Buffers/Tx Queue
            7. 12.5.1.4.8.7 Transmit Cancellation
            8. 12.5.1.4.8.8 Tx Event Handling
          9. 12.5.1.4.9  FIFO Acknowledge Handling
          10. 12.5.1.4.10 Message RAM
            1. 12.5.1.4.10.1 Message RAM Configuration
            2. 12.5.1.4.10.2 Rx Buffer and FIFO Element
            3. 12.5.1.4.10.3 Tx Buffer Element
            4. 12.5.1.4.10.4 Tx Event FIFO Element
            5. 12.5.1.4.10.5 Standard Message ID Filter Element
            6. 12.5.1.4.10.6 Extended Message ID Filter Element
      2. 12.5.2 Enhanced Capture (ECAP) Module
        1. 12.5.2.1 ECAP Overview
          1. 12.5.2.1.1 ECAP Features
          2. 12.5.2.1.2 Unsupported Features
          3.        2565
        2. 12.5.2.2 ECAP Environment
          1. 12.5.2.2.1 ECAP I/O Interface
        3. 12.5.2.3 Integration
        4. 12.5.2.4 ECAP Functional Description
          1. 12.5.2.4.1 Capture and APWM Operating Modes
            1. 12.5.2.4.1.1 ECAP Capture Mode Description
              1. 12.5.2.4.1.1.1 ECAP Event Prescaler
              2. 12.5.2.4.1.1.2 ECAP Edge Polarity Select and Qualifier
              3. 12.5.2.4.1.1.3 ECAP Continuous/One-Shot Control
              4. 12.5.2.4.1.1.4 ECAP 32-Bit Counter and Phase Control
              5. 12.5.2.4.1.1.5 CAP1-CAP4 Registers
              6. 12.5.2.4.1.1.6 ECAP Interrupt Control
              7. 12.5.2.4.1.1.7 ECAP Shadow Load and Lockout Control
            2. 12.5.2.4.1.2 ECAP APWM Mode Operation
          2. 12.5.2.4.2 Summary of ECAP Functional Registers
        5. 12.5.2.5 ECAP Use Cases
          1. 12.5.2.5.1 Absolute Time-Stamp Operation Rising Edge Trigger Example
            1. 12.5.2.5.1.1 Code Snippet for CAP Mode Absolute Time, Rising Edge Trigger
          2. 12.5.2.5.2 Absolute Time-Stamp Operation Rising and Falling Edge Trigger Example
            1. 12.5.2.5.2.1 Code Snippet for CAP Mode Absolute Time, Rising and Falling Edge Trigger
          3. 12.5.2.5.3 Time Difference (Delta) Operation Rising Edge Trigger Example
            1. 12.5.2.5.3.1 Code Snippet for CAP Mode Delta Time, Rising Edge Trigger
          4. 12.5.2.5.4 Time Difference (Delta) Operation Rising and Falling Edge Trigger Example
            1. 12.5.2.5.4.1 Code Snippet for CAP Mode Delta Time, Rising and Falling Edge Triggers
          5. 12.5.2.5.5 Application of the APWM Mode
            1. 12.5.2.5.5.1 Simple PWM Generation (Independent Channel/s) Example
              1. 12.5.2.5.5.1.1 Code Snippet for APWM Mode
            2. 12.5.2.5.5.2 Multichannel PWM Generation with Synchronization Example
              1. 12.5.2.5.5.2.1 Code Snippet for Multichannel PWM Generation with Synchronization
            3. 12.5.2.5.5.3 Multichannel PWM Generation with Phase Control Example
              1. 12.5.2.5.5.3.1 Code Snippet for Multichannel PWM Generation with Phase Control
      3. 12.5.3 Enhanced Pulse Width Modulation (EPWM) Module
        1. 12.5.3.1 EPWM Overview
          1. 12.5.3.1.1 EPWM Features
          2. 12.5.3.1.2 Unsupported Features
          3.        2601
          4. 12.5.3.1.3 Multiple EPWM Module Details
        2. 12.5.3.2 EPWM Environment
        3. 12.5.3.3 Integration
        4. 12.5.3.4 EPWM Functional Description
          1. 12.5.3.4.1  EPWM Submodule Features
            1. 12.5.3.4.1.1 Constant Definitions Used in the EPWM Code Examples
          2. 12.5.3.4.2  EPWM Time-Base (TB) Submodule
            1. 12.5.3.4.2.1 Overview
            2. 12.5.3.4.2.2 Controlling and Monitoring the EPWM Time-Base Submodule
            3. 12.5.3.4.2.3 Calculating PWM Period and Frequency
              1. 12.5.3.4.2.3.1 EPWM Time-Base Period Shadow Register
              2. 12.5.3.4.2.3.2 EPWM Time-Base Counter Synchronization
            4. 12.5.3.4.2.4 Phase Locking the Time-Base Clocks of Multiple EPWM Modules
            5. 12.5.3.4.2.5 EPWM Time-Base Counter Modes and Timing Waveforms
          3. 12.5.3.4.3  EPWM Counter-Compare (CC) Submodule
            1. 12.5.3.4.3.1 Overview
            2. 12.5.3.4.3.2 Controlling and Monitoring the EPWM Counter-Compare Submodule
            3. 12.5.3.4.3.3 Operational Highlights for the EPWM Counter-Compare Submodule
            4. 12.5.3.4.3.4 EPWM Counter-Compare Submodule Timing Waveforms
          4. 12.5.3.4.4  EPWM Action-Qualifier (AQ) Submodule
            1. 12.5.3.4.4.1 Overview
            2. 12.5.3.4.4.2 Controlling and Monitoring the EPWM Action-Qualifier Submodule
            3. 12.5.3.4.4.3 EPWM Action-Qualifier Event Priority
            4. 12.5.3.4.4.4 Waveforms for Common EPWM Configurations
          5. 12.5.3.4.5  EPWM Dead-Band Generator (DB) Submodule
            1. 12.5.3.4.5.1 Overview
            2. 12.5.3.4.5.2 Controlling and Monitoring the EPWM Dead-Band Submodule
            3. 12.5.3.4.5.3 Operational Highlights for the EPWM Dead-Band Generator Submodule
          6. 12.5.3.4.6  EPWM-Chopper (PC) Submodule
            1. 12.5.3.4.6.1 Overview
            2. 12.5.3.4.6.2 2632
            3. 12.5.3.4.6.3 Controlling the EPWM-Chopper Submodule
            4. 12.5.3.4.6.4 Operational Highlights for the EPWM-Chopper Submodule
            5. 12.5.3.4.6.5 EPWM-Chopper Waveforms
              1. 12.5.3.4.6.5.1 EPWM-Chopper One-Shot Pulse
              2. 12.5.3.4.6.5.2 EPWM-Chopper Duty Cycle Control
          7. 12.5.3.4.7  EPWM Trip-Zone (TZ) Submodule
            1. 12.5.3.4.7.1 Overview
            2. 12.5.3.4.7.2 Controlling and Monitoring the EPWM Trip-Zone Submodule
            3. 12.5.3.4.7.3 Operational Highlights for the EPWM Trip-Zone Submodule
            4. 12.5.3.4.7.4 Generating EPWM Trip-Event Interrupts
          8. 12.5.3.4.8  EPWM Event-Trigger (ET) Submodule
            1. 12.5.3.4.8.1 Overview
            2. 12.5.3.4.8.2 Controlling and Monitoring the EPWM Event-Trigger Submodule
            3. 12.5.3.4.8.3 Operational Overview of the EPWM Event-Trigger Submodule
            4. 12.5.3.4.8.4 Operation Overview of the EPWM SOCx Pulse Generator
          9. 12.5.3.4.9  EPWM Functional Register Groups
          10. 12.5.3.4.10 Proper EPWM Interrupt Initialization Procedure
      4. 12.5.4 Enhanced Quadrature Encoder Pulse (EQEP) Module
        1. 12.5.4.1 EQEP Overview
          1. 12.5.4.1.1 EQEP Features
          2. 12.5.4.1.2 Unsupported Features
          3.        2654
        2. 12.5.4.2 EQEP Environment
          1. 12.5.4.2.1 EQEP I/O Interface
        3. 12.5.4.3 Integration
        4. 12.5.4.4 EQEP Functional Description
          1. 12.5.4.4.1 EQEP Inputs
          2. 12.5.4.4.2 EQEP Quadrature Decoder Unit (QDU)
            1. 12.5.4.4.2.1 EQEP Position Counter Input Modes
              1. 12.5.4.4.2.1.1 Quadrature Count Mode
              2. 12.5.4.4.2.1.2 EQEP Direction-count Mode
              3. 12.5.4.4.2.1.3 EQEP Up-Count Mode
              4. 12.5.4.4.2.1.4 EQEP Down-Count Mode
            2. 12.5.4.4.2.2 EQEP Input Polarity Selection
            3. 12.5.4.4.2.3 EQEP Position-Compare Sync Output
          3. 12.5.4.4.3 EQEP Position Counter and Control Unit (PCCU)
            1. 12.5.4.4.3.1 EQEP Position Counter Operating Modes
              1. 12.5.4.4.3.1.1 EQEP Position Counter Reset on Index Event (EQEP_QDEC_QEP_CTL[29-28] PCRM] = 0b00)
              2. 12.5.4.4.3.1.2 EQEP Position Counter Reset on Maximum Position (EQEP_QDEC_QEP_CTL[29-28] PCRM = 0b01)
              3. 12.5.4.4.3.1.3 Position Counter Reset on the First Index Event (EQEP_QDEC_QEP_CTL[29-28] PCRM = 0b10)
              4. 12.5.4.4.3.1.4 Position Counter Reset on Unit Time out Event (EQEP_QDEC_QEP_CTL[29-28] PCRM = 0b11)
            2. 12.5.4.4.3.2 EQEP Position Counter Latch
              1. 12.5.4.4.3.2.1 Index Event Latch
              2. 12.5.4.4.3.2.2 EQEP Strobe Event Latch
            3. 12.5.4.4.3.3 EQEP Position Counter Initialization
            4. 12.5.4.4.3.4 EQEP Position-Compare Unit
          4. 12.5.4.4.4 EQEP Edge Capture Unit
          5. 12.5.4.4.5 EQEP Watchdog
          6. 12.5.4.4.6 Unit Timer Base
          7. 12.5.4.4.7 EQEP Interrupt Structure
          8. 12.5.4.4.8 Summary of EQEP Functional Registers
    6. 12.6 Camera Subsystem
      1. 12.6.1 Camera Serial Interface Receiver (CSI_RX_IF)
        1. 12.6.1.1 CSI_RX_IF Overview
          1. 12.6.1.1.1 CSI_RX_IF Features
          2. 12.6.1.1.2 Unsupported Features
          3.        2689
        2. 12.6.1.2 CSI_RX_IF Environment
        3. 12.6.1.3 Integration
        4. 12.6.1.4 CSI_RX_IF Functional Description
          1. 12.6.1.4.1 CSI_RX_IF Block Diagram
          2. 12.6.1.4.2 CSI_RX_IF Hardware and Software Reset
          3. 12.6.1.4.3 CSI_RX_IF Clock Configuration
          4. 12.6.1.4.4 CSI_RX_IF Interrupt Events
          5. 12.6.1.4.5 CSI_RX_IF Data Memory Organization Details
          6. 12.6.1.4.6 CSI_RX_IF PSI_L (DMA) Interface
            1. 12.6.1.4.6.1 PSI_L DMA framing
            2. 12.6.1.4.6.2 PSI_L DMA error handling due to FIFO overflow
          7. 12.6.1.4.7 CSI_RX_IF ECC Protection Support
          8. 12.6.1.4.8 CSI_RX_IF Programming Guide
            1. 12.6.1.4.8.1  Overview
            2. 12.6.1.4.8.2  Controller Configuration
            3. 12.6.1.4.8.3  Power on Configuration
            4. 12.6.1.4.8.4  Stream Start and Stop
            5. 12.6.1.4.8.5  Error Control With Soft Resets
            6. 12.6.1.4.8.6  Stream Error Detected – No Error Bypass Mode
            7. 12.6.1.4.8.7  Stream Error Detected – Error Bypass Mode
            8. 12.6.1.4.8.8  Stream Error Detected – Soft Reset Recovery
            9. 12.6.1.4.8.9  Stream Monitor Configuration
            10. 12.6.1.4.8.10 Stream Monitor Frame Capture Control
            11. 12.6.1.4.8.11 Stream Monitor Timer interrupt
            12. 12.6.1.4.8.12 Stream Monitor Line/Byte Counters Interrupt
            13. 12.6.1.4.8.13 Example Controller Programming Sequence (Single Stream Operation)
            14. 12.6.1.4.8.14 CSI_RX_IF Programming Restrictions
            15. 12.6.1.4.8.15 CSI_RX_IF Real-time operating requirements
      2. 12.6.2 MIPI D-PHY Receiver (DPHY_RX)
        1. 12.6.2.1 DPHY_RX Overview
          1. 12.6.2.1.1 DPHY_RX Features
          2. 12.6.2.1.2 Unsupported Features
          3.        2722
        2. 12.6.2.2 DPHY_RX Environment
        3. 12.6.2.3 Integration
        4. 12.6.2.4 DPHY_RX Functional Description
          1. 12.6.2.4.1 DPHY_RX Programming Guide
            1. 12.6.2.4.1.1 Overview
            2. 12.6.2.4.1.2 Initial Configuration Programming
              1. 12.6.2.4.1.2.1 Start-up Sequence Timing Diagram
            3. 12.6.2.4.1.3 Common Configuration
            4. 12.6.2.4.1.4 Lane Configuration
    7. 12.7 Timer Modules
      1. 12.7.1 Global Timebase Counter (GTC)
        1. 12.7.1.1 GTC Overview
          1. 12.7.1.1.1 GTC Features
          2. 12.7.1.1.2 Unsupported Features
          3.        2737
        2. 12.7.1.2 GTC Functional Description
          1. 12.7.1.2.1 GTC Block Diagram
          2. 12.7.1.2.2 GTC Counter
            1. 12.7.1.2.2.1 Steps to Clear the Counter Value to Zero
          3. 12.7.1.2.3 GTC Register Partitioning
      2. 12.7.2 RTI-Windowed Watchdog Timer (WWDT)
        1. 12.7.2.1 RTI Features
        2. 12.7.2.2 Unsupported Features
        3.       2746
        4. 12.7.2.3 RTI Functional Description
          1. 12.7.2.3.1 RTI Digital Windowed Watchdog
            1. 12.7.2.3.1.1 RTI Debug Mode Behavior
            2. 12.7.2.3.1.2 RTI Low Power Mode Operation
          2. 12.7.2.3.2 RTI Digital Watchdog
          3. 12.7.2.3.3 RTI Counter Operation
      3. 12.7.3 Real-Time Clock (RTC)
        1. 12.7.3.1 RTC Overview
          1. 12.7.3.1.1 RTC Features
          2. 12.7.3.1.2 Unsupported Features
          3.        2757
        2. 12.7.3.2 RTC Integration
        3. 12.7.3.3 RTC Functional Description
          1. 12.7.3.3.1 RTC Block Diagram
            1. 12.7.3.3.1.1 DIG_CORE uARCH
            2. 12.7.3.3.1.2 DIG_ON uARCH
            3. 12.7.3.3.1.3 ISO_LVL uARCH
            4. 12.7.3.3.1.4 DIG_CORE to DIG_ON updates uARCH
          2. 12.7.3.3.2 CPU Interrupt Support
            1. 12.7.3.3.2.1 CPU Interrupts
          3. 12.7.3.3.3 Programming Usage Guide
            1. 12.7.3.3.3.1 No Analog Support
            2. 12.7.3.3.3.2 With Analog Support
              1. 12.7.3.3.3.2.1 MMR Spurious WRT Protection
              2. 12.7.3.3.3.2.2 Crystal Compensation
          4. 12.7.3.3.4 Scratch Registers
          5. 12.7.3.3.5 KS3 Clock Stop Protocol
      4. 12.7.4 Timers
        1. 12.7.4.1 Timers Overview
          1. 12.7.4.1.1 Timers Features
          2. 12.7.4.1.2 Unsupported Features
          3.        2778
        2. 12.7.4.2 Timers Environment
          1. 12.7.4.2.1 Timer External System Interface
        3. 12.7.4.3 Integration
        4. 12.7.4.4 Timers Functional Description
          1. 12.7.4.4.1  Timer Block Diagram
          2. 12.7.4.4.2  Timer Power Management
            1. 12.7.4.4.2.1 Wake-Up Capability
          3. 12.7.4.4.3  Timer Software Reset
          4. 12.7.4.4.4  Timer Interrupts
          5. 12.7.4.4.5  Timer Mode Functionality
            1. 12.7.4.4.5.1 1-ms Tick Generation
          6. 12.7.4.4.6  Timer Capture Mode Functionality
          7. 12.7.4.4.7  Timer Compare Mode Functionality
          8. 12.7.4.4.8  Timer Prescaler Functionality
          9. 12.7.4.4.9  Timer Pulse-Width Modulation
          10. 12.7.4.4.10 Timer Counting Rate
          11. 12.7.4.4.11 Timer Under Emulation
          12. 12.7.4.4.12 Accessing Timer Registers
            1. 12.7.4.4.12.1 Writing to Timer Registers
              1. 12.7.4.4.12.1.1 Write Posting Synchronization Mode
              2. 12.7.4.4.12.1.2 Write Nonposting Synchronization Mode
            2. 12.7.4.4.12.2 Reading From Timer Counter Registers
              1. 12.7.4.4.12.2.1 Read Posted
              2. 12.7.4.4.12.2.2 Read Non-Posted
          13. 12.7.4.4.13 Timer Posted Mode Selection
        5. 12.7.4.5 Timers Low-Level Programming Models
          1. 12.7.4.5.1 Timer Global Initialization
            1. 12.7.4.5.1.1 Main Sequence – Timer Module Global Initialization
          2. 12.7.4.5.2 Timer Operational Mode Configuration
            1. 12.7.4.5.2.1 Timer Mode
              1. 12.7.4.5.2.1.1 Main Sequence – Timer Mode Configuration
            2. 12.7.4.5.2.2 Timer Compare Mode
              1. 12.7.4.5.2.2.1 Main Sequence – Timer Compare Mode Configuration
            3. 12.7.4.5.2.3 Timer Capture Mode
              1. 12.7.4.5.2.3.1 Main Sequence – Timer Capture Mode Configuration
              2. 12.7.4.5.2.3.2 Subsequence – Initialize Capture Mode
              3. 12.7.4.5.2.3.3 Subsequence – Detect Event
            4. 12.7.4.5.2.4 Timer PWM Mode
              1. 12.7.4.5.2.4.1 Main Sequence – Timer PWM Mode Configuration
    8. 12.8 Internal Diagnostics Modules
      1. 12.8.1 Dual Clock Comparator (DCC)
        1. 12.8.1.1 DCC Overview
          1. 12.8.1.1.1 DCC Features
          2. 12.8.1.1.2 Unsupported Features
          3.        2823
        2. 12.8.1.2 DCC Functional Description
          1. 12.8.1.2.1 DCC Counter Operation
          2. 12.8.1.2.2 DCC Low Power Mode Operation
          3. 12.8.1.2.3 DCC Suspend Mode Behavior
          4. 12.8.1.2.4 DCC Single-Shot Mode
          5. 12.8.1.2.5 DCC Continuous mode
            1. 12.8.1.2.5.1 DCC Continue on Error
            2. 12.8.1.2.5.2 DCC Error Count
          6. 12.8.1.2.6 DCC Control and count hand-off across clock domains
          7. 12.8.1.2.7 DCC Error Trajectory record
            1. 12.8.1.2.7.1 DCC FIFO capturing for Errors
            2. 12.8.1.2.7.2 DCC FIFO in continuous capture mode
            3. 12.8.1.2.7.3 DCC FIFO Details
            4. 12.8.1.2.7.4 DCC FIFO Debug mode behavior
          8. 12.8.1.2.8 DCC Count read registers
      2. 12.8.2 Error Signaling Module (ESM)
        1. 12.8.2.1 ESM Overview
          1. 12.8.2.1.1 ESM Features
          2. 12.8.2.1.2 Unsupported Features
          3.        2843
        2. 12.8.2.2 ESM Environment
        3. 12.8.2.3 Integration
        4. 12.8.2.4 ESM Functional Description
          1. 12.8.2.4.1 ESM Interrupt Requests
            1. 12.8.2.4.1.1 ESM Configuration Error Interrupt
            2. 12.8.2.4.1.2 ESM Low Priority Error Interrupt
              1. 12.8.2.4.1.2.1 ESM Low Priority Error Level Event
              2. 12.8.2.4.1.2.2 ESM Low Priority Error Pulse Event
            3. 12.8.2.4.1.3 ESM High Priority Error Interrupt
              1. 12.8.2.4.1.3.1 ESM High Priority Error Level Event
              2. 12.8.2.4.1.3.2 ESM High Priority Error Pulse Event
          2. 12.8.2.4.2 ESM Error Event Inputs
          3. 12.8.2.4.3 ESM Error Pin Output
          4. 12.8.2.4.4 PWM Mode
          5. 12.8.2.4.5 ESM Minimum Time Interval
          6. 12.8.2.4.6 ESM Protection for Registers
          7. 12.8.2.4.7 ESM Clock Stop
      3. 12.8.3 Memory Cyclic Redundancy Check (MCRC) Controller
        1. 12.8.3.1 MCRC Overview
          1. 12.8.3.1.1 MCRC Features
          2. 12.8.3.1.2 Unsupported Features
          3.        2865
        2. 12.8.3.2 MCRC Functional Description
          1. 12.8.3.2.1  MCRC Block Diagram
          2. 12.8.3.2.2  MCRC General Operation
          3. 12.8.3.2.3  MCRC Modes of Operation
            1. 12.8.3.2.3.1 AUTO Mode
            2. 12.8.3.2.3.2 Semi-CPU Mode
            3. 12.8.3.2.3.3 Full-CPU Mode
          4. 12.8.3.2.4  PSA Signature Register
          5. 12.8.3.2.5  PSA Sector Signature Register
          6. 12.8.3.2.6  CRC Value Register
          7. 12.8.3.2.7  Raw Data Register
          8. 12.8.3.2.8  Example DMA Controller Setup
            1. 12.8.3.2.8.1 AUTO Mode Using Hardware Timer Trigger
            2. 12.8.3.2.8.2 AUTO Mode Using Software Trigger
            3. 12.8.3.2.8.3 Semi-CPU Mode Using Hardware Timer Trigger
          9. 12.8.3.2.9  Pattern Count Register
          10. 12.8.3.2.10 Sector Count Register/Current Sector Register
          11. 12.8.3.2.11 Interrupts
            1. 12.8.3.2.11.1 Overrun Interrupt
            2. 12.8.3.2.11.2 Timeout Interrupt
            3. 12.8.3.2.11.3 Underrun Interrupt
            4. 12.8.3.2.11.4 Compression Complete Interrupt
            5. 12.8.3.2.11.5 Interrupt Offset Register
            6. 12.8.3.2.11.6 Error Handling
          12. 12.8.3.2.12 Power Down Mode
          13. 12.8.3.2.13 Emulation
        3. 12.8.3.3 MCRC Programming Examples
          1. 12.8.3.3.1 Example: Auto Mode Using Time Based Event Triggering
            1. 12.8.3.3.1.1 DMA Setup
            2. 12.8.3.3.1.2 Timer Setup
            3. 12.8.3.3.1.3 CRC Setup
          2. 12.8.3.3.2 Example: Auto Mode Without Using Time Based Triggering
            1. 12.8.3.3.2.1 DMA Setup
            2. 12.8.3.3.2.2 CRC Setup
          3. 12.8.3.3.3 Example: Semi-CPU Mode
            1. 12.8.3.3.3.1 DMA Setup
            2. 12.8.3.3.3.2 Timer Setup
            3. 12.8.3.3.3.3 CRC Setup
          4. 12.8.3.3.4 Example: Full-CPU Mode
            1. 12.8.3.3.4.1 CRC Setup
      4. 12.8.4 ECC Aggregator
        1. 12.8.4.1 ECC Aggregator Overview
          1. 12.8.4.1.1 ECC Aggregator Features
          2. 12.8.4.1.2 Unsupported Features
          3.        2910
        2. 12.8.4.2 Integration
        3. 12.8.4.3 ECC Aggregator Functional Description
          1. 12.8.4.3.1 ECC Aggregator Block Diagram
          2. 12.8.4.3.2 ECC Aggregator Register Groups
          3. 12.8.4.3.3 Read Access to the ECC Control and Status Registers
          4. 12.8.4.3.4 Serial Write Operation
          5. 12.8.4.3.5 Interrupts
          6. 12.8.4.3.6 Inject Only Mode
          7. 12.8.4.3.7 ECC Error Injection Sequence
            1. 12.8.4.3.7.1 Types of Error Injection
              1. 12.8.4.3.7.1.1 ECC Wrapper Type Endpoints
              2. 12.8.4.3.7.1.2 EDC Interconnect Type Endpoints
              3. 12.8.4.3.7.1.3 Inject Only ECC Endpoints
              4. 12.8.4.3.7.1.4 Full Functionality Error Capture ECC Endpoints
            2. 12.8.4.3.7.2 Types of ECC Checkers
              1. 12.8.4.3.7.2.1 Parity Type Checkers
              2. 12.8.4.3.7.2.2 Redundant Type Checkers
              3. 12.8.4.3.7.2.3 Error Detect and Correct (EDC) Type Checkers
            3. 12.8.4.3.7.3 Recommendations for Testing Error Injection
            4. 12.8.4.3.7.4 Error Injection Programming Sequence
              1. 12.8.4.3.7.4.1 ESM Initialization
              2. 12.8.4.3.7.4.2 ECC Initialization
              3. 12.8.4.3.7.4.3 Error Injection
              4. 12.8.4.3.7.4.4 Error Handling
        4. 12.8.4.4 ECC Aggregator Registers
    9. 12.9 Display Subsystem (DSS) and Peripherals
      1. 12.9.1 Display Subsystem (DSS)
        1. 12.9.1.1 DSS Overview
          1. 12.9.1.1.1 DSS Features
          2.        2940
          3. 12.9.1.1.2 Unsupported Features
        2. 12.9.1.2 DSS Environment
          1. 12.9.1.2.1 DSS Parallel Interface
            1. 12.9.1.2.1.1 Pixel Data Formats
            2. 12.9.1.2.1.2 Display Timing Diagrams
          2. 12.9.1.2.2 DSS LVDS Interface
        3. 12.9.1.3 Integration
        4. 12.9.1.4 DSS Functional Description
          1. 12.9.1.4.1 DISPC Functional Description
            1. 12.9.1.4.1.1  DISPC Overview
            2. 12.9.1.4.1.2  DISPC Clocks
            3. 12.9.1.4.1.3  DISPC Resets
            4. 12.9.1.4.1.4  DISPC Power Management
            5. 12.9.1.4.1.5  DISPC Interrupt Requests
            6. 12.9.1.4.1.6  DISPC DMA Engine
              1. 12.9.1.4.1.6.1 DISPC DMA Addressing and Bursts
              2. 12.9.1.4.1.6.2 DISPC Read DMA Buffers
              3. 12.9.1.4.1.6.3 DISPC Flip/Mirror Support
              4. 12.9.1.4.1.6.4 DISPC DMA Predecimation
              5. 12.9.1.4.1.6.5 DISPC DMA MFLAG Mechanism
              6. 12.9.1.4.1.6.6 DISPC DMA Priority Requests Control
              7. 12.9.1.4.1.6.7 DISPC DMA Arbitration
              8. 12.9.1.4.1.6.8 DISPC DMA Power Modes
                1. 12.9.1.4.1.6.8.1 DISPC DMA Low Power Mode
                2. 12.9.1.4.1.6.8.2 DISPC DMA Ultra-Low Power Mode
            7. 12.9.1.4.1.7  DISPC Pixel Data Formats
            8. 12.9.1.4.1.8  DISPC Video Pipelines
              1. 12.9.1.4.1.8.1 DISPC VID Replication Logic
              2. 12.9.1.4.1.8.2 DISPC VID VC-1 Range Mapping Unit
              3. 12.9.1.4.1.8.3 DISPC VID Color Look-Up Table (CLUT)
              4. 12.9.1.4.1.8.4 DISPC VID Chrominance Resampling
                1. 12.9.1.4.1.8.4.1 Chrominance Resampling for VID Pipeline
                2. 12.9.1.4.1.8.4.2 Chrominance Resampling for VIDL1 Pipeline
              5. 12.9.1.4.1.8.5 DISPC VID Scaler Unit
              6. 12.9.1.4.1.8.6 DISPC VID Color Space Conversion YUV to RGB
              7. 12.9.1.4.1.8.7 DISPC VID Brightness/Contrast/Saturation/Hue Control
              8. 12.9.1.4.1.8.8 DISPC VID Luma Key Support
            9. 12.9.1.4.1.9  DISPC Overlay Managers
              1. 12.9.1.4.1.9.1 DISPC Overlay Input Selector
              2. 12.9.1.4.1.9.2 DISPC Overlay Mechanism
                1. 12.9.1.4.1.9.2.1 Premultipled Alpha and Alpha Output Generation
                2. 12.9.1.4.1.9.2.2 Overlay Alpha Blender
                3. 12.9.1.4.1.9.2.3 Overlay Transparency Color Keys
              3. 12.9.1.4.1.9.3 Overlay 3D Support
              4. 12.9.1.4.1.9.4 Overlay Color Bar Insertion
            10. 12.9.1.4.1.10 DISPC Video Port Outputs
              1. 12.9.1.4.1.10.1 DISPC VP Gamma Correction Unit
              2. 12.9.1.4.1.10.2 DISPC VP Color Phase Rotation Unit
              3. 12.9.1.4.1.10.3 DISPC VP Color Space Conversion - RGB to YUV
              4. 12.9.1.4.1.10.4 DISPC VP BT.656 and BT.1120 Modes
                1. 12.9.1.4.1.10.4.1 DISPC BT Mode Blanking
                2. 12.9.1.4.1.10.4.2 DISPC BT Mode EAV and SAV
              5. 12.9.1.4.1.10.5 DISPC VP Spatial/Temporal Dithering
              6. 12.9.1.4.1.10.6 DISPC VP Multiple Cycle Output Format (TDM)
              7. 12.9.1.4.1.10.7 DISPC VP Timing Generator and Display Panel Settings
            11. 12.9.1.4.1.11 DISPC Safety Features
              1. 12.9.1.4.1.11.1 Safety Check Regions
              2. 12.9.1.4.1.11.2 Safety Signature Generator Using MISR
              3. 12.9.1.4.1.11.3 Safety Checks
              4. 12.9.1.4.1.11.4 Safety Check Limitations
            12. 12.9.1.4.1.12 DISPC Security Management
              1. 12.9.1.4.1.12.1 Security Implementation
              2. 12.9.1.4.1.12.2 Secure Mode Configuration
            13. 12.9.1.4.1.13 DISPC Shadow Registers
          2. 12.9.1.4.2 OLDITX Functional Description
            1. 12.9.1.4.2.1 OLDITX Overview
            2. 12.9.1.4.2.2 OLDITX Clocks
            3. 12.9.1.4.2.3 OLDITX Resets
            4. 12.9.1.4.2.4 OLDITX Input Interface
              1. 12.9.1.4.2.4.1 OLDITX 24-bit RGB Input
              2. 12.9.1.4.2.4.2 OLDITX 18-bit RGB Input
            5. 12.9.1.4.2.5 OLDITX Output Mode Configuration
            6. 12.9.1.4.2.6 OLDITX Loopback Test Mode
      2. 12.9.2 Graphics Processing Unit (GPU)
        1. 12.9.2.1 GPU Registers Description
  15. 13On-Chip Debug
    1. 13.1 On-Chip Debug Overview
    2. 13.2 On-Chip Debug Features
    3.     3019
    4. 13.3 On-Chip Debug Functional Description
      1. 13.3.1  On-Chip Debug Block Diagram
      2. 13.3.2  Device Interfaces
        1. 13.3.2.1 JTAG Interface
        2. 13.3.2.2 Trigger and Debug Boot Mode Interface
        3. 13.3.2.3 Trace Port Interface
      3. 13.3.3  Debug and Boundary Scan Access and Control
      4. 13.3.4  Debug Boot Modes and Boundary Scan Compliance
      5. 13.3.5  Peripheral Suspend
      6. 13.3.6  Power, Reset, Clock Management
      7. 13.3.7  Debug Cross Triggering
      8. 13.3.8  WKUP_R5F Debug
      9. 13.3.9  SMS0_HSM and MCU_M4F Debug
      10. 13.3.10 A53SS0 Debug
      11. 13.3.11 PRUSS Debug
      12. 13.3.12 SoC Debug and Trace
        1. 13.3.12.1 Software Messaging Trace
        2. 13.3.12.2 Debug-Aware Peripherals
        3. 13.3.12.3 Traffic Monitoring With Bus Probes
        4. 13.3.12.4 Global Timestamping for Trace
      13. 13.3.13 Trace Traffic
        1. 13.3.13.1 Trace Sources
        2. 13.3.13.2 Trace Infrastructure
        3. 13.3.13.3 Trace Sinks
      14. 13.3.14 Application Support
  16. 14Registers
    1. 14.1  System Interconnect Registers
      1. 14.1.1  cbass
        1. 14.1.1.1 cbass Summaries
          1.        3049
          2.        3050
          3.        3051
          4.        3052
          5.        3053
        2. 14.1.1.2 cbass Registers
          1. 14.1.1.2.1   CBASS_ERR_PID Register
          2. 14.1.1.2.2   CBASS_ERR_DESTINATION_ID Register
          3. 14.1.1.2.3   CBASS_ERR_EXCEPTION_LOGGING_HEADER0 Register
          4. 14.1.1.2.4   CBASS_ERR_EXCEPTION_LOGGING_HEADER1 Register
          5. 14.1.1.2.5   CBASS_ERR_EXCEPTION_LOGGING_DATA0 Register
          6. 14.1.1.2.6   CBASS_ERR_EXCEPTION_LOGGING_DATA1 Register
          7. 14.1.1.2.7   CBASS_ERR_EXCEPTION_LOGGING_DATA2 Register
          8. 14.1.1.2.8   CBASS_ERR_EXCEPTION_LOGGING_DATA3 Register
          9. 14.1.1.2.9   CBASS_ERR_ERR_INTR_RAW_STAT Register
          10. 14.1.1.2.10  CBASS_ERR_ERR_INTR_ENABLED_STAT Register
          11. 14.1.1.2.11  CBASS_ERR_ERR_INTR_ENABLE_SET Register
          12. 14.1.1.2.12  CBASS_ERR_ERR_INTR_ENABLE_CLR Register
          13. 14.1.1.2.13  CBASS_ERR_EOI Register
          14. 14.1.1.2.14  CBASS_FW_ISAM62_DDR_WRAP_MAIN_0_DDRSS_FW_REGION_0_CONTROL Register
          15. 14.1.1.2.15  CBASS_FW_ISAM62_DDR_WRAP_MAIN_0_DDRSS_FW_REGION_0_PERMISSION_0 Register
          16. 14.1.1.2.16  CBASS_FW_ISAM62_DDR_WRAP_MAIN_0_DDRSS_FW_REGION_0_PERMISSION_1 Register
          17. 14.1.1.2.17  CBASS_FW_ISAM62_DDR_WRAP_MAIN_0_DDRSS_FW_REGION_0_PERMISSION_2 Register
          18. 14.1.1.2.18  CBASS_FW_ISAM62_DDR_WRAP_MAIN_0_DDRSS_FW_REGION_0_START_ADDRESS_L Register
          19. 14.1.1.2.19  CBASS_FW_ISAM62_DDR_WRAP_MAIN_0_DDRSS_FW_REGION_0_START_ADDRESS_H Register
          20. 14.1.1.2.20  CBASS_FW_ISAM62_DDR_WRAP_MAIN_0_DDRSS_FW_REGION_0_END_ADDRESS_L Register
          21. 14.1.1.2.21  CBASS_FW_ISAM62_DDR_WRAP_MAIN_0_DDRSS_FW_REGION_0_END_ADDRESS_H Register
          22. 14.1.1.2.22  CBASS_FW_ISAM62_DDR_WRAP_MAIN_0_DDRSS_FW_REGION_1_CONTROL Register
          23. 14.1.1.2.23  CBASS_FW_ISAM62_DDR_WRAP_MAIN_0_DDRSS_FW_REGION_1_PERMISSION_0 Register
          24. 14.1.1.2.24  CBASS_FW_ISAM62_DDR_WRAP_MAIN_0_DDRSS_FW_REGION_1_PERMISSION_1 Register
          25. 14.1.1.2.25  CBASS_FW_ISAM62_DDR_WRAP_MAIN_0_DDRSS_FW_REGION_1_PERMISSION_2 Register
          26. 14.1.1.2.26  CBASS_FW_ISAM62_DDR_WRAP_MAIN_0_DDRSS_FW_REGION_1_START_ADDRESS_L Register
          27. 14.1.1.2.27  CBASS_FW_ISAM62_DDR_WRAP_MAIN_0_DDRSS_FW_REGION_1_START_ADDRESS_H Register
          28. 14.1.1.2.28  CBASS_FW_ISAM62_DDR_WRAP_MAIN_0_DDRSS_FW_REGION_1_END_ADDRESS_L Register
          29. 14.1.1.2.29  CBASS_FW_ISAM62_DDR_WRAP_MAIN_0_DDRSS_FW_REGION_1_END_ADDRESS_H Register
          30. 14.1.1.2.30  CBASS_FW_ISAM62_DDR_WRAP_MAIN_0_DDRSS_FW_REGION_2_CONTROL Register
          31. 14.1.1.2.31  CBASS_FW_ISAM62_DDR_WRAP_MAIN_0_DDRSS_FW_REGION_2_PERMISSION_0 Register
          32. 14.1.1.2.32  CBASS_FW_ISAM62_DDR_WRAP_MAIN_0_DDRSS_FW_REGION_2_PERMISSION_1 Register
          33. 14.1.1.2.33  CBASS_FW_ISAM62_DDR_WRAP_MAIN_0_DDRSS_FW_REGION_2_PERMISSION_2 Register
          34. 14.1.1.2.34  CBASS_FW_ISAM62_DDR_WRAP_MAIN_0_DDRSS_FW_REGION_2_START_ADDRESS_L Register
          35. 14.1.1.2.35  CBASS_FW_ISAM62_DDR_WRAP_MAIN_0_DDRSS_FW_REGION_2_START_ADDRESS_H Register
          36. 14.1.1.2.36  CBASS_FW_ISAM62_DDR_WRAP_MAIN_0_DDRSS_FW_REGION_2_END_ADDRESS_L Register
          37. 14.1.1.2.37  CBASS_FW_ISAM62_DDR_WRAP_MAIN_0_DDRSS_FW_REGION_2_END_ADDRESS_H Register
          38. 14.1.1.2.38  CBASS_FW_ISAM62_DDR_WRAP_MAIN_0_DDRSS_FW_REGION_3_CONTROL Register
          39. 14.1.1.2.39  CBASS_FW_ISAM62_DDR_WRAP_MAIN_0_DDRSS_FW_REGION_3_PERMISSION_0 Register
          40. 14.1.1.2.40  CBASS_FW_ISAM62_DDR_WRAP_MAIN_0_DDRSS_FW_REGION_3_PERMISSION_1 Register
          41. 14.1.1.2.41  CBASS_FW_ISAM62_DDR_WRAP_MAIN_0_DDRSS_FW_REGION_3_PERMISSION_2 Register
          42. 14.1.1.2.42  CBASS_FW_ISAM62_DDR_WRAP_MAIN_0_DDRSS_FW_REGION_3_START_ADDRESS_L Register
          43. 14.1.1.2.43  CBASS_FW_ISAM62_DDR_WRAP_MAIN_0_DDRSS_FW_REGION_3_START_ADDRESS_H Register
          44. 14.1.1.2.44  CBASS_FW_ISAM62_DDR_WRAP_MAIN_0_DDRSS_FW_REGION_3_END_ADDRESS_L Register
          45. 14.1.1.2.45  CBASS_FW_ISAM62_DDR_WRAP_MAIN_0_DDRSS_FW_REGION_3_END_ADDRESS_H Register
          46. 14.1.1.2.46  CBASS_FW_ISAM62_DDR_WRAP_MAIN_0_DDRSS_FW_REGION_4_CONTROL Register
          47. 14.1.1.2.47  CBASS_FW_ISAM62_DDR_WRAP_MAIN_0_DDRSS_FW_REGION_4_PERMISSION_0 Register
          48. 14.1.1.2.48  CBASS_FW_ISAM62_DDR_WRAP_MAIN_0_DDRSS_FW_REGION_4_PERMISSION_1 Register
          49. 14.1.1.2.49  CBASS_FW_ISAM62_DDR_WRAP_MAIN_0_DDRSS_FW_REGION_4_PERMISSION_2 Register
          50. 14.1.1.2.50  CBASS_FW_ISAM62_DDR_WRAP_MAIN_0_DDRSS_FW_REGION_4_START_ADDRESS_L Register
          51. 14.1.1.2.51  CBASS_FW_ISAM62_DDR_WRAP_MAIN_0_DDRSS_FW_REGION_4_START_ADDRESS_H Register
          52. 14.1.1.2.52  CBASS_FW_ISAM62_DDR_WRAP_MAIN_0_DDRSS_FW_REGION_4_END_ADDRESS_L Register
          53. 14.1.1.2.53  CBASS_FW_ISAM62_DDR_WRAP_MAIN_0_DDRSS_FW_REGION_4_END_ADDRESS_H Register
          54. 14.1.1.2.54  CBASS_FW_ISAM62_DDR_WRAP_MAIN_0_DDRSS_FW_REGION_5_CONTROL Register
          55. 14.1.1.2.55  CBASS_FW_ISAM62_DDR_WRAP_MAIN_0_DDRSS_FW_REGION_5_PERMISSION_0 Register
          56. 14.1.1.2.56  CBASS_FW_ISAM62_DDR_WRAP_MAIN_0_DDRSS_FW_REGION_5_PERMISSION_1 Register
          57. 14.1.1.2.57  CBASS_FW_ISAM62_DDR_WRAP_MAIN_0_DDRSS_FW_REGION_5_PERMISSION_2 Register
          58. 14.1.1.2.58  CBASS_FW_ISAM62_DDR_WRAP_MAIN_0_DDRSS_FW_REGION_5_START_ADDRESS_L Register
          59. 14.1.1.2.59  CBASS_FW_ISAM62_DDR_WRAP_MAIN_0_DDRSS_FW_REGION_5_START_ADDRESS_H Register
          60. 14.1.1.2.60  CBASS_FW_ISAM62_DDR_WRAP_MAIN_0_DDRSS_FW_REGION_5_END_ADDRESS_L Register
          61. 14.1.1.2.61  CBASS_FW_ISAM62_DDR_WRAP_MAIN_0_DDRSS_FW_REGION_5_END_ADDRESS_H Register
          62. 14.1.1.2.62  CBASS_FW_ISAM62_DDR_WRAP_MAIN_0_DDRSS_FW_REGION_6_CONTROL Register
          63. 14.1.1.2.63  CBASS_FW_ISAM62_DDR_WRAP_MAIN_0_DDRSS_FW_REGION_6_PERMISSION_0 Register
          64. 14.1.1.2.64  CBASS_FW_ISAM62_DDR_WRAP_MAIN_0_DDRSS_FW_REGION_6_PERMISSION_1 Register
          65. 14.1.1.2.65  CBASS_FW_ISAM62_DDR_WRAP_MAIN_0_DDRSS_FW_REGION_6_PERMISSION_2 Register
          66. 14.1.1.2.66  CBASS_FW_ISAM62_DDR_WRAP_MAIN_0_DDRSS_FW_REGION_6_START_ADDRESS_L Register
          67. 14.1.1.2.67  CBASS_FW_ISAM62_DDR_WRAP_MAIN_0_DDRSS_FW_REGION_6_START_ADDRESS_H Register
          68. 14.1.1.2.68  CBASS_FW_ISAM62_DDR_WRAP_MAIN_0_DDRSS_FW_REGION_6_END_ADDRESS_L Register
          69. 14.1.1.2.69  CBASS_FW_ISAM62_DDR_WRAP_MAIN_0_DDRSS_FW_REGION_6_END_ADDRESS_H Register
          70. 14.1.1.2.70  CBASS_FW_ISAM62_DDR_WRAP_MAIN_0_DDRSS_FW_REGION_7_CONTROL Register
          71. 14.1.1.2.71  CBASS_FW_ISAM62_DDR_WRAP_MAIN_0_DDRSS_FW_REGION_7_PERMISSION_0 Register
          72. 14.1.1.2.72  CBASS_FW_ISAM62_DDR_WRAP_MAIN_0_DDRSS_FW_REGION_7_PERMISSION_1 Register
          73. 14.1.1.2.73  CBASS_FW_ISAM62_DDR_WRAP_MAIN_0_DDRSS_FW_REGION_7_PERMISSION_2 Register
          74. 14.1.1.2.74  CBASS_FW_ISAM62_DDR_WRAP_MAIN_0_DDRSS_FW_REGION_7_START_ADDRESS_L Register
          75. 14.1.1.2.75  CBASS_FW_ISAM62_DDR_WRAP_MAIN_0_DDRSS_FW_REGION_7_START_ADDRESS_H Register
          76. 14.1.1.2.76  CBASS_FW_ISAM62_DDR_WRAP_MAIN_0_DDRSS_FW_REGION_7_END_ADDRESS_L Register
          77. 14.1.1.2.77  CBASS_FW_ISAM62_DDR_WRAP_MAIN_0_DDRSS_FW_REGION_7_END_ADDRESS_H Register
          78. 14.1.1.2.78  CBASS_FW_ISAM62_A53_512KB_WRAP_MAIN_0_A53_QUAD_WRAP_CBA_ACP_W_FW_REGION_0_CONTROL Register
          79. 14.1.1.2.79  CBASS_FW_ISAM62_A53_512KB_WRAP_MAIN_0_A53_QUAD_WRAP_CBA_ACP_W_FW_REGION_0_PERMISSION_0 Register
          80. 14.1.1.2.80  CBASS_FW_ISAM62_A53_512KB_WRAP_MAIN_0_A53_QUAD_WRAP_CBA_ACP_W_FW_REGION_0_PERMISSION_1 Register
          81. 14.1.1.2.81  CBASS_FW_ISAM62_A53_512KB_WRAP_MAIN_0_A53_QUAD_WRAP_CBA_ACP_W_FW_REGION_0_PERMISSION_2 Register
          82. 14.1.1.2.82  CBASS_FW_ISAM62_A53_512KB_WRAP_MAIN_0_A53_QUAD_WRAP_CBA_ACP_W_FW_REGION_0_START_ADDRESS_L Register
          83. 14.1.1.2.83  CBASS_FW_ISAM62_A53_512KB_WRAP_MAIN_0_A53_QUAD_WRAP_CBA_ACP_W_FW_REGION_0_START_ADDRESS_H Register
          84. 14.1.1.2.84  CBASS_FW_ISAM62_A53_512KB_WRAP_MAIN_0_A53_QUAD_WRAP_CBA_ACP_W_FW_REGION_0_END_ADDRESS_L Register
          85. 14.1.1.2.85  CBASS_FW_ISAM62_A53_512KB_WRAP_MAIN_0_A53_QUAD_WRAP_CBA_ACP_W_FW_REGION_0_END_ADDRESS_H Register
          86. 14.1.1.2.86  CBASS_FW_ISAM62_A53_512KB_WRAP_MAIN_0_A53_QUAD_WRAP_CBA_ACP_W_FW_REGION_1_CONTROL Register
          87. 14.1.1.2.87  CBASS_FW_ISAM62_A53_512KB_WRAP_MAIN_0_A53_QUAD_WRAP_CBA_ACP_W_FW_REGION_1_PERMISSION_0 Register
          88. 14.1.1.2.88  CBASS_FW_ISAM62_A53_512KB_WRAP_MAIN_0_A53_QUAD_WRAP_CBA_ACP_W_FW_REGION_1_PERMISSION_1 Register
          89. 14.1.1.2.89  CBASS_FW_ISAM62_A53_512KB_WRAP_MAIN_0_A53_QUAD_WRAP_CBA_ACP_W_FW_REGION_1_PERMISSION_2 Register
          90. 14.1.1.2.90  CBASS_FW_ISAM62_A53_512KB_WRAP_MAIN_0_A53_QUAD_WRAP_CBA_ACP_W_FW_REGION_1_START_ADDRESS_L Register
          91. 14.1.1.2.91  CBASS_FW_ISAM62_A53_512KB_WRAP_MAIN_0_A53_QUAD_WRAP_CBA_ACP_W_FW_REGION_1_START_ADDRESS_H Register
          92. 14.1.1.2.92  CBASS_FW_ISAM62_A53_512KB_WRAP_MAIN_0_A53_QUAD_WRAP_CBA_ACP_W_FW_REGION_1_END_ADDRESS_L Register
          93. 14.1.1.2.93  CBASS_FW_ISAM62_A53_512KB_WRAP_MAIN_0_A53_QUAD_WRAP_CBA_ACP_W_FW_REGION_1_END_ADDRESS_H Register
          94. 14.1.1.2.94  CBASS_FW_ISAM62_A53_512KB_WRAP_MAIN_0_A53_QUAD_WRAP_CBA_ACP_W_FW_REGION_2_CONTROL Register
          95. 14.1.1.2.95  CBASS_FW_ISAM62_A53_512KB_WRAP_MAIN_0_A53_QUAD_WRAP_CBA_ACP_W_FW_REGION_2_PERMISSION_0 Register
          96. 14.1.1.2.96  CBASS_FW_ISAM62_A53_512KB_WRAP_MAIN_0_A53_QUAD_WRAP_CBA_ACP_W_FW_REGION_2_PERMISSION_1 Register
          97. 14.1.1.2.97  CBASS_FW_ISAM62_A53_512KB_WRAP_MAIN_0_A53_QUAD_WRAP_CBA_ACP_W_FW_REGION_2_PERMISSION_2 Register
          98. 14.1.1.2.98  CBASS_FW_ISAM62_A53_512KB_WRAP_MAIN_0_A53_QUAD_WRAP_CBA_ACP_W_FW_REGION_2_START_ADDRESS_L Register
          99. 14.1.1.2.99  CBASS_FW_ISAM62_A53_512KB_WRAP_MAIN_0_A53_QUAD_WRAP_CBA_ACP_W_FW_REGION_2_START_ADDRESS_H Register
          100. 14.1.1.2.100 CBASS_FW_ISAM62_A53_512KB_WRAP_MAIN_0_A53_QUAD_WRAP_CBA_ACP_W_FW_REGION_2_END_ADDRESS_L Register
          101. 14.1.1.2.101 CBASS_FW_ISAM62_A53_512KB_WRAP_MAIN_0_A53_QUAD_WRAP_CBA_ACP_W_FW_REGION_2_END_ADDRESS_H Register
          102. 14.1.1.2.102 CBASS_FW_ISAM62_A53_512KB_WRAP_MAIN_0_A53_QUAD_WRAP_CBA_ACP_W_FW_REGION_3_CONTROL Register
          103. 14.1.1.2.103 CBASS_FW_ISAM62_A53_512KB_WRAP_MAIN_0_A53_QUAD_WRAP_CBA_ACP_W_FW_REGION_3_PERMISSION_0 Register
          104. 14.1.1.2.104 CBASS_FW_ISAM62_A53_512KB_WRAP_MAIN_0_A53_QUAD_WRAP_CBA_ACP_W_FW_REGION_3_PERMISSION_1 Register
          105. 14.1.1.2.105 CBASS_FW_ISAM62_A53_512KB_WRAP_MAIN_0_A53_QUAD_WRAP_CBA_ACP_W_FW_REGION_3_PERMISSION_2 Register
          106. 14.1.1.2.106 CBASS_FW_ISAM62_A53_512KB_WRAP_MAIN_0_A53_QUAD_WRAP_CBA_ACP_W_FW_REGION_3_START_ADDRESS_L Register
          107. 14.1.1.2.107 CBASS_FW_ISAM62_A53_512KB_WRAP_MAIN_0_A53_QUAD_WRAP_CBA_ACP_W_FW_REGION_3_START_ADDRESS_H Register
          108. 14.1.1.2.108 CBASS_FW_ISAM62_A53_512KB_WRAP_MAIN_0_A53_QUAD_WRAP_CBA_ACP_W_FW_REGION_3_END_ADDRESS_L Register
          109. 14.1.1.2.109 CBASS_FW_ISAM62_A53_512KB_WRAP_MAIN_0_A53_QUAD_WRAP_CBA_ACP_W_FW_REGION_3_END_ADDRESS_H Register
          110. 14.1.1.2.110 CBASS_FW_ISAM62_A53_512KB_WRAP_MAIN_0_A53_QUAD_WRAP_CBA_ACP_W_FW_REGION_4_CONTROL Register
          111. 14.1.1.2.111 CBASS_FW_ISAM62_A53_512KB_WRAP_MAIN_0_A53_QUAD_WRAP_CBA_ACP_W_FW_REGION_4_PERMISSION_0 Register
          112. 14.1.1.2.112 CBASS_FW_ISAM62_A53_512KB_WRAP_MAIN_0_A53_QUAD_WRAP_CBA_ACP_W_FW_REGION_4_PERMISSION_1 Register
          113. 14.1.1.2.113 CBASS_FW_ISAM62_A53_512KB_WRAP_MAIN_0_A53_QUAD_WRAP_CBA_ACP_W_FW_REGION_4_PERMISSION_2 Register
          114. 14.1.1.2.114 CBASS_FW_ISAM62_A53_512KB_WRAP_MAIN_0_A53_QUAD_WRAP_CBA_ACP_W_FW_REGION_4_START_ADDRESS_L Register
          115. 14.1.1.2.115 CBASS_FW_ISAM62_A53_512KB_WRAP_MAIN_0_A53_QUAD_WRAP_CBA_ACP_W_FW_REGION_4_START_ADDRESS_H Register
          116. 14.1.1.2.116 CBASS_FW_ISAM62_A53_512KB_WRAP_MAIN_0_A53_QUAD_WRAP_CBA_ACP_W_FW_REGION_4_END_ADDRESS_L Register
          117. 14.1.1.2.117 CBASS_FW_ISAM62_A53_512KB_WRAP_MAIN_0_A53_QUAD_WRAP_CBA_ACP_W_FW_REGION_4_END_ADDRESS_H Register
          118. 14.1.1.2.118 CBASS_FW_ISAM62_A53_512KB_WRAP_MAIN_0_A53_QUAD_WRAP_CBA_ACP_W_FW_REGION_5_CONTROL Register
          119. 14.1.1.2.119 CBASS_FW_ISAM62_A53_512KB_WRAP_MAIN_0_A53_QUAD_WRAP_CBA_ACP_W_FW_REGION_5_PERMISSION_0 Register
          120. 14.1.1.2.120 CBASS_FW_ISAM62_A53_512KB_WRAP_MAIN_0_A53_QUAD_WRAP_CBA_ACP_W_FW_REGION_5_PERMISSION_1 Register
          121. 14.1.1.2.121 CBASS_FW_ISAM62_A53_512KB_WRAP_MAIN_0_A53_QUAD_WRAP_CBA_ACP_W_FW_REGION_5_PERMISSION_2 Register
          122. 14.1.1.2.122 CBASS_FW_ISAM62_A53_512KB_WRAP_MAIN_0_A53_QUAD_WRAP_CBA_ACP_W_FW_REGION_5_START_ADDRESS_L Register
          123. 14.1.1.2.123 CBASS_FW_ISAM62_A53_512KB_WRAP_MAIN_0_A53_QUAD_WRAP_CBA_ACP_W_FW_REGION_5_START_ADDRESS_H Register
          124. 14.1.1.2.124 CBASS_FW_ISAM62_A53_512KB_WRAP_MAIN_0_A53_QUAD_WRAP_CBA_ACP_W_FW_REGION_5_END_ADDRESS_L Register
          125. 14.1.1.2.125 CBASS_FW_ISAM62_A53_512KB_WRAP_MAIN_0_A53_QUAD_WRAP_CBA_ACP_W_FW_REGION_5_END_ADDRESS_H Register
          126. 14.1.1.2.126 CBASS_FW_ISAM62_A53_512KB_WRAP_MAIN_0_A53_QUAD_WRAP_CBA_ACP_W_FW_REGION_6_CONTROL Register
          127. 14.1.1.2.127 CBASS_FW_ISAM62_A53_512KB_WRAP_MAIN_0_A53_QUAD_WRAP_CBA_ACP_W_FW_REGION_6_PERMISSION_0 Register
          128. 14.1.1.2.128 CBASS_FW_ISAM62_A53_512KB_WRAP_MAIN_0_A53_QUAD_WRAP_CBA_ACP_W_FW_REGION_6_PERMISSION_1 Register
          129. 14.1.1.2.129 CBASS_FW_ISAM62_A53_512KB_WRAP_MAIN_0_A53_QUAD_WRAP_CBA_ACP_W_FW_REGION_6_PERMISSION_2 Register
          130. 14.1.1.2.130 CBASS_FW_ISAM62_A53_512KB_WRAP_MAIN_0_A53_QUAD_WRAP_CBA_ACP_W_FW_REGION_6_START_ADDRESS_L Register
          131. 14.1.1.2.131 CBASS_FW_ISAM62_A53_512KB_WRAP_MAIN_0_A53_QUAD_WRAP_CBA_ACP_W_FW_REGION_6_START_ADDRESS_H Register
          132. 14.1.1.2.132 CBASS_FW_ISAM62_A53_512KB_WRAP_MAIN_0_A53_QUAD_WRAP_CBA_ACP_W_FW_REGION_6_END_ADDRESS_L Register
          133. 14.1.1.2.133 CBASS_FW_ISAM62_A53_512KB_WRAP_MAIN_0_A53_QUAD_WRAP_CBA_ACP_W_FW_REGION_6_END_ADDRESS_H Register
          134. 14.1.1.2.134 CBASS_FW_ISAM62_A53_512KB_WRAP_MAIN_0_A53_QUAD_WRAP_CBA_ACP_W_FW_REGION_7_CONTROL Register
          135. 14.1.1.2.135 CBASS_FW_ISAM62_A53_512KB_WRAP_MAIN_0_A53_QUAD_WRAP_CBA_ACP_W_FW_REGION_7_PERMISSION_0 Register
          136. 14.1.1.2.136 CBASS_FW_ISAM62_A53_512KB_WRAP_MAIN_0_A53_QUAD_WRAP_CBA_ACP_W_FW_REGION_7_PERMISSION_1 Register
          137. 14.1.1.2.137 CBASS_FW_ISAM62_A53_512KB_WRAP_MAIN_0_A53_QUAD_WRAP_CBA_ACP_W_FW_REGION_7_PERMISSION_2 Register
          138. 14.1.1.2.138 CBASS_FW_ISAM62_A53_512KB_WRAP_MAIN_0_A53_QUAD_WRAP_CBA_ACP_W_FW_REGION_7_START_ADDRESS_L Register
          139. 14.1.1.2.139 CBASS_FW_ISAM62_A53_512KB_WRAP_MAIN_0_A53_QUAD_WRAP_CBA_ACP_W_FW_REGION_7_START_ADDRESS_H Register
          140. 14.1.1.2.140 CBASS_FW_ISAM62_A53_512KB_WRAP_MAIN_0_A53_QUAD_WRAP_CBA_ACP_W_FW_REGION_7_END_ADDRESS_L Register
          141. 14.1.1.2.141 CBASS_FW_ISAM62_A53_512KB_WRAP_MAIN_0_A53_QUAD_WRAP_CBA_ACP_W_FW_REGION_7_END_ADDRESS_H Register
          142. 14.1.1.2.142 CBASS_FW_IDEBUGSS_K3_WRAP_CV0_MAIN_0_VBUSP_CFG_FW_REGION_0_CONTROL Register
          143. 14.1.1.2.143 CBASS_FW_IDEBUGSS_K3_WRAP_CV0_MAIN_0_VBUSP_CFG_FW_REGION_0_PERMISSION_0 Register
          144. 14.1.1.2.144 CBASS_FW_IDEBUGSS_K3_WRAP_CV0_MAIN_0_VBUSP_CFG_FW_REGION_0_PERMISSION_1 Register
          145. 14.1.1.2.145 CBASS_FW_IDEBUGSS_K3_WRAP_CV0_MAIN_0_VBUSP_CFG_FW_REGION_0_PERMISSION_2 Register
          146. 14.1.1.2.146 CBASS_FW_IDEBUGSS_K3_WRAP_CV0_MAIN_0_VBUSP_CFG_FW_REGION_0_START_ADDRESS_L Register
          147. 14.1.1.2.147 CBASS_FW_IDEBUGSS_K3_WRAP_CV0_MAIN_0_VBUSP_CFG_FW_REGION_0_START_ADDRESS_H Register
          148. 14.1.1.2.148 CBASS_FW_IDEBUGSS_K3_WRAP_CV0_MAIN_0_VBUSP_CFG_FW_REGION_0_END_ADDRESS_L Register
          149. 14.1.1.2.149 CBASS_FW_IDEBUGSS_K3_WRAP_CV0_MAIN_0_VBUSP_CFG_FW_REGION_0_END_ADDRESS_H Register
          150. 14.1.1.2.150 CBASS_FW_IDEBUGSS_K3_WRAP_CV0_MAIN_0_VBUSP_CFG_FW_REGION_1_CONTROL Register
          151. 14.1.1.2.151 CBASS_FW_IDEBUGSS_K3_WRAP_CV0_MAIN_0_VBUSP_CFG_FW_REGION_1_PERMISSION_0 Register
          152. 14.1.1.2.152 CBASS_FW_IDEBUGSS_K3_WRAP_CV0_MAIN_0_VBUSP_CFG_FW_REGION_1_PERMISSION_1 Register
          153. 14.1.1.2.153 CBASS_FW_IDEBUGSS_K3_WRAP_CV0_MAIN_0_VBUSP_CFG_FW_REGION_1_PERMISSION_2 Register
          154. 14.1.1.2.154 CBASS_FW_IDEBUGSS_K3_WRAP_CV0_MAIN_0_VBUSP_CFG_FW_REGION_1_START_ADDRESS_L Register
          155. 14.1.1.2.155 CBASS_FW_IDEBUGSS_K3_WRAP_CV0_MAIN_0_VBUSP_CFG_FW_REGION_1_START_ADDRESS_H Register
          156. 14.1.1.2.156 CBASS_FW_IDEBUGSS_K3_WRAP_CV0_MAIN_0_VBUSP_CFG_FW_REGION_1_END_ADDRESS_L Register
          157. 14.1.1.2.157 CBASS_FW_IDEBUGSS_K3_WRAP_CV0_MAIN_0_VBUSP_CFG_FW_REGION_1_END_ADDRESS_H Register
          158. 14.1.1.2.158 CBASS_FW_IDEBUGSS_K3_WRAP_CV0_MAIN_0_VBUSP_CFG_FW_REGION_2_CONTROL Register
          159. 14.1.1.2.159 CBASS_FW_IDEBUGSS_K3_WRAP_CV0_MAIN_0_VBUSP_CFG_FW_REGION_2_PERMISSION_0 Register
          160. 14.1.1.2.160 CBASS_FW_IDEBUGSS_K3_WRAP_CV0_MAIN_0_VBUSP_CFG_FW_REGION_2_PERMISSION_1 Register
          161. 14.1.1.2.161 CBASS_FW_IDEBUGSS_K3_WRAP_CV0_MAIN_0_VBUSP_CFG_FW_REGION_2_PERMISSION_2 Register
          162. 14.1.1.2.162 CBASS_FW_IDEBUGSS_K3_WRAP_CV0_MAIN_0_VBUSP_CFG_FW_REGION_2_START_ADDRESS_L Register
          163. 14.1.1.2.163 CBASS_FW_IDEBUGSS_K3_WRAP_CV0_MAIN_0_VBUSP_CFG_FW_REGION_2_START_ADDRESS_H Register
          164. 14.1.1.2.164 CBASS_FW_IDEBUGSS_K3_WRAP_CV0_MAIN_0_VBUSP_CFG_FW_REGION_2_END_ADDRESS_L Register
          165. 14.1.1.2.165 CBASS_FW_IDEBUGSS_K3_WRAP_CV0_MAIN_0_VBUSP_CFG_FW_REGION_2_END_ADDRESS_H Register
          166. 14.1.1.2.166 CBASS_FW_IDEBUGSS_K3_WRAP_CV0_MAIN_0_VBUSP_CFG_FW_REGION_3_CONTROL Register
          167. 14.1.1.2.167 CBASS_FW_IDEBUGSS_K3_WRAP_CV0_MAIN_0_VBUSP_CFG_FW_REGION_3_PERMISSION_0 Register
          168. 14.1.1.2.168 CBASS_FW_IDEBUGSS_K3_WRAP_CV0_MAIN_0_VBUSP_CFG_FW_REGION_3_PERMISSION_1 Register
          169. 14.1.1.2.169 CBASS_FW_IDEBUGSS_K3_WRAP_CV0_MAIN_0_VBUSP_CFG_FW_REGION_3_PERMISSION_2 Register
          170. 14.1.1.2.170 CBASS_FW_IDEBUGSS_K3_WRAP_CV0_MAIN_0_VBUSP_CFG_FW_REGION_3_START_ADDRESS_L Register
          171. 14.1.1.2.171 CBASS_FW_IDEBUGSS_K3_WRAP_CV0_MAIN_0_VBUSP_CFG_FW_REGION_3_START_ADDRESS_H Register
          172. 14.1.1.2.172 CBASS_FW_IDEBUGSS_K3_WRAP_CV0_MAIN_0_VBUSP_CFG_FW_REGION_3_END_ADDRESS_L Register
          173. 14.1.1.2.173 CBASS_FW_IDEBUGSS_K3_WRAP_CV0_MAIN_0_VBUSP_CFG_FW_REGION_3_END_ADDRESS_H Register
          174. 14.1.1.2.174 CBASS_FW_EXPORT_AM62_MAIN_DATA_CBASS_TO_AM62_MAIN_MISC_PERI_CBASS_DATA_L0_FW_REGION_0_CONTROL Register
          175. 14.1.1.2.175 CBASS_FW_EXPORT_AM62_MAIN_DATA_CBASS_TO_AM62_MAIN_MISC_PERI_CBASS_DATA_L0_FW_REGION_0_PERMISSION_0 Register
          176. 14.1.1.2.176 CBASS_FW_EXPORT_AM62_MAIN_DATA_CBASS_TO_AM62_MAIN_MISC_PERI_CBASS_DATA_L0_FW_REGION_0_PERMISSION_1 Register
          177. 14.1.1.2.177 CBASS_FW_EXPORT_AM62_MAIN_DATA_CBASS_TO_AM62_MAIN_MISC_PERI_CBASS_DATA_L0_FW_REGION_0_PERMISSION_2 Register
          178. 14.1.1.2.178 CBASS_FW_EXPORT_AM62_MAIN_DATA_CBASS_TO_AM62_MAIN_MISC_PERI_CBASS_DATA_L0_FW_REGION_0_START_ADDRESS_L Register
          179. 14.1.1.2.179 CBASS_FW_EXPORT_AM62_MAIN_DATA_CBASS_TO_AM62_MAIN_MISC_PERI_CBASS_DATA_L0_FW_REGION_0_START_ADDRESS_H Register
          180. 14.1.1.2.180 CBASS_FW_EXPORT_AM62_MAIN_DATA_CBASS_TO_AM62_MAIN_MISC_PERI_CBASS_DATA_L0_FW_REGION_0_END_ADDRESS_L Register
          181. 14.1.1.2.181 CBASS_FW_EXPORT_AM62_MAIN_DATA_CBASS_TO_AM62_MAIN_MISC_PERI_CBASS_DATA_L0_FW_REGION_0_END_ADDRESS_H Register
          182. 14.1.1.2.182 CBASS_FW_EXPORT_AM62_MAIN_DATA_CBASS_TO_AM62_MAIN_MISC_PERI_CBASS_DATA_L0_FW_REGION_1_CONTROL Register
          183. 14.1.1.2.183 CBASS_FW_EXPORT_AM62_MAIN_DATA_CBASS_TO_AM62_MAIN_MISC_PERI_CBASS_DATA_L0_FW_REGION_1_PERMISSION_0 Register
          184. 14.1.1.2.184 CBASS_FW_EXPORT_AM62_MAIN_DATA_CBASS_TO_AM62_MAIN_MISC_PERI_CBASS_DATA_L0_FW_REGION_1_PERMISSION_1 Register
          185. 14.1.1.2.185 CBASS_FW_EXPORT_AM62_MAIN_DATA_CBASS_TO_AM62_MAIN_MISC_PERI_CBASS_DATA_L0_FW_REGION_1_PERMISSION_2 Register
          186. 14.1.1.2.186 CBASS_FW_EXPORT_AM62_MAIN_DATA_CBASS_TO_AM62_MAIN_MISC_PERI_CBASS_DATA_L0_FW_REGION_1_START_ADDRESS_L Register
          187. 14.1.1.2.187 CBASS_FW_EXPORT_AM62_MAIN_DATA_CBASS_TO_AM62_MAIN_MISC_PERI_CBASS_DATA_L0_FW_REGION_1_START_ADDRESS_H Register
          188. 14.1.1.2.188 CBASS_FW_EXPORT_AM62_MAIN_DATA_CBASS_TO_AM62_MAIN_MISC_PERI_CBASS_DATA_L0_FW_REGION_1_END_ADDRESS_L Register
          189. 14.1.1.2.189 CBASS_FW_EXPORT_AM62_MAIN_DATA_CBASS_TO_AM62_MAIN_MISC_PERI_CBASS_DATA_L0_FW_REGION_1_END_ADDRESS_H Register
          190. 14.1.1.2.190 CBASS_FW_EXPORT_AM62_MAIN_DATA_CBASS_TO_AM62_MAIN_MISC_PERI_CBASS_DATA_L0_FW_REGION_2_CONTROL Register
          191. 14.1.1.2.191 CBASS_FW_EXPORT_AM62_MAIN_DATA_CBASS_TO_AM62_MAIN_MISC_PERI_CBASS_DATA_L0_FW_REGION_2_PERMISSION_0 Register
          192. 14.1.1.2.192 CBASS_FW_EXPORT_AM62_MAIN_DATA_CBASS_TO_AM62_MAIN_MISC_PERI_CBASS_DATA_L0_FW_REGION_2_PERMISSION_1 Register
          193. 14.1.1.2.193 CBASS_FW_EXPORT_AM62_MAIN_DATA_CBASS_TO_AM62_MAIN_MISC_PERI_CBASS_DATA_L0_FW_REGION_2_PERMISSION_2 Register
          194. 14.1.1.2.194 CBASS_FW_EXPORT_AM62_MAIN_DATA_CBASS_TO_AM62_MAIN_MISC_PERI_CBASS_DATA_L0_FW_REGION_2_START_ADDRESS_L Register
          195. 14.1.1.2.195 CBASS_FW_EXPORT_AM62_MAIN_DATA_CBASS_TO_AM62_MAIN_MISC_PERI_CBASS_DATA_L0_FW_REGION_2_START_ADDRESS_H Register
          196. 14.1.1.2.196 CBASS_FW_EXPORT_AM62_MAIN_DATA_CBASS_TO_AM62_MAIN_MISC_PERI_CBASS_DATA_L0_FW_REGION_2_END_ADDRESS_L Register
          197. 14.1.1.2.197 CBASS_FW_EXPORT_AM62_MAIN_DATA_CBASS_TO_AM62_MAIN_MISC_PERI_CBASS_DATA_L0_FW_REGION_2_END_ADDRESS_H Register
          198. 14.1.1.2.198 CBASS_FW_EXPORT_AM62_MAIN_DATA_CBASS_TO_AM62_MAIN_MISC_PERI_CBASS_DATA_L0_FW_REGION_3_CONTROL Register
          199. 14.1.1.2.199 CBASS_FW_EXPORT_AM62_MAIN_DATA_CBASS_TO_AM62_MAIN_MISC_PERI_CBASS_DATA_L0_FW_REGION_3_PERMISSION_0 Register
          200. 14.1.1.2.200 CBASS_FW_EXPORT_AM62_MAIN_DATA_CBASS_TO_AM62_MAIN_MISC_PERI_CBASS_DATA_L0_FW_REGION_3_PERMISSION_1 Register
          201. 14.1.1.2.201 CBASS_FW_EXPORT_AM62_MAIN_DATA_CBASS_TO_AM62_MAIN_MISC_PERI_CBASS_DATA_L0_FW_REGION_3_PERMISSION_2 Register
          202. 14.1.1.2.202 CBASS_FW_EXPORT_AM62_MAIN_DATA_CBASS_TO_AM62_MAIN_MISC_PERI_CBASS_DATA_L0_FW_REGION_3_START_ADDRESS_L Register
          203. 14.1.1.2.203 CBASS_FW_EXPORT_AM62_MAIN_DATA_CBASS_TO_AM62_MAIN_MISC_PERI_CBASS_DATA_L0_FW_REGION_3_START_ADDRESS_H Register
          204. 14.1.1.2.204 CBASS_FW_EXPORT_AM62_MAIN_DATA_CBASS_TO_AM62_MAIN_MISC_PERI_CBASS_DATA_L0_FW_REGION_3_END_ADDRESS_L Register
          205. 14.1.1.2.205 CBASS_FW_EXPORT_AM62_MAIN_DATA_CBASS_TO_AM62_MAIN_MISC_PERI_CBASS_DATA_L0_FW_REGION_3_END_ADDRESS_H Register
          206. 14.1.1.2.206 CBASS_FW_EXPORT_AM62_MAIN_DATA_CBASS_TO_AM62_MAIN_MISC_PERI_CBASS_DATA_L0_FW_REGION_4_CONTROL Register
          207. 14.1.1.2.207 CBASS_FW_EXPORT_AM62_MAIN_DATA_CBASS_TO_AM62_MAIN_MISC_PERI_CBASS_DATA_L0_FW_REGION_4_PERMISSION_0 Register
          208. 14.1.1.2.208 CBASS_FW_EXPORT_AM62_MAIN_DATA_CBASS_TO_AM62_MAIN_MISC_PERI_CBASS_DATA_L0_FW_REGION_4_PERMISSION_1 Register
          209. 14.1.1.2.209 CBASS_FW_EXPORT_AM62_MAIN_DATA_CBASS_TO_AM62_MAIN_MISC_PERI_CBASS_DATA_L0_FW_REGION_4_PERMISSION_2 Register
          210. 14.1.1.2.210 CBASS_FW_EXPORT_AM62_MAIN_DATA_CBASS_TO_AM62_MAIN_MISC_PERI_CBASS_DATA_L0_FW_REGION_4_START_ADDRESS_L Register
          211. 14.1.1.2.211 CBASS_FW_EXPORT_AM62_MAIN_DATA_CBASS_TO_AM62_MAIN_MISC_PERI_CBASS_DATA_L0_FW_REGION_4_START_ADDRESS_H Register
          212. 14.1.1.2.212 CBASS_FW_EXPORT_AM62_MAIN_DATA_CBASS_TO_AM62_MAIN_MISC_PERI_CBASS_DATA_L0_FW_REGION_4_END_ADDRESS_L Register
          213. 14.1.1.2.213 CBASS_FW_EXPORT_AM62_MAIN_DATA_CBASS_TO_AM62_MAIN_MISC_PERI_CBASS_DATA_L0_FW_REGION_4_END_ADDRESS_H Register
          214. 14.1.1.2.214 CBASS_FW_EXPORT_AM62_MAIN_DATA_CBASS_TO_AM62_MAIN_MISC_PERI_CBASS_DATA_L0_FW_REGION_5_CONTROL Register
          215. 14.1.1.2.215 CBASS_FW_EXPORT_AM62_MAIN_DATA_CBASS_TO_AM62_MAIN_MISC_PERI_CBASS_DATA_L0_FW_REGION_5_PERMISSION_0 Register
          216. 14.1.1.2.216 CBASS_FW_EXPORT_AM62_MAIN_DATA_CBASS_TO_AM62_MAIN_MISC_PERI_CBASS_DATA_L0_FW_REGION_5_PERMISSION_1 Register
          217. 14.1.1.2.217 CBASS_FW_EXPORT_AM62_MAIN_DATA_CBASS_TO_AM62_MAIN_MISC_PERI_CBASS_DATA_L0_FW_REGION_5_PERMISSION_2 Register
          218. 14.1.1.2.218 CBASS_FW_EXPORT_AM62_MAIN_DATA_CBASS_TO_AM62_MAIN_MISC_PERI_CBASS_DATA_L0_FW_REGION_5_START_ADDRESS_L Register
          219. 14.1.1.2.219 CBASS_FW_EXPORT_AM62_MAIN_DATA_CBASS_TO_AM62_MAIN_MISC_PERI_CBASS_DATA_L0_FW_REGION_5_START_ADDRESS_H Register
          220. 14.1.1.2.220 CBASS_FW_EXPORT_AM62_MAIN_DATA_CBASS_TO_AM62_MAIN_MISC_PERI_CBASS_DATA_L0_FW_REGION_5_END_ADDRESS_L Register
          221. 14.1.1.2.221 CBASS_FW_EXPORT_AM62_MAIN_DATA_CBASS_TO_AM62_MAIN_MISC_PERI_CBASS_DATA_L0_FW_REGION_5_END_ADDRESS_H Register
          222. 14.1.1.2.222 CBASS_FW_EXPORT_AM62_MAIN_DATA_CBASS_TO_AM62_MAIN_MISC_PERI_CBASS_DATA_L0_FW_REGION_6_CONTROL Register
          223. 14.1.1.2.223 CBASS_FW_EXPORT_AM62_MAIN_DATA_CBASS_TO_AM62_MAIN_MISC_PERI_CBASS_DATA_L0_FW_REGION_6_PERMISSION_0 Register
          224. 14.1.1.2.224 CBASS_FW_EXPORT_AM62_MAIN_DATA_CBASS_TO_AM62_MAIN_MISC_PERI_CBASS_DATA_L0_FW_REGION_6_PERMISSION_1 Register
          225. 14.1.1.2.225 CBASS_FW_EXPORT_AM62_MAIN_DATA_CBASS_TO_AM62_MAIN_MISC_PERI_CBASS_DATA_L0_FW_REGION_6_PERMISSION_2 Register
          226. 14.1.1.2.226 CBASS_FW_EXPORT_AM62_MAIN_DATA_CBASS_TO_AM62_MAIN_MISC_PERI_CBASS_DATA_L0_FW_REGION_6_START_ADDRESS_L Register
          227. 14.1.1.2.227 CBASS_FW_EXPORT_AM62_MAIN_DATA_CBASS_TO_AM62_MAIN_MISC_PERI_CBASS_DATA_L0_FW_REGION_6_START_ADDRESS_H Register
          228. 14.1.1.2.228 CBASS_FW_EXPORT_AM62_MAIN_DATA_CBASS_TO_AM62_MAIN_MISC_PERI_CBASS_DATA_L0_FW_REGION_6_END_ADDRESS_L Register
          229. 14.1.1.2.229 CBASS_FW_EXPORT_AM62_MAIN_DATA_CBASS_TO_AM62_MAIN_MISC_PERI_CBASS_DATA_L0_FW_REGION_6_END_ADDRESS_H Register
          230. 14.1.1.2.230 CBASS_FW_EXPORT_AM62_MAIN_DATA_CBASS_TO_AM62_MAIN_MISC_PERI_CBASS_DATA_L0_FW_REGION_7_CONTROL Register
          231. 14.1.1.2.231 CBASS_FW_EXPORT_AM62_MAIN_DATA_CBASS_TO_AM62_MAIN_MISC_PERI_CBASS_DATA_L0_FW_REGION_7_PERMISSION_0 Register
          232. 14.1.1.2.232 CBASS_FW_EXPORT_AM62_MAIN_DATA_CBASS_TO_AM62_MAIN_MISC_PERI_CBASS_DATA_L0_FW_REGION_7_PERMISSION_1 Register
          233. 14.1.1.2.233 CBASS_FW_EXPORT_AM62_MAIN_DATA_CBASS_TO_AM62_MAIN_MISC_PERI_CBASS_DATA_L0_FW_REGION_7_PERMISSION_2 Register
          234. 14.1.1.2.234 CBASS_FW_EXPORT_AM62_MAIN_DATA_CBASS_TO_AM62_MAIN_MISC_PERI_CBASS_DATA_L0_FW_REGION_7_START_ADDRESS_L Register
          235. 14.1.1.2.235 CBASS_FW_EXPORT_AM62_MAIN_DATA_CBASS_TO_AM62_MAIN_MISC_PERI_CBASS_DATA_L0_FW_REGION_7_START_ADDRESS_H Register
          236. 14.1.1.2.236 CBASS_FW_EXPORT_AM62_MAIN_DATA_CBASS_TO_AM62_MAIN_MISC_PERI_CBASS_DATA_L0_FW_REGION_7_END_ADDRESS_L Register
          237. 14.1.1.2.237 CBASS_FW_EXPORT_AM62_MAIN_DATA_CBASS_TO_AM62_MAIN_MISC_PERI_CBASS_DATA_L0_FW_REGION_7_END_ADDRESS_H Register
          238. 14.1.1.2.238 CBASS_FW_BR_SCRM_64B_CLK2_TO_SCRP_CLK2_DMA_CFG_L0_FW_REGION_0_CONTROL Register
          239. 14.1.1.2.239 CBASS_FW_BR_SCRM_64B_CLK2_TO_SCRP_CLK2_DMA_CFG_L0_FW_REGION_0_PERMISSION_0 Register
          240. 14.1.1.2.240 CBASS_FW_BR_SCRM_64B_CLK2_TO_SCRP_CLK2_DMA_CFG_L0_FW_REGION_0_PERMISSION_1 Register
          241. 14.1.1.2.241 CBASS_FW_BR_SCRM_64B_CLK2_TO_SCRP_CLK2_DMA_CFG_L0_FW_REGION_0_PERMISSION_2 Register
          242. 14.1.1.2.242 CBASS_FW_BR_SCRM_64B_CLK2_TO_SCRP_CLK2_DMA_CFG_L0_FW_REGION_0_START_ADDRESS_L Register
          243. 14.1.1.2.243 CBASS_FW_BR_SCRM_64B_CLK2_TO_SCRP_CLK2_DMA_CFG_L0_FW_REGION_0_START_ADDRESS_H Register
          244. 14.1.1.2.244 CBASS_FW_BR_SCRM_64B_CLK2_TO_SCRP_CLK2_DMA_CFG_L0_FW_REGION_0_END_ADDRESS_L Register
          245. 14.1.1.2.245 CBASS_FW_BR_SCRM_64B_CLK2_TO_SCRP_CLK2_DMA_CFG_L0_FW_REGION_0_END_ADDRESS_H Register
          246. 14.1.1.2.246 CBASS_FW_BR_SCRM_64B_CLK2_TO_SCRP_CLK2_DMA_CFG_L0_FW_REGION_1_CONTROL Register
          247. 14.1.1.2.247 CBASS_FW_BR_SCRM_64B_CLK2_TO_SCRP_CLK2_DMA_CFG_L0_FW_REGION_1_PERMISSION_0 Register
          248. 14.1.1.2.248 CBASS_FW_BR_SCRM_64B_CLK2_TO_SCRP_CLK2_DMA_CFG_L0_FW_REGION_1_PERMISSION_1 Register
          249. 14.1.1.2.249 CBASS_FW_BR_SCRM_64B_CLK2_TO_SCRP_CLK2_DMA_CFG_L0_FW_REGION_1_PERMISSION_2 Register
          250. 14.1.1.2.250 CBASS_FW_BR_SCRM_64B_CLK2_TO_SCRP_CLK2_DMA_CFG_L0_FW_REGION_1_START_ADDRESS_L Register
          251. 14.1.1.2.251 CBASS_FW_BR_SCRM_64B_CLK2_TO_SCRP_CLK2_DMA_CFG_L0_FW_REGION_1_START_ADDRESS_H Register
          252. 14.1.1.2.252 CBASS_FW_BR_SCRM_64B_CLK2_TO_SCRP_CLK2_DMA_CFG_L0_FW_REGION_1_END_ADDRESS_L Register
          253. 14.1.1.2.253 CBASS_FW_BR_SCRM_64B_CLK2_TO_SCRP_CLK2_DMA_CFG_L0_FW_REGION_1_END_ADDRESS_H Register
          254. 14.1.1.2.254 CBASS_FW_BR_SCRM_64B_CLK2_TO_SCRP_CLK2_DMA_CFG_L0_FW_REGION_2_CONTROL Register
          255. 14.1.1.2.255 CBASS_FW_BR_SCRM_64B_CLK2_TO_SCRP_CLK2_DMA_CFG_L0_FW_REGION_2_PERMISSION_0 Register
          256. 14.1.1.2.256 CBASS_FW_BR_SCRM_64B_CLK2_TO_SCRP_CLK2_DMA_CFG_L0_FW_REGION_2_PERMISSION_1 Register
          257. 14.1.1.2.257 CBASS_FW_BR_SCRM_64B_CLK2_TO_SCRP_CLK2_DMA_CFG_L0_FW_REGION_2_PERMISSION_2 Register
          258. 14.1.1.2.258 CBASS_FW_BR_SCRM_64B_CLK2_TO_SCRP_CLK2_DMA_CFG_L0_FW_REGION_2_START_ADDRESS_L Register
          259. 14.1.1.2.259 CBASS_FW_BR_SCRM_64B_CLK2_TO_SCRP_CLK2_DMA_CFG_L0_FW_REGION_2_START_ADDRESS_H Register
          260. 14.1.1.2.260 CBASS_FW_BR_SCRM_64B_CLK2_TO_SCRP_CLK2_DMA_CFG_L0_FW_REGION_2_END_ADDRESS_L Register
          261. 14.1.1.2.261 CBASS_FW_BR_SCRM_64B_CLK2_TO_SCRP_CLK2_DMA_CFG_L0_FW_REGION_2_END_ADDRESS_H Register
          262. 14.1.1.2.262 CBASS_FW_BR_SCRM_64B_CLK2_TO_SCRP_CLK2_DMA_CFG_L0_FW_REGION_3_CONTROL Register
          263. 14.1.1.2.263 CBASS_FW_BR_SCRM_64B_CLK2_TO_SCRP_CLK2_DMA_CFG_L0_FW_REGION_3_PERMISSION_0 Register
          264. 14.1.1.2.264 CBASS_FW_BR_SCRM_64B_CLK2_TO_SCRP_CLK2_DMA_CFG_L0_FW_REGION_3_PERMISSION_1 Register
          265. 14.1.1.2.265 CBASS_FW_BR_SCRM_64B_CLK2_TO_SCRP_CLK2_DMA_CFG_L0_FW_REGION_3_PERMISSION_2 Register
          266. 14.1.1.2.266 CBASS_FW_BR_SCRM_64B_CLK2_TO_SCRP_CLK2_DMA_CFG_L0_FW_REGION_3_START_ADDRESS_L Register
          267. 14.1.1.2.267 CBASS_FW_BR_SCRM_64B_CLK2_TO_SCRP_CLK2_DMA_CFG_L0_FW_REGION_3_START_ADDRESS_H Register
          268. 14.1.1.2.268 CBASS_FW_BR_SCRM_64B_CLK2_TO_SCRP_CLK2_DMA_CFG_L0_FW_REGION_3_END_ADDRESS_L Register
          269. 14.1.1.2.269 CBASS_FW_BR_SCRM_64B_CLK2_TO_SCRP_CLK2_DMA_CFG_L0_FW_REGION_3_END_ADDRESS_H Register
          270. 14.1.1.2.270 CBASS_FW_BR_SCRM_64B_CLK2_TO_SCRP_CLK2_DMA_CFG_L0_FW_REGION_4_CONTROL Register
          271. 14.1.1.2.271 CBASS_FW_BR_SCRM_64B_CLK2_TO_SCRP_CLK2_DMA_CFG_L0_FW_REGION_4_PERMISSION_0 Register
          272. 14.1.1.2.272 CBASS_FW_BR_SCRM_64B_CLK2_TO_SCRP_CLK2_DMA_CFG_L0_FW_REGION_4_PERMISSION_1 Register
          273. 14.1.1.2.273 CBASS_FW_BR_SCRM_64B_CLK2_TO_SCRP_CLK2_DMA_CFG_L0_FW_REGION_4_PERMISSION_2 Register
          274. 14.1.1.2.274 CBASS_FW_BR_SCRM_64B_CLK2_TO_SCRP_CLK2_DMA_CFG_L0_FW_REGION_4_START_ADDRESS_L Register
          275. 14.1.1.2.275 CBASS_FW_BR_SCRM_64B_CLK2_TO_SCRP_CLK2_DMA_CFG_L0_FW_REGION_4_START_ADDRESS_H Register
          276. 14.1.1.2.276 CBASS_FW_BR_SCRM_64B_CLK2_TO_SCRP_CLK2_DMA_CFG_L0_FW_REGION_4_END_ADDRESS_L Register
          277. 14.1.1.2.277 CBASS_FW_BR_SCRM_64B_CLK2_TO_SCRP_CLK2_DMA_CFG_L0_FW_REGION_4_END_ADDRESS_H Register
          278. 14.1.1.2.278 CBASS_FW_BR_SCRM_64B_CLK2_TO_SCRP_CLK2_DMA_CFG_L0_FW_REGION_5_CONTROL Register
          279. 14.1.1.2.279 CBASS_FW_BR_SCRM_64B_CLK2_TO_SCRP_CLK2_DMA_CFG_L0_FW_REGION_5_PERMISSION_0 Register
          280. 14.1.1.2.280 CBASS_FW_BR_SCRM_64B_CLK2_TO_SCRP_CLK2_DMA_CFG_L0_FW_REGION_5_PERMISSION_1 Register
          281. 14.1.1.2.281 CBASS_FW_BR_SCRM_64B_CLK2_TO_SCRP_CLK2_DMA_CFG_L0_FW_REGION_5_PERMISSION_2 Register
          282. 14.1.1.2.282 CBASS_FW_BR_SCRM_64B_CLK2_TO_SCRP_CLK2_DMA_CFG_L0_FW_REGION_5_START_ADDRESS_L Register
          283. 14.1.1.2.283 CBASS_FW_BR_SCRM_64B_CLK2_TO_SCRP_CLK2_DMA_CFG_L0_FW_REGION_5_START_ADDRESS_H Register
          284. 14.1.1.2.284 CBASS_FW_BR_SCRM_64B_CLK2_TO_SCRP_CLK2_DMA_CFG_L0_FW_REGION_5_END_ADDRESS_L Register
          285. 14.1.1.2.285 CBASS_FW_BR_SCRM_64B_CLK2_TO_SCRP_CLK2_DMA_CFG_L0_FW_REGION_5_END_ADDRESS_H Register
          286. 14.1.1.2.286 CBASS_FW_BR_SCRM_64B_CLK2_TO_SCRP_CLK2_DMA_CFG_L0_FW_REGION_6_CONTROL Register
          287. 14.1.1.2.287 CBASS_FW_BR_SCRM_64B_CLK2_TO_SCRP_CLK2_DMA_CFG_L0_FW_REGION_6_PERMISSION_0 Register
          288. 14.1.1.2.288 CBASS_FW_BR_SCRM_64B_CLK2_TO_SCRP_CLK2_DMA_CFG_L0_FW_REGION_6_PERMISSION_1 Register
          289. 14.1.1.2.289 CBASS_FW_BR_SCRM_64B_CLK2_TO_SCRP_CLK2_DMA_CFG_L0_FW_REGION_6_PERMISSION_2 Register
          290. 14.1.1.2.290 CBASS_FW_BR_SCRM_64B_CLK2_TO_SCRP_CLK2_DMA_CFG_L0_FW_REGION_6_START_ADDRESS_L Register
          291. 14.1.1.2.291 CBASS_FW_BR_SCRM_64B_CLK2_TO_SCRP_CLK2_DMA_CFG_L0_FW_REGION_6_START_ADDRESS_H Register
          292. 14.1.1.2.292 CBASS_FW_BR_SCRM_64B_CLK2_TO_SCRP_CLK2_DMA_CFG_L0_FW_REGION_6_END_ADDRESS_L Register
          293. 14.1.1.2.293 CBASS_FW_BR_SCRM_64B_CLK2_TO_SCRP_CLK2_DMA_CFG_L0_FW_REGION_6_END_ADDRESS_H Register
          294. 14.1.1.2.294 CBASS_FW_BR_SCRM_64B_CLK2_TO_SCRP_CLK2_DMA_CFG_L0_FW_REGION_7_CONTROL Register
          295. 14.1.1.2.295 CBASS_FW_BR_SCRM_64B_CLK2_TO_SCRP_CLK2_DMA_CFG_L0_FW_REGION_7_PERMISSION_0 Register
          296. 14.1.1.2.296 CBASS_FW_BR_SCRM_64B_CLK2_TO_SCRP_CLK2_DMA_CFG_L0_FW_REGION_7_PERMISSION_1 Register
          297. 14.1.1.2.297 CBASS_FW_BR_SCRM_64B_CLK2_TO_SCRP_CLK2_DMA_CFG_L0_FW_REGION_7_PERMISSION_2 Register
          298. 14.1.1.2.298 CBASS_FW_BR_SCRM_64B_CLK2_TO_SCRP_CLK2_DMA_CFG_L0_FW_REGION_7_START_ADDRESS_L Register
          299. 14.1.1.2.299 CBASS_FW_BR_SCRM_64B_CLK2_TO_SCRP_CLK2_DMA_CFG_L0_FW_REGION_7_START_ADDRESS_H Register
          300. 14.1.1.2.300 CBASS_FW_BR_SCRM_64B_CLK2_TO_SCRP_CLK2_DMA_CFG_L0_FW_REGION_7_END_ADDRESS_L Register
          301. 14.1.1.2.301 CBASS_FW_BR_SCRM_64B_CLK2_TO_SCRP_CLK2_DMA_CFG_L0_FW_REGION_7_END_ADDRESS_H Register
          302. 14.1.1.2.302 CBASS_FW_BR_SCRM_64B_CLK2_TO_SCRP_CLK2_DMA_CFG_L0_FW_REGION_8_CONTROL Register
          303. 14.1.1.2.303 CBASS_FW_BR_SCRM_64B_CLK2_TO_SCRP_CLK2_DMA_CFG_L0_FW_REGION_8_PERMISSION_0 Register
          304. 14.1.1.2.304 CBASS_FW_BR_SCRM_64B_CLK2_TO_SCRP_CLK2_DMA_CFG_L0_FW_REGION_8_PERMISSION_1 Register
          305. 14.1.1.2.305 CBASS_FW_BR_SCRM_64B_CLK2_TO_SCRP_CLK2_DMA_CFG_L0_FW_REGION_8_PERMISSION_2 Register
          306. 14.1.1.2.306 CBASS_FW_BR_SCRM_64B_CLK2_TO_SCRP_CLK2_DMA_CFG_L0_FW_REGION_8_START_ADDRESS_L Register
          307. 14.1.1.2.307 CBASS_FW_BR_SCRM_64B_CLK2_TO_SCRP_CLK2_DMA_CFG_L0_FW_REGION_8_START_ADDRESS_H Register
          308. 14.1.1.2.308 CBASS_FW_BR_SCRM_64B_CLK2_TO_SCRP_CLK2_DMA_CFG_L0_FW_REGION_8_END_ADDRESS_L Register
          309. 14.1.1.2.309 CBASS_FW_BR_SCRM_64B_CLK2_TO_SCRP_CLK2_DMA_CFG_L0_FW_REGION_8_END_ADDRESS_H Register
          310. 14.1.1.2.310 CBASS_FW_BR_SCRM_64B_CLK2_TO_SCRP_CLK2_DMA_CFG_L0_FW_REGION_9_CONTROL Register
          311. 14.1.1.2.311 CBASS_FW_BR_SCRM_64B_CLK2_TO_SCRP_CLK2_DMA_CFG_L0_FW_REGION_9_PERMISSION_0 Register
          312. 14.1.1.2.312 CBASS_FW_BR_SCRM_64B_CLK2_TO_SCRP_CLK2_DMA_CFG_L0_FW_REGION_9_PERMISSION_1 Register
          313. 14.1.1.2.313 CBASS_FW_BR_SCRM_64B_CLK2_TO_SCRP_CLK2_DMA_CFG_L0_FW_REGION_9_PERMISSION_2 Register
          314. 14.1.1.2.314 CBASS_FW_BR_SCRM_64B_CLK2_TO_SCRP_CLK2_DMA_CFG_L0_FW_REGION_9_START_ADDRESS_L Register
          315. 14.1.1.2.315 CBASS_FW_BR_SCRM_64B_CLK2_TO_SCRP_CLK2_DMA_CFG_L0_FW_REGION_9_START_ADDRESS_H Register
          316. 14.1.1.2.316 CBASS_FW_BR_SCRM_64B_CLK2_TO_SCRP_CLK2_DMA_CFG_L0_FW_REGION_9_END_ADDRESS_L Register
          317. 14.1.1.2.317 CBASS_FW_BR_SCRM_64B_CLK2_TO_SCRP_CLK2_DMA_CFG_L0_FW_REGION_9_END_ADDRESS_H Register
          318. 14.1.1.2.318 CBASS_FW_BR_SCRM_64B_CLK2_TO_SCRP_CLK2_DMA_CFG_L0_FW_REGION_10_CONTROL Register
          319. 14.1.1.2.319 CBASS_FW_BR_SCRM_64B_CLK2_TO_SCRP_CLK2_DMA_CFG_L0_FW_REGION_10_PERMISSION_0 Register
          320. 14.1.1.2.320 CBASS_FW_BR_SCRM_64B_CLK2_TO_SCRP_CLK2_DMA_CFG_L0_FW_REGION_10_PERMISSION_1 Register
          321. 14.1.1.2.321 CBASS_FW_BR_SCRM_64B_CLK2_TO_SCRP_CLK2_DMA_CFG_L0_FW_REGION_10_PERMISSION_2 Register
          322. 14.1.1.2.322 CBASS_FW_BR_SCRM_64B_CLK2_TO_SCRP_CLK2_DMA_CFG_L0_FW_REGION_10_START_ADDRESS_L Register
          323. 14.1.1.2.323 CBASS_FW_BR_SCRM_64B_CLK2_TO_SCRP_CLK2_DMA_CFG_L0_FW_REGION_10_START_ADDRESS_H Register
          324. 14.1.1.2.324 CBASS_FW_BR_SCRM_64B_CLK2_TO_SCRP_CLK2_DMA_CFG_L0_FW_REGION_10_END_ADDRESS_L Register
          325. 14.1.1.2.325 CBASS_FW_BR_SCRM_64B_CLK2_TO_SCRP_CLK2_DMA_CFG_L0_FW_REGION_10_END_ADDRESS_H Register
          326. 14.1.1.2.326 CBASS_FW_BR_SCRM_64B_CLK2_TO_SCRP_CLK2_DMA_CFG_L0_FW_REGION_11_CONTROL Register
          327. 14.1.1.2.327 CBASS_FW_BR_SCRM_64B_CLK2_TO_SCRP_CLK2_DMA_CFG_L0_FW_REGION_11_PERMISSION_0 Register
          328. 14.1.1.2.328 CBASS_FW_BR_SCRM_64B_CLK2_TO_SCRP_CLK2_DMA_CFG_L0_FW_REGION_11_PERMISSION_1 Register
          329. 14.1.1.2.329 CBASS_FW_BR_SCRM_64B_CLK2_TO_SCRP_CLK2_DMA_CFG_L0_FW_REGION_11_PERMISSION_2 Register
          330. 14.1.1.2.330 CBASS_FW_BR_SCRM_64B_CLK2_TO_SCRP_CLK2_DMA_CFG_L0_FW_REGION_11_START_ADDRESS_L Register
          331. 14.1.1.2.331 CBASS_FW_BR_SCRM_64B_CLK2_TO_SCRP_CLK2_DMA_CFG_L0_FW_REGION_11_START_ADDRESS_H Register
          332. 14.1.1.2.332 CBASS_FW_BR_SCRM_64B_CLK2_TO_SCRP_CLK2_DMA_CFG_L0_FW_REGION_11_END_ADDRESS_L Register
          333. 14.1.1.2.333 CBASS_FW_BR_SCRM_64B_CLK2_TO_SCRP_CLK2_DMA_CFG_L0_FW_REGION_11_END_ADDRESS_H Register
          334. 14.1.1.2.334 CBASS_FW_BR_SCRM_64B_CLK2_TO_SCRP_CLK2_DMA_CFG_L0_FW_REGION_12_CONTROL Register
          335. 14.1.1.2.335 CBASS_FW_BR_SCRM_64B_CLK2_TO_SCRP_CLK2_DMA_CFG_L0_FW_REGION_12_PERMISSION_0 Register
          336. 14.1.1.2.336 CBASS_FW_BR_SCRM_64B_CLK2_TO_SCRP_CLK2_DMA_CFG_L0_FW_REGION_12_PERMISSION_1 Register
          337. 14.1.1.2.337 CBASS_FW_BR_SCRM_64B_CLK2_TO_SCRP_CLK2_DMA_CFG_L0_FW_REGION_12_PERMISSION_2 Register
          338. 14.1.1.2.338 CBASS_FW_BR_SCRM_64B_CLK2_TO_SCRP_CLK2_DMA_CFG_L0_FW_REGION_12_START_ADDRESS_L Register
          339. 14.1.1.2.339 CBASS_FW_BR_SCRM_64B_CLK2_TO_SCRP_CLK2_DMA_CFG_L0_FW_REGION_12_START_ADDRESS_H Register
          340. 14.1.1.2.340 CBASS_FW_BR_SCRM_64B_CLK2_TO_SCRP_CLK2_DMA_CFG_L0_FW_REGION_12_END_ADDRESS_L Register
          341. 14.1.1.2.341 CBASS_FW_BR_SCRM_64B_CLK2_TO_SCRP_CLK2_DMA_CFG_L0_FW_REGION_12_END_ADDRESS_H Register
          342. 14.1.1.2.342 CBASS_FW_BR_SCRM_64B_CLK2_TO_SCRP_CLK2_DMA_CFG_L0_FW_REGION_13_CONTROL Register
          343. 14.1.1.2.343 CBASS_FW_BR_SCRM_64B_CLK2_TO_SCRP_CLK2_DMA_CFG_L0_FW_REGION_13_PERMISSION_0 Register
          344. 14.1.1.2.344 CBASS_FW_BR_SCRM_64B_CLK2_TO_SCRP_CLK2_DMA_CFG_L0_FW_REGION_13_PERMISSION_1 Register
          345. 14.1.1.2.345 CBASS_FW_BR_SCRM_64B_CLK2_TO_SCRP_CLK2_DMA_CFG_L0_FW_REGION_13_PERMISSION_2 Register
          346. 14.1.1.2.346 CBASS_FW_BR_SCRM_64B_CLK2_TO_SCRP_CLK2_DMA_CFG_L0_FW_REGION_13_START_ADDRESS_L Register
          347. 14.1.1.2.347 CBASS_FW_BR_SCRM_64B_CLK2_TO_SCRP_CLK2_DMA_CFG_L0_FW_REGION_13_START_ADDRESS_H Register
          348. 14.1.1.2.348 CBASS_FW_BR_SCRM_64B_CLK2_TO_SCRP_CLK2_DMA_CFG_L0_FW_REGION_13_END_ADDRESS_L Register
          349. 14.1.1.2.349 CBASS_FW_BR_SCRM_64B_CLK2_TO_SCRP_CLK2_DMA_CFG_L0_FW_REGION_13_END_ADDRESS_H Register
          350. 14.1.1.2.350 CBASS_FW_BR_SCRM_64B_CLK2_TO_SCRP_CLK2_DMA_CFG_L0_FW_REGION_14_CONTROL Register
          351. 14.1.1.2.351 CBASS_FW_BR_SCRM_64B_CLK2_TO_SCRP_CLK2_DMA_CFG_L0_FW_REGION_14_PERMISSION_0 Register
          352. 14.1.1.2.352 CBASS_FW_BR_SCRM_64B_CLK2_TO_SCRP_CLK2_DMA_CFG_L0_FW_REGION_14_PERMISSION_1 Register
          353. 14.1.1.2.353 CBASS_FW_BR_SCRM_64B_CLK2_TO_SCRP_CLK2_DMA_CFG_L0_FW_REGION_14_PERMISSION_2 Register
          354. 14.1.1.2.354 CBASS_FW_BR_SCRM_64B_CLK2_TO_SCRP_CLK2_DMA_CFG_L0_FW_REGION_14_START_ADDRESS_L Register
          355. 14.1.1.2.355 CBASS_FW_BR_SCRM_64B_CLK2_TO_SCRP_CLK2_DMA_CFG_L0_FW_REGION_14_START_ADDRESS_H Register
          356. 14.1.1.2.356 CBASS_FW_BR_SCRM_64B_CLK2_TO_SCRP_CLK2_DMA_CFG_L0_FW_REGION_14_END_ADDRESS_L Register
          357. 14.1.1.2.357 CBASS_FW_BR_SCRM_64B_CLK2_TO_SCRP_CLK2_DMA_CFG_L0_FW_REGION_14_END_ADDRESS_H Register
          358. 14.1.1.2.358 CBASS_FW_BR_SCRM_64B_CLK2_TO_SCRP_CLK2_DMA_CFG_L0_FW_REGION_15_CONTROL Register
          359. 14.1.1.2.359 CBASS_FW_BR_SCRM_64B_CLK2_TO_SCRP_CLK2_DMA_CFG_L0_FW_REGION_15_PERMISSION_0 Register
          360. 14.1.1.2.360 CBASS_FW_BR_SCRM_64B_CLK2_TO_SCRP_CLK2_DMA_CFG_L0_FW_REGION_15_PERMISSION_1 Register
          361. 14.1.1.2.361 CBASS_FW_BR_SCRM_64B_CLK2_TO_SCRP_CLK2_DMA_CFG_L0_FW_REGION_15_PERMISSION_2 Register
          362. 14.1.1.2.362 CBASS_FW_BR_SCRM_64B_CLK2_TO_SCRP_CLK2_DMA_CFG_L0_FW_REGION_15_START_ADDRESS_L Register
          363. 14.1.1.2.363 CBASS_FW_BR_SCRM_64B_CLK2_TO_SCRP_CLK2_DMA_CFG_L0_FW_REGION_15_START_ADDRESS_H Register
          364. 14.1.1.2.364 CBASS_FW_BR_SCRM_64B_CLK2_TO_SCRP_CLK2_DMA_CFG_L0_FW_REGION_15_END_ADDRESS_L Register
          365. 14.1.1.2.365 CBASS_FW_BR_SCRM_64B_CLK2_TO_SCRP_CLK2_DMA_CFG_L0_FW_REGION_15_END_ADDRESS_H Register
          366. 14.1.1.2.366 CBASS_FW_BR_SCRM_64B_CLK2_TO_SCRP_CLK2_DMA_CFG_L0_FW_REGION_16_CONTROL Register
          367. 14.1.1.2.367 CBASS_FW_BR_SCRM_64B_CLK2_TO_SCRP_CLK2_DMA_CFG_L0_FW_REGION_16_PERMISSION_0 Register
          368. 14.1.1.2.368 CBASS_FW_BR_SCRM_64B_CLK2_TO_SCRP_CLK2_DMA_CFG_L0_FW_REGION_16_PERMISSION_1 Register
          369. 14.1.1.2.369 CBASS_FW_BR_SCRM_64B_CLK2_TO_SCRP_CLK2_DMA_CFG_L0_FW_REGION_16_PERMISSION_2 Register
          370. 14.1.1.2.370 CBASS_FW_BR_SCRM_64B_CLK2_TO_SCRP_CLK2_DMA_CFG_L0_FW_REGION_16_START_ADDRESS_L Register
          371. 14.1.1.2.371 CBASS_FW_BR_SCRM_64B_CLK2_TO_SCRP_CLK2_DMA_CFG_L0_FW_REGION_16_START_ADDRESS_H Register
          372. 14.1.1.2.372 CBASS_FW_BR_SCRM_64B_CLK2_TO_SCRP_CLK2_DMA_CFG_L0_FW_REGION_16_END_ADDRESS_L Register
          373. 14.1.1.2.373 CBASS_FW_BR_SCRM_64B_CLK2_TO_SCRP_CLK2_DMA_CFG_L0_FW_REGION_16_END_ADDRESS_H Register
          374. 14.1.1.2.374 CBASS_FW_BR_SCRM_64B_CLK2_TO_SCRP_CLK2_DMA_CFG_L0_FW_REGION_17_CONTROL Register
          375. 14.1.1.2.375 CBASS_FW_BR_SCRM_64B_CLK2_TO_SCRP_CLK2_DMA_CFG_L0_FW_REGION_17_PERMISSION_0 Register
          376. 14.1.1.2.376 CBASS_FW_BR_SCRM_64B_CLK2_TO_SCRP_CLK2_DMA_CFG_L0_FW_REGION_17_PERMISSION_1 Register
          377. 14.1.1.2.377 CBASS_FW_BR_SCRM_64B_CLK2_TO_SCRP_CLK2_DMA_CFG_L0_FW_REGION_17_PERMISSION_2 Register
          378. 14.1.1.2.378 CBASS_FW_BR_SCRM_64B_CLK2_TO_SCRP_CLK2_DMA_CFG_L0_FW_REGION_17_START_ADDRESS_L Register
          379. 14.1.1.2.379 CBASS_FW_BR_SCRM_64B_CLK2_TO_SCRP_CLK2_DMA_CFG_L0_FW_REGION_17_START_ADDRESS_H Register
          380. 14.1.1.2.380 CBASS_FW_BR_SCRM_64B_CLK2_TO_SCRP_CLK2_DMA_CFG_L0_FW_REGION_17_END_ADDRESS_L Register
          381. 14.1.1.2.381 CBASS_FW_BR_SCRM_64B_CLK2_TO_SCRP_CLK2_DMA_CFG_L0_FW_REGION_17_END_ADDRESS_H Register
          382. 14.1.1.2.382 CBASS_FW_BR_SCRM_64B_CLK2_TO_SCRP_CLK2_DMA_CFG_L0_FW_REGION_18_CONTROL Register
          383. 14.1.1.2.383 CBASS_FW_BR_SCRM_64B_CLK2_TO_SCRP_CLK2_DMA_CFG_L0_FW_REGION_18_PERMISSION_0 Register
          384. 14.1.1.2.384 CBASS_FW_BR_SCRM_64B_CLK2_TO_SCRP_CLK2_DMA_CFG_L0_FW_REGION_18_PERMISSION_1 Register
          385. 14.1.1.2.385 CBASS_FW_BR_SCRM_64B_CLK2_TO_SCRP_CLK2_DMA_CFG_L0_FW_REGION_18_PERMISSION_2 Register
          386. 14.1.1.2.386 CBASS_FW_BR_SCRM_64B_CLK2_TO_SCRP_CLK2_DMA_CFG_L0_FW_REGION_18_START_ADDRESS_L Register
          387. 14.1.1.2.387 CBASS_FW_BR_SCRM_64B_CLK2_TO_SCRP_CLK2_DMA_CFG_L0_FW_REGION_18_START_ADDRESS_H Register
          388. 14.1.1.2.388 CBASS_FW_BR_SCRM_64B_CLK2_TO_SCRP_CLK2_DMA_CFG_L0_FW_REGION_18_END_ADDRESS_L Register
          389. 14.1.1.2.389 CBASS_FW_BR_SCRM_64B_CLK2_TO_SCRP_CLK2_DMA_CFG_L0_FW_REGION_18_END_ADDRESS_H Register
          390. 14.1.1.2.390 CBASS_FW_BR_SCRM_64B_CLK2_TO_SCRP_CLK2_DMA_CFG_L0_FW_REGION_19_CONTROL Register
          391. 14.1.1.2.391 CBASS_FW_BR_SCRM_64B_CLK2_TO_SCRP_CLK2_DMA_CFG_L0_FW_REGION_19_PERMISSION_0 Register
          392. 14.1.1.2.392 CBASS_FW_BR_SCRM_64B_CLK2_TO_SCRP_CLK2_DMA_CFG_L0_FW_REGION_19_PERMISSION_1 Register
          393. 14.1.1.2.393 CBASS_FW_BR_SCRM_64B_CLK2_TO_SCRP_CLK2_DMA_CFG_L0_FW_REGION_19_PERMISSION_2 Register
          394. 14.1.1.2.394 CBASS_FW_BR_SCRM_64B_CLK2_TO_SCRP_CLK2_DMA_CFG_L0_FW_REGION_19_START_ADDRESS_L Register
          395. 14.1.1.2.395 CBASS_FW_BR_SCRM_64B_CLK2_TO_SCRP_CLK2_DMA_CFG_L0_FW_REGION_19_START_ADDRESS_H Register
          396. 14.1.1.2.396 CBASS_FW_BR_SCRM_64B_CLK2_TO_SCRP_CLK2_DMA_CFG_L0_FW_REGION_19_END_ADDRESS_L Register
          397. 14.1.1.2.397 CBASS_FW_BR_SCRM_64B_CLK2_TO_SCRP_CLK2_DMA_CFG_L0_FW_REGION_19_END_ADDRESS_H Register
          398. 14.1.1.2.398 CBASS_FW_BR_SCRM_64B_CLK2_TO_SCRP_CLK2_DMA_CFG_L0_FW_REGION_20_CONTROL Register
          399. 14.1.1.2.399 CBASS_FW_BR_SCRM_64B_CLK2_TO_SCRP_CLK2_DMA_CFG_L0_FW_REGION_20_PERMISSION_0 Register
          400. 14.1.1.2.400 CBASS_FW_BR_SCRM_64B_CLK2_TO_SCRP_CLK2_DMA_CFG_L0_FW_REGION_20_PERMISSION_1 Register
          401. 14.1.1.2.401 CBASS_FW_BR_SCRM_64B_CLK2_TO_SCRP_CLK2_DMA_CFG_L0_FW_REGION_20_PERMISSION_2 Register
          402. 14.1.1.2.402 CBASS_FW_BR_SCRM_64B_CLK2_TO_SCRP_CLK2_DMA_CFG_L0_FW_REGION_20_START_ADDRESS_L Register
          403. 14.1.1.2.403 CBASS_FW_BR_SCRM_64B_CLK2_TO_SCRP_CLK2_DMA_CFG_L0_FW_REGION_20_START_ADDRESS_H Register
          404. 14.1.1.2.404 CBASS_FW_BR_SCRM_64B_CLK2_TO_SCRP_CLK2_DMA_CFG_L0_FW_REGION_20_END_ADDRESS_L Register
          405. 14.1.1.2.405 CBASS_FW_BR_SCRM_64B_CLK2_TO_SCRP_CLK2_DMA_CFG_L0_FW_REGION_20_END_ADDRESS_H Register
          406. 14.1.1.2.406 CBASS_FW_BR_SCRM_64B_CLK2_TO_SCRP_CLK2_DMA_CFG_L0_FW_REGION_21_CONTROL Register
          407. 14.1.1.2.407 CBASS_FW_BR_SCRM_64B_CLK2_TO_SCRP_CLK2_DMA_CFG_L0_FW_REGION_21_PERMISSION_0 Register
          408. 14.1.1.2.408 CBASS_FW_BR_SCRM_64B_CLK2_TO_SCRP_CLK2_DMA_CFG_L0_FW_REGION_21_PERMISSION_1 Register
          409. 14.1.1.2.409 CBASS_FW_BR_SCRM_64B_CLK2_TO_SCRP_CLK2_DMA_CFG_L0_FW_REGION_21_PERMISSION_2 Register
          410. 14.1.1.2.410 CBASS_FW_BR_SCRM_64B_CLK2_TO_SCRP_CLK2_DMA_CFG_L0_FW_REGION_21_START_ADDRESS_L Register
          411. 14.1.1.2.411 CBASS_FW_BR_SCRM_64B_CLK2_TO_SCRP_CLK2_DMA_CFG_L0_FW_REGION_21_START_ADDRESS_H Register
          412. 14.1.1.2.412 CBASS_FW_BR_SCRM_64B_CLK2_TO_SCRP_CLK2_DMA_CFG_L0_FW_REGION_21_END_ADDRESS_L Register
          413. 14.1.1.2.413 CBASS_FW_BR_SCRM_64B_CLK2_TO_SCRP_CLK2_DMA_CFG_L0_FW_REGION_21_END_ADDRESS_H Register
          414. 14.1.1.2.414 CBASS_FW_BR_SCRM_64B_CLK2_TO_SCRP_CLK2_DMA_CFG_L0_FW_REGION_22_CONTROL Register
          415. 14.1.1.2.415 CBASS_FW_BR_SCRM_64B_CLK2_TO_SCRP_CLK2_DMA_CFG_L0_FW_REGION_22_PERMISSION_0 Register
          416. 14.1.1.2.416 CBASS_FW_BR_SCRM_64B_CLK2_TO_SCRP_CLK2_DMA_CFG_L0_FW_REGION_22_PERMISSION_1 Register
          417. 14.1.1.2.417 CBASS_FW_BR_SCRM_64B_CLK2_TO_SCRP_CLK2_DMA_CFG_L0_FW_REGION_22_PERMISSION_2 Register
          418. 14.1.1.2.418 CBASS_FW_BR_SCRM_64B_CLK2_TO_SCRP_CLK2_DMA_CFG_L0_FW_REGION_22_START_ADDRESS_L Register
          419. 14.1.1.2.419 CBASS_FW_BR_SCRM_64B_CLK2_TO_SCRP_CLK2_DMA_CFG_L0_FW_REGION_22_START_ADDRESS_H Register
          420. 14.1.1.2.420 CBASS_FW_BR_SCRM_64B_CLK2_TO_SCRP_CLK2_DMA_CFG_L0_FW_REGION_22_END_ADDRESS_L Register
          421. 14.1.1.2.421 CBASS_FW_BR_SCRM_64B_CLK2_TO_SCRP_CLK2_DMA_CFG_L0_FW_REGION_22_END_ADDRESS_H Register
          422. 14.1.1.2.422 CBASS_FW_BR_SCRM_64B_CLK2_TO_SCRP_CLK2_DMA_CFG_L0_FW_REGION_23_CONTROL Register
          423. 14.1.1.2.423 CBASS_FW_BR_SCRM_64B_CLK2_TO_SCRP_CLK2_DMA_CFG_L0_FW_REGION_23_PERMISSION_0 Register
          424. 14.1.1.2.424 CBASS_FW_BR_SCRM_64B_CLK2_TO_SCRP_CLK2_DMA_CFG_L0_FW_REGION_23_PERMISSION_1 Register
          425. 14.1.1.2.425 CBASS_FW_BR_SCRM_64B_CLK2_TO_SCRP_CLK2_DMA_CFG_L0_FW_REGION_23_PERMISSION_2 Register
          426. 14.1.1.2.426 CBASS_FW_BR_SCRM_64B_CLK2_TO_SCRP_CLK2_DMA_CFG_L0_FW_REGION_23_START_ADDRESS_L Register
          427. 14.1.1.2.427 CBASS_FW_BR_SCRM_64B_CLK2_TO_SCRP_CLK2_DMA_CFG_L0_FW_REGION_23_START_ADDRESS_H Register
          428. 14.1.1.2.428 CBASS_FW_BR_SCRM_64B_CLK2_TO_SCRP_CLK2_DMA_CFG_L0_FW_REGION_23_END_ADDRESS_L Register
          429. 14.1.1.2.429 CBASS_FW_BR_SCRM_64B_CLK2_TO_SCRP_CLK2_DMA_CFG_L0_FW_REGION_23_END_ADDRESS_H Register
          430. 14.1.1.2.430 CBASS_FW_BR_SCRM_64B_CLK2_TO_SCRP_CLK4_CFG_L0_FW_REGION_0_CONTROL Register
          431. 14.1.1.2.431 CBASS_FW_BR_SCRM_64B_CLK2_TO_SCRP_CLK4_CFG_L0_FW_REGION_0_PERMISSION_0 Register
          432. 14.1.1.2.432 CBASS_FW_BR_SCRM_64B_CLK2_TO_SCRP_CLK4_CFG_L0_FW_REGION_0_PERMISSION_1 Register
          433. 14.1.1.2.433 CBASS_FW_BR_SCRM_64B_CLK2_TO_SCRP_CLK4_CFG_L0_FW_REGION_0_PERMISSION_2 Register
          434. 14.1.1.2.434 CBASS_FW_BR_SCRM_64B_CLK2_TO_SCRP_CLK4_CFG_L0_FW_REGION_0_START_ADDRESS_L Register
          435. 14.1.1.2.435 CBASS_FW_BR_SCRM_64B_CLK2_TO_SCRP_CLK4_CFG_L0_FW_REGION_0_START_ADDRESS_H Register
          436. 14.1.1.2.436 CBASS_FW_BR_SCRM_64B_CLK2_TO_SCRP_CLK4_CFG_L0_FW_REGION_0_END_ADDRESS_L Register
          437. 14.1.1.2.437 CBASS_FW_BR_SCRM_64B_CLK2_TO_SCRP_CLK4_CFG_L0_FW_REGION_0_END_ADDRESS_H Register
          438. 14.1.1.2.438 CBASS_FW_BR_SCRM_64B_CLK2_TO_SCRP_CLK4_CFG_L0_FW_REGION_1_CONTROL Register
          439. 14.1.1.2.439 CBASS_FW_BR_SCRM_64B_CLK2_TO_SCRP_CLK4_CFG_L0_FW_REGION_1_PERMISSION_0 Register
          440. 14.1.1.2.440 CBASS_FW_BR_SCRM_64B_CLK2_TO_SCRP_CLK4_CFG_L0_FW_REGION_1_PERMISSION_1 Register
          441. 14.1.1.2.441 CBASS_FW_BR_SCRM_64B_CLK2_TO_SCRP_CLK4_CFG_L0_FW_REGION_1_PERMISSION_2 Register
          442. 14.1.1.2.442 CBASS_FW_BR_SCRM_64B_CLK2_TO_SCRP_CLK4_CFG_L0_FW_REGION_1_START_ADDRESS_L Register
          443. 14.1.1.2.443 CBASS_FW_BR_SCRM_64B_CLK2_TO_SCRP_CLK4_CFG_L0_FW_REGION_1_START_ADDRESS_H Register
          444. 14.1.1.2.444 CBASS_FW_BR_SCRM_64B_CLK2_TO_SCRP_CLK4_CFG_L0_FW_REGION_1_END_ADDRESS_L Register
          445. 14.1.1.2.445 CBASS_FW_BR_SCRM_64B_CLK2_TO_SCRP_CLK4_CFG_L0_FW_REGION_1_END_ADDRESS_H Register
          446. 14.1.1.2.446 CBASS_FW_BR_SCRM_64B_CLK2_TO_SCRP_CLK4_CFG_L0_FW_REGION_2_CONTROL Register
          447. 14.1.1.2.447 CBASS_FW_BR_SCRM_64B_CLK2_TO_SCRP_CLK4_CFG_L0_FW_REGION_2_PERMISSION_0 Register
          448. 14.1.1.2.448 CBASS_FW_BR_SCRM_64B_CLK2_TO_SCRP_CLK4_CFG_L0_FW_REGION_2_PERMISSION_1 Register
          449. 14.1.1.2.449 CBASS_FW_BR_SCRM_64B_CLK2_TO_SCRP_CLK4_CFG_L0_FW_REGION_2_PERMISSION_2 Register
          450. 14.1.1.2.450 CBASS_FW_BR_SCRM_64B_CLK2_TO_SCRP_CLK4_CFG_L0_FW_REGION_2_START_ADDRESS_L Register
          451. 14.1.1.2.451 CBASS_FW_BR_SCRM_64B_CLK2_TO_SCRP_CLK4_CFG_L0_FW_REGION_2_START_ADDRESS_H Register
          452. 14.1.1.2.452 CBASS_FW_BR_SCRM_64B_CLK2_TO_SCRP_CLK4_CFG_L0_FW_REGION_2_END_ADDRESS_L Register
          453. 14.1.1.2.453 CBASS_FW_BR_SCRM_64B_CLK2_TO_SCRP_CLK4_CFG_L0_FW_REGION_2_END_ADDRESS_H Register
          454. 14.1.1.2.454 CBASS_FW_BR_SCRM_64B_CLK2_TO_SCRP_CLK4_CFG_L0_FW_REGION_3_CONTROL Register
          455. 14.1.1.2.455 CBASS_FW_BR_SCRM_64B_CLK2_TO_SCRP_CLK4_CFG_L0_FW_REGION_3_PERMISSION_0 Register
          456. 14.1.1.2.456 CBASS_FW_BR_SCRM_64B_CLK2_TO_SCRP_CLK4_CFG_L0_FW_REGION_3_PERMISSION_1 Register
          457. 14.1.1.2.457 CBASS_FW_BR_SCRM_64B_CLK2_TO_SCRP_CLK4_CFG_L0_FW_REGION_3_PERMISSION_2 Register
          458. 14.1.1.2.458 CBASS_FW_BR_SCRM_64B_CLK2_TO_SCRP_CLK4_CFG_L0_FW_REGION_3_START_ADDRESS_L Register
          459. 14.1.1.2.459 CBASS_FW_BR_SCRM_64B_CLK2_TO_SCRP_CLK4_CFG_L0_FW_REGION_3_START_ADDRESS_H Register
          460. 14.1.1.2.460 CBASS_FW_BR_SCRM_64B_CLK2_TO_SCRP_CLK4_CFG_L0_FW_REGION_3_END_ADDRESS_L Register
          461. 14.1.1.2.461 CBASS_FW_BR_SCRM_64B_CLK2_TO_SCRP_CLK4_CFG_L0_FW_REGION_3_END_ADDRESS_H Register
          462. 14.1.1.2.462 CBASS_FW_BR_SCRM_64B_CLK2_TO_SCRP_CLK4_CFG_L0_FW_REGION_4_CONTROL Register
          463. 14.1.1.2.463 CBASS_FW_BR_SCRM_64B_CLK2_TO_SCRP_CLK4_CFG_L0_FW_REGION_4_PERMISSION_0 Register
          464. 14.1.1.2.464 CBASS_FW_BR_SCRM_64B_CLK2_TO_SCRP_CLK4_CFG_L0_FW_REGION_4_PERMISSION_1 Register
          465. 14.1.1.2.465 CBASS_FW_BR_SCRM_64B_CLK2_TO_SCRP_CLK4_CFG_L0_FW_REGION_4_PERMISSION_2 Register
          466. 14.1.1.2.466 CBASS_FW_BR_SCRM_64B_CLK2_TO_SCRP_CLK4_CFG_L0_FW_REGION_4_START_ADDRESS_L Register
          467. 14.1.1.2.467 CBASS_FW_BR_SCRM_64B_CLK2_TO_SCRP_CLK4_CFG_L0_FW_REGION_4_START_ADDRESS_H Register
          468. 14.1.1.2.468 CBASS_FW_BR_SCRM_64B_CLK2_TO_SCRP_CLK4_CFG_L0_FW_REGION_4_END_ADDRESS_L Register
          469. 14.1.1.2.469 CBASS_FW_BR_SCRM_64B_CLK2_TO_SCRP_CLK4_CFG_L0_FW_REGION_4_END_ADDRESS_H Register
          470. 14.1.1.2.470 CBASS_FW_BR_SCRM_64B_CLK2_TO_SCRP_CLK4_CFG_L0_FW_REGION_5_CONTROL Register
          471. 14.1.1.2.471 CBASS_FW_BR_SCRM_64B_CLK2_TO_SCRP_CLK4_CFG_L0_FW_REGION_5_PERMISSION_0 Register
          472. 14.1.1.2.472 CBASS_FW_BR_SCRM_64B_CLK2_TO_SCRP_CLK4_CFG_L0_FW_REGION_5_PERMISSION_1 Register
          473. 14.1.1.2.473 CBASS_FW_BR_SCRM_64B_CLK2_TO_SCRP_CLK4_CFG_L0_FW_REGION_5_PERMISSION_2 Register
          474. 14.1.1.2.474 CBASS_FW_BR_SCRM_64B_CLK2_TO_SCRP_CLK4_CFG_L0_FW_REGION_5_START_ADDRESS_L Register
          475. 14.1.1.2.475 CBASS_FW_BR_SCRM_64B_CLK2_TO_SCRP_CLK4_CFG_L0_FW_REGION_5_START_ADDRESS_H Register
          476. 14.1.1.2.476 CBASS_FW_BR_SCRM_64B_CLK2_TO_SCRP_CLK4_CFG_L0_FW_REGION_5_END_ADDRESS_L Register
          477. 14.1.1.2.477 CBASS_FW_BR_SCRM_64B_CLK2_TO_SCRP_CLK4_CFG_L0_FW_REGION_5_END_ADDRESS_H Register
          478. 14.1.1.2.478 CBASS_FW_BR_SCRM_64B_CLK2_TO_SCRP_CLK4_CFG_L0_FW_REGION_6_CONTROL Register
          479. 14.1.1.2.479 CBASS_FW_BR_SCRM_64B_CLK2_TO_SCRP_CLK4_CFG_L0_FW_REGION_6_PERMISSION_0 Register
          480. 14.1.1.2.480 CBASS_FW_BR_SCRM_64B_CLK2_TO_SCRP_CLK4_CFG_L0_FW_REGION_6_PERMISSION_1 Register
          481. 14.1.1.2.481 CBASS_FW_BR_SCRM_64B_CLK2_TO_SCRP_CLK4_CFG_L0_FW_REGION_6_PERMISSION_2 Register
          482. 14.1.1.2.482 CBASS_FW_BR_SCRM_64B_CLK2_TO_SCRP_CLK4_CFG_L0_FW_REGION_6_START_ADDRESS_L Register
          483. 14.1.1.2.483 CBASS_FW_BR_SCRM_64B_CLK2_TO_SCRP_CLK4_CFG_L0_FW_REGION_6_START_ADDRESS_H Register
          484. 14.1.1.2.484 CBASS_FW_BR_SCRM_64B_CLK2_TO_SCRP_CLK4_CFG_L0_FW_REGION_6_END_ADDRESS_L Register
          485. 14.1.1.2.485 CBASS_FW_BR_SCRM_64B_CLK2_TO_SCRP_CLK4_CFG_L0_FW_REGION_6_END_ADDRESS_H Register
          486. 14.1.1.2.486 CBASS_FW_BR_SCRM_64B_CLK2_TO_SCRP_CLK4_CFG_L0_FW_REGION_7_CONTROL Register
          487. 14.1.1.2.487 CBASS_FW_BR_SCRM_64B_CLK2_TO_SCRP_CLK4_CFG_L0_FW_REGION_7_PERMISSION_0 Register
          488. 14.1.1.2.488 CBASS_FW_BR_SCRM_64B_CLK2_TO_SCRP_CLK4_CFG_L0_FW_REGION_7_PERMISSION_1 Register
          489. 14.1.1.2.489 CBASS_FW_BR_SCRM_64B_CLK2_TO_SCRP_CLK4_CFG_L0_FW_REGION_7_PERMISSION_2 Register
          490. 14.1.1.2.490 CBASS_FW_BR_SCRM_64B_CLK2_TO_SCRP_CLK4_CFG_L0_FW_REGION_7_START_ADDRESS_L Register
          491. 14.1.1.2.491 CBASS_FW_BR_SCRM_64B_CLK2_TO_SCRP_CLK4_CFG_L0_FW_REGION_7_START_ADDRESS_H Register
          492. 14.1.1.2.492 CBASS_FW_BR_SCRM_64B_CLK2_TO_SCRP_CLK4_CFG_L0_FW_REGION_7_END_ADDRESS_L Register
          493. 14.1.1.2.493 CBASS_FW_BR_SCRM_64B_CLK2_TO_SCRP_CLK4_CFG_L0_FW_REGION_7_END_ADDRESS_H Register
          494. 14.1.1.2.494 CBASS_FW_BR_SCRM_64B_CLK2_TO_SCRP_32_CLK2_MISC_L0_FW_REGION_0_CONTROL Register
          495. 14.1.1.2.495 CBASS_FW_BR_SCRM_64B_CLK2_TO_SCRP_32_CLK2_MISC_L0_FW_REGION_0_PERMISSION_0 Register
          496. 14.1.1.2.496 CBASS_FW_BR_SCRM_64B_CLK2_TO_SCRP_32_CLK2_MISC_L0_FW_REGION_0_PERMISSION_1 Register
          497. 14.1.1.2.497 CBASS_FW_BR_SCRM_64B_CLK2_TO_SCRP_32_CLK2_MISC_L0_FW_REGION_0_PERMISSION_2 Register
          498. 14.1.1.2.498 CBASS_FW_BR_SCRM_64B_CLK2_TO_SCRP_32_CLK2_MISC_L0_FW_REGION_0_START_ADDRESS_L Register
          499. 14.1.1.2.499 CBASS_FW_BR_SCRM_64B_CLK2_TO_SCRP_32_CLK2_MISC_L0_FW_REGION_0_START_ADDRESS_H Register
          500. 14.1.1.2.500 CBASS_FW_BR_SCRM_64B_CLK2_TO_SCRP_32_CLK2_MISC_L0_FW_REGION_0_END_ADDRESS_L Register
          501. 14.1.1.2.501 CBASS_FW_BR_SCRM_64B_CLK2_TO_SCRP_32_CLK2_MISC_L0_FW_REGION_0_END_ADDRESS_H Register
          502. 14.1.1.2.502 CBASS_FW_BR_SCRM_64B_CLK2_TO_SCRP_32_CLK2_MISC_L0_FW_REGION_1_CONTROL Register
          503. 14.1.1.2.503 CBASS_FW_BR_SCRM_64B_CLK2_TO_SCRP_32_CLK2_MISC_L0_FW_REGION_1_PERMISSION_0 Register
          504. 14.1.1.2.504 CBASS_FW_BR_SCRM_64B_CLK2_TO_SCRP_32_CLK2_MISC_L0_FW_REGION_1_PERMISSION_1 Register
          505. 14.1.1.2.505 CBASS_FW_BR_SCRM_64B_CLK2_TO_SCRP_32_CLK2_MISC_L0_FW_REGION_1_PERMISSION_2 Register
          506. 14.1.1.2.506 CBASS_FW_BR_SCRM_64B_CLK2_TO_SCRP_32_CLK2_MISC_L0_FW_REGION_1_START_ADDRESS_L Register
          507. 14.1.1.2.507 CBASS_FW_BR_SCRM_64B_CLK2_TO_SCRP_32_CLK2_MISC_L0_FW_REGION_1_START_ADDRESS_H Register
          508. 14.1.1.2.508 CBASS_FW_BR_SCRM_64B_CLK2_TO_SCRP_32_CLK2_MISC_L0_FW_REGION_1_END_ADDRESS_L Register
          509. 14.1.1.2.509 CBASS_FW_BR_SCRM_64B_CLK2_TO_SCRP_32_CLK2_MISC_L0_FW_REGION_1_END_ADDRESS_H Register
          510. 14.1.1.2.510 CBASS_FW_BR_SCRM_64B_CLK2_TO_SCRP_32_CLK2_MISC_L0_FW_REGION_2_CONTROL Register
          511. 14.1.1.2.511 CBASS_FW_BR_SCRM_64B_CLK2_TO_SCRP_32_CLK2_MISC_L0_FW_REGION_2_PERMISSION_0 Register
          512. 14.1.1.2.512 CBASS_FW_BR_SCRM_64B_CLK2_TO_SCRP_32_CLK2_MISC_L0_FW_REGION_2_PERMISSION_1 Register
          513. 14.1.1.2.513 CBASS_FW_BR_SCRM_64B_CLK2_TO_SCRP_32_CLK2_MISC_L0_FW_REGION_2_PERMISSION_2 Register
          514. 14.1.1.2.514 CBASS_FW_BR_SCRM_64B_CLK2_TO_SCRP_32_CLK2_MISC_L0_FW_REGION_2_START_ADDRESS_L Register
          515. 14.1.1.2.515 CBASS_FW_BR_SCRM_64B_CLK2_TO_SCRP_32_CLK2_MISC_L0_FW_REGION_2_START_ADDRESS_H Register
          516. 14.1.1.2.516 CBASS_FW_BR_SCRM_64B_CLK2_TO_SCRP_32_CLK2_MISC_L0_FW_REGION_2_END_ADDRESS_L Register
          517. 14.1.1.2.517 CBASS_FW_BR_SCRM_64B_CLK2_TO_SCRP_32_CLK2_MISC_L0_FW_REGION_2_END_ADDRESS_H Register
          518. 14.1.1.2.518 CBASS_FW_BR_SCRM_64B_CLK2_TO_SCRP_32_CLK2_MISC_L0_FW_REGION_3_CONTROL Register
          519. 14.1.1.2.519 CBASS_FW_BR_SCRM_64B_CLK2_TO_SCRP_32_CLK2_MISC_L0_FW_REGION_3_PERMISSION_0 Register
          520. 14.1.1.2.520 CBASS_FW_BR_SCRM_64B_CLK2_TO_SCRP_32_CLK2_MISC_L0_FW_REGION_3_PERMISSION_1 Register
          521. 14.1.1.2.521 CBASS_FW_BR_SCRM_64B_CLK2_TO_SCRP_32_CLK2_MISC_L0_FW_REGION_3_PERMISSION_2 Register
          522. 14.1.1.2.522 CBASS_FW_BR_SCRM_64B_CLK2_TO_SCRP_32_CLK2_MISC_L0_FW_REGION_3_START_ADDRESS_L Register
          523. 14.1.1.2.523 CBASS_FW_BR_SCRM_64B_CLK2_TO_SCRP_32_CLK2_MISC_L0_FW_REGION_3_START_ADDRESS_H Register
          524. 14.1.1.2.524 CBASS_FW_BR_SCRM_64B_CLK2_TO_SCRP_32_CLK2_MISC_L0_FW_REGION_3_END_ADDRESS_L Register
          525. 14.1.1.2.525 CBASS_FW_BR_SCRM_64B_CLK2_TO_SCRP_32_CLK2_MISC_L0_FW_REGION_3_END_ADDRESS_H Register
          526. 14.1.1.2.526 CBASS_FW_BR_SCRM_64B_CLK2_TO_SCRP_32_CLK2_MISC_L0_FW_REGION_4_CONTROL Register
          527. 14.1.1.2.527 CBASS_FW_BR_SCRM_64B_CLK2_TO_SCRP_32_CLK2_MISC_L0_FW_REGION_4_PERMISSION_0 Register
          528. 14.1.1.2.528 CBASS_FW_BR_SCRM_64B_CLK2_TO_SCRP_32_CLK2_MISC_L0_FW_REGION_4_PERMISSION_1 Register
          529. 14.1.1.2.529 CBASS_FW_BR_SCRM_64B_CLK2_TO_SCRP_32_CLK2_MISC_L0_FW_REGION_4_PERMISSION_2 Register
          530. 14.1.1.2.530 CBASS_FW_BR_SCRM_64B_CLK2_TO_SCRP_32_CLK2_MISC_L0_FW_REGION_4_START_ADDRESS_L Register
          531. 14.1.1.2.531 CBASS_FW_BR_SCRM_64B_CLK2_TO_SCRP_32_CLK2_MISC_L0_FW_REGION_4_START_ADDRESS_H Register
          532. 14.1.1.2.532 CBASS_FW_BR_SCRM_64B_CLK2_TO_SCRP_32_CLK2_MISC_L0_FW_REGION_4_END_ADDRESS_L Register
          533. 14.1.1.2.533 CBASS_FW_BR_SCRM_64B_CLK2_TO_SCRP_32_CLK2_MISC_L0_FW_REGION_4_END_ADDRESS_H Register
          534. 14.1.1.2.534 CBASS_FW_BR_SCRM_64B_CLK2_TO_SCRP_32_CLK2_MISC_L0_FW_REGION_5_CONTROL Register
          535. 14.1.1.2.535 CBASS_FW_BR_SCRM_64B_CLK2_TO_SCRP_32_CLK2_MISC_L0_FW_REGION_5_PERMISSION_0 Register
          536. 14.1.1.2.536 CBASS_FW_BR_SCRM_64B_CLK2_TO_SCRP_32_CLK2_MISC_L0_FW_REGION_5_PERMISSION_1 Register
          537. 14.1.1.2.537 CBASS_FW_BR_SCRM_64B_CLK2_TO_SCRP_32_CLK2_MISC_L0_FW_REGION_5_PERMISSION_2 Register
          538. 14.1.1.2.538 CBASS_FW_BR_SCRM_64B_CLK2_TO_SCRP_32_CLK2_MISC_L0_FW_REGION_5_START_ADDRESS_L Register
          539. 14.1.1.2.539 CBASS_FW_BR_SCRM_64B_CLK2_TO_SCRP_32_CLK2_MISC_L0_FW_REGION_5_START_ADDRESS_H Register
          540. 14.1.1.2.540 CBASS_FW_BR_SCRM_64B_CLK2_TO_SCRP_32_CLK2_MISC_L0_FW_REGION_5_END_ADDRESS_L Register
          541. 14.1.1.2.541 CBASS_FW_BR_SCRM_64B_CLK2_TO_SCRP_32_CLK2_MISC_L0_FW_REGION_5_END_ADDRESS_H Register
          542. 14.1.1.2.542 CBASS_FW_BR_SCRM_64B_CLK2_TO_SCRP_32_CLK2_MISC_L0_FW_REGION_6_CONTROL Register
          543. 14.1.1.2.543 CBASS_FW_BR_SCRM_64B_CLK2_TO_SCRP_32_CLK2_MISC_L0_FW_REGION_6_PERMISSION_0 Register
          544. 14.1.1.2.544 CBASS_FW_BR_SCRM_64B_CLK2_TO_SCRP_32_CLK2_MISC_L0_FW_REGION_6_PERMISSION_1 Register
          545. 14.1.1.2.545 CBASS_FW_BR_SCRM_64B_CLK2_TO_SCRP_32_CLK2_MISC_L0_FW_REGION_6_PERMISSION_2 Register
          546. 14.1.1.2.546 CBASS_FW_BR_SCRM_64B_CLK2_TO_SCRP_32_CLK2_MISC_L0_FW_REGION_6_START_ADDRESS_L Register
          547. 14.1.1.2.547 CBASS_FW_BR_SCRM_64B_CLK2_TO_SCRP_32_CLK2_MISC_L0_FW_REGION_6_START_ADDRESS_H Register
          548. 14.1.1.2.548 CBASS_FW_BR_SCRM_64B_CLK2_TO_SCRP_32_CLK2_MISC_L0_FW_REGION_6_END_ADDRESS_L Register
          549. 14.1.1.2.549 CBASS_FW_BR_SCRM_64B_CLK2_TO_SCRP_32_CLK2_MISC_L0_FW_REGION_6_END_ADDRESS_H Register
          550. 14.1.1.2.550 CBASS_FW_BR_SCRM_64B_CLK2_TO_SCRP_32_CLK2_MISC_L0_FW_REGION_7_CONTROL Register
          551. 14.1.1.2.551 CBASS_FW_BR_SCRM_64B_CLK2_TO_SCRP_32_CLK2_MISC_L0_FW_REGION_7_PERMISSION_0 Register
          552. 14.1.1.2.552 CBASS_FW_BR_SCRM_64B_CLK2_TO_SCRP_32_CLK2_MISC_L0_FW_REGION_7_PERMISSION_1 Register
          553. 14.1.1.2.553 CBASS_FW_BR_SCRM_64B_CLK2_TO_SCRP_32_CLK2_MISC_L0_FW_REGION_7_PERMISSION_2 Register
          554. 14.1.1.2.554 CBASS_FW_BR_SCRM_64B_CLK2_TO_SCRP_32_CLK2_MISC_L0_FW_REGION_7_START_ADDRESS_L Register
          555. 14.1.1.2.555 CBASS_FW_BR_SCRM_64B_CLK2_TO_SCRP_32_CLK2_MISC_L0_FW_REGION_7_START_ADDRESS_H Register
          556. 14.1.1.2.556 CBASS_FW_BR_SCRM_64B_CLK2_TO_SCRP_32_CLK2_MISC_L0_FW_REGION_7_END_ADDRESS_L Register
          557. 14.1.1.2.557 CBASS_FW_BR_SCRM_64B_CLK2_TO_SCRP_32_CLK2_MISC_L0_FW_REGION_7_END_ADDRESS_H Register
          558. 14.1.1.2.558 CBASS_FW_BR_SCRM_64B_CLK2_TO_SCRP_32_CLK2_MISC_L0_FW_REGION_8_CONTROL Register
          559. 14.1.1.2.559 CBASS_FW_BR_SCRM_64B_CLK2_TO_SCRP_32_CLK2_MISC_L0_FW_REGION_8_PERMISSION_0 Register
          560. 14.1.1.2.560 CBASS_FW_BR_SCRM_64B_CLK2_TO_SCRP_32_CLK2_MISC_L0_FW_REGION_8_PERMISSION_1 Register
          561. 14.1.1.2.561 CBASS_FW_BR_SCRM_64B_CLK2_TO_SCRP_32_CLK2_MISC_L0_FW_REGION_8_PERMISSION_2 Register
          562. 14.1.1.2.562 CBASS_FW_BR_SCRM_64B_CLK2_TO_SCRP_32_CLK2_MISC_L0_FW_REGION_8_START_ADDRESS_L Register
          563. 14.1.1.2.563 CBASS_FW_BR_SCRM_64B_CLK2_TO_SCRP_32_CLK2_MISC_L0_FW_REGION_8_START_ADDRESS_H Register
          564. 14.1.1.2.564 CBASS_FW_BR_SCRM_64B_CLK2_TO_SCRP_32_CLK2_MISC_L0_FW_REGION_8_END_ADDRESS_L Register
          565. 14.1.1.2.565 CBASS_FW_BR_SCRM_64B_CLK2_TO_SCRP_32_CLK2_MISC_L0_FW_REGION_8_END_ADDRESS_H Register
          566. 14.1.1.2.566 CBASS_FW_BR_SCRM_64B_CLK2_TO_SCRP_32_CLK2_MISC_L0_FW_REGION_9_CONTROL Register
          567. 14.1.1.2.567 CBASS_FW_BR_SCRM_64B_CLK2_TO_SCRP_32_CLK2_MISC_L0_FW_REGION_9_PERMISSION_0 Register
          568. 14.1.1.2.568 CBASS_FW_BR_SCRM_64B_CLK2_TO_SCRP_32_CLK2_MISC_L0_FW_REGION_9_PERMISSION_1 Register
          569. 14.1.1.2.569 CBASS_FW_BR_SCRM_64B_CLK2_TO_SCRP_32_CLK2_MISC_L0_FW_REGION_9_PERMISSION_2 Register
          570. 14.1.1.2.570 CBASS_FW_BR_SCRM_64B_CLK2_TO_SCRP_32_CLK2_MISC_L0_FW_REGION_9_START_ADDRESS_L Register
          571. 14.1.1.2.571 CBASS_FW_BR_SCRM_64B_CLK2_TO_SCRP_32_CLK2_MISC_L0_FW_REGION_9_START_ADDRESS_H Register
          572. 14.1.1.2.572 CBASS_FW_BR_SCRM_64B_CLK2_TO_SCRP_32_CLK2_MISC_L0_FW_REGION_9_END_ADDRESS_L Register
          573. 14.1.1.2.573 CBASS_FW_BR_SCRM_64B_CLK2_TO_SCRP_32_CLK2_MISC_L0_FW_REGION_9_END_ADDRESS_H Register
          574. 14.1.1.2.574 CBASS_FW_BR_SCRM_64B_CLK2_TO_SCRP_32_CLK2_MISC_L0_FW_REGION_10_CONTROL Register
          575. 14.1.1.2.575 CBASS_FW_BR_SCRM_64B_CLK2_TO_SCRP_32_CLK2_MISC_L0_FW_REGION_10_PERMISSION_0 Register
          576. 14.1.1.2.576 CBASS_FW_BR_SCRM_64B_CLK2_TO_SCRP_32_CLK2_MISC_L0_FW_REGION_10_PERMISSION_1 Register
          577. 14.1.1.2.577 CBASS_FW_BR_SCRM_64B_CLK2_TO_SCRP_32_CLK2_MISC_L0_FW_REGION_10_PERMISSION_2 Register
          578. 14.1.1.2.578 CBASS_FW_BR_SCRM_64B_CLK2_TO_SCRP_32_CLK2_MISC_L0_FW_REGION_10_START_ADDRESS_L Register
          579. 14.1.1.2.579 CBASS_FW_BR_SCRM_64B_CLK2_TO_SCRP_32_CLK2_MISC_L0_FW_REGION_10_START_ADDRESS_H Register
          580. 14.1.1.2.580 CBASS_FW_BR_SCRM_64B_CLK2_TO_SCRP_32_CLK2_MISC_L0_FW_REGION_10_END_ADDRESS_L Register
          581. 14.1.1.2.581 CBASS_FW_BR_SCRM_64B_CLK2_TO_SCRP_32_CLK2_MISC_L0_FW_REGION_10_END_ADDRESS_H Register
          582. 14.1.1.2.582 CBASS_FW_BR_SCRM_64B_CLK2_TO_SCRP_32_CLK2_MISC_L0_FW_REGION_11_CONTROL Register
          583. 14.1.1.2.583 CBASS_FW_BR_SCRM_64B_CLK2_TO_SCRP_32_CLK2_MISC_L0_FW_REGION_11_PERMISSION_0 Register
          584. 14.1.1.2.584 CBASS_FW_BR_SCRM_64B_CLK2_TO_SCRP_32_CLK2_MISC_L0_FW_REGION_11_PERMISSION_1 Register
          585. 14.1.1.2.585 CBASS_FW_BR_SCRM_64B_CLK2_TO_SCRP_32_CLK2_MISC_L0_FW_REGION_11_PERMISSION_2 Register
          586. 14.1.1.2.586 CBASS_FW_BR_SCRM_64B_CLK2_TO_SCRP_32_CLK2_MISC_L0_FW_REGION_11_START_ADDRESS_L Register
          587. 14.1.1.2.587 CBASS_FW_BR_SCRM_64B_CLK2_TO_SCRP_32_CLK2_MISC_L0_FW_REGION_11_START_ADDRESS_H Register
          588. 14.1.1.2.588 CBASS_FW_BR_SCRM_64B_CLK2_TO_SCRP_32_CLK2_MISC_L0_FW_REGION_11_END_ADDRESS_L Register
          589. 14.1.1.2.589 CBASS_FW_BR_SCRM_64B_CLK2_TO_SCRP_32_CLK2_MISC_L0_FW_REGION_11_END_ADDRESS_H Register
          590. 14.1.1.2.590 CBASS_FW_BR_SCRM_64B_CLK2_TO_SCRP_32_CLK2_MISC_L0_FW_REGION_12_CONTROL Register
          591. 14.1.1.2.591 CBASS_FW_BR_SCRM_64B_CLK2_TO_SCRP_32_CLK2_MISC_L0_FW_REGION_12_PERMISSION_0 Register
          592. 14.1.1.2.592 CBASS_FW_BR_SCRM_64B_CLK2_TO_SCRP_32_CLK2_MISC_L0_FW_REGION_12_PERMISSION_1 Register
          593. 14.1.1.2.593 CBASS_FW_BR_SCRM_64B_CLK2_TO_SCRP_32_CLK2_MISC_L0_FW_REGION_12_PERMISSION_2 Register
          594. 14.1.1.2.594 CBASS_FW_BR_SCRM_64B_CLK2_TO_SCRP_32_CLK2_MISC_L0_FW_REGION_12_START_ADDRESS_L Register
          595. 14.1.1.2.595 CBASS_FW_BR_SCRM_64B_CLK2_TO_SCRP_32_CLK2_MISC_L0_FW_REGION_12_START_ADDRESS_H Register
          596. 14.1.1.2.596 CBASS_FW_BR_SCRM_64B_CLK2_TO_SCRP_32_CLK2_MISC_L0_FW_REGION_12_END_ADDRESS_L Register
          597. 14.1.1.2.597 CBASS_FW_BR_SCRM_64B_CLK2_TO_SCRP_32_CLK2_MISC_L0_FW_REGION_12_END_ADDRESS_H Register
          598. 14.1.1.2.598 CBASS_FW_BR_SCRM_64B_CLK2_TO_SCRP_32_CLK2_MISC_L0_FW_REGION_13_CONTROL Register
          599. 14.1.1.2.599 CBASS_FW_BR_SCRM_64B_CLK2_TO_SCRP_32_CLK2_MISC_L0_FW_REGION_13_PERMISSION_0 Register
          600. 14.1.1.2.600 CBASS_FW_BR_SCRM_64B_CLK2_TO_SCRP_32_CLK2_MISC_L0_FW_REGION_13_PERMISSION_1 Register
          601. 14.1.1.2.601 CBASS_FW_BR_SCRM_64B_CLK2_TO_SCRP_32_CLK2_MISC_L0_FW_REGION_13_PERMISSION_2 Register
          602. 14.1.1.2.602 CBASS_FW_BR_SCRM_64B_CLK2_TO_SCRP_32_CLK2_MISC_L0_FW_REGION_13_START_ADDRESS_L Register
          603. 14.1.1.2.603 CBASS_FW_BR_SCRM_64B_CLK2_TO_SCRP_32_CLK2_MISC_L0_FW_REGION_13_START_ADDRESS_H Register
          604. 14.1.1.2.604 CBASS_FW_BR_SCRM_64B_CLK2_TO_SCRP_32_CLK2_MISC_L0_FW_REGION_13_END_ADDRESS_L Register
          605. 14.1.1.2.605 CBASS_FW_BR_SCRM_64B_CLK2_TO_SCRP_32_CLK2_MISC_L0_FW_REGION_13_END_ADDRESS_H Register
          606. 14.1.1.2.606 CBASS_FW_BR_SCRM_64B_CLK2_TO_SCRP_32_CLK2_MISC_L0_FW_REGION_14_CONTROL Register
          607. 14.1.1.2.607 CBASS_FW_BR_SCRM_64B_CLK2_TO_SCRP_32_CLK2_MISC_L0_FW_REGION_14_PERMISSION_0 Register
          608. 14.1.1.2.608 CBASS_FW_BR_SCRM_64B_CLK2_TO_SCRP_32_CLK2_MISC_L0_FW_REGION_14_PERMISSION_1 Register
          609. 14.1.1.2.609 CBASS_FW_BR_SCRM_64B_CLK2_TO_SCRP_32_CLK2_MISC_L0_FW_REGION_14_PERMISSION_2 Register
          610. 14.1.1.2.610 CBASS_FW_BR_SCRM_64B_CLK2_TO_SCRP_32_CLK2_MISC_L0_FW_REGION_14_START_ADDRESS_L Register
          611. 14.1.1.2.611 CBASS_FW_BR_SCRM_64B_CLK2_TO_SCRP_32_CLK2_MISC_L0_FW_REGION_14_START_ADDRESS_H Register
          612. 14.1.1.2.612 CBASS_FW_BR_SCRM_64B_CLK2_TO_SCRP_32_CLK2_MISC_L0_FW_REGION_14_END_ADDRESS_L Register
          613. 14.1.1.2.613 CBASS_FW_BR_SCRM_64B_CLK2_TO_SCRP_32_CLK2_MISC_L0_FW_REGION_14_END_ADDRESS_H Register
          614. 14.1.1.2.614 CBASS_FW_BR_SCRM_64B_CLK2_TO_SCRP_32_CLK2_MISC_L0_FW_REGION_15_CONTROL Register
          615. 14.1.1.2.615 CBASS_FW_BR_SCRM_64B_CLK2_TO_SCRP_32_CLK2_MISC_L0_FW_REGION_15_PERMISSION_0 Register
          616. 14.1.1.2.616 CBASS_FW_BR_SCRM_64B_CLK2_TO_SCRP_32_CLK2_MISC_L0_FW_REGION_15_PERMISSION_1 Register
          617. 14.1.1.2.617 CBASS_FW_BR_SCRM_64B_CLK2_TO_SCRP_32_CLK2_MISC_L0_FW_REGION_15_PERMISSION_2 Register
          618. 14.1.1.2.618 CBASS_FW_BR_SCRM_64B_CLK2_TO_SCRP_32_CLK2_MISC_L0_FW_REGION_15_START_ADDRESS_L Register
          619. 14.1.1.2.619 CBASS_FW_BR_SCRM_64B_CLK2_TO_SCRP_32_CLK2_MISC_L0_FW_REGION_15_START_ADDRESS_H Register
          620. 14.1.1.2.620 CBASS_FW_BR_SCRM_64B_CLK2_TO_SCRP_32_CLK2_MISC_L0_FW_REGION_15_END_ADDRESS_L Register
          621. 14.1.1.2.621 CBASS_FW_BR_SCRM_64B_CLK2_TO_SCRP_32_CLK2_MISC_L0_FW_REGION_15_END_ADDRESS_H Register
          622. 14.1.1.2.622 CBASS_ISC_ISAM62_A53_512KB_WRAP_MAIN_0_A53_QUAD_WRAP_CBA_AXI_R_ISC_REGION_0_CONTROL Register
          623. 14.1.1.2.623 CBASS_ISC_ISAM62_A53_512KB_WRAP_MAIN_0_A53_QUAD_WRAP_CBA_AXI_R_ISC_REGION_0_START_ADDRESS_L Register
          624. 14.1.1.2.624 CBASS_ISC_ISAM62_A53_512KB_WRAP_MAIN_0_A53_QUAD_WRAP_CBA_AXI_R_ISC_REGION_0_START_ADDRESS_H Register
          625. 14.1.1.2.625 CBASS_ISC_ISAM62_A53_512KB_WRAP_MAIN_0_A53_QUAD_WRAP_CBA_AXI_R_ISC_REGION_0_END_ADDRESS_L Register
          626. 14.1.1.2.626 CBASS_ISC_ISAM62_A53_512KB_WRAP_MAIN_0_A53_QUAD_WRAP_CBA_AXI_R_ISC_REGION_0_END_ADDRESS_H Register
          627. 14.1.1.2.627 CBASS_ISC_ISAM62_A53_512KB_WRAP_MAIN_0_A53_QUAD_WRAP_CBA_AXI_R_ISC_REGION_DEF_CONTROL Register
          628. 14.1.1.2.628 CBASS_ISC_ISAM62_A53_512KB_WRAP_MAIN_0_A53_QUAD_WRAP_CBA_AXI_W_ISC_REGION_0_CONTROL Register
          629. 14.1.1.2.629 CBASS_ISC_ISAM62_A53_512KB_WRAP_MAIN_0_A53_QUAD_WRAP_CBA_AXI_W_ISC_REGION_0_START_ADDRESS_L Register
          630. 14.1.1.2.630 CBASS_ISC_ISAM62_A53_512KB_WRAP_MAIN_0_A53_QUAD_WRAP_CBA_AXI_W_ISC_REGION_0_START_ADDRESS_H Register
          631. 14.1.1.2.631 CBASS_ISC_ISAM62_A53_512KB_WRAP_MAIN_0_A53_QUAD_WRAP_CBA_AXI_W_ISC_REGION_0_END_ADDRESS_L Register
          632. 14.1.1.2.632 CBASS_ISC_ISAM62_A53_512KB_WRAP_MAIN_0_A53_QUAD_WRAP_CBA_AXI_W_ISC_REGION_0_END_ADDRESS_H Register
          633. 14.1.1.2.633 CBASS_ISC_ISAM62_A53_512KB_WRAP_MAIN_0_A53_QUAD_WRAP_CBA_AXI_W_ISC_REGION_DEF_CONTROL Register
          634. 14.1.1.2.634 CBASS_ISC_IK3_GPU_AXE116M_MAIN_0_K3_GPU_M_VBUSM_W_ISC_REGION_0_CONTROL Register
          635. 14.1.1.2.635 CBASS_ISC_IK3_GPU_AXE116M_MAIN_0_K3_GPU_M_VBUSM_W_ISC_REGION_0_START_ADDRESS_L Register
          636. 14.1.1.2.636 CBASS_ISC_IK3_GPU_AXE116M_MAIN_0_K3_GPU_M_VBUSM_W_ISC_REGION_0_START_ADDRESS_H Register
          637. 14.1.1.2.637 CBASS_ISC_IK3_GPU_AXE116M_MAIN_0_K3_GPU_M_VBUSM_W_ISC_REGION_0_END_ADDRESS_L Register
          638. 14.1.1.2.638 CBASS_ISC_IK3_GPU_AXE116M_MAIN_0_K3_GPU_M_VBUSM_W_ISC_REGION_0_END_ADDRESS_H Register
          639. 14.1.1.2.639 CBASS_ISC_IK3_GPU_AXE116M_MAIN_0_K3_GPU_M_VBUSM_W_ISC_REGION_1_CONTROL Register
          640. 14.1.1.2.640 CBASS_ISC_IK3_GPU_AXE116M_MAIN_0_K3_GPU_M_VBUSM_W_ISC_REGION_1_START_ADDRESS_L Register
          641. 14.1.1.2.641 CBASS_ISC_IK3_GPU_AXE116M_MAIN_0_K3_GPU_M_VBUSM_W_ISC_REGION_1_START_ADDRESS_H Register
          642. 14.1.1.2.642 CBASS_ISC_IK3_GPU_AXE116M_MAIN_0_K3_GPU_M_VBUSM_W_ISC_REGION_1_END_ADDRESS_L Register
          643. 14.1.1.2.643 CBASS_ISC_IK3_GPU_AXE116M_MAIN_0_K3_GPU_M_VBUSM_W_ISC_REGION_1_END_ADDRESS_H Register
          644. 14.1.1.2.644 CBASS_ISC_IK3_GPU_AXE116M_MAIN_0_K3_GPU_M_VBUSM_W_ISC_REGION_2_CONTROL Register
          645. 14.1.1.2.645 CBASS_ISC_IK3_GPU_AXE116M_MAIN_0_K3_GPU_M_VBUSM_W_ISC_REGION_2_START_ADDRESS_L Register
          646. 14.1.1.2.646 CBASS_ISC_IK3_GPU_AXE116M_MAIN_0_K3_GPU_M_VBUSM_W_ISC_REGION_2_START_ADDRESS_H Register
          647. 14.1.1.2.647 CBASS_ISC_IK3_GPU_AXE116M_MAIN_0_K3_GPU_M_VBUSM_W_ISC_REGION_2_END_ADDRESS_L Register
          648. 14.1.1.2.648 CBASS_ISC_IK3_GPU_AXE116M_MAIN_0_K3_GPU_M_VBUSM_W_ISC_REGION_2_END_ADDRESS_H Register
          649. 14.1.1.2.649 CBASS_ISC_IK3_GPU_AXE116M_MAIN_0_K3_GPU_M_VBUSM_W_ISC_REGION_3_CONTROL Register
          650. 14.1.1.2.650 CBASS_ISC_IK3_GPU_AXE116M_MAIN_0_K3_GPU_M_VBUSM_W_ISC_REGION_3_START_ADDRESS_L Register
          651. 14.1.1.2.651 CBASS_ISC_IK3_GPU_AXE116M_MAIN_0_K3_GPU_M_VBUSM_W_ISC_REGION_3_START_ADDRESS_H Register
          652. 14.1.1.2.652 CBASS_ISC_IK3_GPU_AXE116M_MAIN_0_K3_GPU_M_VBUSM_W_ISC_REGION_3_END_ADDRESS_L Register
          653. 14.1.1.2.653 CBASS_ISC_IK3_GPU_AXE116M_MAIN_0_K3_GPU_M_VBUSM_W_ISC_REGION_3_END_ADDRESS_H Register
          654. 14.1.1.2.654 CBASS_ISC_IK3_GPU_AXE116M_MAIN_0_K3_GPU_M_VBUSM_W_ISC_REGION_4_CONTROL Register
          655. 14.1.1.2.655 CBASS_ISC_IK3_GPU_AXE116M_MAIN_0_K3_GPU_M_VBUSM_W_ISC_REGION_4_START_ADDRESS_L Register
          656. 14.1.1.2.656 CBASS_ISC_IK3_GPU_AXE116M_MAIN_0_K3_GPU_M_VBUSM_W_ISC_REGION_4_START_ADDRESS_H Register
          657. 14.1.1.2.657 CBASS_ISC_IK3_GPU_AXE116M_MAIN_0_K3_GPU_M_VBUSM_W_ISC_REGION_4_END_ADDRESS_L Register
          658. 14.1.1.2.658 CBASS_ISC_IK3_GPU_AXE116M_MAIN_0_K3_GPU_M_VBUSM_W_ISC_REGION_4_END_ADDRESS_H Register
          659. 14.1.1.2.659 CBASS_ISC_IK3_GPU_AXE116M_MAIN_0_K3_GPU_M_VBUSM_W_ISC_REGION_5_CONTROL Register
          660. 14.1.1.2.660 CBASS_ISC_IK3_GPU_AXE116M_MAIN_0_K3_GPU_M_VBUSM_W_ISC_REGION_5_START_ADDRESS_L Register
          661. 14.1.1.2.661 CBASS_ISC_IK3_GPU_AXE116M_MAIN_0_K3_GPU_M_VBUSM_W_ISC_REGION_5_START_ADDRESS_H Register
          662. 14.1.1.2.662 CBASS_ISC_IK3_GPU_AXE116M_MAIN_0_K3_GPU_M_VBUSM_W_ISC_REGION_5_END_ADDRESS_L Register
          663. 14.1.1.2.663 CBASS_ISC_IK3_GPU_AXE116M_MAIN_0_K3_GPU_M_VBUSM_W_ISC_REGION_5_END_ADDRESS_H Register
          664. 14.1.1.2.664 CBASS_ISC_IK3_GPU_AXE116M_MAIN_0_K3_GPU_M_VBUSM_W_ISC_REGION_DEF_CONTROL Register
          665. 14.1.1.2.665 CBASS_ISC_IK3_GPU_AXE116M_MAIN_0_K3_GPU_M_VBUSM_R_ISC_REGION_0_CONTROL Register
          666. 14.1.1.2.666 CBASS_ISC_IK3_GPU_AXE116M_MAIN_0_K3_GPU_M_VBUSM_R_ISC_REGION_0_START_ADDRESS_L Register
          667. 14.1.1.2.667 CBASS_ISC_IK3_GPU_AXE116M_MAIN_0_K3_GPU_M_VBUSM_R_ISC_REGION_0_START_ADDRESS_H Register
          668. 14.1.1.2.668 CBASS_ISC_IK3_GPU_AXE116M_MAIN_0_K3_GPU_M_VBUSM_R_ISC_REGION_0_END_ADDRESS_L Register
          669. 14.1.1.2.669 CBASS_ISC_IK3_GPU_AXE116M_MAIN_0_K3_GPU_M_VBUSM_R_ISC_REGION_0_END_ADDRESS_H Register
          670. 14.1.1.2.670 CBASS_ISC_IK3_GPU_AXE116M_MAIN_0_K3_GPU_M_VBUSM_R_ISC_REGION_1_CONTROL Register
          671. 14.1.1.2.671 CBASS_ISC_IK3_GPU_AXE116M_MAIN_0_K3_GPU_M_VBUSM_R_ISC_REGION_1_START_ADDRESS_L Register
          672. 14.1.1.2.672 CBASS_ISC_IK3_GPU_AXE116M_MAIN_0_K3_GPU_M_VBUSM_R_ISC_REGION_1_START_ADDRESS_H Register
          673. 14.1.1.2.673 CBASS_ISC_IK3_GPU_AXE116M_MAIN_0_K3_GPU_M_VBUSM_R_ISC_REGION_1_END_ADDRESS_L Register
          674. 14.1.1.2.674 CBASS_ISC_IK3_GPU_AXE116M_MAIN_0_K3_GPU_M_VBUSM_R_ISC_REGION_1_END_ADDRESS_H Register
          675. 14.1.1.2.675 CBASS_ISC_IK3_GPU_AXE116M_MAIN_0_K3_GPU_M_VBUSM_R_ISC_REGION_2_CONTROL Register
          676. 14.1.1.2.676 CBASS_ISC_IK3_GPU_AXE116M_MAIN_0_K3_GPU_M_VBUSM_R_ISC_REGION_2_START_ADDRESS_L Register
          677. 14.1.1.2.677 CBASS_ISC_IK3_GPU_AXE116M_MAIN_0_K3_GPU_M_VBUSM_R_ISC_REGION_2_START_ADDRESS_H Register
          678. 14.1.1.2.678 CBASS_ISC_IK3_GPU_AXE116M_MAIN_0_K3_GPU_M_VBUSM_R_ISC_REGION_2_END_ADDRESS_L Register
          679. 14.1.1.2.679 CBASS_ISC_IK3_GPU_AXE116M_MAIN_0_K3_GPU_M_VBUSM_R_ISC_REGION_2_END_ADDRESS_H Register
          680. 14.1.1.2.680 CBASS_ISC_IK3_GPU_AXE116M_MAIN_0_K3_GPU_M_VBUSM_R_ISC_REGION_3_CONTROL Register
          681. 14.1.1.2.681 CBASS_ISC_IK3_GPU_AXE116M_MAIN_0_K3_GPU_M_VBUSM_R_ISC_REGION_3_START_ADDRESS_L Register
          682. 14.1.1.2.682 CBASS_ISC_IK3_GPU_AXE116M_MAIN_0_K3_GPU_M_VBUSM_R_ISC_REGION_3_START_ADDRESS_H Register
          683. 14.1.1.2.683 CBASS_ISC_IK3_GPU_AXE116M_MAIN_0_K3_GPU_M_VBUSM_R_ISC_REGION_3_END_ADDRESS_L Register
          684. 14.1.1.2.684 CBASS_ISC_IK3_GPU_AXE116M_MAIN_0_K3_GPU_M_VBUSM_R_ISC_REGION_3_END_ADDRESS_H Register
          685. 14.1.1.2.685 CBASS_ISC_IK3_GPU_AXE116M_MAIN_0_K3_GPU_M_VBUSM_R_ISC_REGION_4_CONTROL Register
          686. 14.1.1.2.686 CBASS_ISC_IK3_GPU_AXE116M_MAIN_0_K3_GPU_M_VBUSM_R_ISC_REGION_4_START_ADDRESS_L Register
          687. 14.1.1.2.687 CBASS_ISC_IK3_GPU_AXE116M_MAIN_0_K3_GPU_M_VBUSM_R_ISC_REGION_4_START_ADDRESS_H Register
          688. 14.1.1.2.688 CBASS_ISC_IK3_GPU_AXE116M_MAIN_0_K3_GPU_M_VBUSM_R_ISC_REGION_4_END_ADDRESS_L Register
          689. 14.1.1.2.689 CBASS_ISC_IK3_GPU_AXE116M_MAIN_0_K3_GPU_M_VBUSM_R_ISC_REGION_4_END_ADDRESS_H Register
          690. 14.1.1.2.690 CBASS_ISC_IK3_GPU_AXE116M_MAIN_0_K3_GPU_M_VBUSM_R_ISC_REGION_5_CONTROL Register
          691. 14.1.1.2.691 CBASS_ISC_IK3_GPU_AXE116M_MAIN_0_K3_GPU_M_VBUSM_R_ISC_REGION_5_START_ADDRESS_L Register
          692. 14.1.1.2.692 CBASS_ISC_IK3_GPU_AXE116M_MAIN_0_K3_GPU_M_VBUSM_R_ISC_REGION_5_START_ADDRESS_H Register
          693. 14.1.1.2.693 CBASS_ISC_IK3_GPU_AXE116M_MAIN_0_K3_GPU_M_VBUSM_R_ISC_REGION_5_END_ADDRESS_L Register
          694. 14.1.1.2.694 CBASS_ISC_IK3_GPU_AXE116M_MAIN_0_K3_GPU_M_VBUSM_R_ISC_REGION_5_END_ADDRESS_H Register
          695. 14.1.1.2.695 CBASS_ISC_IK3_GPU_AXE116M_MAIN_0_K3_GPU_M_VBUSM_R_ISC_REGION_DEF_CONTROL Register
          696. 14.1.1.2.696 CBASS_ISC_IK3_LED2VBUS_MAIN_0_VBUSP_ISC_REGION_0_CONTROL Register
          697. 14.1.1.2.697 CBASS_ISC_IK3_LED2VBUS_MAIN_0_VBUSP_ISC_REGION_0_START_ADDRESS_L Register
          698. 14.1.1.2.698 CBASS_ISC_IK3_LED2VBUS_MAIN_0_VBUSP_ISC_REGION_0_START_ADDRESS_H Register
          699. 14.1.1.2.699 CBASS_ISC_IK3_LED2VBUS_MAIN_0_VBUSP_ISC_REGION_0_END_ADDRESS_L Register
          700. 14.1.1.2.700 CBASS_ISC_IK3_LED2VBUS_MAIN_0_VBUSP_ISC_REGION_0_END_ADDRESS_H Register
          701. 14.1.1.2.701 CBASS_ISC_IK3_LED2VBUS_MAIN_0_VBUSP_ISC_REGION_DEF_CONTROL Register
          702. 14.1.1.2.702 CBASS_ISC_IDEBUGSS_K3_WRAP_CV0_MAIN_0_VBUSMW_ISC_REGION_0_CONTROL Register
          703. 14.1.1.2.703 CBASS_ISC_IDEBUGSS_K3_WRAP_CV0_MAIN_0_VBUSMW_ISC_REGION_0_START_ADDRESS_L Register
          704. 14.1.1.2.704 CBASS_ISC_IDEBUGSS_K3_WRAP_CV0_MAIN_0_VBUSMW_ISC_REGION_0_START_ADDRESS_H Register
          705. 14.1.1.2.705 CBASS_ISC_IDEBUGSS_K3_WRAP_CV0_MAIN_0_VBUSMW_ISC_REGION_0_END_ADDRESS_L Register
          706. 14.1.1.2.706 CBASS_ISC_IDEBUGSS_K3_WRAP_CV0_MAIN_0_VBUSMW_ISC_REGION_0_END_ADDRESS_H Register
          707. 14.1.1.2.707 CBASS_ISC_IDEBUGSS_K3_WRAP_CV0_MAIN_0_VBUSMW_ISC_REGION_DEF_CONTROL Register
          708. 14.1.1.2.708 CBASS_ISC_IDEBUGSS_K3_WRAP_CV0_MAIN_0_VBUSMR_ISC_REGION_0_CONTROL Register
          709. 14.1.1.2.709 CBASS_ISC_IDEBUGSS_K3_WRAP_CV0_MAIN_0_VBUSMR_ISC_REGION_0_START_ADDRESS_L Register
          710. 14.1.1.2.710 CBASS_ISC_IDEBUGSS_K3_WRAP_CV0_MAIN_0_VBUSMR_ISC_REGION_0_START_ADDRESS_H Register
          711. 14.1.1.2.711 CBASS_ISC_IDEBUGSS_K3_WRAP_CV0_MAIN_0_VBUSMR_ISC_REGION_0_END_ADDRESS_L Register
          712. 14.1.1.2.712 CBASS_ISC_IDEBUGSS_K3_WRAP_CV0_MAIN_0_VBUSMR_ISC_REGION_0_END_ADDRESS_H Register
          713. 14.1.1.2.713 CBASS_ISC_IDEBUGSS_K3_WRAP_CV0_MAIN_0_VBUSMR_ISC_REGION_DEF_CONTROL Register
          714. 14.1.1.2.714 CBASS_ISC_IGIC500SS_1_4_MAIN_0_MEM_WR_VBUSM_ISC_REGION_0_CONTROL Register
          715. 14.1.1.2.715 CBASS_ISC_IGIC500SS_1_4_MAIN_0_MEM_WR_VBUSM_ISC_REGION_0_START_ADDRESS_L Register
          716. 14.1.1.2.716 CBASS_ISC_IGIC500SS_1_4_MAIN_0_MEM_WR_VBUSM_ISC_REGION_0_START_ADDRESS_H Register
          717. 14.1.1.2.717 CBASS_ISC_IGIC500SS_1_4_MAIN_0_MEM_WR_VBUSM_ISC_REGION_0_END_ADDRESS_L Register
          718. 14.1.1.2.718 CBASS_ISC_IGIC500SS_1_4_MAIN_0_MEM_WR_VBUSM_ISC_REGION_0_END_ADDRESS_H Register
          719. 14.1.1.2.719 CBASS_ISC_IGIC500SS_1_4_MAIN_0_MEM_WR_VBUSM_ISC_REGION_DEF_CONTROL Register
          720. 14.1.1.2.720 CBASS_ISC_IGIC500SS_1_4_MAIN_0_MEM_RD_VBUSM_ISC_REGION_0_CONTROL Register
          721. 14.1.1.2.721 CBASS_ISC_IGIC500SS_1_4_MAIN_0_MEM_RD_VBUSM_ISC_REGION_0_START_ADDRESS_L Register
          722. 14.1.1.2.722 CBASS_ISC_IGIC500SS_1_4_MAIN_0_MEM_RD_VBUSM_ISC_REGION_0_START_ADDRESS_H Register
          723. 14.1.1.2.723 CBASS_ISC_IGIC500SS_1_4_MAIN_0_MEM_RD_VBUSM_ISC_REGION_0_END_ADDRESS_L Register
          724. 14.1.1.2.724 CBASS_ISC_IGIC500SS_1_4_MAIN_0_MEM_RD_VBUSM_ISC_REGION_0_END_ADDRESS_H Register
          725. 14.1.1.2.725 CBASS_ISC_IGIC500SS_1_4_MAIN_0_MEM_RD_VBUSM_ISC_REGION_DEF_CONTROL Register
          726. 14.1.1.2.726 CBASS_ISC_IEMMCSD8SS_MAIN_0_EMMCSDSS_RD_ISC_REGION_0_CONTROL Register
          727. 14.1.1.2.727 CBASS_ISC_IEMMCSD8SS_MAIN_0_EMMCSDSS_RD_ISC_REGION_0_START_ADDRESS_L Register
          728. 14.1.1.2.728 CBASS_ISC_IEMMCSD8SS_MAIN_0_EMMCSDSS_RD_ISC_REGION_0_START_ADDRESS_H Register
          729. 14.1.1.2.729 CBASS_ISC_IEMMCSD8SS_MAIN_0_EMMCSDSS_RD_ISC_REGION_0_END_ADDRESS_L Register
          730. 14.1.1.2.730 CBASS_ISC_IEMMCSD8SS_MAIN_0_EMMCSDSS_RD_ISC_REGION_0_END_ADDRESS_H Register
          731. 14.1.1.2.731 CBASS_ISC_IEMMCSD8SS_MAIN_0_EMMCSDSS_RD_ISC_REGION_DEF_CONTROL Register
          732. 14.1.1.2.732 CBASS_ISC_IEMMCSD8SS_MAIN_0_EMMCSDSS_WR_ISC_REGION_0_CONTROL Register
          733. 14.1.1.2.733 CBASS_ISC_IEMMCSD8SS_MAIN_0_EMMCSDSS_WR_ISC_REGION_0_START_ADDRESS_L Register
          734. 14.1.1.2.734 CBASS_ISC_IEMMCSD8SS_MAIN_0_EMMCSDSS_WR_ISC_REGION_0_START_ADDRESS_H Register
          735. 14.1.1.2.735 CBASS_ISC_IEMMCSD8SS_MAIN_0_EMMCSDSS_WR_ISC_REGION_0_END_ADDRESS_L Register
          736. 14.1.1.2.736 CBASS_ISC_IEMMCSD8SS_MAIN_0_EMMCSDSS_WR_ISC_REGION_0_END_ADDRESS_H Register
          737. 14.1.1.2.737 CBASS_ISC_IEMMCSD8SS_MAIN_0_EMMCSDSS_WR_ISC_REGION_DEF_CONTROL Register
          738. 14.1.1.2.738 CBASS_ISC_IEMMCSD4SS_MAIN_0_EMMCSDSS_RD_ISC_REGION_0_CONTROL Register
          739. 14.1.1.2.739 CBASS_ISC_IEMMCSD4SS_MAIN_0_EMMCSDSS_RD_ISC_REGION_0_START_ADDRESS_L Register
          740. 14.1.1.2.740 CBASS_ISC_IEMMCSD4SS_MAIN_0_EMMCSDSS_RD_ISC_REGION_0_START_ADDRESS_H Register
          741. 14.1.1.2.741 CBASS_ISC_IEMMCSD4SS_MAIN_0_EMMCSDSS_RD_ISC_REGION_0_END_ADDRESS_L Register
          742. 14.1.1.2.742 CBASS_ISC_IEMMCSD4SS_MAIN_0_EMMCSDSS_RD_ISC_REGION_0_END_ADDRESS_H Register
          743. 14.1.1.2.743 CBASS_ISC_IEMMCSD4SS_MAIN_0_EMMCSDSS_RD_ISC_REGION_DEF_CONTROL Register
          744. 14.1.1.2.744 CBASS_ISC_IEMMCSD4SS_MAIN_0_EMMCSDSS_WR_ISC_REGION_0_CONTROL Register
          745. 14.1.1.2.745 CBASS_ISC_IEMMCSD4SS_MAIN_0_EMMCSDSS_WR_ISC_REGION_0_START_ADDRESS_L Register
          746. 14.1.1.2.746 CBASS_ISC_IEMMCSD4SS_MAIN_0_EMMCSDSS_WR_ISC_REGION_0_START_ADDRESS_H Register
          747. 14.1.1.2.747 CBASS_ISC_IEMMCSD4SS_MAIN_0_EMMCSDSS_WR_ISC_REGION_0_END_ADDRESS_L Register
          748. 14.1.1.2.748 CBASS_ISC_IEMMCSD4SS_MAIN_0_EMMCSDSS_WR_ISC_REGION_0_END_ADDRESS_H Register
          749. 14.1.1.2.749 CBASS_ISC_IEMMCSD4SS_MAIN_0_EMMCSDSS_WR_ISC_REGION_DEF_CONTROL Register
          750. 14.1.1.2.750 CBASS_ISC_IEMMCSD4SS_MAIN_1_EMMCSDSS_WR_ISC_REGION_0_CONTROL Register
          751. 14.1.1.2.751 CBASS_ISC_IEMMCSD4SS_MAIN_1_EMMCSDSS_WR_ISC_REGION_0_START_ADDRESS_L Register
          752. 14.1.1.2.752 CBASS_ISC_IEMMCSD4SS_MAIN_1_EMMCSDSS_WR_ISC_REGION_0_START_ADDRESS_H Register
          753. 14.1.1.2.753 CBASS_ISC_IEMMCSD4SS_MAIN_1_EMMCSDSS_WR_ISC_REGION_0_END_ADDRESS_L Register
          754. 14.1.1.2.754 CBASS_ISC_IEMMCSD4SS_MAIN_1_EMMCSDSS_WR_ISC_REGION_0_END_ADDRESS_H Register
          755. 14.1.1.2.755 CBASS_ISC_IEMMCSD4SS_MAIN_1_EMMCSDSS_WR_ISC_REGION_DEF_CONTROL Register
          756. 14.1.1.2.756 CBASS_ISC_IEMMCSD4SS_MAIN_1_EMMCSDSS_RD_ISC_REGION_0_CONTROL Register
          757. 14.1.1.2.757 CBASS_ISC_IEMMCSD4SS_MAIN_1_EMMCSDSS_RD_ISC_REGION_0_START_ADDRESS_L Register
          758. 14.1.1.2.758 CBASS_ISC_IEMMCSD4SS_MAIN_1_EMMCSDSS_RD_ISC_REGION_0_START_ADDRESS_H Register
          759. 14.1.1.2.759 CBASS_ISC_IEMMCSD4SS_MAIN_1_EMMCSDSS_RD_ISC_REGION_0_END_ADDRESS_L Register
          760. 14.1.1.2.760 CBASS_ISC_IEMMCSD4SS_MAIN_1_EMMCSDSS_RD_ISC_REGION_0_END_ADDRESS_H Register
          761. 14.1.1.2.761 CBASS_ISC_IEMMCSD4SS_MAIN_1_EMMCSDSS_RD_ISC_REGION_DEF_CONTROL Register
          762. 14.1.1.2.762 CBASS_ISC_IUSB2SS_16FFC_MAIN_0_MSTW0_ISC_REGION_0_CONTROL Register
          763. 14.1.1.2.763 CBASS_ISC_IUSB2SS_16FFC_MAIN_0_MSTW0_ISC_REGION_0_START_ADDRESS_L Register
          764. 14.1.1.2.764 CBASS_ISC_IUSB2SS_16FFC_MAIN_0_MSTW0_ISC_REGION_0_START_ADDRESS_H Register
          765. 14.1.1.2.765 CBASS_ISC_IUSB2SS_16FFC_MAIN_0_MSTW0_ISC_REGION_0_END_ADDRESS_L Register
          766. 14.1.1.2.766 CBASS_ISC_IUSB2SS_16FFC_MAIN_0_MSTW0_ISC_REGION_0_END_ADDRESS_H Register
          767. 14.1.1.2.767 CBASS_ISC_IUSB2SS_16FFC_MAIN_0_MSTW0_ISC_REGION_DEF_CONTROL Register
          768. 14.1.1.2.768 CBASS_ISC_IUSB2SS_16FFC_MAIN_0_MSTR0_ISC_REGION_0_CONTROL Register
          769. 14.1.1.2.769 CBASS_ISC_IUSB2SS_16FFC_MAIN_0_MSTR0_ISC_REGION_0_START_ADDRESS_L Register
          770. 14.1.1.2.770 CBASS_ISC_IUSB2SS_16FFC_MAIN_0_MSTR0_ISC_REGION_0_START_ADDRESS_H Register
          771. 14.1.1.2.771 CBASS_ISC_IUSB2SS_16FFC_MAIN_0_MSTR0_ISC_REGION_0_END_ADDRESS_L Register
          772. 14.1.1.2.772 CBASS_ISC_IUSB2SS_16FFC_MAIN_0_MSTR0_ISC_REGION_0_END_ADDRESS_H Register
          773. 14.1.1.2.773 CBASS_ISC_IUSB2SS_16FFC_MAIN_0_MSTR0_ISC_REGION_DEF_CONTROL Register
          774. 14.1.1.2.774 CBASS_ISC_IUSB2SS_16FFC_MAIN_1_MSTR0_ISC_REGION_0_CONTROL Register
          775. 14.1.1.2.775 CBASS_ISC_IUSB2SS_16FFC_MAIN_1_MSTR0_ISC_REGION_0_START_ADDRESS_L Register
          776. 14.1.1.2.776 CBASS_ISC_IUSB2SS_16FFC_MAIN_1_MSTR0_ISC_REGION_0_START_ADDRESS_H Register
          777. 14.1.1.2.777 CBASS_ISC_IUSB2SS_16FFC_MAIN_1_MSTR0_ISC_REGION_0_END_ADDRESS_L Register
          778. 14.1.1.2.778 CBASS_ISC_IUSB2SS_16FFC_MAIN_1_MSTR0_ISC_REGION_0_END_ADDRESS_H Register
          779. 14.1.1.2.779 CBASS_ISC_IUSB2SS_16FFC_MAIN_1_MSTR0_ISC_REGION_DEF_CONTROL Register
          780. 14.1.1.2.780 CBASS_ISC_IUSB2SS_16FFC_MAIN_1_MSTW0_ISC_REGION_0_CONTROL Register
          781. 14.1.1.2.781 CBASS_ISC_IUSB2SS_16FFC_MAIN_1_MSTW0_ISC_REGION_0_START_ADDRESS_L Register
          782. 14.1.1.2.782 CBASS_ISC_IUSB2SS_16FFC_MAIN_1_MSTW0_ISC_REGION_0_START_ADDRESS_H Register
          783. 14.1.1.2.783 CBASS_ISC_IUSB2SS_16FFC_MAIN_1_MSTW0_ISC_REGION_0_END_ADDRESS_L Register
          784. 14.1.1.2.784 CBASS_ISC_IUSB2SS_16FFC_MAIN_1_MSTW0_ISC_REGION_0_END_ADDRESS_H Register
          785. 14.1.1.2.785 CBASS_ISC_IUSB2SS_16FFC_MAIN_1_MSTW0_ISC_REGION_DEF_CONTROL Register
          786. 14.1.1.2.786 CBASS_ISC_IK3_DSS_UL_MAIN_0_VBUSM_DMA_ISC_REGION_0_CONTROL Register
          787. 14.1.1.2.787 CBASS_ISC_IK3_DSS_UL_MAIN_0_VBUSM_DMA_ISC_REGION_0_START_ADDRESS_L Register
          788. 14.1.1.2.788 CBASS_ISC_IK3_DSS_UL_MAIN_0_VBUSM_DMA_ISC_REGION_0_START_ADDRESS_H Register
          789. 14.1.1.2.789 CBASS_ISC_IK3_DSS_UL_MAIN_0_VBUSM_DMA_ISC_REGION_0_END_ADDRESS_L Register
          790. 14.1.1.2.790 CBASS_ISC_IK3_DSS_UL_MAIN_0_VBUSM_DMA_ISC_REGION_0_END_ADDRESS_H Register
          791. 14.1.1.2.791 CBASS_ISC_IK3_DSS_UL_MAIN_0_VBUSM_DMA_ISC_REGION_1_CONTROL Register
          792. 14.1.1.2.792 CBASS_ISC_IK3_DSS_UL_MAIN_0_VBUSM_DMA_ISC_REGION_1_START_ADDRESS_L Register
          793. 14.1.1.2.793 CBASS_ISC_IK3_DSS_UL_MAIN_0_VBUSM_DMA_ISC_REGION_1_START_ADDRESS_H Register
          794. 14.1.1.2.794 CBASS_ISC_IK3_DSS_UL_MAIN_0_VBUSM_DMA_ISC_REGION_1_END_ADDRESS_L Register
          795. 14.1.1.2.795 CBASS_ISC_IK3_DSS_UL_MAIN_0_VBUSM_DMA_ISC_REGION_1_END_ADDRESS_H Register
          796. 14.1.1.2.796 CBASS_ISC_IK3_DSS_UL_MAIN_0_VBUSM_DMA_ISC_REGION_2_CONTROL Register
          797. 14.1.1.2.797 CBASS_ISC_IK3_DSS_UL_MAIN_0_VBUSM_DMA_ISC_REGION_2_START_ADDRESS_L Register
          798. 14.1.1.2.798 CBASS_ISC_IK3_DSS_UL_MAIN_0_VBUSM_DMA_ISC_REGION_2_START_ADDRESS_H Register
          799. 14.1.1.2.799 CBASS_ISC_IK3_DSS_UL_MAIN_0_VBUSM_DMA_ISC_REGION_2_END_ADDRESS_L Register
          800. 14.1.1.2.800 CBASS_ISC_IK3_DSS_UL_MAIN_0_VBUSM_DMA_ISC_REGION_2_END_ADDRESS_H Register
          801. 14.1.1.2.801 CBASS_ISC_IK3_DSS_UL_MAIN_0_VBUSM_DMA_ISC_REGION_3_CONTROL Register
          802. 14.1.1.2.802 CBASS_ISC_IK3_DSS_UL_MAIN_0_VBUSM_DMA_ISC_REGION_3_START_ADDRESS_L Register
          803. 14.1.1.2.803 CBASS_ISC_IK3_DSS_UL_MAIN_0_VBUSM_DMA_ISC_REGION_3_START_ADDRESS_H Register
          804. 14.1.1.2.804 CBASS_ISC_IK3_DSS_UL_MAIN_0_VBUSM_DMA_ISC_REGION_3_END_ADDRESS_L Register
          805. 14.1.1.2.805 CBASS_ISC_IK3_DSS_UL_MAIN_0_VBUSM_DMA_ISC_REGION_3_END_ADDRESS_H Register
          806. 14.1.1.2.806 CBASS_ISC_IK3_DSS_UL_MAIN_0_VBUSM_DMA_ISC_REGION_DEF_CONTROL Register
          807. 14.1.1.2.807 CBASS_ISC_ISA3SS_AM62_MAIN_0_CTXCACH_EXT_DMA_ISC_REGION_0_CONTROL Register
          808. 14.1.1.2.808 CBASS_ISC_ISA3SS_AM62_MAIN_0_CTXCACH_EXT_DMA_ISC_REGION_0_START_ADDRESS_L Register
          809. 14.1.1.2.809 CBASS_ISC_ISA3SS_AM62_MAIN_0_CTXCACH_EXT_DMA_ISC_REGION_0_START_ADDRESS_H Register
          810. 14.1.1.2.810 CBASS_ISC_ISA3SS_AM62_MAIN_0_CTXCACH_EXT_DMA_ISC_REGION_0_END_ADDRESS_L Register
          811. 14.1.1.2.811 CBASS_ISC_ISA3SS_AM62_MAIN_0_CTXCACH_EXT_DMA_ISC_REGION_0_END_ADDRESS_H Register
          812. 14.1.1.2.812 CBASS_ISC_ISA3SS_AM62_MAIN_0_CTXCACH_EXT_DMA_ISC_REGION_DEF_CONTROL Register
          813. 14.1.1.2.813 CBASS_GLB_PID Register
          814. 14.1.1.2.814 CBASS_GLB_DESTINATION_ID Register
          815. 14.1.1.2.815 CBASS_GLB_EXCEPTION_LOGGING_CONTROL Register
          816. 14.1.1.2.816 CBASS_GLB_EXCEPTION_LOGGING_HEADER0 Register
          817. 14.1.1.2.817 CBASS_GLB_EXCEPTION_LOGGING_HEADER1 Register
          818. 14.1.1.2.818 CBASS_GLB_EXCEPTION_LOGGING_DATA0 Register
          819. 14.1.1.2.819 CBASS_GLB_EXCEPTION_LOGGING_DATA1 Register
          820. 14.1.1.2.820 CBASS_GLB_EXCEPTION_LOGGING_DATA2 Register
          821. 14.1.1.2.821 CBASS_GLB_EXCEPTION_LOGGING_DATA3 Register
          822. 14.1.1.2.822 CBASS_GLB_EXCEPTION_PEND_SET Register
          823. 14.1.1.2.823 CBASS_GLB_EXCEPTION_PEND_CLEAR Register
          824. 14.1.1.2.824 CBASS_QOS_ISAM62_A53_512KB_WRAP_MAIN_0_A53_QUAD_WRAP_CBA_AXI_R_MAP0 Register
          825. 14.1.1.2.825 CBASS_QOS_ISAM62_A53_512KB_WRAP_MAIN_0_A53_QUAD_WRAP_CBA_AXI_W_MAP0 Register
          826. 14.1.1.2.826 CBASS_QOS_IK3_GPU_AXE116M_MAIN_0_K3_GPU_M_VBUSM_W_MAP0 Register
          827. 14.1.1.2.827 CBASS_QOS_IK3_GPU_AXE116M_MAIN_0_K3_GPU_M_VBUSM_W_MAP1 Register
          828. 14.1.1.2.828 CBASS_QOS_IK3_GPU_AXE116M_MAIN_0_K3_GPU_M_VBUSM_W_MAP2 Register
          829. 14.1.1.2.829 CBASS_QOS_IK3_GPU_AXE116M_MAIN_0_K3_GPU_M_VBUSM_W_MAP3 Register
          830. 14.1.1.2.830 CBASS_QOS_IK3_GPU_AXE116M_MAIN_0_K3_GPU_M_VBUSM_W_MAP4 Register
          831. 14.1.1.2.831 CBASS_QOS_IK3_GPU_AXE116M_MAIN_0_K3_GPU_M_VBUSM_W_MAP5 Register
          832. 14.1.1.2.832 CBASS_QOS_IK3_GPU_AXE116M_MAIN_0_K3_GPU_M_VBUSM_R_MAP0 Register
          833. 14.1.1.2.833 CBASS_QOS_IK3_GPU_AXE116M_MAIN_0_K3_GPU_M_VBUSM_R_MAP1 Register
          834. 14.1.1.2.834 CBASS_QOS_IK3_GPU_AXE116M_MAIN_0_K3_GPU_M_VBUSM_R_MAP2 Register
          835. 14.1.1.2.835 CBASS_QOS_IK3_GPU_AXE116M_MAIN_0_K3_GPU_M_VBUSM_R_MAP3 Register
          836. 14.1.1.2.836 CBASS_QOS_IK3_GPU_AXE116M_MAIN_0_K3_GPU_M_VBUSM_R_MAP4 Register
          837. 14.1.1.2.837 CBASS_QOS_IK3_GPU_AXE116M_MAIN_0_K3_GPU_M_VBUSM_R_MAP5 Register
          838. 14.1.1.2.838 CBASS_QOS_IDEBUGSS_K3_WRAP_CV0_MAIN_0_VBUSMW_MAP0 Register
          839. 14.1.1.2.839 CBASS_QOS_IDEBUGSS_K3_WRAP_CV0_MAIN_0_VBUSMR_MAP0 Register
          840. 14.1.1.2.840 CBASS_QOS_IGIC500SS_1_4_MAIN_0_MEM_WR_VBUSM_MAP0 Register
          841. 14.1.1.2.841 CBASS_QOS_IGIC500SS_1_4_MAIN_0_MEM_RD_VBUSM_MAP0 Register
          842. 14.1.1.2.842 CBASS_QOS_IEMMCSD8SS_MAIN_0_EMMCSDSS_RD_MAP0 Register
          843. 14.1.1.2.843 CBASS_QOS_IEMMCSD8SS_MAIN_0_EMMCSDSS_WR_MAP0 Register
          844. 14.1.1.2.844 CBASS_QOS_IEMMCSD4SS_MAIN_0_EMMCSDSS_RD_MAP0 Register
          845. 14.1.1.2.845 CBASS_QOS_IEMMCSD4SS_MAIN_0_EMMCSDSS_WR_MAP0 Register
          846. 14.1.1.2.846 CBASS_QOS_IEMMCSD4SS_MAIN_1_EMMCSDSS_WR_MAP0 Register
          847. 14.1.1.2.847 CBASS_QOS_IEMMCSD4SS_MAIN_1_EMMCSDSS_RD_MAP0 Register
          848. 14.1.1.2.848 CBASS_QOS_IUSB2SS_16FFC_MAIN_0_MSTW0_MAP0 Register
          849. 14.1.1.2.849 CBASS_QOS_IUSB2SS_16FFC_MAIN_0_MSTR0_MAP0 Register
          850. 14.1.1.2.850 CBASS_QOS_IUSB2SS_16FFC_MAIN_1_MSTR0_MAP0 Register
          851. 14.1.1.2.851 CBASS_QOS_IUSB2SS_16FFC_MAIN_1_MSTW0_MAP0 Register
          852. 14.1.1.2.852 CBASS_QOS_IK3_DSS_UL_MAIN_0_VBUSM_DMA_MAP0 Register
          853. 14.1.1.2.853 CBASS_QOS_IK3_DSS_UL_MAIN_0_VBUSM_DMA_MAP1 Register
          854. 14.1.1.2.854 CBASS_QOS_IK3_DSS_UL_MAIN_0_VBUSM_DMA_MAP2 Register
          855. 14.1.1.2.855 CBASS_QOS_IK3_DSS_UL_MAIN_0_VBUSM_DMA_MAP3 Register
          856. 14.1.1.2.856 CBASS_QOS_ISA3SS_AM62_MAIN_0_CTXCACH_EXT_DMA_MAP0 Register
      2. 14.1.2  cbass
        1. 14.1.2.1 cbass Summaries
          1.        3913
          2.        3914
          3.        3915
          4.        3916
        2. 14.1.2.2 cbass Registers
          1. 14.1.2.2.1   CBASS_ERR_PID Register
          2. 14.1.2.2.2   CBASS_ERR_DESTINATION_ID Register
          3. 14.1.2.2.3   CBASS_ERR_EXCEPTION_LOGGING_HEADER0 Register
          4. 14.1.2.2.4   CBASS_ERR_EXCEPTION_LOGGING_HEADER1 Register
          5. 14.1.2.2.5   CBASS_ERR_EXCEPTION_LOGGING_DATA0 Register
          6. 14.1.2.2.6   CBASS_ERR_EXCEPTION_LOGGING_DATA1 Register
          7. 14.1.2.2.7   CBASS_ERR_EXCEPTION_LOGGING_DATA2 Register
          8. 14.1.2.2.8   CBASS_ERR_EXCEPTION_LOGGING_DATA3 Register
          9. 14.1.2.2.9   CBASS_ERR_ERR_INTR_RAW_STAT Register
          10. 14.1.2.2.10  CBASS_ERR_ERR_INTR_ENABLED_STAT Register
          11. 14.1.2.2.11  CBASS_ERR_ERR_INTR_ENABLE_SET Register
          12. 14.1.2.2.12  CBASS_ERR_ERR_INTR_ENABLE_CLR Register
          13. 14.1.2.2.13  CBASS_ERR_EOI Register
          14. 14.1.2.2.14  CBASS_FW_IPULSAR_UL_WKUP_0_CPU0_SLV_FW_REGION_0_CONTROL Register
          15. 14.1.2.2.15  CBASS_FW_IPULSAR_UL_WKUP_0_CPU0_SLV_FW_REGION_0_PERMISSION_0 Register
          16. 14.1.2.2.16  CBASS_FW_IPULSAR_UL_WKUP_0_CPU0_SLV_FW_REGION_0_PERMISSION_1 Register
          17. 14.1.2.2.17  CBASS_FW_IPULSAR_UL_WKUP_0_CPU0_SLV_FW_REGION_0_PERMISSION_2 Register
          18. 14.1.2.2.18  CBASS_FW_IPULSAR_UL_WKUP_0_CPU0_SLV_FW_REGION_0_START_ADDRESS_L Register
          19. 14.1.2.2.19  CBASS_FW_IPULSAR_UL_WKUP_0_CPU0_SLV_FW_REGION_0_START_ADDRESS_H Register
          20. 14.1.2.2.20  CBASS_FW_IPULSAR_UL_WKUP_0_CPU0_SLV_FW_REGION_0_END_ADDRESS_L Register
          21. 14.1.2.2.21  CBASS_FW_IPULSAR_UL_WKUP_0_CPU0_SLV_FW_REGION_0_END_ADDRESS_H Register
          22. 14.1.2.2.22  CBASS_FW_IPULSAR_UL_WKUP_0_CPU0_SLV_FW_REGION_1_CONTROL Register
          23. 14.1.2.2.23  CBASS_FW_IPULSAR_UL_WKUP_0_CPU0_SLV_FW_REGION_1_PERMISSION_0 Register
          24. 14.1.2.2.24  CBASS_FW_IPULSAR_UL_WKUP_0_CPU0_SLV_FW_REGION_1_PERMISSION_1 Register
          25. 14.1.2.2.25  CBASS_FW_IPULSAR_UL_WKUP_0_CPU0_SLV_FW_REGION_1_PERMISSION_2 Register
          26. 14.1.2.2.26  CBASS_FW_IPULSAR_UL_WKUP_0_CPU0_SLV_FW_REGION_1_START_ADDRESS_L Register
          27. 14.1.2.2.27  CBASS_FW_IPULSAR_UL_WKUP_0_CPU0_SLV_FW_REGION_1_START_ADDRESS_H Register
          28. 14.1.2.2.28  CBASS_FW_IPULSAR_UL_WKUP_0_CPU0_SLV_FW_REGION_1_END_ADDRESS_L Register
          29. 14.1.2.2.29  CBASS_FW_IPULSAR_UL_WKUP_0_CPU0_SLV_FW_REGION_1_END_ADDRESS_H Register
          30. 14.1.2.2.30  CBASS_FW_IPULSAR_UL_WKUP_0_CPU0_SLV_FW_REGION_2_CONTROL Register
          31. 14.1.2.2.31  CBASS_FW_IPULSAR_UL_WKUP_0_CPU0_SLV_FW_REGION_2_PERMISSION_0 Register
          32. 14.1.2.2.32  CBASS_FW_IPULSAR_UL_WKUP_0_CPU0_SLV_FW_REGION_2_PERMISSION_1 Register
          33. 14.1.2.2.33  CBASS_FW_IPULSAR_UL_WKUP_0_CPU0_SLV_FW_REGION_2_PERMISSION_2 Register
          34. 14.1.2.2.34  CBASS_FW_IPULSAR_UL_WKUP_0_CPU0_SLV_FW_REGION_2_START_ADDRESS_L Register
          35. 14.1.2.2.35  CBASS_FW_IPULSAR_UL_WKUP_0_CPU0_SLV_FW_REGION_2_START_ADDRESS_H Register
          36. 14.1.2.2.36  CBASS_FW_IPULSAR_UL_WKUP_0_CPU0_SLV_FW_REGION_2_END_ADDRESS_L Register
          37. 14.1.2.2.37  CBASS_FW_IPULSAR_UL_WKUP_0_CPU0_SLV_FW_REGION_2_END_ADDRESS_H Register
          38. 14.1.2.2.38  CBASS_FW_IPULSAR_UL_WKUP_0_CPU0_SLV_FW_REGION_3_CONTROL Register
          39. 14.1.2.2.39  CBASS_FW_IPULSAR_UL_WKUP_0_CPU0_SLV_FW_REGION_3_PERMISSION_0 Register
          40. 14.1.2.2.40  CBASS_FW_IPULSAR_UL_WKUP_0_CPU0_SLV_FW_REGION_3_PERMISSION_1 Register
          41. 14.1.2.2.41  CBASS_FW_IPULSAR_UL_WKUP_0_CPU0_SLV_FW_REGION_3_PERMISSION_2 Register
          42. 14.1.2.2.42  CBASS_FW_IPULSAR_UL_WKUP_0_CPU0_SLV_FW_REGION_3_START_ADDRESS_L Register
          43. 14.1.2.2.43  CBASS_FW_IPULSAR_UL_WKUP_0_CPU0_SLV_FW_REGION_3_START_ADDRESS_H Register
          44. 14.1.2.2.44  CBASS_FW_IPULSAR_UL_WKUP_0_CPU0_SLV_FW_REGION_3_END_ADDRESS_L Register
          45. 14.1.2.2.45  CBASS_FW_IPULSAR_UL_WKUP_0_CPU0_SLV_FW_REGION_3_END_ADDRESS_H Register
          46. 14.1.2.2.46  CBASS_FW_EXPORT_AM62_WKUP_DM_CBASS_TO_AM62_MAIN_INFRA_CBASS_DATA_L0_FW_REGION_0_CONTROL Register
          47. 14.1.2.2.47  CBASS_FW_EXPORT_AM62_WKUP_DM_CBASS_TO_AM62_MAIN_INFRA_CBASS_DATA_L0_FW_REGION_0_PERMISSION_0 Register
          48. 14.1.2.2.48  CBASS_FW_EXPORT_AM62_WKUP_DM_CBASS_TO_AM62_MAIN_INFRA_CBASS_DATA_L0_FW_REGION_0_PERMISSION_1 Register
          49. 14.1.2.2.49  CBASS_FW_EXPORT_AM62_WKUP_DM_CBASS_TO_AM62_MAIN_INFRA_CBASS_DATA_L0_FW_REGION_0_PERMISSION_2 Register
          50. 14.1.2.2.50  CBASS_FW_EXPORT_AM62_WKUP_DM_CBASS_TO_AM62_MAIN_INFRA_CBASS_DATA_L0_FW_REGION_0_START_ADDRESS_L Register
          51. 14.1.2.2.51  CBASS_FW_EXPORT_AM62_WKUP_DM_CBASS_TO_AM62_MAIN_INFRA_CBASS_DATA_L0_FW_REGION_0_START_ADDRESS_H Register
          52. 14.1.2.2.52  CBASS_FW_EXPORT_AM62_WKUP_DM_CBASS_TO_AM62_MAIN_INFRA_CBASS_DATA_L0_FW_REGION_0_END_ADDRESS_L Register
          53. 14.1.2.2.53  CBASS_FW_EXPORT_AM62_WKUP_DM_CBASS_TO_AM62_MAIN_INFRA_CBASS_DATA_L0_FW_REGION_0_END_ADDRESS_H Register
          54. 14.1.2.2.54  CBASS_FW_EXPORT_AM62_WKUP_DM_CBASS_TO_AM62_MAIN_INFRA_CBASS_DATA_L0_FW_REGION_1_CONTROL Register
          55. 14.1.2.2.55  CBASS_FW_EXPORT_AM62_WKUP_DM_CBASS_TO_AM62_MAIN_INFRA_CBASS_DATA_L0_FW_REGION_1_PERMISSION_0 Register
          56. 14.1.2.2.56  CBASS_FW_EXPORT_AM62_WKUP_DM_CBASS_TO_AM62_MAIN_INFRA_CBASS_DATA_L0_FW_REGION_1_PERMISSION_1 Register
          57. 14.1.2.2.57  CBASS_FW_EXPORT_AM62_WKUP_DM_CBASS_TO_AM62_MAIN_INFRA_CBASS_DATA_L0_FW_REGION_1_PERMISSION_2 Register
          58. 14.1.2.2.58  CBASS_FW_EXPORT_AM62_WKUP_DM_CBASS_TO_AM62_MAIN_INFRA_CBASS_DATA_L0_FW_REGION_1_START_ADDRESS_L Register
          59. 14.1.2.2.59  CBASS_FW_EXPORT_AM62_WKUP_DM_CBASS_TO_AM62_MAIN_INFRA_CBASS_DATA_L0_FW_REGION_1_START_ADDRESS_H Register
          60. 14.1.2.2.60  CBASS_FW_EXPORT_AM62_WKUP_DM_CBASS_TO_AM62_MAIN_INFRA_CBASS_DATA_L0_FW_REGION_1_END_ADDRESS_L Register
          61. 14.1.2.2.61  CBASS_FW_EXPORT_AM62_WKUP_DM_CBASS_TO_AM62_MAIN_INFRA_CBASS_DATA_L0_FW_REGION_1_END_ADDRESS_H Register
          62. 14.1.2.2.62  CBASS_FW_EXPORT_AM62_WKUP_DM_CBASS_TO_AM62_MAIN_INFRA_CBASS_DATA_L0_FW_REGION_2_CONTROL Register
          63. 14.1.2.2.63  CBASS_FW_EXPORT_AM62_WKUP_DM_CBASS_TO_AM62_MAIN_INFRA_CBASS_DATA_L0_FW_REGION_2_PERMISSION_0 Register
          64. 14.1.2.2.64  CBASS_FW_EXPORT_AM62_WKUP_DM_CBASS_TO_AM62_MAIN_INFRA_CBASS_DATA_L0_FW_REGION_2_PERMISSION_1 Register
          65. 14.1.2.2.65  CBASS_FW_EXPORT_AM62_WKUP_DM_CBASS_TO_AM62_MAIN_INFRA_CBASS_DATA_L0_FW_REGION_2_PERMISSION_2 Register
          66. 14.1.2.2.66  CBASS_FW_EXPORT_AM62_WKUP_DM_CBASS_TO_AM62_MAIN_INFRA_CBASS_DATA_L0_FW_REGION_2_START_ADDRESS_L Register
          67. 14.1.2.2.67  CBASS_FW_EXPORT_AM62_WKUP_DM_CBASS_TO_AM62_MAIN_INFRA_CBASS_DATA_L0_FW_REGION_2_START_ADDRESS_H Register
          68. 14.1.2.2.68  CBASS_FW_EXPORT_AM62_WKUP_DM_CBASS_TO_AM62_MAIN_INFRA_CBASS_DATA_L0_FW_REGION_2_END_ADDRESS_L Register
          69. 14.1.2.2.69  CBASS_FW_EXPORT_AM62_WKUP_DM_CBASS_TO_AM62_MAIN_INFRA_CBASS_DATA_L0_FW_REGION_2_END_ADDRESS_H Register
          70. 14.1.2.2.70  CBASS_FW_EXPORT_AM62_WKUP_DM_CBASS_TO_AM62_MAIN_INFRA_CBASS_DATA_L0_FW_REGION_3_CONTROL Register
          71. 14.1.2.2.71  CBASS_FW_EXPORT_AM62_WKUP_DM_CBASS_TO_AM62_MAIN_INFRA_CBASS_DATA_L0_FW_REGION_3_PERMISSION_0 Register
          72. 14.1.2.2.72  CBASS_FW_EXPORT_AM62_WKUP_DM_CBASS_TO_AM62_MAIN_INFRA_CBASS_DATA_L0_FW_REGION_3_PERMISSION_1 Register
          73. 14.1.2.2.73  CBASS_FW_EXPORT_AM62_WKUP_DM_CBASS_TO_AM62_MAIN_INFRA_CBASS_DATA_L0_FW_REGION_3_PERMISSION_2 Register
          74. 14.1.2.2.74  CBASS_FW_EXPORT_AM62_WKUP_DM_CBASS_TO_AM62_MAIN_INFRA_CBASS_DATA_L0_FW_REGION_3_START_ADDRESS_L Register
          75. 14.1.2.2.75  CBASS_FW_EXPORT_AM62_WKUP_DM_CBASS_TO_AM62_MAIN_INFRA_CBASS_DATA_L0_FW_REGION_3_START_ADDRESS_H Register
          76. 14.1.2.2.76  CBASS_FW_EXPORT_AM62_WKUP_DM_CBASS_TO_AM62_MAIN_INFRA_CBASS_DATA_L0_FW_REGION_3_END_ADDRESS_L Register
          77. 14.1.2.2.77  CBASS_FW_EXPORT_AM62_WKUP_DM_CBASS_TO_AM62_MAIN_INFRA_CBASS_DATA_L0_FW_REGION_3_END_ADDRESS_H Register
          78. 14.1.2.2.78  CBASS_FW_EXPORT_AM62_WKUP_DM_CBASS_TO_AM62_MAIN_INFRA_CBASS_DATA_L0_FW_REGION_4_CONTROL Register
          79. 14.1.2.2.79  CBASS_FW_EXPORT_AM62_WKUP_DM_CBASS_TO_AM62_MAIN_INFRA_CBASS_DATA_L0_FW_REGION_4_PERMISSION_0 Register
          80. 14.1.2.2.80  CBASS_FW_EXPORT_AM62_WKUP_DM_CBASS_TO_AM62_MAIN_INFRA_CBASS_DATA_L0_FW_REGION_4_PERMISSION_1 Register
          81. 14.1.2.2.81  CBASS_FW_EXPORT_AM62_WKUP_DM_CBASS_TO_AM62_MAIN_INFRA_CBASS_DATA_L0_FW_REGION_4_PERMISSION_2 Register
          82. 14.1.2.2.82  CBASS_FW_EXPORT_AM62_WKUP_DM_CBASS_TO_AM62_MAIN_INFRA_CBASS_DATA_L0_FW_REGION_4_START_ADDRESS_L Register
          83. 14.1.2.2.83  CBASS_FW_EXPORT_AM62_WKUP_DM_CBASS_TO_AM62_MAIN_INFRA_CBASS_DATA_L0_FW_REGION_4_START_ADDRESS_H Register
          84. 14.1.2.2.84  CBASS_FW_EXPORT_AM62_WKUP_DM_CBASS_TO_AM62_MAIN_INFRA_CBASS_DATA_L0_FW_REGION_4_END_ADDRESS_L Register
          85. 14.1.2.2.85  CBASS_FW_EXPORT_AM62_WKUP_DM_CBASS_TO_AM62_MAIN_INFRA_CBASS_DATA_L0_FW_REGION_4_END_ADDRESS_H Register
          86. 14.1.2.2.86  CBASS_FW_EXPORT_AM62_WKUP_DM_CBASS_TO_AM62_MAIN_INFRA_CBASS_DATA_L0_FW_REGION_5_CONTROL Register
          87. 14.1.2.2.87  CBASS_FW_EXPORT_AM62_WKUP_DM_CBASS_TO_AM62_MAIN_INFRA_CBASS_DATA_L0_FW_REGION_5_PERMISSION_0 Register
          88. 14.1.2.2.88  CBASS_FW_EXPORT_AM62_WKUP_DM_CBASS_TO_AM62_MAIN_INFRA_CBASS_DATA_L0_FW_REGION_5_PERMISSION_1 Register
          89. 14.1.2.2.89  CBASS_FW_EXPORT_AM62_WKUP_DM_CBASS_TO_AM62_MAIN_INFRA_CBASS_DATA_L0_FW_REGION_5_PERMISSION_2 Register
          90. 14.1.2.2.90  CBASS_FW_EXPORT_AM62_WKUP_DM_CBASS_TO_AM62_MAIN_INFRA_CBASS_DATA_L0_FW_REGION_5_START_ADDRESS_L Register
          91. 14.1.2.2.91  CBASS_FW_EXPORT_AM62_WKUP_DM_CBASS_TO_AM62_MAIN_INFRA_CBASS_DATA_L0_FW_REGION_5_START_ADDRESS_H Register
          92. 14.1.2.2.92  CBASS_FW_EXPORT_AM62_WKUP_DM_CBASS_TO_AM62_MAIN_INFRA_CBASS_DATA_L0_FW_REGION_5_END_ADDRESS_L Register
          93. 14.1.2.2.93  CBASS_FW_EXPORT_AM62_WKUP_DM_CBASS_TO_AM62_MAIN_INFRA_CBASS_DATA_L0_FW_REGION_5_END_ADDRESS_H Register
          94. 14.1.2.2.94  CBASS_FW_EXPORT_AM62_WKUP_DM_CBASS_TO_AM62_MAIN_INFRA_CBASS_DATA_L0_FW_REGION_6_CONTROL Register
          95. 14.1.2.2.95  CBASS_FW_EXPORT_AM62_WKUP_DM_CBASS_TO_AM62_MAIN_INFRA_CBASS_DATA_L0_FW_REGION_6_PERMISSION_0 Register
          96. 14.1.2.2.96  CBASS_FW_EXPORT_AM62_WKUP_DM_CBASS_TO_AM62_MAIN_INFRA_CBASS_DATA_L0_FW_REGION_6_PERMISSION_1 Register
          97. 14.1.2.2.97  CBASS_FW_EXPORT_AM62_WKUP_DM_CBASS_TO_AM62_MAIN_INFRA_CBASS_DATA_L0_FW_REGION_6_PERMISSION_2 Register
          98. 14.1.2.2.98  CBASS_FW_EXPORT_AM62_WKUP_DM_CBASS_TO_AM62_MAIN_INFRA_CBASS_DATA_L0_FW_REGION_6_START_ADDRESS_L Register
          99. 14.1.2.2.99  CBASS_FW_EXPORT_AM62_WKUP_DM_CBASS_TO_AM62_MAIN_INFRA_CBASS_DATA_L0_FW_REGION_6_START_ADDRESS_H Register
          100. 14.1.2.2.100 CBASS_FW_EXPORT_AM62_WKUP_DM_CBASS_TO_AM62_MAIN_INFRA_CBASS_DATA_L0_FW_REGION_6_END_ADDRESS_L Register
          101. 14.1.2.2.101 CBASS_FW_EXPORT_AM62_WKUP_DM_CBASS_TO_AM62_MAIN_INFRA_CBASS_DATA_L0_FW_REGION_6_END_ADDRESS_H Register
          102. 14.1.2.2.102 CBASS_FW_EXPORT_AM62_WKUP_DM_CBASS_TO_AM62_MAIN_INFRA_CBASS_DATA_L0_FW_REGION_7_CONTROL Register
          103. 14.1.2.2.103 CBASS_FW_EXPORT_AM62_WKUP_DM_CBASS_TO_AM62_MAIN_INFRA_CBASS_DATA_L0_FW_REGION_7_PERMISSION_0 Register
          104. 14.1.2.2.104 CBASS_FW_EXPORT_AM62_WKUP_DM_CBASS_TO_AM62_MAIN_INFRA_CBASS_DATA_L0_FW_REGION_7_PERMISSION_1 Register
          105. 14.1.2.2.105 CBASS_FW_EXPORT_AM62_WKUP_DM_CBASS_TO_AM62_MAIN_INFRA_CBASS_DATA_L0_FW_REGION_7_PERMISSION_2 Register
          106. 14.1.2.2.106 CBASS_FW_EXPORT_AM62_WKUP_DM_CBASS_TO_AM62_MAIN_INFRA_CBASS_DATA_L0_FW_REGION_7_START_ADDRESS_L Register
          107. 14.1.2.2.107 CBASS_FW_EXPORT_AM62_WKUP_DM_CBASS_TO_AM62_MAIN_INFRA_CBASS_DATA_L0_FW_REGION_7_START_ADDRESS_H Register
          108. 14.1.2.2.108 CBASS_FW_EXPORT_AM62_WKUP_DM_CBASS_TO_AM62_MAIN_INFRA_CBASS_DATA_L0_FW_REGION_7_END_ADDRESS_L Register
          109. 14.1.2.2.109 CBASS_FW_EXPORT_AM62_WKUP_DM_CBASS_TO_AM62_MAIN_INFRA_CBASS_DATA_L0_FW_REGION_7_END_ADDRESS_H Register
          110. 14.1.2.2.110 CBASS_FW_EXPORT_AM62_WKUP_DM_CBASS_TO_AM62_MAIN_INFRA_CBASS_DATA_L0_FW_REGION_8_CONTROL Register
          111. 14.1.2.2.111 CBASS_FW_EXPORT_AM62_WKUP_DM_CBASS_TO_AM62_MAIN_INFRA_CBASS_DATA_L0_FW_REGION_8_PERMISSION_0 Register
          112. 14.1.2.2.112 CBASS_FW_EXPORT_AM62_WKUP_DM_CBASS_TO_AM62_MAIN_INFRA_CBASS_DATA_L0_FW_REGION_8_PERMISSION_1 Register
          113. 14.1.2.2.113 CBASS_FW_EXPORT_AM62_WKUP_DM_CBASS_TO_AM62_MAIN_INFRA_CBASS_DATA_L0_FW_REGION_8_PERMISSION_2 Register
          114. 14.1.2.2.114 CBASS_FW_EXPORT_AM62_WKUP_DM_CBASS_TO_AM62_MAIN_INFRA_CBASS_DATA_L0_FW_REGION_8_START_ADDRESS_L Register
          115. 14.1.2.2.115 CBASS_FW_EXPORT_AM62_WKUP_DM_CBASS_TO_AM62_MAIN_INFRA_CBASS_DATA_L0_FW_REGION_8_START_ADDRESS_H Register
          116. 14.1.2.2.116 CBASS_FW_EXPORT_AM62_WKUP_DM_CBASS_TO_AM62_MAIN_INFRA_CBASS_DATA_L0_FW_REGION_8_END_ADDRESS_L Register
          117. 14.1.2.2.117 CBASS_FW_EXPORT_AM62_WKUP_DM_CBASS_TO_AM62_MAIN_INFRA_CBASS_DATA_L0_FW_REGION_8_END_ADDRESS_H Register
          118. 14.1.2.2.118 CBASS_FW_EXPORT_AM62_WKUP_DM_CBASS_TO_AM62_MAIN_INFRA_CBASS_DATA_L0_FW_REGION_9_CONTROL Register
          119. 14.1.2.2.119 CBASS_FW_EXPORT_AM62_WKUP_DM_CBASS_TO_AM62_MAIN_INFRA_CBASS_DATA_L0_FW_REGION_9_PERMISSION_0 Register
          120. 14.1.2.2.120 CBASS_FW_EXPORT_AM62_WKUP_DM_CBASS_TO_AM62_MAIN_INFRA_CBASS_DATA_L0_FW_REGION_9_PERMISSION_1 Register
          121. 14.1.2.2.121 CBASS_FW_EXPORT_AM62_WKUP_DM_CBASS_TO_AM62_MAIN_INFRA_CBASS_DATA_L0_FW_REGION_9_PERMISSION_2 Register
          122. 14.1.2.2.122 CBASS_FW_EXPORT_AM62_WKUP_DM_CBASS_TO_AM62_MAIN_INFRA_CBASS_DATA_L0_FW_REGION_9_START_ADDRESS_L Register
          123. 14.1.2.2.123 CBASS_FW_EXPORT_AM62_WKUP_DM_CBASS_TO_AM62_MAIN_INFRA_CBASS_DATA_L0_FW_REGION_9_START_ADDRESS_H Register
          124. 14.1.2.2.124 CBASS_FW_EXPORT_AM62_WKUP_DM_CBASS_TO_AM62_MAIN_INFRA_CBASS_DATA_L0_FW_REGION_9_END_ADDRESS_L Register
          125. 14.1.2.2.125 CBASS_FW_EXPORT_AM62_WKUP_DM_CBASS_TO_AM62_MAIN_INFRA_CBASS_DATA_L0_FW_REGION_9_END_ADDRESS_H Register
          126. 14.1.2.2.126 CBASS_FW_EXPORT_AM62_WKUP_DM_CBASS_TO_AM62_MAIN_INFRA_CBASS_DATA_L0_FW_REGION_10_CONTROL Register
          127. 14.1.2.2.127 CBASS_FW_EXPORT_AM62_WKUP_DM_CBASS_TO_AM62_MAIN_INFRA_CBASS_DATA_L0_FW_REGION_10_PERMISSION_0 Register
          128. 14.1.2.2.128 CBASS_FW_EXPORT_AM62_WKUP_DM_CBASS_TO_AM62_MAIN_INFRA_CBASS_DATA_L0_FW_REGION_10_PERMISSION_1 Register
          129. 14.1.2.2.129 CBASS_FW_EXPORT_AM62_WKUP_DM_CBASS_TO_AM62_MAIN_INFRA_CBASS_DATA_L0_FW_REGION_10_PERMISSION_2 Register
          130. 14.1.2.2.130 CBASS_FW_EXPORT_AM62_WKUP_DM_CBASS_TO_AM62_MAIN_INFRA_CBASS_DATA_L0_FW_REGION_10_START_ADDRESS_L Register
          131. 14.1.2.2.131 CBASS_FW_EXPORT_AM62_WKUP_DM_CBASS_TO_AM62_MAIN_INFRA_CBASS_DATA_L0_FW_REGION_10_START_ADDRESS_H Register
          132. 14.1.2.2.132 CBASS_FW_EXPORT_AM62_WKUP_DM_CBASS_TO_AM62_MAIN_INFRA_CBASS_DATA_L0_FW_REGION_10_END_ADDRESS_L Register
          133. 14.1.2.2.133 CBASS_FW_EXPORT_AM62_WKUP_DM_CBASS_TO_AM62_MAIN_INFRA_CBASS_DATA_L0_FW_REGION_10_END_ADDRESS_H Register
          134. 14.1.2.2.134 CBASS_FW_EXPORT_AM62_WKUP_DM_CBASS_TO_AM62_MAIN_INFRA_CBASS_DATA_L0_FW_REGION_11_CONTROL Register
          135. 14.1.2.2.135 CBASS_FW_EXPORT_AM62_WKUP_DM_CBASS_TO_AM62_MAIN_INFRA_CBASS_DATA_L0_FW_REGION_11_PERMISSION_0 Register
          136. 14.1.2.2.136 CBASS_FW_EXPORT_AM62_WKUP_DM_CBASS_TO_AM62_MAIN_INFRA_CBASS_DATA_L0_FW_REGION_11_PERMISSION_1 Register
          137. 14.1.2.2.137 CBASS_FW_EXPORT_AM62_WKUP_DM_CBASS_TO_AM62_MAIN_INFRA_CBASS_DATA_L0_FW_REGION_11_PERMISSION_2 Register
          138. 14.1.2.2.138 CBASS_FW_EXPORT_AM62_WKUP_DM_CBASS_TO_AM62_MAIN_INFRA_CBASS_DATA_L0_FW_REGION_11_START_ADDRESS_L Register
          139. 14.1.2.2.139 CBASS_FW_EXPORT_AM62_WKUP_DM_CBASS_TO_AM62_MAIN_INFRA_CBASS_DATA_L0_FW_REGION_11_START_ADDRESS_H Register
          140. 14.1.2.2.140 CBASS_FW_EXPORT_AM62_WKUP_DM_CBASS_TO_AM62_MAIN_INFRA_CBASS_DATA_L0_FW_REGION_11_END_ADDRESS_L Register
          141. 14.1.2.2.141 CBASS_FW_EXPORT_AM62_WKUP_DM_CBASS_TO_AM62_MAIN_INFRA_CBASS_DATA_L0_FW_REGION_11_END_ADDRESS_H Register
          142. 14.1.2.2.142 CBASS_FW_EXPORT_AM62_WKUP_DM_CBASS_TO_AM62_MAIN_INFRA_CBASS_DATA_L0_FW_REGION_12_CONTROL Register
          143. 14.1.2.2.143 CBASS_FW_EXPORT_AM62_WKUP_DM_CBASS_TO_AM62_MAIN_INFRA_CBASS_DATA_L0_FW_REGION_12_PERMISSION_0 Register
          144. 14.1.2.2.144 CBASS_FW_EXPORT_AM62_WKUP_DM_CBASS_TO_AM62_MAIN_INFRA_CBASS_DATA_L0_FW_REGION_12_PERMISSION_1 Register
          145. 14.1.2.2.145 CBASS_FW_EXPORT_AM62_WKUP_DM_CBASS_TO_AM62_MAIN_INFRA_CBASS_DATA_L0_FW_REGION_12_PERMISSION_2 Register
          146. 14.1.2.2.146 CBASS_FW_EXPORT_AM62_WKUP_DM_CBASS_TO_AM62_MAIN_INFRA_CBASS_DATA_L0_FW_REGION_12_START_ADDRESS_L Register
          147. 14.1.2.2.147 CBASS_FW_EXPORT_AM62_WKUP_DM_CBASS_TO_AM62_MAIN_INFRA_CBASS_DATA_L0_FW_REGION_12_START_ADDRESS_H Register
          148. 14.1.2.2.148 CBASS_FW_EXPORT_AM62_WKUP_DM_CBASS_TO_AM62_MAIN_INFRA_CBASS_DATA_L0_FW_REGION_12_END_ADDRESS_L Register
          149. 14.1.2.2.149 CBASS_FW_EXPORT_AM62_WKUP_DM_CBASS_TO_AM62_MAIN_INFRA_CBASS_DATA_L0_FW_REGION_12_END_ADDRESS_H Register
          150. 14.1.2.2.150 CBASS_FW_EXPORT_AM62_WKUP_DM_CBASS_TO_AM62_MAIN_INFRA_CBASS_DATA_L0_FW_REGION_13_CONTROL Register
          151. 14.1.2.2.151 CBASS_FW_EXPORT_AM62_WKUP_DM_CBASS_TO_AM62_MAIN_INFRA_CBASS_DATA_L0_FW_REGION_13_PERMISSION_0 Register
          152. 14.1.2.2.152 CBASS_FW_EXPORT_AM62_WKUP_DM_CBASS_TO_AM62_MAIN_INFRA_CBASS_DATA_L0_FW_REGION_13_PERMISSION_1 Register
          153. 14.1.2.2.153 CBASS_FW_EXPORT_AM62_WKUP_DM_CBASS_TO_AM62_MAIN_INFRA_CBASS_DATA_L0_FW_REGION_13_PERMISSION_2 Register
          154. 14.1.2.2.154 CBASS_FW_EXPORT_AM62_WKUP_DM_CBASS_TO_AM62_MAIN_INFRA_CBASS_DATA_L0_FW_REGION_13_START_ADDRESS_L Register
          155. 14.1.2.2.155 CBASS_FW_EXPORT_AM62_WKUP_DM_CBASS_TO_AM62_MAIN_INFRA_CBASS_DATA_L0_FW_REGION_13_START_ADDRESS_H Register
          156. 14.1.2.2.156 CBASS_FW_EXPORT_AM62_WKUP_DM_CBASS_TO_AM62_MAIN_INFRA_CBASS_DATA_L0_FW_REGION_13_END_ADDRESS_L Register
          157. 14.1.2.2.157 CBASS_FW_EXPORT_AM62_WKUP_DM_CBASS_TO_AM62_MAIN_INFRA_CBASS_DATA_L0_FW_REGION_13_END_ADDRESS_H Register
          158. 14.1.2.2.158 CBASS_FW_EXPORT_AM62_WKUP_DM_CBASS_TO_AM62_MAIN_INFRA_CBASS_DATA_L0_FW_REGION_14_CONTROL Register
          159. 14.1.2.2.159 CBASS_FW_EXPORT_AM62_WKUP_DM_CBASS_TO_AM62_MAIN_INFRA_CBASS_DATA_L0_FW_REGION_14_PERMISSION_0 Register
          160. 14.1.2.2.160 CBASS_FW_EXPORT_AM62_WKUP_DM_CBASS_TO_AM62_MAIN_INFRA_CBASS_DATA_L0_FW_REGION_14_PERMISSION_1 Register
          161. 14.1.2.2.161 CBASS_FW_EXPORT_AM62_WKUP_DM_CBASS_TO_AM62_MAIN_INFRA_CBASS_DATA_L0_FW_REGION_14_PERMISSION_2 Register
          162. 14.1.2.2.162 CBASS_FW_EXPORT_AM62_WKUP_DM_CBASS_TO_AM62_MAIN_INFRA_CBASS_DATA_L0_FW_REGION_14_START_ADDRESS_L Register
          163. 14.1.2.2.163 CBASS_FW_EXPORT_AM62_WKUP_DM_CBASS_TO_AM62_MAIN_INFRA_CBASS_DATA_L0_FW_REGION_14_START_ADDRESS_H Register
          164. 14.1.2.2.164 CBASS_FW_EXPORT_AM62_WKUP_DM_CBASS_TO_AM62_MAIN_INFRA_CBASS_DATA_L0_FW_REGION_14_END_ADDRESS_L Register
          165. 14.1.2.2.165 CBASS_FW_EXPORT_AM62_WKUP_DM_CBASS_TO_AM62_MAIN_INFRA_CBASS_DATA_L0_FW_REGION_14_END_ADDRESS_H Register
          166. 14.1.2.2.166 CBASS_FW_EXPORT_AM62_WKUP_DM_CBASS_TO_AM62_MAIN_INFRA_CBASS_DATA_L0_FW_REGION_15_CONTROL Register
          167. 14.1.2.2.167 CBASS_FW_EXPORT_AM62_WKUP_DM_CBASS_TO_AM62_MAIN_INFRA_CBASS_DATA_L0_FW_REGION_15_PERMISSION_0 Register
          168. 14.1.2.2.168 CBASS_FW_EXPORT_AM62_WKUP_DM_CBASS_TO_AM62_MAIN_INFRA_CBASS_DATA_L0_FW_REGION_15_PERMISSION_1 Register
          169. 14.1.2.2.169 CBASS_FW_EXPORT_AM62_WKUP_DM_CBASS_TO_AM62_MAIN_INFRA_CBASS_DATA_L0_FW_REGION_15_PERMISSION_2 Register
          170. 14.1.2.2.170 CBASS_FW_EXPORT_AM62_WKUP_DM_CBASS_TO_AM62_MAIN_INFRA_CBASS_DATA_L0_FW_REGION_15_START_ADDRESS_L Register
          171. 14.1.2.2.171 CBASS_FW_EXPORT_AM62_WKUP_DM_CBASS_TO_AM62_MAIN_INFRA_CBASS_DATA_L0_FW_REGION_15_START_ADDRESS_H Register
          172. 14.1.2.2.172 CBASS_FW_EXPORT_AM62_WKUP_DM_CBASS_TO_AM62_MAIN_INFRA_CBASS_DATA_L0_FW_REGION_15_END_ADDRESS_L Register
          173. 14.1.2.2.173 CBASS_FW_EXPORT_AM62_WKUP_DM_CBASS_TO_AM62_MAIN_INFRA_CBASS_DATA_L0_FW_REGION_15_END_ADDRESS_H Register
          174. 14.1.2.2.174 CBASS_FW_BR_SCRM_DM_CLK1_TO_SCRP_32B_DM_CLK4_L0_FW_REGION_0_CONTROL Register
          175. 14.1.2.2.175 CBASS_FW_BR_SCRM_DM_CLK1_TO_SCRP_32B_DM_CLK4_L0_FW_REGION_0_PERMISSION_0 Register
          176. 14.1.2.2.176 CBASS_FW_BR_SCRM_DM_CLK1_TO_SCRP_32B_DM_CLK4_L0_FW_REGION_0_PERMISSION_1 Register
          177. 14.1.2.2.177 CBASS_FW_BR_SCRM_DM_CLK1_TO_SCRP_32B_DM_CLK4_L0_FW_REGION_0_PERMISSION_2 Register
          178. 14.1.2.2.178 CBASS_FW_BR_SCRM_DM_CLK1_TO_SCRP_32B_DM_CLK4_L0_FW_REGION_0_START_ADDRESS_L Register
          179. 14.1.2.2.179 CBASS_FW_BR_SCRM_DM_CLK1_TO_SCRP_32B_DM_CLK4_L0_FW_REGION_0_START_ADDRESS_H Register
          180. 14.1.2.2.180 CBASS_FW_BR_SCRM_DM_CLK1_TO_SCRP_32B_DM_CLK4_L0_FW_REGION_0_END_ADDRESS_L Register
          181. 14.1.2.2.181 CBASS_FW_BR_SCRM_DM_CLK1_TO_SCRP_32B_DM_CLK4_L0_FW_REGION_0_END_ADDRESS_H Register
          182. 14.1.2.2.182 CBASS_FW_BR_SCRM_DM_CLK1_TO_SCRP_32B_DM_CLK4_L0_FW_REGION_1_CONTROL Register
          183. 14.1.2.2.183 CBASS_FW_BR_SCRM_DM_CLK1_TO_SCRP_32B_DM_CLK4_L0_FW_REGION_1_PERMISSION_0 Register
          184. 14.1.2.2.184 CBASS_FW_BR_SCRM_DM_CLK1_TO_SCRP_32B_DM_CLK4_L0_FW_REGION_1_PERMISSION_1 Register
          185. 14.1.2.2.185 CBASS_FW_BR_SCRM_DM_CLK1_TO_SCRP_32B_DM_CLK4_L0_FW_REGION_1_PERMISSION_2 Register
          186. 14.1.2.2.186 CBASS_FW_BR_SCRM_DM_CLK1_TO_SCRP_32B_DM_CLK4_L0_FW_REGION_1_START_ADDRESS_L Register
          187. 14.1.2.2.187 CBASS_FW_BR_SCRM_DM_CLK1_TO_SCRP_32B_DM_CLK4_L0_FW_REGION_1_START_ADDRESS_H Register
          188. 14.1.2.2.188 CBASS_FW_BR_SCRM_DM_CLK1_TO_SCRP_32B_DM_CLK4_L0_FW_REGION_1_END_ADDRESS_L Register
          189. 14.1.2.2.189 CBASS_FW_BR_SCRM_DM_CLK1_TO_SCRP_32B_DM_CLK4_L0_FW_REGION_1_END_ADDRESS_H Register
          190. 14.1.2.2.190 CBASS_FW_BR_SCRM_DM_CLK1_TO_SCRP_32B_DM_CLK4_L0_FW_REGION_2_CONTROL Register
          191. 14.1.2.2.191 CBASS_FW_BR_SCRM_DM_CLK1_TO_SCRP_32B_DM_CLK4_L0_FW_REGION_2_PERMISSION_0 Register
          192. 14.1.2.2.192 CBASS_FW_BR_SCRM_DM_CLK1_TO_SCRP_32B_DM_CLK4_L0_FW_REGION_2_PERMISSION_1 Register
          193. 14.1.2.2.193 CBASS_FW_BR_SCRM_DM_CLK1_TO_SCRP_32B_DM_CLK4_L0_FW_REGION_2_PERMISSION_2 Register
          194. 14.1.2.2.194 CBASS_FW_BR_SCRM_DM_CLK1_TO_SCRP_32B_DM_CLK4_L0_FW_REGION_2_START_ADDRESS_L Register
          195. 14.1.2.2.195 CBASS_FW_BR_SCRM_DM_CLK1_TO_SCRP_32B_DM_CLK4_L0_FW_REGION_2_START_ADDRESS_H Register
          196. 14.1.2.2.196 CBASS_FW_BR_SCRM_DM_CLK1_TO_SCRP_32B_DM_CLK4_L0_FW_REGION_2_END_ADDRESS_L Register
          197. 14.1.2.2.197 CBASS_FW_BR_SCRM_DM_CLK1_TO_SCRP_32B_DM_CLK4_L0_FW_REGION_2_END_ADDRESS_H Register
          198. 14.1.2.2.198 CBASS_FW_BR_SCRM_DM_CLK1_TO_SCRP_32B_DM_CLK4_L0_FW_REGION_3_CONTROL Register
          199. 14.1.2.2.199 CBASS_FW_BR_SCRM_DM_CLK1_TO_SCRP_32B_DM_CLK4_L0_FW_REGION_3_PERMISSION_0 Register
          200. 14.1.2.2.200 CBASS_FW_BR_SCRM_DM_CLK1_TO_SCRP_32B_DM_CLK4_L0_FW_REGION_3_PERMISSION_1 Register
          201. 14.1.2.2.201 CBASS_FW_BR_SCRM_DM_CLK1_TO_SCRP_32B_DM_CLK4_L0_FW_REGION_3_PERMISSION_2 Register
          202. 14.1.2.2.202 CBASS_FW_BR_SCRM_DM_CLK1_TO_SCRP_32B_DM_CLK4_L0_FW_REGION_3_START_ADDRESS_L Register
          203. 14.1.2.2.203 CBASS_FW_BR_SCRM_DM_CLK1_TO_SCRP_32B_DM_CLK4_L0_FW_REGION_3_START_ADDRESS_H Register
          204. 14.1.2.2.204 CBASS_FW_BR_SCRM_DM_CLK1_TO_SCRP_32B_DM_CLK4_L0_FW_REGION_3_END_ADDRESS_L Register
          205. 14.1.2.2.205 CBASS_FW_BR_SCRM_DM_CLK1_TO_SCRP_32B_DM_CLK4_L0_FW_REGION_3_END_ADDRESS_H Register
          206. 14.1.2.2.206 CBASS_FW_BR_SCRM_DM_CLK1_TO_SCRP_32B_DM_CLK4_L0_FW_REGION_4_CONTROL Register
          207. 14.1.2.2.207 CBASS_FW_BR_SCRM_DM_CLK1_TO_SCRP_32B_DM_CLK4_L0_FW_REGION_4_PERMISSION_0 Register
          208. 14.1.2.2.208 CBASS_FW_BR_SCRM_DM_CLK1_TO_SCRP_32B_DM_CLK4_L0_FW_REGION_4_PERMISSION_1 Register
          209. 14.1.2.2.209 CBASS_FW_BR_SCRM_DM_CLK1_TO_SCRP_32B_DM_CLK4_L0_FW_REGION_4_PERMISSION_2 Register
          210. 14.1.2.2.210 CBASS_FW_BR_SCRM_DM_CLK1_TO_SCRP_32B_DM_CLK4_L0_FW_REGION_4_START_ADDRESS_L Register
          211. 14.1.2.2.211 CBASS_FW_BR_SCRM_DM_CLK1_TO_SCRP_32B_DM_CLK4_L0_FW_REGION_4_START_ADDRESS_H Register
          212. 14.1.2.2.212 CBASS_FW_BR_SCRM_DM_CLK1_TO_SCRP_32B_DM_CLK4_L0_FW_REGION_4_END_ADDRESS_L Register
          213. 14.1.2.2.213 CBASS_FW_BR_SCRM_DM_CLK1_TO_SCRP_32B_DM_CLK4_L0_FW_REGION_4_END_ADDRESS_H Register
          214. 14.1.2.2.214 CBASS_FW_BR_SCRM_DM_CLK1_TO_SCRP_32B_DM_CLK4_L0_FW_REGION_5_CONTROL Register
          215. 14.1.2.2.215 CBASS_FW_BR_SCRM_DM_CLK1_TO_SCRP_32B_DM_CLK4_L0_FW_REGION_5_PERMISSION_0 Register
          216. 14.1.2.2.216 CBASS_FW_BR_SCRM_DM_CLK1_TO_SCRP_32B_DM_CLK4_L0_FW_REGION_5_PERMISSION_1 Register
          217. 14.1.2.2.217 CBASS_FW_BR_SCRM_DM_CLK1_TO_SCRP_32B_DM_CLK4_L0_FW_REGION_5_PERMISSION_2 Register
          218. 14.1.2.2.218 CBASS_FW_BR_SCRM_DM_CLK1_TO_SCRP_32B_DM_CLK4_L0_FW_REGION_5_START_ADDRESS_L Register
          219. 14.1.2.2.219 CBASS_FW_BR_SCRM_DM_CLK1_TO_SCRP_32B_DM_CLK4_L0_FW_REGION_5_START_ADDRESS_H Register
          220. 14.1.2.2.220 CBASS_FW_BR_SCRM_DM_CLK1_TO_SCRP_32B_DM_CLK4_L0_FW_REGION_5_END_ADDRESS_L Register
          221. 14.1.2.2.221 CBASS_FW_BR_SCRM_DM_CLK1_TO_SCRP_32B_DM_CLK4_L0_FW_REGION_5_END_ADDRESS_H Register
          222. 14.1.2.2.222 CBASS_FW_BR_SCRM_DM_CLK1_TO_SCRP_32B_DM_CLK4_L0_FW_REGION_6_CONTROL Register
          223. 14.1.2.2.223 CBASS_FW_BR_SCRM_DM_CLK1_TO_SCRP_32B_DM_CLK4_L0_FW_REGION_6_PERMISSION_0 Register
          224. 14.1.2.2.224 CBASS_FW_BR_SCRM_DM_CLK1_TO_SCRP_32B_DM_CLK4_L0_FW_REGION_6_PERMISSION_1 Register
          225. 14.1.2.2.225 CBASS_FW_BR_SCRM_DM_CLK1_TO_SCRP_32B_DM_CLK4_L0_FW_REGION_6_PERMISSION_2 Register
          226. 14.1.2.2.226 CBASS_FW_BR_SCRM_DM_CLK1_TO_SCRP_32B_DM_CLK4_L0_FW_REGION_6_START_ADDRESS_L Register
          227. 14.1.2.2.227 CBASS_FW_BR_SCRM_DM_CLK1_TO_SCRP_32B_DM_CLK4_L0_FW_REGION_6_START_ADDRESS_H Register
          228. 14.1.2.2.228 CBASS_FW_BR_SCRM_DM_CLK1_TO_SCRP_32B_DM_CLK4_L0_FW_REGION_6_END_ADDRESS_L Register
          229. 14.1.2.2.229 CBASS_FW_BR_SCRM_DM_CLK1_TO_SCRP_32B_DM_CLK4_L0_FW_REGION_6_END_ADDRESS_H Register
          230. 14.1.2.2.230 CBASS_FW_BR_SCRM_DM_CLK1_TO_SCRP_32B_DM_CLK4_L0_FW_REGION_7_CONTROL Register
          231. 14.1.2.2.231 CBASS_FW_BR_SCRM_DM_CLK1_TO_SCRP_32B_DM_CLK4_L0_FW_REGION_7_PERMISSION_0 Register
          232. 14.1.2.2.232 CBASS_FW_BR_SCRM_DM_CLK1_TO_SCRP_32B_DM_CLK4_L0_FW_REGION_7_PERMISSION_1 Register
          233. 14.1.2.2.233 CBASS_FW_BR_SCRM_DM_CLK1_TO_SCRP_32B_DM_CLK4_L0_FW_REGION_7_PERMISSION_2 Register
          234. 14.1.2.2.234 CBASS_FW_BR_SCRM_DM_CLK1_TO_SCRP_32B_DM_CLK4_L0_FW_REGION_7_START_ADDRESS_L Register
          235. 14.1.2.2.235 CBASS_FW_BR_SCRM_DM_CLK1_TO_SCRP_32B_DM_CLK4_L0_FW_REGION_7_START_ADDRESS_H Register
          236. 14.1.2.2.236 CBASS_FW_BR_SCRM_DM_CLK1_TO_SCRP_32B_DM_CLK4_L0_FW_REGION_7_END_ADDRESS_L Register
          237. 14.1.2.2.237 CBASS_FW_BR_SCRM_DM_CLK1_TO_SCRP_32B_DM_CLK4_L0_FW_REGION_7_END_ADDRESS_H Register
          238. 14.1.2.2.238 CBASS_FW_EXPORT_AM62_WKUP_DM_CBASS_TO_AM62_WKUP_SAFE_CBASS_DATA_L0_FW_REGION_0_CONTROL Register
          239. 14.1.2.2.239 CBASS_FW_EXPORT_AM62_WKUP_DM_CBASS_TO_AM62_WKUP_SAFE_CBASS_DATA_L0_FW_REGION_0_PERMISSION_0 Register
          240. 14.1.2.2.240 CBASS_FW_EXPORT_AM62_WKUP_DM_CBASS_TO_AM62_WKUP_SAFE_CBASS_DATA_L0_FW_REGION_0_PERMISSION_1 Register
          241. 14.1.2.2.241 CBASS_FW_EXPORT_AM62_WKUP_DM_CBASS_TO_AM62_WKUP_SAFE_CBASS_DATA_L0_FW_REGION_0_PERMISSION_2 Register
          242. 14.1.2.2.242 CBASS_FW_EXPORT_AM62_WKUP_DM_CBASS_TO_AM62_WKUP_SAFE_CBASS_DATA_L0_FW_REGION_0_START_ADDRESS_L Register
          243. 14.1.2.2.243 CBASS_FW_EXPORT_AM62_WKUP_DM_CBASS_TO_AM62_WKUP_SAFE_CBASS_DATA_L0_FW_REGION_0_START_ADDRESS_H Register
          244. 14.1.2.2.244 CBASS_FW_EXPORT_AM62_WKUP_DM_CBASS_TO_AM62_WKUP_SAFE_CBASS_DATA_L0_FW_REGION_0_END_ADDRESS_L Register
          245. 14.1.2.2.245 CBASS_FW_EXPORT_AM62_WKUP_DM_CBASS_TO_AM62_WKUP_SAFE_CBASS_DATA_L0_FW_REGION_0_END_ADDRESS_H Register
          246. 14.1.2.2.246 CBASS_FW_EXPORT_AM62_WKUP_DM_CBASS_TO_AM62_WKUP_SAFE_CBASS_DATA_L0_FW_REGION_1_CONTROL Register
          247. 14.1.2.2.247 CBASS_FW_EXPORT_AM62_WKUP_DM_CBASS_TO_AM62_WKUP_SAFE_CBASS_DATA_L0_FW_REGION_1_PERMISSION_0 Register
          248. 14.1.2.2.248 CBASS_FW_EXPORT_AM62_WKUP_DM_CBASS_TO_AM62_WKUP_SAFE_CBASS_DATA_L0_FW_REGION_1_PERMISSION_1 Register
          249. 14.1.2.2.249 CBASS_FW_EXPORT_AM62_WKUP_DM_CBASS_TO_AM62_WKUP_SAFE_CBASS_DATA_L0_FW_REGION_1_PERMISSION_2 Register
          250. 14.1.2.2.250 CBASS_FW_EXPORT_AM62_WKUP_DM_CBASS_TO_AM62_WKUP_SAFE_CBASS_DATA_L0_FW_REGION_1_START_ADDRESS_L Register
          251. 14.1.2.2.251 CBASS_FW_EXPORT_AM62_WKUP_DM_CBASS_TO_AM62_WKUP_SAFE_CBASS_DATA_L0_FW_REGION_1_START_ADDRESS_H Register
          252. 14.1.2.2.252 CBASS_FW_EXPORT_AM62_WKUP_DM_CBASS_TO_AM62_WKUP_SAFE_CBASS_DATA_L0_FW_REGION_1_END_ADDRESS_L Register
          253. 14.1.2.2.253 CBASS_FW_EXPORT_AM62_WKUP_DM_CBASS_TO_AM62_WKUP_SAFE_CBASS_DATA_L0_FW_REGION_1_END_ADDRESS_H Register
          254. 14.1.2.2.254 CBASS_FW_EXPORT_AM62_WKUP_DM_CBASS_TO_AM62_WKUP_SAFE_CBASS_DATA_L0_FW_REGION_2_CONTROL Register
          255. 14.1.2.2.255 CBASS_FW_EXPORT_AM62_WKUP_DM_CBASS_TO_AM62_WKUP_SAFE_CBASS_DATA_L0_FW_REGION_2_PERMISSION_0 Register
          256. 14.1.2.2.256 CBASS_FW_EXPORT_AM62_WKUP_DM_CBASS_TO_AM62_WKUP_SAFE_CBASS_DATA_L0_FW_REGION_2_PERMISSION_1 Register
          257. 14.1.2.2.257 CBASS_FW_EXPORT_AM62_WKUP_DM_CBASS_TO_AM62_WKUP_SAFE_CBASS_DATA_L0_FW_REGION_2_PERMISSION_2 Register
          258. 14.1.2.2.258 CBASS_FW_EXPORT_AM62_WKUP_DM_CBASS_TO_AM62_WKUP_SAFE_CBASS_DATA_L0_FW_REGION_2_START_ADDRESS_L Register
          259. 14.1.2.2.259 CBASS_FW_EXPORT_AM62_WKUP_DM_CBASS_TO_AM62_WKUP_SAFE_CBASS_DATA_L0_FW_REGION_2_START_ADDRESS_H Register
          260. 14.1.2.2.260 CBASS_FW_EXPORT_AM62_WKUP_DM_CBASS_TO_AM62_WKUP_SAFE_CBASS_DATA_L0_FW_REGION_2_END_ADDRESS_L Register
          261. 14.1.2.2.261 CBASS_FW_EXPORT_AM62_WKUP_DM_CBASS_TO_AM62_WKUP_SAFE_CBASS_DATA_L0_FW_REGION_2_END_ADDRESS_H Register
          262. 14.1.2.2.262 CBASS_FW_EXPORT_AM62_WKUP_DM_CBASS_TO_AM62_WKUP_SAFE_CBASS_DATA_L0_FW_REGION_3_CONTROL Register
          263. 14.1.2.2.263 CBASS_FW_EXPORT_AM62_WKUP_DM_CBASS_TO_AM62_WKUP_SAFE_CBASS_DATA_L0_FW_REGION_3_PERMISSION_0 Register
          264. 14.1.2.2.264 CBASS_FW_EXPORT_AM62_WKUP_DM_CBASS_TO_AM62_WKUP_SAFE_CBASS_DATA_L0_FW_REGION_3_PERMISSION_1 Register
          265. 14.1.2.2.265 CBASS_FW_EXPORT_AM62_WKUP_DM_CBASS_TO_AM62_WKUP_SAFE_CBASS_DATA_L0_FW_REGION_3_PERMISSION_2 Register
          266. 14.1.2.2.266 CBASS_FW_EXPORT_AM62_WKUP_DM_CBASS_TO_AM62_WKUP_SAFE_CBASS_DATA_L0_FW_REGION_3_START_ADDRESS_L Register
          267. 14.1.2.2.267 CBASS_FW_EXPORT_AM62_WKUP_DM_CBASS_TO_AM62_WKUP_SAFE_CBASS_DATA_L0_FW_REGION_3_START_ADDRESS_H Register
          268. 14.1.2.2.268 CBASS_FW_EXPORT_AM62_WKUP_DM_CBASS_TO_AM62_WKUP_SAFE_CBASS_DATA_L0_FW_REGION_3_END_ADDRESS_L Register
          269. 14.1.2.2.269 CBASS_FW_EXPORT_AM62_WKUP_DM_CBASS_TO_AM62_WKUP_SAFE_CBASS_DATA_L0_FW_REGION_3_END_ADDRESS_H Register
          270. 14.1.2.2.270 CBASS_FW_EXPORT_AM62_WKUP_DM_CBASS_TO_AM62_WKUP_SAFE_CBASS_DATA_L0_FW_REGION_4_CONTROL Register
          271. 14.1.2.2.271 CBASS_FW_EXPORT_AM62_WKUP_DM_CBASS_TO_AM62_WKUP_SAFE_CBASS_DATA_L0_FW_REGION_4_PERMISSION_0 Register
          272. 14.1.2.2.272 CBASS_FW_EXPORT_AM62_WKUP_DM_CBASS_TO_AM62_WKUP_SAFE_CBASS_DATA_L0_FW_REGION_4_PERMISSION_1 Register
          273. 14.1.2.2.273 CBASS_FW_EXPORT_AM62_WKUP_DM_CBASS_TO_AM62_WKUP_SAFE_CBASS_DATA_L0_FW_REGION_4_PERMISSION_2 Register
          274. 14.1.2.2.274 CBASS_FW_EXPORT_AM62_WKUP_DM_CBASS_TO_AM62_WKUP_SAFE_CBASS_DATA_L0_FW_REGION_4_START_ADDRESS_L Register
          275. 14.1.2.2.275 CBASS_FW_EXPORT_AM62_WKUP_DM_CBASS_TO_AM62_WKUP_SAFE_CBASS_DATA_L0_FW_REGION_4_START_ADDRESS_H Register
          276. 14.1.2.2.276 CBASS_FW_EXPORT_AM62_WKUP_DM_CBASS_TO_AM62_WKUP_SAFE_CBASS_DATA_L0_FW_REGION_4_END_ADDRESS_L Register
          277. 14.1.2.2.277 CBASS_FW_EXPORT_AM62_WKUP_DM_CBASS_TO_AM62_WKUP_SAFE_CBASS_DATA_L0_FW_REGION_4_END_ADDRESS_H Register
          278. 14.1.2.2.278 CBASS_FW_EXPORT_AM62_WKUP_DM_CBASS_TO_AM62_WKUP_SAFE_CBASS_DATA_L0_FW_REGION_5_CONTROL Register
          279. 14.1.2.2.279 CBASS_FW_EXPORT_AM62_WKUP_DM_CBASS_TO_AM62_WKUP_SAFE_CBASS_DATA_L0_FW_REGION_5_PERMISSION_0 Register
          280. 14.1.2.2.280 CBASS_FW_EXPORT_AM62_WKUP_DM_CBASS_TO_AM62_WKUP_SAFE_CBASS_DATA_L0_FW_REGION_5_PERMISSION_1 Register
          281. 14.1.2.2.281 CBASS_FW_EXPORT_AM62_WKUP_DM_CBASS_TO_AM62_WKUP_SAFE_CBASS_DATA_L0_FW_REGION_5_PERMISSION_2 Register
          282. 14.1.2.2.282 CBASS_FW_EXPORT_AM62_WKUP_DM_CBASS_TO_AM62_WKUP_SAFE_CBASS_DATA_L0_FW_REGION_5_START_ADDRESS_L Register
          283. 14.1.2.2.283 CBASS_FW_EXPORT_AM62_WKUP_DM_CBASS_TO_AM62_WKUP_SAFE_CBASS_DATA_L0_FW_REGION_5_START_ADDRESS_H Register
          284. 14.1.2.2.284 CBASS_FW_EXPORT_AM62_WKUP_DM_CBASS_TO_AM62_WKUP_SAFE_CBASS_DATA_L0_FW_REGION_5_END_ADDRESS_L Register
          285. 14.1.2.2.285 CBASS_FW_EXPORT_AM62_WKUP_DM_CBASS_TO_AM62_WKUP_SAFE_CBASS_DATA_L0_FW_REGION_5_END_ADDRESS_H Register
          286. 14.1.2.2.286 CBASS_FW_EXPORT_AM62_WKUP_DM_CBASS_TO_AM62_WKUP_SAFE_CBASS_DATA_L0_FW_REGION_6_CONTROL Register
          287. 14.1.2.2.287 CBASS_FW_EXPORT_AM62_WKUP_DM_CBASS_TO_AM62_WKUP_SAFE_CBASS_DATA_L0_FW_REGION_6_PERMISSION_0 Register
          288. 14.1.2.2.288 CBASS_FW_EXPORT_AM62_WKUP_DM_CBASS_TO_AM62_WKUP_SAFE_CBASS_DATA_L0_FW_REGION_6_PERMISSION_1 Register
          289. 14.1.2.2.289 CBASS_FW_EXPORT_AM62_WKUP_DM_CBASS_TO_AM62_WKUP_SAFE_CBASS_DATA_L0_FW_REGION_6_PERMISSION_2 Register
          290. 14.1.2.2.290 CBASS_FW_EXPORT_AM62_WKUP_DM_CBASS_TO_AM62_WKUP_SAFE_CBASS_DATA_L0_FW_REGION_6_START_ADDRESS_L Register
          291. 14.1.2.2.291 CBASS_FW_EXPORT_AM62_WKUP_DM_CBASS_TO_AM62_WKUP_SAFE_CBASS_DATA_L0_FW_REGION_6_START_ADDRESS_H Register
          292. 14.1.2.2.292 CBASS_FW_EXPORT_AM62_WKUP_DM_CBASS_TO_AM62_WKUP_SAFE_CBASS_DATA_L0_FW_REGION_6_END_ADDRESS_L Register
          293. 14.1.2.2.293 CBASS_FW_EXPORT_AM62_WKUP_DM_CBASS_TO_AM62_WKUP_SAFE_CBASS_DATA_L0_FW_REGION_6_END_ADDRESS_H Register
          294. 14.1.2.2.294 CBASS_FW_EXPORT_AM62_WKUP_DM_CBASS_TO_AM62_WKUP_SAFE_CBASS_DATA_L0_FW_REGION_7_CONTROL Register
          295. 14.1.2.2.295 CBASS_FW_EXPORT_AM62_WKUP_DM_CBASS_TO_AM62_WKUP_SAFE_CBASS_DATA_L0_FW_REGION_7_PERMISSION_0 Register
          296. 14.1.2.2.296 CBASS_FW_EXPORT_AM62_WKUP_DM_CBASS_TO_AM62_WKUP_SAFE_CBASS_DATA_L0_FW_REGION_7_PERMISSION_1 Register
          297. 14.1.2.2.297 CBASS_FW_EXPORT_AM62_WKUP_DM_CBASS_TO_AM62_WKUP_SAFE_CBASS_DATA_L0_FW_REGION_7_PERMISSION_2 Register
          298. 14.1.2.2.298 CBASS_FW_EXPORT_AM62_WKUP_DM_CBASS_TO_AM62_WKUP_SAFE_CBASS_DATA_L0_FW_REGION_7_START_ADDRESS_L Register
          299. 14.1.2.2.299 CBASS_FW_EXPORT_AM62_WKUP_DM_CBASS_TO_AM62_WKUP_SAFE_CBASS_DATA_L0_FW_REGION_7_START_ADDRESS_H Register
          300. 14.1.2.2.300 CBASS_FW_EXPORT_AM62_WKUP_DM_CBASS_TO_AM62_WKUP_SAFE_CBASS_DATA_L0_FW_REGION_7_END_ADDRESS_L Register
          301. 14.1.2.2.301 CBASS_FW_EXPORT_AM62_WKUP_DM_CBASS_TO_AM62_WKUP_SAFE_CBASS_DATA_L0_FW_REGION_7_END_ADDRESS_H Register
          302. 14.1.2.2.302 CBASS_FW_EXPORT_AM62_WKUP_DM_CBASS_TO_AM62_WKUP_SAFE_CBASS_DATA_L0_FW_REGION_8_CONTROL Register
          303. 14.1.2.2.303 CBASS_FW_EXPORT_AM62_WKUP_DM_CBASS_TO_AM62_WKUP_SAFE_CBASS_DATA_L0_FW_REGION_8_PERMISSION_0 Register
          304. 14.1.2.2.304 CBASS_FW_EXPORT_AM62_WKUP_DM_CBASS_TO_AM62_WKUP_SAFE_CBASS_DATA_L0_FW_REGION_8_PERMISSION_1 Register
          305. 14.1.2.2.305 CBASS_FW_EXPORT_AM62_WKUP_DM_CBASS_TO_AM62_WKUP_SAFE_CBASS_DATA_L0_FW_REGION_8_PERMISSION_2 Register
          306. 14.1.2.2.306 CBASS_FW_EXPORT_AM62_WKUP_DM_CBASS_TO_AM62_WKUP_SAFE_CBASS_DATA_L0_FW_REGION_8_START_ADDRESS_L Register
          307. 14.1.2.2.307 CBASS_FW_EXPORT_AM62_WKUP_DM_CBASS_TO_AM62_WKUP_SAFE_CBASS_DATA_L0_FW_REGION_8_START_ADDRESS_H Register
          308. 14.1.2.2.308 CBASS_FW_EXPORT_AM62_WKUP_DM_CBASS_TO_AM62_WKUP_SAFE_CBASS_DATA_L0_FW_REGION_8_END_ADDRESS_L Register
          309. 14.1.2.2.309 CBASS_FW_EXPORT_AM62_WKUP_DM_CBASS_TO_AM62_WKUP_SAFE_CBASS_DATA_L0_FW_REGION_8_END_ADDRESS_H Register
          310. 14.1.2.2.310 CBASS_FW_EXPORT_AM62_WKUP_DM_CBASS_TO_AM62_WKUP_SAFE_CBASS_DATA_L0_FW_REGION_9_CONTROL Register
          311. 14.1.2.2.311 CBASS_FW_EXPORT_AM62_WKUP_DM_CBASS_TO_AM62_WKUP_SAFE_CBASS_DATA_L0_FW_REGION_9_PERMISSION_0 Register
          312. 14.1.2.2.312 CBASS_FW_EXPORT_AM62_WKUP_DM_CBASS_TO_AM62_WKUP_SAFE_CBASS_DATA_L0_FW_REGION_9_PERMISSION_1 Register
          313. 14.1.2.2.313 CBASS_FW_EXPORT_AM62_WKUP_DM_CBASS_TO_AM62_WKUP_SAFE_CBASS_DATA_L0_FW_REGION_9_PERMISSION_2 Register
          314. 14.1.2.2.314 CBASS_FW_EXPORT_AM62_WKUP_DM_CBASS_TO_AM62_WKUP_SAFE_CBASS_DATA_L0_FW_REGION_9_START_ADDRESS_L Register
          315. 14.1.2.2.315 CBASS_FW_EXPORT_AM62_WKUP_DM_CBASS_TO_AM62_WKUP_SAFE_CBASS_DATA_L0_FW_REGION_9_START_ADDRESS_H Register
          316. 14.1.2.2.316 CBASS_FW_EXPORT_AM62_WKUP_DM_CBASS_TO_AM62_WKUP_SAFE_CBASS_DATA_L0_FW_REGION_9_END_ADDRESS_L Register
          317. 14.1.2.2.317 CBASS_FW_EXPORT_AM62_WKUP_DM_CBASS_TO_AM62_WKUP_SAFE_CBASS_DATA_L0_FW_REGION_9_END_ADDRESS_H Register
          318. 14.1.2.2.318 CBASS_FW_EXPORT_AM62_WKUP_DM_CBASS_TO_AM62_WKUP_SAFE_CBASS_DATA_L0_FW_REGION_10_CONTROL Register
          319. 14.1.2.2.319 CBASS_FW_EXPORT_AM62_WKUP_DM_CBASS_TO_AM62_WKUP_SAFE_CBASS_DATA_L0_FW_REGION_10_PERMISSION_0 Register
          320. 14.1.2.2.320 CBASS_FW_EXPORT_AM62_WKUP_DM_CBASS_TO_AM62_WKUP_SAFE_CBASS_DATA_L0_FW_REGION_10_PERMISSION_1 Register
          321. 14.1.2.2.321 CBASS_FW_EXPORT_AM62_WKUP_DM_CBASS_TO_AM62_WKUP_SAFE_CBASS_DATA_L0_FW_REGION_10_PERMISSION_2 Register
          322. 14.1.2.2.322 CBASS_FW_EXPORT_AM62_WKUP_DM_CBASS_TO_AM62_WKUP_SAFE_CBASS_DATA_L0_FW_REGION_10_START_ADDRESS_L Register
          323. 14.1.2.2.323 CBASS_FW_EXPORT_AM62_WKUP_DM_CBASS_TO_AM62_WKUP_SAFE_CBASS_DATA_L0_FW_REGION_10_START_ADDRESS_H Register
          324. 14.1.2.2.324 CBASS_FW_EXPORT_AM62_WKUP_DM_CBASS_TO_AM62_WKUP_SAFE_CBASS_DATA_L0_FW_REGION_10_END_ADDRESS_L Register
          325. 14.1.2.2.325 CBASS_FW_EXPORT_AM62_WKUP_DM_CBASS_TO_AM62_WKUP_SAFE_CBASS_DATA_L0_FW_REGION_10_END_ADDRESS_H Register
          326. 14.1.2.2.326 CBASS_FW_EXPORT_AM62_WKUP_DM_CBASS_TO_AM62_WKUP_SAFE_CBASS_DATA_L0_FW_REGION_11_CONTROL Register
          327. 14.1.2.2.327 CBASS_FW_EXPORT_AM62_WKUP_DM_CBASS_TO_AM62_WKUP_SAFE_CBASS_DATA_L0_FW_REGION_11_PERMISSION_0 Register
          328. 14.1.2.2.328 CBASS_FW_EXPORT_AM62_WKUP_DM_CBASS_TO_AM62_WKUP_SAFE_CBASS_DATA_L0_FW_REGION_11_PERMISSION_1 Register
          329. 14.1.2.2.329 CBASS_FW_EXPORT_AM62_WKUP_DM_CBASS_TO_AM62_WKUP_SAFE_CBASS_DATA_L0_FW_REGION_11_PERMISSION_2 Register
          330. 14.1.2.2.330 CBASS_FW_EXPORT_AM62_WKUP_DM_CBASS_TO_AM62_WKUP_SAFE_CBASS_DATA_L0_FW_REGION_11_START_ADDRESS_L Register
          331. 14.1.2.2.331 CBASS_FW_EXPORT_AM62_WKUP_DM_CBASS_TO_AM62_WKUP_SAFE_CBASS_DATA_L0_FW_REGION_11_START_ADDRESS_H Register
          332. 14.1.2.2.332 CBASS_FW_EXPORT_AM62_WKUP_DM_CBASS_TO_AM62_WKUP_SAFE_CBASS_DATA_L0_FW_REGION_11_END_ADDRESS_L Register
          333. 14.1.2.2.333 CBASS_FW_EXPORT_AM62_WKUP_DM_CBASS_TO_AM62_WKUP_SAFE_CBASS_DATA_L0_FW_REGION_11_END_ADDRESS_H Register
          334. 14.1.2.2.334 CBASS_FW_EXPORT_AM62_WKUP_DM_CBASS_TO_AM62_WKUP_SAFE_CBASS_DATA_L0_FW_REGION_12_CONTROL Register
          335. 14.1.2.2.335 CBASS_FW_EXPORT_AM62_WKUP_DM_CBASS_TO_AM62_WKUP_SAFE_CBASS_DATA_L0_FW_REGION_12_PERMISSION_0 Register
          336. 14.1.2.2.336 CBASS_FW_EXPORT_AM62_WKUP_DM_CBASS_TO_AM62_WKUP_SAFE_CBASS_DATA_L0_FW_REGION_12_PERMISSION_1 Register
          337. 14.1.2.2.337 CBASS_FW_EXPORT_AM62_WKUP_DM_CBASS_TO_AM62_WKUP_SAFE_CBASS_DATA_L0_FW_REGION_12_PERMISSION_2 Register
          338. 14.1.2.2.338 CBASS_FW_EXPORT_AM62_WKUP_DM_CBASS_TO_AM62_WKUP_SAFE_CBASS_DATA_L0_FW_REGION_12_START_ADDRESS_L Register
          339. 14.1.2.2.339 CBASS_FW_EXPORT_AM62_WKUP_DM_CBASS_TO_AM62_WKUP_SAFE_CBASS_DATA_L0_FW_REGION_12_START_ADDRESS_H Register
          340. 14.1.2.2.340 CBASS_FW_EXPORT_AM62_WKUP_DM_CBASS_TO_AM62_WKUP_SAFE_CBASS_DATA_L0_FW_REGION_12_END_ADDRESS_L Register
          341. 14.1.2.2.341 CBASS_FW_EXPORT_AM62_WKUP_DM_CBASS_TO_AM62_WKUP_SAFE_CBASS_DATA_L0_FW_REGION_12_END_ADDRESS_H Register
          342. 14.1.2.2.342 CBASS_FW_EXPORT_AM62_WKUP_DM_CBASS_TO_AM62_WKUP_SAFE_CBASS_DATA_L0_FW_REGION_13_CONTROL Register
          343. 14.1.2.2.343 CBASS_FW_EXPORT_AM62_WKUP_DM_CBASS_TO_AM62_WKUP_SAFE_CBASS_DATA_L0_FW_REGION_13_PERMISSION_0 Register
          344. 14.1.2.2.344 CBASS_FW_EXPORT_AM62_WKUP_DM_CBASS_TO_AM62_WKUP_SAFE_CBASS_DATA_L0_FW_REGION_13_PERMISSION_1 Register
          345. 14.1.2.2.345 CBASS_FW_EXPORT_AM62_WKUP_DM_CBASS_TO_AM62_WKUP_SAFE_CBASS_DATA_L0_FW_REGION_13_PERMISSION_2 Register
          346. 14.1.2.2.346 CBASS_FW_EXPORT_AM62_WKUP_DM_CBASS_TO_AM62_WKUP_SAFE_CBASS_DATA_L0_FW_REGION_13_START_ADDRESS_L Register
          347. 14.1.2.2.347 CBASS_FW_EXPORT_AM62_WKUP_DM_CBASS_TO_AM62_WKUP_SAFE_CBASS_DATA_L0_FW_REGION_13_START_ADDRESS_H Register
          348. 14.1.2.2.348 CBASS_FW_EXPORT_AM62_WKUP_DM_CBASS_TO_AM62_WKUP_SAFE_CBASS_DATA_L0_FW_REGION_13_END_ADDRESS_L Register
          349. 14.1.2.2.349 CBASS_FW_EXPORT_AM62_WKUP_DM_CBASS_TO_AM62_WKUP_SAFE_CBASS_DATA_L0_FW_REGION_13_END_ADDRESS_H Register
          350. 14.1.2.2.350 CBASS_FW_EXPORT_AM62_WKUP_DM_CBASS_TO_AM62_WKUP_SAFE_CBASS_DATA_L0_FW_REGION_14_CONTROL Register
          351. 14.1.2.2.351 CBASS_FW_EXPORT_AM62_WKUP_DM_CBASS_TO_AM62_WKUP_SAFE_CBASS_DATA_L0_FW_REGION_14_PERMISSION_0 Register
          352. 14.1.2.2.352 CBASS_FW_EXPORT_AM62_WKUP_DM_CBASS_TO_AM62_WKUP_SAFE_CBASS_DATA_L0_FW_REGION_14_PERMISSION_1 Register
          353. 14.1.2.2.353 CBASS_FW_EXPORT_AM62_WKUP_DM_CBASS_TO_AM62_WKUP_SAFE_CBASS_DATA_L0_FW_REGION_14_PERMISSION_2 Register
          354. 14.1.2.2.354 CBASS_FW_EXPORT_AM62_WKUP_DM_CBASS_TO_AM62_WKUP_SAFE_CBASS_DATA_L0_FW_REGION_14_START_ADDRESS_L Register
          355. 14.1.2.2.355 CBASS_FW_EXPORT_AM62_WKUP_DM_CBASS_TO_AM62_WKUP_SAFE_CBASS_DATA_L0_FW_REGION_14_START_ADDRESS_H Register
          356. 14.1.2.2.356 CBASS_FW_EXPORT_AM62_WKUP_DM_CBASS_TO_AM62_WKUP_SAFE_CBASS_DATA_L0_FW_REGION_14_END_ADDRESS_L Register
          357. 14.1.2.2.357 CBASS_FW_EXPORT_AM62_WKUP_DM_CBASS_TO_AM62_WKUP_SAFE_CBASS_DATA_L0_FW_REGION_14_END_ADDRESS_H Register
          358. 14.1.2.2.358 CBASS_FW_EXPORT_AM62_WKUP_DM_CBASS_TO_AM62_WKUP_SAFE_CBASS_DATA_L0_FW_REGION_15_CONTROL Register
          359. 14.1.2.2.359 CBASS_FW_EXPORT_AM62_WKUP_DM_CBASS_TO_AM62_WKUP_SAFE_CBASS_DATA_L0_FW_REGION_15_PERMISSION_0 Register
          360. 14.1.2.2.360 CBASS_FW_EXPORT_AM62_WKUP_DM_CBASS_TO_AM62_WKUP_SAFE_CBASS_DATA_L0_FW_REGION_15_PERMISSION_1 Register
          361. 14.1.2.2.361 CBASS_FW_EXPORT_AM62_WKUP_DM_CBASS_TO_AM62_WKUP_SAFE_CBASS_DATA_L0_FW_REGION_15_PERMISSION_2 Register
          362. 14.1.2.2.362 CBASS_FW_EXPORT_AM62_WKUP_DM_CBASS_TO_AM62_WKUP_SAFE_CBASS_DATA_L0_FW_REGION_15_START_ADDRESS_L Register
          363. 14.1.2.2.363 CBASS_FW_EXPORT_AM62_WKUP_DM_CBASS_TO_AM62_WKUP_SAFE_CBASS_DATA_L0_FW_REGION_15_START_ADDRESS_H Register
          364. 14.1.2.2.364 CBASS_FW_EXPORT_AM62_WKUP_DM_CBASS_TO_AM62_WKUP_SAFE_CBASS_DATA_L0_FW_REGION_15_END_ADDRESS_L Register
          365. 14.1.2.2.365 CBASS_FW_EXPORT_AM62_WKUP_DM_CBASS_TO_AM62_WKUP_SAFE_CBASS_DATA_L0_FW_REGION_15_END_ADDRESS_H Register
          366. 14.1.2.2.366 CBASS_ISC_IPULSAR_UL_WKUP_0_CPU0_RMST_ISC_REGION_0_CONTROL Register
          367. 14.1.2.2.367 CBASS_ISC_IPULSAR_UL_WKUP_0_CPU0_RMST_ISC_REGION_0_START_ADDRESS_L Register
          368. 14.1.2.2.368 CBASS_ISC_IPULSAR_UL_WKUP_0_CPU0_RMST_ISC_REGION_0_START_ADDRESS_H Register
          369. 14.1.2.2.369 CBASS_ISC_IPULSAR_UL_WKUP_0_CPU0_RMST_ISC_REGION_0_END_ADDRESS_L Register
          370. 14.1.2.2.370 CBASS_ISC_IPULSAR_UL_WKUP_0_CPU0_RMST_ISC_REGION_0_END_ADDRESS_H Register
          371. 14.1.2.2.371 CBASS_ISC_IPULSAR_UL_WKUP_0_CPU0_RMST_ISC_REGION_1_CONTROL Register
          372. 14.1.2.2.372 CBASS_ISC_IPULSAR_UL_WKUP_0_CPU0_RMST_ISC_REGION_1_START_ADDRESS_L Register
          373. 14.1.2.2.373 CBASS_ISC_IPULSAR_UL_WKUP_0_CPU0_RMST_ISC_REGION_1_START_ADDRESS_H Register
          374. 14.1.2.2.374 CBASS_ISC_IPULSAR_UL_WKUP_0_CPU0_RMST_ISC_REGION_1_END_ADDRESS_L Register
          375. 14.1.2.2.375 CBASS_ISC_IPULSAR_UL_WKUP_0_CPU0_RMST_ISC_REGION_1_END_ADDRESS_H Register
          376. 14.1.2.2.376 CBASS_ISC_IPULSAR_UL_WKUP_0_CPU0_RMST_ISC_REGION_2_CONTROL Register
          377. 14.1.2.2.377 CBASS_ISC_IPULSAR_UL_WKUP_0_CPU0_RMST_ISC_REGION_2_START_ADDRESS_L Register
          378. 14.1.2.2.378 CBASS_ISC_IPULSAR_UL_WKUP_0_CPU0_RMST_ISC_REGION_2_START_ADDRESS_H Register
          379. 14.1.2.2.379 CBASS_ISC_IPULSAR_UL_WKUP_0_CPU0_RMST_ISC_REGION_2_END_ADDRESS_L Register
          380. 14.1.2.2.380 CBASS_ISC_IPULSAR_UL_WKUP_0_CPU0_RMST_ISC_REGION_2_END_ADDRESS_H Register
          381. 14.1.2.2.381 CBASS_ISC_IPULSAR_UL_WKUP_0_CPU0_RMST_ISC_REGION_3_CONTROL Register
          382. 14.1.2.2.382 CBASS_ISC_IPULSAR_UL_WKUP_0_CPU0_RMST_ISC_REGION_3_START_ADDRESS_L Register
          383. 14.1.2.2.383 CBASS_ISC_IPULSAR_UL_WKUP_0_CPU0_RMST_ISC_REGION_3_START_ADDRESS_H Register
          384. 14.1.2.2.384 CBASS_ISC_IPULSAR_UL_WKUP_0_CPU0_RMST_ISC_REGION_3_END_ADDRESS_L Register
          385. 14.1.2.2.385 CBASS_ISC_IPULSAR_UL_WKUP_0_CPU0_RMST_ISC_REGION_3_END_ADDRESS_H Register
          386. 14.1.2.2.386 CBASS_ISC_IPULSAR_UL_WKUP_0_CPU0_RMST_ISC_REGION_DEF_CONTROL Register
          387. 14.1.2.2.387 CBASS_ISC_IPULSAR_UL_WKUP_0_CPU0_WMST_ISC_REGION_0_CONTROL Register
          388. 14.1.2.2.388 CBASS_ISC_IPULSAR_UL_WKUP_0_CPU0_WMST_ISC_REGION_0_START_ADDRESS_L Register
          389. 14.1.2.2.389 CBASS_ISC_IPULSAR_UL_WKUP_0_CPU0_WMST_ISC_REGION_0_START_ADDRESS_H Register
          390. 14.1.2.2.390 CBASS_ISC_IPULSAR_UL_WKUP_0_CPU0_WMST_ISC_REGION_0_END_ADDRESS_L Register
          391. 14.1.2.2.391 CBASS_ISC_IPULSAR_UL_WKUP_0_CPU0_WMST_ISC_REGION_0_END_ADDRESS_H Register
          392. 14.1.2.2.392 CBASS_ISC_IPULSAR_UL_WKUP_0_CPU0_WMST_ISC_REGION_1_CONTROL Register
          393. 14.1.2.2.393 CBASS_ISC_IPULSAR_UL_WKUP_0_CPU0_WMST_ISC_REGION_1_START_ADDRESS_L Register
          394. 14.1.2.2.394 CBASS_ISC_IPULSAR_UL_WKUP_0_CPU0_WMST_ISC_REGION_1_START_ADDRESS_H Register
          395. 14.1.2.2.395 CBASS_ISC_IPULSAR_UL_WKUP_0_CPU0_WMST_ISC_REGION_1_END_ADDRESS_L Register
          396. 14.1.2.2.396 CBASS_ISC_IPULSAR_UL_WKUP_0_CPU0_WMST_ISC_REGION_1_END_ADDRESS_H Register
          397. 14.1.2.2.397 CBASS_ISC_IPULSAR_UL_WKUP_0_CPU0_WMST_ISC_REGION_2_CONTROL Register
          398. 14.1.2.2.398 CBASS_ISC_IPULSAR_UL_WKUP_0_CPU0_WMST_ISC_REGION_2_START_ADDRESS_L Register
          399. 14.1.2.2.399 CBASS_ISC_IPULSAR_UL_WKUP_0_CPU0_WMST_ISC_REGION_2_START_ADDRESS_H Register
          400. 14.1.2.2.400 CBASS_ISC_IPULSAR_UL_WKUP_0_CPU0_WMST_ISC_REGION_2_END_ADDRESS_L Register
          401. 14.1.2.2.401 CBASS_ISC_IPULSAR_UL_WKUP_0_CPU0_WMST_ISC_REGION_2_END_ADDRESS_H Register
          402. 14.1.2.2.402 CBASS_ISC_IPULSAR_UL_WKUP_0_CPU0_WMST_ISC_REGION_3_CONTROL Register
          403. 14.1.2.2.403 CBASS_ISC_IPULSAR_UL_WKUP_0_CPU0_WMST_ISC_REGION_3_START_ADDRESS_L Register
          404. 14.1.2.2.404 CBASS_ISC_IPULSAR_UL_WKUP_0_CPU0_WMST_ISC_REGION_3_START_ADDRESS_H Register
          405. 14.1.2.2.405 CBASS_ISC_IPULSAR_UL_WKUP_0_CPU0_WMST_ISC_REGION_3_END_ADDRESS_L Register
          406. 14.1.2.2.406 CBASS_ISC_IPULSAR_UL_WKUP_0_CPU0_WMST_ISC_REGION_3_END_ADDRESS_H Register
          407. 14.1.2.2.407 CBASS_ISC_IPULSAR_UL_WKUP_0_CPU0_WMST_ISC_REGION_DEF_CONTROL Register
          408. 14.1.2.2.408 CBASS_ISC_IPULSAR_UL_WKUP_0_CPU0_PMST_ISC_REGION_0_CONTROL Register
          409. 14.1.2.2.409 CBASS_ISC_IPULSAR_UL_WKUP_0_CPU0_PMST_ISC_REGION_0_START_ADDRESS_L Register
          410. 14.1.2.2.410 CBASS_ISC_IPULSAR_UL_WKUP_0_CPU0_PMST_ISC_REGION_0_START_ADDRESS_H Register
          411. 14.1.2.2.411 CBASS_ISC_IPULSAR_UL_WKUP_0_CPU0_PMST_ISC_REGION_0_END_ADDRESS_L Register
          412. 14.1.2.2.412 CBASS_ISC_IPULSAR_UL_WKUP_0_CPU0_PMST_ISC_REGION_0_END_ADDRESS_H Register
          413. 14.1.2.2.413 CBASS_ISC_IPULSAR_UL_WKUP_0_CPU0_PMST_ISC_REGION_1_CONTROL Register
          414. 14.1.2.2.414 CBASS_ISC_IPULSAR_UL_WKUP_0_CPU0_PMST_ISC_REGION_1_START_ADDRESS_L Register
          415. 14.1.2.2.415 CBASS_ISC_IPULSAR_UL_WKUP_0_CPU0_PMST_ISC_REGION_1_START_ADDRESS_H Register
          416. 14.1.2.2.416 CBASS_ISC_IPULSAR_UL_WKUP_0_CPU0_PMST_ISC_REGION_1_END_ADDRESS_L Register
          417. 14.1.2.2.417 CBASS_ISC_IPULSAR_UL_WKUP_0_CPU0_PMST_ISC_REGION_1_END_ADDRESS_H Register
          418. 14.1.2.2.418 CBASS_ISC_IPULSAR_UL_WKUP_0_CPU0_PMST_ISC_REGION_2_CONTROL Register
          419. 14.1.2.2.419 CBASS_ISC_IPULSAR_UL_WKUP_0_CPU0_PMST_ISC_REGION_2_START_ADDRESS_L Register
          420. 14.1.2.2.420 CBASS_ISC_IPULSAR_UL_WKUP_0_CPU0_PMST_ISC_REGION_2_START_ADDRESS_H Register
          421. 14.1.2.2.421 CBASS_ISC_IPULSAR_UL_WKUP_0_CPU0_PMST_ISC_REGION_2_END_ADDRESS_L Register
          422. 14.1.2.2.422 CBASS_ISC_IPULSAR_UL_WKUP_0_CPU0_PMST_ISC_REGION_2_END_ADDRESS_H Register
          423. 14.1.2.2.423 CBASS_ISC_IPULSAR_UL_WKUP_0_CPU0_PMST_ISC_REGION_3_CONTROL Register
          424. 14.1.2.2.424 CBASS_ISC_IPULSAR_UL_WKUP_0_CPU0_PMST_ISC_REGION_3_START_ADDRESS_L Register
          425. 14.1.2.2.425 CBASS_ISC_IPULSAR_UL_WKUP_0_CPU0_PMST_ISC_REGION_3_START_ADDRESS_H Register
          426. 14.1.2.2.426 CBASS_ISC_IPULSAR_UL_WKUP_0_CPU0_PMST_ISC_REGION_3_END_ADDRESS_L Register
          427. 14.1.2.2.427 CBASS_ISC_IPULSAR_UL_WKUP_0_CPU0_PMST_ISC_REGION_3_END_ADDRESS_H Register
          428. 14.1.2.2.428 CBASS_ISC_IPULSAR_UL_WKUP_0_CPU0_PMST_ISC_REGION_DEF_CONTROL Register
          429. 14.1.2.2.429 CBASS_GLB_PID Register
          430. 14.1.2.2.430 CBASS_GLB_DESTINATION_ID Register
          431. 14.1.2.2.431 CBASS_GLB_EXCEPTION_LOGGING_CONTROL Register
          432. 14.1.2.2.432 CBASS_GLB_EXCEPTION_LOGGING_HEADER0 Register
          433. 14.1.2.2.433 CBASS_GLB_EXCEPTION_LOGGING_HEADER1 Register
          434. 14.1.2.2.434 CBASS_GLB_EXCEPTION_LOGGING_DATA0 Register
          435. 14.1.2.2.435 CBASS_GLB_EXCEPTION_LOGGING_DATA1 Register
          436. 14.1.2.2.436 CBASS_GLB_EXCEPTION_LOGGING_DATA2 Register
          437. 14.1.2.2.437 CBASS_GLB_EXCEPTION_LOGGING_DATA3 Register
          438. 14.1.2.2.438 CBASS_GLB_EXCEPTION_PEND_SET Register
          439. 14.1.2.2.439 CBASS_GLB_EXCEPTION_PEND_CLEAR Register
      3. 14.1.3  cbass
        1. 14.1.3.1 cbass Summaries
          1.        4359
          2.        4360
          3.        4361
          4.        4362
        2. 14.1.3.2 cbass Registers
          1. 14.1.3.2.1  CBASS_ERR_PID Register
          2. 14.1.3.2.2  CBASS_ERR_DESTINATION_ID Register
          3. 14.1.3.2.3  CBASS_ERR_EXCEPTION_LOGGING_HEADER0 Register
          4. 14.1.3.2.4  CBASS_ERR_EXCEPTION_LOGGING_HEADER1 Register
          5. 14.1.3.2.5  CBASS_ERR_EXCEPTION_LOGGING_DATA0 Register
          6. 14.1.3.2.6  CBASS_ERR_EXCEPTION_LOGGING_DATA1 Register
          7. 14.1.3.2.7  CBASS_ERR_EXCEPTION_LOGGING_DATA2 Register
          8. 14.1.3.2.8  CBASS_ERR_EXCEPTION_LOGGING_DATA3 Register
          9. 14.1.3.2.9  CBASS_ERR_ERR_INTR_RAW_STAT Register
          10. 14.1.3.2.10 CBASS_ERR_ERR_INTR_ENABLED_STAT Register
          11. 14.1.3.2.11 CBASS_ERR_ERR_INTR_ENABLE_SET Register
          12. 14.1.3.2.12 CBASS_ERR_ERR_INTR_ENABLE_CLR Register
          13. 14.1.3.2.13 CBASS_ERR_EOI Register
          14. 14.1.3.2.14 CBASS_ISC_IBLAZAR_MCU_0_VBUSP_M_ISC_REGION_0_CONTROL Register
          15. 14.1.3.2.15 CBASS_ISC_IBLAZAR_MCU_0_VBUSP_M_ISC_REGION_0_START_ADDRESS_L Register
          16. 14.1.3.2.16 CBASS_ISC_IBLAZAR_MCU_0_VBUSP_M_ISC_REGION_0_START_ADDRESS_H Register
          17. 14.1.3.2.17 CBASS_ISC_IBLAZAR_MCU_0_VBUSP_M_ISC_REGION_0_END_ADDRESS_L Register
          18. 14.1.3.2.18 CBASS_ISC_IBLAZAR_MCU_0_VBUSP_M_ISC_REGION_0_END_ADDRESS_H Register
          19. 14.1.3.2.19 CBASS_ISC_IBLAZAR_MCU_0_VBUSP_M_ISC_REGION_DEF_CONTROL Register
          20. 14.1.3.2.20 CBASS_GLB_PID Register
          21. 14.1.3.2.21 CBASS_QOS_IBLAZAR_MCU_0_VBUSP_M_MAP0 Register
      4. 14.1.4  cbass_central
        1. 14.1.4.1 cbass_central Summaries
          1.        4387
          2.        4388
          3.        4389
          4.        4390
          5.        4391
        2. 14.1.4.2 cbass_central Registers
          1. 14.1.4.2.1   CBASS_CENTRAL_ERR_PID Register
          2. 14.1.4.2.2   CBASS_CENTRAL_ERR_DESTINATION_ID Register
          3. 14.1.4.2.3   CBASS_CENTRAL_ERR_EXCEPTION_LOGGING_HEADER0 Register
          4. 14.1.4.2.4   CBASS_CENTRAL_ERR_EXCEPTION_LOGGING_HEADER1 Register
          5. 14.1.4.2.5   CBASS_CENTRAL_ERR_EXCEPTION_LOGGING_DATA0 Register
          6. 14.1.4.2.6   CBASS_CENTRAL_ERR_EXCEPTION_LOGGING_DATA1 Register
          7. 14.1.4.2.7   CBASS_CENTRAL_ERR_EXCEPTION_LOGGING_DATA2 Register
          8. 14.1.4.2.8   CBASS_CENTRAL_ERR_EXCEPTION_LOGGING_DATA3 Register
          9. 14.1.4.2.9   CBASS_CENTRAL_ERR_ERR_INTR_RAW_STAT Register
          10. 14.1.4.2.10  CBASS_CENTRAL_ERR_ERR_INTR_ENABLED_STAT Register
          11. 14.1.4.2.11  CBASS_CENTRAL_ERR_ERR_INTR_ENABLE_SET Register
          12. 14.1.4.2.12  CBASS_CENTRAL_ERR_ERR_INTR_ENABLE_CLR Register
          13. 14.1.4.2.13  CBASS_CENTRAL_ERR_EOI Register
          14. 14.1.4.2.14  CBASS_CENTRAL_FW_IPSRAM16KX32E_MAIN_0_RAM_VB_FW_REGION_0_CONTROL Register
          15. 14.1.4.2.15  CBASS_CENTRAL_FW_IPSRAM16KX32E_MAIN_0_RAM_VB_FW_REGION_0_PERMISSION_0 Register
          16. 14.1.4.2.16  CBASS_CENTRAL_FW_IPSRAM16KX32E_MAIN_0_RAM_VB_FW_REGION_0_PERMISSION_1 Register
          17. 14.1.4.2.17  CBASS_CENTRAL_FW_IPSRAM16KX32E_MAIN_0_RAM_VB_FW_REGION_0_PERMISSION_2 Register
          18. 14.1.4.2.18  CBASS_CENTRAL_FW_IPSRAM16KX32E_MAIN_0_RAM_VB_FW_REGION_0_START_ADDRESS_L Register
          19. 14.1.4.2.19  CBASS_CENTRAL_FW_IPSRAM16KX32E_MAIN_0_RAM_VB_FW_REGION_0_START_ADDRESS_H Register
          20. 14.1.4.2.20  CBASS_CENTRAL_FW_IPSRAM16KX32E_MAIN_0_RAM_VB_FW_REGION_0_END_ADDRESS_L Register
          21. 14.1.4.2.21  CBASS_CENTRAL_FW_IPSRAM16KX32E_MAIN_0_RAM_VB_FW_REGION_0_END_ADDRESS_H Register
          22. 14.1.4.2.22  CBASS_CENTRAL_FW_IPSRAM16KX32E_MAIN_0_RAM_VB_FW_REGION_1_CONTROL Register
          23. 14.1.4.2.23  CBASS_CENTRAL_FW_IPSRAM16KX32E_MAIN_0_RAM_VB_FW_REGION_1_PERMISSION_0 Register
          24. 14.1.4.2.24  CBASS_CENTRAL_FW_IPSRAM16KX32E_MAIN_0_RAM_VB_FW_REGION_1_PERMISSION_1 Register
          25. 14.1.4.2.25  CBASS_CENTRAL_FW_IPSRAM16KX32E_MAIN_0_RAM_VB_FW_REGION_1_PERMISSION_2 Register
          26. 14.1.4.2.26  CBASS_CENTRAL_FW_IPSRAM16KX32E_MAIN_0_RAM_VB_FW_REGION_1_START_ADDRESS_L Register
          27. 14.1.4.2.27  CBASS_CENTRAL_FW_IPSRAM16KX32E_MAIN_0_RAM_VB_FW_REGION_1_START_ADDRESS_H Register
          28. 14.1.4.2.28  CBASS_CENTRAL_FW_IPSRAM16KX32E_MAIN_0_RAM_VB_FW_REGION_1_END_ADDRESS_L Register
          29. 14.1.4.2.29  CBASS_CENTRAL_FW_IPSRAM16KX32E_MAIN_0_RAM_VB_FW_REGION_1_END_ADDRESS_H Register
          30. 14.1.4.2.30  CBASS_CENTRAL_FW_IPSRAM16KX32E_MAIN_0_RAM_VB_FW_REGION_2_CONTROL Register
          31. 14.1.4.2.31  CBASS_CENTRAL_FW_IPSRAM16KX32E_MAIN_0_RAM_VB_FW_REGION_2_PERMISSION_0 Register
          32. 14.1.4.2.32  CBASS_CENTRAL_FW_IPSRAM16KX32E_MAIN_0_RAM_VB_FW_REGION_2_PERMISSION_1 Register
          33. 14.1.4.2.33  CBASS_CENTRAL_FW_IPSRAM16KX32E_MAIN_0_RAM_VB_FW_REGION_2_PERMISSION_2 Register
          34. 14.1.4.2.34  CBASS_CENTRAL_FW_IPSRAM16KX32E_MAIN_0_RAM_VB_FW_REGION_2_START_ADDRESS_L Register
          35. 14.1.4.2.35  CBASS_CENTRAL_FW_IPSRAM16KX32E_MAIN_0_RAM_VB_FW_REGION_2_START_ADDRESS_H Register
          36. 14.1.4.2.36  CBASS_CENTRAL_FW_IPSRAM16KX32E_MAIN_0_RAM_VB_FW_REGION_2_END_ADDRESS_L Register
          37. 14.1.4.2.37  CBASS_CENTRAL_FW_IPSRAM16KX32E_MAIN_0_RAM_VB_FW_REGION_2_END_ADDRESS_H Register
          38. 14.1.4.2.38  CBASS_CENTRAL_FW_IPSRAM16KX32E_MAIN_0_RAM_VB_FW_REGION_3_CONTROL Register
          39. 14.1.4.2.39  CBASS_CENTRAL_FW_IPSRAM16KX32E_MAIN_0_RAM_VB_FW_REGION_3_PERMISSION_0 Register
          40. 14.1.4.2.40  CBASS_CENTRAL_FW_IPSRAM16KX32E_MAIN_0_RAM_VB_FW_REGION_3_PERMISSION_1 Register
          41. 14.1.4.2.41  CBASS_CENTRAL_FW_IPSRAM16KX32E_MAIN_0_RAM_VB_FW_REGION_3_PERMISSION_2 Register
          42. 14.1.4.2.42  CBASS_CENTRAL_FW_IPSRAM16KX32E_MAIN_0_RAM_VB_FW_REGION_3_START_ADDRESS_L Register
          43. 14.1.4.2.43  CBASS_CENTRAL_FW_IPSRAM16KX32E_MAIN_0_RAM_VB_FW_REGION_3_START_ADDRESS_H Register
          44. 14.1.4.2.44  CBASS_CENTRAL_FW_IPSRAM16KX32E_MAIN_0_RAM_VB_FW_REGION_3_END_ADDRESS_L Register
          45. 14.1.4.2.45  CBASS_CENTRAL_FW_IPSRAM16KX32E_MAIN_0_RAM_VB_FW_REGION_3_END_ADDRESS_H Register
          46. 14.1.4.2.46  CBASS_CENTRAL_FW_EXPORT_AM62_MAIN_CENTRAL_CBASS_TO_AM62_MCU_CBASS_DATA_L0_FW_REGION_0_CONTROL Register
          47. 14.1.4.2.47  CBASS_CENTRAL_FW_EXPORT_AM62_MAIN_CENTRAL_CBASS_TO_AM62_MCU_CBASS_DATA_L0_FW_REGION_0_PERMISSION_0 Register
          48. 14.1.4.2.48  CBASS_CENTRAL_FW_EXPORT_AM62_MAIN_CENTRAL_CBASS_TO_AM62_MCU_CBASS_DATA_L0_FW_REGION_0_PERMISSION_1 Register
          49. 14.1.4.2.49  CBASS_CENTRAL_FW_EXPORT_AM62_MAIN_CENTRAL_CBASS_TO_AM62_MCU_CBASS_DATA_L0_FW_REGION_0_PERMISSION_2 Register
          50. 14.1.4.2.50  CBASS_CENTRAL_FW_EXPORT_AM62_MAIN_CENTRAL_CBASS_TO_AM62_MCU_CBASS_DATA_L0_FW_REGION_0_START_ADDRESS_L Register
          51. 14.1.4.2.51  CBASS_CENTRAL_FW_EXPORT_AM62_MAIN_CENTRAL_CBASS_TO_AM62_MCU_CBASS_DATA_L0_FW_REGION_0_START_ADDRESS_H Register
          52. 14.1.4.2.52  CBASS_CENTRAL_FW_EXPORT_AM62_MAIN_CENTRAL_CBASS_TO_AM62_MCU_CBASS_DATA_L0_FW_REGION_0_END_ADDRESS_L Register
          53. 14.1.4.2.53  CBASS_CENTRAL_FW_EXPORT_AM62_MAIN_CENTRAL_CBASS_TO_AM62_MCU_CBASS_DATA_L0_FW_REGION_0_END_ADDRESS_H Register
          54. 14.1.4.2.54  CBASS_CENTRAL_FW_EXPORT_AM62_MAIN_CENTRAL_CBASS_TO_AM62_MCU_CBASS_DATA_L0_FW_REGION_1_CONTROL Register
          55. 14.1.4.2.55  CBASS_CENTRAL_FW_EXPORT_AM62_MAIN_CENTRAL_CBASS_TO_AM62_MCU_CBASS_DATA_L0_FW_REGION_1_PERMISSION_0 Register
          56. 14.1.4.2.56  CBASS_CENTRAL_FW_EXPORT_AM62_MAIN_CENTRAL_CBASS_TO_AM62_MCU_CBASS_DATA_L0_FW_REGION_1_PERMISSION_1 Register
          57. 14.1.4.2.57  CBASS_CENTRAL_FW_EXPORT_AM62_MAIN_CENTRAL_CBASS_TO_AM62_MCU_CBASS_DATA_L0_FW_REGION_1_PERMISSION_2 Register
          58. 14.1.4.2.58  CBASS_CENTRAL_FW_EXPORT_AM62_MAIN_CENTRAL_CBASS_TO_AM62_MCU_CBASS_DATA_L0_FW_REGION_1_START_ADDRESS_L Register
          59. 14.1.4.2.59  CBASS_CENTRAL_FW_EXPORT_AM62_MAIN_CENTRAL_CBASS_TO_AM62_MCU_CBASS_DATA_L0_FW_REGION_1_START_ADDRESS_H Register
          60. 14.1.4.2.60  CBASS_CENTRAL_FW_EXPORT_AM62_MAIN_CENTRAL_CBASS_TO_AM62_MCU_CBASS_DATA_L0_FW_REGION_1_END_ADDRESS_L Register
          61. 14.1.4.2.61  CBASS_CENTRAL_FW_EXPORT_AM62_MAIN_CENTRAL_CBASS_TO_AM62_MCU_CBASS_DATA_L0_FW_REGION_1_END_ADDRESS_H Register
          62. 14.1.4.2.62  CBASS_CENTRAL_FW_EXPORT_AM62_MAIN_CENTRAL_CBASS_TO_AM62_MCU_CBASS_DATA_L0_FW_REGION_2_CONTROL Register
          63. 14.1.4.2.63  CBASS_CENTRAL_FW_EXPORT_AM62_MAIN_CENTRAL_CBASS_TO_AM62_MCU_CBASS_DATA_L0_FW_REGION_2_PERMISSION_0 Register
          64. 14.1.4.2.64  CBASS_CENTRAL_FW_EXPORT_AM62_MAIN_CENTRAL_CBASS_TO_AM62_MCU_CBASS_DATA_L0_FW_REGION_2_PERMISSION_1 Register
          65. 14.1.4.2.65  CBASS_CENTRAL_FW_EXPORT_AM62_MAIN_CENTRAL_CBASS_TO_AM62_MCU_CBASS_DATA_L0_FW_REGION_2_PERMISSION_2 Register
          66. 14.1.4.2.66  CBASS_CENTRAL_FW_EXPORT_AM62_MAIN_CENTRAL_CBASS_TO_AM62_MCU_CBASS_DATA_L0_FW_REGION_2_START_ADDRESS_L Register
          67. 14.1.4.2.67  CBASS_CENTRAL_FW_EXPORT_AM62_MAIN_CENTRAL_CBASS_TO_AM62_MCU_CBASS_DATA_L0_FW_REGION_2_START_ADDRESS_H Register
          68. 14.1.4.2.68  CBASS_CENTRAL_FW_EXPORT_AM62_MAIN_CENTRAL_CBASS_TO_AM62_MCU_CBASS_DATA_L0_FW_REGION_2_END_ADDRESS_L Register
          69. 14.1.4.2.69  CBASS_CENTRAL_FW_EXPORT_AM62_MAIN_CENTRAL_CBASS_TO_AM62_MCU_CBASS_DATA_L0_FW_REGION_2_END_ADDRESS_H Register
          70. 14.1.4.2.70  CBASS_CENTRAL_FW_EXPORT_AM62_MAIN_CENTRAL_CBASS_TO_AM62_MCU_CBASS_DATA_L0_FW_REGION_3_CONTROL Register
          71. 14.1.4.2.71  CBASS_CENTRAL_FW_EXPORT_AM62_MAIN_CENTRAL_CBASS_TO_AM62_MCU_CBASS_DATA_L0_FW_REGION_3_PERMISSION_0 Register
          72. 14.1.4.2.72  CBASS_CENTRAL_FW_EXPORT_AM62_MAIN_CENTRAL_CBASS_TO_AM62_MCU_CBASS_DATA_L0_FW_REGION_3_PERMISSION_1 Register
          73. 14.1.4.2.73  CBASS_CENTRAL_FW_EXPORT_AM62_MAIN_CENTRAL_CBASS_TO_AM62_MCU_CBASS_DATA_L0_FW_REGION_3_PERMISSION_2 Register
          74. 14.1.4.2.74  CBASS_CENTRAL_FW_EXPORT_AM62_MAIN_CENTRAL_CBASS_TO_AM62_MCU_CBASS_DATA_L0_FW_REGION_3_START_ADDRESS_L Register
          75. 14.1.4.2.75  CBASS_CENTRAL_FW_EXPORT_AM62_MAIN_CENTRAL_CBASS_TO_AM62_MCU_CBASS_DATA_L0_FW_REGION_3_START_ADDRESS_H Register
          76. 14.1.4.2.76  CBASS_CENTRAL_FW_EXPORT_AM62_MAIN_CENTRAL_CBASS_TO_AM62_MCU_CBASS_DATA_L0_FW_REGION_3_END_ADDRESS_L Register
          77. 14.1.4.2.77  CBASS_CENTRAL_FW_EXPORT_AM62_MAIN_CENTRAL_CBASS_TO_AM62_MCU_CBASS_DATA_L0_FW_REGION_3_END_ADDRESS_H Register
          78. 14.1.4.2.78  CBASS_CENTRAL_FW_EXPORT_AM62_MAIN_CENTRAL_CBASS_TO_AM62_MCU_CBASS_DATA_L0_FW_REGION_4_CONTROL Register
          79. 14.1.4.2.79  CBASS_CENTRAL_FW_EXPORT_AM62_MAIN_CENTRAL_CBASS_TO_AM62_MCU_CBASS_DATA_L0_FW_REGION_4_PERMISSION_0 Register
          80. 14.1.4.2.80  CBASS_CENTRAL_FW_EXPORT_AM62_MAIN_CENTRAL_CBASS_TO_AM62_MCU_CBASS_DATA_L0_FW_REGION_4_PERMISSION_1 Register
          81. 14.1.4.2.81  CBASS_CENTRAL_FW_EXPORT_AM62_MAIN_CENTRAL_CBASS_TO_AM62_MCU_CBASS_DATA_L0_FW_REGION_4_PERMISSION_2 Register
          82. 14.1.4.2.82  CBASS_CENTRAL_FW_EXPORT_AM62_MAIN_CENTRAL_CBASS_TO_AM62_MCU_CBASS_DATA_L0_FW_REGION_4_START_ADDRESS_L Register
          83. 14.1.4.2.83  CBASS_CENTRAL_FW_EXPORT_AM62_MAIN_CENTRAL_CBASS_TO_AM62_MCU_CBASS_DATA_L0_FW_REGION_4_START_ADDRESS_H Register
          84. 14.1.4.2.84  CBASS_CENTRAL_FW_EXPORT_AM62_MAIN_CENTRAL_CBASS_TO_AM62_MCU_CBASS_DATA_L0_FW_REGION_4_END_ADDRESS_L Register
          85. 14.1.4.2.85  CBASS_CENTRAL_FW_EXPORT_AM62_MAIN_CENTRAL_CBASS_TO_AM62_MCU_CBASS_DATA_L0_FW_REGION_4_END_ADDRESS_H Register
          86. 14.1.4.2.86  CBASS_CENTRAL_FW_EXPORT_AM62_MAIN_CENTRAL_CBASS_TO_AM62_MCU_CBASS_DATA_L0_FW_REGION_5_CONTROL Register
          87. 14.1.4.2.87  CBASS_CENTRAL_FW_EXPORT_AM62_MAIN_CENTRAL_CBASS_TO_AM62_MCU_CBASS_DATA_L0_FW_REGION_5_PERMISSION_0 Register
          88. 14.1.4.2.88  CBASS_CENTRAL_FW_EXPORT_AM62_MAIN_CENTRAL_CBASS_TO_AM62_MCU_CBASS_DATA_L0_FW_REGION_5_PERMISSION_1 Register
          89. 14.1.4.2.89  CBASS_CENTRAL_FW_EXPORT_AM62_MAIN_CENTRAL_CBASS_TO_AM62_MCU_CBASS_DATA_L0_FW_REGION_5_PERMISSION_2 Register
          90. 14.1.4.2.90  CBASS_CENTRAL_FW_EXPORT_AM62_MAIN_CENTRAL_CBASS_TO_AM62_MCU_CBASS_DATA_L0_FW_REGION_5_START_ADDRESS_L Register
          91. 14.1.4.2.91  CBASS_CENTRAL_FW_EXPORT_AM62_MAIN_CENTRAL_CBASS_TO_AM62_MCU_CBASS_DATA_L0_FW_REGION_5_START_ADDRESS_H Register
          92. 14.1.4.2.92  CBASS_CENTRAL_FW_EXPORT_AM62_MAIN_CENTRAL_CBASS_TO_AM62_MCU_CBASS_DATA_L0_FW_REGION_5_END_ADDRESS_L Register
          93. 14.1.4.2.93  CBASS_CENTRAL_FW_EXPORT_AM62_MAIN_CENTRAL_CBASS_TO_AM62_MCU_CBASS_DATA_L0_FW_REGION_5_END_ADDRESS_H Register
          94. 14.1.4.2.94  CBASS_CENTRAL_FW_EXPORT_AM62_MAIN_CENTRAL_CBASS_TO_AM62_MCU_CBASS_DATA_L0_FW_REGION_6_CONTROL Register
          95. 14.1.4.2.95  CBASS_CENTRAL_FW_EXPORT_AM62_MAIN_CENTRAL_CBASS_TO_AM62_MCU_CBASS_DATA_L0_FW_REGION_6_PERMISSION_0 Register
          96. 14.1.4.2.96  CBASS_CENTRAL_FW_EXPORT_AM62_MAIN_CENTRAL_CBASS_TO_AM62_MCU_CBASS_DATA_L0_FW_REGION_6_PERMISSION_1 Register
          97. 14.1.4.2.97  CBASS_CENTRAL_FW_EXPORT_AM62_MAIN_CENTRAL_CBASS_TO_AM62_MCU_CBASS_DATA_L0_FW_REGION_6_PERMISSION_2 Register
          98. 14.1.4.2.98  CBASS_CENTRAL_FW_EXPORT_AM62_MAIN_CENTRAL_CBASS_TO_AM62_MCU_CBASS_DATA_L0_FW_REGION_6_START_ADDRESS_L Register
          99. 14.1.4.2.99  CBASS_CENTRAL_FW_EXPORT_AM62_MAIN_CENTRAL_CBASS_TO_AM62_MCU_CBASS_DATA_L0_FW_REGION_6_START_ADDRESS_H Register
          100. 14.1.4.2.100 CBASS_CENTRAL_FW_EXPORT_AM62_MAIN_CENTRAL_CBASS_TO_AM62_MCU_CBASS_DATA_L0_FW_REGION_6_END_ADDRESS_L Register
          101. 14.1.4.2.101 CBASS_CENTRAL_FW_EXPORT_AM62_MAIN_CENTRAL_CBASS_TO_AM62_MCU_CBASS_DATA_L0_FW_REGION_6_END_ADDRESS_H Register
          102. 14.1.4.2.102 CBASS_CENTRAL_FW_EXPORT_AM62_MAIN_CENTRAL_CBASS_TO_AM62_MCU_CBASS_DATA_L0_FW_REGION_7_CONTROL Register
          103. 14.1.4.2.103 CBASS_CENTRAL_FW_EXPORT_AM62_MAIN_CENTRAL_CBASS_TO_AM62_MCU_CBASS_DATA_L0_FW_REGION_7_PERMISSION_0 Register
          104. 14.1.4.2.104 CBASS_CENTRAL_FW_EXPORT_AM62_MAIN_CENTRAL_CBASS_TO_AM62_MCU_CBASS_DATA_L0_FW_REGION_7_PERMISSION_1 Register
          105. 14.1.4.2.105 CBASS_CENTRAL_FW_EXPORT_AM62_MAIN_CENTRAL_CBASS_TO_AM62_MCU_CBASS_DATA_L0_FW_REGION_7_PERMISSION_2 Register
          106. 14.1.4.2.106 CBASS_CENTRAL_FW_EXPORT_AM62_MAIN_CENTRAL_CBASS_TO_AM62_MCU_CBASS_DATA_L0_FW_REGION_7_START_ADDRESS_L Register
          107. 14.1.4.2.107 CBASS_CENTRAL_FW_EXPORT_AM62_MAIN_CENTRAL_CBASS_TO_AM62_MCU_CBASS_DATA_L0_FW_REGION_7_START_ADDRESS_H Register
          108. 14.1.4.2.108 CBASS_CENTRAL_FW_EXPORT_AM62_MAIN_CENTRAL_CBASS_TO_AM62_MCU_CBASS_DATA_L0_FW_REGION_7_END_ADDRESS_L Register
          109. 14.1.4.2.109 CBASS_CENTRAL_FW_EXPORT_AM62_MAIN_CENTRAL_CBASS_TO_AM62_MCU_CBASS_DATA_L0_FW_REGION_7_END_ADDRESS_H Register
          110. 14.1.4.2.110 CBASS_CENTRAL_FW_BR_SCRP_32B_DMSC_HSM_TO_SCRP_HSM_CLK2_L0_FW_REGION_0_CONTROL Register
          111. 14.1.4.2.111 CBASS_CENTRAL_FW_BR_SCRP_32B_DMSC_HSM_TO_SCRP_HSM_CLK2_L0_FW_REGION_0_PERMISSION_0 Register
          112. 14.1.4.2.112 CBASS_CENTRAL_FW_BR_SCRP_32B_DMSC_HSM_TO_SCRP_HSM_CLK2_L0_FW_REGION_0_PERMISSION_1 Register
          113. 14.1.4.2.113 CBASS_CENTRAL_FW_BR_SCRP_32B_DMSC_HSM_TO_SCRP_HSM_CLK2_L0_FW_REGION_0_PERMISSION_2 Register
          114. 14.1.4.2.114 CBASS_CENTRAL_FW_BR_SCRP_32B_DMSC_HSM_TO_SCRP_HSM_CLK2_L0_FW_REGION_0_START_ADDRESS_L Register
          115. 14.1.4.2.115 CBASS_CENTRAL_FW_BR_SCRP_32B_DMSC_HSM_TO_SCRP_HSM_CLK2_L0_FW_REGION_0_START_ADDRESS_H Register
          116. 14.1.4.2.116 CBASS_CENTRAL_FW_BR_SCRP_32B_DMSC_HSM_TO_SCRP_HSM_CLK2_L0_FW_REGION_0_END_ADDRESS_L Register
          117. 14.1.4.2.117 CBASS_CENTRAL_FW_BR_SCRP_32B_DMSC_HSM_TO_SCRP_HSM_CLK2_L0_FW_REGION_0_END_ADDRESS_H Register
          118. 14.1.4.2.118 CBASS_CENTRAL_FW_BR_SCRP_32B_DMSC_HSM_TO_SCRP_HSM_CLK2_L0_FW_REGION_1_CONTROL Register
          119. 14.1.4.2.119 CBASS_CENTRAL_FW_BR_SCRP_32B_DMSC_HSM_TO_SCRP_HSM_CLK2_L0_FW_REGION_1_PERMISSION_0 Register
          120. 14.1.4.2.120 CBASS_CENTRAL_FW_BR_SCRP_32B_DMSC_HSM_TO_SCRP_HSM_CLK2_L0_FW_REGION_1_PERMISSION_1 Register
          121. 14.1.4.2.121 CBASS_CENTRAL_FW_BR_SCRP_32B_DMSC_HSM_TO_SCRP_HSM_CLK2_L0_FW_REGION_1_PERMISSION_2 Register
          122. 14.1.4.2.122 CBASS_CENTRAL_FW_BR_SCRP_32B_DMSC_HSM_TO_SCRP_HSM_CLK2_L0_FW_REGION_1_START_ADDRESS_L Register
          123. 14.1.4.2.123 CBASS_CENTRAL_FW_BR_SCRP_32B_DMSC_HSM_TO_SCRP_HSM_CLK2_L0_FW_REGION_1_START_ADDRESS_H Register
          124. 14.1.4.2.124 CBASS_CENTRAL_FW_BR_SCRP_32B_DMSC_HSM_TO_SCRP_HSM_CLK2_L0_FW_REGION_1_END_ADDRESS_L Register
          125. 14.1.4.2.125 CBASS_CENTRAL_FW_BR_SCRP_32B_DMSC_HSM_TO_SCRP_HSM_CLK2_L0_FW_REGION_1_END_ADDRESS_H Register
          126. 14.1.4.2.126 CBASS_CENTRAL_FW_BR_SCRP_32B_DMSC_HSM_TO_SCRP_HSM_CLK2_L0_FW_REGION_2_CONTROL Register
          127. 14.1.4.2.127 CBASS_CENTRAL_FW_BR_SCRP_32B_DMSC_HSM_TO_SCRP_HSM_CLK2_L0_FW_REGION_2_PERMISSION_0 Register
          128. 14.1.4.2.128 CBASS_CENTRAL_FW_BR_SCRP_32B_DMSC_HSM_TO_SCRP_HSM_CLK2_L0_FW_REGION_2_PERMISSION_1 Register
          129. 14.1.4.2.129 CBASS_CENTRAL_FW_BR_SCRP_32B_DMSC_HSM_TO_SCRP_HSM_CLK2_L0_FW_REGION_2_PERMISSION_2 Register
          130. 14.1.4.2.130 CBASS_CENTRAL_FW_BR_SCRP_32B_DMSC_HSM_TO_SCRP_HSM_CLK2_L0_FW_REGION_2_START_ADDRESS_L Register
          131. 14.1.4.2.131 CBASS_CENTRAL_FW_BR_SCRP_32B_DMSC_HSM_TO_SCRP_HSM_CLK2_L0_FW_REGION_2_START_ADDRESS_H Register
          132. 14.1.4.2.132 CBASS_CENTRAL_FW_BR_SCRP_32B_DMSC_HSM_TO_SCRP_HSM_CLK2_L0_FW_REGION_2_END_ADDRESS_L Register
          133. 14.1.4.2.133 CBASS_CENTRAL_FW_BR_SCRP_32B_DMSC_HSM_TO_SCRP_HSM_CLK2_L0_FW_REGION_2_END_ADDRESS_H Register
          134. 14.1.4.2.134 CBASS_CENTRAL_FW_BR_SCRP_32B_DMSC_HSM_TO_SCRP_HSM_CLK2_L0_FW_REGION_3_CONTROL Register
          135. 14.1.4.2.135 CBASS_CENTRAL_FW_BR_SCRP_32B_DMSC_HSM_TO_SCRP_HSM_CLK2_L0_FW_REGION_3_PERMISSION_0 Register
          136. 14.1.4.2.136 CBASS_CENTRAL_FW_BR_SCRP_32B_DMSC_HSM_TO_SCRP_HSM_CLK2_L0_FW_REGION_3_PERMISSION_1 Register
          137. 14.1.4.2.137 CBASS_CENTRAL_FW_BR_SCRP_32B_DMSC_HSM_TO_SCRP_HSM_CLK2_L0_FW_REGION_3_PERMISSION_2 Register
          138. 14.1.4.2.138 CBASS_CENTRAL_FW_BR_SCRP_32B_DMSC_HSM_TO_SCRP_HSM_CLK2_L0_FW_REGION_3_START_ADDRESS_L Register
          139. 14.1.4.2.139 CBASS_CENTRAL_FW_BR_SCRP_32B_DMSC_HSM_TO_SCRP_HSM_CLK2_L0_FW_REGION_3_START_ADDRESS_H Register
          140. 14.1.4.2.140 CBASS_CENTRAL_FW_BR_SCRP_32B_DMSC_HSM_TO_SCRP_HSM_CLK2_L0_FW_REGION_3_END_ADDRESS_L Register
          141. 14.1.4.2.141 CBASS_CENTRAL_FW_BR_SCRP_32B_DMSC_HSM_TO_SCRP_HSM_CLK2_L0_FW_REGION_3_END_ADDRESS_H Register
          142. 14.1.4.2.142 CBASS_CENTRAL_ISC_IICSS_M_MAIN_0_PR1_MST_VBUSP0_ISC_REGION_0_CONTROL Register
          143. 14.1.4.2.143 CBASS_CENTRAL_ISC_IICSS_M_MAIN_0_PR1_MST_VBUSP0_ISC_REGION_0_START_ADDRESS_L Register
          144. 14.1.4.2.144 CBASS_CENTRAL_ISC_IICSS_M_MAIN_0_PR1_MST_VBUSP0_ISC_REGION_0_START_ADDRESS_H Register
          145. 14.1.4.2.145 CBASS_CENTRAL_ISC_IICSS_M_MAIN_0_PR1_MST_VBUSP0_ISC_REGION_0_END_ADDRESS_L Register
          146. 14.1.4.2.146 CBASS_CENTRAL_ISC_IICSS_M_MAIN_0_PR1_MST_VBUSP0_ISC_REGION_0_END_ADDRESS_H Register
          147. 14.1.4.2.147 CBASS_CENTRAL_ISC_IICSS_M_MAIN_0_PR1_MST_VBUSP0_ISC_REGION_DEF_CONTROL Register
          148. 14.1.4.2.148 CBASS_CENTRAL_ISC_IICSS_M_MAIN_0_PR1_MST_VBUSP1_ISC_REGION_0_CONTROL Register
          149. 14.1.4.2.149 CBASS_CENTRAL_ISC_IICSS_M_MAIN_0_PR1_MST_VBUSP1_ISC_REGION_0_START_ADDRESS_L Register
          150. 14.1.4.2.150 CBASS_CENTRAL_ISC_IICSS_M_MAIN_0_PR1_MST_VBUSP1_ISC_REGION_0_START_ADDRESS_H Register
          151. 14.1.4.2.151 CBASS_CENTRAL_ISC_IICSS_M_MAIN_0_PR1_MST_VBUSP1_ISC_REGION_0_END_ADDRESS_L Register
          152. 14.1.4.2.152 CBASS_CENTRAL_ISC_IICSS_M_MAIN_0_PR1_MST_VBUSP1_ISC_REGION_0_END_ADDRESS_H Register
          153. 14.1.4.2.153 CBASS_CENTRAL_ISC_IICSS_M_MAIN_0_PR1_MST_VBUSP1_ISC_REGION_DEF_CONTROL Register
          154. 14.1.4.2.154 CBASS_CENTRAL_GLB_PID Register
          155. 14.1.4.2.155 CBASS_CENTRAL_GLB_DESTINATION_ID Register
          156. 14.1.4.2.156 CBASS_CENTRAL_GLB_EXCEPTION_LOGGING_CONTROL Register
          157. 14.1.4.2.157 CBASS_CENTRAL_GLB_EXCEPTION_LOGGING_HEADER0 Register
          158. 14.1.4.2.158 CBASS_CENTRAL_GLB_EXCEPTION_LOGGING_HEADER1 Register
          159. 14.1.4.2.159 CBASS_CENTRAL_GLB_EXCEPTION_LOGGING_DATA0 Register
          160. 14.1.4.2.160 CBASS_CENTRAL_GLB_EXCEPTION_LOGGING_DATA1 Register
          161. 14.1.4.2.161 CBASS_CENTRAL_GLB_EXCEPTION_LOGGING_DATA2 Register
          162. 14.1.4.2.162 CBASS_CENTRAL_GLB_EXCEPTION_LOGGING_DATA3 Register
          163. 14.1.4.2.163 CBASS_CENTRAL_GLB_EXCEPTION_PEND_SET Register
          164. 14.1.4.2.164 CBASS_CENTRAL_GLB_EXCEPTION_PEND_CLEAR Register
          165. 14.1.4.2.165 CBASS_CENTRAL_QOS_IICSS_M_MAIN_0_PR1_MST_VBUSP0_MAP0 Register
          166. 14.1.4.2.166 CBASS_CENTRAL_QOS_IICSS_M_MAIN_0_PR1_MST_VBUSP1_MAP0 Register
      5. 14.1.5  cbass_dbg
        1. 14.1.5.1 cbass_dbg Summaries
          1.        4561
        2. 14.1.5.2 cbass_dbg Registers
          1. 14.1.5.2.1  CBASS_DBG_ERR_PID Register
          2. 14.1.5.2.2  CBASS_DBG_ERR_DESTINATION_ID Register
          3. 14.1.5.2.3  CBASS_DBG_ERR_EXCEPTION_LOGGING_HEADER0 Register
          4. 14.1.5.2.4  CBASS_DBG_ERR_EXCEPTION_LOGGING_HEADER1 Register
          5. 14.1.5.2.5  CBASS_DBG_ERR_EXCEPTION_LOGGING_DATA0 Register
          6. 14.1.5.2.6  CBASS_DBG_ERR_EXCEPTION_LOGGING_DATA1 Register
          7. 14.1.5.2.7  CBASS_DBG_ERR_EXCEPTION_LOGGING_DATA2 Register
          8. 14.1.5.2.8  CBASS_DBG_ERR_EXCEPTION_LOGGING_DATA3 Register
          9. 14.1.5.2.9  CBASS_DBG_ERR_ERR_INTR_RAW_STAT Register
          10. 14.1.5.2.10 CBASS_DBG_ERR_ERR_INTR_ENABLED_STAT Register
          11. 14.1.5.2.11 CBASS_DBG_ERR_ERR_INTR_ENABLE_SET Register
          12. 14.1.5.2.12 CBASS_DBG_ERR_ERR_INTR_ENABLE_CLR Register
          13. 14.1.5.2.13 CBASS_DBG_ERR_EOI Register
      6. 14.1.6  cbass_fw
        1. 14.1.6.1 cbass_fw Summaries
          1.        4578
        2. 14.1.6.2 cbass_fw Registers
          1. 14.1.6.2.1  CBASS_FW_ERR_PID Register
          2. 14.1.6.2.2  CBASS_FW_ERR_DESTINATION_ID Register
          3. 14.1.6.2.3  CBASS_FW_ERR_EXCEPTION_LOGGING_HEADER0 Register
          4. 14.1.6.2.4  CBASS_FW_ERR_EXCEPTION_LOGGING_HEADER1 Register
          5. 14.1.6.2.5  CBASS_FW_ERR_EXCEPTION_LOGGING_DATA0 Register
          6. 14.1.6.2.6  CBASS_FW_ERR_EXCEPTION_LOGGING_DATA1 Register
          7. 14.1.6.2.7  CBASS_FW_ERR_EXCEPTION_LOGGING_DATA2 Register
          8. 14.1.6.2.8  CBASS_FW_ERR_EXCEPTION_LOGGING_DATA3 Register
          9. 14.1.6.2.9  CBASS_FW_ERR_ERR_INTR_RAW_STAT Register
          10. 14.1.6.2.10 CBASS_FW_ERR_ERR_INTR_ENABLED_STAT Register
          11. 14.1.6.2.11 CBASS_FW_ERR_ERR_INTR_ENABLE_SET Register
          12. 14.1.6.2.12 CBASS_FW_ERR_ERR_INTR_ENABLE_CLR Register
          13. 14.1.6.2.13 CBASS_FW_ERR_EOI Register
      7. 14.1.7  cbass_infra
        1. 14.1.7.1 cbass_infra Summaries
          1.        4595
        2. 14.1.7.2 cbass_infra Registers
          1. 14.1.7.2.1  CBASS_INFRA_ERR_PID Register
          2. 14.1.7.2.2  CBASS_INFRA_ERR_DESTINATION_ID Register
          3. 14.1.7.2.3  CBASS_INFRA_ERR_EXCEPTION_LOGGING_HEADER0 Register
          4. 14.1.7.2.4  CBASS_INFRA_ERR_EXCEPTION_LOGGING_HEADER1 Register
          5. 14.1.7.2.5  CBASS_INFRA_ERR_EXCEPTION_LOGGING_DATA0 Register
          6. 14.1.7.2.6  CBASS_INFRA_ERR_EXCEPTION_LOGGING_DATA1 Register
          7. 14.1.7.2.7  CBASS_INFRA_ERR_EXCEPTION_LOGGING_DATA2 Register
          8. 14.1.7.2.8  CBASS_INFRA_ERR_EXCEPTION_LOGGING_DATA3 Register
          9. 14.1.7.2.9  CBASS_INFRA_ERR_ERR_INTR_RAW_STAT Register
          10. 14.1.7.2.10 CBASS_INFRA_ERR_ERR_INTR_ENABLED_STAT Register
          11. 14.1.7.2.11 CBASS_INFRA_ERR_ERR_INTR_ENABLE_SET Register
          12. 14.1.7.2.12 CBASS_INFRA_ERR_ERR_INTR_ENABLE_CLR Register
          13. 14.1.7.2.13 CBASS_INFRA_ERR_EOI Register
      8. 14.1.8  cbass_ipcss
        1. 14.1.8.1 cbass_ipcss Summaries
          1.        4612
          2.        4613
          3.        4614
        2. 14.1.8.2 cbass_ipcss Registers
          1. 14.1.8.2.1   CBASS_IPCSS_ERR_PID Register
          2. 14.1.8.2.2   CBASS_IPCSS_ERR_DESTINATION_ID Register
          3. 14.1.8.2.3   CBASS_IPCSS_ERR_EXCEPTION_LOGGING_HEADER0 Register
          4. 14.1.8.2.4   CBASS_IPCSS_ERR_EXCEPTION_LOGGING_HEADER1 Register
          5. 14.1.8.2.5   CBASS_IPCSS_ERR_EXCEPTION_LOGGING_DATA0 Register
          6. 14.1.8.2.6   CBASS_IPCSS_ERR_EXCEPTION_LOGGING_DATA1 Register
          7. 14.1.8.2.7   CBASS_IPCSS_ERR_EXCEPTION_LOGGING_DATA2 Register
          8. 14.1.8.2.8   CBASS_IPCSS_ERR_EXCEPTION_LOGGING_DATA3 Register
          9. 14.1.8.2.9   CBASS_IPCSS_ERR_ERR_INTR_RAW_STAT Register
          10. 14.1.8.2.10  CBASS_IPCSS_ERR_ERR_INTR_ENABLED_STAT Register
          11. 14.1.8.2.11  CBASS_IPCSS_ERR_ERR_INTR_ENABLE_SET Register
          12. 14.1.8.2.12  CBASS_IPCSS_ERR_ERR_INTR_ENABLE_CLR Register
          13. 14.1.8.2.13  CBASS_IPCSS_ERR_EOI Register
          14. 14.1.8.2.14  CBASS_IPCSS_FW_IDMSS_AM62_MAIN_0_IPCSS_VBM_DST_FW_REGION_0_CONTROL Register
          15. 14.1.8.2.15  CBASS_IPCSS_FW_IDMSS_AM62_MAIN_0_IPCSS_VBM_DST_FW_REGION_0_PERMISSION_0 Register
          16. 14.1.8.2.16  CBASS_IPCSS_FW_IDMSS_AM62_MAIN_0_IPCSS_VBM_DST_FW_REGION_0_PERMISSION_1 Register
          17. 14.1.8.2.17  CBASS_IPCSS_FW_IDMSS_AM62_MAIN_0_IPCSS_VBM_DST_FW_REGION_0_PERMISSION_2 Register
          18. 14.1.8.2.18  CBASS_IPCSS_FW_IDMSS_AM62_MAIN_0_IPCSS_VBM_DST_FW_REGION_0_START_ADDRESS_L Register
          19. 14.1.8.2.19  CBASS_IPCSS_FW_IDMSS_AM62_MAIN_0_IPCSS_VBM_DST_FW_REGION_0_START_ADDRESS_H Register
          20. 14.1.8.2.20  CBASS_IPCSS_FW_IDMSS_AM62_MAIN_0_IPCSS_VBM_DST_FW_REGION_0_END_ADDRESS_L Register
          21. 14.1.8.2.21  CBASS_IPCSS_FW_IDMSS_AM62_MAIN_0_IPCSS_VBM_DST_FW_REGION_0_END_ADDRESS_H Register
          22. 14.1.8.2.22  CBASS_IPCSS_FW_IDMSS_AM62_MAIN_0_IPCSS_VBM_DST_FW_REGION_1_CONTROL Register
          23. 14.1.8.2.23  CBASS_IPCSS_FW_IDMSS_AM62_MAIN_0_IPCSS_VBM_DST_FW_REGION_1_PERMISSION_0 Register
          24. 14.1.8.2.24  CBASS_IPCSS_FW_IDMSS_AM62_MAIN_0_IPCSS_VBM_DST_FW_REGION_1_PERMISSION_1 Register
          25. 14.1.8.2.25  CBASS_IPCSS_FW_IDMSS_AM62_MAIN_0_IPCSS_VBM_DST_FW_REGION_1_PERMISSION_2 Register
          26. 14.1.8.2.26  CBASS_IPCSS_FW_IDMSS_AM62_MAIN_0_IPCSS_VBM_DST_FW_REGION_1_START_ADDRESS_L Register
          27. 14.1.8.2.27  CBASS_IPCSS_FW_IDMSS_AM62_MAIN_0_IPCSS_VBM_DST_FW_REGION_1_START_ADDRESS_H Register
          28. 14.1.8.2.28  CBASS_IPCSS_FW_IDMSS_AM62_MAIN_0_IPCSS_VBM_DST_FW_REGION_1_END_ADDRESS_L Register
          29. 14.1.8.2.29  CBASS_IPCSS_FW_IDMSS_AM62_MAIN_0_IPCSS_VBM_DST_FW_REGION_1_END_ADDRESS_H Register
          30. 14.1.8.2.30  CBASS_IPCSS_FW_IDMSS_AM62_MAIN_0_IPCSS_VBM_DST_FW_REGION_2_CONTROL Register
          31. 14.1.8.2.31  CBASS_IPCSS_FW_IDMSS_AM62_MAIN_0_IPCSS_VBM_DST_FW_REGION_2_PERMISSION_0 Register
          32. 14.1.8.2.32  CBASS_IPCSS_FW_IDMSS_AM62_MAIN_0_IPCSS_VBM_DST_FW_REGION_2_PERMISSION_1 Register
          33. 14.1.8.2.33  CBASS_IPCSS_FW_IDMSS_AM62_MAIN_0_IPCSS_VBM_DST_FW_REGION_2_PERMISSION_2 Register
          34. 14.1.8.2.34  CBASS_IPCSS_FW_IDMSS_AM62_MAIN_0_IPCSS_VBM_DST_FW_REGION_2_START_ADDRESS_L Register
          35. 14.1.8.2.35  CBASS_IPCSS_FW_IDMSS_AM62_MAIN_0_IPCSS_VBM_DST_FW_REGION_2_START_ADDRESS_H Register
          36. 14.1.8.2.36  CBASS_IPCSS_FW_IDMSS_AM62_MAIN_0_IPCSS_VBM_DST_FW_REGION_2_END_ADDRESS_L Register
          37. 14.1.8.2.37  CBASS_IPCSS_FW_IDMSS_AM62_MAIN_0_IPCSS_VBM_DST_FW_REGION_2_END_ADDRESS_H Register
          38. 14.1.8.2.38  CBASS_IPCSS_FW_IDMSS_AM62_MAIN_0_IPCSS_VBM_DST_FW_REGION_3_CONTROL Register
          39. 14.1.8.2.39  CBASS_IPCSS_FW_IDMSS_AM62_MAIN_0_IPCSS_VBM_DST_FW_REGION_3_PERMISSION_0 Register
          40. 14.1.8.2.40  CBASS_IPCSS_FW_IDMSS_AM62_MAIN_0_IPCSS_VBM_DST_FW_REGION_3_PERMISSION_1 Register
          41. 14.1.8.2.41  CBASS_IPCSS_FW_IDMSS_AM62_MAIN_0_IPCSS_VBM_DST_FW_REGION_3_PERMISSION_2 Register
          42. 14.1.8.2.42  CBASS_IPCSS_FW_IDMSS_AM62_MAIN_0_IPCSS_VBM_DST_FW_REGION_3_START_ADDRESS_L Register
          43. 14.1.8.2.43  CBASS_IPCSS_FW_IDMSS_AM62_MAIN_0_IPCSS_VBM_DST_FW_REGION_3_START_ADDRESS_H Register
          44. 14.1.8.2.44  CBASS_IPCSS_FW_IDMSS_AM62_MAIN_0_IPCSS_VBM_DST_FW_REGION_3_END_ADDRESS_L Register
          45. 14.1.8.2.45  CBASS_IPCSS_FW_IDMSS_AM62_MAIN_0_IPCSS_VBM_DST_FW_REGION_3_END_ADDRESS_H Register
          46. 14.1.8.2.46  CBASS_IPCSS_FW_IDMSS_AM62_MAIN_0_IPCSS_VBM_DST_FW_REGION_4_CONTROL Register
          47. 14.1.8.2.47  CBASS_IPCSS_FW_IDMSS_AM62_MAIN_0_IPCSS_VBM_DST_FW_REGION_4_PERMISSION_0 Register
          48. 14.1.8.2.48  CBASS_IPCSS_FW_IDMSS_AM62_MAIN_0_IPCSS_VBM_DST_FW_REGION_4_PERMISSION_1 Register
          49. 14.1.8.2.49  CBASS_IPCSS_FW_IDMSS_AM62_MAIN_0_IPCSS_VBM_DST_FW_REGION_4_PERMISSION_2 Register
          50. 14.1.8.2.50  CBASS_IPCSS_FW_IDMSS_AM62_MAIN_0_IPCSS_VBM_DST_FW_REGION_4_START_ADDRESS_L Register
          51. 14.1.8.2.51  CBASS_IPCSS_FW_IDMSS_AM62_MAIN_0_IPCSS_VBM_DST_FW_REGION_4_START_ADDRESS_H Register
          52. 14.1.8.2.52  CBASS_IPCSS_FW_IDMSS_AM62_MAIN_0_IPCSS_VBM_DST_FW_REGION_4_END_ADDRESS_L Register
          53. 14.1.8.2.53  CBASS_IPCSS_FW_IDMSS_AM62_MAIN_0_IPCSS_VBM_DST_FW_REGION_4_END_ADDRESS_H Register
          54. 14.1.8.2.54  CBASS_IPCSS_FW_IDMSS_AM62_MAIN_0_IPCSS_VBM_DST_FW_REGION_5_CONTROL Register
          55. 14.1.8.2.55  CBASS_IPCSS_FW_IDMSS_AM62_MAIN_0_IPCSS_VBM_DST_FW_REGION_5_PERMISSION_0 Register
          56. 14.1.8.2.56  CBASS_IPCSS_FW_IDMSS_AM62_MAIN_0_IPCSS_VBM_DST_FW_REGION_5_PERMISSION_1 Register
          57. 14.1.8.2.57  CBASS_IPCSS_FW_IDMSS_AM62_MAIN_0_IPCSS_VBM_DST_FW_REGION_5_PERMISSION_2 Register
          58. 14.1.8.2.58  CBASS_IPCSS_FW_IDMSS_AM62_MAIN_0_IPCSS_VBM_DST_FW_REGION_5_START_ADDRESS_L Register
          59. 14.1.8.2.59  CBASS_IPCSS_FW_IDMSS_AM62_MAIN_0_IPCSS_VBM_DST_FW_REGION_5_START_ADDRESS_H Register
          60. 14.1.8.2.60  CBASS_IPCSS_FW_IDMSS_AM62_MAIN_0_IPCSS_VBM_DST_FW_REGION_5_END_ADDRESS_L Register
          61. 14.1.8.2.61  CBASS_IPCSS_FW_IDMSS_AM62_MAIN_0_IPCSS_VBM_DST_FW_REGION_5_END_ADDRESS_H Register
          62. 14.1.8.2.62  CBASS_IPCSS_FW_IDMSS_AM62_MAIN_0_IPCSS_VBM_DST_FW_REGION_6_CONTROL Register
          63. 14.1.8.2.63  CBASS_IPCSS_FW_IDMSS_AM62_MAIN_0_IPCSS_VBM_DST_FW_REGION_6_PERMISSION_0 Register
          64. 14.1.8.2.64  CBASS_IPCSS_FW_IDMSS_AM62_MAIN_0_IPCSS_VBM_DST_FW_REGION_6_PERMISSION_1 Register
          65. 14.1.8.2.65  CBASS_IPCSS_FW_IDMSS_AM62_MAIN_0_IPCSS_VBM_DST_FW_REGION_6_PERMISSION_2 Register
          66. 14.1.8.2.66  CBASS_IPCSS_FW_IDMSS_AM62_MAIN_0_IPCSS_VBM_DST_FW_REGION_6_START_ADDRESS_L Register
          67. 14.1.8.2.67  CBASS_IPCSS_FW_IDMSS_AM62_MAIN_0_IPCSS_VBM_DST_FW_REGION_6_START_ADDRESS_H Register
          68. 14.1.8.2.68  CBASS_IPCSS_FW_IDMSS_AM62_MAIN_0_IPCSS_VBM_DST_FW_REGION_6_END_ADDRESS_L Register
          69. 14.1.8.2.69  CBASS_IPCSS_FW_IDMSS_AM62_MAIN_0_IPCSS_VBM_DST_FW_REGION_6_END_ADDRESS_H Register
          70. 14.1.8.2.70  CBASS_IPCSS_FW_IDMSS_AM62_MAIN_0_IPCSS_VBM_DST_FW_REGION_7_CONTROL Register
          71. 14.1.8.2.71  CBASS_IPCSS_FW_IDMSS_AM62_MAIN_0_IPCSS_VBM_DST_FW_REGION_7_PERMISSION_0 Register
          72. 14.1.8.2.72  CBASS_IPCSS_FW_IDMSS_AM62_MAIN_0_IPCSS_VBM_DST_FW_REGION_7_PERMISSION_1 Register
          73. 14.1.8.2.73  CBASS_IPCSS_FW_IDMSS_AM62_MAIN_0_IPCSS_VBM_DST_FW_REGION_7_PERMISSION_2 Register
          74. 14.1.8.2.74  CBASS_IPCSS_FW_IDMSS_AM62_MAIN_0_IPCSS_VBM_DST_FW_REGION_7_START_ADDRESS_L Register
          75. 14.1.8.2.75  CBASS_IPCSS_FW_IDMSS_AM62_MAIN_0_IPCSS_VBM_DST_FW_REGION_7_START_ADDRESS_H Register
          76. 14.1.8.2.76  CBASS_IPCSS_FW_IDMSS_AM62_MAIN_0_IPCSS_VBM_DST_FW_REGION_7_END_ADDRESS_L Register
          77. 14.1.8.2.77  CBASS_IPCSS_FW_IDMSS_AM62_MAIN_0_IPCSS_VBM_DST_FW_REGION_7_END_ADDRESS_H Register
          78. 14.1.8.2.78  CBASS_IPCSS_FW_ISA3SS_AM62_MAIN_0_IPCSS_VBM_DST_FW_REGION_0_CONTROL Register
          79. 14.1.8.2.79  CBASS_IPCSS_FW_ISA3SS_AM62_MAIN_0_IPCSS_VBM_DST_FW_REGION_0_PERMISSION_0 Register
          80. 14.1.8.2.80  CBASS_IPCSS_FW_ISA3SS_AM62_MAIN_0_IPCSS_VBM_DST_FW_REGION_0_PERMISSION_1 Register
          81. 14.1.8.2.81  CBASS_IPCSS_FW_ISA3SS_AM62_MAIN_0_IPCSS_VBM_DST_FW_REGION_0_PERMISSION_2 Register
          82. 14.1.8.2.82  CBASS_IPCSS_FW_ISA3SS_AM62_MAIN_0_IPCSS_VBM_DST_FW_REGION_0_START_ADDRESS_L Register
          83. 14.1.8.2.83  CBASS_IPCSS_FW_ISA3SS_AM62_MAIN_0_IPCSS_VBM_DST_FW_REGION_0_START_ADDRESS_H Register
          84. 14.1.8.2.84  CBASS_IPCSS_FW_ISA3SS_AM62_MAIN_0_IPCSS_VBM_DST_FW_REGION_0_END_ADDRESS_L Register
          85. 14.1.8.2.85  CBASS_IPCSS_FW_ISA3SS_AM62_MAIN_0_IPCSS_VBM_DST_FW_REGION_0_END_ADDRESS_H Register
          86. 14.1.8.2.86  CBASS_IPCSS_FW_ISA3SS_AM62_MAIN_0_IPCSS_VBM_DST_FW_REGION_1_CONTROL Register
          87. 14.1.8.2.87  CBASS_IPCSS_FW_ISA3SS_AM62_MAIN_0_IPCSS_VBM_DST_FW_REGION_1_PERMISSION_0 Register
          88. 14.1.8.2.88  CBASS_IPCSS_FW_ISA3SS_AM62_MAIN_0_IPCSS_VBM_DST_FW_REGION_1_PERMISSION_1 Register
          89. 14.1.8.2.89  CBASS_IPCSS_FW_ISA3SS_AM62_MAIN_0_IPCSS_VBM_DST_FW_REGION_1_PERMISSION_2 Register
          90. 14.1.8.2.90  CBASS_IPCSS_FW_ISA3SS_AM62_MAIN_0_IPCSS_VBM_DST_FW_REGION_1_START_ADDRESS_L Register
          91. 14.1.8.2.91  CBASS_IPCSS_FW_ISA3SS_AM62_MAIN_0_IPCSS_VBM_DST_FW_REGION_1_START_ADDRESS_H Register
          92. 14.1.8.2.92  CBASS_IPCSS_FW_ISA3SS_AM62_MAIN_0_IPCSS_VBM_DST_FW_REGION_1_END_ADDRESS_L Register
          93. 14.1.8.2.93  CBASS_IPCSS_FW_ISA3SS_AM62_MAIN_0_IPCSS_VBM_DST_FW_REGION_1_END_ADDRESS_H Register
          94. 14.1.8.2.94  CBASS_IPCSS_FW_ISA3SS_AM62_MAIN_0_IPCSS_VBM_DST_FW_REGION_2_CONTROL Register
          95. 14.1.8.2.95  CBASS_IPCSS_FW_ISA3SS_AM62_MAIN_0_IPCSS_VBM_DST_FW_REGION_2_PERMISSION_0 Register
          96. 14.1.8.2.96  CBASS_IPCSS_FW_ISA3SS_AM62_MAIN_0_IPCSS_VBM_DST_FW_REGION_2_PERMISSION_1 Register
          97. 14.1.8.2.97  CBASS_IPCSS_FW_ISA3SS_AM62_MAIN_0_IPCSS_VBM_DST_FW_REGION_2_PERMISSION_2 Register
          98. 14.1.8.2.98  CBASS_IPCSS_FW_ISA3SS_AM62_MAIN_0_IPCSS_VBM_DST_FW_REGION_2_START_ADDRESS_L Register
          99. 14.1.8.2.99  CBASS_IPCSS_FW_ISA3SS_AM62_MAIN_0_IPCSS_VBM_DST_FW_REGION_2_START_ADDRESS_H Register
          100. 14.1.8.2.100 CBASS_IPCSS_FW_ISA3SS_AM62_MAIN_0_IPCSS_VBM_DST_FW_REGION_2_END_ADDRESS_L Register
          101. 14.1.8.2.101 CBASS_IPCSS_FW_ISA3SS_AM62_MAIN_0_IPCSS_VBM_DST_FW_REGION_2_END_ADDRESS_H Register
          102. 14.1.8.2.102 CBASS_IPCSS_FW_ISA3SS_AM62_MAIN_0_IPCSS_VBM_DST_FW_REGION_3_CONTROL Register
          103. 14.1.8.2.103 CBASS_IPCSS_FW_ISA3SS_AM62_MAIN_0_IPCSS_VBM_DST_FW_REGION_3_PERMISSION_0 Register
          104. 14.1.8.2.104 CBASS_IPCSS_FW_ISA3SS_AM62_MAIN_0_IPCSS_VBM_DST_FW_REGION_3_PERMISSION_1 Register
          105. 14.1.8.2.105 CBASS_IPCSS_FW_ISA3SS_AM62_MAIN_0_IPCSS_VBM_DST_FW_REGION_3_PERMISSION_2 Register
          106. 14.1.8.2.106 CBASS_IPCSS_FW_ISA3SS_AM62_MAIN_0_IPCSS_VBM_DST_FW_REGION_3_START_ADDRESS_L Register
          107. 14.1.8.2.107 CBASS_IPCSS_FW_ISA3SS_AM62_MAIN_0_IPCSS_VBM_DST_FW_REGION_3_START_ADDRESS_H Register
          108. 14.1.8.2.108 CBASS_IPCSS_FW_ISA3SS_AM62_MAIN_0_IPCSS_VBM_DST_FW_REGION_3_END_ADDRESS_L Register
          109. 14.1.8.2.109 CBASS_IPCSS_FW_ISA3SS_AM62_MAIN_0_IPCSS_VBM_DST_FW_REGION_3_END_ADDRESS_H Register
          110. 14.1.8.2.110 CBASS_IPCSS_FW_ISA3SS_AM62_MAIN_0_IPCSS_VBM_DST_FW_REGION_4_CONTROL Register
          111. 14.1.8.2.111 CBASS_IPCSS_FW_ISA3SS_AM62_MAIN_0_IPCSS_VBM_DST_FW_REGION_4_PERMISSION_0 Register
          112. 14.1.8.2.112 CBASS_IPCSS_FW_ISA3SS_AM62_MAIN_0_IPCSS_VBM_DST_FW_REGION_4_PERMISSION_1 Register
          113. 14.1.8.2.113 CBASS_IPCSS_FW_ISA3SS_AM62_MAIN_0_IPCSS_VBM_DST_FW_REGION_4_PERMISSION_2 Register
          114. 14.1.8.2.114 CBASS_IPCSS_FW_ISA3SS_AM62_MAIN_0_IPCSS_VBM_DST_FW_REGION_4_START_ADDRESS_L Register
          115. 14.1.8.2.115 CBASS_IPCSS_FW_ISA3SS_AM62_MAIN_0_IPCSS_VBM_DST_FW_REGION_4_START_ADDRESS_H Register
          116. 14.1.8.2.116 CBASS_IPCSS_FW_ISA3SS_AM62_MAIN_0_IPCSS_VBM_DST_FW_REGION_4_END_ADDRESS_L Register
          117. 14.1.8.2.117 CBASS_IPCSS_FW_ISA3SS_AM62_MAIN_0_IPCSS_VBM_DST_FW_REGION_4_END_ADDRESS_H Register
          118. 14.1.8.2.118 CBASS_IPCSS_FW_ISA3SS_AM62_MAIN_0_IPCSS_VBM_DST_FW_REGION_5_CONTROL Register
          119. 14.1.8.2.119 CBASS_IPCSS_FW_ISA3SS_AM62_MAIN_0_IPCSS_VBM_DST_FW_REGION_5_PERMISSION_0 Register
          120. 14.1.8.2.120 CBASS_IPCSS_FW_ISA3SS_AM62_MAIN_0_IPCSS_VBM_DST_FW_REGION_5_PERMISSION_1 Register
          121. 14.1.8.2.121 CBASS_IPCSS_FW_ISA3SS_AM62_MAIN_0_IPCSS_VBM_DST_FW_REGION_5_PERMISSION_2 Register
          122. 14.1.8.2.122 CBASS_IPCSS_FW_ISA3SS_AM62_MAIN_0_IPCSS_VBM_DST_FW_REGION_5_START_ADDRESS_L Register
          123. 14.1.8.2.123 CBASS_IPCSS_FW_ISA3SS_AM62_MAIN_0_IPCSS_VBM_DST_FW_REGION_5_START_ADDRESS_H Register
          124. 14.1.8.2.124 CBASS_IPCSS_FW_ISA3SS_AM62_MAIN_0_IPCSS_VBM_DST_FW_REGION_5_END_ADDRESS_L Register
          125. 14.1.8.2.125 CBASS_IPCSS_FW_ISA3SS_AM62_MAIN_0_IPCSS_VBM_DST_FW_REGION_5_END_ADDRESS_H Register
          126. 14.1.8.2.126 CBASS_IPCSS_FW_ISA3SS_AM62_MAIN_0_IPCSS_VBM_DST_FW_REGION_6_CONTROL Register
          127. 14.1.8.2.127 CBASS_IPCSS_FW_ISA3SS_AM62_MAIN_0_IPCSS_VBM_DST_FW_REGION_6_PERMISSION_0 Register
          128. 14.1.8.2.128 CBASS_IPCSS_FW_ISA3SS_AM62_MAIN_0_IPCSS_VBM_DST_FW_REGION_6_PERMISSION_1 Register
          129. 14.1.8.2.129 CBASS_IPCSS_FW_ISA3SS_AM62_MAIN_0_IPCSS_VBM_DST_FW_REGION_6_PERMISSION_2 Register
          130. 14.1.8.2.130 CBASS_IPCSS_FW_ISA3SS_AM62_MAIN_0_IPCSS_VBM_DST_FW_REGION_6_START_ADDRESS_L Register
          131. 14.1.8.2.131 CBASS_IPCSS_FW_ISA3SS_AM62_MAIN_0_IPCSS_VBM_DST_FW_REGION_6_START_ADDRESS_H Register
          132. 14.1.8.2.132 CBASS_IPCSS_FW_ISA3SS_AM62_MAIN_0_IPCSS_VBM_DST_FW_REGION_6_END_ADDRESS_L Register
          133. 14.1.8.2.133 CBASS_IPCSS_FW_ISA3SS_AM62_MAIN_0_IPCSS_VBM_DST_FW_REGION_6_END_ADDRESS_H Register
          134. 14.1.8.2.134 CBASS_IPCSS_FW_ISA3SS_AM62_MAIN_0_IPCSS_VBM_DST_FW_REGION_7_CONTROL Register
          135. 14.1.8.2.135 CBASS_IPCSS_FW_ISA3SS_AM62_MAIN_0_IPCSS_VBM_DST_FW_REGION_7_PERMISSION_0 Register
          136. 14.1.8.2.136 CBASS_IPCSS_FW_ISA3SS_AM62_MAIN_0_IPCSS_VBM_DST_FW_REGION_7_PERMISSION_1 Register
          137. 14.1.8.2.137 CBASS_IPCSS_FW_ISA3SS_AM62_MAIN_0_IPCSS_VBM_DST_FW_REGION_7_PERMISSION_2 Register
          138. 14.1.8.2.138 CBASS_IPCSS_FW_ISA3SS_AM62_MAIN_0_IPCSS_VBM_DST_FW_REGION_7_START_ADDRESS_L Register
          139. 14.1.8.2.139 CBASS_IPCSS_FW_ISA3SS_AM62_MAIN_0_IPCSS_VBM_DST_FW_REGION_7_START_ADDRESS_H Register
          140. 14.1.8.2.140 CBASS_IPCSS_FW_ISA3SS_AM62_MAIN_0_IPCSS_VBM_DST_FW_REGION_7_END_ADDRESS_L Register
          141. 14.1.8.2.141 CBASS_IPCSS_FW_ISA3SS_AM62_MAIN_0_IPCSS_VBM_DST_FW_REGION_7_END_ADDRESS_H Register
          142. 14.1.8.2.142 CBASS_IPCSS_GLB_PID Register
          143. 14.1.8.2.143 CBASS_IPCSS_GLB_DESTINATION_ID Register
          144. 14.1.8.2.144 CBASS_IPCSS_GLB_EXCEPTION_LOGGING_CONTROL Register
          145. 14.1.8.2.145 CBASS_IPCSS_GLB_EXCEPTION_LOGGING_HEADER0 Register
          146. 14.1.8.2.146 CBASS_IPCSS_GLB_EXCEPTION_LOGGING_HEADER1 Register
          147. 14.1.8.2.147 CBASS_IPCSS_GLB_EXCEPTION_LOGGING_DATA0 Register
          148. 14.1.8.2.148 CBASS_IPCSS_GLB_EXCEPTION_LOGGING_DATA1 Register
          149. 14.1.8.2.149 CBASS_IPCSS_GLB_EXCEPTION_LOGGING_DATA2 Register
          150. 14.1.8.2.150 CBASS_IPCSS_GLB_EXCEPTION_LOGGING_DATA3 Register
          151. 14.1.8.2.151 CBASS_IPCSS_GLB_EXCEPTION_PEND_SET Register
          152. 14.1.8.2.152 CBASS_IPCSS_GLB_EXCEPTION_PEND_CLEAR Register
      9. 14.1.9  cbass_mcasp
        1. 14.1.9.1 cbass_mcasp Summaries
          1.        4770
        2. 14.1.9.2 cbass_mcasp Registers
          1. 14.1.9.2.1  CBASS_MCASP_ERR_PID Register
          2. 14.1.9.2.2  CBASS_MCASP_ERR_DESTINATION_ID Register
          3. 14.1.9.2.3  CBASS_MCASP_ERR_EXCEPTION_LOGGING_HEADER0 Register
          4. 14.1.9.2.4  CBASS_MCASP_ERR_EXCEPTION_LOGGING_HEADER1 Register
          5. 14.1.9.2.5  CBASS_MCASP_ERR_EXCEPTION_LOGGING_DATA0 Register
          6. 14.1.9.2.6  CBASS_MCASP_ERR_EXCEPTION_LOGGING_DATA1 Register
          7. 14.1.9.2.7  CBASS_MCASP_ERR_EXCEPTION_LOGGING_DATA2 Register
          8. 14.1.9.2.8  CBASS_MCASP_ERR_EXCEPTION_LOGGING_DATA3 Register
          9. 14.1.9.2.9  CBASS_MCASP_ERR_ERR_INTR_RAW_STAT Register
          10. 14.1.9.2.10 CBASS_MCASP_ERR_ERR_INTR_ENABLED_STAT Register
          11. 14.1.9.2.11 CBASS_MCASP_ERR_ERR_INTR_ENABLE_SET Register
          12. 14.1.9.2.12 CBASS_MCASP_ERR_ERR_INTR_ENABLE_CLR Register
          13. 14.1.9.2.13 CBASS_MCASP_ERR_EOI Register
      10. 14.1.10 cbass_misc_peri
        1. 14.1.10.1 cbass_misc_peri Summaries
          1.        4787
        2. 14.1.10.2 cbass_misc_peri Registers
          1. 14.1.10.2.1  CBASS_MISC_PERI_ERR_PID Register
          2. 14.1.10.2.2  CBASS_MISC_PERI_ERR_DESTINATION_ID Register
          3. 14.1.10.2.3  CBASS_MISC_PERI_ERR_EXCEPTION_LOGGING_HEADER0 Register
          4. 14.1.10.2.4  CBASS_MISC_PERI_ERR_EXCEPTION_LOGGING_HEADER1 Register
          5. 14.1.10.2.5  CBASS_MISC_PERI_ERR_EXCEPTION_LOGGING_DATA0 Register
          6. 14.1.10.2.6  CBASS_MISC_PERI_ERR_EXCEPTION_LOGGING_DATA1 Register
          7. 14.1.10.2.7  CBASS_MISC_PERI_ERR_EXCEPTION_LOGGING_DATA2 Register
          8. 14.1.10.2.8  CBASS_MISC_PERI_ERR_EXCEPTION_LOGGING_DATA3 Register
          9. 14.1.10.2.9  CBASS_MISC_PERI_ERR_ERR_INTR_RAW_STAT Register
          10. 14.1.10.2.10 CBASS_MISC_PERI_ERR_ERR_INTR_ENABLED_STAT Register
          11. 14.1.10.2.11 CBASS_MISC_PERI_ERR_ERR_INTR_ENABLE_SET Register
          12. 14.1.10.2.12 CBASS_MISC_PERI_ERR_ERR_INTR_ENABLE_CLR Register
          13. 14.1.10.2.13 CBASS_MISC_PERI_ERR_EOI Register
      11. 14.1.11 cbass_safe
        1. 14.1.11.1 cbass_safe Summaries
          1.        4804
        2. 14.1.11.2 cbass_safe Registers
          1. 14.1.11.2.1  CBASS_SAFE_ERR_PID Register
          2. 14.1.11.2.2  CBASS_SAFE_ERR_DESTINATION_ID Register
          3. 14.1.11.2.3  CBASS_SAFE_ERR_EXCEPTION_LOGGING_HEADER0 Register
          4. 14.1.11.2.4  CBASS_SAFE_ERR_EXCEPTION_LOGGING_HEADER1 Register
          5. 14.1.11.2.5  CBASS_SAFE_ERR_EXCEPTION_LOGGING_DATA0 Register
          6. 14.1.11.2.6  CBASS_SAFE_ERR_EXCEPTION_LOGGING_DATA1 Register
          7. 14.1.11.2.7  CBASS_SAFE_ERR_EXCEPTION_LOGGING_DATA2 Register
          8. 14.1.11.2.8  CBASS_SAFE_ERR_EXCEPTION_LOGGING_DATA3 Register
          9. 14.1.11.2.9  CBASS_SAFE_ERR_ERR_INTR_RAW_STAT Register
          10. 14.1.11.2.10 CBASS_SAFE_ERR_ERR_INTR_ENABLED_STAT Register
          11. 14.1.11.2.11 CBASS_SAFE_ERR_ERR_INTR_ENABLE_SET Register
          12. 14.1.11.2.12 CBASS_SAFE_ERR_ERR_INTR_ENABLE_CLR Register
          13. 14.1.11.2.13 CBASS_SAFE_ERR_EOI Register
    2. 14.2  Device Configuration Registers
      1. 14.2.1 CTRL_MMR Registers
        1. 14.2.1.1 General Purpose Control Registers
          1. 14.2.1.1.1 MAIN_CTRL_MMR
            1. 14.2.1.1.1.1 MAIN_CTRL_MMR Summaries
              1.          4824
            2. 14.2.1.1.1.2 MAIN_CTRL_MMR Registers
              1. 14.2.1.1.1.2.1   MAIN_CTRL_MMR_CFG0_PID Register
              2. 14.2.1.1.1.2.2   MAIN_CTRL_MMR_CFG0_MMR_CFG1 Register
              3. 14.2.1.1.1.2.3   MAIN_CTRL_MMR_CFG0_LOCK0_KICK0 Register
              4. 14.2.1.1.1.2.4   MAIN_CTRL_MMR_CFG0_LOCK0_KICK1 Register
              5. 14.2.1.1.1.2.5   MAIN_CTRL_MMR_CFG0_INTR_RAW_STATUS Register
              6. 14.2.1.1.1.2.6   MAIN_CTRL_MMR_CFG0_INTR_ENABLED_STATUS_CLEAR Register
              7. 14.2.1.1.1.2.7   MAIN_CTRL_MMR_CFG0_INTR_ENABLE Register
              8. 14.2.1.1.1.2.8   MAIN_CTRL_MMR_CFG0_INTR_ENABLE_CLEAR Register
              9. 14.2.1.1.1.2.9   MAIN_CTRL_MMR_CFG0_EOI Register
              10. 14.2.1.1.1.2.10  MAIN_CTRL_MMR_CFG0_FAULT_ADDRESS Register
              11. 14.2.1.1.1.2.11  MAIN_CTRL_MMR_CFG0_FAULT_TYPE_STATUS Register
              12. 14.2.1.1.1.2.12  MAIN_CTRL_MMR_CFG0_FAULT_ATTR_STATUS Register
              13. 14.2.1.1.1.2.13  MAIN_CTRL_MMR_CFG0_FAULT_CLEAR Register
              14. 14.2.1.1.1.2.14  MAIN_CTRL_MMR_CFG0_CLAIMREG_P0_R0_READONLY Register
              15. 14.2.1.1.1.2.15  MAIN_CTRL_MMR_CFG0_CLAIMREG_P0_R1_READONLY Register
              16. 14.2.1.1.1.2.16  MAIN_CTRL_MMR_CFG0_CLAIMREG_P0_R2_READONLY Register
              17. 14.2.1.1.1.2.17  MAIN_CTRL_MMR_CFG0_CLAIMREG_P0_R3_READONLY Register
              18. 14.2.1.1.1.2.18  MAIN_CTRL_MMR_CFG0_CLAIMREG_P0_R4_READONLY Register
              19. 14.2.1.1.1.2.19  MAIN_CTRL_MMR_CFG0_CLAIMREG_P0_R5_READONLY Register
              20. 14.2.1.1.1.2.20  MAIN_CTRL_MMR_CFG0_CLAIMREG_P0_R6_READONLY Register
              21. 14.2.1.1.1.2.21  MAIN_CTRL_MMR_CFG0_PID_PROXY Register
              22. 14.2.1.1.1.2.22  MAIN_CTRL_MMR_CFG0_MMR_CFG1_PROXY Register
              23. 14.2.1.1.1.2.23  MAIN_CTRL_MMR_CFG0_LOCK0_KICK0_PROXY Register
              24. 14.2.1.1.1.2.24  MAIN_CTRL_MMR_CFG0_LOCK0_KICK1_PROXY Register
              25. 14.2.1.1.1.2.25  MAIN_CTRL_MMR_CFG0_INTR_RAW_STATUS_PROXY Register
              26. 14.2.1.1.1.2.26  MAIN_CTRL_MMR_CFG0_INTR_ENABLED_STATUS_CLEAR_PROXY Register
              27. 14.2.1.1.1.2.27  MAIN_CTRL_MMR_CFG0_INTR_ENABLE_PROXY Register
              28. 14.2.1.1.1.2.28  MAIN_CTRL_MMR_CFG0_INTR_ENABLE_CLEAR_PROXY Register
              29. 14.2.1.1.1.2.29  MAIN_CTRL_MMR_CFG0_EOI_PROXY Register
              30. 14.2.1.1.1.2.30  MAIN_CTRL_MMR_CFG0_FAULT_ADDRESS_PROXY Register
              31. 14.2.1.1.1.2.31  MAIN_CTRL_MMR_CFG0_FAULT_TYPE_STATUS_PROXY Register
              32. 14.2.1.1.1.2.32  MAIN_CTRL_MMR_CFG0_FAULT_ATTR_STATUS_PROXY Register
              33. 14.2.1.1.1.2.33  MAIN_CTRL_MMR_CFG0_FAULT_CLEAR_PROXY Register
              34. 14.2.1.1.1.2.34  MAIN_CTRL_MMR_CFG0_CLAIMREG_P0_R0 Register
              35. 14.2.1.1.1.2.35  MAIN_CTRL_MMR_CFG0_CLAIMREG_P0_R1 Register
              36. 14.2.1.1.1.2.36  MAIN_CTRL_MMR_CFG0_CLAIMREG_P0_R2 Register
              37. 14.2.1.1.1.2.37  MAIN_CTRL_MMR_CFG0_CLAIMREG_P0_R3 Register
              38. 14.2.1.1.1.2.38  MAIN_CTRL_MMR_CFG0_CLAIMREG_P0_R4 Register
              39. 14.2.1.1.1.2.39  MAIN_CTRL_MMR_CFG0_CLAIMREG_P0_R5 Register
              40. 14.2.1.1.1.2.40  MAIN_CTRL_MMR_CFG0_CLAIMREG_P0_R6 Register
              41. 14.2.1.1.1.2.41  MAIN_CTRL_MMR_CFG0_ENET1_CTRL Register
              42. 14.2.1.1.1.2.42  MAIN_CTRL_MMR_CFG0_ENET2_CTRL Register
              43. 14.2.1.1.1.2.43  MAIN_CTRL_MMR_CFG0_ICSSM0_CTRL0 Register
              44. 14.2.1.1.1.2.44  MAIN_CTRL_MMR_CFG0_EPWM_TB_CLKEN Register
              45. 14.2.1.1.1.2.45  MAIN_CTRL_MMR_CFG0_EPWM0_CTRL Register
              46. 14.2.1.1.1.2.46  MAIN_CTRL_MMR_CFG0_EPWM1_CTRL Register
              47. 14.2.1.1.1.2.47  MAIN_CTRL_MMR_CFG0_EPWM2_CTRL Register
              48. 14.2.1.1.1.2.48  MAIN_CTRL_MMR_CFG0_SOCA_SEL Register
              49. 14.2.1.1.1.2.49  MAIN_CTRL_MMR_CFG0_SOCB_SEL Register
              50. 14.2.1.1.1.2.50  MAIN_CTRL_MMR_CFG0_EQEP0_CTRL Register
              51. 14.2.1.1.1.2.51  MAIN_CTRL_MMR_CFG0_EQEP1_CTRL Register
              52. 14.2.1.1.1.2.52  MAIN_CTRL_MMR_CFG0_EQEP2_CTRL Register
              53. 14.2.1.1.1.2.53  MAIN_CTRL_MMR_CFG0_EQEP_STAT Register
              54. 14.2.1.1.1.2.54  MAIN_CTRL_MMR_CFG0_TIMER1_CTRL Register
              55. 14.2.1.1.1.2.55  MAIN_CTRL_MMR_CFG0_TIMER3_CTRL Register
              56. 14.2.1.1.1.2.56  MAIN_CTRL_MMR_CFG0_TIMER5_CTRL Register
              57. 14.2.1.1.1.2.57  MAIN_CTRL_MMR_CFG0_TIMER7_CTRL Register
              58. 14.2.1.1.1.2.58  MAIN_CTRL_MMR_CFG0_EMMC0_STAT Register
              59. 14.2.1.1.1.2.59  MAIN_CTRL_MMR_CFG0_EMMC1_STAT Register
              60. 14.2.1.1.1.2.60  MAIN_CTRL_MMR_CFG0_EMMC2_STAT Register
              61. 14.2.1.1.1.2.61  MAIN_CTRL_MMR_CFG0_FSS_CTRL Register
              62. 14.2.1.1.1.2.62  MAIN_CTRL_MMR_CFG0_DCC_STAT Register
              63. 14.2.1.1.1.2.63  MAIN_CTRL_MMR_CFG0_LOCK1_KICK0 Register
              64. 14.2.1.1.1.2.64  MAIN_CTRL_MMR_CFG0_LOCK1_KICK1 Register
              65. 14.2.1.1.1.2.65  MAIN_CTRL_MMR_CFG0_CLAIMREG_P1_R0_READONLY Register
              66. 14.2.1.1.1.2.66  MAIN_CTRL_MMR_CFG0_CLAIMREG_P1_R1_READONLY Register
              67. 14.2.1.1.1.2.67  MAIN_CTRL_MMR_CFG0_CLAIMREG_P1_R2_READONLY Register
              68. 14.2.1.1.1.2.68  MAIN_CTRL_MMR_CFG0_CLAIMREG_P1_R3_READONLY Register
              69. 14.2.1.1.1.2.69  MAIN_CTRL_MMR_CFG0_CLAIMREG_P1_R4_READONLY Register
              70. 14.2.1.1.1.2.70  MAIN_CTRL_MMR_CFG0_CLAIMREG_P1_R5_READONLY Register
              71. 14.2.1.1.1.2.71  MAIN_CTRL_MMR_CFG0_CLAIMREG_P1_R6_READONLY Register
              72. 14.2.1.1.1.2.72  MAIN_CTRL_MMR_CFG0_CLAIMREG_P1_R7_READONLY Register
              73. 14.2.1.1.1.2.73  MAIN_CTRL_MMR_CFG0_CLAIMREG_P1_R8_READONLY Register
              74. 14.2.1.1.1.2.74  MAIN_CTRL_MMR_CFG0_CLAIMREG_P1_R9_READONLY Register
              75. 14.2.1.1.1.2.75  MAIN_CTRL_MMR_CFG0_CLAIMREG_P1_R10_READONLY Register
              76. 14.2.1.1.1.2.76  MAIN_CTRL_MMR_CFG0_CLAIMREG_P1_R11_READONLY Register
              77. 14.2.1.1.1.2.77  MAIN_CTRL_MMR_CFG0_CLAIMREG_P1_R12_READONLY Register
              78. 14.2.1.1.1.2.78  MAIN_CTRL_MMR_CFG0_CLAIMREG_P1_R13_READONLY Register
              79. 14.2.1.1.1.2.79  MAIN_CTRL_MMR_CFG0_CLAIMREG_P1_R14_READONLY Register
              80. 14.2.1.1.1.2.80  MAIN_CTRL_MMR_CFG0_ENET1_CTRL_PROXY Register
              81. 14.2.1.1.1.2.81  MAIN_CTRL_MMR_CFG0_ENET2_CTRL_PROXY Register
              82. 14.2.1.1.1.2.82  MAIN_CTRL_MMR_CFG0_ICSSM0_CTRL0_PROXY Register
              83. 14.2.1.1.1.2.83  MAIN_CTRL_MMR_CFG0_EPWM_TB_CLKEN_PROXY Register
              84. 14.2.1.1.1.2.84  MAIN_CTRL_MMR_CFG0_EPWM0_CTRL_PROXY Register
              85. 14.2.1.1.1.2.85  MAIN_CTRL_MMR_CFG0_EPWM1_CTRL_PROXY Register
              86. 14.2.1.1.1.2.86  MAIN_CTRL_MMR_CFG0_EPWM2_CTRL_PROXY Register
              87. 14.2.1.1.1.2.87  MAIN_CTRL_MMR_CFG0_SOCA_SEL_PROXY Register
              88. 14.2.1.1.1.2.88  MAIN_CTRL_MMR_CFG0_SOCB_SEL_PROXY Register
              89. 14.2.1.1.1.2.89  MAIN_CTRL_MMR_CFG0_EQEP0_CTRL_PROXY Register
              90. 14.2.1.1.1.2.90  MAIN_CTRL_MMR_CFG0_EQEP1_CTRL_PROXY Register
              91. 14.2.1.1.1.2.91  MAIN_CTRL_MMR_CFG0_EQEP2_CTRL_PROXY Register
              92. 14.2.1.1.1.2.92  MAIN_CTRL_MMR_CFG0_EQEP_STAT_PROXY Register
              93. 14.2.1.1.1.2.93  MAIN_CTRL_MMR_CFG0_TIMER1_CTRL_PROXY Register
              94. 14.2.1.1.1.2.94  MAIN_CTRL_MMR_CFG0_TIMER3_CTRL_PROXY Register
              95. 14.2.1.1.1.2.95  MAIN_CTRL_MMR_CFG0_TIMER5_CTRL_PROXY Register
              96. 14.2.1.1.1.2.96  MAIN_CTRL_MMR_CFG0_TIMER7_CTRL_PROXY Register
              97. 14.2.1.1.1.2.97  MAIN_CTRL_MMR_CFG0_EMMC0_STAT_PROXY Register
              98. 14.2.1.1.1.2.98  MAIN_CTRL_MMR_CFG0_EMMC1_STAT_PROXY Register
              99. 14.2.1.1.1.2.99  MAIN_CTRL_MMR_CFG0_EMMC2_STAT_PROXY Register
              100. 14.2.1.1.1.2.100 MAIN_CTRL_MMR_CFG0_FSS_CTRL_PROXY Register
              101. 14.2.1.1.1.2.101 MAIN_CTRL_MMR_CFG0_DCC_STAT_PROXY Register
              102. 14.2.1.1.1.2.102 MAIN_CTRL_MMR_CFG0_LOCK1_KICK0_PROXY Register
              103. 14.2.1.1.1.2.103 MAIN_CTRL_MMR_CFG0_LOCK1_KICK1_PROXY Register
              104. 14.2.1.1.1.2.104 MAIN_CTRL_MMR_CFG0_CLAIMREG_P1_R0 Register
              105. 14.2.1.1.1.2.105 MAIN_CTRL_MMR_CFG0_CLAIMREG_P1_R1 Register
              106. 14.2.1.1.1.2.106 MAIN_CTRL_MMR_CFG0_CLAIMREG_P1_R2 Register
              107. 14.2.1.1.1.2.107 MAIN_CTRL_MMR_CFG0_CLAIMREG_P1_R3 Register
              108. 14.2.1.1.1.2.108 MAIN_CTRL_MMR_CFG0_CLAIMREG_P1_R4 Register
              109. 14.2.1.1.1.2.109 MAIN_CTRL_MMR_CFG0_CLAIMREG_P1_R5 Register
              110. 14.2.1.1.1.2.110 MAIN_CTRL_MMR_CFG0_CLAIMREG_P1_R6 Register
              111. 14.2.1.1.1.2.111 MAIN_CTRL_MMR_CFG0_CLAIMREG_P1_R7 Register
              112. 14.2.1.1.1.2.112 MAIN_CTRL_MMR_CFG0_CLAIMREG_P1_R8 Register
              113. 14.2.1.1.1.2.113 MAIN_CTRL_MMR_CFG0_CLAIMREG_P1_R9 Register
              114. 14.2.1.1.1.2.114 MAIN_CTRL_MMR_CFG0_CLAIMREG_P1_R10 Register
              115. 14.2.1.1.1.2.115 MAIN_CTRL_MMR_CFG0_CLAIMREG_P1_R11 Register
              116. 14.2.1.1.1.2.116 MAIN_CTRL_MMR_CFG0_CLAIMREG_P1_R12 Register
              117. 14.2.1.1.1.2.117 MAIN_CTRL_MMR_CFG0_CLAIMREG_P1_R13 Register
              118. 14.2.1.1.1.2.118 MAIN_CTRL_MMR_CFG0_CLAIMREG_P1_R14 Register
              119. 14.2.1.1.1.2.119 MAIN_CTRL_MMR_CFG0_OBSCLK0_CTRL Register
              120. 14.2.1.1.1.2.120 MAIN_CTRL_MMR_CFG0_CLKOUT_CTRL Register
              121. 14.2.1.1.1.2.121 MAIN_CTRL_MMR_CFG0_ICSSM0_CLKSEL Register
              122. 14.2.1.1.1.2.122 MAIN_CTRL_MMR_CFG0_MAIN_PLL0_CLKSEL Register
              123. 14.2.1.1.1.2.123 MAIN_CTRL_MMR_CFG0_MAIN_PLL1_CLKSEL Register
              124. 14.2.1.1.1.2.124 MAIN_CTRL_MMR_CFG0_MAIN_PLL2_CLKSEL Register
              125. 14.2.1.1.1.2.125 MAIN_CTRL_MMR_CFG0_MAIN_PLL8_CLKSEL Register
              126. 14.2.1.1.1.2.126 MAIN_CTRL_MMR_CFG0_MAIN_PLL12_CLKSEL Register
              127. 14.2.1.1.1.2.127 MAIN_CTRL_MMR_CFG0_MAIN_PLL16_CLKSEL Register
              128. 14.2.1.1.1.2.128 MAIN_CTRL_MMR_CFG0_MAIN_PLL17_CLKSEL Register
              129. 14.2.1.1.1.2.129 MAIN_CTRL_MMR_CFG0_CPSW_CLKSEL Register
              130. 14.2.1.1.1.2.130 MAIN_CTRL_MMR_CFG0_EMMC0_CLKSEL Register
              131. 14.2.1.1.1.2.131 MAIN_CTRL_MMR_CFG0_EMMC1_CLKSEL Register
              132. 14.2.1.1.1.2.132 MAIN_CTRL_MMR_CFG0_EMMC2_CLKSEL Register
              133. 14.2.1.1.1.2.133 MAIN_CTRL_MMR_CFG0_GPMC_CLKSEL Register
              134. 14.2.1.1.1.2.134 MAIN_CTRL_MMR_CFG0_TIMER0_CLKSEL Register
              135. 14.2.1.1.1.2.135 MAIN_CTRL_MMR_CFG0_TIMER1_CLKSEL Register
              136. 14.2.1.1.1.2.136 MAIN_CTRL_MMR_CFG0_TIMER2_CLKSEL Register
              137. 14.2.1.1.1.2.137 MAIN_CTRL_MMR_CFG0_TIMER3_CLKSEL Register
              138. 14.2.1.1.1.2.138 MAIN_CTRL_MMR_CFG0_TIMER4_CLKSEL Register
              139. 14.2.1.1.1.2.139 MAIN_CTRL_MMR_CFG0_TIMER5_CLKSEL Register
              140. 14.2.1.1.1.2.140 MAIN_CTRL_MMR_CFG0_TIMER6_CLKSEL Register
              141. 14.2.1.1.1.2.141 MAIN_CTRL_MMR_CFG0_TIMER7_CLKSEL Register
              142. 14.2.1.1.1.2.142 MAIN_CTRL_MMR_CFG0_SPI0_CLKSEL Register
              143. 14.2.1.1.1.2.143 MAIN_CTRL_MMR_CFG0_SPI1_CLKSEL Register
              144. 14.2.1.1.1.2.144 MAIN_CTRL_MMR_CFG0_SPI2_CLKSEL Register
              145. 14.2.1.1.1.2.145 MAIN_CTRL_MMR_CFG0_USART0_CLK_CTRL Register
              146. 14.2.1.1.1.2.146 MAIN_CTRL_MMR_CFG0_USART1_CLK_CTRL Register
              147. 14.2.1.1.1.2.147 MAIN_CTRL_MMR_CFG0_USART2_CLK_CTRL Register
              148. 14.2.1.1.1.2.148 MAIN_CTRL_MMR_CFG0_USART3_CLK_CTRL Register
              149. 14.2.1.1.1.2.149 MAIN_CTRL_MMR_CFG0_USART4_CLK_CTRL Register
              150. 14.2.1.1.1.2.150 MAIN_CTRL_MMR_CFG0_USART5_CLK_CTRL Register
              151. 14.2.1.1.1.2.151 MAIN_CTRL_MMR_CFG0_USART6_CLK_CTRL Register
              152. 14.2.1.1.1.2.152 MAIN_CTRL_MMR_CFG0_USART0_CLKSEL Register
              153. 14.2.1.1.1.2.153 MAIN_CTRL_MMR_CFG0_USART1_CLKSEL Register
              154. 14.2.1.1.1.2.154 MAIN_CTRL_MMR_CFG0_USART2_CLKSEL Register
              155. 14.2.1.1.1.2.155 MAIN_CTRL_MMR_CFG0_USART3_CLKSEL Register
              156. 14.2.1.1.1.2.156 MAIN_CTRL_MMR_CFG0_USART4_CLKSEL Register
              157. 14.2.1.1.1.2.157 MAIN_CTRL_MMR_CFG0_USART5_CLKSEL Register
              158. 14.2.1.1.1.2.158 MAIN_CTRL_MMR_CFG0_USART6_CLKSEL Register
              159. 14.2.1.1.1.2.159 MAIN_CTRL_MMR_CFG0_AUDIO_REFCLK0_CTRL Register
              160. 14.2.1.1.1.2.160 MAIN_CTRL_MMR_CFG0_AUDIO_REFCLK1_CTRL Register
              161. 14.2.1.1.1.2.161 MAIN_CTRL_MMR_CFG0_DPI0_CLK_CTRL Register
              162. 14.2.1.1.1.2.162 MAIN_CTRL_MMR_CFG0_DSS_DISPC0_CLKSEL1 Register
              163. 14.2.1.1.1.2.163 MAIN_CTRL_MMR_CFG0_MCASP0_CLKSEL Register
              164. 14.2.1.1.1.2.164 MAIN_CTRL_MMR_CFG0_MCASP1_CLKSEL Register
              165. 14.2.1.1.1.2.165 MAIN_CTRL_MMR_CFG0_MCASP2_CLKSEL Register
              166. 14.2.1.1.1.2.166 MAIN_CTRL_MMR_CFG0_MCASP0_AHCLKSEL Register
              167. 14.2.1.1.1.2.167 MAIN_CTRL_MMR_CFG0_MCASP1_AHCLKSEL Register
              168. 14.2.1.1.1.2.168 MAIN_CTRL_MMR_CFG0_MCASP2_AHCLKSEL Register
              169. 14.2.1.1.1.2.169 MAIN_CTRL_MMR_CFG0_WWD0_CLKSEL Register
              170. 14.2.1.1.1.2.170 MAIN_CTRL_MMR_CFG0_WWD1_CLKSEL Register
              171. 14.2.1.1.1.2.171 MAIN_CTRL_MMR_CFG0_WWD2_CLKSEL Register
              172. 14.2.1.1.1.2.172 MAIN_CTRL_MMR_CFG0_WWD3_CLKSEL Register
              173. 14.2.1.1.1.2.173 MAIN_CTRL_MMR_CFG0_WWD15_CLKSEL Register
              174. 14.2.1.1.1.2.174 MAIN_CTRL_MMR_CFG0_MCAN0_CLKSEL Register
              175. 14.2.1.1.1.2.175 MAIN_CTRL_MMR_CFG0_OSPI0_CLKSEL Register
              176. 14.2.1.1.1.2.176 MAIN_CTRL_MMR_CFG0_OLDI0_DAT0_IO_CTRL Register
              177. 14.2.1.1.1.2.177 MAIN_CTRL_MMR_CFG0_OLDI0_DAT1_IO_CTRL Register
              178. 14.2.1.1.1.2.178 MAIN_CTRL_MMR_CFG0_OLDI0_DAT2_IO_CTRL Register
              179. 14.2.1.1.1.2.179 MAIN_CTRL_MMR_CFG0_OLDI0_DAT3_IO_CTRL Register
              180. 14.2.1.1.1.2.180 MAIN_CTRL_MMR_CFG0_OLDI0_CLK_IO_CTRL Register
              181. 14.2.1.1.1.2.181 MAIN_CTRL_MMR_CFG0_OLDI1_DAT0_IO_CTRL Register
              182. 14.2.1.1.1.2.182 MAIN_CTRL_MMR_CFG0_OLDI1_DAT1_IO_CTRL Register
              183. 14.2.1.1.1.2.183 MAIN_CTRL_MMR_CFG0_OLDI1_DAT2_IO_CTRL Register
              184. 14.2.1.1.1.2.184 MAIN_CTRL_MMR_CFG0_OLDI1_DAT3_IO_CTRL Register
              185. 14.2.1.1.1.2.185 MAIN_CTRL_MMR_CFG0_OLDI1_CLK_IO_CTRL Register
              186. 14.2.1.1.1.2.186 MAIN_CTRL_MMR_CFG0_OLDI_PD_CTRL Register
              187. 14.2.1.1.1.2.187 MAIN_CTRL_MMR_CFG0_OLDI_LB_CTRL Register
              188. 14.2.1.1.1.2.188 MAIN_CTRL_MMR_CFG0_LOCK2_KICK0 Register
              189. 14.2.1.1.1.2.189 MAIN_CTRL_MMR_CFG0_LOCK2_KICK1 Register
              190. 14.2.1.1.1.2.190 MAIN_CTRL_MMR_CFG0_CLAIMREG_P2_R0_READONLY Register
              191. 14.2.1.1.1.2.191 MAIN_CTRL_MMR_CFG0_CLAIMREG_P2_R1_READONLY Register
              192. 14.2.1.1.1.2.192 MAIN_CTRL_MMR_CFG0_CLAIMREG_P2_R2_READONLY Register
              193. 14.2.1.1.1.2.193 MAIN_CTRL_MMR_CFG0_CLAIMREG_P2_R3_READONLY Register
              194. 14.2.1.1.1.2.194 MAIN_CTRL_MMR_CFG0_CLAIMREG_P2_R4_READONLY Register
              195. 14.2.1.1.1.2.195 MAIN_CTRL_MMR_CFG0_CLAIMREG_P2_R5_READONLY Register
              196. 14.2.1.1.1.2.196 MAIN_CTRL_MMR_CFG0_CLAIMREG_P2_R6_READONLY Register
              197. 14.2.1.1.1.2.197 MAIN_CTRL_MMR_CFG0_CLAIMREG_P2_R7_READONLY Register
              198. 14.2.1.1.1.2.198 MAIN_CTRL_MMR_CFG0_CLAIMREG_P2_R8_READONLY Register
              199. 14.2.1.1.1.2.199 MAIN_CTRL_MMR_CFG0_CLAIMREG_P2_R9_READONLY Register
              200. 14.2.1.1.1.2.200 MAIN_CTRL_MMR_CFG0_CLAIMREG_P2_R10_READONLY Register
              201. 14.2.1.1.1.2.201 MAIN_CTRL_MMR_CFG0_CLAIMREG_P2_R11_READONLY Register
              202. 14.2.1.1.1.2.202 MAIN_CTRL_MMR_CFG0_CLAIMREG_P2_R12_READONLY Register
              203. 14.2.1.1.1.2.203 MAIN_CTRL_MMR_CFG0_CLAIMREG_P2_R13_READONLY Register
              204. 14.2.1.1.1.2.204 MAIN_CTRL_MMR_CFG0_CLAIMREG_P2_R14_READONLY Register
              205. 14.2.1.1.1.2.205 MAIN_CTRL_MMR_CFG0_OBSCLK0_CTRL_PROXY Register
              206. 14.2.1.1.1.2.206 MAIN_CTRL_MMR_CFG0_CLKOUT_CTRL_PROXY Register
              207. 14.2.1.1.1.2.207 MAIN_CTRL_MMR_CFG0_ICSSM0_CLKSEL_PROXY Register
              208. 14.2.1.1.1.2.208 MAIN_CTRL_MMR_CFG0_MAIN_PLL0_CLKSEL_PROXY Register
              209. 14.2.1.1.1.2.209 MAIN_CTRL_MMR_CFG0_MAIN_PLL1_CLKSEL_PROXY Register
              210. 14.2.1.1.1.2.210 MAIN_CTRL_MMR_CFG0_MAIN_PLL2_CLKSEL_PROXY Register
              211. 14.2.1.1.1.2.211 MAIN_CTRL_MMR_CFG0_MAIN_PLL8_CLKSEL_PROXY Register
              212. 14.2.1.1.1.2.212 MAIN_CTRL_MMR_CFG0_MAIN_PLL12_CLKSEL_PROXY Register
              213. 14.2.1.1.1.2.213 MAIN_CTRL_MMR_CFG0_MAIN_PLL16_CLKSEL_PROXY Register
              214. 14.2.1.1.1.2.214 MAIN_CTRL_MMR_CFG0_MAIN_PLL17_CLKSEL_PROXY Register
              215. 14.2.1.1.1.2.215 MAIN_CTRL_MMR_CFG0_CPSW_CLKSEL_PROXY Register
              216. 14.2.1.1.1.2.216 MAIN_CTRL_MMR_CFG0_EMMC0_CLKSEL_PROXY Register
              217. 14.2.1.1.1.2.217 MAIN_CTRL_MMR_CFG0_EMMC1_CLKSEL_PROXY Register
              218. 14.2.1.1.1.2.218 MAIN_CTRL_MMR_CFG0_EMMC2_CLKSEL_PROXY Register
              219. 14.2.1.1.1.2.219 MAIN_CTRL_MMR_CFG0_GPMC_CLKSEL_PROXY Register
              220. 14.2.1.1.1.2.220 MAIN_CTRL_MMR_CFG0_TIMER0_CLKSEL_PROXY Register
              221. 14.2.1.1.1.2.221 MAIN_CTRL_MMR_CFG0_TIMER1_CLKSEL_PROXY Register
              222. 14.2.1.1.1.2.222 MAIN_CTRL_MMR_CFG0_TIMER2_CLKSEL_PROXY Register
              223. 14.2.1.1.1.2.223 MAIN_CTRL_MMR_CFG0_TIMER3_CLKSEL_PROXY Register
              224. 14.2.1.1.1.2.224 MAIN_CTRL_MMR_CFG0_TIMER4_CLKSEL_PROXY Register
              225. 14.2.1.1.1.2.225 MAIN_CTRL_MMR_CFG0_TIMER5_CLKSEL_PROXY Register
              226. 14.2.1.1.1.2.226 MAIN_CTRL_MMR_CFG0_TIMER6_CLKSEL_PROXY Register
              227. 14.2.1.1.1.2.227 MAIN_CTRL_MMR_CFG0_TIMER7_CLKSEL_PROXY Register
              228. 14.2.1.1.1.2.228 MAIN_CTRL_MMR_CFG0_SPI0_CLKSEL_PROXY Register
              229. 14.2.1.1.1.2.229 MAIN_CTRL_MMR_CFG0_SPI1_CLKSEL_PROXY Register
              230. 14.2.1.1.1.2.230 MAIN_CTRL_MMR_CFG0_SPI2_CLKSEL_PROXY Register
              231. 14.2.1.1.1.2.231 MAIN_CTRL_MMR_CFG0_USART0_CLK_CTRL_PROXY Register
              232. 14.2.1.1.1.2.232 MAIN_CTRL_MMR_CFG0_USART1_CLK_CTRL_PROXY Register
              233. 14.2.1.1.1.2.233 MAIN_CTRL_MMR_CFG0_USART2_CLK_CTRL_PROXY Register
              234. 14.2.1.1.1.2.234 MAIN_CTRL_MMR_CFG0_USART3_CLK_CTRL_PROXY Register
              235. 14.2.1.1.1.2.235 MAIN_CTRL_MMR_CFG0_USART4_CLK_CTRL_PROXY Register
              236. 14.2.1.1.1.2.236 MAIN_CTRL_MMR_CFG0_USART5_CLK_CTRL_PROXY Register
              237. 14.2.1.1.1.2.237 MAIN_CTRL_MMR_CFG0_USART6_CLK_CTRL_PROXY Register
              238. 14.2.1.1.1.2.238 MAIN_CTRL_MMR_CFG0_USART0_CLKSEL_PROXY Register
              239. 14.2.1.1.1.2.239 MAIN_CTRL_MMR_CFG0_USART1_CLKSEL_PROXY Register
              240. 14.2.1.1.1.2.240 MAIN_CTRL_MMR_CFG0_USART2_CLKSEL_PROXY Register
              241. 14.2.1.1.1.2.241 MAIN_CTRL_MMR_CFG0_USART3_CLKSEL_PROXY Register
              242. 14.2.1.1.1.2.242 MAIN_CTRL_MMR_CFG0_USART4_CLKSEL_PROXY Register
              243. 14.2.1.1.1.2.243 MAIN_CTRL_MMR_CFG0_USART5_CLKSEL_PROXY Register
              244. 14.2.1.1.1.2.244 MAIN_CTRL_MMR_CFG0_USART6_CLKSEL_PROXY Register
              245. 14.2.1.1.1.2.245 MAIN_CTRL_MMR_CFG0_AUDIO_REFCLK0_CTRL_PROXY Register
              246. 14.2.1.1.1.2.246 MAIN_CTRL_MMR_CFG0_AUDIO_REFCLK1_CTRL_PROXY Register
              247. 14.2.1.1.1.2.247 MAIN_CTRL_MMR_CFG0_DPI0_CLK_CTRL_PROXY Register
              248. 14.2.1.1.1.2.248 MAIN_CTRL_MMR_CFG0_DSS_DISPC0_CLKSEL1_PROXY Register
              249. 14.2.1.1.1.2.249 MAIN_CTRL_MMR_CFG0_MCASP0_CLKSEL_PROXY Register
              250. 14.2.1.1.1.2.250 MAIN_CTRL_MMR_CFG0_MCASP1_CLKSEL_PROXY Register
              251. 14.2.1.1.1.2.251 MAIN_CTRL_MMR_CFG0_MCASP2_CLKSEL_PROXY Register
              252. 14.2.1.1.1.2.252 MAIN_CTRL_MMR_CFG0_MCASP0_AHCLKSEL_PROXY Register
              253. 14.2.1.1.1.2.253 MAIN_CTRL_MMR_CFG0_MCASP1_AHCLKSEL_PROXY Register
              254. 14.2.1.1.1.2.254 MAIN_CTRL_MMR_CFG0_MCASP2_AHCLKSEL_PROXY Register
              255. 14.2.1.1.1.2.255 MAIN_CTRL_MMR_CFG0_WWD0_CLKSEL_PROXY Register
              256. 14.2.1.1.1.2.256 MAIN_CTRL_MMR_CFG0_WWD1_CLKSEL_PROXY Register
              257. 14.2.1.1.1.2.257 MAIN_CTRL_MMR_CFG0_WWD2_CLKSEL_PROXY Register
              258. 14.2.1.1.1.2.258 MAIN_CTRL_MMR_CFG0_WWD3_CLKSEL_PROXY Register
              259. 14.2.1.1.1.2.259 MAIN_CTRL_MMR_CFG0_WWD15_CLKSEL_PROXY Register
              260. 14.2.1.1.1.2.260 MAIN_CTRL_MMR_CFG0_MCAN0_CLKSEL_PROXY Register
              261. 14.2.1.1.1.2.261 MAIN_CTRL_MMR_CFG0_OSPI0_CLKSEL_PROXY Register
              262. 14.2.1.1.1.2.262 MAIN_CTRL_MMR_CFG0_OLDI0_DAT0_IO_CTRL_PROXY Register
              263. 14.2.1.1.1.2.263 MAIN_CTRL_MMR_CFG0_OLDI0_DAT1_IO_CTRL_PROXY Register
              264. 14.2.1.1.1.2.264 MAIN_CTRL_MMR_CFG0_OLDI0_DAT2_IO_CTRL_PROXY Register
              265. 14.2.1.1.1.2.265 MAIN_CTRL_MMR_CFG0_OLDI0_DAT3_IO_CTRL_PROXY Register
              266. 14.2.1.1.1.2.266 MAIN_CTRL_MMR_CFG0_OLDI0_CLK_IO_CTRL_PROXY Register
              267. 14.2.1.1.1.2.267 MAIN_CTRL_MMR_CFG0_OLDI1_DAT0_IO_CTRL_PROXY Register
              268. 14.2.1.1.1.2.268 MAIN_CTRL_MMR_CFG0_OLDI1_DAT1_IO_CTRL_PROXY Register
              269. 14.2.1.1.1.2.269 MAIN_CTRL_MMR_CFG0_OLDI1_DAT2_IO_CTRL_PROXY Register
              270. 14.2.1.1.1.2.270 MAIN_CTRL_MMR_CFG0_OLDI1_DAT3_IO_CTRL_PROXY Register
              271. 14.2.1.1.1.2.271 MAIN_CTRL_MMR_CFG0_OLDI1_CLK_IO_CTRL_PROXY Register
              272. 14.2.1.1.1.2.272 MAIN_CTRL_MMR_CFG0_OLDI_PD_CTRL_PROXY Register
              273. 14.2.1.1.1.2.273 MAIN_CTRL_MMR_CFG0_OLDI_LB_CTRL_PROXY Register
              274. 14.2.1.1.1.2.274 MAIN_CTRL_MMR_CFG0_LOCK2_KICK0_PROXY Register
              275. 14.2.1.1.1.2.275 MAIN_CTRL_MMR_CFG0_LOCK2_KICK1_PROXY Register
              276. 14.2.1.1.1.2.276 MAIN_CTRL_MMR_CFG0_CLAIMREG_P2_R0 Register
              277. 14.2.1.1.1.2.277 MAIN_CTRL_MMR_CFG0_CLAIMREG_P2_R1 Register
              278. 14.2.1.1.1.2.278 MAIN_CTRL_MMR_CFG0_CLAIMREG_P2_R2 Register
              279. 14.2.1.1.1.2.279 MAIN_CTRL_MMR_CFG0_CLAIMREG_P2_R3 Register
              280. 14.2.1.1.1.2.280 MAIN_CTRL_MMR_CFG0_CLAIMREG_P2_R4 Register
              281. 14.2.1.1.1.2.281 MAIN_CTRL_MMR_CFG0_CLAIMREG_P2_R5 Register
              282. 14.2.1.1.1.2.282 MAIN_CTRL_MMR_CFG0_CLAIMREG_P2_R6 Register
              283. 14.2.1.1.1.2.283 MAIN_CTRL_MMR_CFG0_CLAIMREG_P2_R7 Register
              284. 14.2.1.1.1.2.284 MAIN_CTRL_MMR_CFG0_CLAIMREG_P2_R8 Register
              285. 14.2.1.1.1.2.285 MAIN_CTRL_MMR_CFG0_CLAIMREG_P2_R9 Register
              286. 14.2.1.1.1.2.286 MAIN_CTRL_MMR_CFG0_CLAIMREG_P2_R10 Register
              287. 14.2.1.1.1.2.287 MAIN_CTRL_MMR_CFG0_CLAIMREG_P2_R11 Register
              288. 14.2.1.1.1.2.288 MAIN_CTRL_MMR_CFG0_CLAIMREG_P2_R12 Register
              289. 14.2.1.1.1.2.289 MAIN_CTRL_MMR_CFG0_CLAIMREG_P2_R13 Register
              290. 14.2.1.1.1.2.290 MAIN_CTRL_MMR_CFG0_CLAIMREG_P2_R14 Register
              291. 14.2.1.1.1.2.291 MAIN_CTRL_MMR_CFG0_MAIN_PLL_TEST_CLKSEL Register
              292. 14.2.1.1.1.2.292 MAIN_CTRL_MMR_CFG0_LOCK4_KICK0 Register
              293. 14.2.1.1.1.2.293 MAIN_CTRL_MMR_CFG0_LOCK4_KICK1 Register
              294. 14.2.1.1.1.2.294 MAIN_CTRL_MMR_CFG0_CLAIMREG_P4_R0_READONLY Register
              295. 14.2.1.1.1.2.295 MAIN_CTRL_MMR_CFG0_CLAIMREG_P4_R1_READONLY Register
              296. 14.2.1.1.1.2.296 MAIN_CTRL_MMR_CFG0_CLAIMREG_P4_R2_READONLY Register
              297. 14.2.1.1.1.2.297 MAIN_CTRL_MMR_CFG0_CLAIMREG_P4_R3_READONLY Register
              298. 14.2.1.1.1.2.298 MAIN_CTRL_MMR_CFG0_CLAIMREG_P4_R4_READONLY Register
              299. 14.2.1.1.1.2.299 MAIN_CTRL_MMR_CFG0_CLAIMREG_P4_R5_READONLY Register
              300. 14.2.1.1.1.2.300 MAIN_CTRL_MMR_CFG0_CLAIMREG_P4_R6_READONLY Register
              301. 14.2.1.1.1.2.301 MAIN_CTRL_MMR_CFG0_CLAIMREG_P4_R7_READONLY Register
              302. 14.2.1.1.1.2.302 MAIN_CTRL_MMR_CFG0_CLAIMREG_P4_R8_READONLY Register
              303. 14.2.1.1.1.2.303 MAIN_CTRL_MMR_CFG0_CLAIMREG_P4_R9_READONLY Register
              304. 14.2.1.1.1.2.304 MAIN_CTRL_MMR_CFG0_CLAIMREG_P4_R10_READONLY Register
              305. 14.2.1.1.1.2.305 MAIN_CTRL_MMR_CFG0_MAIN_PLL_TEST_CLKSEL_PROXY Register
              306. 14.2.1.1.1.2.306 MAIN_CTRL_MMR_CFG0_LOCK4_KICK0_PROXY Register
              307. 14.2.1.1.1.2.307 MAIN_CTRL_MMR_CFG0_LOCK4_KICK1_PROXY Register
              308. 14.2.1.1.1.2.308 MAIN_CTRL_MMR_CFG0_CLAIMREG_P4_R0 Register
              309. 14.2.1.1.1.2.309 MAIN_CTRL_MMR_CFG0_CLAIMREG_P4_R1 Register
              310. 14.2.1.1.1.2.310 MAIN_CTRL_MMR_CFG0_CLAIMREG_P4_R2 Register
              311. 14.2.1.1.1.2.311 MAIN_CTRL_MMR_CFG0_CLAIMREG_P4_R3 Register
              312. 14.2.1.1.1.2.312 MAIN_CTRL_MMR_CFG0_CLAIMREG_P4_R4 Register
              313. 14.2.1.1.1.2.313 MAIN_CTRL_MMR_CFG0_CLAIMREG_P4_R5 Register
              314. 14.2.1.1.1.2.314 MAIN_CTRL_MMR_CFG0_CLAIMREG_P4_R6 Register
              315. 14.2.1.1.1.2.315 MAIN_CTRL_MMR_CFG0_CLAIMREG_P4_R7 Register
              316. 14.2.1.1.1.2.316 MAIN_CTRL_MMR_CFG0_CLAIMREG_P4_R8 Register
              317. 14.2.1.1.1.2.317 MAIN_CTRL_MMR_CFG0_CLAIMREG_P4_R9 Register
              318. 14.2.1.1.1.2.318 MAIN_CTRL_MMR_CFG0_CLAIMREG_P4_R10 Register
              319. 14.2.1.1.1.2.319 MAIN_CTRL_MMR_CFG0_LOCK6_KICK0 Register
              320. 14.2.1.1.1.2.320 MAIN_CTRL_MMR_CFG0_LOCK6_KICK1 Register
              321. 14.2.1.1.1.2.321 MAIN_CTRL_MMR_CFG0_CLAIMREG_P6_R0_READONLY Register
              322. 14.2.1.1.1.2.322 MAIN_CTRL_MMR_CFG0_CLAIMREG_P6_R1_READONLY Register
              323. 14.2.1.1.1.2.323 MAIN_CTRL_MMR_CFG0_CLAIMREG_P6_R2_READONLY Register
              324. 14.2.1.1.1.2.324 MAIN_CTRL_MMR_CFG0_CLAIMREG_P6_R3_READONLY Register
              325. 14.2.1.1.1.2.325 MAIN_CTRL_MMR_CFG0_CLAIMREG_P6_R4_READONLY Register
              326. 14.2.1.1.1.2.326 MAIN_CTRL_MMR_CFG0_CLAIMREG_P6_R5_READONLY Register
              327. 14.2.1.1.1.2.327 MAIN_CTRL_MMR_CFG0_CLAIMREG_P6_R6_READONLY Register
              328. 14.2.1.1.1.2.328 MAIN_CTRL_MMR_CFG0_CLAIMREG_P6_R7_READONLY Register
              329. 14.2.1.1.1.2.329 MAIN_CTRL_MMR_CFG0_CLAIMREG_P6_R8_READONLY Register
              330. 14.2.1.1.1.2.330 MAIN_CTRL_MMR_CFG0_LOCK6_KICK0_PROXY Register
              331. 14.2.1.1.1.2.331 MAIN_CTRL_MMR_CFG0_LOCK6_KICK1_PROXY Register
              332. 14.2.1.1.1.2.332 MAIN_CTRL_MMR_CFG0_CLAIMREG_P6_R0 Register
              333. 14.2.1.1.1.2.333 MAIN_CTRL_MMR_CFG0_CLAIMREG_P6_R1 Register
              334. 14.2.1.1.1.2.334 MAIN_CTRL_MMR_CFG0_CLAIMREG_P6_R2 Register
              335. 14.2.1.1.1.2.335 MAIN_CTRL_MMR_CFG0_CLAIMREG_P6_R3 Register
              336. 14.2.1.1.1.2.336 MAIN_CTRL_MMR_CFG0_CLAIMREG_P6_R4 Register
              337. 14.2.1.1.1.2.337 MAIN_CTRL_MMR_CFG0_CLAIMREG_P6_R5 Register
              338. 14.2.1.1.1.2.338 MAIN_CTRL_MMR_CFG0_CLAIMREG_P6_R6 Register
              339. 14.2.1.1.1.2.339 MAIN_CTRL_MMR_CFG0_CLAIMREG_P6_R7 Register
              340. 14.2.1.1.1.2.340 MAIN_CTRL_MMR_CFG0_CLAIMREG_P6_R8 Register
          2. 14.2.1.1.2 MCU_CTRL_MMR
            1. 14.2.1.1.2.1 MCU_CTRL_MMR Summaries
              1.          5168
            2. 14.2.1.1.2.2 MCU_CTRL_MMR Registers
              1. 14.2.1.1.2.2.1   MCU_CTRL_MMR_CFG0_PID Register
              2. 14.2.1.1.2.2.2   MCU_CTRL_MMR_CFG0_MMR_CFG1 Register
              3. 14.2.1.1.2.2.3   MCU_CTRL_MMR_CFG0_IPC_SET0 Register
              4. 14.2.1.1.2.2.4   MCU_CTRL_MMR_CFG0_IPC_CLR0 Register
              5. 14.2.1.1.2.2.5   MCU_CTRL_MMR_CFG0_CBA_ERR_STAT Register
              6. 14.2.1.1.2.2.6   MCU_CTRL_MMR_CFG0_ACCESS_ERR_STAT Register
              7. 14.2.1.1.2.2.7   MCU_CTRL_MMR_CFG0_LOCK0_KICK0 Register
              8. 14.2.1.1.2.2.8   MCU_CTRL_MMR_CFG0_LOCK0_KICK1 Register
              9. 14.2.1.1.2.2.9   MCU_CTRL_MMR_CFG0_INTR_RAW_STATUS Register
              10. 14.2.1.1.2.2.10  MCU_CTRL_MMR_CFG0_INTR_ENABLED_STATUS_CLEAR Register
              11. 14.2.1.1.2.2.11  MCU_CTRL_MMR_CFG0_INTR_ENABLE Register
              12. 14.2.1.1.2.2.12  MCU_CTRL_MMR_CFG0_INTR_ENABLE_CLEAR Register
              13. 14.2.1.1.2.2.13  MCU_CTRL_MMR_CFG0_EOI Register
              14. 14.2.1.1.2.2.14  MCU_CTRL_MMR_CFG0_FAULT_ADDRESS Register
              15. 14.2.1.1.2.2.15  MCU_CTRL_MMR_CFG0_FAULT_TYPE_STATUS Register
              16. 14.2.1.1.2.2.16  MCU_CTRL_MMR_CFG0_FAULT_ATTR_STATUS Register
              17. 14.2.1.1.2.2.17  MCU_CTRL_MMR_CFG0_FAULT_CLEAR Register
              18. 14.2.1.1.2.2.18  MCU_CTRL_MMR_CFG0_CLAIMREG_P0_R0_READONLY Register
              19. 14.2.1.1.2.2.19  MCU_CTRL_MMR_CFG0_CLAIMREG_P0_R1_READONLY Register
              20. 14.2.1.1.2.2.20  MCU_CTRL_MMR_CFG0_CLAIMREG_P0_R2_READONLY Register
              21. 14.2.1.1.2.2.21  MCU_CTRL_MMR_CFG0_CLAIMREG_P0_R3_READONLY Register
              22. 14.2.1.1.2.2.22  MCU_CTRL_MMR_CFG0_CLAIMREG_P0_R4_READONLY Register
              23. 14.2.1.1.2.2.23  MCU_CTRL_MMR_CFG0_CLAIMREG_P0_R5_READONLY Register
              24. 14.2.1.1.2.2.24  MCU_CTRL_MMR_CFG0_PID_PROXY Register
              25. 14.2.1.1.2.2.25  MCU_CTRL_MMR_CFG0_MMR_CFG1_PROXY Register
              26. 14.2.1.1.2.2.26  MCU_CTRL_MMR_CFG0_IPC_SET0_PROXY Register
              27. 14.2.1.1.2.2.27  MCU_CTRL_MMR_CFG0_IPC_CLR0_PROXY Register
              28. 14.2.1.1.2.2.28  MCU_CTRL_MMR_CFG0_CBA_ERR_STAT_PROXY Register
              29. 14.2.1.1.2.2.29  MCU_CTRL_MMR_CFG0_ACCESS_ERR_STAT_PROXY Register
              30. 14.2.1.1.2.2.30  MCU_CTRL_MMR_CFG0_LOCK0_KICK0_PROXY Register
              31. 14.2.1.1.2.2.31  MCU_CTRL_MMR_CFG0_LOCK0_KICK1_PROXY Register
              32. 14.2.1.1.2.2.32  MCU_CTRL_MMR_CFG0_INTR_RAW_STATUS_PROXY Register
              33. 14.2.1.1.2.2.33  MCU_CTRL_MMR_CFG0_INTR_ENABLED_STATUS_CLEAR_PROXY Register
              34. 14.2.1.1.2.2.34  MCU_CTRL_MMR_CFG0_INTR_ENABLE_PROXY Register
              35. 14.2.1.1.2.2.35  MCU_CTRL_MMR_CFG0_INTR_ENABLE_CLEAR_PROXY Register
              36. 14.2.1.1.2.2.36  MCU_CTRL_MMR_CFG0_EOI_PROXY Register
              37. 14.2.1.1.2.2.37  MCU_CTRL_MMR_CFG0_FAULT_ADDRESS_PROXY Register
              38. 14.2.1.1.2.2.38  MCU_CTRL_MMR_CFG0_FAULT_TYPE_STATUS_PROXY Register
              39. 14.2.1.1.2.2.39  MCU_CTRL_MMR_CFG0_FAULT_ATTR_STATUS_PROXY Register
              40. 14.2.1.1.2.2.40  MCU_CTRL_MMR_CFG0_FAULT_CLEAR_PROXY Register
              41. 14.2.1.1.2.2.41  MCU_CTRL_MMR_CFG0_CLAIMREG_P0_R0 Register
              42. 14.2.1.1.2.2.42  MCU_CTRL_MMR_CFG0_CLAIMREG_P0_R1 Register
              43. 14.2.1.1.2.2.43  MCU_CTRL_MMR_CFG0_CLAIMREG_P0_R2 Register
              44. 14.2.1.1.2.2.44  MCU_CTRL_MMR_CFG0_CLAIMREG_P0_R3 Register
              45. 14.2.1.1.2.2.45  MCU_CTRL_MMR_CFG0_CLAIMREG_P0_R4 Register
              46. 14.2.1.1.2.2.46  MCU_CTRL_MMR_CFG0_CLAIMREG_P0_R5 Register
              47. 14.2.1.1.2.2.47  MCU_CTRL_MMR_CFG0_MCU_GPIO_CTRL Register
              48. 14.2.1.1.2.2.48  MCU_CTRL_MMR_CFG0_DBOUNCE_CFG1 Register
              49. 14.2.1.1.2.2.49  MCU_CTRL_MMR_CFG0_DBOUNCE_CFG2 Register
              50. 14.2.1.1.2.2.50  MCU_CTRL_MMR_CFG0_DBOUNCE_CFG3 Register
              51. 14.2.1.1.2.2.51  MCU_CTRL_MMR_CFG0_DBOUNCE_CFG4 Register
              52. 14.2.1.1.2.2.52  MCU_CTRL_MMR_CFG0_DBOUNCE_CFG5 Register
              53. 14.2.1.1.2.2.53  MCU_CTRL_MMR_CFG0_DBOUNCE_CFG6 Register
              54. 14.2.1.1.2.2.54  MCU_CTRL_MMR_CFG0_TEMP_DIODE_TRIM Register
              55. 14.2.1.1.2.2.55  MCU_CTRL_MMR_CFG0_IO_VOLTAGE_STAT Register
              56. 14.2.1.1.2.2.56  MCU_CTRL_MMR_CFG0_MCU_TIMER1_CTRL Register
              57. 14.2.1.1.2.2.57  MCU_CTRL_MMR_CFG0_MCU_TIMER3_CTRL Register
              58. 14.2.1.1.2.2.58  MCU_CTRL_MMR_CFG0_MCU_I2C0_CTRL Register
              59. 14.2.1.1.2.2.59  MCU_CTRL_MMR_CFG0_MAIN_MTOG_CTRL Register
              60. 14.2.1.1.2.2.60  MCU_CTRL_MMR_CFG0_WKUP_MTOG_CTRL Register
              61. 14.2.1.1.2.2.61  MCU_CTRL_MMR_CFG0_TOG_STAT Register
              62. 14.2.1.1.2.2.62  MCU_CTRL_MMR_CFG0_LOCK1_KICK0 Register
              63. 14.2.1.1.2.2.63  MCU_CTRL_MMR_CFG0_LOCK1_KICK1 Register
              64. 14.2.1.1.2.2.64  MCU_CTRL_MMR_CFG0_CLAIMREG_P1_R0_READONLY Register
              65. 14.2.1.1.2.2.65  MCU_CTRL_MMR_CFG0_CLAIMREG_P1_R1_READONLY Register
              66. 14.2.1.1.2.2.66  MCU_CTRL_MMR_CFG0_CLAIMREG_P1_R2_READONLY Register
              67. 14.2.1.1.2.2.67  MCU_CTRL_MMR_CFG0_CLAIMREG_P1_R3_READONLY Register
              68. 14.2.1.1.2.2.68  MCU_CTRL_MMR_CFG0_CLAIMREG_P1_R4_READONLY Register
              69. 14.2.1.1.2.2.69  MCU_CTRL_MMR_CFG0_CLAIMREG_P1_R5_READONLY Register
              70. 14.2.1.1.2.2.70  MCU_CTRL_MMR_CFG0_CLAIMREG_P1_R6_READONLY Register
              71. 14.2.1.1.2.2.71  MCU_CTRL_MMR_CFG0_CLAIMREG_P1_R7_READONLY Register
              72. 14.2.1.1.2.2.72  MCU_CTRL_MMR_CFG0_CLAIMREG_P1_R8_READONLY Register
              73. 14.2.1.1.2.2.73  MCU_CTRL_MMR_CFG0_CLAIMREG_P1_R9_READONLY Register
              74. 14.2.1.1.2.2.74  MCU_CTRL_MMR_CFG0_CLAIMREG_P1_R10_READONLY Register
              75. 14.2.1.1.2.2.75  MCU_CTRL_MMR_CFG0_CLAIMREG_P1_R11_READONLY Register
              76. 14.2.1.1.2.2.76  MCU_CTRL_MMR_CFG0_CLAIMREG_P1_R12_READONLY Register
              77. 14.2.1.1.2.2.77  MCU_CTRL_MMR_CFG0_MCU_GPIO_CTRL_PROXY Register
              78. 14.2.1.1.2.2.78  MCU_CTRL_MMR_CFG0_DBOUNCE_CFG1_PROXY Register
              79. 14.2.1.1.2.2.79  MCU_CTRL_MMR_CFG0_DBOUNCE_CFG2_PROXY Register
              80. 14.2.1.1.2.2.80  MCU_CTRL_MMR_CFG0_DBOUNCE_CFG3_PROXY Register
              81. 14.2.1.1.2.2.81  MCU_CTRL_MMR_CFG0_DBOUNCE_CFG4_PROXY Register
              82. 14.2.1.1.2.2.82  MCU_CTRL_MMR_CFG0_DBOUNCE_CFG5_PROXY Register
              83. 14.2.1.1.2.2.83  MCU_CTRL_MMR_CFG0_DBOUNCE_CFG6_PROXY Register
              84. 14.2.1.1.2.2.84  MCU_CTRL_MMR_CFG0_TEMP_DIODE_TRIM_PROXY Register
              85. 14.2.1.1.2.2.85  MCU_CTRL_MMR_CFG0_IO_VOLTAGE_STAT_PROXY Register
              86. 14.2.1.1.2.2.86  MCU_CTRL_MMR_CFG0_MCU_TIMER1_CTRL_PROXY Register
              87. 14.2.1.1.2.2.87  MCU_CTRL_MMR_CFG0_MCU_TIMER3_CTRL_PROXY Register
              88. 14.2.1.1.2.2.88  MCU_CTRL_MMR_CFG0_MCU_I2C0_CTRL_PROXY Register
              89. 14.2.1.1.2.2.89  MCU_CTRL_MMR_CFG0_MAIN_MTOG_CTRL_PROXY Register
              90. 14.2.1.1.2.2.90  MCU_CTRL_MMR_CFG0_WKUP_MTOG_CTRL_PROXY Register
              91. 14.2.1.1.2.2.91  MCU_CTRL_MMR_CFG0_TOG_STAT_PROXY Register
              92. 14.2.1.1.2.2.92  MCU_CTRL_MMR_CFG0_LOCK1_KICK0_PROXY Register
              93. 14.2.1.1.2.2.93  MCU_CTRL_MMR_CFG0_LOCK1_KICK1_PROXY Register
              94. 14.2.1.1.2.2.94  MCU_CTRL_MMR_CFG0_CLAIMREG_P1_R0 Register
              95. 14.2.1.1.2.2.95  MCU_CTRL_MMR_CFG0_CLAIMREG_P1_R1 Register
              96. 14.2.1.1.2.2.96  MCU_CTRL_MMR_CFG0_CLAIMREG_P1_R2 Register
              97. 14.2.1.1.2.2.97  MCU_CTRL_MMR_CFG0_CLAIMREG_P1_R3 Register
              98. 14.2.1.1.2.2.98  MCU_CTRL_MMR_CFG0_CLAIMREG_P1_R4 Register
              99. 14.2.1.1.2.2.99  MCU_CTRL_MMR_CFG0_CLAIMREG_P1_R5 Register
              100. 14.2.1.1.2.2.100 MCU_CTRL_MMR_CFG0_CLAIMREG_P1_R6 Register
              101. 14.2.1.1.2.2.101 MCU_CTRL_MMR_CFG0_CLAIMREG_P1_R7 Register
              102. 14.2.1.1.2.2.102 MCU_CTRL_MMR_CFG0_CLAIMREG_P1_R8 Register
              103. 14.2.1.1.2.2.103 MCU_CTRL_MMR_CFG0_CLAIMREG_P1_R9 Register
              104. 14.2.1.1.2.2.104 MCU_CTRL_MMR_CFG0_CLAIMREG_P1_R10 Register
              105. 14.2.1.1.2.2.105 MCU_CTRL_MMR_CFG0_CLAIMREG_P1_R11 Register
              106. 14.2.1.1.2.2.106 MCU_CTRL_MMR_CFG0_CLAIMREG_P1_R12 Register
              107. 14.2.1.1.2.2.107 MCU_CTRL_MMR_CFG0_MCU_OBSCLK_CTRL Register
              108. 14.2.1.1.2.2.108 MCU_CTRL_MMR_CFG0_HFOSC0_CTRL Register
              109. 14.2.1.1.2.2.109 MCU_CTRL_MMR_CFG0_HFOSC0_TRIM Register
              110. 14.2.1.1.2.2.110 MCU_CTRL_MMR_CFG0_HFOSC0_STAT Register
              111. 14.2.1.1.2.2.111 MCU_CTRL_MMR_CFG0_RC12M_OSC_TRIM Register
              112. 14.2.1.1.2.2.112 MCU_CTRL_MMR_CFG0_HFOSC0_CLKOUT_32K_CTRL Register
              113. 14.2.1.1.2.2.113 MCU_CTRL_MMR_CFG0_LFXOSC_CTRL Register
              114. 14.2.1.1.2.2.114 MCU_CTRL_MMR_CFG0_LFXOSC_TRIM Register
              115. 14.2.1.1.2.2.115 MCU_CTRL_MMR_CFG0_MCU_M4FSS_CLKSEL Register
              116. 14.2.1.1.2.2.116 MCU_CTRL_MMR_CFG0_MCU_M4FSS_SYSTICK Register
              117. 14.2.1.1.2.2.117 MCU_CTRL_MMR_CFG0_MCU_PLL_CLKSEL Register
              118. 14.2.1.1.2.2.118 MCU_CTRL_MMR_CFG0_DEVICE_CLKOUT_32K_CTRL Register
              119. 14.2.1.1.2.2.119 MCU_CTRL_MMR_CFG0_MCU_TIMER0_CLKSEL Register
              120. 14.2.1.1.2.2.120 MCU_CTRL_MMR_CFG0_MCU_TIMER1_CLKSEL Register
              121. 14.2.1.1.2.2.121 MCU_CTRL_MMR_CFG0_MCU_TIMER2_CLKSEL Register
              122. 14.2.1.1.2.2.122 MCU_CTRL_MMR_CFG0_MCU_TIMER3_CLKSEL Register
              123. 14.2.1.1.2.2.123 MCU_CTRL_MMR_CFG0_MCU_GPIO_CLKSEL Register
              124. 14.2.1.1.2.2.124 MCU_CTRL_MMR_CFG0_MCU_MCAN0_CLKSEL Register
              125. 14.2.1.1.2.2.125 MCU_CTRL_MMR_CFG0_MCU_MCAN1_CLKSEL Register
              126. 14.2.1.1.2.2.126 MCU_CTRL_MMR_CFG0_MCU_SPI0_CLKSEL Register
              127. 14.2.1.1.2.2.127 MCU_CTRL_MMR_CFG0_MCU_SPI1_CLKSEL Register
              128. 14.2.1.1.2.2.128 MCU_CTRL_MMR_CFG0_MCU_WWD0_CLKSEL Register
              129. 14.2.1.1.2.2.129 MCU_CTRL_MMR_CFG0_LOCK2_KICK0 Register
              130. 14.2.1.1.2.2.130 MCU_CTRL_MMR_CFG0_LOCK2_KICK1 Register
              131. 14.2.1.1.2.2.131 MCU_CTRL_MMR_CFG0_CLAIMREG_P2_R0_READONLY Register
              132. 14.2.1.1.2.2.132 MCU_CTRL_MMR_CFG0_CLAIMREG_P2_R1_READONLY Register
              133. 14.2.1.1.2.2.133 MCU_CTRL_MMR_CFG0_MCU_OBSCLK_CTRL_PROXY Register
              134. 14.2.1.1.2.2.134 MCU_CTRL_MMR_CFG0_HFOSC0_CTRL_PROXY Register
              135. 14.2.1.1.2.2.135 MCU_CTRL_MMR_CFG0_HFOSC0_TRIM_PROXY Register
              136. 14.2.1.1.2.2.136 MCU_CTRL_MMR_CFG0_HFOSC0_STAT_PROXY Register
              137. 14.2.1.1.2.2.137 MCU_CTRL_MMR_CFG0_RC12M_OSC_TRIM_PROXY Register
              138. 14.2.1.1.2.2.138 MCU_CTRL_MMR_CFG0_HFOSC0_CLKOUT_32K_CTRL_PROXY Register
              139. 14.2.1.1.2.2.139 MCU_CTRL_MMR_CFG0_LFXOSC_CTRL_PROXY Register
              140. 14.2.1.1.2.2.140 MCU_CTRL_MMR_CFG0_LFXOSC_TRIM_PROXY Register
              141. 14.2.1.1.2.2.141 MCU_CTRL_MMR_CFG0_MCU_M4FSS_CLKSEL_PROXY Register
              142. 14.2.1.1.2.2.142 MCU_CTRL_MMR_CFG0_MCU_M4FSS_SYSTICK_PROXY Register
              143. 14.2.1.1.2.2.143 MCU_CTRL_MMR_CFG0_MCU_PLL_CLKSEL_PROXY Register
              144. 14.2.1.1.2.2.144 MCU_CTRL_MMR_CFG0_DEVICE_CLKOUT_32K_CTRL_PROXY Register
              145. 14.2.1.1.2.2.145 MCU_CTRL_MMR_CFG0_MCU_TIMER0_CLKSEL_PROXY Register
              146. 14.2.1.1.2.2.146 MCU_CTRL_MMR_CFG0_MCU_TIMER1_CLKSEL_PROXY Register
              147. 14.2.1.1.2.2.147 MCU_CTRL_MMR_CFG0_MCU_TIMER2_CLKSEL_PROXY Register
              148. 14.2.1.1.2.2.148 MCU_CTRL_MMR_CFG0_MCU_TIMER3_CLKSEL_PROXY Register
              149. 14.2.1.1.2.2.149 MCU_CTRL_MMR_CFG0_MCU_GPIO_CLKSEL_PROXY Register
              150. 14.2.1.1.2.2.150 MCU_CTRL_MMR_CFG0_MCU_MCAN0_CLKSEL_PROXY Register
              151. 14.2.1.1.2.2.151 MCU_CTRL_MMR_CFG0_MCU_MCAN1_CLKSEL_PROXY Register
              152. 14.2.1.1.2.2.152 MCU_CTRL_MMR_CFG0_MCU_SPI0_CLKSEL_PROXY Register
              153. 14.2.1.1.2.2.153 MCU_CTRL_MMR_CFG0_MCU_SPI1_CLKSEL_PROXY Register
              154. 14.2.1.1.2.2.154 MCU_CTRL_MMR_CFG0_MCU_WWD0_CLKSEL_PROXY Register
              155. 14.2.1.1.2.2.155 MCU_CTRL_MMR_CFG0_LOCK2_KICK0_PROXY Register
              156. 14.2.1.1.2.2.156 MCU_CTRL_MMR_CFG0_LOCK2_KICK1_PROXY Register
              157. 14.2.1.1.2.2.157 MCU_CTRL_MMR_CFG0_CLAIMREG_P2_R0 Register
              158. 14.2.1.1.2.2.158 MCU_CTRL_MMR_CFG0_CLAIMREG_P2_R1 Register
              159. 14.2.1.1.2.2.159 MCU_CTRL_MMR_CFG0_MCU_M4FSS0_LBIST_CTRL Register
              160. 14.2.1.1.2.2.160 MCU_CTRL_MMR_CFG0_MCU_M4FSS0_LBIST_PATCOUNT Register
              161. 14.2.1.1.2.2.161 MCU_CTRL_MMR_CFG0_MCU_M4FSS0_LBIST_SEED0 Register
              162. 14.2.1.1.2.2.162 MCU_CTRL_MMR_CFG0_MCU_M4FSS0_LBIST_SEED1 Register
              163. 14.2.1.1.2.2.163 MCU_CTRL_MMR_CFG0_MCU_M4FSS0_LBIST_SPARE0 Register
              164. 14.2.1.1.2.2.164 MCU_CTRL_MMR_CFG0_MCU_M4FSS0_LBIST_SPARE1 Register
              165. 14.2.1.1.2.2.165 MCU_CTRL_MMR_CFG0_MCU_M4FSS0_LBIST_STAT Register
              166. 14.2.1.1.2.2.166 MCU_CTRL_MMR_CFG0_MCU_M4FSS0_LBIST_MISR Register
              167. 14.2.1.1.2.2.167 MCU_CTRL_MMR_CFG0_LOCK3_KICK0 Register
              168. 14.2.1.1.2.2.168 MCU_CTRL_MMR_CFG0_LOCK3_KICK1 Register
              169. 14.2.1.1.2.2.169 MCU_CTRL_MMR_CFG0_CLAIMREG_P3_R0_READONLY Register
              170. 14.2.1.1.2.2.170 MCU_CTRL_MMR_CFG0_MCU_M4FSS0_LBIST_CTRL_PROXY Register
              171. 14.2.1.1.2.2.171 MCU_CTRL_MMR_CFG0_MCU_M4FSS0_LBIST_PATCOUNT_PROXY Register
              172. 14.2.1.1.2.2.172 MCU_CTRL_MMR_CFG0_MCU_M4FSS0_LBIST_SEED0_PROXY Register
              173. 14.2.1.1.2.2.173 MCU_CTRL_MMR_CFG0_MCU_M4FSS0_LBIST_SEED1_PROXY Register
              174. 14.2.1.1.2.2.174 MCU_CTRL_MMR_CFG0_MCU_M4FSS0_LBIST_SPARE0_PROXY Register
              175. 14.2.1.1.2.2.175 MCU_CTRL_MMR_CFG0_MCU_M4FSS0_LBIST_SPARE1_PROXY Register
              176. 14.2.1.1.2.2.176 MCU_CTRL_MMR_CFG0_MCU_M4FSS0_LBIST_STAT_PROXY Register
              177. 14.2.1.1.2.2.177 MCU_CTRL_MMR_CFG0_MCU_M4FSS0_LBIST_MISR_PROXY Register
              178. 14.2.1.1.2.2.178 MCU_CTRL_MMR_CFG0_LOCK3_KICK0_PROXY Register
              179. 14.2.1.1.2.2.179 MCU_CTRL_MMR_CFG0_LOCK3_KICK1_PROXY Register
              180. 14.2.1.1.2.2.180 MCU_CTRL_MMR_CFG0_CLAIMREG_P3_R0 Register
              181. 14.2.1.1.2.2.181 MCU_CTRL_MMR_CFG0_SCRATCH_REG4 Register
              182. 14.2.1.1.2.2.182 MCU_CTRL_MMR_CFG0_SCRATCH_REG5 Register
              183. 14.2.1.1.2.2.183 MCU_CTRL_MMR_CFG0_OLDI_PD_CTRL_TEST_REG Register
              184. 14.2.1.1.2.2.184 MCU_CTRL_MMR_CFG0_PBIST_EN_TEST_REG Register
              185. 14.2.1.1.2.2.185 MCU_CTRL_MMR_CFG0_LOCK4_KICK0 Register
              186. 14.2.1.1.2.2.186 MCU_CTRL_MMR_CFG0_LOCK4_KICK1 Register
              187. 14.2.1.1.2.2.187 MCU_CTRL_MMR_CFG0_CLAIMREG_P4_R0_READONLY Register
              188. 14.2.1.1.2.2.188 MCU_CTRL_MMR_CFG0_CLAIMREG_P4_R1_READONLY Register
              189. 14.2.1.1.2.2.189 MCU_CTRL_MMR_CFG0_CLAIMREG_P4_R2_READONLY Register
              190. 14.2.1.1.2.2.190 MCU_CTRL_MMR_CFG0_CLAIMREG_P4_R3_READONLY Register
              191. 14.2.1.1.2.2.191 MCU_CTRL_MMR_CFG0_CLAIMREG_P4_R4_READONLY Register
              192. 14.2.1.1.2.2.192 MCU_CTRL_MMR_CFG0_CLAIMREG_P4_R5_READONLY Register
              193. 14.2.1.1.2.2.193 MCU_CTRL_MMR_CFG0_CLAIMREG_P4_R6_READONLY Register
              194. 14.2.1.1.2.2.194 MCU_CTRL_MMR_CFG0_CLAIMREG_P4_R7_READONLY Register
              195. 14.2.1.1.2.2.195 MCU_CTRL_MMR_CFG0_CLAIMREG_P4_R8_READONLY Register
              196. 14.2.1.1.2.2.196 MCU_CTRL_MMR_CFG0_CLAIMREG_P4_R9_READONLY Register
              197. 14.2.1.1.2.2.197 MCU_CTRL_MMR_CFG0_CLAIMREG_P4_R10_READONLY Register
              198. 14.2.1.1.2.2.198 MCU_CTRL_MMR_CFG0_CLAIMREG_P4_R11_READONLY Register
              199. 14.2.1.1.2.2.199 MCU_CTRL_MMR_CFG0_CLAIMREG_P4_R12_READONLY Register
              200. 14.2.1.1.2.2.200 MCU_CTRL_MMR_CFG0_CLAIMREG_P4_R13_READONLY Register
              201. 14.2.1.1.2.2.201 MCU_CTRL_MMR_CFG0_CLAIMREG_P4_R14_READONLY Register
              202. 14.2.1.1.2.2.202 MCU_CTRL_MMR_CFG0_CLAIMREG_P4_R15_READONLY Register
              203. 14.2.1.1.2.2.203 MCU_CTRL_MMR_CFG0_CLAIMREG_P4_R16_READONLY Register
              204. 14.2.1.1.2.2.204 MCU_CTRL_MMR_CFG0_CLAIMREG_P4_R17_READONLY Register
              205. 14.2.1.1.2.2.205 MCU_CTRL_MMR_CFG0_CLAIMREG_P4_R18_READONLY Register
              206. 14.2.1.1.2.2.206 MCU_CTRL_MMR_CFG0_CLAIMREG_P4_R19_READONLY Register
              207. 14.2.1.1.2.2.207 MCU_CTRL_MMR_CFG0_SCRATCH_REG4_PROXY Register
              208. 14.2.1.1.2.2.208 MCU_CTRL_MMR_CFG0_SCRATCH_REG5_PROXY Register
              209. 14.2.1.1.2.2.209 MCU_CTRL_MMR_CFG0_OLDI_PD_CTRL_TEST_REG_PROXY Register
              210. 14.2.1.1.2.2.210 MCU_CTRL_MMR_CFG0_PBIST_EN_TEST_REG_PROXY Register
              211. 14.2.1.1.2.2.211 MCU_CTRL_MMR_CFG0_LOCK4_KICK0_PROXY Register
              212. 14.2.1.1.2.2.212 MCU_CTRL_MMR_CFG0_LOCK4_KICK1_PROXY Register
              213. 14.2.1.1.2.2.213 MCU_CTRL_MMR_CFG0_CLAIMREG_P4_R0 Register
              214. 14.2.1.1.2.2.214 MCU_CTRL_MMR_CFG0_CLAIMREG_P4_R1 Register
              215. 14.2.1.1.2.2.215 MCU_CTRL_MMR_CFG0_CLAIMREG_P4_R2 Register
              216. 14.2.1.1.2.2.216 MCU_CTRL_MMR_CFG0_CLAIMREG_P4_R3 Register
              217. 14.2.1.1.2.2.217 MCU_CTRL_MMR_CFG0_CLAIMREG_P4_R4 Register
              218. 14.2.1.1.2.2.218 MCU_CTRL_MMR_CFG0_CLAIMREG_P4_R5 Register
              219. 14.2.1.1.2.2.219 MCU_CTRL_MMR_CFG0_CLAIMREG_P4_R6 Register
              220. 14.2.1.1.2.2.220 MCU_CTRL_MMR_CFG0_CLAIMREG_P4_R7 Register
              221. 14.2.1.1.2.2.221 MCU_CTRL_MMR_CFG0_CLAIMREG_P4_R8 Register
              222. 14.2.1.1.2.2.222 MCU_CTRL_MMR_CFG0_CLAIMREG_P4_R9 Register
              223. 14.2.1.1.2.2.223 MCU_CTRL_MMR_CFG0_CLAIMREG_P4_R10 Register
              224. 14.2.1.1.2.2.224 MCU_CTRL_MMR_CFG0_CLAIMREG_P4_R11 Register
              225. 14.2.1.1.2.2.225 MCU_CTRL_MMR_CFG0_CLAIMREG_P4_R12 Register
              226. 14.2.1.1.2.2.226 MCU_CTRL_MMR_CFG0_CLAIMREG_P4_R13 Register
              227. 14.2.1.1.2.2.227 MCU_CTRL_MMR_CFG0_CLAIMREG_P4_R14 Register
              228. 14.2.1.1.2.2.228 MCU_CTRL_MMR_CFG0_CLAIMREG_P4_R15 Register
              229. 14.2.1.1.2.2.229 MCU_CTRL_MMR_CFG0_CLAIMREG_P4_R16 Register
              230. 14.2.1.1.2.2.230 MCU_CTRL_MMR_CFG0_CLAIMREG_P4_R17 Register
              231. 14.2.1.1.2.2.231 MCU_CTRL_MMR_CFG0_CLAIMREG_P4_R18 Register
              232. 14.2.1.1.2.2.232 MCU_CTRL_MMR_CFG0_CLAIMREG_P4_R19 Register
              233. 14.2.1.1.2.2.233 MCU_CTRL_MMR_CFG0_POR_CTRL Register
              234. 14.2.1.1.2.2.234 MCU_CTRL_MMR_CFG0_POR_STAT Register
              235. 14.2.1.1.2.2.235 MCU_CTRL_MMR_CFG0_POR_BANDGAP_CTRL Register
              236. 14.2.1.1.2.2.236 MCU_CTRL_MMR_CFG0_POK_VDDA_MCU_UV_CTRL Register
              237. 14.2.1.1.2.2.237 MCU_CTRL_MMR_CFG0_POK_VDDA_MCU_OV_CTRL Register
              238. 14.2.1.1.2.2.238 MCU_CTRL_MMR_CFG0_POK_VDD_CORE_UV_CTRL Register
              239. 14.2.1.1.2.2.239 MCU_CTRL_MMR_CFG0_POK_VDD_CORE_OV_CTRL Register
              240. 14.2.1.1.2.2.240 MCU_CTRL_MMR_CFG0_POK_VDDR_CORE_UV_CTRL Register
              241. 14.2.1.1.2.2.241 MCU_CTRL_MMR_CFG0_POK_VDDR_CORE_OV_CTRL Register
              242. 14.2.1.1.2.2.242 MCU_CTRL_MMR_CFG0_POK_VMON_CAP_MCU_GENERAL_UV_CTRL Register
              243. 14.2.1.1.2.2.243 MCU_CTRL_MMR_CFG0_POK_VMON_CAP_MCU_GENERAL_OV_CTRL Register
              244. 14.2.1.1.2.2.244 MCU_CTRL_MMR_CFG0_POK_VDDSHV_MAIN_1P8_UV_CTRL Register
              245. 14.2.1.1.2.2.245 MCU_CTRL_MMR_CFG0_POK_VDDSHV_MAIN_1P8_OV_CTRL Register
              246. 14.2.1.1.2.2.246 MCU_CTRL_MMR_CFG0_POK_VDDSHV_MAIN_3P3_UV_CTRL Register
              247. 14.2.1.1.2.2.247 MCU_CTRL_MMR_CFG0_POK_VDDSHV_MAIN_3P3_OV_CTRL Register
              248. 14.2.1.1.2.2.248 MCU_CTRL_MMR_CFG0_POK_VDDS_DDRIO_UV_CTRL Register
              249. 14.2.1.1.2.2.249 MCU_CTRL_MMR_CFG0_POK_VDDS_DDRIO_OV_CTRL Register
              250. 14.2.1.1.2.2.250 MCU_CTRL_MMR_CFG0_POK_VDDA_PMIC_IN_CTRL Register
              251. 14.2.1.1.2.2.251 MCU_CTRL_MMR_CFG0_RST_CTRL Register
              252. 14.2.1.1.2.2.252 MCU_CTRL_MMR_CFG0_RST_STAT Register
              253. 14.2.1.1.2.2.253 MCU_CTRL_MMR_CFG0_RST_SRC Register
              254. 14.2.1.1.2.2.254 MCU_CTRL_MMR_CFG0_RST_MAGIC_WORD Register
              255. 14.2.1.1.2.2.255 MCU_CTRL_MMR_CFG0_ISO_CTRL Register
              256. 14.2.1.1.2.2.256 MCU_CTRL_MMR_CFG0_VDD_CORE_GLDTC_CTRL Register
              257. 14.2.1.1.2.2.257 MCU_CTRL_MMR_CFG0_VDD_CORE_GLDTC_STAT Register
              258. 14.2.1.1.2.2.258 MCU_CTRL_MMR_CFG0_PRG_PP_0_CTRL Register
              259. 14.2.1.1.2.2.259 MCU_CTRL_MMR_CFG0_PRG_PP_1_CTRL Register
              260. 14.2.1.1.2.2.260 MCU_CTRL_MMR_CFG0_CLKGATE_CTRL Register
              261. 14.2.1.1.2.2.261 MCU_CTRL_MMR_CFG0_LVDS_BANDGAP_CTRL Register
              262. 14.2.1.1.2.2.262 MCU_CTRL_MMR_CFG0_LOCK6_KICK0 Register
              263. 14.2.1.1.2.2.263 MCU_CTRL_MMR_CFG0_LOCK6_KICK1 Register
              264. 14.2.1.1.2.2.264 MCU_CTRL_MMR_CFG0_CLAIMREG_P6_R0_READONLY Register
              265. 14.2.1.1.2.2.265 MCU_CTRL_MMR_CFG0_CLAIMREG_P6_R1_READONLY Register
              266. 14.2.1.1.2.2.266 MCU_CTRL_MMR_CFG0_CLAIMREG_P6_R2_READONLY Register
              267. 14.2.1.1.2.2.267 MCU_CTRL_MMR_CFG0_CLAIMREG_P6_R3_READONLY Register
              268. 14.2.1.1.2.2.268 MCU_CTRL_MMR_CFG0_CLAIMREG_P6_R4_READONLY Register
              269. 14.2.1.1.2.2.269 MCU_CTRL_MMR_CFG0_CLAIMREG_P6_R5_READONLY Register
              270. 14.2.1.1.2.2.270 MCU_CTRL_MMR_CFG0_CLAIMREG_P6_R6_READONLY Register
              271. 14.2.1.1.2.2.271 MCU_CTRL_MMR_CFG0_POR_CTRL_PROXY Register
              272. 14.2.1.1.2.2.272 MCU_CTRL_MMR_CFG0_POR_STAT_PROXY Register
              273. 14.2.1.1.2.2.273 MCU_CTRL_MMR_CFG0_POR_BANDGAP_CTRL_PROXY Register
              274. 14.2.1.1.2.2.274 MCU_CTRL_MMR_CFG0_POK_VDDA_MCU_UV_CTRL_PROXY Register
              275. 14.2.1.1.2.2.275 MCU_CTRL_MMR_CFG0_POK_VDDA_MCU_OV_CTRL_PROXY Register
              276. 14.2.1.1.2.2.276 MCU_CTRL_MMR_CFG0_POK_VDD_CORE_UV_CTRL_PROXY Register
              277. 14.2.1.1.2.2.277 MCU_CTRL_MMR_CFG0_POK_VDD_CORE_OV_CTRL_PROXY Register
              278. 14.2.1.1.2.2.278 MCU_CTRL_MMR_CFG0_POK_VDDR_CORE_UV_CTRL_PROXY Register
              279. 14.2.1.1.2.2.279 MCU_CTRL_MMR_CFG0_POK_VDDR_CORE_OV_CTRL_PROXY Register
              280. 14.2.1.1.2.2.280 MCU_CTRL_MMR_CFG0_POK_VMON_CAP_MCU_GENERAL_UV_CTRL_PROXY Register
              281. 14.2.1.1.2.2.281 MCU_CTRL_MMR_CFG0_POK_VMON_CAP_MCU_GENERAL_OV_CTRL_PROXY Register
              282. 14.2.1.1.2.2.282 MCU_CTRL_MMR_CFG0_POK_VDDSHV_MAIN_1P8_UV_CTRL_PROXY Register
              283. 14.2.1.1.2.2.283 MCU_CTRL_MMR_CFG0_POK_VDDSHV_MAIN_1P8_OV_CTRL_PROXY Register
              284. 14.2.1.1.2.2.284 MCU_CTRL_MMR_CFG0_POK_VDDSHV_MAIN_3P3_UV_CTRL_PROXY Register
              285. 14.2.1.1.2.2.285 MCU_CTRL_MMR_CFG0_POK_VDDSHV_MAIN_3P3_OV_CTRL_PROXY Register
              286. 14.2.1.1.2.2.286 MCU_CTRL_MMR_CFG0_POK_VDDS_DDRIO_UV_CTRL_PROXY Register
              287. 14.2.1.1.2.2.287 MCU_CTRL_MMR_CFG0_POK_VDDS_DDRIO_OV_CTRL_PROXY Register
              288. 14.2.1.1.2.2.288 MCU_CTRL_MMR_CFG0_POK_VDDA_PMIC_IN_CTRL_PROXY Register
              289. 14.2.1.1.2.2.289 MCU_CTRL_MMR_CFG0_RST_CTRL_PROXY Register
              290. 14.2.1.1.2.2.290 MCU_CTRL_MMR_CFG0_RST_STAT_PROXY Register
              291. 14.2.1.1.2.2.291 MCU_CTRL_MMR_CFG0_RST_SRC_PROXY Register
              292. 14.2.1.1.2.2.292 MCU_CTRL_MMR_CFG0_RST_MAGIC_WORD_PROXY Register
              293. 14.2.1.1.2.2.293 MCU_CTRL_MMR_CFG0_ISO_CTRL_PROXY Register
              294. 14.2.1.1.2.2.294 MCU_CTRL_MMR_CFG0_VDD_CORE_GLDTC_CTRL_PROXY Register
              295. 14.2.1.1.2.2.295 MCU_CTRL_MMR_CFG0_VDD_CORE_GLDTC_STAT_PROXY Register
              296. 14.2.1.1.2.2.296 MCU_CTRL_MMR_CFG0_PRG_PP_0_CTRL_PROXY Register
              297. 14.2.1.1.2.2.297 MCU_CTRL_MMR_CFG0_PRG_PP_1_CTRL_PROXY Register
              298. 14.2.1.1.2.2.298 MCU_CTRL_MMR_CFG0_CLKGATE_CTRL_PROXY Register
              299. 14.2.1.1.2.2.299 MCU_CTRL_MMR_CFG0_LVDS_BANDGAP_CTRL_PROXY Register
              300. 14.2.1.1.2.2.300 MCU_CTRL_MMR_CFG0_LOCK6_KICK0_PROXY Register
              301. 14.2.1.1.2.2.301 MCU_CTRL_MMR_CFG0_LOCK6_KICK1_PROXY Register
              302. 14.2.1.1.2.2.302 MCU_CTRL_MMR_CFG0_CLAIMREG_P6_R0 Register
              303. 14.2.1.1.2.2.303 MCU_CTRL_MMR_CFG0_CLAIMREG_P6_R1 Register
              304. 14.2.1.1.2.2.304 MCU_CTRL_MMR_CFG0_CLAIMREG_P6_R2 Register
              305. 14.2.1.1.2.2.305 MCU_CTRL_MMR_CFG0_CLAIMREG_P6_R3 Register
              306. 14.2.1.1.2.2.306 MCU_CTRL_MMR_CFG0_CLAIMREG_P6_R4 Register
              307. 14.2.1.1.2.2.307 MCU_CTRL_MMR_CFG0_CLAIMREG_P6_R5 Register
              308. 14.2.1.1.2.2.308 MCU_CTRL_MMR_CFG0_CLAIMREG_P6_R6 Register
          3. 14.2.1.1.3 WKUP_CTRL_MMR
            1. 14.2.1.1.3.1 WKUP_CTRL_MMR Summaries
              1.          5480
            2. 14.2.1.1.3.2 WKUP_CTRL_MMR Registers
              1. 14.2.1.1.3.2.1   WKUP_CTRL_MMR_CFG0_PID Register
              2. 14.2.1.1.3.2.2   WKUP_CTRL_MMR_CFG0_MMR_CFG1 Register
              3. 14.2.1.1.3.2.3   WKUP_CTRL_MMR_CFG0_JTAGID Register
              4. 14.2.1.1.3.2.4   WKUP_CTRL_MMR_CFG0_JTAG_USER_ID Register
              5. 14.2.1.1.3.2.5   WKUP_CTRL_MMR_CFG0_MAIN_DEVSTAT Register
              6. 14.2.1.1.3.2.6   WKUP_CTRL_MMR_CFG0_MAIN_BOOTCFG Register
              7. 14.2.1.1.3.2.7   WKUP_CTRL_MMR_CFG0_BOOT_PROGRESS Register
              8. 14.2.1.1.3.2.8   WKUP_CTRL_MMR_CFG0_DEVICE_FEATURE0 Register
              9. 14.2.1.1.3.2.9   WKUP_CTRL_MMR_CFG0_DEVICE_FEATURE1 Register
              10. 14.2.1.1.3.2.10  WKUP_CTRL_MMR_CFG0_DEVICE_FEATURE2 Register
              11. 14.2.1.1.3.2.11  WKUP_CTRL_MMR_CFG0_DEVICE_FEATURE3 Register
              12. 14.2.1.1.3.2.12  WKUP_CTRL_MMR_CFG0_DEVICE_FEATURE6 Register
              13. 14.2.1.1.3.2.13  WKUP_CTRL_MMR_CFG0_MAC_ID0 Register
              14. 14.2.1.1.3.2.14  WKUP_CTRL_MMR_CFG0_MAC_ID1 Register
              15. 14.2.1.1.3.2.15  WKUP_CTRL_MMR_CFG0_USB_DEVICE_ID0 Register
              16. 14.2.1.1.3.2.16  WKUP_CTRL_MMR_CFG0_GP_SW0 Register
              17. 14.2.1.1.3.2.17  WKUP_CTRL_MMR_CFG0_GP_SW1 Register
              18. 14.2.1.1.3.2.18  WKUP_CTRL_MMR_CFG0_GP_SW2 Register
              19. 14.2.1.1.3.2.19  WKUP_CTRL_MMR_CFG0_GP_SW3 Register
              20. 14.2.1.1.3.2.20  WKUP_CTRL_MMR_CFG0_CBA_ERR_STAT Register
              21. 14.2.1.1.3.2.21  WKUP_CTRL_MMR_CFG0_ACCESS_ERR_STAT Register
              22. 14.2.1.1.3.2.22  WKUP_CTRL_MMR_CFG0_LOCK0_KICK0 Register
              23. 14.2.1.1.3.2.23  WKUP_CTRL_MMR_CFG0_LOCK0_KICK1 Register
              24. 14.2.1.1.3.2.24  WKUP_CTRL_MMR_CFG0_INTR_RAW_STATUS Register
              25. 14.2.1.1.3.2.25  WKUP_CTRL_MMR_CFG0_INTR_ENABLED_STATUS_CLEAR Register
              26. 14.2.1.1.3.2.26  WKUP_CTRL_MMR_CFG0_INTR_ENABLE Register
              27. 14.2.1.1.3.2.27  WKUP_CTRL_MMR_CFG0_INTR_ENABLE_CLEAR Register
              28. 14.2.1.1.3.2.28  WKUP_CTRL_MMR_CFG0_EOI Register
              29. 14.2.1.1.3.2.29  WKUP_CTRL_MMR_CFG0_FAULT_ADDRESS Register
              30. 14.2.1.1.3.2.30  WKUP_CTRL_MMR_CFG0_FAULT_TYPE_STATUS Register
              31. 14.2.1.1.3.2.31  WKUP_CTRL_MMR_CFG0_FAULT_ATTR_STATUS Register
              32. 14.2.1.1.3.2.32  WKUP_CTRL_MMR_CFG0_FAULT_CLEAR Register
              33. 14.2.1.1.3.2.33  WKUP_CTRL_MMR_CFG0_CLAIMREG_P0_R0_READONLY Register
              34. 14.2.1.1.3.2.34  WKUP_CTRL_MMR_CFG0_CLAIMREG_P0_R1_READONLY Register
              35. 14.2.1.1.3.2.35  WKUP_CTRL_MMR_CFG0_CLAIMREG_P0_R2_READONLY Register
              36. 14.2.1.1.3.2.36  WKUP_CTRL_MMR_CFG0_CLAIMREG_P0_R3_READONLY Register
              37. 14.2.1.1.3.2.37  WKUP_CTRL_MMR_CFG0_CLAIMREG_P0_R4_READONLY Register
              38. 14.2.1.1.3.2.38  WKUP_CTRL_MMR_CFG0_CLAIMREG_P0_R5_READONLY Register
              39. 14.2.1.1.3.2.39  WKUP_CTRL_MMR_CFG0_CLAIMREG_P0_R6_READONLY Register
              40. 14.2.1.1.3.2.40  WKUP_CTRL_MMR_CFG0_PID_PROXY Register
              41. 14.2.1.1.3.2.41  WKUP_CTRL_MMR_CFG0_MMR_CFG1_PROXY Register
              42. 14.2.1.1.3.2.42  WKUP_CTRL_MMR_CFG0_JTAGID_PROXY Register
              43. 14.2.1.1.3.2.43  WKUP_CTRL_MMR_CFG0_JTAG_USER_ID_PROXY Register
              44. 14.2.1.1.3.2.44  WKUP_CTRL_MMR_CFG0_MAIN_DEVSTAT_PROXY Register
              45. 14.2.1.1.3.2.45  WKUP_CTRL_MMR_CFG0_MAIN_BOOTCFG_PROXY Register
              46. 14.2.1.1.3.2.46  WKUP_CTRL_MMR_CFG0_BOOT_PROGRESS_PROXY Register
              47. 14.2.1.1.3.2.47  WKUP_CTRL_MMR_CFG0_DEVICE_FEATURE0_PROXY Register
              48. 14.2.1.1.3.2.48  WKUP_CTRL_MMR_CFG0_DEVICE_FEATURE1_PROXY Register
              49. 14.2.1.1.3.2.49  WKUP_CTRL_MMR_CFG0_DEVICE_FEATURE2_PROXY Register
              50. 14.2.1.1.3.2.50  WKUP_CTRL_MMR_CFG0_DEVICE_FEATURE3_PROXY Register
              51. 14.2.1.1.3.2.51  WKUP_CTRL_MMR_CFG0_DEVICE_FEATURE6_PROXY Register
              52. 14.2.1.1.3.2.52  WKUP_CTRL_MMR_CFG0_MAC_ID0_PROXY Register
              53. 14.2.1.1.3.2.53  WKUP_CTRL_MMR_CFG0_MAC_ID1_PROXY Register
              54. 14.2.1.1.3.2.54  WKUP_CTRL_MMR_CFG0_USB_DEVICE_ID0_PROXY Register
              55. 14.2.1.1.3.2.55  WKUP_CTRL_MMR_CFG0_GP_SW0_PROXY Register
              56. 14.2.1.1.3.2.56  WKUP_CTRL_MMR_CFG0_GP_SW1_PROXY Register
              57. 14.2.1.1.3.2.57  WKUP_CTRL_MMR_CFG0_GP_SW2_PROXY Register
              58. 14.2.1.1.3.2.58  WKUP_CTRL_MMR_CFG0_GP_SW3_PROXY Register
              59. 14.2.1.1.3.2.59  WKUP_CTRL_MMR_CFG0_CBA_ERR_STAT_PROXY Register
              60. 14.2.1.1.3.2.60  WKUP_CTRL_MMR_CFG0_ACCESS_ERR_STAT_PROXY Register
              61. 14.2.1.1.3.2.61  WKUP_CTRL_MMR_CFG0_LOCK0_KICK0_PROXY Register
              62. 14.2.1.1.3.2.62  WKUP_CTRL_MMR_CFG0_LOCK0_KICK1_PROXY Register
              63. 14.2.1.1.3.2.63  WKUP_CTRL_MMR_CFG0_INTR_RAW_STATUS_PROXY Register
              64. 14.2.1.1.3.2.64  WKUP_CTRL_MMR_CFG0_INTR_ENABLED_STATUS_CLEAR_PROXY Register
              65. 14.2.1.1.3.2.65  WKUP_CTRL_MMR_CFG0_INTR_ENABLE_PROXY Register
              66. 14.2.1.1.3.2.66  WKUP_CTRL_MMR_CFG0_INTR_ENABLE_CLEAR_PROXY Register
              67. 14.2.1.1.3.2.67  WKUP_CTRL_MMR_CFG0_EOI_PROXY Register
              68. 14.2.1.1.3.2.68  WKUP_CTRL_MMR_CFG0_FAULT_ADDRESS_PROXY Register
              69. 14.2.1.1.3.2.69  WKUP_CTRL_MMR_CFG0_FAULT_TYPE_STATUS_PROXY Register
              70. 14.2.1.1.3.2.70  WKUP_CTRL_MMR_CFG0_FAULT_ATTR_STATUS_PROXY Register
              71. 14.2.1.1.3.2.71  WKUP_CTRL_MMR_CFG0_FAULT_CLEAR_PROXY Register
              72. 14.2.1.1.3.2.72  WKUP_CTRL_MMR_CFG0_CLAIMREG_P0_R0 Register
              73. 14.2.1.1.3.2.73  WKUP_CTRL_MMR_CFG0_CLAIMREG_P0_R1 Register
              74. 14.2.1.1.3.2.74  WKUP_CTRL_MMR_CFG0_CLAIMREG_P0_R2 Register
              75. 14.2.1.1.3.2.75  WKUP_CTRL_MMR_CFG0_CLAIMREG_P0_R3 Register
              76. 14.2.1.1.3.2.76  WKUP_CTRL_MMR_CFG0_CLAIMREG_P0_R4 Register
              77. 14.2.1.1.3.2.77  WKUP_CTRL_MMR_CFG0_CLAIMREG_P0_R5 Register
              78. 14.2.1.1.3.2.78  WKUP_CTRL_MMR_CFG0_CLAIMREG_P0_R6 Register
              79. 14.2.1.1.3.2.79  WKUP_CTRL_MMR_CFG0_USB0_PHY_CTRL Register
              80. 14.2.1.1.3.2.80  WKUP_CTRL_MMR_CFG0_USB1_PHY_CTRL Register
              81. 14.2.1.1.3.2.81  WKUP_CTRL_MMR_CFG0_SDIO0_CTRL Register
              82. 14.2.1.1.3.2.82  WKUP_CTRL_MMR_CFG0_SDIO1_CTRL Register
              83. 14.2.1.1.3.2.83  WKUP_CTRL_MMR_CFG0_SDIO2_CTRL Register
              84. 14.2.1.1.3.2.84  WKUP_CTRL_MMR_CFG0_WKUP_TIMER1_CTRL Register
              85. 14.2.1.1.3.2.85  WKUP_CTRL_MMR_CFG0_WKUP_I2C0_CTRL Register
              86. 14.2.1.1.3.2.86  WKUP_CTRL_MMR_CFG0_TOG_STAT Register
              87. 14.2.1.1.3.2.87  WKUP_CTRL_MMR_CFG0_LOCK1_KICK0 Register
              88. 14.2.1.1.3.2.88  WKUP_CTRL_MMR_CFG0_LOCK1_KICK1 Register
              89. 14.2.1.1.3.2.89  WKUP_CTRL_MMR_CFG0_CLAIMREG_P1_R0_READONLY Register
              90. 14.2.1.1.3.2.90  WKUP_CTRL_MMR_CFG0_CLAIMREG_P1_R1_READONLY Register
              91. 14.2.1.1.3.2.91  WKUP_CTRL_MMR_CFG0_CLAIMREG_P1_R2_READONLY Register
              92. 14.2.1.1.3.2.92  WKUP_CTRL_MMR_CFG0_CLAIMREG_P1_R3_READONLY Register
              93. 14.2.1.1.3.2.93  WKUP_CTRL_MMR_CFG0_CLAIMREG_P1_R4_READONLY Register
              94. 14.2.1.1.3.2.94  WKUP_CTRL_MMR_CFG0_CLAIMREG_P1_R5_READONLY Register
              95. 14.2.1.1.3.2.95  WKUP_CTRL_MMR_CFG0_CLAIMREG_P1_R6_READONLY Register
              96. 14.2.1.1.3.2.96  WKUP_CTRL_MMR_CFG0_CLAIMREG_P1_R7_READONLY Register
              97. 14.2.1.1.3.2.97  WKUP_CTRL_MMR_CFG0_CLAIMREG_P1_R8_READONLY Register
              98. 14.2.1.1.3.2.98  WKUP_CTRL_MMR_CFG0_CLAIMREG_P1_R9_READONLY Register
              99. 14.2.1.1.3.2.99  WKUP_CTRL_MMR_CFG0_CLAIMREG_P1_R10_READONLY Register
              100. 14.2.1.1.3.2.100 WKUP_CTRL_MMR_CFG0_CLAIMREG_P1_R11_READONLY Register
              101. 14.2.1.1.3.2.101 WKUP_CTRL_MMR_CFG0_CLAIMREG_P1_R12_READONLY Register
              102. 14.2.1.1.3.2.102 WKUP_CTRL_MMR_CFG0_USB0_PHY_CTRL_PROXY Register
              103. 14.2.1.1.3.2.103 WKUP_CTRL_MMR_CFG0_USB1_PHY_CTRL_PROXY Register
              104. 14.2.1.1.3.2.104 WKUP_CTRL_MMR_CFG0_SDIO0_CTRL_PROXY Register
              105. 14.2.1.1.3.2.105 WKUP_CTRL_MMR_CFG0_SDIO1_CTRL_PROXY Register
              106. 14.2.1.1.3.2.106 WKUP_CTRL_MMR_CFG0_SDIO2_CTRL_PROXY Register
              107. 14.2.1.1.3.2.107 WKUP_CTRL_MMR_CFG0_WKUP_TIMER1_CTRL_PROXY Register
              108. 14.2.1.1.3.2.108 WKUP_CTRL_MMR_CFG0_WKUP_I2C0_CTRL_PROXY Register
              109. 14.2.1.1.3.2.109 WKUP_CTRL_MMR_CFG0_TOG_STAT_PROXY Register
              110. 14.2.1.1.3.2.110 WKUP_CTRL_MMR_CFG0_LOCK1_KICK0_PROXY Register
              111. 14.2.1.1.3.2.111 WKUP_CTRL_MMR_CFG0_LOCK1_KICK1_PROXY Register
              112. 14.2.1.1.3.2.112 WKUP_CTRL_MMR_CFG0_CLAIMREG_P1_R0 Register
              113. 14.2.1.1.3.2.113 WKUP_CTRL_MMR_CFG0_CLAIMREG_P1_R1 Register
              114. 14.2.1.1.3.2.114 WKUP_CTRL_MMR_CFG0_CLAIMREG_P1_R2 Register
              115. 14.2.1.1.3.2.115 WKUP_CTRL_MMR_CFG0_CLAIMREG_P1_R3 Register
              116. 14.2.1.1.3.2.116 WKUP_CTRL_MMR_CFG0_CLAIMREG_P1_R4 Register
              117. 14.2.1.1.3.2.117 WKUP_CTRL_MMR_CFG0_CLAIMREG_P1_R5 Register
              118. 14.2.1.1.3.2.118 WKUP_CTRL_MMR_CFG0_CLAIMREG_P1_R6 Register
              119. 14.2.1.1.3.2.119 WKUP_CTRL_MMR_CFG0_CLAIMREG_P1_R7 Register
              120. 14.2.1.1.3.2.120 WKUP_CTRL_MMR_CFG0_CLAIMREG_P1_R8 Register
              121. 14.2.1.1.3.2.121 WKUP_CTRL_MMR_CFG0_CLAIMREG_P1_R9 Register
              122. 14.2.1.1.3.2.122 WKUP_CTRL_MMR_CFG0_CLAIMREG_P1_R10 Register
              123. 14.2.1.1.3.2.123 WKUP_CTRL_MMR_CFG0_CLAIMREG_P1_R11 Register
              124. 14.2.1.1.3.2.124 WKUP_CTRL_MMR_CFG0_CLAIMREG_P1_R12 Register
              125. 14.2.1.1.3.2.125 WKUP_CTRL_MMR_CFG0_WKUP_CLKSEL Register
              126. 14.2.1.1.3.2.126 WKUP_CTRL_MMR_CFG0_CLKOUT_CTRL Register
              127. 14.2.1.1.3.2.127 WKUP_CTRL_MMR_CFG0_WKUP_GTC_CLKSEL Register
              128. 14.2.1.1.3.2.128 WKUP_CTRL_MMR_CFG0_EFUSE_CLKSEL Register
              129. 14.2.1.1.3.2.129 WKUP_CTRL_MMR_CFG0_DDR16SS_PMCTRL Register
              130. 14.2.1.1.3.2.130 WKUP_CTRL_MMR_CFG0_USB0_CLKSEL Register
              131. 14.2.1.1.3.2.131 WKUP_CTRL_MMR_CFG0_USB1_CLKSEL Register
              132. 14.2.1.1.3.2.132 WKUP_CTRL_MMR_CFG0_WKUP_TIMER0_CLKSEL Register
              133. 14.2.1.1.3.2.133 WKUP_CTRL_MMR_CFG0_WKUP_TIMER1_CLKSEL Register
              134. 14.2.1.1.3.2.134 WKUP_CTRL_MMR_CFG0_WKUP_WWD0_CTRL Register
              135. 14.2.1.1.3.2.135 WKUP_CTRL_MMR_CFG0_WKUP_WWD0_CLKSEL Register
              136. 14.2.1.1.3.2.136 WKUP_CTRL_MMR_CFG0_WKUP_RTC_CLKSEL Register
              137. 14.2.1.1.3.2.137 WKUP_CTRL_MMR_CFG0_LOCK2_KICK0 Register
              138. 14.2.1.1.3.2.138 WKUP_CTRL_MMR_CFG0_LOCK2_KICK1 Register
              139. 14.2.1.1.3.2.139 WKUP_CTRL_MMR_CFG0_CLAIMREG_P2_R0_READONLY Register
              140. 14.2.1.1.3.2.140 WKUP_CTRL_MMR_CFG0_CLAIMREG_P2_R1_READONLY Register
              141. 14.2.1.1.3.2.141 WKUP_CTRL_MMR_CFG0_CLAIMREG_P2_R2_READONLY Register
              142. 14.2.1.1.3.2.142 WKUP_CTRL_MMR_CFG0_CLAIMREG_P2_R3_READONLY Register
              143. 14.2.1.1.3.2.143 WKUP_CTRL_MMR_CFG0_CLAIMREG_P2_R4_READONLY Register
              144. 14.2.1.1.3.2.144 WKUP_CTRL_MMR_CFG0_CLAIMREG_P2_R5_READONLY Register
              145. 14.2.1.1.3.2.145 WKUP_CTRL_MMR_CFG0_CLAIMREG_P2_R6_READONLY Register
              146. 14.2.1.1.3.2.146 WKUP_CTRL_MMR_CFG0_CLAIMREG_P2_R7_READONLY Register
              147. 14.2.1.1.3.2.147 WKUP_CTRL_MMR_CFG0_CLAIMREG_P2_R8_READONLY Register
              148. 14.2.1.1.3.2.148 WKUP_CTRL_MMR_CFG0_CLAIMREG_P2_R9_READONLY Register
              149. 14.2.1.1.3.2.149 WKUP_CTRL_MMR_CFG0_CLAIMREG_P2_R10_READONLY Register
              150. 14.2.1.1.3.2.150 WKUP_CTRL_MMR_CFG0_CLAIMREG_P2_R11_READONLY Register
              151. 14.2.1.1.3.2.151 WKUP_CTRL_MMR_CFG0_CLAIMREG_P2_R12_READONLY Register
              152. 14.2.1.1.3.2.152 WKUP_CTRL_MMR_CFG0_WKUP_CLKSEL_PROXY Register
              153. 14.2.1.1.3.2.153 WKUP_CTRL_MMR_CFG0_CLKOUT_CTRL_PROXY Register
              154. 14.2.1.1.3.2.154 WKUP_CTRL_MMR_CFG0_WKUP_GTC_CLKSEL_PROXY Register
              155. 14.2.1.1.3.2.155 WKUP_CTRL_MMR_CFG0_EFUSE_CLKSEL_PROXY Register
              156. 14.2.1.1.3.2.156 WKUP_CTRL_MMR_CFG0_DDR16SS_PMCTRL_PROXY Register
              157. 14.2.1.1.3.2.157 WKUP_CTRL_MMR_CFG0_USB0_CLKSEL_PROXY Register
              158. 14.2.1.1.3.2.158 WKUP_CTRL_MMR_CFG0_USB1_CLKSEL_PROXY Register
              159. 14.2.1.1.3.2.159 WKUP_CTRL_MMR_CFG0_WKUP_TIMER0_CLKSEL_PROXY Register
              160. 14.2.1.1.3.2.160 WKUP_CTRL_MMR_CFG0_WKUP_TIMER1_CLKSEL_PROXY Register
              161. 14.2.1.1.3.2.161 WKUP_CTRL_MMR_CFG0_WKUP_WWD0_CTRL_PROXY Register
              162. 14.2.1.1.3.2.162 WKUP_CTRL_MMR_CFG0_WKUP_WWD0_CLKSEL_PROXY Register
              163. 14.2.1.1.3.2.163 WKUP_CTRL_MMR_CFG0_WKUP_RTC_CLKSEL_PROXY Register
              164. 14.2.1.1.3.2.164 WKUP_CTRL_MMR_CFG0_LOCK2_KICK0_PROXY Register
              165. 14.2.1.1.3.2.165 WKUP_CTRL_MMR_CFG0_LOCK2_KICK1_PROXY Register
              166. 14.2.1.1.3.2.166 WKUP_CTRL_MMR_CFG0_CLAIMREG_P2_R0 Register
              167. 14.2.1.1.3.2.167 WKUP_CTRL_MMR_CFG0_CLAIMREG_P2_R1 Register
              168. 14.2.1.1.3.2.168 WKUP_CTRL_MMR_CFG0_CLAIMREG_P2_R2 Register
              169. 14.2.1.1.3.2.169 WKUP_CTRL_MMR_CFG0_CLAIMREG_P2_R3 Register
              170. 14.2.1.1.3.2.170 WKUP_CTRL_MMR_CFG0_CLAIMREG_P2_R4 Register
              171. 14.2.1.1.3.2.171 WKUP_CTRL_MMR_CFG0_CLAIMREG_P2_R5 Register
              172. 14.2.1.1.3.2.172 WKUP_CTRL_MMR_CFG0_CLAIMREG_P2_R6 Register
              173. 14.2.1.1.3.2.173 WKUP_CTRL_MMR_CFG0_CLAIMREG_P2_R7 Register
              174. 14.2.1.1.3.2.174 WKUP_CTRL_MMR_CFG0_CLAIMREG_P2_R8 Register
              175. 14.2.1.1.3.2.175 WKUP_CTRL_MMR_CFG0_CLAIMREG_P2_R9 Register
              176. 14.2.1.1.3.2.176 WKUP_CTRL_MMR_CFG0_CLAIMREG_P2_R10 Register
              177. 14.2.1.1.3.2.177 WKUP_CTRL_MMR_CFG0_CLAIMREG_P2_R11 Register
              178. 14.2.1.1.3.2.178 WKUP_CTRL_MMR_CFG0_CLAIMREG_P2_R12 Register
              179. 14.2.1.1.3.2.179 WKUP_CTRL_MMR_CFG0_FUSE_CRC_STAT Register
              180. 14.2.1.1.3.2.180 WKUP_CTRL_MMR_CFG0_CHAIN1_CRC_CALC Register
              181. 14.2.1.1.3.2.181 WKUP_CTRL_MMR_CFG0_CHAIN2_CRC_CALC Register
              182. 14.2.1.1.3.2.182 WKUP_CTRL_MMR_CFG0_CHAIN1_CRC_CALC_RO Register
              183. 14.2.1.1.3.2.183 WKUP_CTRL_MMR_CFG0_CHAIN2_CRC_CALC_RO Register
              184. 14.2.1.1.3.2.184 WKUP_CTRL_MMR_CFG0_PBIST_EN Register
              185. 14.2.1.1.3.2.185 WKUP_CTRL_MMR_CFG0_LOCK3_KICK0 Register
              186. 14.2.1.1.3.2.186 WKUP_CTRL_MMR_CFG0_LOCK3_KICK1 Register
              187. 14.2.1.1.3.2.187 WKUP_CTRL_MMR_CFG0_CLAIMREG_P3_R0_READONLY Register
              188. 14.2.1.1.3.2.188 WKUP_CTRL_MMR_CFG0_CLAIMREG_P3_R1_READONLY Register
              189. 14.2.1.1.3.2.189 WKUP_CTRL_MMR_CFG0_CLAIMREG_P3_R2_READONLY Register
              190. 14.2.1.1.3.2.190 WKUP_CTRL_MMR_CFG0_CLAIMREG_P3_R3_READONLY Register
              191. 14.2.1.1.3.2.191 WKUP_CTRL_MMR_CFG0_CLAIMREG_P3_R4_READONLY Register
              192. 14.2.1.1.3.2.192 WKUP_CTRL_MMR_CFG0_CLAIMREG_P3_R5_READONLY Register
              193. 14.2.1.1.3.2.193 WKUP_CTRL_MMR_CFG0_CLAIMREG_P3_R6_READONLY Register
              194. 14.2.1.1.3.2.194 WKUP_CTRL_MMR_CFG0_CLAIMREG_P3_R7_READONLY Register
              195. 14.2.1.1.3.2.195 WKUP_CTRL_MMR_CFG0_CLAIMREG_P3_R8_READONLY Register
              196. 14.2.1.1.3.2.196 WKUP_CTRL_MMR_CFG0_FUSE_CRC_STAT_PROXY Register
              197. 14.2.1.1.3.2.197 WKUP_CTRL_MMR_CFG0_CHAIN1_CRC_CALC_PROXY Register
              198. 14.2.1.1.3.2.198 WKUP_CTRL_MMR_CFG0_CHAIN2_CRC_CALC_PROXY Register
              199. 14.2.1.1.3.2.199 WKUP_CTRL_MMR_CFG0_CHAIN1_CRC_CALC_RO_PROXY Register
              200. 14.2.1.1.3.2.200 WKUP_CTRL_MMR_CFG0_CHAIN2_CRC_CALC_RO_PROXY Register
              201. 14.2.1.1.3.2.201 WKUP_CTRL_MMR_CFG0_PBIST_EN_PROXY Register
              202. 14.2.1.1.3.2.202 WKUP_CTRL_MMR_CFG0_LOCK3_KICK0_PROXY Register
              203. 14.2.1.1.3.2.203 WKUP_CTRL_MMR_CFG0_LOCK3_KICK1_PROXY Register
              204. 14.2.1.1.3.2.204 WKUP_CTRL_MMR_CFG0_CLAIMREG_P3_R0 Register
              205. 14.2.1.1.3.2.205 WKUP_CTRL_MMR_CFG0_CLAIMREG_P3_R1 Register
              206. 14.2.1.1.3.2.206 WKUP_CTRL_MMR_CFG0_CLAIMREG_P3_R2 Register
              207. 14.2.1.1.3.2.207 WKUP_CTRL_MMR_CFG0_CLAIMREG_P3_R3 Register
              208. 14.2.1.1.3.2.208 WKUP_CTRL_MMR_CFG0_CLAIMREG_P3_R4 Register
              209. 14.2.1.1.3.2.209 WKUP_CTRL_MMR_CFG0_CLAIMREG_P3_R5 Register
              210. 14.2.1.1.3.2.210 WKUP_CTRL_MMR_CFG0_CLAIMREG_P3_R6 Register
              211. 14.2.1.1.3.2.211 WKUP_CTRL_MMR_CFG0_CLAIMREG_P3_R7 Register
              212. 14.2.1.1.3.2.212 WKUP_CTRL_MMR_CFG0_CLAIMREG_P3_R8 Register
              213. 14.2.1.1.3.2.213 WKUP_CTRL_MMR_CFG0_SCRATCH_REG32 Register
              214. 14.2.1.1.3.2.214 WKUP_CTRL_MMR_CFG0_SCRATCH_REG33 Register
              215. 14.2.1.1.3.2.215 WKUP_CTRL_MMR_CFG0_LOCK4_KICK0 Register
              216. 14.2.1.1.3.2.216 WKUP_CTRL_MMR_CFG0_LOCK4_KICK1 Register
              217. 14.2.1.1.3.2.217 WKUP_CTRL_MMR_CFG0_CLAIMREG_P4_R0_READONLY Register
              218. 14.2.1.1.3.2.218 WKUP_CTRL_MMR_CFG0_CLAIMREG_P4_R1_READONLY Register
              219. 14.2.1.1.3.2.219 WKUP_CTRL_MMR_CFG0_CLAIMREG_P4_R2_READONLY Register
              220. 14.2.1.1.3.2.220 WKUP_CTRL_MMR_CFG0_CLAIMREG_P4_R3_READONLY Register
              221. 14.2.1.1.3.2.221 WKUP_CTRL_MMR_CFG0_CLAIMREG_P4_R4_READONLY Register
              222. 14.2.1.1.3.2.222 WKUP_CTRL_MMR_CFG0_CLAIMREG_P4_R5_READONLY Register
              223. 14.2.1.1.3.2.223 WKUP_CTRL_MMR_CFG0_CLAIMREG_P4_R6_READONLY Register
              224. 14.2.1.1.3.2.224 WKUP_CTRL_MMR_CFG0_CLAIMREG_P4_R7_READONLY Register
              225. 14.2.1.1.3.2.225 WKUP_CTRL_MMR_CFG0_CLAIMREG_P4_R8_READONLY Register
              226. 14.2.1.1.3.2.226 WKUP_CTRL_MMR_CFG0_SCRATCH_REG32_PROXY Register
              227. 14.2.1.1.3.2.227 WKUP_CTRL_MMR_CFG0_SCRATCH_REG33_PROXY Register
              228. 14.2.1.1.3.2.228 WKUP_CTRL_MMR_CFG0_LOCK4_KICK0_PROXY Register
              229. 14.2.1.1.3.2.229 WKUP_CTRL_MMR_CFG0_LOCK4_KICK1_PROXY Register
              230. 14.2.1.1.3.2.230 WKUP_CTRL_MMR_CFG0_CLAIMREG_P4_R0 Register
              231. 14.2.1.1.3.2.231 WKUP_CTRL_MMR_CFG0_CLAIMREG_P4_R1 Register
              232. 14.2.1.1.3.2.232 WKUP_CTRL_MMR_CFG0_CLAIMREG_P4_R2 Register
              233. 14.2.1.1.3.2.233 WKUP_CTRL_MMR_CFG0_CLAIMREG_P4_R3 Register
              234. 14.2.1.1.3.2.234 WKUP_CTRL_MMR_CFG0_CLAIMREG_P4_R4 Register
              235. 14.2.1.1.3.2.235 WKUP_CTRL_MMR_CFG0_CLAIMREG_P4_R5 Register
              236. 14.2.1.1.3.2.236 WKUP_CTRL_MMR_CFG0_CLAIMREG_P4_R6 Register
              237. 14.2.1.1.3.2.237 WKUP_CTRL_MMR_CFG0_CLAIMREG_P4_R7 Register
              238. 14.2.1.1.3.2.238 WKUP_CTRL_MMR_CFG0_CLAIMREG_P4_R8 Register
              239. 14.2.1.1.3.2.239 WKUP_CTRL_MMR_CFG0_CHNG_DDR4_FSP_REQ Register
              240. 14.2.1.1.3.2.240 WKUP_CTRL_MMR_CFG0_CHNG_DDR4_FSP_ACK Register
              241. 14.2.1.1.3.2.241 WKUP_CTRL_MMR_CFG0_DDR4_FSP_CLKCHNG_REQ Register
              242. 14.2.1.1.3.2.242 WKUP_CTRL_MMR_CFG0_DDR4_FSP_CLKCHNG_ACK Register
              243. 14.2.1.1.3.2.243 WKUP_CTRL_MMR_CFG0_LOCK5_KICK0 Register
              244. 14.2.1.1.3.2.244 WKUP_CTRL_MMR_CFG0_LOCK5_KICK1 Register
              245. 14.2.1.1.3.2.245 WKUP_CTRL_MMR_CFG0_CLAIMREG_P5_R0_READONLY Register
              246. 14.2.1.1.3.2.246 WKUP_CTRL_MMR_CFG0_CLAIMREG_P5_R1_READONLY Register
              247. 14.2.1.1.3.2.247 WKUP_CTRL_MMR_CFG0_CHNG_DDR4_FSP_REQ_PROXY Register
              248. 14.2.1.1.3.2.248 WKUP_CTRL_MMR_CFG0_CHNG_DDR4_FSP_ACK_PROXY Register
              249. 14.2.1.1.3.2.249 WKUP_CTRL_MMR_CFG0_DDR4_FSP_CLKCHNG_REQ_PROXY Register
              250. 14.2.1.1.3.2.250 WKUP_CTRL_MMR_CFG0_DDR4_FSP_CLKCHNG_ACK_PROXY Register
              251. 14.2.1.1.3.2.251 WKUP_CTRL_MMR_CFG0_LOCK5_KICK0_PROXY Register
              252. 14.2.1.1.3.2.252 WKUP_CTRL_MMR_CFG0_LOCK5_KICK1_PROXY Register
              253. 14.2.1.1.3.2.253 WKUP_CTRL_MMR_CFG0_CLAIMREG_P5_R0 Register
              254. 14.2.1.1.3.2.254 WKUP_CTRL_MMR_CFG0_CLAIMREG_P5_R1 Register
              255. 14.2.1.1.3.2.255 WKUP_CTRL_MMR_CFG0_FW_CTRL_OUT0 Register
              256. 14.2.1.1.3.2.256 WKUP_CTRL_MMR_CFG0_FW_CTRL_OUT0_SET Register
              257. 14.2.1.1.3.2.257 WKUP_CTRL_MMR_CFG0_FW_CTRL_OUT0_CLR Register
              258. 14.2.1.1.3.2.258 WKUP_CTRL_MMR_CFG0_FW_STS_IN0 Register
              259. 14.2.1.1.3.2.259 WKUP_CTRL_MMR_CFG0_FW_CTRL_OUT1 Register
              260. 14.2.1.1.3.2.260 WKUP_CTRL_MMR_CFG0_FW_CTRL_OUT1_SET Register
              261. 14.2.1.1.3.2.261 WKUP_CTRL_MMR_CFG0_FW_CTRL_OUT1_CLR Register
              262. 14.2.1.1.3.2.262 WKUP_CTRL_MMR_CFG0_FW_STS_IN1 Register
              263. 14.2.1.1.3.2.263 WKUP_CTRL_MMR_CFG0_PMCTRL_SYS Register
              264. 14.2.1.1.3.2.264 WKUP_CTRL_MMR_CFG0_PMCTRL_IO_0 Register
              265. 14.2.1.1.3.2.265 WKUP_CTRL_MMR_CFG0_PMCTRL_IO_1 Register
              266. 14.2.1.1.3.2.266 WKUP_CTRL_MMR_CFG0_PMCTRL_MOSC Register
              267. 14.2.1.1.3.2.267 WKUP_CTRL_MMR_CFG0_PM_MISC_STATUS Register
              268. 14.2.1.1.3.2.268 WKUP_CTRL_MMR_CFG0_PMCTRL_IO_GLB Register
              269. 14.2.1.1.3.2.269 WKUP_CTRL_MMR_CFG0_PM_PERMISSION Register
              270. 14.2.1.1.3.2.270 WKUP_CTRL_MMR_CFG0_DEEPSLEEP_CTRL Register
              271. 14.2.1.1.3.2.271 WKUP_CTRL_MMR_CFG0_RST_CTRL Register
              272. 14.2.1.1.3.2.272 WKUP_CTRL_MMR_CFG0_RST_STAT Register
              273. 14.2.1.1.3.2.273 WKUP_CTRL_MMR_CFG0_RST_SRC Register
              274. 14.2.1.1.3.2.274 WKUP_CTRL_MMR_CFG0_RST_MAGIC_WORD Register
              275. 14.2.1.1.3.2.275 WKUP_CTRL_MMR_CFG0_WKUP0_EN Register
              276. 14.2.1.1.3.2.276 WKUP_CTRL_MMR_CFG0_CLKGATE_CTRL Register
              277. 14.2.1.1.3.2.277 WKUP_CTRL_MMR_CFG0_CANUART_WAKE_CTRL Register
              278. 14.2.1.1.3.2.278 WKUP_CTRL_MMR_CFG0_CANUART_WAKE_STAT0 Register
              279. 14.2.1.1.3.2.279 WKUP_CTRL_MMR_CFG0_CANUART_WAKE_STAT1 Register
              280. 14.2.1.1.3.2.280 WKUP_CTRL_MMR_CFG0_WFI_STATUS Register
              281. 14.2.1.1.3.2.281 WKUP_CTRL_MMR_CFG0_SLEEP_STATUS Register
              282. 14.2.1.1.3.2.282 WKUP_CTRL_MMR_CFG0_DS_MAGIC_WORD Register
              283. 14.2.1.1.3.2.283 WKUP_CTRL_MMR_CFG0_DS_MAIN Register
              284. 14.2.1.1.3.2.284 WKUP_CTRL_MMR_CFG0_DS_DM_RESET Register
              285. 14.2.1.1.3.2.285 WKUP_CTRL_MMR_CFG0_DS_DDR0_RESET Register
              286. 14.2.1.1.3.2.286 WKUP_CTRL_MMR_CFG0_DS_USB0_RESET Register
              287. 14.2.1.1.3.2.287 WKUP_CTRL_MMR_CFG0_DS_USB1_RESET Register
              288. 14.2.1.1.3.2.288 WKUP_CTRL_MMR_CFG0_DM_CLKSTOP_EN Register
              289. 14.2.1.1.3.2.289 WKUP_CTRL_MMR_CFG0_DM_CLKSTOP_ACK Register
              290. 14.2.1.1.3.2.290 WKUP_CTRL_MMR_CFG0_DM_GRP_CLKSTOP_REQ Register
              291. 14.2.1.1.3.2.291 WKUP_CTRL_MMR_CFG0_DM_GRP_CLKSTOP_ACK Register
              292. 14.2.1.1.3.2.292 WKUP_CTRL_MMR_CFG0_DEVICE_TYPE Register
              293. 14.2.1.1.3.2.293 WKUP_CTRL_MMR_CFG0_LOCK6_KICK0 Register
              294. 14.2.1.1.3.2.294 WKUP_CTRL_MMR_CFG0_LOCK6_KICK1 Register
              295. 14.2.1.1.3.2.295 WKUP_CTRL_MMR_CFG0_CLAIMREG_P6_R0_READONLY Register
              296. 14.2.1.1.3.2.296 WKUP_CTRL_MMR_CFG0_CLAIMREG_P6_R1_READONLY Register
              297. 14.2.1.1.3.2.297 WKUP_CTRL_MMR_CFG0_CLAIMREG_P6_R2_READONLY Register
              298. 14.2.1.1.3.2.298 WKUP_CTRL_MMR_CFG0_CLAIMREG_P6_R3_READONLY Register
              299. 14.2.1.1.3.2.299 WKUP_CTRL_MMR_CFG0_CLAIMREG_P6_R4_READONLY Register
              300. 14.2.1.1.3.2.300 WKUP_CTRL_MMR_CFG0_CLAIMREG_P6_R5_READONLY Register
              301. 14.2.1.1.3.2.301 WKUP_CTRL_MMR_CFG0_CLAIMREG_P6_R6_READONLY Register
              302. 14.2.1.1.3.2.302 WKUP_CTRL_MMR_CFG0_CLAIMREG_P6_R7_READONLY Register
              303. 14.2.1.1.3.2.303 WKUP_CTRL_MMR_CFG0_CLAIMREG_P6_R8_READONLY Register
              304. 14.2.1.1.3.2.304 WKUP_CTRL_MMR_CFG0_CLAIMREG_P6_R9_READONLY Register
              305. 14.2.1.1.3.2.305 WKUP_CTRL_MMR_CFG0_CLAIMREG_P6_R10_READONLY Register
              306. 14.2.1.1.3.2.306 WKUP_CTRL_MMR_CFG0_FW_CTRL_OUT0_PROXY Register
              307. 14.2.1.1.3.2.307 WKUP_CTRL_MMR_CFG0_FW_CTRL_OUT0_SET_PROXY Register
              308. 14.2.1.1.3.2.308 WKUP_CTRL_MMR_CFG0_FW_CTRL_OUT0_CLR_PROXY Register
              309. 14.2.1.1.3.2.309 WKUP_CTRL_MMR_CFG0_FW_STS_IN0_PROXY Register
              310. 14.2.1.1.3.2.310 WKUP_CTRL_MMR_CFG0_FW_CTRL_OUT1_PROXY Register
              311. 14.2.1.1.3.2.311 WKUP_CTRL_MMR_CFG0_FW_CTRL_OUT1_SET_PROXY Register
              312. 14.2.1.1.3.2.312 WKUP_CTRL_MMR_CFG0_FW_CTRL_OUT1_CLR_PROXY Register
              313. 14.2.1.1.3.2.313 WKUP_CTRL_MMR_CFG0_FW_STS_IN1_PROXY Register
              314. 14.2.1.1.3.2.314 WKUP_CTRL_MMR_CFG0_PMCTRL_SYS_PROXY Register
              315. 14.2.1.1.3.2.315 WKUP_CTRL_MMR_CFG0_PMCTRL_IO_0_PROXY Register
              316. 14.2.1.1.3.2.316 WKUP_CTRL_MMR_CFG0_PMCTRL_IO_1_PROXY Register
              317. 14.2.1.1.3.2.317 WKUP_CTRL_MMR_CFG0_PMCTRL_MOSC_PROXY Register
              318. 14.2.1.1.3.2.318 WKUP_CTRL_MMR_CFG0_PM_MISC_STATUS_PROXY Register
              319. 14.2.1.1.3.2.319 WKUP_CTRL_MMR_CFG0_PMCTRL_IO_GLB_PROXY Register
              320. 14.2.1.1.3.2.320 WKUP_CTRL_MMR_CFG0_PM_PERMISSION_PROXY Register
              321. 14.2.1.1.3.2.321 WKUP_CTRL_MMR_CFG0_DEEPSLEEP_CTRL_PROXY Register
              322. 14.2.1.1.3.2.322 WKUP_CTRL_MMR_CFG0_RST_CTRL_PROXY Register
              323. 14.2.1.1.3.2.323 WKUP_CTRL_MMR_CFG0_RST_STAT_PROXY Register
              324. 14.2.1.1.3.2.324 WKUP_CTRL_MMR_CFG0_RST_SRC_PROXY Register
              325. 14.2.1.1.3.2.325 WKUP_CTRL_MMR_CFG0_RST_MAGIC_WORD_PROXY Register
              326. 14.2.1.1.3.2.326 WKUP_CTRL_MMR_CFG0_WKUP0_EN_PROXY Register
              327. 14.2.1.1.3.2.327 WKUP_CTRL_MMR_CFG0_CLKGATE_CTRL_PROXY Register
              328. 14.2.1.1.3.2.328 WKUP_CTRL_MMR_CFG0_CANUART_WAKE_CTRL_PROXY Register
              329. 14.2.1.1.3.2.329 WKUP_CTRL_MMR_CFG0_CANUART_WAKE_STAT0_PROXY Register
              330. 14.2.1.1.3.2.330 WKUP_CTRL_MMR_CFG0_CANUART_WAKE_STAT1_PROXY Register
              331. 14.2.1.1.3.2.331 WKUP_CTRL_MMR_CFG0_WFI_STATUS_PROXY Register
              332. 14.2.1.1.3.2.332 WKUP_CTRL_MMR_CFG0_SLEEP_STATUS_PROXY Register
              333. 14.2.1.1.3.2.333 WKUP_CTRL_MMR_CFG0_DS_MAGIC_WORD_PROXY Register
              334. 14.2.1.1.3.2.334 WKUP_CTRL_MMR_CFG0_DS_MAIN_PROXY Register
              335. 14.2.1.1.3.2.335 WKUP_CTRL_MMR_CFG0_DS_DM_RESET_PROXY Register
              336. 14.2.1.1.3.2.336 WKUP_CTRL_MMR_CFG0_DS_DDR0_RESET_PROXY Register
              337. 14.2.1.1.3.2.337 WKUP_CTRL_MMR_CFG0_DS_USB0_RESET_PROXY Register
              338. 14.2.1.1.3.2.338 WKUP_CTRL_MMR_CFG0_DS_USB1_RESET_PROXY Register
              339. 14.2.1.1.3.2.339 WKUP_CTRL_MMR_CFG0_DM_CLKSTOP_EN_PROXY Register
              340. 14.2.1.1.3.2.340 WKUP_CTRL_MMR_CFG0_DM_CLKSTOP_ACK_PROXY Register
              341. 14.2.1.1.3.2.341 WKUP_CTRL_MMR_CFG0_DM_GRP_CLKSTOP_REQ_PROXY Register
              342. 14.2.1.1.3.2.342 WKUP_CTRL_MMR_CFG0_DM_GRP_CLKSTOP_ACK_PROXY Register
              343. 14.2.1.1.3.2.343 WKUP_CTRL_MMR_CFG0_DEVICE_TYPE_PROXY Register
              344. 14.2.1.1.3.2.344 WKUP_CTRL_MMR_CFG0_LOCK6_KICK0_PROXY Register
              345. 14.2.1.1.3.2.345 WKUP_CTRL_MMR_CFG0_LOCK6_KICK1_PROXY Register
              346. 14.2.1.1.3.2.346 WKUP_CTRL_MMR_CFG0_CLAIMREG_P6_R0 Register
              347. 14.2.1.1.3.2.347 WKUP_CTRL_MMR_CFG0_CLAIMREG_P6_R1 Register
              348. 14.2.1.1.3.2.348 WKUP_CTRL_MMR_CFG0_CLAIMREG_P6_R2 Register
              349. 14.2.1.1.3.2.349 WKUP_CTRL_MMR_CFG0_CLAIMREG_P6_R3 Register
              350. 14.2.1.1.3.2.350 WKUP_CTRL_MMR_CFG0_CLAIMREG_P6_R4 Register
              351. 14.2.1.1.3.2.351 WKUP_CTRL_MMR_CFG0_CLAIMREG_P6_R5 Register
              352. 14.2.1.1.3.2.352 WKUP_CTRL_MMR_CFG0_CLAIMREG_P6_R6 Register
              353. 14.2.1.1.3.2.353 WKUP_CTRL_MMR_CFG0_CLAIMREG_P6_R7 Register
              354. 14.2.1.1.3.2.354 WKUP_CTRL_MMR_CFG0_CLAIMREG_P6_R8 Register
              355. 14.2.1.1.3.2.355 WKUP_CTRL_MMR_CFG0_CLAIMREG_P6_R9 Register
              356. 14.2.1.1.3.2.356 WKUP_CTRL_MMR_CFG0_CLAIMREG_P6_R10 Register
              357. 14.2.1.1.3.2.357 WKUP_CTRL_MMR_CFG0_BACKUP_REG_j Register
              358. 14.2.1.1.3.2.358 WKUP_CTRL_MMR_CFG0_LOCK7_KICK0 Register
              359. 14.2.1.1.3.2.359 WKUP_CTRL_MMR_CFG0_LOCK7_KICK1 Register
              360. 14.2.1.1.3.2.360 WKUP_CTRL_MMR_CFG0_CLAIMREG_P7_R0_READONLY Register
              361. 14.2.1.1.3.2.361 WKUP_CTRL_MMR_CFG0_CLAIMREG_P7_R1_READONLY Register
              362. 14.2.1.1.3.2.362 WKUP_CTRL_MMR_CFG0_CLAIMREG_P7_R2_READONLY Register
              363. 14.2.1.1.3.2.363 WKUP_CTRL_MMR_CFG0_BACKUP_REG_PROXY_j Register
              364. 14.2.1.1.3.2.364 WKUP_CTRL_MMR_CFG0_LOCK7_KICK0_PROXY Register
              365. 14.2.1.1.3.2.365 WKUP_CTRL_MMR_CFG0_LOCK7_KICK1_PROXY Register
              366. 14.2.1.1.3.2.366 WKUP_CTRL_MMR_CFG0_CLAIMREG_P7_R0 Register
              367. 14.2.1.1.3.2.367 WKUP_CTRL_MMR_CFG0_CLAIMREG_P7_R1 Register
              368. 14.2.1.1.3.2.368 WKUP_CTRL_MMR_CFG0_CLAIMREG_P7_R2 Register
        2. 14.2.1.2 Pad Configuration Registers
          1. 14.2.1.2.1 Pad Configuration Register Functional Description
          2. 14.2.1.2.2 Pad Configuration PADCONFIG Registers
          3. 14.2.1.2.3 PADCFG_CTRL
            1. 14.2.1.2.3.1 PADCFG_CTRL Summaries
              1.          5855
            2. 14.2.1.2.3.2 PADCFG_CTRL Registers
              1. 14.2.1.2.3.2.1  MAIN_PADCFG_CTRL_MMR_CFG0_PID Register
              2. 14.2.1.2.3.2.2  MAIN_PADCFG_CTRL_MMR_CFG0_MMR_CFG0 Register
              3. 14.2.1.2.3.2.3  MAIN_PADCFG_CTRL_MMR_CFG0_MMR_CFG1 Register
              4. 14.2.1.2.3.2.4  MAIN_PADCFG_CTRL_MMR_CFG0_LOCK0_KICK0 Register
              5. 14.2.1.2.3.2.5  MAIN_PADCFG_CTRL_MMR_CFG0_LOCK0_KICK1 Register
              6. 14.2.1.2.3.2.6  MAIN_PADCFG_CTRL_MMR_CFG0_INTR_RAW_STATUS Register
              7. 14.2.1.2.3.2.7  MAIN_PADCFG_CTRL_MMR_CFG0_INTR_ENABLED_STATUS_CLEAR Register
              8. 14.2.1.2.3.2.8  MAIN_PADCFG_CTRL_MMR_CFG0_INTR_ENABLE Register
              9. 14.2.1.2.3.2.9  MAIN_PADCFG_CTRL_MMR_CFG0_INTR_ENABLE_CLEAR Register
              10. 14.2.1.2.3.2.10 MAIN_PADCFG_CTRL_MMR_CFG0_EOI Register
              11. 14.2.1.2.3.2.11 MAIN_PADCFG_CTRL_MMR_CFG0_FAULT_ADDRESS Register
              12. 14.2.1.2.3.2.12 MAIN_PADCFG_CTRL_MMR_CFG0_FAULT_TYPE_STATUS Register
              13. 14.2.1.2.3.2.13 MAIN_PADCFG_CTRL_MMR_CFG0_FAULT_ATTR_STATUS Register
              14. 14.2.1.2.3.2.14 MAIN_PADCFG_CTRL_MMR_CFG0_FAULT_CLEAR Register
              15. 14.2.1.2.3.2.15 MAIN_PADCFG_CTRL_MMR_CFG0_CLAIMREG_P0_R0_READONLY Register
              16. 14.2.1.2.3.2.16 MAIN_PADCFG_CTRL_MMR_CFG0_PID_PROXY Register
              17. 14.2.1.2.3.2.17 MAIN_PADCFG_CTRL_MMR_CFG0_MMR_CFG0_PROXY Register
              18. 14.2.1.2.3.2.18 MAIN_PADCFG_CTRL_MMR_CFG0_MMR_CFG1_PROXY Register
              19. 14.2.1.2.3.2.19 MAIN_PADCFG_CTRL_MMR_CFG0_LOCK0_KICK0_PROXY Register
              20. 14.2.1.2.3.2.20 MAIN_PADCFG_CTRL_MMR_CFG0_LOCK0_KICK1_PROXY Register
              21. 14.2.1.2.3.2.21 MAIN_PADCFG_CTRL_MMR_CFG0_INTR_RAW_STATUS_PROXY Register
              22. 14.2.1.2.3.2.22 MAIN_PADCFG_CTRL_MMR_CFG0_INTR_ENABLED_STATUS_CLEAR_PROXY Register
              23. 14.2.1.2.3.2.23 MAIN_PADCFG_CTRL_MMR_CFG0_INTR_ENABLE_PROXY Register
              24. 14.2.1.2.3.2.24 MAIN_PADCFG_CTRL_MMR_CFG0_INTR_ENABLE_CLEAR_PROXY Register
              25. 14.2.1.2.3.2.25 MAIN_PADCFG_CTRL_MMR_CFG0_EOI_PROXY Register
              26. 14.2.1.2.3.2.26 MAIN_PADCFG_CTRL_MMR_CFG0_FAULT_ADDRESS_PROXY Register
              27. 14.2.1.2.3.2.27 MAIN_PADCFG_CTRL_MMR_CFG0_FAULT_TYPE_STATUS_PROXY Register
              28. 14.2.1.2.3.2.28 MAIN_PADCFG_CTRL_MMR_CFG0_FAULT_ATTR_STATUS_PROXY Register
              29. 14.2.1.2.3.2.29 MAIN_PADCFG_CTRL_MMR_CFG0_FAULT_CLEAR_PROXY Register
              30. 14.2.1.2.3.2.30 MAIN_PADCFG_CTRL_MMR_CFG0_CLAIMREG_P0_R0 Register
              31. 14.2.1.2.3.2.31 MAIN_PADCFG_CTRL_MMR_CFG0_LOCK1_KICK0 Register
              32. 14.2.1.2.3.2.32 MAIN_PADCFG_CTRL_MMR_CFG0_LOCK1_KICK1 Register
              33. 14.2.1.2.3.2.33 MAIN_PADCFG_CTRL_MMR_CFG0_CLAIMREG_P1_R0_READONLY Register
              34. 14.2.1.2.3.2.34 MAIN_PADCFG_CTRL_MMR_CFG0_CLAIMREG_P1_R1_READONLY Register
              35. 14.2.1.2.3.2.35 MAIN_PADCFG_CTRL_MMR_CFG0_CLAIMREG_P1_R2_READONLY Register
              36. 14.2.1.2.3.2.36 MAIN_PADCFG_CTRL_MMR_CFG0_CLAIMREG_P1_R3_READONLY Register
              37. 14.2.1.2.3.2.37 MAIN_PADCFG_CTRL_MMR_CFG0_CLAIMREG_P1_R4_READONLY Register
              38. 14.2.1.2.3.2.38 MAIN_PADCFG_CTRL_MMR_CFG0_CLAIMREG_P1_R5_READONLY Register
              39. 14.2.1.2.3.2.39 MAIN_PADCFG_CTRL_MMR_CFG0_LOCK1_KICK0_PROXY Register
              40. 14.2.1.2.3.2.40 MAIN_PADCFG_CTRL_MMR_CFG0_LOCK1_KICK1_PROXY Register
              41. 14.2.1.2.3.2.41 MAIN_PADCFG_CTRL_MMR_CFG0_CLAIMREG_P1_R0 Register
              42. 14.2.1.2.3.2.42 MAIN_PADCFG_CTRL_MMR_CFG0_CLAIMREG_P1_R1 Register
              43. 14.2.1.2.3.2.43 MAIN_PADCFG_CTRL_MMR_CFG0_CLAIMREG_P1_R2 Register
              44. 14.2.1.2.3.2.44 MAIN_PADCFG_CTRL_MMR_CFG0_CLAIMREG_P1_R3 Register
              45. 14.2.1.2.3.2.45 MAIN_PADCFG_CTRL_MMR_CFG0_CLAIMREG_P1_R4 Register
              46. 14.2.1.2.3.2.46 MAIN_PADCFG_CTRL_MMR_CFG0_CLAIMREG_P1_R5 Register
          4. 14.2.1.2.4 MCU_PADCFG
            1. 14.2.1.2.4.1 MCU_PADCFG Summaries
              1.          5905
            2. 14.2.1.2.4.2 MCU_PADCFG Registers
              1. 14.2.1.2.4.2.1  MCU_PADCFG_CTRL_MMR_CFG0_PID Register
              2. 14.2.1.2.4.2.2  MCU_PADCFG_CTRL_MMR_CFG0_MMR_CFG0 Register
              3. 14.2.1.2.4.2.3  MCU_PADCFG_CTRL_MMR_CFG0_MMR_CFG1 Register
              4. 14.2.1.2.4.2.4  MCU_PADCFG_CTRL_MMR_CFG0_LOCK0_KICK0 Register
              5. 14.2.1.2.4.2.5  MCU_PADCFG_CTRL_MMR_CFG0_LOCK0_KICK1 Register
              6. 14.2.1.2.4.2.6  MCU_PADCFG_CTRL_MMR_CFG0_INTR_RAW_STATUS Register
              7. 14.2.1.2.4.2.7  MCU_PADCFG_CTRL_MMR_CFG0_INTR_ENABLED_STATUS_CLEAR Register
              8. 14.2.1.2.4.2.8  MCU_PADCFG_CTRL_MMR_CFG0_INTR_ENABLE Register
              9. 14.2.1.2.4.2.9  MCU_PADCFG_CTRL_MMR_CFG0_INTR_ENABLE_CLEAR Register
              10. 14.2.1.2.4.2.10 MCU_PADCFG_CTRL_MMR_CFG0_EOI Register
              11. 14.2.1.2.4.2.11 MCU_PADCFG_CTRL_MMR_CFG0_FAULT_ADDRESS Register
              12. 14.2.1.2.4.2.12 MCU_PADCFG_CTRL_MMR_CFG0_FAULT_TYPE_STATUS Register
              13. 14.2.1.2.4.2.13 MCU_PADCFG_CTRL_MMR_CFG0_FAULT_ATTR_STATUS Register
              14. 14.2.1.2.4.2.14 MCU_PADCFG_CTRL_MMR_CFG0_FAULT_CLEAR Register
              15. 14.2.1.2.4.2.15 MCU_PADCFG_CTRL_MMR_CFG0_CLAIMREG_P0_R0_READONLY Register
              16. 14.2.1.2.4.2.16 MCU_PADCFG_CTRL_MMR_CFG0_PID_PROXY Register
              17. 14.2.1.2.4.2.17 MCU_PADCFG_CTRL_MMR_CFG0_MMR_CFG0_PROXY Register
              18. 14.2.1.2.4.2.18 MCU_PADCFG_CTRL_MMR_CFG0_MMR_CFG1_PROXY Register
              19. 14.2.1.2.4.2.19 MCU_PADCFG_CTRL_MMR_CFG0_LOCK0_KICK0_PROXY Register
              20. 14.2.1.2.4.2.20 MCU_PADCFG_CTRL_MMR_CFG0_LOCK0_KICK1_PROXY Register
              21. 14.2.1.2.4.2.21 MCU_PADCFG_CTRL_MMR_CFG0_INTR_RAW_STATUS_PROXY Register
              22. 14.2.1.2.4.2.22 MCU_PADCFG_CTRL_MMR_CFG0_INTR_ENABLED_STATUS_CLEAR_PROXY Register
              23. 14.2.1.2.4.2.23 MCU_PADCFG_CTRL_MMR_CFG0_INTR_ENABLE_PROXY Register
              24. 14.2.1.2.4.2.24 MCU_PADCFG_CTRL_MMR_CFG0_INTR_ENABLE_CLEAR_PROXY Register
              25. 14.2.1.2.4.2.25 MCU_PADCFG_CTRL_MMR_CFG0_EOI_PROXY Register
              26. 14.2.1.2.4.2.26 MCU_PADCFG_CTRL_MMR_CFG0_FAULT_ADDRESS_PROXY Register
              27. 14.2.1.2.4.2.27 MCU_PADCFG_CTRL_MMR_CFG0_FAULT_TYPE_STATUS_PROXY Register
              28. 14.2.1.2.4.2.28 MCU_PADCFG_CTRL_MMR_CFG0_FAULT_ATTR_STATUS_PROXY Register
              29. 14.2.1.2.4.2.29 MCU_PADCFG_CTRL_MMR_CFG0_FAULT_CLEAR_PROXY Register
              30. 14.2.1.2.4.2.30 MCU_PADCFG_CTRL_MMR_CFG0_CLAIMREG_P0_R0 Register
              31. 14.2.1.2.4.2.31 MCU_PADCFG_CTRL_MMR_CFG0_LOCK1_KICK0 Register
              32. 14.2.1.2.4.2.32 MCU_PADCFG_CTRL_MMR_CFG0_LOCK1_KICK1 Register
              33. 14.2.1.2.4.2.33 MCU_PADCFG_CTRL_MMR_CFG0_CLAIMREG_P1_R0_READONLY Register
              34. 14.2.1.2.4.2.34 MCU_PADCFG_CTRL_MMR_CFG0_CLAIMREG_P1_R1_READONLY Register
              35. 14.2.1.2.4.2.35 MCU_PADCFG_CTRL_MMR_CFG0_LOCK1_KICK0_PROXY Register
              36. 14.2.1.2.4.2.36 MCU_PADCFG_CTRL_MMR_CFG0_LOCK1_KICK1_PROXY Register
              37. 14.2.1.2.4.2.37 MCU_PADCFG_CTRL_MMR_CFG0_CLAIMREG_P1_R0 Register
              38. 14.2.1.2.4.2.38 MCU_PADCFG_CTRL_MMR_CFG0_CLAIMREG_P1_R1 Register
        3. 14.2.1.3 Kick Protection Registers
        4. 14.2.1.4 Security Control Registers
          1. 14.2.1.4.1 main_sec_mmr
            1. 14.2.1.4.1.1 main_sec_mmr Summaries
              1.          5949
              2.          5950
            2. 14.2.1.4.1.2 main_sec_mmr Registers
              1. 14.2.1.4.1.2.1  MAIN_SEC_MMR_CFG2_CLSTR9_CORE0_DBG_CFG Register
              2. 14.2.1.4.1.2.2  MAIN_SEC_MMR_CFG2_CLSTR9_CORE1_DBG_CFG Register
              3. 14.2.1.4.1.2.3  MAIN_SEC_MMR_CFG2_CLSTR9_CORE2_DBG_CFG Register
              4. 14.2.1.4.1.2.4  MAIN_SEC_MMR_CFG2_CLSTR9_CORE3_DBG_CFG Register
              5. 14.2.1.4.1.2.5  MAIN_SEC_MMR_CFG2_CLSTR16_CORE0_DBG_CFG Register
              6. 14.2.1.4.1.2.6  MAIN_SEC_MMR_CFG0_PID Register
              7. 14.2.1.4.1.2.7  MAIN_SEC_MMR_CFG0_CLSTR9_DEF Register
              8. 14.2.1.4.1.2.8  MAIN_SEC_MMR_CFG0_CLSTR9_CFG Register
              9. 14.2.1.4.1.2.9  MAIN_SEC_MMR_CFG0_CLSTR9_PMCTRL Register
              10. 14.2.1.4.1.2.10 MAIN_SEC_MMR_CFG0_CLSTR9_PMSTAT Register
              11. 14.2.1.4.1.2.11 MAIN_SEC_MMR_CFG0_CLSTR9_CORE0_BOOTVECT_LO Register
              12. 14.2.1.4.1.2.12 MAIN_SEC_MMR_CFG0_CLSTR9_CORE0_BOOTVECT_HI Register
              13. 14.2.1.4.1.2.13 MAIN_SEC_MMR_CFG0_CLSTR9_CORE1_BOOTVECT_LO Register
              14. 14.2.1.4.1.2.14 MAIN_SEC_MMR_CFG0_CLSTR9_CORE1_BOOTVECT_HI Register
              15. 14.2.1.4.1.2.15 MAIN_SEC_MMR_CFG0_CLSTR9_CORE2_BOOTVECT_LO Register
              16. 14.2.1.4.1.2.16 MAIN_SEC_MMR_CFG0_CLSTR9_CORE2_BOOTVECT_HI Register
              17. 14.2.1.4.1.2.17 MAIN_SEC_MMR_CFG0_CLSTR9_CORE3_BOOTVECT_LO Register
              18. 14.2.1.4.1.2.18 MAIN_SEC_MMR_CFG0_CLSTR9_CORE3_BOOTVECT_HI Register
              19. 14.2.1.4.1.2.19 MAIN_SEC_MMR_CFG0_CLSTR16_DEF Register
              20. 14.2.1.4.1.2.20 MAIN_SEC_MMR_CFG0_CLSTR16_CORE0_PMSTAT Register
              21. 14.2.1.4.1.2.21 MAIN_SEC_MMR_CFG0_GIC_CONFIG Register
          2. 14.2.1.4.2 wkup_sec_mmr
            1. 14.2.1.4.2.1 wkup_sec_mmr Summaries
              1.          5975
              2.          5976
            2. 14.2.1.4.2.2 wkup_sec_mmr Registers
              1. 14.2.1.4.2.2.1  WKUP_SEC_MMR_CFG2_CLSTR28_CORE0_DBG_CFG Register
              2. 14.2.1.4.2.2.2  WKUP_SEC_MMR_CFG0_PID Register
              3. 14.2.1.4.2.2.3  WKUP_SEC_MMR_CFG0_CLSTR28_DEF Register
              4. 14.2.1.4.2.2.4  WKUP_SEC_MMR_CFG0_CLSTR28_CFG Register
              5. 14.2.1.4.2.2.5  WKUP_SEC_MMR_CFG0_CLSTR28_PMCTRL Register
              6. 14.2.1.4.2.2.6  WKUP_SEC_MMR_CFG0_CLSTR28_PMSTAT Register
              7. 14.2.1.4.2.2.7  WKUP_SEC_MMR_CFG0_CLSTR28_CORE0_CFG Register
              8. 14.2.1.4.2.2.8  WKUP_SEC_MMR_CFG0_CLSTR28_CORE0_BOOTVECT_LO Register
              9. 14.2.1.4.2.2.9  WKUP_SEC_MMR_CFG0_CLSTR28_CORE0_BOOTVECT_HI Register
              10. 14.2.1.4.2.2.10 WKUP_SEC_MMR_CFG0_CLSTR28_CORE0_PMCTRL Register
              11. 14.2.1.4.2.2.11 WKUP_SEC_MMR_CFG0_CLSTR28_CORE0_PMSTAT Register
      2. 14.2.2 Power Registers
        1. 14.2.2.1 MAIN_PSC
          1. 14.2.2.1.1 MAIN_PSC Summaries
            1.         5992
          2. 14.2.2.1.2 MAIN_PSC Registers
            1. 14.2.2.1.2.1  PSC_PID Register
            2. 14.2.2.1.2.2  PSC_GBLCTL Register
            3. 14.2.2.1.2.3  PSC_GBLSTAT Register
            4. 14.2.2.1.2.4  PSC_INTEVAL Register
            5. 14.2.2.1.2.5  PSC_MERRPR_j Register
            6. 14.2.2.1.2.6  PSC_MERRCR_j Register
            7. 14.2.2.1.2.7  PSC_PERRPR Register
            8. 14.2.2.1.2.8  PSC_PERRCR Register
            9. 14.2.2.1.2.9  PSC_EPCPR Register
            10. 14.2.2.1.2.10 PSC_EPCCR Register
            11. 14.2.2.1.2.11 PSC_RAILSTAT Register
            12. 14.2.2.1.2.12 PSC_RAILCTL Register
            13. 14.2.2.1.2.13 PSC_RAILSEL Register
            14. 14.2.2.1.2.14 PSC_PTCMD Register
            15. 14.2.2.1.2.15 PSC_PTSTAT Register
            16. 14.2.2.1.2.16 PSC_PDSTAT_j Register
            17. 14.2.2.1.2.17 PSC_PDCTL_j Register
            18. 14.2.2.1.2.18 PSC_PDCFG_j Register
            19. 14.2.2.1.2.19 PSC_MDCFG_j Register
            20. 14.2.2.1.2.20 PSC_MDSTAT_j Register
            21. 14.2.2.1.2.21 PSC_MDCTL_j Register
        2. 14.2.2.2 PSC_FW_0
          1. 14.2.2.2.1 PSC_FW_0 Summaries
            1.         6017
            2.         6018
          2. 14.2.2.2.2 PSC_FW_0 Registers
            1. 14.2.2.2.2.1  CBASS_FW_REGION_0_CH_0_CONTROL Register
            2. 14.2.2.2.2.2  CBASS_FW_REGION_0_CH_0_PERMISSION_0 Register
            3. 14.2.2.2.2.3  CBASS_FW_REGION_0_CH_0_PERMISSION_1 Register
            4. 14.2.2.2.2.4  CBASS_FW_REGION_0_CH_0_PERMISSION_2 Register
            5. 14.2.2.2.2.5  CBASS_FW_REGION_1_CH_0_CONTROL Register
            6. 14.2.2.2.2.6  CBASS_FW_REGION_1_CH_0_PERMISSION_0 Register
            7. 14.2.2.2.2.7  CBASS_FW_REGION_1_CH_0_PERMISSION_1 Register
            8. 14.2.2.2.2.8  CBASS_FW_REGION_1_CH_0_PERMISSION_2 Register
            9. 14.2.2.2.2.9  CBASS_FW_REGION_2_CH_0_CONTROL Register
            10. 14.2.2.2.2.10 CBASS_FW_REGION_2_CH_0_PERMISSION_0 Register
            11. 14.2.2.2.2.11 CBASS_FW_REGION_2_CH_0_PERMISSION_1 Register
            12. 14.2.2.2.2.12 CBASS_FW_REGION_2_CH_0_PERMISSION_2 Register
            13. 14.2.2.2.2.13 CBASS_FW_REGION_3_CH_0_CONTROL Register
            14. 14.2.2.2.2.14 CBASS_FW_REGION_3_CH_0_PERMISSION_0 Register
            15. 14.2.2.2.2.15 CBASS_FW_REGION_3_CH_0_PERMISSION_1 Register
            16. 14.2.2.2.2.16 CBASS_FW_REGION_3_CH_0_PERMISSION_2 Register
            17. 14.2.2.2.2.17 CBASS_FW_REGION_4_CH_0_CONTROL Register
            18. 14.2.2.2.2.18 CBASS_FW_REGION_4_CH_0_PERMISSION_0 Register
            19. 14.2.2.2.2.19 CBASS_FW_REGION_4_CH_0_PERMISSION_1 Register
            20. 14.2.2.2.2.20 CBASS_FW_REGION_4_CH_0_PERMISSION_2 Register
            21. 14.2.2.2.2.21 CBASS_GLB_PID Register
            22. 14.2.2.2.2.22 CBASS_GLB_DESTINATION_ID Register
            23. 14.2.2.2.2.23 CBASS_GLB_EXCEPTION_LOGGING_CONTROL Register
            24. 14.2.2.2.2.24 CBASS_GLB_EXCEPTION_LOGGING_HEADER0 Register
            25. 14.2.2.2.2.25 CBASS_GLB_EXCEPTION_LOGGING_HEADER1 Register
            26. 14.2.2.2.2.26 CBASS_GLB_EXCEPTION_LOGGING_DATA0 Register
            27. 14.2.2.2.2.27 CBASS_GLB_EXCEPTION_LOGGING_DATA1 Register
            28. 14.2.2.2.2.28 CBASS_GLB_EXCEPTION_LOGGING_DATA2 Register
            29. 14.2.2.2.2.29 CBASS_GLB_EXCEPTION_LOGGING_DATA3 Register
            30. 14.2.2.2.2.30 CBASS_GLB_EXCEPTION_PEND_SET Register
            31. 14.2.2.2.2.31 CBASS_GLB_EXCEPTION_PEND_CLEAR Register
        3. 14.2.2.3 MCU_PSC
          1. 14.2.2.3.1 MCU_PSC Summaries
            1.         6053
          2. 14.2.2.3.2 MCU_PSC Registers
            1. 14.2.2.3.2.1  PSC_PID Register
            2. 14.2.2.3.2.2  PSC_GBLCTL Register
            3. 14.2.2.3.2.3  PSC_GBLSTAT Register
            4. 14.2.2.3.2.4  PSC_INTEVAL Register
            5. 14.2.2.3.2.5  PSC_MERRPR Register
            6. 14.2.2.3.2.6  PSC_MERRCR Register
            7. 14.2.2.3.2.7  PSC_PERRPR Register
            8. 14.2.2.3.2.8  PSC_PERRCR Register
            9. 14.2.2.3.2.9  PSC_EPCPR Register
            10. 14.2.2.3.2.10 PSC_EPCCR Register
            11. 14.2.2.3.2.11 PSC_RAILSTAT Register
            12. 14.2.2.3.2.12 PSC_RAILCTL Register
            13. 14.2.2.3.2.13 PSC_RAILSEL Register
            14. 14.2.2.3.2.14 PSC_PTCMD Register
            15. 14.2.2.3.2.15 PSC_PTSTAT Register
            16. 14.2.2.3.2.16 PSC_PDSTAT_j Register
            17. 14.2.2.3.2.17 PSC_PDCTL_j Register
            18. 14.2.2.3.2.18 PSC_PDCFG_j Register
            19. 14.2.2.3.2.19 PSC_MDCFG_j Register
            20. 14.2.2.3.2.20 PSC_MDSTAT_j Register
            21. 14.2.2.3.2.21 PSC_MDCTL_j Register
        4. 14.2.2.4 VTM
          1. 14.2.2.4.1 VTM Summaries
            1.         6078
            2.         6079
            3.         6080
          2. 14.2.2.4.2 VTM Registers
            1. 14.2.2.4.2.1  VTM_CFG1_PID Register
            2. 14.2.2.4.2.2  VTM_CFG1_DEVINFO_PWR0 Register
            3. 14.2.2.4.2.3  VTM_CFG1_GT_TH1_INT_RAW_STAT_SET Register
            4. 14.2.2.4.2.4  VTM_CFG1_GT_TH1_INT_EN_STAT_CLR Register
            5. 14.2.2.4.2.5  VTM_CFG1_GT_TH1_INT_EN_SET Register
            6. 14.2.2.4.2.6  VTM_CFG1_GT_TH1_INT_EN_CLR Register
            7. 14.2.2.4.2.7  VTM_CFG1_GT_TH2_INT_RAW_STAT_SET Register
            8. 14.2.2.4.2.8  VTM_CFG1_GT_TH2_INT_EN_STAT_CLR Register
            9. 14.2.2.4.2.9  VTM_CFG1_GT_TH2_INT_EN_SET Register
            10. 14.2.2.4.2.10 VTM_CFG1_GT_TH2_INT_EN_CLR Register
            11. 14.2.2.4.2.11 VTM_CFG1_LT_TH0_INT_RAW_STAT_SET Register
            12. 14.2.2.4.2.12 VTM_CFG1_LT_TH0_INT_EN_STAT_CLR Register
            13. 14.2.2.4.2.13 VTM_CFG1_LT_TH0_INT_EN_SET Register
            14. 14.2.2.4.2.14 VTM_CFG1_LT_TH0_INT_EN_CLR Register
            15. 14.2.2.4.2.15 VTM_CFG1_VD_DEVINFO_j Register
            16. 14.2.2.4.2.16 VTM_CFG1_VD_OPPVID_j Register
            17. 14.2.2.4.2.17 VTM_CFG1_VD_EVT_STAT_j Register
            18. 14.2.2.4.2.18 VTM_CFG1_VD_EVT_SET_j Register
            19. 14.2.2.4.2.19 VTM_CFG1_VD_EVT_CLR_j Register
            20. 14.2.2.4.2.20 VTM_CFG1_TMPSENS_CTRL_j Register
            21. 14.2.2.4.2.21 VTM_CFG1_TMPSENS_STAT_j Register
            22. 14.2.2.4.2.22 VTM_CFG1_TMPSENS_TH_j Register
            23. 14.2.2.4.2.23 VTM_CFG1_TMPSENS_TH2_j Register
            24. 14.2.2.4.2.24 VTM_CFG2_CLK_CTRL Register
            25. 14.2.2.4.2.25 VTM_CFG2_MISC_CTRL Register
            26. 14.2.2.4.2.26 VTM_CFG2_MISC_CTRL2 Register
            27. 14.2.2.4.2.27 VTM_CFG2_SAMPLE_CTRL Register
            28. 14.2.2.4.2.28 VTM_CFG2_TMPSENS_CTRL_j Register
            29. 14.2.2.4.2.29 VTM_CFG2_TMPSENS_TRIM_j Register
            30. 14.2.2.4.2.30 ECC_AGGR_REV Register
            31. 14.2.2.4.2.31 ECC_AGGR_VECTOR Register
            32. 14.2.2.4.2.32 ECC_AGGR_STAT Register
            33. 14.2.2.4.2.33 ECC_AGGR_RESERVED_SVBUS_j Register
            34. 14.2.2.4.2.34 ECC_AGGR_SEC_EOI_REG Register
            35. 14.2.2.4.2.35 ECC_AGGR_SEC_STATUS_REG0 Register
            36. 14.2.2.4.2.36 ECC_AGGR_SEC_ENABLE_SET_REG0 Register
            37. 14.2.2.4.2.37 ECC_AGGR_SEC_ENABLE_CLR_REG0 Register
            38. 14.2.2.4.2.38 ECC_AGGR_DED_EOI_REG Register
            39. 14.2.2.4.2.39 ECC_AGGR_DED_STATUS_REG0 Register
            40. 14.2.2.4.2.40 ECC_AGGR_DED_ENABLE_SET_REG0 Register
            41. 14.2.2.4.2.41 ECC_AGGR_DED_ENABLE_CLR_REG0 Register
            42. 14.2.2.4.2.42 ECC_AGGR_AGGR_ENABLE_SET Register
            43. 14.2.2.4.2.43 ECC_AGGR_AGGR_ENABLE_CLR Register
            44. 14.2.2.4.2.44 ECC_AGGR_AGGR_STATUS_SET Register
            45. 14.2.2.4.2.45 ECC_AGGR_AGGR_STATUS_CLR Register
      3. 14.2.3 Clocking Registers
        1. 14.2.3.1 main_pll_mmr
          1. 14.2.3.1.1 main_pll_mmr Summaries
            1.         6130
          2. 14.2.3.1.2 main_pll_mmr Registers
            1. 14.2.3.1.2.1   MAIN_PLL_MMR_CFG_PLL0_PID Register
            2. 14.2.3.1.2.2   MAIN_PLL_MMR_CFG_PLL0_CFG Register
            3. 14.2.3.1.2.3   MAIN_PLL_MMR_CFG_PLL0_LOCKKEY0 Register
            4. 14.2.3.1.2.4   MAIN_PLL_MMR_CFG_PLL0_LOCKKEY1 Register
            5. 14.2.3.1.2.5   MAIN_PLL_MMR_CFG_PLL0_CTRL Register
            6. 14.2.3.1.2.6   MAIN_PLL_MMR_CFG_PLL0_STAT Register
            7. 14.2.3.1.2.7   MAIN_PLL_MMR_CFG_PLL0_FREQ_CTRL0 Register
            8. 14.2.3.1.2.8   MAIN_PLL_MMR_CFG_PLL0_FREQ_CTRL1 Register
            9. 14.2.3.1.2.9   MAIN_PLL_MMR_CFG_PLL0_DIV_CTRL Register
            10. 14.2.3.1.2.10  MAIN_PLL_MMR_CFG_PLL0_SS_CTRL Register
            11. 14.2.3.1.2.11  MAIN_PLL_MMR_CFG_PLL0_SS_SPREAD Register
            12. 14.2.3.1.2.12  MAIN_PLL_MMR_CFG_PLL0_CAL_CTRL Register
            13. 14.2.3.1.2.13  MAIN_PLL_MMR_CFG_PLL0_CAL_STAT Register
            14. 14.2.3.1.2.14  MAIN_PLL_MMR_CFG_PLL0_HSDIV_CTRL0 Register
            15. 14.2.3.1.2.15  MAIN_PLL_MMR_CFG_PLL0_HSDIV_CTRL1 Register
            16. 14.2.3.1.2.16  MAIN_PLL_MMR_CFG_PLL0_HSDIV_CTRL2 Register
            17. 14.2.3.1.2.17  MAIN_PLL_MMR_CFG_PLL0_HSDIV_CTRL3 Register
            18. 14.2.3.1.2.18  MAIN_PLL_MMR_CFG_PLL0_HSDIV_CTRL4 Register
            19. 14.2.3.1.2.19  MAIN_PLL_MMR_CFG_PLL0_HSDIV_CTRL5 Register
            20. 14.2.3.1.2.20  MAIN_PLL_MMR_CFG_PLL0_HSDIV_CTRL6 Register
            21. 14.2.3.1.2.21  MAIN_PLL_MMR_CFG_PLL0_HSDIV_CTRL7 Register
            22. 14.2.3.1.2.22  MAIN_PLL_MMR_CFG_PLL0_HSDIV_CTRL8 Register
            23. 14.2.3.1.2.23  MAIN_PLL_MMR_CFG_PLL0_HSDIV_CTRL9 Register
            24. 14.2.3.1.2.24  MAIN_PLL_MMR_CFG_PLL1_PID Register
            25. 14.2.3.1.2.25  MAIN_PLL_MMR_CFG_PLL1_CFG Register
            26. 14.2.3.1.2.26  MAIN_PLL_MMR_CFG_PLL1_LOCKKEY0 Register
            27. 14.2.3.1.2.27  MAIN_PLL_MMR_CFG_PLL1_LOCKKEY1 Register
            28. 14.2.3.1.2.28  MAIN_PLL_MMR_CFG_PLL1_CTRL Register
            29. 14.2.3.1.2.29  MAIN_PLL_MMR_CFG_PLL1_STAT Register
            30. 14.2.3.1.2.30  MAIN_PLL_MMR_CFG_PLL1_FREQ_CTRL0 Register
            31. 14.2.3.1.2.31  MAIN_PLL_MMR_CFG_PLL1_FREQ_CTRL1 Register
            32. 14.2.3.1.2.32  MAIN_PLL_MMR_CFG_PLL1_DIV_CTRL Register
            33. 14.2.3.1.2.33  MAIN_PLL_MMR_CFG_PLL1_SS_CTRL Register
            34. 14.2.3.1.2.34  MAIN_PLL_MMR_CFG_PLL1_SS_SPREAD Register
            35. 14.2.3.1.2.35  MAIN_PLL_MMR_CFG_PLL1_CAL_CTRL Register
            36. 14.2.3.1.2.36  MAIN_PLL_MMR_CFG_PLL1_CAL_STAT Register
            37. 14.2.3.1.2.37  MAIN_PLL_MMR_CFG_PLL1_HSDIV_CTRL0 Register
            38. 14.2.3.1.2.38  MAIN_PLL_MMR_CFG_PLL1_HSDIV_CTRL1 Register
            39. 14.2.3.1.2.39  MAIN_PLL_MMR_CFG_PLL1_HSDIV_CTRL2 Register
            40. 14.2.3.1.2.40  MAIN_PLL_MMR_CFG_PLL1_HSDIV_CTRL3 Register
            41. 14.2.3.1.2.41  MAIN_PLL_MMR_CFG_PLL1_HSDIV_CTRL4 Register
            42. 14.2.3.1.2.42  MAIN_PLL_MMR_CFG_PLL1_HSDIV_CTRL5 Register
            43. 14.2.3.1.2.43  MAIN_PLL_MMR_CFG_PLL1_HSDIV_CTRL6 Register
            44. 14.2.3.1.2.44  MAIN_PLL_MMR_CFG_PLL2_PID Register
            45. 14.2.3.1.2.45  MAIN_PLL_MMR_CFG_PLL2_CFG Register
            46. 14.2.3.1.2.46  MAIN_PLL_MMR_CFG_PLL2_LOCKKEY0 Register
            47. 14.2.3.1.2.47  MAIN_PLL_MMR_CFG_PLL2_LOCKKEY1 Register
            48. 14.2.3.1.2.48  MAIN_PLL_MMR_CFG_PLL2_CTRL Register
            49. 14.2.3.1.2.49  MAIN_PLL_MMR_CFG_PLL2_STAT Register
            50. 14.2.3.1.2.50  MAIN_PLL_MMR_CFG_PLL2_FREQ_CTRL0 Register
            51. 14.2.3.1.2.51  MAIN_PLL_MMR_CFG_PLL2_FREQ_CTRL1 Register
            52. 14.2.3.1.2.52  MAIN_PLL_MMR_CFG_PLL2_DIV_CTRL Register
            53. 14.2.3.1.2.53  MAIN_PLL_MMR_CFG_PLL2_SS_CTRL Register
            54. 14.2.3.1.2.54  MAIN_PLL_MMR_CFG_PLL2_SS_SPREAD Register
            55. 14.2.3.1.2.55  MAIN_PLL_MMR_CFG_PLL2_CAL_CTRL Register
            56. 14.2.3.1.2.56  MAIN_PLL_MMR_CFG_PLL2_CAL_STAT Register
            57. 14.2.3.1.2.57  MAIN_PLL_MMR_CFG_PLL2_HSDIV_CTRL0 Register
            58. 14.2.3.1.2.58  MAIN_PLL_MMR_CFG_PLL2_HSDIV_CTRL1 Register
            59. 14.2.3.1.2.59  MAIN_PLL_MMR_CFG_PLL2_HSDIV_CTRL2 Register
            60. 14.2.3.1.2.60  MAIN_PLL_MMR_CFG_PLL2_HSDIV_CTRL3 Register
            61. 14.2.3.1.2.61  MAIN_PLL_MMR_CFG_PLL2_HSDIV_CTRL4 Register
            62. 14.2.3.1.2.62  MAIN_PLL_MMR_CFG_PLL2_HSDIV_CTRL5 Register
            63. 14.2.3.1.2.63  MAIN_PLL_MMR_CFG_PLL2_HSDIV_CTRL6 Register
            64. 14.2.3.1.2.64  MAIN_PLL_MMR_CFG_PLL2_HSDIV_CTRL7 Register
            65. 14.2.3.1.2.65  MAIN_PLL_MMR_CFG_PLL2_HSDIV_CTRL8 Register
            66. 14.2.3.1.2.66  MAIN_PLL_MMR_CFG_PLL2_HSDIV_CTRL9 Register
            67. 14.2.3.1.2.67  MAIN_PLL_MMR_CFG_PLL8_PID Register
            68. 14.2.3.1.2.68  MAIN_PLL_MMR_CFG_PLL8_CFG Register
            69. 14.2.3.1.2.69  MAIN_PLL_MMR_CFG_PLL8_LOCKKEY0 Register
            70. 14.2.3.1.2.70  MAIN_PLL_MMR_CFG_PLL8_LOCKKEY1 Register
            71. 14.2.3.1.2.71  MAIN_PLL_MMR_CFG_PLL8_CTRL Register
            72. 14.2.3.1.2.72  MAIN_PLL_MMR_CFG_PLL8_STAT Register
            73. 14.2.3.1.2.73  MAIN_PLL_MMR_CFG_PLL8_FREQ_CTRL0 Register
            74. 14.2.3.1.2.74  MAIN_PLL_MMR_CFG_PLL8_FREQ_CTRL1 Register
            75. 14.2.3.1.2.75  MAIN_PLL_MMR_CFG_PLL8_DIV_CTRL Register
            76. 14.2.3.1.2.76  MAIN_PLL_MMR_CFG_PLL8_SS_CTRL Register
            77. 14.2.3.1.2.77  MAIN_PLL_MMR_CFG_PLL8_SS_SPREAD Register
            78. 14.2.3.1.2.78  MAIN_PLL_MMR_CFG_PLL8_CAL_CTRL Register
            79. 14.2.3.1.2.79  MAIN_PLL_MMR_CFG_PLL8_CAL_STAT Register
            80. 14.2.3.1.2.80  MAIN_PLL_MMR_CFG_PLL8_HSDIV_CTRL0 Register
            81. 14.2.3.1.2.81  MAIN_PLL_MMR_CFG_PLL12_PID Register
            82. 14.2.3.1.2.82  MAIN_PLL_MMR_CFG_PLL12_CFG Register
            83. 14.2.3.1.2.83  MAIN_PLL_MMR_CFG_PLL12_LOCKKEY0 Register
            84. 14.2.3.1.2.84  MAIN_PLL_MMR_CFG_PLL12_LOCKKEY1 Register
            85. 14.2.3.1.2.85  MAIN_PLL_MMR_CFG_PLL12_CTRL Register
            86. 14.2.3.1.2.86  MAIN_PLL_MMR_CFG_PLL12_STAT Register
            87. 14.2.3.1.2.87  MAIN_PLL_MMR_CFG_PLL12_FREQ_CTRL0 Register
            88. 14.2.3.1.2.88  MAIN_PLL_MMR_CFG_PLL12_FREQ_CTRL1 Register
            89. 14.2.3.1.2.89  MAIN_PLL_MMR_CFG_PLL12_DIV_CTRL Register
            90. 14.2.3.1.2.90  MAIN_PLL_MMR_CFG_PLL12_SS_CTRL Register
            91. 14.2.3.1.2.91  MAIN_PLL_MMR_CFG_PLL12_SS_SPREAD Register
            92. 14.2.3.1.2.92  MAIN_PLL_MMR_CFG_PLL12_CAL_CTRL Register
            93. 14.2.3.1.2.93  MAIN_PLL_MMR_CFG_PLL12_CAL_STAT Register
            94. 14.2.3.1.2.94  MAIN_PLL_MMR_CFG_PLL12_HSDIV_CTRL0 Register
            95. 14.2.3.1.2.95  MAIN_PLL_MMR_CFG_PLL15_PID Register
            96. 14.2.3.1.2.96  MAIN_PLL_MMR_CFG_PLL15_CFG Register
            97. 14.2.3.1.2.97  MAIN_PLL_MMR_CFG_PLL15_LOCKKEY0 Register
            98. 14.2.3.1.2.98  MAIN_PLL_MMR_CFG_PLL15_LOCKKEY1 Register
            99. 14.2.3.1.2.99  MAIN_PLL_MMR_CFG_PLL15_CTRL Register
            100. 14.2.3.1.2.100 MAIN_PLL_MMR_CFG_PLL15_STAT Register
            101. 14.2.3.1.2.101 MAIN_PLL_MMR_CFG_PLL15_FREQ_CTRL0 Register
            102. 14.2.3.1.2.102 MAIN_PLL_MMR_CFG_PLL15_FREQ_CTRL1 Register
            103. 14.2.3.1.2.103 MAIN_PLL_MMR_CFG_PLL15_DIV_CTRL Register
            104. 14.2.3.1.2.104 MAIN_PLL_MMR_CFG_PLL15_SS_CTRL Register
            105. 14.2.3.1.2.105 MAIN_PLL_MMR_CFG_PLL15_SS_SPREAD Register
            106. 14.2.3.1.2.106 MAIN_PLL_MMR_CFG_PLL15_CAL_CTRL Register
            107. 14.2.3.1.2.107 MAIN_PLL_MMR_CFG_PLL15_CAL_STAT Register
            108. 14.2.3.1.2.108 MAIN_PLL_MMR_CFG_PLL15_HSDIV_CTRL0 Register
            109. 14.2.3.1.2.109 MAIN_PLL_MMR_CFG_PLL15_HSDIV_CTRL1 Register
            110. 14.2.3.1.2.110 MAIN_PLL_MMR_CFG_PLL16_PID Register
            111. 14.2.3.1.2.111 MAIN_PLL_MMR_CFG_PLL16_CFG Register
            112. 14.2.3.1.2.112 MAIN_PLL_MMR_CFG_PLL16_LOCKKEY0 Register
            113. 14.2.3.1.2.113 MAIN_PLL_MMR_CFG_PLL16_LOCKKEY1 Register
            114. 14.2.3.1.2.114 MAIN_PLL_MMR_CFG_PLL16_CTRL Register
            115. 14.2.3.1.2.115 MAIN_PLL_MMR_CFG_PLL16_STAT Register
            116. 14.2.3.1.2.116 MAIN_PLL_MMR_CFG_PLL16_FREQ_CTRL0 Register
            117. 14.2.3.1.2.117 MAIN_PLL_MMR_CFG_PLL16_FREQ_CTRL1 Register
            118. 14.2.3.1.2.118 MAIN_PLL_MMR_CFG_PLL16_DIV_CTRL Register
            119. 14.2.3.1.2.119 MAIN_PLL_MMR_CFG_PLL16_SS_CTRL Register
            120. 14.2.3.1.2.120 MAIN_PLL_MMR_CFG_PLL16_SS_SPREAD Register
            121. 14.2.3.1.2.121 MAIN_PLL_MMR_CFG_PLL16_CAL_CTRL Register
            122. 14.2.3.1.2.122 MAIN_PLL_MMR_CFG_PLL16_CAL_STAT Register
            123. 14.2.3.1.2.123 MAIN_PLL_MMR_CFG_PLL16_HSDIV_CTRL0 Register
            124. 14.2.3.1.2.124 MAIN_PLL_MMR_CFG_PLL17_PID Register
            125. 14.2.3.1.2.125 MAIN_PLL_MMR_CFG_PLL17_CFG Register
            126. 14.2.3.1.2.126 MAIN_PLL_MMR_CFG_PLL17_LOCKKEY0 Register
            127. 14.2.3.1.2.127 MAIN_PLL_MMR_CFG_PLL17_LOCKKEY1 Register
            128. 14.2.3.1.2.128 MAIN_PLL_MMR_CFG_PLL17_CTRL Register
            129. 14.2.3.1.2.129 MAIN_PLL_MMR_CFG_PLL17_STAT Register
            130. 14.2.3.1.2.130 MAIN_PLL_MMR_CFG_PLL17_FREQ_CTRL0 Register
            131. 14.2.3.1.2.131 MAIN_PLL_MMR_CFG_PLL17_FREQ_CTRL1 Register
            132. 14.2.3.1.2.132 MAIN_PLL_MMR_CFG_PLL17_DIV_CTRL Register
            133. 14.2.3.1.2.133 MAIN_PLL_MMR_CFG_PLL17_SS_CTRL Register
            134. 14.2.3.1.2.134 MAIN_PLL_MMR_CFG_PLL17_SS_SPREAD Register
            135. 14.2.3.1.2.135 MAIN_PLL_MMR_CFG_PLL17_CAL_CTRL Register
            136. 14.2.3.1.2.136 MAIN_PLL_MMR_CFG_PLL17_CAL_STAT Register
            137. 14.2.3.1.2.137 MAIN_PLL_MMR_CFG_PLL17_HSDIV_CTRL0 Register
        2. 14.2.3.2 PLLCTRL0 Registers
    3. 14.3  Processors and Accelerators Registers
      1. 14.3.1 A53SS Registers
        1. 14.3.1.1 A53SS
          1. 14.3.1.1.1 A53SS Summaries
            1.         6274
            2.         6275
            3.         6276
            4.         6277
            5.         6278
            6.         6279
            7.         6280
            8.         6281
            9.         6282
            10.         6283
            11.         6284
            12.         6285
            13.         6286
            14.         6287
            15.         6288
            16.         6289
            17.         6290
            18.         6291
            19.         6292
            20.         6293
            21.         6294
            22.         6295
          2. 14.3.1.1.2 A53SS Registers
            1. 14.3.1.1.2.1    A53SS_SS_ECC_AGGR_REV Register
            2. 14.3.1.1.2.2    A53SS_SS_ECC_AGGR_VECTOR Register
            3. 14.3.1.1.2.3    A53SS_SS_ECC_AGGR_STAT Register
            4. 14.3.1.1.2.4    A53SS_SS_ECC_AGGR_RESERVED_SVBUS_j Register
            5. 14.3.1.1.2.5    A53SS_SS_ECC_AGGR_SEC_EOI_REG Register
            6. 14.3.1.1.2.6    A53SS_SS_ECC_AGGR_SEC_STATUS_REG0 Register
            7. 14.3.1.1.2.7    A53SS_SS_ECC_AGGR_SEC_ENABLE_SET_REG0 Register
            8. 14.3.1.1.2.8    A53SS_SS_ECC_AGGR_SEC_ENABLE_CLR_REG0 Register
            9. 14.3.1.1.2.9    A53SS_SS_ECC_AGGR_DED_EOI_REG Register
            10. 14.3.1.1.2.10   A53SS_SS_ECC_AGGR_DED_STATUS_REG0 Register
            11. 14.3.1.1.2.11   A53SS_SS_ECC_AGGR_DED_ENABLE_SET_REG0 Register
            12. 14.3.1.1.2.12   A53SS_SS_ECC_AGGR_DED_ENABLE_CLR_REG0 Register
            13. 14.3.1.1.2.13   A53SS_SS_ECC_AGGR_AGGR_ENABLE_SET Register
            14. 14.3.1.1.2.14   A53SS_SS_ECC_AGGR_AGGR_ENABLE_CLR Register
            15. 14.3.1.1.2.15   A53SS_SS_ECC_AGGR_AGGR_STATUS_SET Register
            16. 14.3.1.1.2.16   A53SS_SS_ECC_AGGR_AGGR_STATUS_CLR Register
            17. 14.3.1.1.2.17   A53SS_CORE0_ECC_AGGR_REV Register
            18. 14.3.1.1.2.18   A53SS_CORE0_ECC_AGGR_VECTOR Register
            19. 14.3.1.1.2.19   A53SS_CORE0_ECC_AGGR_STAT Register
            20. 14.3.1.1.2.20   A53SS_CORE0_ECC_AGGR_RESERVED_SVBUS_j Register
            21. 14.3.1.1.2.21   A53SS_CORE0_ECC_AGGR_SEC_EOI_REG Register
            22. 14.3.1.1.2.22   A53SS_CORE0_ECC_AGGR_SEC_STATUS_REG0 Register
            23. 14.3.1.1.2.23   A53SS_CORE0_ECC_AGGR_SEC_ENABLE_SET_REG0 Register
            24. 14.3.1.1.2.24   A53SS_CORE0_ECC_AGGR_SEC_ENABLE_CLR_REG0 Register
            25. 14.3.1.1.2.25   A53SS_CORE0_ECC_AGGR_DED_EOI_REG Register
            26. 14.3.1.1.2.26   A53SS_CORE0_ECC_AGGR_DED_STATUS_REG0 Register
            27. 14.3.1.1.2.27   A53SS_CORE0_ECC_AGGR_DED_ENABLE_SET_REG0 Register
            28. 14.3.1.1.2.28   A53SS_CORE0_ECC_AGGR_DED_ENABLE_CLR_REG0 Register
            29. 14.3.1.1.2.29   A53SS_CORE0_ECC_AGGR_AGGR_ENABLE_SET Register
            30. 14.3.1.1.2.30   A53SS_CORE0_ECC_AGGR_AGGR_ENABLE_CLR Register
            31. 14.3.1.1.2.31   A53SS_CORE0_ECC_AGGR_AGGR_STATUS_SET Register
            32. 14.3.1.1.2.32   A53SS_CORE0_ECC_AGGR_AGGR_STATUS_CLR Register
            33. 14.3.1.1.2.33   A53SS_CORE1_ECC_AGGR_REV Register
            34. 14.3.1.1.2.34   A53SS_CORE1_ECC_AGGR_VECTOR Register
            35. 14.3.1.1.2.35   A53SS_CORE1_ECC_AGGR_STAT Register
            36. 14.3.1.1.2.36   A53SS_CORE1_ECC_AGGR_RESERVED_SVBUS_j Register
            37. 14.3.1.1.2.37   A53SS_CORE1_ECC_AGGR_SEC_EOI_REG Register
            38. 14.3.1.1.2.38   A53SS_CORE1_ECC_AGGR_SEC_STATUS_REG0 Register
            39. 14.3.1.1.2.39   A53SS_CORE1_ECC_AGGR_SEC_ENABLE_SET_REG0 Register
            40. 14.3.1.1.2.40   A53SS_CORE1_ECC_AGGR_SEC_ENABLE_CLR_REG0 Register
            41. 14.3.1.1.2.41   A53SS_CORE1_ECC_AGGR_DED_EOI_REG Register
            42. 14.3.1.1.2.42   A53SS_CORE1_ECC_AGGR_DED_STATUS_REG0 Register
            43. 14.3.1.1.2.43   A53SS_CORE1_ECC_AGGR_DED_ENABLE_SET_REG0 Register
            44. 14.3.1.1.2.44   A53SS_CORE1_ECC_AGGR_DED_ENABLE_CLR_REG0 Register
            45. 14.3.1.1.2.45   A53SS_CORE1_ECC_AGGR_AGGR_ENABLE_SET Register
            46. 14.3.1.1.2.46   A53SS_CORE1_ECC_AGGR_AGGR_ENABLE_CLR Register
            47. 14.3.1.1.2.47   A53SS_CORE1_ECC_AGGR_AGGR_STATUS_SET Register
            48. 14.3.1.1.2.48   A53SS_CORE1_ECC_AGGR_AGGR_STATUS_CLR Register
            49. 14.3.1.1.2.49   A53SS_CORE2_ECC_AGGR_REV Register
            50. 14.3.1.1.2.50   A53SS_CORE2_ECC_AGGR_VECTOR Register
            51. 14.3.1.1.2.51   A53SS_CORE2_ECC_AGGR_STAT Register
            52. 14.3.1.1.2.52   A53SS_CORE2_ECC_AGGR_RESERVED_SVBUS_j Register
            53. 14.3.1.1.2.53   A53SS_CORE2_ECC_AGGR_SEC_EOI_REG Register
            54. 14.3.1.1.2.54   A53SS_CORE2_ECC_AGGR_SEC_STATUS_REG0 Register
            55. 14.3.1.1.2.55   A53SS_CORE2_ECC_AGGR_SEC_ENABLE_SET_REG0 Register
            56. 14.3.1.1.2.56   A53SS_CORE2_ECC_AGGR_SEC_ENABLE_CLR_REG0 Register
            57. 14.3.1.1.2.57   A53SS_CORE2_ECC_AGGR_DED_EOI_REG Register
            58. 14.3.1.1.2.58   A53SS_CORE2_ECC_AGGR_DED_STATUS_REG0 Register
            59. 14.3.1.1.2.59   A53SS_CORE2_ECC_AGGR_DED_ENABLE_SET_REG0 Register
            60. 14.3.1.1.2.60   A53SS_CORE2_ECC_AGGR_DED_ENABLE_CLR_REG0 Register
            61. 14.3.1.1.2.61   A53SS_CORE2_ECC_AGGR_AGGR_ENABLE_SET Register
            62. 14.3.1.1.2.62   A53SS_CORE2_ECC_AGGR_AGGR_ENABLE_CLR Register
            63. 14.3.1.1.2.63   A53SS_CORE2_ECC_AGGR_AGGR_STATUS_SET Register
            64. 14.3.1.1.2.64   A53SS_CORE2_ECC_AGGR_AGGR_STATUS_CLR Register
            65. 14.3.1.1.2.65   A53SS_CORE3_ECC_AGGR_REV Register
            66. 14.3.1.1.2.66   A53SS_CORE3_ECC_AGGR_VECTOR Register
            67. 14.3.1.1.2.67   A53SS_CORE3_ECC_AGGR_STAT Register
            68. 14.3.1.1.2.68   A53SS_CORE3_ECC_AGGR_RESERVED_SVBUS_j Register
            69. 14.3.1.1.2.69   A53SS_CORE3_ECC_AGGR_SEC_EOI_REG Register
            70. 14.3.1.1.2.70   A53SS_CORE3_ECC_AGGR_SEC_STATUS_REG0 Register
            71. 14.3.1.1.2.71   A53SS_CORE3_ECC_AGGR_SEC_ENABLE_SET_REG0 Register
            72. 14.3.1.1.2.72   A53SS_CORE3_ECC_AGGR_SEC_ENABLE_CLR_REG0 Register
            73. 14.3.1.1.2.73   A53SS_CORE3_ECC_AGGR_DED_EOI_REG Register
            74. 14.3.1.1.2.74   A53SS_CORE3_ECC_AGGR_DED_STATUS_REG0 Register
            75. 14.3.1.1.2.75   A53SS_CORE3_ECC_AGGR_DED_ENABLE_SET_REG0 Register
            76. 14.3.1.1.2.76   A53SS_CORE3_ECC_AGGR_DED_ENABLE_CLR_REG0 Register
            77. 14.3.1.1.2.77   A53SS_CORE3_ECC_AGGR_AGGR_ENABLE_SET Register
            78. 14.3.1.1.2.78   A53SS_CORE3_ECC_AGGR_AGGR_ENABLE_CLR Register
            79. 14.3.1.1.2.79   A53SS_CORE3_ECC_AGGR_AGGR_STATUS_SET Register
            80. 14.3.1.1.2.80   A53SS_CORE3_ECC_AGGR_AGGR_STATUS_CLR Register
            81. 14.3.1.1.2.81   A53SS_SS_ROM_ROMENTRY0 Register
            82. 14.3.1.1.2.82   A53SS_SS_ROM_ROMENTRY1 Register
            83. 14.3.1.1.2.83   A53SS_SS_ROM_ROMENTRY2 Register
            84. 14.3.1.1.2.84   A53SS_SS_ROM_ROMENTRY3 Register
            85. 14.3.1.1.2.85   A53SS_SS_ROM_ROMENTRY4 Register
            86. 14.3.1.1.2.86   A53SS_SS_ROM_ROMENTRY5 Register
            87. 14.3.1.1.2.87   A53SS_SS_ROM_ROMENTRY6 Register
            88. 14.3.1.1.2.88   A53SS_SS_ROM_ROMENTRY7 Register
            89. 14.3.1.1.2.89   A53SS_SS_ROM_ROMENTRY8 Register
            90. 14.3.1.1.2.90   A53SS_SS_ROM_ROMENTRY9 Register
            91. 14.3.1.1.2.91   A53SS_SS_ROM_ROMENTRY10 Register
            92. 14.3.1.1.2.92   A53SS_SS_ROM_ROMENTRY11 Register
            93. 14.3.1.1.2.93   A53SS_SS_ROM_ROMENTRY12 Register
            94. 14.3.1.1.2.94   A53SS_SS_ROM_ROMENTRY13 Register
            95. 14.3.1.1.2.95   A53SS_SS_ROM_ROMENTRY14 Register
            96. 14.3.1.1.2.96   A53SS_SS_ROM_ROMENTRY15 Register
            97. 14.3.1.1.2.97   A53SS_SS_ROM_ROM_PERIPHID4_VAL Register
            98. 14.3.1.1.2.98   A53SS_SS_ROM_ROM_PERIPHID5_VAL Register
            99. 14.3.1.1.2.99   A53SS_SS_ROM_ROM_PERIPHID6_VAL Register
            100. 14.3.1.1.2.100  A53SS_SS_ROM_ROM_PERIPHID7_VAL Register
            101. 14.3.1.1.2.101  A53SS_SS_ROM_ROM_PERIPHID0_VAL Register
            102. 14.3.1.1.2.102  A53SS_SS_ROM_ROM_PERIPHID1_VAL Register
            103. 14.3.1.1.2.103  A53SS_SS_ROM_ROM_PERIPHID2_VAL Register
            104. 14.3.1.1.2.104  A53SS_SS_ROM_ROM_PERIPHID3_VAL Register
            105. 14.3.1.1.2.105  A53SS_SS_ROM_ROM_COMPONID0_VAL Register
            106. 14.3.1.1.2.106  A53SS_SS_ROM_ROM_COMPONID1_VAL Register
            107. 14.3.1.1.2.107  A53SS_SS_ROM_ROM_COMPONID2_VAL Register
            108. 14.3.1.1.2.108  A53SS_SS_ROM_ROM_COMPONID3_VAL Register
            109. 14.3.1.1.2.109  A53SS_CORE0_DBG_EDESR Register
            110. 14.3.1.1.2.110  A53SS_CORE0_DBG_EDECR Register
            111. 14.3.1.1.2.111  A53SS_CORE0_DBG_EDWAR_31_0 Register
            112. 14.3.1.1.2.112  A53SS_CORE0_DBG_EDWAR_63_32 Register
            113. 14.3.1.1.2.113  A53SS_CORE0_DBG_DBGDTRRX_EL0 Register
            114. 14.3.1.1.2.114  A53SS_CORE0_DBG_EDITR Register
            115. 14.3.1.1.2.115  A53SS_CORE0_DBG_EDSCR Register
            116. 14.3.1.1.2.116  A53SS_CORE0_DBG_DBGDTRTX_EL0 Register
            117. 14.3.1.1.2.117  A53SS_CORE0_DBG_EDRCR Register
            118. 14.3.1.1.2.118  A53SS_CORE0_DBG_EDACR Register
            119. 14.3.1.1.2.119  A53SS_CORE0_DBG_EDECCR Register
            120. 14.3.1.1.2.120  A53SS_CORE0_DBG_EDPCSR_31_0 Register
            121. 14.3.1.1.2.121  A53SS_CORE0_DBG_EDCIDSR Register
            122. 14.3.1.1.2.122  A53SS_CORE0_DBG_EDVIDSR Register
            123. 14.3.1.1.2.123  A53SS_CORE0_DBG_EDPCSR_63_32 Register
            124. 14.3.1.1.2.124  A53SS_CORE0_DBG_OSLAR_EL1 Register
            125. 14.3.1.1.2.125  A53SS_CORE0_DBG_EDPRCR Register
            126. 14.3.1.1.2.126  A53SS_CORE0_DBG_EDPRSR Register
            127. 14.3.1.1.2.127  A53SS_CORE0_DBG_DBGBVR0_EL1_31_0 Register
            128. 14.3.1.1.2.128  A53SS_CORE0_DBG_DBGBVR0_EL1_63_32 Register
            129. 14.3.1.1.2.129  A53SS_CORE0_DBG_DBGBCR0_EL1 Register
            130. 14.3.1.1.2.130  A53SS_CORE0_DBG_DBGBVR1_EL1_31_0 Register
            131. 14.3.1.1.2.131  A53SS_CORE0_DBG_DBGBVR1_EL1_63_32 Register
            132. 14.3.1.1.2.132  A53SS_CORE0_DBG_DBGBCR1_EL1 Register
            133. 14.3.1.1.2.133  A53SS_CORE0_DBG_DBGBVR2_EL1_31_0 Register
            134. 14.3.1.1.2.134  A53SS_CORE0_DBG_DBGBVR2_EL1_63_32 Register
            135. 14.3.1.1.2.135  A53SS_CORE0_DBG_DBGBCR2_EL1 Register
            136. 14.3.1.1.2.136  A53SS_CORE0_DBG_DBGBVR3_EL1_31_0 Register
            137. 14.3.1.1.2.137  A53SS_CORE0_DBG_DBGBVR3_EL1_63_32 Register
            138. 14.3.1.1.2.138  A53SS_CORE0_DBG_DBGBCR3_EL1 Register
            139. 14.3.1.1.2.139  A53SS_CORE0_DBG_DBGBVR4_EL1_31_0 Register
            140. 14.3.1.1.2.140  A53SS_CORE0_DBG_DBGBVR4_EL1_63_32 Register
            141. 14.3.1.1.2.141  A53SS_CORE0_DBG_DBGBCR4_EL1 Register
            142. 14.3.1.1.2.142  A53SS_CORE0_DBG_DBGBVR5_EL1_31_0 Register
            143. 14.3.1.1.2.143  A53SS_CORE0_DBG_DBGBVR5_EL1_63_32 Register
            144. 14.3.1.1.2.144  A53SS_CORE0_DBG_DBGBCR5_EL1 Register
            145. 14.3.1.1.2.145  A53SS_CORE0_DBG_DBGWVR0_EL1_31_0 Register
            146. 14.3.1.1.2.146  A53SS_CORE0_DBG_DBGWVR0_EL1_63_32 Register
            147. 14.3.1.1.2.147  A53SS_CORE0_DBG_DBGWCR0_EL1 Register
            148. 14.3.1.1.2.148  A53SS_CORE0_DBG_DBGWVR1_EL1_31_0 Register
            149. 14.3.1.1.2.149  A53SS_CORE0_DBG_DBGWVR1_EL1_63_32 Register
            150. 14.3.1.1.2.150  A53SS_CORE0_DBG_DBGWCR1_EL1 Register
            151. 14.3.1.1.2.151  A53SS_CORE0_DBG_DBGWVR2_EL1_31_0 Register
            152. 14.3.1.1.2.152  A53SS_CORE0_DBG_DBGWVR2_EL1_63_32 Register
            153. 14.3.1.1.2.153  A53SS_CORE0_DBG_DBGWCR2_EL1 Register
            154. 14.3.1.1.2.154  A53SS_CORE0_DBG_DBGWVR3_EL1_31_0 Register
            155. 14.3.1.1.2.155  A53SS_CORE0_DBG_DBGWVR3_EL1_63_32 Register
            156. 14.3.1.1.2.156  A53SS_CORE0_DBG_DBGWCR3_EL1 Register
            157. 14.3.1.1.2.157  A53SS_CORE0_DBG_MIDR_EL1 Register
            158. 14.3.1.1.2.158  A53SS_CORE0_DBG_ID_AA64PFR0_EL1_31_0 Register
            159. 14.3.1.1.2.159  A53SS_CORE0_DBG_ID_AA64PFR0_EL1_63_32 Register
            160. 14.3.1.1.2.160  A53SS_CORE0_DBG_ID_AA64DFR0_EL1_31_0 Register
            161. 14.3.1.1.2.161  A53SS_CORE0_DBG_ID_AA64DFR0_EL1_63_32 Register
            162. 14.3.1.1.2.162  A53SS_CORE0_DBG_ID_AA64ISAR0_EL1_31_0 Register
            163. 14.3.1.1.2.163  A53SS_CORE0_DBG_ID_AA64ISAR0_EL1_63_32 Register
            164. 14.3.1.1.2.164  A53SS_CORE0_DBG_ID_AA64MMFR0_EL1_31_0 Register
            165. 14.3.1.1.2.165  A53SS_CORE0_DBG_ID_AA64MMFR0_EL1_63_32 Register
            166. 14.3.1.1.2.166  A53SS_CORE0_DBG_ID_AA64PFR1_EL1_31_0 Register
            167. 14.3.1.1.2.167  A53SS_CORE0_DBG_ID_AA64PFR1_EL1_63_32 Register
            168. 14.3.1.1.2.168  A53SS_CORE0_DBG_ID_AA64DFR1_EL1_31_0 Register
            169. 14.3.1.1.2.169  A53SS_CORE0_DBG_ID_AA64DFR1_EL1_63_32 Register
            170. 14.3.1.1.2.170  A53SS_CORE0_DBG_ID_AA64ISAR1_EL1_31_0 Register
            171. 14.3.1.1.2.171  A53SS_CORE0_DBG_ID_AA64ISAR1_EL1_63_32 Register
            172. 14.3.1.1.2.172  A53SS_CORE0_DBG_ID_AA64MMFR1_EL1_31_0 Register
            173. 14.3.1.1.2.173  A53SS_CORE0_DBG_ID_AA64MMFR1_EL1_63_32 Register
            174. 14.3.1.1.2.174  A53SS_CORE0_DBG_EDITCTRL Register
            175. 14.3.1.1.2.175  A53SS_CORE0_DBG_DBGCLAIMSET_EL1 Register
            176. 14.3.1.1.2.176  A53SS_CORE0_DBG_DBGCLAIMCLR_EL1 Register
            177. 14.3.1.1.2.177  A53SS_CORE0_DBG_EDDEVAFF0 Register
            178. 14.3.1.1.2.178  A53SS_CORE0_DBG_EDDEVAFF1 Register
            179. 14.3.1.1.2.179  A53SS_CORE0_DBG_EDLAR Register
            180. 14.3.1.1.2.180  A53SS_CORE0_DBG_EDLSR Register
            181. 14.3.1.1.2.181  A53SS_CORE0_DBG_DBGAUTHSTATUS_EL1 Register
            182. 14.3.1.1.2.182  A53SS_CORE0_DBG_EDDEVARCH Register
            183. 14.3.1.1.2.183  A53SS_CORE0_DBG_EDDEVID2 Register
            184. 14.3.1.1.2.184  A53SS_CORE0_DBG_EDDEVID1 Register
            185. 14.3.1.1.2.185  A53SS_CORE0_DBG_EDDEVID Register
            186. 14.3.1.1.2.186  A53SS_CORE0_DBG_EDDEVTYPE Register
            187. 14.3.1.1.2.187  A53SS_CORE0_DBG_EDPIDR4 Register
            188. 14.3.1.1.2.188  A53SS_CORE0_DBG_EDPIDR0 Register
            189. 14.3.1.1.2.189  A53SS_CORE0_DBG_EDPIDR1 Register
            190. 14.3.1.1.2.190  A53SS_CORE0_DBG_EDPIDR2 Register
            191. 14.3.1.1.2.191  A53SS_CORE0_DBG_EDPIDR3 Register
            192. 14.3.1.1.2.192  A53SS_CORE0_DBG_EDCIDR0 Register
            193. 14.3.1.1.2.193  A53SS_CORE0_DBG_EDCIDR1 Register
            194. 14.3.1.1.2.194  A53SS_CORE0_DBG_EDCIDR2 Register
            195. 14.3.1.1.2.195  A53SS_CORE0_DBG_EDCIDR3 Register
            196. 14.3.1.1.2.196  A53SS_CORE0_CTI_CTICONTROL Register
            197. 14.3.1.1.2.197  A53SS_CORE0_CTI_CTIINTACK Register
            198. 14.3.1.1.2.198  A53SS_CORE0_CTI_CTIAPPSET Register
            199. 14.3.1.1.2.199  A53SS_CORE0_CTI_CTIAPPCLEAR Register
            200. 14.3.1.1.2.200  A53SS_CORE0_CTI_CTIAPPPULSE Register
            201. 14.3.1.1.2.201  A53SS_CORE0_CTI_CTIINEN0 Register
            202. 14.3.1.1.2.202  A53SS_CORE0_CTI_CTIINEN1 Register
            203. 14.3.1.1.2.203  A53SS_CORE0_CTI_CTIINEN2 Register
            204. 14.3.1.1.2.204  A53SS_CORE0_CTI_CTIINEN3 Register
            205. 14.3.1.1.2.205  A53SS_CORE0_CTI_CTIINEN4 Register
            206. 14.3.1.1.2.206  A53SS_CORE0_CTI_CTIINEN5 Register
            207. 14.3.1.1.2.207  A53SS_CORE0_CTI_CTIINEN6 Register
            208. 14.3.1.1.2.208  A53SS_CORE0_CTI_CTIINEN7 Register
            209. 14.3.1.1.2.209  A53SS_CORE0_CTI_CTIOUTEN0 Register
            210. 14.3.1.1.2.210  A53SS_CORE0_CTI_CTIOUTEN1 Register
            211. 14.3.1.1.2.211  A53SS_CORE0_CTI_CTIOUTEN2 Register
            212. 14.3.1.1.2.212  A53SS_CORE0_CTI_CTIOUTEN3 Register
            213. 14.3.1.1.2.213  A53SS_CORE0_CTI_CTIOUTEN4 Register
            214. 14.3.1.1.2.214  A53SS_CORE0_CTI_CTIOUTEN5 Register
            215. 14.3.1.1.2.215  A53SS_CORE0_CTI_CTIOUTEN6 Register
            216. 14.3.1.1.2.216  A53SS_CORE0_CTI_CTIOUTEN7 Register
            217. 14.3.1.1.2.217  A53SS_CORE0_CTI_CTITRIGINSTATUS Register
            218. 14.3.1.1.2.218  A53SS_CORE0_CTI_CTITRIGOUTSTATUS Register
            219. 14.3.1.1.2.219  A53SS_CORE0_CTI_CTICHINSTATUS Register
            220. 14.3.1.1.2.220  A53SS_CORE0_CTI_CTICHOUTSTATUS Register
            221. 14.3.1.1.2.221  A53SS_CORE0_CTI_CTIGATE Register
            222. 14.3.1.1.2.222  A53SS_CORE0_CTI_ASICCTL Register
            223. 14.3.1.1.2.223  A53SS_CORE0_CTI_CTIITCTRL Register
            224. 14.3.1.1.2.224  A53SS_CORE0_CTI_CTICLAIMSET Register
            225. 14.3.1.1.2.225  A53SS_CORE0_CTI_CTICLAIMCLR Register
            226. 14.3.1.1.2.226  A53SS_CORE0_CTI_CTIDEVAFF0 Register
            227. 14.3.1.1.2.227  A53SS_CORE0_CTI_CTIDEVAFF1 Register
            228. 14.3.1.1.2.228  A53SS_CORE0_CTI_CTILAR Register
            229. 14.3.1.1.2.229  A53SS_CORE0_CTI_CTILSR Register
            230. 14.3.1.1.2.230  A53SS_CORE0_CTI_CTIAUTHSTATUS Register
            231. 14.3.1.1.2.231  A53SS_CORE0_CTI_CTIDEVARCH Register
            232. 14.3.1.1.2.232  A53SS_CORE0_CTI_CTIDEVID2 Register
            233. 14.3.1.1.2.233  A53SS_CORE0_CTI_CTIDEVID1 Register
            234. 14.3.1.1.2.234  A53SS_CORE0_CTI_CTIDEVID Register
            235. 14.3.1.1.2.235  A53SS_CORE0_CTI_CTIDEVTYPE Register
            236. 14.3.1.1.2.236  A53SS_CORE0_CTI_CTIPIDR4 Register
            237. 14.3.1.1.2.237  A53SS_CORE0_CTI_CTIPIDR5 Register
            238. 14.3.1.1.2.238  A53SS_CORE0_CTI_CTIPIDR6 Register
            239. 14.3.1.1.2.239  A53SS_CORE0_CTI_CTIPIDR7 Register
            240. 14.3.1.1.2.240  A53SS_CORE0_CTI_CTIPIDR0 Register
            241. 14.3.1.1.2.241  A53SS_CORE0_CTI_CTIPIDR1 Register
            242. 14.3.1.1.2.242  A53SS_CORE0_CTI_CTIPIDR2 Register
            243. 14.3.1.1.2.243  A53SS_CORE0_CTI_CTIPIDR3 Register
            244. 14.3.1.1.2.244  A53SS_CORE0_CTI_CTICIDR0 Register
            245. 14.3.1.1.2.245  A53SS_CORE0_CTI_CTICIDR1 Register
            246. 14.3.1.1.2.246  A53SS_CORE0_CTI_CTICIDR2 Register
            247. 14.3.1.1.2.247  A53SS_CORE0_CTI_CTICIDR3 Register
            248. 14.3.1.1.2.248  A53SS_CORE0_PMU_PMEVCNTR0_EL0 Register
            249. 14.3.1.1.2.249  A53SS_CORE0_PMU_PMEVCNTR1_EL0 Register
            250. 14.3.1.1.2.250  A53SS_CORE0_PMU_PMEVCNTR2_EL0 Register
            251. 14.3.1.1.2.251  A53SS_CORE0_PMU_PMEVCNTR3_EL0 Register
            252. 14.3.1.1.2.252  A53SS_CORE0_PMU_PMEVCNTR4_EL0 Register
            253. 14.3.1.1.2.253  A53SS_CORE0_PMU_PMEVCNTR5_EL0 Register
            254. 14.3.1.1.2.254  A53SS_CORE0_PMU_PMCCNTR_EL0_31_0 Register
            255. 14.3.1.1.2.255  A53SS_CORE0_PMU_PMCCNTR_EL0_63_32 Register
            256. 14.3.1.1.2.256  A53SS_CORE0_PMU_PMEVTYPER0_EL0 Register
            257. 14.3.1.1.2.257  A53SS_CORE0_PMU_PMEVTYPER1_EL0 Register
            258. 14.3.1.1.2.258  A53SS_CORE0_PMU_PMEVTYPER2_EL0 Register
            259. 14.3.1.1.2.259  A53SS_CORE0_PMU_PMEVTYPER3_EL0 Register
            260. 14.3.1.1.2.260  A53SS_CORE0_PMU_PMEVTYPER4_EL0 Register
            261. 14.3.1.1.2.261  A53SS_CORE0_PMU_PMEVTYPER5_EL0 Register
            262. 14.3.1.1.2.262  A53SS_CORE0_PMU_PMCCFILTR_EL0 Register
            263. 14.3.1.1.2.263  A53SS_CORE0_PMU_PMCNTENSET_EL0 Register
            264. 14.3.1.1.2.264  A53SS_CORE0_PMU_PMCNTENCLR_EL0 Register
            265. 14.3.1.1.2.265  A53SS_CORE0_PMU_PMINTENSET_EL1 Register
            266. 14.3.1.1.2.266  A53SS_CORE0_PMU_PMINTENCLR_EL1 Register
            267. 14.3.1.1.2.267  A53SS_CORE0_PMU_PMOVSCLR_EL0 Register
            268. 14.3.1.1.2.268  A53SS_CORE0_PMU_PMSWINC_EL0 Register
            269. 14.3.1.1.2.269  A53SS_CORE0_PMU_PMOVSSET_EL0 Register
            270. 14.3.1.1.2.270  A53SS_CORE0_PMU_PMCFGR Register
            271. 14.3.1.1.2.271  A53SS_CORE0_PMU_PMCR_EL0 Register
            272. 14.3.1.1.2.272  A53SS_CORE0_PMU_PMCEID0_EL0 Register
            273. 14.3.1.1.2.273  A53SS_CORE0_PMU_PMCEID1_EL0 Register
            274. 14.3.1.1.2.274  A53SS_CORE0_PMU_PMITCTRL Register
            275. 14.3.1.1.2.275  A53SS_CORE0_PMU_PMDEVAFF0 Register
            276. 14.3.1.1.2.276  A53SS_CORE0_PMU_PMDEVAFF1 Register
            277. 14.3.1.1.2.277  A53SS_CORE0_PMU_PMLAR Register
            278. 14.3.1.1.2.278  A53SS_CORE0_PMU_PMLSR Register
            279. 14.3.1.1.2.279  A53SS_CORE0_PMU_PMAUTHSTATUS Register
            280. 14.3.1.1.2.280  A53SS_CORE0_PMU_PMDEVARCH Register
            281. 14.3.1.1.2.281  A53SS_CORE0_PMU_PMDEVTYPE Register
            282. 14.3.1.1.2.282  A53SS_CORE0_PMU_PMPIDR4 Register
            283. 14.3.1.1.2.283  A53SS_CORE0_PMU_PMPIDR5 Register
            284. 14.3.1.1.2.284  A53SS_CORE0_PMU_PMPIDR6 Register
            285. 14.3.1.1.2.285  A53SS_CORE0_PMU_PMPIDR7 Register
            286. 14.3.1.1.2.286  A53SS_CORE0_PMU_PMPIDR0 Register
            287. 14.3.1.1.2.287  A53SS_CORE0_PMU_PMPIDR1 Register
            288. 14.3.1.1.2.288  A53SS_CORE0_PMU_PMPIDR2 Register
            289. 14.3.1.1.2.289  A53SS_CORE0_PMU_PMPIDR3 Register
            290. 14.3.1.1.2.290  A53SS_CORE0_PMU_PMCIDR0 Register
            291. 14.3.1.1.2.291  A53SS_CORE0_PMU_PMCIDR1 Register
            292. 14.3.1.1.2.292  A53SS_CORE0_PMU_PMCIDR2 Register
            293. 14.3.1.1.2.293  A53SS_CORE0_PMU_PMCIDR3 Register
            294. 14.3.1.1.2.294  A53SS_CORE0_ETM_TRCPRGCTLR Register
            295. 14.3.1.1.2.295  A53SS_CORE0_ETM_TRCSTATR Register
            296. 14.3.1.1.2.296  A53SS_CORE0_ETM_TRCCONFIGR Register
            297. 14.3.1.1.2.297  A53SS_CORE0_ETM_TRCAUXCTLR Register
            298. 14.3.1.1.2.298  A53SS_CORE0_ETM_TRCEVENTCTL0R Register
            299. 14.3.1.1.2.299  A53SS_CORE0_ETM_TRCEVENTCTL1R Register
            300. 14.3.1.1.2.300  A53SS_CORE0_ETM_TRCSTALLCTLR Register
            301. 14.3.1.1.2.301  A53SS_CORE0_ETM_TRCTSCTLR Register
            302. 14.3.1.1.2.302  A53SS_CORE0_ETM_TRCSYNCPR Register
            303. 14.3.1.1.2.303  A53SS_CORE0_ETM_TRCCCCTLR Register
            304. 14.3.1.1.2.304  A53SS_CORE0_ETM_TRCBBCTLR Register
            305. 14.3.1.1.2.305  A53SS_CORE0_ETM_TRCTRACEIDR Register
            306. 14.3.1.1.2.306  A53SS_CORE0_ETM_TRCVICTLR Register
            307. 14.3.1.1.2.307  A53SS_CORE0_ETM_TRCVIIECTLR Register
            308. 14.3.1.1.2.308  A53SS_CORE0_ETM_TRCVISSCTLR Register
            309. 14.3.1.1.2.309  A53SS_CORE0_ETM_TRCSEQEVR0 Register
            310. 14.3.1.1.2.310  A53SS_CORE0_ETM_TRCSEQEVR1 Register
            311. 14.3.1.1.2.311  A53SS_CORE0_ETM_TRCSEQEVR2 Register
            312. 14.3.1.1.2.312  A53SS_CORE0_ETM_TRCSEQRSTEVR Register
            313. 14.3.1.1.2.313  A53SS_CORE0_ETM_TRCSEQSTR Register
            314. 14.3.1.1.2.314  A53SS_CORE0_ETM_TRCEXTINSELR Register
            315. 14.3.1.1.2.315  A53SS_CORE0_ETM_TRCCNTRLDVR0 Register
            316. 14.3.1.1.2.316  A53SS_CORE0_ETM_TRCCNTRLDVR1 Register
            317. 14.3.1.1.2.317  A53SS_CORE0_ETM_TRCCNTCTLR0 Register
            318. 14.3.1.1.2.318  A53SS_CORE0_ETM_TRCCNTCTLR1 Register
            319. 14.3.1.1.2.319  A53SS_CORE0_ETM_TRCCNTVR0 Register
            320. 14.3.1.1.2.320  A53SS_CORE0_ETM_TRCCNTVR1 Register
            321. 14.3.1.1.2.321  A53SS_CORE0_ETM_TRCIDR8 Register
            322. 14.3.1.1.2.322  A53SS_CORE0_ETM_TRCIDR9 Register
            323. 14.3.1.1.2.323  A53SS_CORE0_ETM_TRCIDR10 Register
            324. 14.3.1.1.2.324  A53SS_CORE0_ETM_TRCIDR11 Register
            325. 14.3.1.1.2.325  A53SS_CORE0_ETM_TRCIDR12 Register
            326. 14.3.1.1.2.326  A53SS_CORE0_ETM_TRCIDR13 Register
            327. 14.3.1.1.2.327  A53SS_CORE0_ETM_TRCIMSPEC0 Register
            328. 14.3.1.1.2.328  A53SS_CORE0_ETM_TRCIDR0 Register
            329. 14.3.1.1.2.329  A53SS_CORE0_ETM_TRCIDR1 Register
            330. 14.3.1.1.2.330  A53SS_CORE0_ETM_TRCIDR2 Register
            331. 14.3.1.1.2.331  A53SS_CORE0_ETM_TRCIDR3 Register
            332. 14.3.1.1.2.332  A53SS_CORE0_ETM_TRCIDR4 Register
            333. 14.3.1.1.2.333  A53SS_CORE0_ETM_TRCIDR5 Register
            334. 14.3.1.1.2.334  A53SS_CORE0_ETM_TRCRSCTLR2 Register
            335. 14.3.1.1.2.335  A53SS_CORE0_ETM_TRCRSCTLR3 Register
            336. 14.3.1.1.2.336  A53SS_CORE0_ETM_TRCRSCTLR4 Register
            337. 14.3.1.1.2.337  A53SS_CORE0_ETM_TRCRSCTLR5 Register
            338. 14.3.1.1.2.338  A53SS_CORE0_ETM_TRCRSCTLR6 Register
            339. 14.3.1.1.2.339  A53SS_CORE0_ETM_TRCRSCTLR7 Register
            340. 14.3.1.1.2.340  A53SS_CORE0_ETM_TRCRSCTLR8 Register
            341. 14.3.1.1.2.341  A53SS_CORE0_ETM_TRCRSCTLR9 Register
            342. 14.3.1.1.2.342  A53SS_CORE0_ETM_TRCRSCTLR10 Register
            343. 14.3.1.1.2.343  A53SS_CORE0_ETM_TRCRSCTLR11 Register
            344. 14.3.1.1.2.344  A53SS_CORE0_ETM_TRCRSCTLR12 Register
            345. 14.3.1.1.2.345  A53SS_CORE0_ETM_TRCRSCTLR13 Register
            346. 14.3.1.1.2.346  A53SS_CORE0_ETM_TRCRSCTLR14 Register
            347. 14.3.1.1.2.347  A53SS_CORE0_ETM_TRCRSCTLR15 Register
            348. 14.3.1.1.2.348  A53SS_CORE0_ETM_TRCSSCCR0 Register
            349. 14.3.1.1.2.349  A53SS_CORE0_ETM_TRCSSCSR0 Register
            350. 14.3.1.1.2.350  A53SS_CORE0_ETM_TRCOSLAR Register
            351. 14.3.1.1.2.351  A53SS_CORE0_ETM_TRCOSLSR Register
            352. 14.3.1.1.2.352  A53SS_CORE0_ETM_TRCPDCR Register
            353. 14.3.1.1.2.353  A53SS_CORE0_ETM_TRCPDSR Register
            354. 14.3.1.1.2.354  A53SS_CORE0_ETM_TRCACVR0_31_0 Register
            355. 14.3.1.1.2.355  A53SS_CORE0_ETM_TRCACVR0_63_32 Register
            356. 14.3.1.1.2.356  A53SS_CORE0_ETM_TRCACVR1_31_0 Register
            357. 14.3.1.1.2.357  A53SS_CORE0_ETM_TRCACVR1_63_32 Register
            358. 14.3.1.1.2.358  A53SS_CORE0_ETM_TRCACVR2_31_0 Register
            359. 14.3.1.1.2.359  A53SS_CORE0_ETM_TRCACVR2_63_32 Register
            360. 14.3.1.1.2.360  A53SS_CORE0_ETM_TRCACVR3_31_0 Register
            361. 14.3.1.1.2.361  A53SS_CORE0_ETM_TRCACVR3_63_32 Register
            362. 14.3.1.1.2.362  A53SS_CORE0_ETM_TRCACVR4_31_0 Register
            363. 14.3.1.1.2.363  A53SS_CORE0_ETM_TRCACVR4_63_32 Register
            364. 14.3.1.1.2.364  A53SS_CORE0_ETM_TRCACVR5_31_0 Register
            365. 14.3.1.1.2.365  A53SS_CORE0_ETM_TRCACVR5_63_32 Register
            366. 14.3.1.1.2.366  A53SS_CORE0_ETM_TRCACVR6_31_0 Register
            367. 14.3.1.1.2.367  A53SS_CORE0_ETM_TRCACVR6_63_32 Register
            368. 14.3.1.1.2.368  A53SS_CORE0_ETM_TRCACVR7_31_0 Register
            369. 14.3.1.1.2.369  A53SS_CORE0_ETM_TRCACVR7_63_32 Register
            370. 14.3.1.1.2.370  A53SS_CORE0_ETM_TRCACATR0 Register
            371. 14.3.1.1.2.371  A53SS_CORE0_ETM_TRCACATR1 Register
            372. 14.3.1.1.2.372  A53SS_CORE0_ETM_TRCACATR2 Register
            373. 14.3.1.1.2.373  A53SS_CORE0_ETM_TRCACATR3 Register
            374. 14.3.1.1.2.374  A53SS_CORE0_ETM_TRCACATR4 Register
            375. 14.3.1.1.2.375  A53SS_CORE0_ETM_TRCACATR5 Register
            376. 14.3.1.1.2.376  A53SS_CORE0_ETM_TRCACATR6 Register
            377. 14.3.1.1.2.377  A53SS_CORE0_ETM_TRCACATR7 Register
            378. 14.3.1.1.2.378  A53SS_CORE0_ETM_TRCCIDCVR0 Register
            379. 14.3.1.1.2.379  A53SS_CORE0_ETM_TRCVMIDCVR0 Register
            380. 14.3.1.1.2.380  A53SS_CORE0_ETM_TRCCIDCCTLR0 Register
            381. 14.3.1.1.2.381  A53SS_CORE0_ETM_TRCITATBIDR Register
            382. 14.3.1.1.2.382  A53SS_CORE0_ETM_TRCITIDATAR Register
            383. 14.3.1.1.2.383  A53SS_CORE0_ETM_TRCITIATBINR Register
            384. 14.3.1.1.2.384  A53SS_CORE0_ETM_TRCITIATBOUTR Register
            385. 14.3.1.1.2.385  A53SS_CORE0_ETM_TRCITCTRL Register
            386. 14.3.1.1.2.386  A53SS_CORE0_ETM_TRCCLAIMSET Register
            387. 14.3.1.1.2.387  A53SS_CORE0_ETM_TRCCLAIMCLR Register
            388. 14.3.1.1.2.388  A53SS_CORE0_ETM_TRCDEVAFF0 Register
            389. 14.3.1.1.2.389  A53SS_CORE0_ETM_TRCDEVAFF1 Register
            390. 14.3.1.1.2.390  A53SS_CORE0_ETM_TRCLAR Register
            391. 14.3.1.1.2.391  A53SS_CORE0_ETM_TRCLSR Register
            392. 14.3.1.1.2.392  A53SS_CORE0_ETM_TRCAUTHSTATUS Register
            393. 14.3.1.1.2.393  A53SS_CORE0_ETM_TRCDEVARCH Register
            394. 14.3.1.1.2.394  A53SS_CORE0_ETM_TRCDEVID Register
            395. 14.3.1.1.2.395  A53SS_CORE0_ETM_TRCDEVTYPE Register
            396. 14.3.1.1.2.396  A53SS_CORE0_ETM_TRCPIDR4 Register
            397. 14.3.1.1.2.397  A53SS_CORE0_ETM_TRCPIDR5 Register
            398. 14.3.1.1.2.398  A53SS_CORE0_ETM_TRCPIDR6 Register
            399. 14.3.1.1.2.399  A53SS_CORE0_ETM_TRCPIDR7 Register
            400. 14.3.1.1.2.400  A53SS_CORE0_ETM_TRCPIDR0 Register
            401. 14.3.1.1.2.401  A53SS_CORE0_ETM_TRCPIDR1 Register
            402. 14.3.1.1.2.402  A53SS_CORE0_ETM_TRCPIDR2 Register
            403. 14.3.1.1.2.403  A53SS_CORE0_ETM_TRCPIDR3 Register
            404. 14.3.1.1.2.404  A53SS_CORE0_ETM_TRCCIDR0 Register
            405. 14.3.1.1.2.405  A53SS_CORE0_ETM_TRCCIDR1 Register
            406. 14.3.1.1.2.406  A53SS_CORE0_ETM_TRCCIDR2 Register
            407. 14.3.1.1.2.407  A53SS_CORE0_ETM_TRCCIDR3 Register
            408. 14.3.1.1.2.408  A53SS_CORE1_DBG_EDESR Register
            409. 14.3.1.1.2.409  A53SS_CORE1_DBG_EDECR Register
            410. 14.3.1.1.2.410  A53SS_CORE1_DBG_EDWAR_31_0 Register
            411. 14.3.1.1.2.411  A53SS_CORE1_DBG_EDWAR_63_32 Register
            412. 14.3.1.1.2.412  A53SS_CORE1_DBG_DBGDTRRX_EL0 Register
            413. 14.3.1.1.2.413  A53SS_CORE1_DBG_EDITR Register
            414. 14.3.1.1.2.414  A53SS_CORE1_DBG_EDSCR Register
            415. 14.3.1.1.2.415  A53SS_CORE1_DBG_DBGDTRTX_EL0 Register
            416. 14.3.1.1.2.416  A53SS_CORE1_DBG_EDRCR Register
            417. 14.3.1.1.2.417  A53SS_CORE1_DBG_EDACR Register
            418. 14.3.1.1.2.418  A53SS_CORE1_DBG_EDECCR Register
            419. 14.3.1.1.2.419  A53SS_CORE1_DBG_EDPCSR_31_0 Register
            420. 14.3.1.1.2.420  A53SS_CORE1_DBG_EDCIDSR Register
            421. 14.3.1.1.2.421  A53SS_CORE1_DBG_EDVIDSR Register
            422. 14.3.1.1.2.422  A53SS_CORE1_DBG_EDPCSR_63_32 Register
            423. 14.3.1.1.2.423  A53SS_CORE1_DBG_OSLAR_EL1 Register
            424. 14.3.1.1.2.424  A53SS_CORE1_DBG_EDPRCR Register
            425. 14.3.1.1.2.425  A53SS_CORE1_DBG_EDPRSR Register
            426. 14.3.1.1.2.426  A53SS_CORE1_DBG_DBGBVR0_EL1_31_0 Register
            427. 14.3.1.1.2.427  A53SS_CORE1_DBG_DBGBVR0_EL1_63_32 Register
            428. 14.3.1.1.2.428  A53SS_CORE1_DBG_DBGBCR0_EL1 Register
            429. 14.3.1.1.2.429  A53SS_CORE1_DBG_DBGBVR1_EL1_31_0 Register
            430. 14.3.1.1.2.430  A53SS_CORE1_DBG_DBGBVR1_EL1_63_32 Register
            431. 14.3.1.1.2.431  A53SS_CORE1_DBG_DBGBCR1_EL1 Register
            432. 14.3.1.1.2.432  A53SS_CORE1_DBG_DBGBVR2_EL1_31_0 Register
            433. 14.3.1.1.2.433  A53SS_CORE1_DBG_DBGBVR2_EL1_63_32 Register
            434. 14.3.1.1.2.434  A53SS_CORE1_DBG_DBGBCR2_EL1 Register
            435. 14.3.1.1.2.435  A53SS_CORE1_DBG_DBGBVR3_EL1_31_0 Register
            436. 14.3.1.1.2.436  A53SS_CORE1_DBG_DBGBVR3_EL1_63_32 Register
            437. 14.3.1.1.2.437  A53SS_CORE1_DBG_DBGBCR3_EL1 Register
            438. 14.3.1.1.2.438  A53SS_CORE1_DBG_DBGBVR4_EL1_31_0 Register
            439. 14.3.1.1.2.439  A53SS_CORE1_DBG_DBGBVR4_EL1_63_32 Register
            440. 14.3.1.1.2.440  A53SS_CORE1_DBG_DBGBCR4_EL1 Register
            441. 14.3.1.1.2.441  A53SS_CORE1_DBG_DBGBVR5_EL1_31_0 Register
            442. 14.3.1.1.2.442  A53SS_CORE1_DBG_DBGBVR5_EL1_63_32 Register
            443. 14.3.1.1.2.443  A53SS_CORE1_DBG_DBGBCR5_EL1 Register
            444. 14.3.1.1.2.444  A53SS_CORE1_DBG_DBGWVR0_EL1_31_0 Register
            445. 14.3.1.1.2.445  A53SS_CORE1_DBG_DBGWVR0_EL1_63_32 Register
            446. 14.3.1.1.2.446  A53SS_CORE1_DBG_DBGWCR0_EL1 Register
            447. 14.3.1.1.2.447  A53SS_CORE1_DBG_DBGWVR1_EL1_31_0 Register
            448. 14.3.1.1.2.448  A53SS_CORE1_DBG_DBGWVR1_EL1_63_32 Register
            449. 14.3.1.1.2.449  A53SS_CORE1_DBG_DBGWCR1_EL1 Register
            450. 14.3.1.1.2.450  A53SS_CORE1_DBG_DBGWVR2_EL1_31_0 Register
            451. 14.3.1.1.2.451  A53SS_CORE1_DBG_DBGWVR2_EL1_63_32 Register
            452. 14.3.1.1.2.452  A53SS_CORE1_DBG_DBGWCR2_EL1 Register
            453. 14.3.1.1.2.453  A53SS_CORE1_DBG_DBGWVR3_EL1_31_0 Register
            454. 14.3.1.1.2.454  A53SS_CORE1_DBG_DBGWVR3_EL1_63_32 Register
            455. 14.3.1.1.2.455  A53SS_CORE1_DBG_DBGWCR3_EL1 Register
            456. 14.3.1.1.2.456  A53SS_CORE1_DBG_MIDR_EL1 Register
            457. 14.3.1.1.2.457  A53SS_CORE1_DBG_ID_AA64PFR0_EL1_31_0 Register
            458. 14.3.1.1.2.458  A53SS_CORE1_DBG_ID_AA64PFR0_EL1_63_32 Register
            459. 14.3.1.1.2.459  A53SS_CORE1_DBG_ID_AA64DFR0_EL1_31_0 Register
            460. 14.3.1.1.2.460  A53SS_CORE1_DBG_ID_AA64DFR0_EL1_63_32 Register
            461. 14.3.1.1.2.461  A53SS_CORE1_DBG_ID_AA64ISAR0_EL1_31_0 Register
            462. 14.3.1.1.2.462  A53SS_CORE1_DBG_ID_AA64ISAR0_EL1_63_32 Register
            463. 14.3.1.1.2.463  A53SS_CORE1_DBG_ID_AA64MMFR0_EL1_31_0 Register
            464. 14.3.1.1.2.464  A53SS_CORE1_DBG_ID_AA64MMFR0_EL1_63_32 Register
            465. 14.3.1.1.2.465  A53SS_CORE1_DBG_ID_AA64PFR1_EL1_31_0 Register
            466. 14.3.1.1.2.466  A53SS_CORE1_DBG_ID_AA64PFR1_EL1_63_32 Register
            467. 14.3.1.1.2.467  A53SS_CORE1_DBG_ID_AA64DFR1_EL1_31_0 Register
            468. 14.3.1.1.2.468  A53SS_CORE1_DBG_ID_AA64DFR1_EL1_63_32 Register
            469. 14.3.1.1.2.469  A53SS_CORE1_DBG_ID_AA64ISAR1_EL1_31_0 Register
            470. 14.3.1.1.2.470  A53SS_CORE1_DBG_ID_AA64ISAR1_EL1_63_32 Register
            471. 14.3.1.1.2.471  A53SS_CORE1_DBG_ID_AA64MMFR1_EL1_31_0 Register
            472. 14.3.1.1.2.472  A53SS_CORE1_DBG_ID_AA64MMFR1_EL1_63_32 Register
            473. 14.3.1.1.2.473  A53SS_CORE1_DBG_EDITCTRL Register
            474. 14.3.1.1.2.474  A53SS_CORE1_DBG_DBGCLAIMSET_EL1 Register
            475. 14.3.1.1.2.475  A53SS_CORE1_DBG_DBGCLAIMCLR_EL1 Register
            476. 14.3.1.1.2.476  A53SS_CORE1_DBG_EDDEVAFF0 Register
            477. 14.3.1.1.2.477  A53SS_CORE1_DBG_EDDEVAFF1 Register
            478. 14.3.1.1.2.478  A53SS_CORE1_DBG_EDLAR Register
            479. 14.3.1.1.2.479  A53SS_CORE1_DBG_EDLSR Register
            480. 14.3.1.1.2.480  A53SS_CORE1_DBG_DBGAUTHSTATUS_EL1 Register
            481. 14.3.1.1.2.481  A53SS_CORE1_DBG_EDDEVARCH Register
            482. 14.3.1.1.2.482  A53SS_CORE1_DBG_EDDEVID2 Register
            483. 14.3.1.1.2.483  A53SS_CORE1_DBG_EDDEVID1 Register
            484. 14.3.1.1.2.484  A53SS_CORE1_DBG_EDDEVID Register
            485. 14.3.1.1.2.485  A53SS_CORE1_DBG_EDDEVTYPE Register
            486. 14.3.1.1.2.486  A53SS_CORE1_DBG_EDPIDR4 Register
            487. 14.3.1.1.2.487  A53SS_CORE1_DBG_EDPIDR0 Register
            488. 14.3.1.1.2.488  A53SS_CORE1_DBG_EDPIDR1 Register
            489. 14.3.1.1.2.489  A53SS_CORE1_DBG_EDPIDR2 Register
            490. 14.3.1.1.2.490  A53SS_CORE1_DBG_EDPIDR3 Register
            491. 14.3.1.1.2.491  A53SS_CORE1_DBG_EDCIDR0 Register
            492. 14.3.1.1.2.492  A53SS_CORE1_DBG_EDCIDR1 Register
            493. 14.3.1.1.2.493  A53SS_CORE1_DBG_EDCIDR2 Register
            494. 14.3.1.1.2.494  A53SS_CORE1_DBG_EDCIDR3 Register
            495. 14.3.1.1.2.495  A53SS_CORE1_PMU_PMEVCNTR0_EL0 Register
            496. 14.3.1.1.2.496  A53SS_CORE1_PMU_PMEVCNTR1_EL0 Register
            497. 14.3.1.1.2.497  A53SS_CORE1_PMU_PMEVCNTR2_EL0 Register
            498. 14.3.1.1.2.498  A53SS_CORE1_PMU_PMEVCNTR3_EL0 Register
            499. 14.3.1.1.2.499  A53SS_CORE1_PMU_PMEVCNTR4_EL0 Register
            500. 14.3.1.1.2.500  A53SS_CORE1_PMU_PMEVCNTR5_EL0 Register
            501. 14.3.1.1.2.501  A53SS_CORE1_PMU_PMCCNTR_EL0_31_0 Register
            502. 14.3.1.1.2.502  A53SS_CORE1_PMU_PMCCNTR_EL0_63_32 Register
            503. 14.3.1.1.2.503  A53SS_CORE1_PMU_PMEVTYPER0_EL0 Register
            504. 14.3.1.1.2.504  A53SS_CORE1_PMU_PMEVTYPER1_EL0 Register
            505. 14.3.1.1.2.505  A53SS_CORE1_PMU_PMEVTYPER2_EL0 Register
            506. 14.3.1.1.2.506  A53SS_CORE1_PMU_PMEVTYPER3_EL0 Register
            507. 14.3.1.1.2.507  A53SS_CORE1_PMU_PMEVTYPER4_EL0 Register
            508. 14.3.1.1.2.508  A53SS_CORE1_PMU_PMEVTYPER5_EL0 Register
            509. 14.3.1.1.2.509  A53SS_CORE1_PMU_PMCCFILTR_EL0 Register
            510. 14.3.1.1.2.510  A53SS_CORE1_PMU_PMCNTENSET_EL0 Register
            511. 14.3.1.1.2.511  A53SS_CORE1_PMU_PMCNTENCLR_EL0 Register
            512. 14.3.1.1.2.512  A53SS_CORE1_PMU_PMINTENSET_EL1 Register
            513. 14.3.1.1.2.513  A53SS_CORE1_PMU_PMINTENCLR_EL1 Register
            514. 14.3.1.1.2.514  A53SS_CORE1_PMU_PMOVSCLR_EL0 Register
            515. 14.3.1.1.2.515  A53SS_CORE1_PMU_PMSWINC_EL0 Register
            516. 14.3.1.1.2.516  A53SS_CORE1_PMU_PMOVSSET_EL0 Register
            517. 14.3.1.1.2.517  A53SS_CORE1_PMU_PMCFGR Register
            518. 14.3.1.1.2.518  A53SS_CORE1_PMU_PMCR_EL0 Register
            519. 14.3.1.1.2.519  A53SS_CORE1_PMU_PMCEID0_EL0 Register
            520. 14.3.1.1.2.520  A53SS_CORE1_PMU_PMCEID1_EL0 Register
            521. 14.3.1.1.2.521  A53SS_CORE1_PMU_PMITCTRL Register
            522. 14.3.1.1.2.522  A53SS_CORE1_PMU_PMDEVAFF0 Register
            523. 14.3.1.1.2.523  A53SS_CORE1_PMU_PMDEVAFF1 Register
            524. 14.3.1.1.2.524  A53SS_CORE1_PMU_PMLAR Register
            525. 14.3.1.1.2.525  A53SS_CORE1_PMU_PMLSR Register
            526. 14.3.1.1.2.526  A53SS_CORE1_PMU_PMAUTHSTATUS Register
            527. 14.3.1.1.2.527  A53SS_CORE1_PMU_PMDEVARCH Register
            528. 14.3.1.1.2.528  A53SS_CORE1_PMU_PMDEVTYPE Register
            529. 14.3.1.1.2.529  A53SS_CORE1_PMU_PMPIDR4 Register
            530. 14.3.1.1.2.530  A53SS_CORE1_PMU_PMPIDR5 Register
            531. 14.3.1.1.2.531  A53SS_CORE1_PMU_PMPIDR6 Register
            532. 14.3.1.1.2.532  A53SS_CORE1_PMU_PMPIDR7 Register
            533. 14.3.1.1.2.533  A53SS_CORE1_PMU_PMPIDR0 Register
            534. 14.3.1.1.2.534  A53SS_CORE1_PMU_PMPIDR1 Register
            535. 14.3.1.1.2.535  A53SS_CORE1_PMU_PMPIDR2 Register
            536. 14.3.1.1.2.536  A53SS_CORE1_PMU_PMPIDR3 Register
            537. 14.3.1.1.2.537  A53SS_CORE1_PMU_PMCIDR0 Register
            538. 14.3.1.1.2.538  A53SS_CORE1_PMU_PMCIDR1 Register
            539. 14.3.1.1.2.539  A53SS_CORE1_PMU_PMCIDR2 Register
            540. 14.3.1.1.2.540  A53SS_CORE1_PMU_PMCIDR3 Register
            541. 14.3.1.1.2.541  A53SS_CORE1_ETM_TRCPRGCTLR Register
            542. 14.3.1.1.2.542  A53SS_CORE1_ETM_TRCSTATR Register
            543. 14.3.1.1.2.543  A53SS_CORE1_ETM_TRCCONFIGR Register
            544. 14.3.1.1.2.544  A53SS_CORE1_ETM_TRCAUXCTLR Register
            545. 14.3.1.1.2.545  A53SS_CORE1_ETM_TRCEVENTCTL0R Register
            546. 14.3.1.1.2.546  A53SS_CORE1_ETM_TRCEVENTCTL1R Register
            547. 14.3.1.1.2.547  A53SS_CORE1_ETM_TRCSTALLCTLR Register
            548. 14.3.1.1.2.548  A53SS_CORE1_ETM_TRCTSCTLR Register
            549. 14.3.1.1.2.549  A53SS_CORE1_ETM_TRCSYNCPR Register
            550. 14.3.1.1.2.550  A53SS_CORE1_ETM_TRCCCCTLR Register
            551. 14.3.1.1.2.551  A53SS_CORE1_ETM_TRCBBCTLR Register
            552. 14.3.1.1.2.552  A53SS_CORE1_ETM_TRCTRACEIDR Register
            553. 14.3.1.1.2.553  A53SS_CORE1_ETM_TRCVICTLR Register
            554. 14.3.1.1.2.554  A53SS_CORE1_ETM_TRCVIIECTLR Register
            555. 14.3.1.1.2.555  A53SS_CORE1_ETM_TRCVISSCTLR Register
            556. 14.3.1.1.2.556  A53SS_CORE1_ETM_TRCSEQEVR0 Register
            557. 14.3.1.1.2.557  A53SS_CORE1_ETM_TRCSEQEVR1 Register
            558. 14.3.1.1.2.558  A53SS_CORE1_ETM_TRCSEQEVR2 Register
            559. 14.3.1.1.2.559  A53SS_CORE1_ETM_TRCSEQRSTEVR Register
            560. 14.3.1.1.2.560  A53SS_CORE1_ETM_TRCSEQSTR Register
            561. 14.3.1.1.2.561  A53SS_CORE1_ETM_TRCEXTINSELR Register
            562. 14.3.1.1.2.562  A53SS_CORE1_ETM_TRCCNTRLDVR0 Register
            563. 14.3.1.1.2.563  A53SS_CORE1_ETM_TRCCNTRLDVR1 Register
            564. 14.3.1.1.2.564  A53SS_CORE1_ETM_TRCCNTCTLR0 Register
            565. 14.3.1.1.2.565  A53SS_CORE1_ETM_TRCCNTCTLR1 Register
            566. 14.3.1.1.2.566  A53SS_CORE1_ETM_TRCCNTVR0 Register
            567. 14.3.1.1.2.567  A53SS_CORE1_ETM_TRCCNTVR1 Register
            568. 14.3.1.1.2.568  A53SS_CORE1_ETM_TRCIDR8 Register
            569. 14.3.1.1.2.569  A53SS_CORE1_ETM_TRCIDR9 Register
            570. 14.3.1.1.2.570  A53SS_CORE1_ETM_TRCIDR10 Register
            571. 14.3.1.1.2.571  A53SS_CORE1_ETM_TRCIDR11 Register
            572. 14.3.1.1.2.572  A53SS_CORE1_ETM_TRCIDR12 Register
            573. 14.3.1.1.2.573  A53SS_CORE1_ETM_TRCIDR13 Register
            574. 14.3.1.1.2.574  A53SS_CORE1_ETM_TRCIMSPEC0 Register
            575. 14.3.1.1.2.575  A53SS_CORE1_ETM_TRCIDR0 Register
            576. 14.3.1.1.2.576  A53SS_CORE1_ETM_TRCIDR1 Register
            577. 14.3.1.1.2.577  A53SS_CORE1_ETM_TRCIDR2 Register
            578. 14.3.1.1.2.578  A53SS_CORE1_ETM_TRCIDR3 Register
            579. 14.3.1.1.2.579  A53SS_CORE1_ETM_TRCIDR4 Register
            580. 14.3.1.1.2.580  A53SS_CORE1_ETM_TRCIDR5 Register
            581. 14.3.1.1.2.581  A53SS_CORE1_ETM_TRCRSCTLR2 Register
            582. 14.3.1.1.2.582  A53SS_CORE1_ETM_TRCRSCTLR3 Register
            583. 14.3.1.1.2.583  A53SS_CORE1_ETM_TRCRSCTLR4 Register
            584. 14.3.1.1.2.584  A53SS_CORE1_ETM_TRCRSCTLR5 Register
            585. 14.3.1.1.2.585  A53SS_CORE1_ETM_TRCRSCTLR6 Register
            586. 14.3.1.1.2.586  A53SS_CORE1_ETM_TRCRSCTLR7 Register
            587. 14.3.1.1.2.587  A53SS_CORE1_ETM_TRCRSCTLR8 Register
            588. 14.3.1.1.2.588  A53SS_CORE1_ETM_TRCRSCTLR9 Register
            589. 14.3.1.1.2.589  A53SS_CORE1_ETM_TRCRSCTLR10 Register
            590. 14.3.1.1.2.590  A53SS_CORE1_ETM_TRCRSCTLR11 Register
            591. 14.3.1.1.2.591  A53SS_CORE1_ETM_TRCRSCTLR12 Register
            592. 14.3.1.1.2.592  A53SS_CORE1_ETM_TRCRSCTLR13 Register
            593. 14.3.1.1.2.593  A53SS_CORE1_ETM_TRCRSCTLR14 Register
            594. 14.3.1.1.2.594  A53SS_CORE1_ETM_TRCRSCTLR15 Register
            595. 14.3.1.1.2.595  A53SS_CORE1_ETM_TRCSSCCR0 Register
            596. 14.3.1.1.2.596  A53SS_CORE1_ETM_TRCSSCSR0 Register
            597. 14.3.1.1.2.597  A53SS_CORE1_ETM_TRCOSLAR Register
            598. 14.3.1.1.2.598  A53SS_CORE1_ETM_TRCOSLSR Register
            599. 14.3.1.1.2.599  A53SS_CORE1_ETM_TRCPDCR Register
            600. 14.3.1.1.2.600  A53SS_CORE1_ETM_TRCPDSR Register
            601. 14.3.1.1.2.601  A53SS_CORE1_ETM_TRCACVR0_31_0 Register
            602. 14.3.1.1.2.602  A53SS_CORE1_ETM_TRCACVR0_63_32 Register
            603. 14.3.1.1.2.603  A53SS_CORE1_ETM_TRCACVR1_31_0 Register
            604. 14.3.1.1.2.604  A53SS_CORE1_ETM_TRCACVR1_63_32 Register
            605. 14.3.1.1.2.605  A53SS_CORE1_ETM_TRCACVR2_31_0 Register
            606. 14.3.1.1.2.606  A53SS_CORE1_ETM_TRCACVR2_63_32 Register
            607. 14.3.1.1.2.607  A53SS_CORE1_ETM_TRCACVR3_31_0 Register
            608. 14.3.1.1.2.608  A53SS_CORE1_ETM_TRCACVR3_63_32 Register
            609. 14.3.1.1.2.609  A53SS_CORE1_ETM_TRCACVR4_31_0 Register
            610. 14.3.1.1.2.610  A53SS_CORE1_ETM_TRCACVR4_63_32 Register
            611. 14.3.1.1.2.611  A53SS_CORE1_ETM_TRCACVR5_31_0 Register
            612. 14.3.1.1.2.612  A53SS_CORE1_ETM_TRCACVR5_63_32 Register
            613. 14.3.1.1.2.613  A53SS_CORE1_ETM_TRCACVR6_31_0 Register
            614. 14.3.1.1.2.614  A53SS_CORE1_ETM_TRCACVR6_63_32 Register
            615. 14.3.1.1.2.615  A53SS_CORE1_ETM_TRCACVR7_31_0 Register
            616. 14.3.1.1.2.616  A53SS_CORE1_ETM_TRCACVR7_63_32 Register
            617. 14.3.1.1.2.617  A53SS_CORE1_ETM_TRCACATR0 Register
            618. 14.3.1.1.2.618  A53SS_CORE1_ETM_TRCACATR1 Register
            619. 14.3.1.1.2.619  A53SS_CORE1_ETM_TRCACATR2 Register
            620. 14.3.1.1.2.620  A53SS_CORE1_ETM_TRCACATR3 Register
            621. 14.3.1.1.2.621  A53SS_CORE1_ETM_TRCACATR4 Register
            622. 14.3.1.1.2.622  A53SS_CORE1_ETM_TRCACATR5 Register
            623. 14.3.1.1.2.623  A53SS_CORE1_ETM_TRCACATR6 Register
            624. 14.3.1.1.2.624  A53SS_CORE1_ETM_TRCACATR7 Register
            625. 14.3.1.1.2.625  A53SS_CORE1_ETM_TRCCIDCVR0 Register
            626. 14.3.1.1.2.626  A53SS_CORE1_ETM_TRCVMIDCVR0 Register
            627. 14.3.1.1.2.627  A53SS_CORE1_ETM_TRCCIDCCTLR0 Register
            628. 14.3.1.1.2.628  A53SS_CORE1_ETM_TRCITATBIDR Register
            629. 14.3.1.1.2.629  A53SS_CORE1_ETM_TRCITIDATAR Register
            630. 14.3.1.1.2.630  A53SS_CORE1_ETM_TRCITIATBINR Register
            631. 14.3.1.1.2.631  A53SS_CORE1_ETM_TRCITIATBOUTR Register
            632. 14.3.1.1.2.632  A53SS_CORE1_ETM_TRCITCTRL Register
            633. 14.3.1.1.2.633  A53SS_CORE1_ETM_TRCCLAIMSET Register
            634. 14.3.1.1.2.634  A53SS_CORE1_ETM_TRCCLAIMCLR Register
            635. 14.3.1.1.2.635  A53SS_CORE1_ETM_TRCDEVAFF0 Register
            636. 14.3.1.1.2.636  A53SS_CORE1_ETM_TRCDEVAFF1 Register
            637. 14.3.1.1.2.637  A53SS_CORE1_ETM_TRCLAR Register
            638. 14.3.1.1.2.638  A53SS_CORE1_ETM_TRCLSR Register
            639. 14.3.1.1.2.639  A53SS_CORE1_ETM_TRCAUTHSTATUS Register
            640. 14.3.1.1.2.640  A53SS_CORE1_ETM_TRCDEVARCH Register
            641. 14.3.1.1.2.641  A53SS_CORE1_ETM_TRCDEVID Register
            642. 14.3.1.1.2.642  A53SS_CORE1_ETM_TRCDEVTYPE Register
            643. 14.3.1.1.2.643  A53SS_CORE1_ETM_TRCPIDR4 Register
            644. 14.3.1.1.2.644  A53SS_CORE1_ETM_TRCPIDR5 Register
            645. 14.3.1.1.2.645  A53SS_CORE1_ETM_TRCPIDR6 Register
            646. 14.3.1.1.2.646  A53SS_CORE1_ETM_TRCPIDR7 Register
            647. 14.3.1.1.2.647  A53SS_CORE1_ETM_TRCPIDR0 Register
            648. 14.3.1.1.2.648  A53SS_CORE1_ETM_TRCPIDR1 Register
            649. 14.3.1.1.2.649  A53SS_CORE1_ETM_TRCPIDR2 Register
            650. 14.3.1.1.2.650  A53SS_CORE1_ETM_TRCPIDR3 Register
            651. 14.3.1.1.2.651  A53SS_CORE1_ETM_TRCCIDR0 Register
            652. 14.3.1.1.2.652  A53SS_CORE1_ETM_TRCCIDR1 Register
            653. 14.3.1.1.2.653  A53SS_CORE1_ETM_TRCCIDR2 Register
            654. 14.3.1.1.2.654  A53SS_CORE1_ETM_TRCCIDR3 Register
            655. 14.3.1.1.2.655  A53SS_CORE1_CTI_CTICONTROL Register
            656. 14.3.1.1.2.656  A53SS_CORE1_CTI_CTIINTACK Register
            657. 14.3.1.1.2.657  A53SS_CORE1_CTI_CTIAPPSET Register
            658. 14.3.1.1.2.658  A53SS_CORE1_CTI_CTIAPPCLEAR Register
            659. 14.3.1.1.2.659  A53SS_CORE1_CTI_CTIAPPPULSE Register
            660. 14.3.1.1.2.660  A53SS_CORE1_CTI_CTIINEN0 Register
            661. 14.3.1.1.2.661  A53SS_CORE1_CTI_CTIINEN1 Register
            662. 14.3.1.1.2.662  A53SS_CORE1_CTI_CTIINEN2 Register
            663. 14.3.1.1.2.663  A53SS_CORE1_CTI_CTIINEN3 Register
            664. 14.3.1.1.2.664  A53SS_CORE1_CTI_CTIINEN4 Register
            665. 14.3.1.1.2.665  A53SS_CORE1_CTI_CTIINEN5 Register
            666. 14.3.1.1.2.666  A53SS_CORE1_CTI_CTIINEN6 Register
            667. 14.3.1.1.2.667  A53SS_CORE1_CTI_CTIINEN7 Register
            668. 14.3.1.1.2.668  A53SS_CORE1_CTI_CTIOUTEN0 Register
            669. 14.3.1.1.2.669  A53SS_CORE1_CTI_CTIOUTEN1 Register
            670. 14.3.1.1.2.670  A53SS_CORE1_CTI_CTIOUTEN2 Register
            671. 14.3.1.1.2.671  A53SS_CORE1_CTI_CTIOUTEN3 Register
            672. 14.3.1.1.2.672  A53SS_CORE1_CTI_CTIOUTEN4 Register
            673. 14.3.1.1.2.673  A53SS_CORE1_CTI_CTIOUTEN5 Register
            674. 14.3.1.1.2.674  A53SS_CORE1_CTI_CTIOUTEN6 Register
            675. 14.3.1.1.2.675  A53SS_CORE1_CTI_CTIOUTEN7 Register
            676. 14.3.1.1.2.676  A53SS_CORE1_CTI_CTITRIGINSTATUS Register
            677. 14.3.1.1.2.677  A53SS_CORE1_CTI_CTITRIGOUTSTATUS Register
            678. 14.3.1.1.2.678  A53SS_CORE1_CTI_CTICHINSTATUS Register
            679. 14.3.1.1.2.679  A53SS_CORE1_CTI_CTICHOUTSTATUS Register
            680. 14.3.1.1.2.680  A53SS_CORE1_CTI_CTIGATE Register
            681. 14.3.1.1.2.681  A53SS_CORE1_CTI_ASICCTL Register
            682. 14.3.1.1.2.682  A53SS_CORE1_CTI_CTIITCTRL Register
            683. 14.3.1.1.2.683  A53SS_CORE1_CTI_CTICLAIMSET Register
            684. 14.3.1.1.2.684  A53SS_CORE1_CTI_CTICLAIMCLR Register
            685. 14.3.1.1.2.685  A53SS_CORE1_CTI_CTIDEVAFF0 Register
            686. 14.3.1.1.2.686  A53SS_CORE1_CTI_CTIDEVAFF1 Register
            687. 14.3.1.1.2.687  A53SS_CORE1_CTI_CTILAR Register
            688. 14.3.1.1.2.688  A53SS_CORE1_CTI_CTILSR Register
            689. 14.3.1.1.2.689  A53SS_CORE1_CTI_CTIAUTHSTATUS Register
            690. 14.3.1.1.2.690  A53SS_CORE1_CTI_CTIDEVARCH Register
            691. 14.3.1.1.2.691  A53SS_CORE1_CTI_CTIDEVID2 Register
            692. 14.3.1.1.2.692  A53SS_CORE1_CTI_CTIDEVID1 Register
            693. 14.3.1.1.2.693  A53SS_CORE1_CTI_CTIDEVID Register
            694. 14.3.1.1.2.694  A53SS_CORE1_CTI_CTIDEVTYPE Register
            695. 14.3.1.1.2.695  A53SS_CORE1_CTI_CTIPIDR4 Register
            696. 14.3.1.1.2.696  A53SS_CORE1_CTI_CTIPIDR5 Register
            697. 14.3.1.1.2.697  A53SS_CORE1_CTI_CTIPIDR6 Register
            698. 14.3.1.1.2.698  A53SS_CORE1_CTI_CTIPIDR7 Register
            699. 14.3.1.1.2.699  A53SS_CORE1_CTI_CTIPIDR0 Register
            700. 14.3.1.1.2.700  A53SS_CORE1_CTI_CTIPIDR1 Register
            701. 14.3.1.1.2.701  A53SS_CORE1_CTI_CTIPIDR2 Register
            702. 14.3.1.1.2.702  A53SS_CORE1_CTI_CTIPIDR3 Register
            703. 14.3.1.1.2.703  A53SS_CORE1_CTI_CTICIDR0 Register
            704. 14.3.1.1.2.704  A53SS_CORE1_CTI_CTICIDR1 Register
            705. 14.3.1.1.2.705  A53SS_CORE1_CTI_CTICIDR2 Register
            706. 14.3.1.1.2.706  A53SS_CORE1_CTI_CTICIDR3 Register
            707. 14.3.1.1.2.707  A53SS_CORE2_DBG_EDESR Register
            708. 14.3.1.1.2.708  A53SS_CORE2_DBG_EDECR Register
            709. 14.3.1.1.2.709  A53SS_CORE2_DBG_EDWAR_31_0 Register
            710. 14.3.1.1.2.710  A53SS_CORE2_DBG_EDWAR_63_32 Register
            711. 14.3.1.1.2.711  A53SS_CORE2_DBG_DBGDTRRX_EL0 Register
            712. 14.3.1.1.2.712  A53SS_CORE2_DBG_EDITR Register
            713. 14.3.1.1.2.713  A53SS_CORE2_DBG_EDSCR Register
            714. 14.3.1.1.2.714  A53SS_CORE2_DBG_DBGDTRTX_EL0 Register
            715. 14.3.1.1.2.715  A53SS_CORE2_DBG_EDRCR Register
            716. 14.3.1.1.2.716  A53SS_CORE2_DBG_EDACR Register
            717. 14.3.1.1.2.717  A53SS_CORE2_DBG_EDECCR Register
            718. 14.3.1.1.2.718  A53SS_CORE2_DBG_EDPCSR_31_0 Register
            719. 14.3.1.1.2.719  A53SS_CORE2_DBG_EDCIDSR Register
            720. 14.3.1.1.2.720  A53SS_CORE2_DBG_EDVIDSR Register
            721. 14.3.1.1.2.721  A53SS_CORE2_DBG_EDPCSR_63_32 Register
            722. 14.3.1.1.2.722  A53SS_CORE2_DBG_OSLAR_EL1 Register
            723. 14.3.1.1.2.723  A53SS_CORE2_DBG_EDPRCR Register
            724. 14.3.1.1.2.724  A53SS_CORE2_DBG_EDPRSR Register
            725. 14.3.1.1.2.725  A53SS_CORE2_DBG_DBGBVR0_EL1_31_0 Register
            726. 14.3.1.1.2.726  A53SS_CORE2_DBG_DBGBVR0_EL1_63_32 Register
            727. 14.3.1.1.2.727  A53SS_CORE2_DBG_DBGBCR0_EL1 Register
            728. 14.3.1.1.2.728  A53SS_CORE2_DBG_DBGBVR1_EL1_31_0 Register
            729. 14.3.1.1.2.729  A53SS_CORE2_DBG_DBGBVR1_EL1_63_32 Register
            730. 14.3.1.1.2.730  A53SS_CORE2_DBG_DBGBCR1_EL1 Register
            731. 14.3.1.1.2.731  A53SS_CORE2_DBG_DBGBVR2_EL1_31_0 Register
            732. 14.3.1.1.2.732  A53SS_CORE2_DBG_DBGBVR2_EL1_63_32 Register
            733. 14.3.1.1.2.733  A53SS_CORE2_DBG_DBGBCR2_EL1 Register
            734. 14.3.1.1.2.734  A53SS_CORE2_DBG_DBGBVR3_EL1_31_0 Register
            735. 14.3.1.1.2.735  A53SS_CORE2_DBG_DBGBVR3_EL1_63_32 Register
            736. 14.3.1.1.2.736  A53SS_CORE2_DBG_DBGBCR3_EL1 Register
            737. 14.3.1.1.2.737  A53SS_CORE2_DBG_DBGBVR4_EL1_31_0 Register
            738. 14.3.1.1.2.738  A53SS_CORE2_DBG_DBGBVR4_EL1_63_32 Register
            739. 14.3.1.1.2.739  A53SS_CORE2_DBG_DBGBCR4_EL1 Register
            740. 14.3.1.1.2.740  A53SS_CORE2_DBG_DBGBVR5_EL1_31_0 Register
            741. 14.3.1.1.2.741  A53SS_CORE2_DBG_DBGBVR5_EL1_63_32 Register
            742. 14.3.1.1.2.742  A53SS_CORE2_DBG_DBGBCR5_EL1 Register
            743. 14.3.1.1.2.743  A53SS_CORE2_DBG_DBGWVR0_EL1_31_0 Register
            744. 14.3.1.1.2.744  A53SS_CORE2_DBG_DBGWVR0_EL1_63_32 Register
            745. 14.3.1.1.2.745  A53SS_CORE2_DBG_DBGWCR0_EL1 Register
            746. 14.3.1.1.2.746  A53SS_CORE2_DBG_DBGWVR1_EL1_31_0 Register
            747. 14.3.1.1.2.747  A53SS_CORE2_DBG_DBGWVR1_EL1_63_32 Register
            748. 14.3.1.1.2.748  A53SS_CORE2_DBG_DBGWCR1_EL1 Register
            749. 14.3.1.1.2.749  A53SS_CORE2_DBG_DBGWVR2_EL1_31_0 Register
            750. 14.3.1.1.2.750  A53SS_CORE2_DBG_DBGWVR2_EL1_63_32 Register
            751. 14.3.1.1.2.751  A53SS_CORE2_DBG_DBGWCR2_EL1 Register
            752. 14.3.1.1.2.752  A53SS_CORE2_DBG_DBGWVR3_EL1_31_0 Register
            753. 14.3.1.1.2.753  A53SS_CORE2_DBG_DBGWVR3_EL1_63_32 Register
            754. 14.3.1.1.2.754  A53SS_CORE2_DBG_DBGWCR3_EL1 Register
            755. 14.3.1.1.2.755  A53SS_CORE2_DBG_MIDR_EL1 Register
            756. 14.3.1.1.2.756  A53SS_CORE2_DBG_ID_AA64PFR0_EL1_31_0 Register
            757. 14.3.1.1.2.757  A53SS_CORE2_DBG_ID_AA64PFR0_EL1_63_32 Register
            758. 14.3.1.1.2.758  A53SS_CORE2_DBG_ID_AA64DFR0_EL1_31_0 Register
            759. 14.3.1.1.2.759  A53SS_CORE2_DBG_ID_AA64DFR0_EL1_63_32 Register
            760. 14.3.1.1.2.760  A53SS_CORE2_DBG_ID_AA64ISAR0_EL1_31_0 Register
            761. 14.3.1.1.2.761  A53SS_CORE2_DBG_ID_AA64ISAR0_EL1_63_32 Register
            762. 14.3.1.1.2.762  A53SS_CORE2_DBG_ID_AA64MMFR0_EL1_31_0 Register
            763. 14.3.1.1.2.763  A53SS_CORE2_DBG_ID_AA64MMFR0_EL1_63_32 Register
            764. 14.3.1.1.2.764  A53SS_CORE2_DBG_ID_AA64PFR1_EL1_31_0 Register
            765. 14.3.1.1.2.765  A53SS_CORE2_DBG_ID_AA64PFR1_EL1_63_32 Register
            766. 14.3.1.1.2.766  A53SS_CORE2_DBG_ID_AA64DFR1_EL1_31_0 Register
            767. 14.3.1.1.2.767  A53SS_CORE2_DBG_ID_AA64DFR1_EL1_63_32 Register
            768. 14.3.1.1.2.768  A53SS_CORE2_DBG_ID_AA64ISAR1_EL1_31_0 Register
            769. 14.3.1.1.2.769  A53SS_CORE2_DBG_ID_AA64ISAR1_EL1_63_32 Register
            770. 14.3.1.1.2.770  A53SS_CORE2_DBG_ID_AA64MMFR1_EL1_31_0 Register
            771. 14.3.1.1.2.771  A53SS_CORE2_DBG_ID_AA64MMFR1_EL1_63_32 Register
            772. 14.3.1.1.2.772  A53SS_CORE2_DBG_EDITCTRL Register
            773. 14.3.1.1.2.773  A53SS_CORE2_DBG_DBGCLAIMSET_EL1 Register
            774. 14.3.1.1.2.774  A53SS_CORE2_DBG_DBGCLAIMCLR_EL1 Register
            775. 14.3.1.1.2.775  A53SS_CORE2_DBG_EDDEVAFF0 Register
            776. 14.3.1.1.2.776  A53SS_CORE2_DBG_EDDEVAFF1 Register
            777. 14.3.1.1.2.777  A53SS_CORE2_DBG_EDLAR Register
            778. 14.3.1.1.2.778  A53SS_CORE2_DBG_EDLSR Register
            779. 14.3.1.1.2.779  A53SS_CORE2_DBG_DBGAUTHSTATUS_EL1 Register
            780. 14.3.1.1.2.780  A53SS_CORE2_DBG_EDDEVARCH Register
            781. 14.3.1.1.2.781  A53SS_CORE2_DBG_EDDEVID2 Register
            782. 14.3.1.1.2.782  A53SS_CORE2_DBG_EDDEVID1 Register
            783. 14.3.1.1.2.783  A53SS_CORE2_DBG_EDDEVID Register
            784. 14.3.1.1.2.784  A53SS_CORE2_DBG_EDDEVTYPE Register
            785. 14.3.1.1.2.785  A53SS_CORE2_DBG_EDPIDR4 Register
            786. 14.3.1.1.2.786  A53SS_CORE2_DBG_EDPIDR0 Register
            787. 14.3.1.1.2.787  A53SS_CORE2_DBG_EDPIDR1 Register
            788. 14.3.1.1.2.788  A53SS_CORE2_DBG_EDPIDR2 Register
            789. 14.3.1.1.2.789  A53SS_CORE2_DBG_EDPIDR3 Register
            790. 14.3.1.1.2.790  A53SS_CORE2_DBG_EDCIDR0 Register
            791. 14.3.1.1.2.791  A53SS_CORE2_DBG_EDCIDR1 Register
            792. 14.3.1.1.2.792  A53SS_CORE2_DBG_EDCIDR2 Register
            793. 14.3.1.1.2.793  A53SS_CORE2_DBG_EDCIDR3 Register
            794. 14.3.1.1.2.794  A53SS_CORE2_PMU_PMEVCNTR0_EL0 Register
            795. 14.3.1.1.2.795  A53SS_CORE2_PMU_PMEVCNTR1_EL0 Register
            796. 14.3.1.1.2.796  A53SS_CORE2_PMU_PMEVCNTR2_EL0 Register
            797. 14.3.1.1.2.797  A53SS_CORE2_PMU_PMEVCNTR3_EL0 Register
            798. 14.3.1.1.2.798  A53SS_CORE2_PMU_PMEVCNTR4_EL0 Register
            799. 14.3.1.1.2.799  A53SS_CORE2_PMU_PMEVCNTR5_EL0 Register
            800. 14.3.1.1.2.800  A53SS_CORE2_PMU_PMCCNTR_EL0_31_0 Register
            801. 14.3.1.1.2.801  A53SS_CORE2_PMU_PMCCNTR_EL0_63_32 Register
            802. 14.3.1.1.2.802  A53SS_CORE2_PMU_PMEVTYPER0_EL0 Register
            803. 14.3.1.1.2.803  A53SS_CORE2_PMU_PMEVTYPER1_EL0 Register
            804. 14.3.1.1.2.804  A53SS_CORE2_PMU_PMEVTYPER2_EL0 Register
            805. 14.3.1.1.2.805  A53SS_CORE2_PMU_PMEVTYPER3_EL0 Register
            806. 14.3.1.1.2.806  A53SS_CORE2_PMU_PMEVTYPER4_EL0 Register
            807. 14.3.1.1.2.807  A53SS_CORE2_PMU_PMEVTYPER5_EL0 Register
            808. 14.3.1.1.2.808  A53SS_CORE2_PMU_PMCCFILTR_EL0 Register
            809. 14.3.1.1.2.809  A53SS_CORE2_PMU_PMCNTENSET_EL0 Register
            810. 14.3.1.1.2.810  A53SS_CORE2_PMU_PMCNTENCLR_EL0 Register
            811. 14.3.1.1.2.811  A53SS_CORE2_PMU_PMINTENSET_EL1 Register
            812. 14.3.1.1.2.812  A53SS_CORE2_PMU_PMINTENCLR_EL1 Register
            813. 14.3.1.1.2.813  A53SS_CORE2_PMU_PMOVSCLR_EL0 Register
            814. 14.3.1.1.2.814  A53SS_CORE2_PMU_PMSWINC_EL0 Register
            815. 14.3.1.1.2.815  A53SS_CORE2_PMU_PMOVSSET_EL0 Register
            816. 14.3.1.1.2.816  A53SS_CORE2_PMU_PMCFGR Register
            817. 14.3.1.1.2.817  A53SS_CORE2_PMU_PMCR_EL0 Register
            818. 14.3.1.1.2.818  A53SS_CORE2_PMU_PMCEID0_EL0 Register
            819. 14.3.1.1.2.819  A53SS_CORE2_PMU_PMCEID1_EL0 Register
            820. 14.3.1.1.2.820  A53SS_CORE2_PMU_PMITCTRL Register
            821. 14.3.1.1.2.821  A53SS_CORE2_PMU_PMDEVAFF0 Register
            822. 14.3.1.1.2.822  A53SS_CORE2_PMU_PMDEVAFF1 Register
            823. 14.3.1.1.2.823  A53SS_CORE2_PMU_PMLAR Register
            824. 14.3.1.1.2.824  A53SS_CORE2_PMU_PMLSR Register
            825. 14.3.1.1.2.825  A53SS_CORE2_PMU_PMAUTHSTATUS Register
            826. 14.3.1.1.2.826  A53SS_CORE2_PMU_PMDEVARCH Register
            827. 14.3.1.1.2.827  A53SS_CORE2_PMU_PMDEVTYPE Register
            828. 14.3.1.1.2.828  A53SS_CORE2_PMU_PMPIDR4 Register
            829. 14.3.1.1.2.829  A53SS_CORE2_PMU_PMPIDR5 Register
            830. 14.3.1.1.2.830  A53SS_CORE2_PMU_PMPIDR6 Register
            831. 14.3.1.1.2.831  A53SS_CORE2_PMU_PMPIDR7 Register
            832. 14.3.1.1.2.832  A53SS_CORE2_PMU_PMPIDR0 Register
            833. 14.3.1.1.2.833  A53SS_CORE2_PMU_PMPIDR1 Register
            834. 14.3.1.1.2.834  A53SS_CORE2_PMU_PMPIDR2 Register
            835. 14.3.1.1.2.835  A53SS_CORE2_PMU_PMPIDR3 Register
            836. 14.3.1.1.2.836  A53SS_CORE2_PMU_PMCIDR0 Register
            837. 14.3.1.1.2.837  A53SS_CORE2_PMU_PMCIDR1 Register
            838. 14.3.1.1.2.838  A53SS_CORE2_PMU_PMCIDR2 Register
            839. 14.3.1.1.2.839  A53SS_CORE2_PMU_PMCIDR3 Register
            840. 14.3.1.1.2.840  A53SS_CORE2_ETM_TRCPRGCTLR Register
            841. 14.3.1.1.2.841  A53SS_CORE2_ETM_TRCSTATR Register
            842. 14.3.1.1.2.842  A53SS_CORE2_ETM_TRCCONFIGR Register
            843. 14.3.1.1.2.843  A53SS_CORE2_ETM_TRCAUXCTLR Register
            844. 14.3.1.1.2.844  A53SS_CORE2_ETM_TRCEVENTCTL0R Register
            845. 14.3.1.1.2.845  A53SS_CORE2_ETM_TRCEVENTCTL1R Register
            846. 14.3.1.1.2.846  A53SS_CORE2_ETM_TRCSTALLCTLR Register
            847. 14.3.1.1.2.847  A53SS_CORE2_ETM_TRCTSCTLR Register
            848. 14.3.1.1.2.848  A53SS_CORE2_ETM_TRCSYNCPR Register
            849. 14.3.1.1.2.849  A53SS_CORE2_ETM_TRCCCCTLR Register
            850. 14.3.1.1.2.850  A53SS_CORE2_ETM_TRCBBCTLR Register
            851. 14.3.1.1.2.851  A53SS_CORE2_ETM_TRCTRACEIDR Register
            852. 14.3.1.1.2.852  A53SS_CORE2_ETM_TRCVICTLR Register
            853. 14.3.1.1.2.853  A53SS_CORE2_ETM_TRCVIIECTLR Register
            854. 14.3.1.1.2.854  A53SS_CORE2_ETM_TRCVISSCTLR Register
            855. 14.3.1.1.2.855  A53SS_CORE2_ETM_TRCSEQEVR0 Register
            856. 14.3.1.1.2.856  A53SS_CORE2_ETM_TRCSEQEVR1 Register
            857. 14.3.1.1.2.857  A53SS_CORE2_ETM_TRCSEQEVR2 Register
            858. 14.3.1.1.2.858  A53SS_CORE2_ETM_TRCSEQRSTEVR Register
            859. 14.3.1.1.2.859  A53SS_CORE2_ETM_TRCSEQSTR Register
            860. 14.3.1.1.2.860  A53SS_CORE2_ETM_TRCEXTINSELR Register
            861. 14.3.1.1.2.861  A53SS_CORE2_ETM_TRCCNTRLDVR0 Register
            862. 14.3.1.1.2.862  A53SS_CORE2_ETM_TRCCNTRLDVR1 Register
            863. 14.3.1.1.2.863  A53SS_CORE2_ETM_TRCCNTCTLR0 Register
            864. 14.3.1.1.2.864  A53SS_CORE2_ETM_TRCCNTCTLR1 Register
            865. 14.3.1.1.2.865  A53SS_CORE2_ETM_TRCCNTVR0 Register
            866. 14.3.1.1.2.866  A53SS_CORE2_ETM_TRCCNTVR1 Register
            867. 14.3.1.1.2.867  A53SS_CORE2_ETM_TRCIDR8 Register
            868. 14.3.1.1.2.868  A53SS_CORE2_ETM_TRCIDR9 Register
            869. 14.3.1.1.2.869  A53SS_CORE2_ETM_TRCIDR10 Register
            870. 14.3.1.1.2.870  A53SS_CORE2_ETM_TRCIDR11 Register
            871. 14.3.1.1.2.871  A53SS_CORE2_ETM_TRCIDR12 Register
            872. 14.3.1.1.2.872  A53SS_CORE2_ETM_TRCIDR13 Register
            873. 14.3.1.1.2.873  A53SS_CORE2_ETM_TRCIMSPEC0 Register
            874. 14.3.1.1.2.874  A53SS_CORE2_ETM_TRCIDR0 Register
            875. 14.3.1.1.2.875  A53SS_CORE2_ETM_TRCIDR1 Register
            876. 14.3.1.1.2.876  A53SS_CORE2_ETM_TRCIDR2 Register
            877. 14.3.1.1.2.877  A53SS_CORE2_ETM_TRCIDR3 Register
            878. 14.3.1.1.2.878  A53SS_CORE2_ETM_TRCIDR4 Register
            879. 14.3.1.1.2.879  A53SS_CORE2_ETM_TRCIDR5 Register
            880. 14.3.1.1.2.880  A53SS_CORE2_ETM_TRCRSCTLR2 Register
            881. 14.3.1.1.2.881  A53SS_CORE2_ETM_TRCRSCTLR3 Register
            882. 14.3.1.1.2.882  A53SS_CORE2_ETM_TRCRSCTLR4 Register
            883. 14.3.1.1.2.883  A53SS_CORE2_ETM_TRCRSCTLR5 Register
            884. 14.3.1.1.2.884  A53SS_CORE2_ETM_TRCRSCTLR6 Register
            885. 14.3.1.1.2.885  A53SS_CORE2_ETM_TRCRSCTLR7 Register
            886. 14.3.1.1.2.886  A53SS_CORE2_ETM_TRCRSCTLR8 Register
            887. 14.3.1.1.2.887  A53SS_CORE2_ETM_TRCRSCTLR9 Register
            888. 14.3.1.1.2.888  A53SS_CORE2_ETM_TRCRSCTLR10 Register
            889. 14.3.1.1.2.889  A53SS_CORE2_ETM_TRCRSCTLR11 Register
            890. 14.3.1.1.2.890  A53SS_CORE2_ETM_TRCRSCTLR12 Register
            891. 14.3.1.1.2.891  A53SS_CORE2_ETM_TRCRSCTLR13 Register
            892. 14.3.1.1.2.892  A53SS_CORE2_ETM_TRCRSCTLR14 Register
            893. 14.3.1.1.2.893  A53SS_CORE2_ETM_TRCRSCTLR15 Register
            894. 14.3.1.1.2.894  A53SS_CORE2_ETM_TRCSSCCR0 Register
            895. 14.3.1.1.2.895  A53SS_CORE2_ETM_TRCSSCSR0 Register
            896. 14.3.1.1.2.896  A53SS_CORE2_ETM_TRCOSLAR Register
            897. 14.3.1.1.2.897  A53SS_CORE2_ETM_TRCOSLSR Register
            898. 14.3.1.1.2.898  A53SS_CORE2_ETM_TRCPDCR Register
            899. 14.3.1.1.2.899  A53SS_CORE2_ETM_TRCPDSR Register
            900. 14.3.1.1.2.900  A53SS_CORE2_ETM_TRCACVR0_31_0 Register
            901. 14.3.1.1.2.901  A53SS_CORE2_ETM_TRCACVR0_63_32 Register
            902. 14.3.1.1.2.902  A53SS_CORE2_ETM_TRCACVR1_31_0 Register
            903. 14.3.1.1.2.903  A53SS_CORE2_ETM_TRCACVR1_63_32 Register
            904. 14.3.1.1.2.904  A53SS_CORE2_ETM_TRCACVR2_31_0 Register
            905. 14.3.1.1.2.905  A53SS_CORE2_ETM_TRCACVR2_63_32 Register
            906. 14.3.1.1.2.906  A53SS_CORE2_ETM_TRCACVR3_31_0 Register
            907. 14.3.1.1.2.907  A53SS_CORE2_ETM_TRCACVR3_63_32 Register
            908. 14.3.1.1.2.908  A53SS_CORE2_ETM_TRCACVR4_31_0 Register
            909. 14.3.1.1.2.909  A53SS_CORE2_ETM_TRCACVR4_63_32 Register
            910. 14.3.1.1.2.910  A53SS_CORE2_ETM_TRCACVR5_31_0 Register
            911. 14.3.1.1.2.911  A53SS_CORE2_ETM_TRCACVR5_63_32 Register
            912. 14.3.1.1.2.912  A53SS_CORE2_ETM_TRCACVR6_31_0 Register
            913. 14.3.1.1.2.913  A53SS_CORE2_ETM_TRCACVR6_63_32 Register
            914. 14.3.1.1.2.914  A53SS_CORE2_ETM_TRCACVR7_31_0 Register
            915. 14.3.1.1.2.915  A53SS_CORE2_ETM_TRCACVR7_63_32 Register
            916. 14.3.1.1.2.916  A53SS_CORE2_ETM_TRCACATR0 Register
            917. 14.3.1.1.2.917  A53SS_CORE2_ETM_TRCACATR1 Register
            918. 14.3.1.1.2.918  A53SS_CORE2_ETM_TRCACATR2 Register
            919. 14.3.1.1.2.919  A53SS_CORE2_ETM_TRCACATR3 Register
            920. 14.3.1.1.2.920  A53SS_CORE2_ETM_TRCACATR4 Register
            921. 14.3.1.1.2.921  A53SS_CORE2_ETM_TRCACATR5 Register
            922. 14.3.1.1.2.922  A53SS_CORE2_ETM_TRCACATR6 Register
            923. 14.3.1.1.2.923  A53SS_CORE2_ETM_TRCACATR7 Register
            924. 14.3.1.1.2.924  A53SS_CORE2_ETM_TRCCIDCVR0 Register
            925. 14.3.1.1.2.925  A53SS_CORE2_ETM_TRCVMIDCVR0 Register
            926. 14.3.1.1.2.926  A53SS_CORE2_ETM_TRCCIDCCTLR0 Register
            927. 14.3.1.1.2.927  A53SS_CORE2_ETM_TRCITATBIDR Register
            928. 14.3.1.1.2.928  A53SS_CORE2_ETM_TRCITIDATAR Register
            929. 14.3.1.1.2.929  A53SS_CORE2_ETM_TRCITIATBINR Register
            930. 14.3.1.1.2.930  A53SS_CORE2_ETM_TRCITIATBOUTR Register
            931. 14.3.1.1.2.931  A53SS_CORE2_ETM_TRCITCTRL Register
            932. 14.3.1.1.2.932  A53SS_CORE2_ETM_TRCCLAIMSET Register
            933. 14.3.1.1.2.933  A53SS_CORE2_ETM_TRCCLAIMCLR Register
            934. 14.3.1.1.2.934  A53SS_CORE2_ETM_TRCDEVAFF0 Register
            935. 14.3.1.1.2.935  A53SS_CORE2_ETM_TRCDEVAFF1 Register
            936. 14.3.1.1.2.936  A53SS_CORE2_ETM_TRCLAR Register
            937. 14.3.1.1.2.937  A53SS_CORE2_ETM_TRCLSR Register
            938. 14.3.1.1.2.938  A53SS_CORE2_ETM_TRCAUTHSTATUS Register
            939. 14.3.1.1.2.939  A53SS_CORE2_ETM_TRCDEVARCH Register
            940. 14.3.1.1.2.940  A53SS_CORE2_ETM_TRCDEVID Register
            941. 14.3.1.1.2.941  A53SS_CORE2_ETM_TRCDEVTYPE Register
            942. 14.3.1.1.2.942  A53SS_CORE2_ETM_TRCPIDR4 Register
            943. 14.3.1.1.2.943  A53SS_CORE2_ETM_TRCPIDR5 Register
            944. 14.3.1.1.2.944  A53SS_CORE2_ETM_TRCPIDR6 Register
            945. 14.3.1.1.2.945  A53SS_CORE2_ETM_TRCPIDR7 Register
            946. 14.3.1.1.2.946  A53SS_CORE2_ETM_TRCPIDR0 Register
            947. 14.3.1.1.2.947  A53SS_CORE2_ETM_TRCPIDR1 Register
            948. 14.3.1.1.2.948  A53SS_CORE2_ETM_TRCPIDR2 Register
            949. 14.3.1.1.2.949  A53SS_CORE2_ETM_TRCPIDR3 Register
            950. 14.3.1.1.2.950  A53SS_CORE2_ETM_TRCCIDR0 Register
            951. 14.3.1.1.2.951  A53SS_CORE2_ETM_TRCCIDR1 Register
            952. 14.3.1.1.2.952  A53SS_CORE2_ETM_TRCCIDR2 Register
            953. 14.3.1.1.2.953  A53SS_CORE2_ETM_TRCCIDR3 Register
            954. 14.3.1.1.2.954  A53SS_CORE2_CTI_CTICONTROL Register
            955. 14.3.1.1.2.955  A53SS_CORE2_CTI_CTIINTACK Register
            956. 14.3.1.1.2.956  A53SS_CORE2_CTI_CTIAPPSET Register
            957. 14.3.1.1.2.957  A53SS_CORE2_CTI_CTIAPPCLEAR Register
            958. 14.3.1.1.2.958  A53SS_CORE2_CTI_CTIAPPPULSE Register
            959. 14.3.1.1.2.959  A53SS_CORE2_CTI_CTIINEN0 Register
            960. 14.3.1.1.2.960  A53SS_CORE2_CTI_CTIINEN1 Register
            961. 14.3.1.1.2.961  A53SS_CORE2_CTI_CTIINEN2 Register
            962. 14.3.1.1.2.962  A53SS_CORE2_CTI_CTIINEN3 Register
            963. 14.3.1.1.2.963  A53SS_CORE2_CTI_CTIINEN4 Register
            964. 14.3.1.1.2.964  A53SS_CORE2_CTI_CTIINEN5 Register
            965. 14.3.1.1.2.965  A53SS_CORE2_CTI_CTIINEN6 Register
            966. 14.3.1.1.2.966  A53SS_CORE2_CTI_CTIINEN7 Register
            967. 14.3.1.1.2.967  A53SS_CORE2_CTI_CTIOUTEN0 Register
            968. 14.3.1.1.2.968  A53SS_CORE2_CTI_CTIOUTEN1 Register
            969. 14.3.1.1.2.969  A53SS_CORE2_CTI_CTIOUTEN2 Register
            970. 14.3.1.1.2.970  A53SS_CORE2_CTI_CTIOUTEN3 Register
            971. 14.3.1.1.2.971  A53SS_CORE2_CTI_CTIOUTEN4 Register
            972. 14.3.1.1.2.972  A53SS_CORE2_CTI_CTIOUTEN5 Register
            973. 14.3.1.1.2.973  A53SS_CORE2_CTI_CTIOUTEN6 Register
            974. 14.3.1.1.2.974  A53SS_CORE2_CTI_CTIOUTEN7 Register
            975. 14.3.1.1.2.975  A53SS_CORE2_CTI_CTITRIGINSTATUS Register
            976. 14.3.1.1.2.976  A53SS_CORE2_CTI_CTITRIGOUTSTATUS Register
            977. 14.3.1.1.2.977  A53SS_CORE2_CTI_CTICHINSTATUS Register
            978. 14.3.1.1.2.978  A53SS_CORE2_CTI_CTICHOUTSTATUS Register
            979. 14.3.1.1.2.979  A53SS_CORE2_CTI_CTIGATE Register
            980. 14.3.1.1.2.980  A53SS_CORE2_CTI_ASICCTL Register
            981. 14.3.1.1.2.981  A53SS_CORE2_CTI_CTIITCTRL Register
            982. 14.3.1.1.2.982  A53SS_CORE2_CTI_CTICLAIMSET Register
            983. 14.3.1.1.2.983  A53SS_CORE2_CTI_CTICLAIMCLR Register
            984. 14.3.1.1.2.984  A53SS_CORE2_CTI_CTIDEVAFF0 Register
            985. 14.3.1.1.2.985  A53SS_CORE2_CTI_CTIDEVAFF1 Register
            986. 14.3.1.1.2.986  A53SS_CORE2_CTI_CTILAR Register
            987. 14.3.1.1.2.987  A53SS_CORE2_CTI_CTILSR Register
            988. 14.3.1.1.2.988  A53SS_CORE2_CTI_CTIAUTHSTATUS Register
            989. 14.3.1.1.2.989  A53SS_CORE2_CTI_CTIDEVARCH Register
            990. 14.3.1.1.2.990  A53SS_CORE2_CTI_CTIDEVID2 Register
            991. 14.3.1.1.2.991  A53SS_CORE2_CTI_CTIDEVID1 Register
            992. 14.3.1.1.2.992  A53SS_CORE2_CTI_CTIDEVID Register
            993. 14.3.1.1.2.993  A53SS_CORE2_CTI_CTIDEVTYPE Register
            994. 14.3.1.1.2.994  A53SS_CORE2_CTI_CTIPIDR4 Register
            995. 14.3.1.1.2.995  A53SS_CORE2_CTI_CTIPIDR5 Register
            996. 14.3.1.1.2.996  A53SS_CORE2_CTI_CTIPIDR6 Register
            997. 14.3.1.1.2.997  A53SS_CORE2_CTI_CTIPIDR7 Register
            998. 14.3.1.1.2.998  A53SS_CORE2_CTI_CTIPIDR0 Register
            999. 14.3.1.1.2.999  A53SS_CORE2_CTI_CTIPIDR1 Register
            1000. 14.3.1.1.2.1000 A53SS_CORE2_CTI_CTIPIDR2 Register
            1001. 14.3.1.1.2.1001 A53SS_CORE2_CTI_CTIPIDR3 Register
            1002. 14.3.1.1.2.1002 A53SS_CORE2_CTI_CTICIDR0 Register
            1003. 14.3.1.1.2.1003 A53SS_CORE2_CTI_CTICIDR1 Register
            1004. 14.3.1.1.2.1004 A53SS_CORE2_CTI_CTICIDR2 Register
            1005. 14.3.1.1.2.1005 A53SS_CORE2_CTI_CTICIDR3 Register
            1006. 14.3.1.1.2.1006 A53SS_CORE3_DBG_EDESR Register
            1007. 14.3.1.1.2.1007 A53SS_CORE3_DBG_EDECR Register
            1008. 14.3.1.1.2.1008 A53SS_CORE3_DBG_EDWAR_31_0 Register
            1009. 14.3.1.1.2.1009 A53SS_CORE3_DBG_EDWAR_63_32 Register
            1010. 14.3.1.1.2.1010 A53SS_CORE3_DBG_DBGDTRRX_EL0 Register
            1011. 14.3.1.1.2.1011 A53SS_CORE3_DBG_EDITR Register
            1012. 14.3.1.1.2.1012 A53SS_CORE3_DBG_EDSCR Register
            1013. 14.3.1.1.2.1013 A53SS_CORE3_DBG_DBGDTRTX_EL0 Register
            1014. 14.3.1.1.2.1014 A53SS_CORE3_DBG_EDRCR Register
            1015. 14.3.1.1.2.1015 A53SS_CORE3_DBG_EDACR Register
            1016. 14.3.1.1.2.1016 A53SS_CORE3_DBG_EDECCR Register
            1017. 14.3.1.1.2.1017 A53SS_CORE3_DBG_EDPCSR_31_0 Register
            1018. 14.3.1.1.2.1018 A53SS_CORE3_DBG_EDCIDSR Register
            1019. 14.3.1.1.2.1019 A53SS_CORE3_DBG_EDVIDSR Register
            1020. 14.3.1.1.2.1020 A53SS_CORE3_DBG_EDPCSR_63_32 Register
            1021. 14.3.1.1.2.1021 A53SS_CORE3_DBG_OSLAR_EL1 Register
            1022. 14.3.1.1.2.1022 A53SS_CORE3_DBG_EDPRCR Register
            1023. 14.3.1.1.2.1023 A53SS_CORE3_DBG_EDPRSR Register
            1024. 14.3.1.1.2.1024 A53SS_CORE3_DBG_DBGBVR0_EL1_31_0 Register
            1025. 14.3.1.1.2.1025 A53SS_CORE3_DBG_DBGBVR0_EL1_63_32 Register
            1026. 14.3.1.1.2.1026 A53SS_CORE3_DBG_DBGBCR0_EL1 Register
            1027. 14.3.1.1.2.1027 A53SS_CORE3_DBG_DBGBVR1_EL1_31_0 Register
            1028. 14.3.1.1.2.1028 A53SS_CORE3_DBG_DBGBVR1_EL1_63_32 Register
            1029. 14.3.1.1.2.1029 A53SS_CORE3_DBG_DBGBCR1_EL1 Register
            1030. 14.3.1.1.2.1030 A53SS_CORE3_DBG_DBGBVR2_EL1_31_0 Register
            1031. 14.3.1.1.2.1031 A53SS_CORE3_DBG_DBGBVR2_EL1_63_32 Register
            1032. 14.3.1.1.2.1032 A53SS_CORE3_DBG_DBGBCR2_EL1 Register
            1033. 14.3.1.1.2.1033 A53SS_CORE3_DBG_DBGBVR3_EL1_31_0 Register
            1034. 14.3.1.1.2.1034 A53SS_CORE3_DBG_DBGBVR3_EL1_63_32 Register
            1035. 14.3.1.1.2.1035 A53SS_CORE3_DBG_DBGBCR3_EL1 Register
            1036. 14.3.1.1.2.1036 A53SS_CORE3_DBG_DBGBVR4_EL1_31_0 Register
            1037. 14.3.1.1.2.1037 A53SS_CORE3_DBG_DBGBVR4_EL1_63_32 Register
            1038. 14.3.1.1.2.1038 A53SS_CORE3_DBG_DBGBCR4_EL1 Register
            1039. 14.3.1.1.2.1039 A53SS_CORE3_DBG_DBGBVR5_EL1_31_0 Register
            1040. 14.3.1.1.2.1040 A53SS_CORE3_DBG_DBGBVR5_EL1_63_32 Register
            1041. 14.3.1.1.2.1041 A53SS_CORE3_DBG_DBGBCR5_EL1 Register
            1042. 14.3.1.1.2.1042 A53SS_CORE3_DBG_DBGWVR0_EL1_31_0 Register
            1043. 14.3.1.1.2.1043 A53SS_CORE3_DBG_DBGWVR0_EL1_63_32 Register
            1044. 14.3.1.1.2.1044 A53SS_CORE3_DBG_DBGWCR0_EL1 Register
            1045. 14.3.1.1.2.1045 A53SS_CORE3_DBG_DBGWVR1_EL1_31_0 Register
            1046. 14.3.1.1.2.1046 A53SS_CORE3_DBG_DBGWVR1_EL1_63_32 Register
            1047. 14.3.1.1.2.1047 A53SS_CORE3_DBG_DBGWCR1_EL1 Register
            1048. 14.3.1.1.2.1048 A53SS_CORE3_DBG_DBGWVR2_EL1_31_0 Register
            1049. 14.3.1.1.2.1049 A53SS_CORE3_DBG_DBGWVR2_EL1_63_32 Register
            1050. 14.3.1.1.2.1050 A53SS_CORE3_DBG_DBGWCR2_EL1 Register
            1051. 14.3.1.1.2.1051 A53SS_CORE3_DBG_DBGWVR3_EL1_31_0 Register
            1052. 14.3.1.1.2.1052 A53SS_CORE3_DBG_DBGWVR3_EL1_63_32 Register
            1053. 14.3.1.1.2.1053 A53SS_CORE3_DBG_DBGWCR3_EL1 Register
            1054. 14.3.1.1.2.1054 A53SS_CORE3_DBG_MIDR_EL1 Register
            1055. 14.3.1.1.2.1055 A53SS_CORE3_DBG_ID_AA64PFR0_EL1_31_0 Register
            1056. 14.3.1.1.2.1056 A53SS_CORE3_DBG_ID_AA64PFR0_EL1_63_32 Register
            1057. 14.3.1.1.2.1057 A53SS_CORE3_DBG_ID_AA64DFR0_EL1_31_0 Register
            1058. 14.3.1.1.2.1058 A53SS_CORE3_DBG_ID_AA64DFR0_EL1_63_32 Register
            1059. 14.3.1.1.2.1059 A53SS_CORE3_DBG_ID_AA64ISAR0_EL1_31_0 Register
            1060. 14.3.1.1.2.1060 A53SS_CORE3_DBG_ID_AA64ISAR0_EL1_63_32 Register
            1061. 14.3.1.1.2.1061 A53SS_CORE3_DBG_ID_AA64MMFR0_EL1_31_0 Register
            1062. 14.3.1.1.2.1062 A53SS_CORE3_DBG_ID_AA64MMFR0_EL1_63_32 Register
            1063. 14.3.1.1.2.1063 A53SS_CORE3_DBG_ID_AA64PFR1_EL1_31_0 Register
            1064. 14.3.1.1.2.1064 A53SS_CORE3_DBG_ID_AA64PFR1_EL1_63_32 Register
            1065. 14.3.1.1.2.1065 A53SS_CORE3_DBG_ID_AA64DFR1_EL1_31_0 Register
            1066. 14.3.1.1.2.1066 A53SS_CORE3_DBG_ID_AA64DFR1_EL1_63_32 Register
            1067. 14.3.1.1.2.1067 A53SS_CORE3_DBG_ID_AA64ISAR1_EL1_31_0 Register
            1068. 14.3.1.1.2.1068 A53SS_CORE3_DBG_ID_AA64ISAR1_EL1_63_32 Register
            1069. 14.3.1.1.2.1069 A53SS_CORE3_DBG_ID_AA64MMFR1_EL1_31_0 Register
            1070. 14.3.1.1.2.1070 A53SS_CORE3_DBG_ID_AA64MMFR1_EL1_63_32 Register
            1071. 14.3.1.1.2.1071 A53SS_CORE3_DBG_EDITCTRL Register
            1072. 14.3.1.1.2.1072 A53SS_CORE3_DBG_DBGCLAIMSET_EL1 Register
            1073. 14.3.1.1.2.1073 A53SS_CORE3_DBG_DBGCLAIMCLR_EL1 Register
            1074. 14.3.1.1.2.1074 A53SS_CORE3_DBG_EDDEVAFF0 Register
            1075. 14.3.1.1.2.1075 A53SS_CORE3_DBG_EDDEVAFF1 Register
            1076. 14.3.1.1.2.1076 A53SS_CORE3_DBG_EDLAR Register
            1077. 14.3.1.1.2.1077 A53SS_CORE3_DBG_EDLSR Register
            1078. 14.3.1.1.2.1078 A53SS_CORE3_DBG_DBGAUTHSTATUS_EL1 Register
            1079. 14.3.1.1.2.1079 A53SS_CORE3_DBG_EDDEVARCH Register
            1080. 14.3.1.1.2.1080 A53SS_CORE3_DBG_EDDEVID2 Register
            1081. 14.3.1.1.2.1081 A53SS_CORE3_DBG_EDDEVID1 Register
            1082. 14.3.1.1.2.1082 A53SS_CORE3_DBG_EDDEVID Register
            1083. 14.3.1.1.2.1083 A53SS_CORE3_DBG_EDDEVTYPE Register
            1084. 14.3.1.1.2.1084 A53SS_CORE3_DBG_EDPIDR4 Register
            1085. 14.3.1.1.2.1085 A53SS_CORE3_DBG_EDPIDR0 Register
            1086. 14.3.1.1.2.1086 A53SS_CORE3_DBG_EDPIDR1 Register
            1087. 14.3.1.1.2.1087 A53SS_CORE3_DBG_EDPIDR2 Register
            1088. 14.3.1.1.2.1088 A53SS_CORE3_DBG_EDPIDR3 Register
            1089. 14.3.1.1.2.1089 A53SS_CORE3_DBG_EDCIDR0 Register
            1090. 14.3.1.1.2.1090 A53SS_CORE3_DBG_EDCIDR1 Register
            1091. 14.3.1.1.2.1091 A53SS_CORE3_DBG_EDCIDR2 Register
            1092. 14.3.1.1.2.1092 A53SS_CORE3_DBG_EDCIDR3 Register
            1093. 14.3.1.1.2.1093 A53SS_CORE3_PMU_PMEVCNTR0_EL0 Register
            1094. 14.3.1.1.2.1094 A53SS_CORE3_PMU_PMEVCNTR1_EL0 Register
            1095. 14.3.1.1.2.1095 A53SS_CORE3_PMU_PMEVCNTR2_EL0 Register
            1096. 14.3.1.1.2.1096 A53SS_CORE3_PMU_PMEVCNTR3_EL0 Register
            1097. 14.3.1.1.2.1097 A53SS_CORE3_PMU_PMEVCNTR4_EL0 Register
            1098. 14.3.1.1.2.1098 A53SS_CORE3_PMU_PMEVCNTR5_EL0 Register
            1099. 14.3.1.1.2.1099 A53SS_CORE3_PMU_PMCCNTR_EL0_31_0 Register
            1100. 14.3.1.1.2.1100 A53SS_CORE3_PMU_PMCCNTR_EL0_63_32 Register
            1101. 14.3.1.1.2.1101 A53SS_CORE3_PMU_PMEVTYPER0_EL0 Register
            1102. 14.3.1.1.2.1102 A53SS_CORE3_PMU_PMEVTYPER1_EL0 Register
            1103. 14.3.1.1.2.1103 A53SS_CORE3_PMU_PMEVTYPER2_EL0 Register
            1104. 14.3.1.1.2.1104 A53SS_CORE3_PMU_PMEVTYPER3_EL0 Register
            1105. 14.3.1.1.2.1105 A53SS_CORE3_PMU_PMEVTYPER4_EL0 Register
            1106. 14.3.1.1.2.1106 A53SS_CORE3_PMU_PMEVTYPER5_EL0 Register
            1107. 14.3.1.1.2.1107 A53SS_CORE3_PMU_PMCCFILTR_EL0 Register
            1108. 14.3.1.1.2.1108 A53SS_CORE3_PMU_PMCNTENSET_EL0 Register
            1109. 14.3.1.1.2.1109 A53SS_CORE3_PMU_PMCNTENCLR_EL0 Register
            1110. 14.3.1.1.2.1110 A53SS_CORE3_PMU_PMINTENSET_EL1 Register
            1111. 14.3.1.1.2.1111 A53SS_CORE3_PMU_PMINTENCLR_EL1 Register
            1112. 14.3.1.1.2.1112 A53SS_CORE3_PMU_PMOVSCLR_EL0 Register
            1113. 14.3.1.1.2.1113 A53SS_CORE3_PMU_PMSWINC_EL0 Register
            1114. 14.3.1.1.2.1114 A53SS_CORE3_PMU_PMOVSSET_EL0 Register
            1115. 14.3.1.1.2.1115 A53SS_CORE3_PMU_PMCFGR Register
            1116. 14.3.1.1.2.1116 A53SS_CORE3_PMU_PMCR_EL0 Register
            1117. 14.3.1.1.2.1117 A53SS_CORE3_PMU_PMCEID0_EL0 Register
            1118. 14.3.1.1.2.1118 A53SS_CORE3_PMU_PMCEID1_EL0 Register
            1119. 14.3.1.1.2.1119 A53SS_CORE3_PMU_PMITCTRL Register
            1120. 14.3.1.1.2.1120 A53SS_CORE3_PMU_PMDEVAFF0 Register
            1121. 14.3.1.1.2.1121 A53SS_CORE3_PMU_PMDEVAFF1 Register
            1122. 14.3.1.1.2.1122 A53SS_CORE3_PMU_PMLAR Register
            1123. 14.3.1.1.2.1123 A53SS_CORE3_PMU_PMLSR Register
            1124. 14.3.1.1.2.1124 A53SS_CORE3_PMU_PMAUTHSTATUS Register
            1125. 14.3.1.1.2.1125 A53SS_CORE3_PMU_PMDEVARCH Register
            1126. 14.3.1.1.2.1126 A53SS_CORE3_PMU_PMDEVTYPE Register
            1127. 14.3.1.1.2.1127 A53SS_CORE3_PMU_PMPIDR4 Register
            1128. 14.3.1.1.2.1128 A53SS_CORE3_PMU_PMPIDR5 Register
            1129. 14.3.1.1.2.1129 A53SS_CORE3_PMU_PMPIDR6 Register
            1130. 14.3.1.1.2.1130 A53SS_CORE3_PMU_PMPIDR7 Register
            1131. 14.3.1.1.2.1131 A53SS_CORE3_PMU_PMPIDR0 Register
            1132. 14.3.1.1.2.1132 A53SS_CORE3_PMU_PMPIDR1 Register
            1133. 14.3.1.1.2.1133 A53SS_CORE3_PMU_PMPIDR2 Register
            1134. 14.3.1.1.2.1134 A53SS_CORE3_PMU_PMPIDR3 Register
            1135. 14.3.1.1.2.1135 A53SS_CORE3_PMU_PMCIDR0 Register
            1136. 14.3.1.1.2.1136 A53SS_CORE3_PMU_PMCIDR1 Register
            1137. 14.3.1.1.2.1137 A53SS_CORE3_PMU_PMCIDR2 Register
            1138. 14.3.1.1.2.1138 A53SS_CORE3_PMU_PMCIDR3 Register
            1139. 14.3.1.1.2.1139 A53SS_CORE3_ETM_TRCPRGCTLR Register
            1140. 14.3.1.1.2.1140 A53SS_CORE3_ETM_TRCSTATR Register
            1141. 14.3.1.1.2.1141 A53SS_CORE3_ETM_TRCCONFIGR Register
            1142. 14.3.1.1.2.1142 A53SS_CORE3_ETM_TRCAUXCTLR Register
            1143. 14.3.1.1.2.1143 A53SS_CORE3_ETM_TRCEVENTCTL0R Register
            1144. 14.3.1.1.2.1144 A53SS_CORE3_ETM_TRCEVENTCTL1R Register
            1145. 14.3.1.1.2.1145 A53SS_CORE3_ETM_TRCSTALLCTLR Register
            1146. 14.3.1.1.2.1146 A53SS_CORE3_ETM_TRCTSCTLR Register
            1147. 14.3.1.1.2.1147 A53SS_CORE3_ETM_TRCSYNCPR Register
            1148. 14.3.1.1.2.1148 A53SS_CORE3_ETM_TRCCCCTLR Register
            1149. 14.3.1.1.2.1149 A53SS_CORE3_ETM_TRCBBCTLR Register
            1150. 14.3.1.1.2.1150 A53SS_CORE3_ETM_TRCTRACEIDR Register
            1151. 14.3.1.1.2.1151 A53SS_CORE3_ETM_TRCVICTLR Register
            1152. 14.3.1.1.2.1152 A53SS_CORE3_ETM_TRCVIIECTLR Register
            1153. 14.3.1.1.2.1153 A53SS_CORE3_ETM_TRCVISSCTLR Register
            1154. 14.3.1.1.2.1154 A53SS_CORE3_ETM_TRCSEQEVR0 Register
            1155. 14.3.1.1.2.1155 A53SS_CORE3_ETM_TRCSEQEVR1 Register
            1156. 14.3.1.1.2.1156 A53SS_CORE3_ETM_TRCSEQEVR2 Register
            1157. 14.3.1.1.2.1157 A53SS_CORE3_ETM_TRCSEQRSTEVR Register
            1158. 14.3.1.1.2.1158 A53SS_CORE3_ETM_TRCSEQSTR Register
            1159. 14.3.1.1.2.1159 A53SS_CORE3_ETM_TRCEXTINSELR Register
            1160. 14.3.1.1.2.1160 A53SS_CORE3_ETM_TRCCNTRLDVR0 Register
            1161. 14.3.1.1.2.1161 A53SS_CORE3_ETM_TRCCNTRLDVR1 Register
            1162. 14.3.1.1.2.1162 A53SS_CORE3_ETM_TRCCNTCTLR0 Register
            1163. 14.3.1.1.2.1163 A53SS_CORE3_ETM_TRCCNTCTLR1 Register
            1164. 14.3.1.1.2.1164 A53SS_CORE3_ETM_TRCCNTVR0 Register
            1165. 14.3.1.1.2.1165 A53SS_CORE3_ETM_TRCCNTVR1 Register
            1166. 14.3.1.1.2.1166 A53SS_CORE3_ETM_TRCIDR8 Register
            1167. 14.3.1.1.2.1167 A53SS_CORE3_ETM_TRCIDR9 Register
            1168. 14.3.1.1.2.1168 A53SS_CORE3_ETM_TRCIDR10 Register
            1169. 14.3.1.1.2.1169 A53SS_CORE3_ETM_TRCIDR11 Register
            1170. 14.3.1.1.2.1170 A53SS_CORE3_ETM_TRCIDR12 Register
            1171. 14.3.1.1.2.1171 A53SS_CORE3_ETM_TRCIDR13 Register
            1172. 14.3.1.1.2.1172 A53SS_CORE3_ETM_TRCIMSPEC0 Register
            1173. 14.3.1.1.2.1173 A53SS_CORE3_ETM_TRCIDR0 Register
            1174. 14.3.1.1.2.1174 A53SS_CORE3_ETM_TRCIDR1 Register
            1175. 14.3.1.1.2.1175 A53SS_CORE3_ETM_TRCIDR2 Register
            1176. 14.3.1.1.2.1176 A53SS_CORE3_ETM_TRCIDR3 Register
            1177. 14.3.1.1.2.1177 A53SS_CORE3_ETM_TRCIDR4 Register
            1178. 14.3.1.1.2.1178 A53SS_CORE3_ETM_TRCIDR5 Register
            1179. 14.3.1.1.2.1179 A53SS_CORE3_ETM_TRCRSCTLR2 Register
            1180. 14.3.1.1.2.1180 A53SS_CORE3_ETM_TRCRSCTLR3 Register
            1181. 14.3.1.1.2.1181 A53SS_CORE3_ETM_TRCRSCTLR4 Register
            1182. 14.3.1.1.2.1182 A53SS_CORE3_ETM_TRCRSCTLR5 Register
            1183. 14.3.1.1.2.1183 A53SS_CORE3_ETM_TRCRSCTLR6 Register
            1184. 14.3.1.1.2.1184 A53SS_CORE3_ETM_TRCRSCTLR7 Register
            1185. 14.3.1.1.2.1185 A53SS_CORE3_ETM_TRCRSCTLR8 Register
            1186. 14.3.1.1.2.1186 A53SS_CORE3_ETM_TRCRSCTLR9 Register
            1187. 14.3.1.1.2.1187 A53SS_CORE3_ETM_TRCRSCTLR10 Register
            1188. 14.3.1.1.2.1188 A53SS_CORE3_ETM_TRCRSCTLR11 Register
            1189. 14.3.1.1.2.1189 A53SS_CORE3_ETM_TRCRSCTLR12 Register
            1190. 14.3.1.1.2.1190 A53SS_CORE3_ETM_TRCRSCTLR13 Register
            1191. 14.3.1.1.2.1191 A53SS_CORE3_ETM_TRCRSCTLR14 Register
            1192. 14.3.1.1.2.1192 A53SS_CORE3_ETM_TRCRSCTLR15 Register
            1193. 14.3.1.1.2.1193 A53SS_CORE3_ETM_TRCSSCCR0 Register
            1194. 14.3.1.1.2.1194 A53SS_CORE3_ETM_TRCSSCSR0 Register
            1195. 14.3.1.1.2.1195 A53SS_CORE3_ETM_TRCOSLAR Register
            1196. 14.3.1.1.2.1196 A53SS_CORE3_ETM_TRCOSLSR Register
            1197. 14.3.1.1.2.1197 A53SS_CORE3_ETM_TRCPDCR Register
            1198. 14.3.1.1.2.1198 A53SS_CORE3_ETM_TRCPDSR Register
            1199. 14.3.1.1.2.1199 A53SS_CORE3_ETM_TRCACVR0_31_0 Register
            1200. 14.3.1.1.2.1200 A53SS_CORE3_ETM_TRCACVR0_63_32 Register
            1201. 14.3.1.1.2.1201 A53SS_CORE3_ETM_TRCACVR1_31_0 Register
            1202. 14.3.1.1.2.1202 A53SS_CORE3_ETM_TRCACVR1_63_32 Register
            1203. 14.3.1.1.2.1203 A53SS_CORE3_ETM_TRCACVR2_31_0 Register
            1204. 14.3.1.1.2.1204 A53SS_CORE3_ETM_TRCACVR2_63_32 Register
            1205. 14.3.1.1.2.1205 A53SS_CORE3_ETM_TRCACVR3_31_0 Register
            1206. 14.3.1.1.2.1206 A53SS_CORE3_ETM_TRCACVR3_63_32 Register
            1207. 14.3.1.1.2.1207 A53SS_CORE3_ETM_TRCACVR4_31_0 Register
            1208. 14.3.1.1.2.1208 A53SS_CORE3_ETM_TRCACVR4_63_32 Register
            1209. 14.3.1.1.2.1209 A53SS_CORE3_ETM_TRCACVR5_31_0 Register
            1210. 14.3.1.1.2.1210 A53SS_CORE3_ETM_TRCACVR5_63_32 Register
            1211. 14.3.1.1.2.1211 A53SS_CORE3_ETM_TRCACVR6_31_0 Register
            1212. 14.3.1.1.2.1212 A53SS_CORE3_ETM_TRCACVR6_63_32 Register
            1213. 14.3.1.1.2.1213 A53SS_CORE3_ETM_TRCACVR7_31_0 Register
            1214. 14.3.1.1.2.1214 A53SS_CORE3_ETM_TRCACVR7_63_32 Register
            1215. 14.3.1.1.2.1215 A53SS_CORE3_ETM_TRCACATR0 Register
            1216. 14.3.1.1.2.1216 A53SS_CORE3_ETM_TRCACATR1 Register
            1217. 14.3.1.1.2.1217 A53SS_CORE3_ETM_TRCACATR2 Register
            1218. 14.3.1.1.2.1218 A53SS_CORE3_ETM_TRCACATR3 Register
            1219. 14.3.1.1.2.1219 A53SS_CORE3_ETM_TRCACATR4 Register
            1220. 14.3.1.1.2.1220 A53SS_CORE3_ETM_TRCACATR5 Register
            1221. 14.3.1.1.2.1221 A53SS_CORE3_ETM_TRCACATR6 Register
            1222. 14.3.1.1.2.1222 A53SS_CORE3_ETM_TRCACATR7 Register
            1223. 14.3.1.1.2.1223 A53SS_CORE3_ETM_TRCCIDCVR0 Register
            1224. 14.3.1.1.2.1224 A53SS_CORE3_ETM_TRCVMIDCVR0 Register
            1225. 14.3.1.1.2.1225 A53SS_CORE3_ETM_TRCCIDCCTLR0 Register
            1226. 14.3.1.1.2.1226 A53SS_CORE3_ETM_TRCITATBIDR Register
            1227. 14.3.1.1.2.1227 A53SS_CORE3_ETM_TRCITIDATAR Register
            1228. 14.3.1.1.2.1228 A53SS_CORE3_ETM_TRCITIATBINR Register
            1229. 14.3.1.1.2.1229 A53SS_CORE3_ETM_TRCITIATBOUTR Register
            1230. 14.3.1.1.2.1230 A53SS_CORE3_ETM_TRCITCTRL Register
            1231. 14.3.1.1.2.1231 A53SS_CORE3_ETM_TRCCLAIMSET Register
            1232. 14.3.1.1.2.1232 A53SS_CORE3_ETM_TRCCLAIMCLR Register
            1233. 14.3.1.1.2.1233 A53SS_CORE3_ETM_TRCDEVAFF0 Register
            1234. 14.3.1.1.2.1234 A53SS_CORE3_ETM_TRCDEVAFF1 Register
            1235. 14.3.1.1.2.1235 A53SS_CORE3_ETM_TRCLAR Register
            1236. 14.3.1.1.2.1236 A53SS_CORE3_ETM_TRCLSR Register
            1237. 14.3.1.1.2.1237 A53SS_CORE3_ETM_TRCAUTHSTATUS Register
            1238. 14.3.1.1.2.1238 A53SS_CORE3_ETM_TRCDEVARCH Register
            1239. 14.3.1.1.2.1239 A53SS_CORE3_ETM_TRCDEVID Register
            1240. 14.3.1.1.2.1240 A53SS_CORE3_ETM_TRCDEVTYPE Register
            1241. 14.3.1.1.2.1241 A53SS_CORE3_ETM_TRCPIDR4 Register
            1242. 14.3.1.1.2.1242 A53SS_CORE3_ETM_TRCPIDR5 Register
            1243. 14.3.1.1.2.1243 A53SS_CORE3_ETM_TRCPIDR6 Register
            1244. 14.3.1.1.2.1244 A53SS_CORE3_ETM_TRCPIDR7 Register
            1245. 14.3.1.1.2.1245 A53SS_CORE3_ETM_TRCPIDR0 Register
            1246. 14.3.1.1.2.1246 A53SS_CORE3_ETM_TRCPIDR1 Register
            1247. 14.3.1.1.2.1247 A53SS_CORE3_ETM_TRCPIDR2 Register
            1248. 14.3.1.1.2.1248 A53SS_CORE3_ETM_TRCPIDR3 Register
            1249. 14.3.1.1.2.1249 A53SS_CORE3_ETM_TRCCIDR0 Register
            1250. 14.3.1.1.2.1250 A53SS_CORE3_ETM_TRCCIDR1 Register
            1251. 14.3.1.1.2.1251 A53SS_CORE3_ETM_TRCCIDR2 Register
            1252. 14.3.1.1.2.1252 A53SS_CORE3_ETM_TRCCIDR3 Register
            1253. 14.3.1.1.2.1253 A53SS_CORE3_CTI_CTICONTROL Register
            1254. 14.3.1.1.2.1254 A53SS_CORE3_CTI_CTIINTACK Register
            1255. 14.3.1.1.2.1255 A53SS_CORE3_CTI_CTIAPPSET Register
            1256. 14.3.1.1.2.1256 A53SS_CORE3_CTI_CTIAPPCLEAR Register
            1257. 14.3.1.1.2.1257 A53SS_CORE3_CTI_CTIAPPPULSE Register
            1258. 14.3.1.1.2.1258 A53SS_CORE3_CTI_CTIINEN0 Register
            1259. 14.3.1.1.2.1259 A53SS_CORE3_CTI_CTIINEN1 Register
            1260. 14.3.1.1.2.1260 A53SS_CORE3_CTI_CTIINEN2 Register
            1261. 14.3.1.1.2.1261 A53SS_CORE3_CTI_CTIINEN3 Register
            1262. 14.3.1.1.2.1262 A53SS_CORE3_CTI_CTIINEN4 Register
            1263. 14.3.1.1.2.1263 A53SS_CORE3_CTI_CTIINEN5 Register
            1264. 14.3.1.1.2.1264 A53SS_CORE3_CTI_CTIINEN6 Register
            1265. 14.3.1.1.2.1265 A53SS_CORE3_CTI_CTIINEN7 Register
            1266. 14.3.1.1.2.1266 A53SS_CORE3_CTI_CTIOUTEN0 Register
            1267. 14.3.1.1.2.1267 A53SS_CORE3_CTI_CTIOUTEN1 Register
            1268. 14.3.1.1.2.1268 A53SS_CORE3_CTI_CTIOUTEN2 Register
            1269. 14.3.1.1.2.1269 A53SS_CORE3_CTI_CTIOUTEN3 Register
            1270. 14.3.1.1.2.1270 A53SS_CORE3_CTI_CTIOUTEN4 Register
            1271. 14.3.1.1.2.1271 A53SS_CORE3_CTI_CTIOUTEN5 Register
            1272. 14.3.1.1.2.1272 A53SS_CORE3_CTI_CTIOUTEN6 Register
            1273. 14.3.1.1.2.1273 A53SS_CORE3_CTI_CTIOUTEN7 Register
            1274. 14.3.1.1.2.1274 A53SS_CORE3_CTI_CTITRIGINSTATUS Register
            1275. 14.3.1.1.2.1275 A53SS_CORE3_CTI_CTITRIGOUTSTATUS Register
            1276. 14.3.1.1.2.1276 A53SS_CORE3_CTI_CTICHINSTATUS Register
            1277. 14.3.1.1.2.1277 A53SS_CORE3_CTI_CTICHOUTSTATUS Register
            1278. 14.3.1.1.2.1278 A53SS_CORE3_CTI_CTIGATE Register
            1279. 14.3.1.1.2.1279 A53SS_CORE3_CTI_ASICCTL Register
            1280. 14.3.1.1.2.1280 A53SS_CORE3_CTI_CTIITCTRL Register
            1281. 14.3.1.1.2.1281 A53SS_CORE3_CTI_CTICLAIMSET Register
            1282. 14.3.1.1.2.1282 A53SS_CORE3_CTI_CTICLAIMCLR Register
            1283. 14.3.1.1.2.1283 A53SS_CORE3_CTI_CTIDEVAFF0 Register
            1284. 14.3.1.1.2.1284 A53SS_CORE3_CTI_CTIDEVAFF1 Register
            1285. 14.3.1.1.2.1285 A53SS_CORE3_CTI_CTILAR Register
            1286. 14.3.1.1.2.1286 A53SS_CORE3_CTI_CTILSR Register
            1287. 14.3.1.1.2.1287 A53SS_CORE3_CTI_CTIAUTHSTATUS Register
            1288. 14.3.1.1.2.1288 A53SS_CORE3_CTI_CTIDEVARCH Register
            1289. 14.3.1.1.2.1289 A53SS_CORE3_CTI_CTIDEVID2 Register
            1290. 14.3.1.1.2.1290 A53SS_CORE3_CTI_CTIDEVID1 Register
            1291. 14.3.1.1.2.1291 A53SS_CORE3_CTI_CTIDEVID Register
            1292. 14.3.1.1.2.1292 A53SS_CORE3_CTI_CTIDEVTYPE Register
            1293. 14.3.1.1.2.1293 A53SS_CORE3_CTI_CTIPIDR4 Register
            1294. 14.3.1.1.2.1294 A53SS_CORE3_CTI_CTIPIDR5 Register
            1295. 14.3.1.1.2.1295 A53SS_CORE3_CTI_CTIPIDR6 Register
            1296. 14.3.1.1.2.1296 A53SS_CORE3_CTI_CTIPIDR7 Register
            1297. 14.3.1.1.2.1297 A53SS_CORE3_CTI_CTIPIDR0 Register
            1298. 14.3.1.1.2.1298 A53SS_CORE3_CTI_CTIPIDR1 Register
            1299. 14.3.1.1.2.1299 A53SS_CORE3_CTI_CTIPIDR2 Register
            1300. 14.3.1.1.2.1300 A53SS_CORE3_CTI_CTIPIDR3 Register
            1301. 14.3.1.1.2.1301 A53SS_CORE3_CTI_CTICIDR0 Register
            1302. 14.3.1.1.2.1302 A53SS_CORE3_CTI_CTICIDR1 Register
            1303. 14.3.1.1.2.1303 A53SS_CORE3_CTI_CTICIDR2 Register
            1304. 14.3.1.1.2.1304 A53SS_CORE3_CTI_CTICIDR3 Register
        2. 14.3.1.2 a53_rs_bw_limiter
          1. 14.3.1.2.1 a53_rs_bw_limiter Summaries
            1.         7603
          2. 14.3.1.2.2 a53_rs_bw_limiter Registers
            1. 14.3.1.2.2.1  A53_RS_BW_LIMITER_REGS_PID Register
            2. 14.3.1.2.2.2  A53_RS_BW_LIMITER_REGS_CTRL Register
            3. 14.3.1.2.2.3  A53_RS_BW_LIMITER_REGS_RD_BW_CIR Register
            4. 14.3.1.2.2.4  A53_RS_BW_LIMITER_REGS_RD_BW_PIR Register
            5. 14.3.1.2.2.5  A53_RS_BW_LIMITER_REGS_RD_BW_BURST_OFFSET Register
            6. 14.3.1.2.2.6  A53_RS_BW_LIMITER_REGS_RD_BW_INFO Register
            7. 14.3.1.2.2.7  A53_RS_BW_LIMITER_REGS_RD_BW_STATS Register
            8. 14.3.1.2.2.8  A53_RS_BW_LIMITER_REGS_RD_BW_STATS_THRSHLD Register
            9. 14.3.1.2.2.9  A53_RS_BW_LIMITER_REGS_RD_BW_WINDOWS_CNT Register
            10. 14.3.1.2.2.10 A53_RS_BW_LIMITER_REGS_RD_BW_STATS_CIR Register
            11. 14.3.1.2.2.11 A53_RS_BW_LIMITER_REGS_RD_BW_STATS_PIR Register
            12. 14.3.1.2.2.12 A53_RS_BW_LIMITER_REGS_RD_BW_THRSHLD_CNT Register
            13. 14.3.1.2.2.13 A53_RS_BW_LIMITER_REGS_RD_BYTES_MAX Register
            14. 14.3.1.2.2.14 A53_RS_BW_LIMITER_REGS_RD_TXN Register
            15. 14.3.1.2.2.15 A53_RS_BW_LIMITER_REGS_RD_TXN_INFO Register
            16. 14.3.1.2.2.16 A53_RS_BW_LIMITER_REGS_RD_TXN_STATS Register
            17. 14.3.1.2.2.17 A53_RS_BW_LIMITER_REGS_RD_TXN_STATS_THRSHLD Register
            18. 14.3.1.2.2.18 A53_RS_BW_LIMITER_REGS_RD_TXN_WINDOWS_CNT Register
            19. 14.3.1.2.2.19 A53_RS_BW_LIMITER_REGS_RD_TXN_LIMIT_CNT Register
            20. 14.3.1.2.2.20 A53_RS_BW_LIMITER_REGS_RD_TXN_THRESHOLD_CNT Register
            21. 14.3.1.2.2.21 A53_RS_BW_LIMITER_REGS_RD_TXN_LIMIT_TOTAL Register
            22. 14.3.1.2.2.22 A53_RS_BW_LIMITER_REGS_RD_TXN_THRESHOLD_TOTAL Register
            23. 14.3.1.2.2.23 A53_RS_BW_LIMITER_REGS_RD_TXN_MAX Register
        3. 14.3.1.3 a53_ws_bw_limiter
          1. 14.3.1.3.1 a53_ws_bw_limiter Summaries
            1.         7630
          2. 14.3.1.3.2 a53_ws_bw_limiter Registers
            1. 14.3.1.3.2.1  A53_WS_BW_LIMITER_REGS_PID Register
            2. 14.3.1.3.2.2  A53_WS_BW_LIMITER_REGS_CTRL Register
            3. 14.3.1.3.2.3  A53_WS_BW_LIMITER_REGS_WR_BW_CIR Register
            4. 14.3.1.3.2.4  A53_WS_BW_LIMITER_REGS_WR_BW_PIR Register
            5. 14.3.1.3.2.5  A53_WS_BW_LIMITER_REGS_WR_BW_BURST_OFFSET Register
            6. 14.3.1.3.2.6  A53_WS_BW_LIMITER_REGS_WR_BW_INFO Register
            7. 14.3.1.3.2.7  A53_WS_BW_LIMITER_REGS_WR_BW_STATS Register
            8. 14.3.1.3.2.8  A53_WS_BW_LIMITER_REGS_WR_BW_STATS_THRSHLD Register
            9. 14.3.1.3.2.9  A53_WS_BW_LIMITER_REGS_WR_BW_WINDOWS_CNT Register
            10. 14.3.1.3.2.10 A53_WS_BW_LIMITER_REGS_WR_BW_STATS_CIR Register
            11. 14.3.1.3.2.11 A53_WS_BW_LIMITER_REGS_WR_BW_STATS_PIR Register
            12. 14.3.1.3.2.12 A53_WS_BW_LIMITER_REGS_WR_BW_THRSHLD_CNT Register
            13. 14.3.1.3.2.13 A53_WS_BW_LIMITER_REGS_WR_BYTES_MAX Register
            14. 14.3.1.3.2.14 A53_WS_BW_LIMITER_REGS_WR_TXN Register
            15. 14.3.1.3.2.15 A53_WS_BW_LIMITER_REGS_WR_TXN_INFO Register
            16. 14.3.1.3.2.16 A53_WS_BW_LIMITER_REGS_WR_TXN_STATS Register
            17. 14.3.1.3.2.17 A53_WS_BW_LIMITER_REGS_WR_TXN_STATS_THRSHLD Register
            18. 14.3.1.3.2.18 A53_WS_BW_LIMITER_REGS_WR_TXN_WINDOWS_CNT Register
            19. 14.3.1.3.2.19 A53_WS_BW_LIMITER_REGS_WR_TXN_LIMIT_CNT Register
            20. 14.3.1.3.2.20 A53_WS_BW_LIMITER_REGS_WR_TXN_THRESHOLD_CNT Register
            21. 14.3.1.3.2.21 A53_WS_BW_LIMITER_REGS_WR_TXN_LIMIT_TOTAL Register
            22. 14.3.1.3.2.22 A53_WS_BW_LIMITER_REGS_WR_TXN_THRESHOLD_TOTAL Register
            23. 14.3.1.3.2.23 A53_WS_BW_LIMITER_REGS_WR_TXN_MAX Register
      2. 14.3.2 M4FSS Registers
        1. 14.3.2.1 M4FSS_DRAM_0
          1. 14.3.2.1.1 M4FSS_DRAM_0 Summaries
            1.         7658
          2. 14.3.2.1.2 M4FSS_DRAM_0 Registers
            1. 14.3.2.1.2.1 M4FSS_DRAM_0_DRAM_RAM_REG_j Register
        2. 14.3.2.2 M4FSS_IRAM_0
          1. 14.3.2.2.1 M4FSS_IRAM_0 Summaries
            1.         7663
          2. 14.3.2.2.2 M4FSS_IRAM_0 Registers
            1. 14.3.2.2.2.1 M4FSS_IRAM_0_IRAM_RAM_REG_j Register
        3. 14.3.2.3 M4FSS_RAT_0
          1. 14.3.2.3.1 M4FSS_RAT_0 Summaries
            1.         7668
          2. 14.3.2.3.2 M4FSS_RAT_0 Registers
            1. 14.3.2.3.2.1  RAT_PID Register
            2. 14.3.2.3.2.2  RAT_CONFIG Register
            3. 14.3.2.3.2.3  RAT_DESTINATION_ID Register
            4. 14.3.2.3.2.4  RAT_EXCEPTION_LOGGING_CONTROL Register
            5. 14.3.2.3.2.5  RAT_EXCEPTION_LOGGING_HEADER0 Register
            6. 14.3.2.3.2.6  RAT_EXCEPTION_LOGGING_HEADER1 Register
            7. 14.3.2.3.2.7  RAT_EXCEPTION_LOGGING_DATA0 Register
            8. 14.3.2.3.2.8  RAT_EXCEPTION_LOGGING_DATA1 Register
            9. 14.3.2.3.2.9  RAT_EXCEPTION_LOGGING_DATA2 Register
            10. 14.3.2.3.2.10 RAT_EXCEPTION_LOGGING_DATA3 Register
            11. 14.3.2.3.2.11 RAT_EXCEPTION_PEND_SET Register
            12. 14.3.2.3.2.12 RAT_EXCEPTION_PEND_CLEAR Register
            13. 14.3.2.3.2.13 RAT_EXCEPTION_ENABLE_SET Register
            14. 14.3.2.3.2.14 RAT_EXCEPTION_ENABLE_CLEAR Register
            15. 14.3.2.3.2.15 RAT_EOI_REG Register
            16. 14.3.2.3.2.16 RAT_REGION_CTRL_j Register
            17. 14.3.2.3.2.17 RAT_REGION_BASE_j Register
            18. 14.3.2.3.2.18 RAT_REGION_TRANS_L_j Register
            19. 14.3.2.3.2.19 RAT_REGION_TRANS_U_j Register
      3. 14.3.3 R5FSS Registers
        1. 14.3.3.1 R5FSS_COMMON0
          1. 14.3.3.1.1 R5FSS_COMMON0 Summaries
            1.         7692
            2.         7693
          2. 14.3.3.1.2 R5FSS_COMMON0 Registers
            1. 14.3.3.1.2.1  R5FSS_COMMON0_EVNT_BUS_VBUSP_MMRS_DISABLE_CR Register
            2. 14.3.3.1.2.2  R5FSS_COMMON0_EVNT_BUS_VBUSP_MMRS_PULSAR_CPU0_EVNT_BUS_SB_ERR_CNT_STATUS Register
            3. 14.3.3.1.2.3  R5FSS_COMMON0_EVNT_BUS_VBUSP_MMRS_PULSAR_CPU1_EVNT_BUS_SB_ERR_CNT_STATUS Register
            4. 14.3.3.1.2.4  R5FSS_COMMON0_EVNT_BUS_VBUSP_MMRS_PULSAR_CPU0_EVNT_BUS_MB_ERR_CNT_STATUS Register
            5. 14.3.3.1.2.5  R5FSS_COMMON0_EVNT_BUS_VBUSP_MMRS_PULSAR_CPU1_EVNT_BUS_MB_ERR_CNT_STATUS Register
            6. 14.3.3.1.2.6  R5FSS_COMMON0_EVNT_BUS_VBUSP_MMRS_PULSAR_EVNT_BUS_ESM_STATUS Register
            7. 14.3.3.1.2.7  R5FSS_COMMON0_EVNT_BUS_VBUSP_MMRS_PULSAR_EVNT_BUS_ESM_SET Register
            8. 14.3.3.1.2.8  R5FSS_COMMON0_EVNT_BUS_VBUSP_MMRS_PULSAR_EVNT_BUS_ESM_CLR Register
            9. 14.3.3.1.2.9  R5FSS_COMMON0_EVNT_BUS_VBUSP_MMRS_PULSAR_EVNT_BUS_MASK_ESM_SET Register
            10. 14.3.3.1.2.10 R5FSS_COMMON0_EVNT_BUS_VBUSP_MMRS_PULSAR_EVNT_BUS_MASK_ESM_CLR Register
            11. 14.3.3.1.2.11 R5FSS_COMMON0_EVNT_BUS_VBUSP_MMRS_PULSAR_EVT_BUS_REVID Register
            12. 14.3.3.1.2.12 ECC_AGGR_REV Register
            13. 14.3.3.1.2.13 ECC_AGGR_VECTOR Register
            14. 14.3.3.1.2.14 ECC_AGGR_STAT Register
            15. 14.3.3.1.2.15 ECC_AGGR_RESERVED_SVBUS_J Register
            16. 14.3.3.1.2.16 ECC_AGGR_SEC_EOI_REG Register
            17. 14.3.3.1.2.17 ECC_AGGR_SEC_STATUS_REG0 Register
            18. 14.3.3.1.2.18 ECC_AGGR_SEC_ENABLE_SET_REG0 Register
            19. 14.3.3.1.2.19 ECC_AGGR_SEC_ENABLE_CLR_REG0 Register
            20. 14.3.3.1.2.20 ECC_AGGR_DED_EOI_REG Register
            21. 14.3.3.1.2.21 ECC_AGGR_DED_STATUS_REG0 Register
            22. 14.3.3.1.2.22 ECC_AGGR_DED_ENABLE_SET_REG0 Register
            23. 14.3.3.1.2.23 ECC_AGGR_DED_ENABLE_CLR_REG0 Register
            24. 14.3.3.1.2.24 ECC_AGGR_AGGR_ENABLE_SET Register
            25. 14.3.3.1.2.25 ECC_AGGR_AGGR_ENABLE_CLR Register
            26. 14.3.3.1.2.26 ECC_AGGR_AGGR_STATUS_SET Register
            27. 14.3.3.1.2.27 ECC_AGGR_AGGR_STATUS_CLR Register
      4. 14.3.4 R5FSS_RAT
        1. 14.3.4.1 R5FSS_RAT Registers
      5. 14.3.5 R5FSS_VIM Registers
        1. 14.3.5.1 R5FSS_VIM Registers
      6. 14.3.6 PRUSS Registers
        1. 14.3.6.1 ICSSM
          1. 14.3.6.1.1 ICSSM Summaries
            1.         7729
            2.         7730
            3.         7731
            4.         7732
            5.         7733
            6.         7734
            7.         7735
            8.         7736
            9.         7737
            10.         7738
            11.         7739
            12.         7740
            13.         7741
            14.         7742
            15.         7743
          2. 14.3.6.1.2 ICSSM Registers
            1. 14.3.6.1.2.1   ICSSM_DRAM0_SLV_RAM_RAM_REG_j Register
            2. 14.3.6.1.2.2   ICSSM_DRAM1_SLV_RAM_RAM_REG_j Register
            3. 14.3.6.1.2.3   ICSSM_RAT_SLICE0_CFG_PID Register
            4. 14.3.6.1.2.4   ICSSM_RAT_SLICE0_CFG_CONFIG Register
            5. 14.3.6.1.2.5   ICSSM_RAT_SLICE0_CFG_DESTINATION_ID Register
            6. 14.3.6.1.2.6   ICSSM_RAT_SLICE0_CFG_EXCEPTION_LOGGING_CONTROL Register
            7. 14.3.6.1.2.7   ICSSM_RAT_SLICE0_CFG_EXCEPTION_LOGGING_HEADER0 Register
            8. 14.3.6.1.2.8   ICSSM_RAT_SLICE0_CFG_EXCEPTION_LOGGING_HEADER1 Register
            9. 14.3.6.1.2.9   ICSSM_RAT_SLICE0_CFG_EXCEPTION_LOGGING_DATA0 Register
            10. 14.3.6.1.2.10  ICSSM_RAT_SLICE0_CFG_EXCEPTION_LOGGING_DATA1 Register
            11. 14.3.6.1.2.11  ICSSM_RAT_SLICE0_CFG_EXCEPTION_LOGGING_DATA2 Register
            12. 14.3.6.1.2.12  ICSSM_RAT_SLICE0_CFG_EXCEPTION_LOGGING_DATA3 Register
            13. 14.3.6.1.2.13  ICSSM_RAT_SLICE0_CFG_EXCEPTION_PEND_SET Register
            14. 14.3.6.1.2.14  ICSSM_RAT_SLICE0_CFG_EXCEPTION_PEND_CLEAR Register
            15. 14.3.6.1.2.15  ICSSM_RAT_SLICE0_CFG_EXCEPTION_ENABLE_SET Register
            16. 14.3.6.1.2.16  ICSSM_RAT_SLICE0_CFG_EXCEPTION_ENABLE_CLEAR Register
            17. 14.3.6.1.2.17  ICSSM_RAT_SLICE0_CFG_EOI_REG Register
            18. 14.3.6.1.2.18  ICSSM_RAT_SLICE0_CFG_REGION_CTRL_j Register
            19. 14.3.6.1.2.19  ICSSM_RAT_SLICE0_CFG_REGION_BASE_j Register
            20. 14.3.6.1.2.20  ICSSM_RAT_SLICE0_CFG_REGION_TRANS_L_j Register
            21. 14.3.6.1.2.21  ICSSM_RAT_SLICE0_CFG_REGION_TRANS_U_j Register
            22. 14.3.6.1.2.22  ICSSM_RAT_SLICE1_CFG_PID Register
            23. 14.3.6.1.2.23  ICSSM_RAT_SLICE1_CFG_CONFIG Register
            24. 14.3.6.1.2.24  ICSSM_RAT_SLICE1_CFG_DESTINATION_ID Register
            25. 14.3.6.1.2.25  ICSSM_RAT_SLICE1_CFG_EXCEPTION_LOGGING_CONTROL Register
            26. 14.3.6.1.2.26  ICSSM_RAT_SLICE1_CFG_EXCEPTION_LOGGING_HEADER0 Register
            27. 14.3.6.1.2.27  ICSSM_RAT_SLICE1_CFG_EXCEPTION_LOGGING_HEADER1 Register
            28. 14.3.6.1.2.28  ICSSM_RAT_SLICE1_CFG_EXCEPTION_LOGGING_DATA0 Register
            29. 14.3.6.1.2.29  ICSSM_RAT_SLICE1_CFG_EXCEPTION_LOGGING_DATA1 Register
            30. 14.3.6.1.2.30  ICSSM_RAT_SLICE1_CFG_EXCEPTION_LOGGING_DATA2 Register
            31. 14.3.6.1.2.31  ICSSM_RAT_SLICE1_CFG_EXCEPTION_LOGGING_DATA3 Register
            32. 14.3.6.1.2.32  ICSSM_RAT_SLICE1_CFG_EXCEPTION_PEND_SET Register
            33. 14.3.6.1.2.33  ICSSM_RAT_SLICE1_CFG_EXCEPTION_PEND_CLEAR Register
            34. 14.3.6.1.2.34  ICSSM_RAT_SLICE1_CFG_EXCEPTION_ENABLE_SET Register
            35. 14.3.6.1.2.35  ICSSM_RAT_SLICE1_CFG_EXCEPTION_ENABLE_CLEAR Register
            36. 14.3.6.1.2.36  ICSSM_RAT_SLICE1_CFG_EOI_REG Register
            37. 14.3.6.1.2.37  ICSSM_RAT_SLICE1_CFG_REGION_CTRL_j Register
            38. 14.3.6.1.2.38  ICSSM_RAT_SLICE1_CFG_REGION_BASE_j Register
            39. 14.3.6.1.2.39  ICSSM_RAT_SLICE1_CFG_REGION_TRANS_L_j Register
            40. 14.3.6.1.2.40  ICSSM_RAT_SLICE1_CFG_REGION_TRANS_U_j Register
            41. 14.3.6.1.2.41  ICSSM_RAM_SLV_RAM_RAM_REG_j Register
            42. 14.3.6.1.2.42  ICSSM_PR1_ICSS_INTC_INTC_SLV_REVISION_REG Register
            43. 14.3.6.1.2.43  ICSSM_PR1_ICSS_INTC_INTC_SLV_CONTROL_REG Register
            44. 14.3.6.1.2.44  ICSSM_PR1_ICSS_INTC_INTC_SLV_GLOBAL_ENABLE_HINT_REG Register
            45. 14.3.6.1.2.45  ICSSM_PR1_ICSS_INTC_INTC_SLV_GLB_NEST_LEVEL_REG Register
            46. 14.3.6.1.2.46  ICSSM_PR1_ICSS_INTC_INTC_SLV_STATUS_SET_INDEX_REG Register
            47. 14.3.6.1.2.47  ICSSM_PR1_ICSS_INTC_INTC_SLV_STATUS_CLR_INDEX_REG Register
            48. 14.3.6.1.2.48  ICSSM_PR1_ICSS_INTC_INTC_SLV_ENABLE_SET_INDEX_REG Register
            49. 14.3.6.1.2.49  ICSSM_PR1_ICSS_INTC_INTC_SLV_ENABLE_CLR_INDEX_REG Register
            50. 14.3.6.1.2.50  ICSSM_PR1_ICSS_INTC_INTC_SLV_HINT_ENABLE_SET_INDEX_REG Register
            51. 14.3.6.1.2.51  ICSSM_PR1_ICSS_INTC_INTC_SLV_HINT_ENABLE_CLR_INDEX_REG Register
            52. 14.3.6.1.2.52  ICSSM_PR1_ICSS_INTC_INTC_SLV_GLB_PRI_INTR_REG Register
            53. 14.3.6.1.2.53  ICSSM_PR1_ICSS_INTC_INTC_SLV_RAW_STATUS_REG0 Register
            54. 14.3.6.1.2.54  ICSSM_PR1_ICSS_INTC_INTC_SLV_RAW_STATUS_REG1 Register
            55. 14.3.6.1.2.55  ICSSM_PR1_ICSS_INTC_INTC_SLV_ENA_STATUS_REG0 Register
            56. 14.3.6.1.2.56  ICSSM_PR1_ICSS_INTC_INTC_SLV_ENA_STATUS_REG1 Register
            57. 14.3.6.1.2.57  ICSSM_PR1_ICSS_INTC_INTC_SLV_ENABLE_REG0 Register
            58. 14.3.6.1.2.58  ICSSM_PR1_ICSS_INTC_INTC_SLV_ENABLE_REG1 Register
            59. 14.3.6.1.2.59  ICSSM_PR1_ICSS_INTC_INTC_SLV_ENABLE_CLR_REG0 Register
            60. 14.3.6.1.2.60  ICSSM_PR1_ICSS_INTC_INTC_SLV_ENABLE_CLR_REG1 Register
            61. 14.3.6.1.2.61  ICSSM_PR1_ICSS_INTC_INTC_SLV_CH_MAP_REG0 Register
            62. 14.3.6.1.2.62  ICSSM_PR1_ICSS_INTC_INTC_SLV_CH_MAP_REG1 Register
            63. 14.3.6.1.2.63  ICSSM_PR1_ICSS_INTC_INTC_SLV_CH_MAP_REG2 Register
            64. 14.3.6.1.2.64  ICSSM_PR1_ICSS_INTC_INTC_SLV_CH_MAP_REG3 Register
            65. 14.3.6.1.2.65  ICSSM_PR1_ICSS_INTC_INTC_SLV_CH_MAP_REG4 Register
            66. 14.3.6.1.2.66  ICSSM_PR1_ICSS_INTC_INTC_SLV_CH_MAP_REG5 Register
            67. 14.3.6.1.2.67  ICSSM_PR1_ICSS_INTC_INTC_SLV_CH_MAP_REG6 Register
            68. 14.3.6.1.2.68  ICSSM_PR1_ICSS_INTC_INTC_SLV_CH_MAP_REG7 Register
            69. 14.3.6.1.2.69  ICSSM_PR1_ICSS_INTC_INTC_SLV_CH_MAP_REG8 Register
            70. 14.3.6.1.2.70  ICSSM_PR1_ICSS_INTC_INTC_SLV_CH_MAP_REG9 Register
            71. 14.3.6.1.2.71  ICSSM_PR1_ICSS_INTC_INTC_SLV_CH_MAP_REG10 Register
            72. 14.3.6.1.2.72  ICSSM_PR1_ICSS_INTC_INTC_SLV_CH_MAP_REG11 Register
            73. 14.3.6.1.2.73  ICSSM_PR1_ICSS_INTC_INTC_SLV_CH_MAP_REG12 Register
            74. 14.3.6.1.2.74  ICSSM_PR1_ICSS_INTC_INTC_SLV_CH_MAP_REG13 Register
            75. 14.3.6.1.2.75  ICSSM_PR1_ICSS_INTC_INTC_SLV_CH_MAP_REG14 Register
            76. 14.3.6.1.2.76  ICSSM_PR1_ICSS_INTC_INTC_SLV_CH_MAP_REG15 Register
            77. 14.3.6.1.2.77  ICSSM_PR1_ICSS_INTC_INTC_SLV_HINT_MAP_REG0 Register
            78. 14.3.6.1.2.78  ICSSM_PR1_ICSS_INTC_INTC_SLV_HINT_MAP_REG1 Register
            79. 14.3.6.1.2.79  ICSSM_PR1_ICSS_INTC_INTC_SLV_HINT_MAP_REG2 Register
            80. 14.3.6.1.2.80  ICSSM_PR1_ICSS_INTC_INTC_SLV_PRI_HINT_REG0 Register
            81. 14.3.6.1.2.81  ICSSM_PR1_ICSS_INTC_INTC_SLV_PRI_HINT_REG1 Register
            82. 14.3.6.1.2.82  ICSSM_PR1_ICSS_INTC_INTC_SLV_PRI_HINT_REG2 Register
            83. 14.3.6.1.2.83  ICSSM_PR1_ICSS_INTC_INTC_SLV_PRI_HINT_REG3 Register
            84. 14.3.6.1.2.84  ICSSM_PR1_ICSS_INTC_INTC_SLV_PRI_HINT_REG4 Register
            85. 14.3.6.1.2.85  ICSSM_PR1_ICSS_INTC_INTC_SLV_PRI_HINT_REG5 Register
            86. 14.3.6.1.2.86  ICSSM_PR1_ICSS_INTC_INTC_SLV_PRI_HINT_REG6 Register
            87. 14.3.6.1.2.87  ICSSM_PR1_ICSS_INTC_INTC_SLV_PRI_HINT_REG7 Register
            88. 14.3.6.1.2.88  ICSSM_PR1_ICSS_INTC_INTC_SLV_PRI_HINT_REG8 Register
            89. 14.3.6.1.2.89  ICSSM_PR1_ICSS_INTC_INTC_SLV_PRI_HINT_REG9 Register
            90. 14.3.6.1.2.90  ICSSM_PR1_ICSS_INTC_INTC_SLV_POLARITY_REG0 Register
            91. 14.3.6.1.2.91  ICSSM_PR1_ICSS_INTC_INTC_SLV_POLARITY_REG1 Register
            92. 14.3.6.1.2.92  ICSSM_PR1_ICSS_INTC_INTC_SLV_TYPE_REG0 Register
            93. 14.3.6.1.2.93  ICSSM_PR1_ICSS_INTC_INTC_SLV_TYPE_REG1 Register
            94. 14.3.6.1.2.94  ICSSM_PR1_ICSS_INTC_INTC_SLV_NEST_LEVEL_REG0 Register
            95. 14.3.6.1.2.95  ICSSM_PR1_ICSS_INTC_INTC_SLV_NEST_LEVEL_REG1 Register
            96. 14.3.6.1.2.96  ICSSM_PR1_ICSS_INTC_INTC_SLV_NEST_LEVEL_REG2 Register
            97. 14.3.6.1.2.97  ICSSM_PR1_ICSS_INTC_INTC_SLV_NEST_LEVEL_REG3 Register
            98. 14.3.6.1.2.98  ICSSM_PR1_ICSS_INTC_INTC_SLV_NEST_LEVEL_REG4 Register
            99. 14.3.6.1.2.99  ICSSM_PR1_ICSS_INTC_INTC_SLV_NEST_LEVEL_REG5 Register
            100. 14.3.6.1.2.100 ICSSM_PR1_ICSS_INTC_INTC_SLV_NEST_LEVEL_REG6 Register
            101. 14.3.6.1.2.101 ICSSM_PR1_ICSS_INTC_INTC_SLV_NEST_LEVEL_REG7 Register
            102. 14.3.6.1.2.102 ICSSM_PR1_ICSS_INTC_INTC_SLV_NEST_LEVEL_REG8 Register
            103. 14.3.6.1.2.103 ICSSM_PR1_ICSS_INTC_INTC_SLV_NEST_LEVEL_REG9 Register
            104. 14.3.6.1.2.104 ICSSM_PR1_ICSS_INTC_INTC_SLV_ENABLE_HINT_REG0 Register
            105. 14.3.6.1.2.105 ICSSM_PR1_PROTECT_SLV_UNLOCK_KEY Register
            106. 14.3.6.1.2.106 ICSSM_PR1_PROTECT_SLV_CFG Register
            107. 14.3.6.1.2.107 ICSSM_PR1_CFG_SLV_PID_REG Register
            108. 14.3.6.1.2.108 ICSSM_PR1_CFG_SLV_HWDIS_REG Register
            109. 14.3.6.1.2.109 ICSSM_PR1_CFG_SLV_GPCFG0_REG Register
            110. 14.3.6.1.2.110 ICSSM_PR1_CFG_SLV_GPCFG1_REG Register
            111. 14.3.6.1.2.111 ICSSM_PR1_CFG_SLV_CGR_REG Register
            112. 14.3.6.1.2.112 ICSSM_PR1_CFG_SLV_GPECFG0_REG Register
            113. 14.3.6.1.2.113 ICSSM_PR1_CFG_SLV_GPECFG1_REG Register
            114. 14.3.6.1.2.114 ICSSM_PR1_CFG_SLV_RESET_ISO_REG Register
            115. 14.3.6.1.2.115 ICSSM_PR1_CFG_SLV_MII_RT_REG Register
            116. 14.3.6.1.2.116 ICSSM_PR1_CFG_SLV_IEPCLK_REG Register
            117. 14.3.6.1.2.117 ICSSM_PR1_CFG_SLV_SPP_REG Register
            118. 14.3.6.1.2.118 ICSSM_PR1_CFG_SLV_SPIN_CFG_REG Register
            119. 14.3.6.1.2.119 ICSSM_PR1_CFG_SLV_CORE_SYNC_REG Register
            120. 14.3.6.1.2.120 ICSSM_PR1_CFG_SLV_SA_MX_REG Register
            121. 14.3.6.1.2.121 ICSSM_PR1_CFG_SLV_PRU0_SD_CLK_DIV_REG Register
            122. 14.3.6.1.2.122 ICSSM_PR1_CFG_SLV_PRU0_SD_CLK_SEL_REG0 Register
            123. 14.3.6.1.2.123 ICSSM_PR1_CFG_SLV_PRU0_SD_SAMPLE_SIZE_REG0 Register
            124. 14.3.6.1.2.124 ICSSM_PR1_CFG_SLV_PRU0_SD_CLK_SEL_REG1 Register
            125. 14.3.6.1.2.125 ICSSM_PR1_CFG_SLV_PRU0_SD_SAMPLE_SIZE_REG1 Register
            126. 14.3.6.1.2.126 ICSSM_PR1_CFG_SLV_PRU0_SD_CLK_SEL_REG2 Register
            127. 14.3.6.1.2.127 ICSSM_PR1_CFG_SLV_PRU0_SD_SAMPLE_SIZE_REG2 Register
            128. 14.3.6.1.2.128 ICSSM_PR1_CFG_SLV_PRU0_SD_CLK_SEL_REG3 Register
            129. 14.3.6.1.2.129 ICSSM_PR1_CFG_SLV_PRU0_SD_SAMPLE_SIZE_REG3 Register
            130. 14.3.6.1.2.130 ICSSM_PR1_CFG_SLV_PRU0_SD_CLK_SEL_REG4 Register
            131. 14.3.6.1.2.131 ICSSM_PR1_CFG_SLV_PRU0_SD_SAMPLE_SIZE_REG4 Register
            132. 14.3.6.1.2.132 ICSSM_PR1_CFG_SLV_PRU0_SD_CLK_SEL_REG5 Register
            133. 14.3.6.1.2.133 ICSSM_PR1_CFG_SLV_PRU0_SD_SAMPLE_SIZE_REG5 Register
            134. 14.3.6.1.2.134 ICSSM_PR1_CFG_SLV_PRU0_SD_CLK_SEL_REG6 Register
            135. 14.3.6.1.2.135 ICSSM_PR1_CFG_SLV_PRU0_SD_SAMPLE_SIZE_REG6 Register
            136. 14.3.6.1.2.136 ICSSM_PR1_CFG_SLV_PRU0_SD_CLK_SEL_REG7 Register
            137. 14.3.6.1.2.137 ICSSM_PR1_CFG_SLV_PRU0_SD_SAMPLE_SIZE_REG7 Register
            138. 14.3.6.1.2.138 ICSSM_PR1_CFG_SLV_PRU0_SD_CLK_SEL_REG8 Register
            139. 14.3.6.1.2.139 ICSSM_PR1_CFG_SLV_PRU0_SD_SAMPLE_SIZE_REG8 Register
            140. 14.3.6.1.2.140 ICSSM_PR1_CFG_SLV_PRU1_SD_CLK_DIV_REG Register
            141. 14.3.6.1.2.141 ICSSM_PR1_CFG_SLV_PRU1_SD_CLK_SEL_REG0 Register
            142. 14.3.6.1.2.142 ICSSM_PR1_CFG_SLV_PRU1_SD_SAMPLE_SIZE_REG0 Register
            143. 14.3.6.1.2.143 ICSSM_PR1_CFG_SLV_PRU1_SD_CLK_SEL_REG1 Register
            144. 14.3.6.1.2.144 ICSSM_PR1_CFG_SLV_PRU1_SD_SAMPLE_SIZE_REG1 Register
            145. 14.3.6.1.2.145 ICSSM_PR1_CFG_SLV_PRU1_SD_CLK_SEL_REG2 Register
            146. 14.3.6.1.2.146 ICSSM_PR1_CFG_SLV_PRU1_SD_SAMPLE_SIZE_REG2 Register
            147. 14.3.6.1.2.147 ICSSM_PR1_CFG_SLV_PRU1_SD_CLK_SEL_REG3 Register
            148. 14.3.6.1.2.148 ICSSM_PR1_CFG_SLV_PRU1_SD_SAMPLE_SIZE_REG3 Register
            149. 14.3.6.1.2.149 ICSSM_PR1_CFG_SLV_PRU1_SD_CLK_SEL_REG4 Register
            150. 14.3.6.1.2.150 ICSSM_PR1_CFG_SLV_PRU1_SD_SAMPLE_SIZE_REG4 Register
            151. 14.3.6.1.2.151 ICSSM_PR1_CFG_SLV_PRU1_SD_CLK_SEL_REG5 Register
            152. 14.3.6.1.2.152 ICSSM_PR1_CFG_SLV_PRU1_SD_SAMPLE_SIZE_REG5 Register
            153. 14.3.6.1.2.153 ICSSM_PR1_CFG_SLV_PRU1_SD_CLK_SEL_REG6 Register
            154. 14.3.6.1.2.154 ICSSM_PR1_CFG_SLV_PRU1_SD_SAMPLE_SIZE_REG6 Register
            155. 14.3.6.1.2.155 ICSSM_PR1_CFG_SLV_PRU1_SD_CLK_SEL_REG7 Register
            156. 14.3.6.1.2.156 ICSSM_PR1_CFG_SLV_PRU1_SD_SAMPLE_SIZE_REG7 Register
            157. 14.3.6.1.2.157 ICSSM_PR1_CFG_SLV_PRU1_SD_CLK_SEL_REG8 Register
            158. 14.3.6.1.2.158 ICSSM_PR1_CFG_SLV_PRU1_SD_SAMPLE_SIZE_REG8 Register
            159. 14.3.6.1.2.159 ICSSM_PR1_CFG_SLV_PRU0_ED_RX_CFG_REG Register
            160. 14.3.6.1.2.160 ICSSM_PR1_CFG_SLV_PRU0_ED_TX_CFG_REG Register
            161. 14.3.6.1.2.161 ICSSM_PR1_CFG_SLV_PRU0_ED_CH0_CFG0_REG Register
            162. 14.3.6.1.2.162 ICSSM_PR1_CFG_SLV_PRU0_ED_CH0_CFG1_REG Register
            163. 14.3.6.1.2.163 ICSSM_PR1_CFG_SLV_PRU0_ED_CH1_CFG0_REG Register
            164. 14.3.6.1.2.164 ICSSM_PR1_CFG_SLV_PRU0_ED_CH1_CFG1_REG Register
            165. 14.3.6.1.2.165 ICSSM_PR1_CFG_SLV_PRU0_ED_CH2_CFG0_REG Register
            166. 14.3.6.1.2.166 ICSSM_PR1_CFG_SLV_PRU0_ED_CH2_CFG1_REG Register
            167. 14.3.6.1.2.167 ICSSM_PR1_CFG_SLV_PRU1_ED_RX_CFG_REG Register
            168. 14.3.6.1.2.168 ICSSM_PR1_CFG_SLV_PRU1_ED_TX_CFG_REG Register
            169. 14.3.6.1.2.169 ICSSM_PR1_CFG_SLV_PRU1_ED_CH0_CFG0_REG Register
            170. 14.3.6.1.2.170 ICSSM_PR1_CFG_SLV_PRU1_ED_CH0_CFG1_REG Register
            171. 14.3.6.1.2.171 ICSSM_PR1_CFG_SLV_PRU1_ED_CH1_CFG0_REG Register
            172. 14.3.6.1.2.172 ICSSM_PR1_CFG_SLV_PRU1_ED_CH1_CFG1_REG Register
            173. 14.3.6.1.2.173 ICSSM_PR1_CFG_SLV_PRU1_ED_CH2_CFG0_REG Register
            174. 14.3.6.1.2.174 ICSSM_PR1_CFG_SLV_PRU1_ED_CH2_CFG1_REG Register
            175. 14.3.6.1.2.175 ICSSM_PR1_CFG_SLV_RTU0_POKE_EN0_REG Register
            176. 14.3.6.1.2.176 ICSSM_PR1_CFG_SLV_RTU1_POKE_EN0_REG Register
            177. 14.3.6.1.2.177 ICSSM_PR1_CFG_SLV_PWM0 Register
            178. 14.3.6.1.2.178 ICSSM_PR1_CFG_SLV_PWM1 Register
            179. 14.3.6.1.2.179 ICSSM_PR1_CFG_SLV_PWM2 Register
            180. 14.3.6.1.2.180 ICSSM_PR1_CFG_SLV_PWM3 Register
            181. 14.3.6.1.2.181 ICSSM_PR1_CFG_SLV_PWM0_0 Register
            182. 14.3.6.1.2.182 ICSSM_PR1_CFG_SLV_PWM0_1 Register
            183. 14.3.6.1.2.183 ICSSM_PR1_CFG_SLV_PWM0_2 Register
            184. 14.3.6.1.2.184 ICSSM_PR1_CFG_SLV_PWM1_0 Register
            185. 14.3.6.1.2.185 ICSSM_PR1_CFG_SLV_PWM1_1 Register
            186. 14.3.6.1.2.186 ICSSM_PR1_CFG_SLV_PWM1_2 Register
            187. 14.3.6.1.2.187 ICSSM_PR1_CFG_SLV_PWM2_0 Register
            188. 14.3.6.1.2.188 ICSSM_PR1_CFG_SLV_PWM2_1 Register
            189. 14.3.6.1.2.189 ICSSM_PR1_CFG_SLV_PWM2_2 Register
            190. 14.3.6.1.2.190 ICSSM_PR1_CFG_SLV_PWM3_0 Register
            191. 14.3.6.1.2.191 ICSSM_PR1_CFG_SLV_PWM3_1 Register
            192. 14.3.6.1.2.192 ICSSM_PR1_CFG_SLV_PWM3_2 Register
            193. 14.3.6.1.2.193 ICSSM_PR1_CFG_SLV_SPIN_LOCK0 Register
            194. 14.3.6.1.2.194 ICSSM_PR1_CFG_SLV_SPIN_LOCK1 Register
            195. 14.3.6.1.2.195 ICSSM_PR1_CFG_SLV_PA_STAT_PDSP_CFG0 Register
            196. 14.3.6.1.2.196 ICSSM_PR1_CFG_SLV_PA_STAT_PDSP_STAT0 Register
            197. 14.3.6.1.2.197 ICSSM_PR1_CFG_SLV_PA_STAT_PDSP_CFG1 Register
            198. 14.3.6.1.2.198 ICSSM_PR1_CFG_SLV_PA_STAT_PDSP_STAT1 Register
            199. 14.3.6.1.2.199 ICSSM_PR1_CFG_SLV_PA_STAT_PDSP_CFG2 Register
            200. 14.3.6.1.2.200 ICSSM_PR1_CFG_SLV_PA_STAT_PDSP_STAT2 Register
            201. 14.3.6.1.2.201 ICSSM_PR1_CFG_SLV_PA_STAT_PDSP_CFG3 Register
            202. 14.3.6.1.2.202 ICSSM_PR1_CFG_SLV_PA_STAT_PDSP_STAT3 Register
            203. 14.3.6.1.2.203 ICSSM_PR1_ICSS_UART_UART_SLV_RBR Register
            204. 14.3.6.1.2.204 ICSSM_PR1_ICSS_UART_UART_SLV_IER Register
            205. 14.3.6.1.2.205 ICSSM_PR1_ICSS_UART_UART_SLV_IIR Register
            206. 14.3.6.1.2.206 ICSSM_PR1_ICSS_UART_UART_SLV_LCR Register
            207. 14.3.6.1.2.207 ICSSM_PR1_ICSS_UART_UART_SLV_MCR Register
            208. 14.3.6.1.2.208 ICSSM_PR1_ICSS_UART_UART_SLV_LSR Register
            209. 14.3.6.1.2.209 ICSSM_PR1_ICSS_UART_UART_SLV_MSR Register
            210. 14.3.6.1.2.210 ICSSM_PR1_ICSS_UART_UART_SLV_SCR Register
            211. 14.3.6.1.2.211 ICSSM_PR1_ICSS_UART_UART_SLV_DLL Register
            212. 14.3.6.1.2.212 ICSSM_PR1_ICSS_UART_UART_SLV_DLH Register
            213. 14.3.6.1.2.213 ICSSM_PR1_ICSS_UART_UART_SLV_REVID1 Register
            214. 14.3.6.1.2.214 ICSSM_PR1_ICSS_UART_UART_SLV_PWREMU_MGMT Register
            215. 14.3.6.1.2.215 ICSSM_PR1_ICSS_UART_UART_SLV_MDR Register
            216. 14.3.6.1.2.216 ICSSM_PR1_ICSS_UART_UART_SLV_THR Register
            217. 14.3.6.1.2.217 ICSSM_PR1_ICSS_UART_UART_SLV_FCR Register
            218. 14.3.6.1.2.218 ICSSM_PR1_ICSS_UART_UART_SLV_REVID2 Register
            219. 14.3.6.1.2.219 ICSSM_PR1_IEP0_SLV_GLOBAL_CFG_REG Register
            220. 14.3.6.1.2.220 ICSSM_PR1_IEP0_SLV_GLOBAL_STATUS_REG Register
            221. 14.3.6.1.2.221 ICSSM_PR1_IEP0_SLV_COMPEN_REG Register
            222. 14.3.6.1.2.222 ICSSM_PR1_IEP0_SLV_SLOW_COMPEN_REG Register
            223. 14.3.6.1.2.223 ICSSM_PR1_IEP0_SLV_COUNT_REG0 Register
            224. 14.3.6.1.2.224 ICSSM_PR1_IEP0_SLV_COUNT_REG1 Register
            225. 14.3.6.1.2.225 ICSSM_PR1_IEP0_SLV_CAP_CFG_REG Register
            226. 14.3.6.1.2.226 ICSSM_PR1_IEP0_SLV_CAP_STATUS_REG Register
            227. 14.3.6.1.2.227 ICSSM_PR1_IEP0_SLV_CAPR0_REG0 Register
            228. 14.3.6.1.2.228 ICSSM_PR1_IEP0_SLV_CAPR0_REG1 Register
            229. 14.3.6.1.2.229 ICSSM_PR1_IEP0_SLV_CAPR1_REG0 Register
            230. 14.3.6.1.2.230 ICSSM_PR1_IEP0_SLV_CAPR1_REG1 Register
            231. 14.3.6.1.2.231 ICSSM_PR1_IEP0_SLV_CAPR2_REG0 Register
            232. 14.3.6.1.2.232 ICSSM_PR1_IEP0_SLV_CAPR2_REG1 Register
            233. 14.3.6.1.2.233 ICSSM_PR1_IEP0_SLV_CAPR3_REG0 Register
            234. 14.3.6.1.2.234 ICSSM_PR1_IEP0_SLV_CAPR3_REG1 Register
            235. 14.3.6.1.2.235 ICSSM_PR1_IEP0_SLV_CAPR4_REG0 Register
            236. 14.3.6.1.2.236 ICSSM_PR1_IEP0_SLV_CAPR4_REG1 Register
            237. 14.3.6.1.2.237 ICSSM_PR1_IEP0_SLV_CAPR5_REG0 Register
            238. 14.3.6.1.2.238 ICSSM_PR1_IEP0_SLV_CAPR5_REG1 Register
            239. 14.3.6.1.2.239 ICSSM_PR1_IEP0_SLV_CAPR6_REG0 Register
            240. 14.3.6.1.2.240 ICSSM_PR1_IEP0_SLV_CAPR6_REG1 Register
            241. 14.3.6.1.2.241 ICSSM_PR1_IEP0_SLV_CAPF6_REG0 Register
            242. 14.3.6.1.2.242 ICSSM_PR1_IEP0_SLV_CAPF6_REG1 Register
            243. 14.3.6.1.2.243 ICSSM_PR1_IEP0_SLV_CAPR7_REG0 Register
            244. 14.3.6.1.2.244 ICSSM_PR1_IEP0_SLV_CAPR7_REG1 Register
            245. 14.3.6.1.2.245 ICSSM_PR1_IEP0_SLV_CAPF7_REG0 Register
            246. 14.3.6.1.2.246 ICSSM_PR1_IEP0_SLV_CAPF7_REG1 Register
            247. 14.3.6.1.2.247 ICSSM_PR1_IEP0_SLV_CMP_CFG_REG Register
            248. 14.3.6.1.2.248 ICSSM_PR1_IEP0_SLV_CMP_STATUS_REG Register
            249. 14.3.6.1.2.249 ICSSM_PR1_IEP0_SLV_CMP0_REG0 Register
            250. 14.3.6.1.2.250 ICSSM_PR1_IEP0_SLV_CMP0_REG1 Register
            251. 14.3.6.1.2.251 ICSSM_PR1_IEP0_SLV_CMP1_REG0 Register
            252. 14.3.6.1.2.252 ICSSM_PR1_IEP0_SLV_CMP1_REG1 Register
            253. 14.3.6.1.2.253 ICSSM_PR1_IEP0_SLV_CMP2_REG0 Register
            254. 14.3.6.1.2.254 ICSSM_PR1_IEP0_SLV_CMP2_REG1 Register
            255. 14.3.6.1.2.255 ICSSM_PR1_IEP0_SLV_CMP3_REG0 Register
            256. 14.3.6.1.2.256 ICSSM_PR1_IEP0_SLV_CMP3_REG1 Register
            257. 14.3.6.1.2.257 ICSSM_PR1_IEP0_SLV_CMP4_REG0 Register
            258. 14.3.6.1.2.258 ICSSM_PR1_IEP0_SLV_CMP4_REG1 Register
            259. 14.3.6.1.2.259 ICSSM_PR1_IEP0_SLV_CMP5_REG0 Register
            260. 14.3.6.1.2.260 ICSSM_PR1_IEP0_SLV_CMP5_REG1 Register
            261. 14.3.6.1.2.261 ICSSM_PR1_IEP0_SLV_CMP6_REG0 Register
            262. 14.3.6.1.2.262 ICSSM_PR1_IEP0_SLV_CMP6_REG1 Register
            263. 14.3.6.1.2.263 ICSSM_PR1_IEP0_SLV_CMP7_REG0 Register
            264. 14.3.6.1.2.264 ICSSM_PR1_IEP0_SLV_CMP7_REG1 Register
            265. 14.3.6.1.2.265 ICSSM_PR1_IEP0_SLV_RXIPG0_REG Register
            266. 14.3.6.1.2.266 ICSSM_PR1_IEP0_SLV_RXIPG1_REG Register
            267. 14.3.6.1.2.267 ICSSM_PR1_IEP0_SLV_CMP8_REG0 Register
            268. 14.3.6.1.2.268 ICSSM_PR1_IEP0_SLV_CMP8_REG1 Register
            269. 14.3.6.1.2.269 ICSSM_PR1_IEP0_SLV_CMP9_REG0 Register
            270. 14.3.6.1.2.270 ICSSM_PR1_IEP0_SLV_CMP9_REG1 Register
            271. 14.3.6.1.2.271 ICSSM_PR1_IEP0_SLV_CMP10_REG0 Register
            272. 14.3.6.1.2.272 ICSSM_PR1_IEP0_SLV_CMP10_REG1 Register
            273. 14.3.6.1.2.273 ICSSM_PR1_IEP0_SLV_CMP11_REG0 Register
            274. 14.3.6.1.2.274 ICSSM_PR1_IEP0_SLV_CMP11_REG1 Register
            275. 14.3.6.1.2.275 ICSSM_PR1_IEP0_SLV_CMP12_REG0 Register
            276. 14.3.6.1.2.276 ICSSM_PR1_IEP0_SLV_CMP12_REG1 Register
            277. 14.3.6.1.2.277 ICSSM_PR1_IEP0_SLV_CMP13_REG0 Register
            278. 14.3.6.1.2.278 ICSSM_PR1_IEP0_SLV_CMP13_REG1 Register
            279. 14.3.6.1.2.279 ICSSM_PR1_IEP0_SLV_CMP14_REG0 Register
            280. 14.3.6.1.2.280 ICSSM_PR1_IEP0_SLV_CMP14_REG1 Register
            281. 14.3.6.1.2.281 ICSSM_PR1_IEP0_SLV_CMP15_REG0 Register
            282. 14.3.6.1.2.282 ICSSM_PR1_IEP0_SLV_CMP15_REG1 Register
            283. 14.3.6.1.2.283 ICSSM_PR1_IEP0_SLV_COUNT_RESET_VAL_REG0 Register
            284. 14.3.6.1.2.284 ICSSM_PR1_IEP0_SLV_COUNT_RESET_VAL_REG1 Register
            285. 14.3.6.1.2.285 ICSSM_PR1_IEP0_SLV_PWM_REG Register
            286. 14.3.6.1.2.286 ICSSM_PR1_IEP0_SLV_CAPR0_BI_REG0 Register
            287. 14.3.6.1.2.287 ICSSM_PR1_IEP0_SLV_CAPR0_BI_REG1 Register
            288. 14.3.6.1.2.288 ICSSM_PR1_IEP0_SLV_CAPR1_BI_REG0 Register
            289. 14.3.6.1.2.289 ICSSM_PR1_IEP0_SLV_CAPR1_BI_REG1 Register
            290. 14.3.6.1.2.290 ICSSM_PR1_IEP0_SLV_CAPR2_BI_REG0 Register
            291. 14.3.6.1.2.291 ICSSM_PR1_IEP0_SLV_CAPR2_BI_REG1 Register
            292. 14.3.6.1.2.292 ICSSM_PR1_IEP0_SLV_CAPR3_BI_REG0 Register
            293. 14.3.6.1.2.293 ICSSM_PR1_IEP0_SLV_CAPR3_BI_REG1 Register
            294. 14.3.6.1.2.294 ICSSM_PR1_IEP0_SLV_CAPR4_BI_REG0 Register
            295. 14.3.6.1.2.295 ICSSM_PR1_IEP0_SLV_CAPR4_BI_REG1 Register
            296. 14.3.6.1.2.296 ICSSM_PR1_IEP0_SLV_CAPR5_BI_REG0 Register
            297. 14.3.6.1.2.297 ICSSM_PR1_IEP0_SLV_CAPR5_BI_REG1 Register
            298. 14.3.6.1.2.298 ICSSM_PR1_IEP0_SLV_CAPR6_BI_REG0 Register
            299. 14.3.6.1.2.299 ICSSM_PR1_IEP0_SLV_CAPR6_BI_REG1 Register
            300. 14.3.6.1.2.300 ICSSM_PR1_IEP0_SLV_CAPF6_BI_REG0 Register
            301. 14.3.6.1.2.301 ICSSM_PR1_IEP0_SLV_CAPF6_BI_REG1 Register
            302. 14.3.6.1.2.302 ICSSM_PR1_IEP0_SLV_CAPR7_BI_REG0 Register
            303. 14.3.6.1.2.303 ICSSM_PR1_IEP0_SLV_CAPR7_BI_REG1 Register
            304. 14.3.6.1.2.304 ICSSM_PR1_IEP0_SLV_CAPF7_BI_REG0 Register
            305. 14.3.6.1.2.305 ICSSM_PR1_IEP0_SLV_CAPF7_BI_REG1 Register
            306. 14.3.6.1.2.306 ICSSM_PR1_IEP0_SLV_SYNC_CTRL_REG Register
            307. 14.3.6.1.2.307 ICSSM_PR1_IEP0_SLV_SYNC_FIRST_STAT_REG Register
            308. 14.3.6.1.2.308 ICSSM_PR1_IEP0_SLV_SYNC0_STAT_REG Register
            309. 14.3.6.1.2.309 ICSSM_PR1_IEP0_SLV_SYNC1_STAT_REG Register
            310. 14.3.6.1.2.310 ICSSM_PR1_IEP0_SLV_SYNC_PWIDTH_REG Register
            311. 14.3.6.1.2.311 ICSSM_PR1_IEP0_SLV_SYNC0_PERIOD_REG Register
            312. 14.3.6.1.2.312 ICSSM_PR1_IEP0_SLV_SYNC1_DELAY_REG Register
            313. 14.3.6.1.2.313 ICSSM_PR1_IEP0_SLV_SYNC_START_REG Register
            314. 14.3.6.1.2.314 ICSSM_PR1_IEP0_SLV_WD_PREDIV_REG Register
            315. 14.3.6.1.2.315 ICSSM_PR1_IEP0_SLV_PDI_WD_TIM_REG Register
            316. 14.3.6.1.2.316 ICSSM_PR1_IEP0_SLV_PD_WD_TIM_REG Register
            317. 14.3.6.1.2.317 ICSSM_PR1_IEP0_SLV_WD_STATUS_REG Register
            318. 14.3.6.1.2.318 ICSSM_PR1_IEP0_SLV_WD_EXP_CNT_REG Register
            319. 14.3.6.1.2.319 ICSSM_PR1_IEP0_SLV_WD_CTRL_REG Register
            320. 14.3.6.1.2.320 ICSSM_PR1_IEP0_SLV_DIGIO_CTRL_REG Register
            321. 14.3.6.1.2.321 ICSSM_PR1_IEP0_SLV_DIGIO_STATUS_REG Register
            322. 14.3.6.1.2.322 ICSSM_PR1_IEP0_SLV_DIGIO_DATA_IN_REG Register
            323. 14.3.6.1.2.323 ICSSM_PR1_IEP0_SLV_DIGIO_DATA_IN_RAW_REG Register
            324. 14.3.6.1.2.324 ICSSM_PR1_IEP0_SLV_DIGIO_DATA_OUT_REG Register
            325. 14.3.6.1.2.325 ICSSM_PR1_IEP0_SLV_DIGIO_DATA_OUT_EN_REG Register
            326. 14.3.6.1.2.326 ICSSM_PR1_IEP0_SLV_DIGIO_EXP_REG Register
            327. 14.3.6.1.2.327 ICSSM_PR1_ICSS_ECAP0_ECAP_SLV_TSCNT Register
            328. 14.3.6.1.2.328 ICSSM_PR1_ICSS_ECAP0_ECAP_SLV_CNTPHS Register
            329. 14.3.6.1.2.329 ICSSM_PR1_ICSS_ECAP0_ECAP_SLV_CAP1 Register
            330. 14.3.6.1.2.330 ICSSM_PR1_ICSS_ECAP0_ECAP_SLV_CAP2 Register
            331. 14.3.6.1.2.331 ICSSM_PR1_ICSS_ECAP0_ECAP_SLV_CAP3 Register
            332. 14.3.6.1.2.332 ICSSM_PR1_ICSS_ECAP0_ECAP_SLV_CAP4 Register
            333. 14.3.6.1.2.333 ICSSM_PR1_ICSS_ECAP0_ECAP_SLV_ECCTL2_ECCTL1 Register
            334. 14.3.6.1.2.334 ICSSM_PR1_ICSS_ECAP0_ECAP_SLV_ECFLG_ECEINT Register
            335. 14.3.6.1.2.335 ICSSM_PR1_ICSS_ECAP0_ECAP_SLV_ECCLR Register
            336. 14.3.6.1.2.336 ICSSM_PR1_ICSS_ECAP0_ECAP_SLV_ECFRC Register
            337. 14.3.6.1.2.337 ICSSM_PR1_ICSS_ECAP0_ECAP_SLV_REVID1 Register
            338. 14.3.6.1.2.338 ICSSM_PR1_MII_RT_PR1_MII_RT_CFG_RXCFG0 Register
            339. 14.3.6.1.2.339 ICSSM_PR1_MII_RT_PR1_MII_RT_CFG_RXCFG1 Register
            340. 14.3.6.1.2.340 ICSSM_PR1_MII_RT_PR1_MII_RT_CFG_TXCFG0 Register
            341. 14.3.6.1.2.341 ICSSM_PR1_MII_RT_PR1_MII_RT_CFG_TXCFG1 Register
            342. 14.3.6.1.2.342 ICSSM_PR1_MII_RT_PR1_MII_RT_CFG_TX_CRC0 Register
            343. 14.3.6.1.2.343 ICSSM_PR1_MII_RT_PR1_MII_RT_CFG_TX_CRC1 Register
            344. 14.3.6.1.2.344 ICSSM_PR1_MII_RT_PR1_MII_RT_CFG_TX_IPG0 Register
            345. 14.3.6.1.2.345 ICSSM_PR1_MII_RT_PR1_MII_RT_CFG_TX_IPG1 Register
            346. 14.3.6.1.2.346 ICSSM_PR1_MII_RT_PR1_MII_RT_CFG_PRS0 Register
            347. 14.3.6.1.2.347 ICSSM_PR1_MII_RT_PR1_MII_RT_CFG_PRS1 Register
            348. 14.3.6.1.2.348 ICSSM_PR1_MII_RT_PR1_MII_RT_CFG_RX_FRMS0 Register
            349. 14.3.6.1.2.349 ICSSM_PR1_MII_RT_PR1_MII_RT_CFG_RX_FRMS1 Register
            350. 14.3.6.1.2.350 ICSSM_PR1_MII_RT_PR1_MII_RT_CFG_RX_PCNT0 Register
            351. 14.3.6.1.2.351 ICSSM_PR1_MII_RT_PR1_MII_RT_CFG_RX_PCNT1 Register
            352. 14.3.6.1.2.352 ICSSM_PR1_MII_RT_PR1_MII_RT_CFG_RX_ERR0 Register
            353. 14.3.6.1.2.353 ICSSM_PR1_MII_RT_PR1_MII_RT_CFG_RX_ERR1 Register
            354. 14.3.6.1.2.354 ICSSM_PR1_MII_RT_PR1_MII_RT_CFG_RX_FIFO_LEVEL0 Register
            355. 14.3.6.1.2.355 ICSSM_PR1_MII_RT_PR1_MII_RT_CFG_RX_FIFO_LEVEL1 Register
            356. 14.3.6.1.2.356 ICSSM_PR1_MII_RT_PR1_MII_RT_CFG_TX_FIFO_LEVEL0 Register
            357. 14.3.6.1.2.357 ICSSM_PR1_MII_RT_PR1_MII_RT_CFG_TX_FIFO_LEVEL1 Register
            358. 14.3.6.1.2.358 ICSSM_PR1_MDIO_V1P7_MDIO_MDIO_VERSION_REG Register
            359. 14.3.6.1.2.359 ICSSM_PR1_MDIO_V1P7_MDIO_CONTROL_REG Register
            360. 14.3.6.1.2.360 ICSSM_PR1_MDIO_V1P7_MDIO_ALIVE_REG Register
            361. 14.3.6.1.2.361 ICSSM_PR1_MDIO_V1P7_MDIO_LINK_REG Register
            362. 14.3.6.1.2.362 ICSSM_PR1_MDIO_V1P7_MDIO_LINK_INT_RAW_REG Register
            363. 14.3.6.1.2.363 ICSSM_PR1_MDIO_V1P7_MDIO_LINK_INT_MASKED_REG Register
            364. 14.3.6.1.2.364 ICSSM_PR1_MDIO_V1P7_MDIO_LINK_INT_MASK_SET_REG Register
            365. 14.3.6.1.2.365 ICSSM_PR1_MDIO_V1P7_MDIO_LINK_INT_MASK_CLEAR_REG Register
            366. 14.3.6.1.2.366 ICSSM_PR1_MDIO_V1P7_MDIO_USER_INT_RAW_REG Register
            367. 14.3.6.1.2.367 ICSSM_PR1_MDIO_V1P7_MDIO_USER_INT_MASKED_REG Register
            368. 14.3.6.1.2.368 ICSSM_PR1_MDIO_V1P7_MDIO_USER_INT_MASK_SET_REG Register
            369. 14.3.6.1.2.369 ICSSM_PR1_MDIO_V1P7_MDIO_USER_INT_MASK_CLEAR_REG Register
            370. 14.3.6.1.2.370 ICSSM_PR1_MDIO_V1P7_MDIO_MANUAL_IF_REG Register
            371. 14.3.6.1.2.371 ICSSM_PR1_MDIO_V1P7_MDIO_POLL_REG Register
            372. 14.3.6.1.2.372 ICSSM_PR1_MDIO_V1P7_MDIO_POLL_EN_REG Register
            373. 14.3.6.1.2.373 ICSSM_PR1_MDIO_V1P7_MDIO_CLAUS45_REG Register
            374. 14.3.6.1.2.374 ICSSM_PR1_MDIO_V1P7_MDIO_USER_ADDR0_REG Register
            375. 14.3.6.1.2.375 ICSSM_PR1_MDIO_V1P7_MDIO_USER_ADDR1_REG Register
            376. 14.3.6.1.2.376 ICSSM_PR1_MDIO_V1P7_MDIO_USER_GROUP_USER_ACCESS_REG_j Register
            377. 14.3.6.1.2.377 ICSSM_PR1_MDIO_V1P7_MDIO_USER_GROUP_USER_PHY_SEL_REG_j Register
            378. 14.3.6.1.2.378 ICSSM_PR1_MII_RT_PR1_MII_RT_G_CFG_REGS_G_ICSS_G_CFG Register
            379. 14.3.6.1.2.379 ICSSM_PR1_MII_RT_PR1_MII_RT_G_CFG_REGS_G_PREEMPT_CFG Register
            380. 14.3.6.1.2.380 ICSSM_PR1_MII_RT_PR1_MII_RT_G_CFG_REGS_G_SMDT1S_CFG Register
            381. 14.3.6.1.2.381 ICSSM_PR1_MII_RT_PR1_MII_RT_G_CFG_REGS_G_SMDT1C_CFG Register
            382. 14.3.6.1.2.382 ICSSM_PR1_MII_RT_PR1_MII_RT_G_CFG_REGS_G_POOL_PTR_CFG Register
            383. 14.3.6.1.2.383 ICSSM_PR1_MII_RT_PR1_MII_RT_G_CFG_REGS_G_TX_EARLY_EOF Register
            384. 14.3.6.1.2.384 ICSSM_PR1_MII_RT_PR1_MII_RT_G_CFG_REGS_G_FRAG_CNT_CFG Register
            385. 14.3.6.1.2.385 ICSSM_PR1_MII_RT_PR1_MII_RT_G_CFG_REGS_G_QUEUE0 Register
            386. 14.3.6.1.2.386 ICSSM_PR1_MII_RT_PR1_MII_RT_G_CFG_REGS_G_QUEUE1 Register
            387. 14.3.6.1.2.387 ICSSM_PR1_MII_RT_PR1_MII_RT_G_CFG_REGS_G_QUEUE2 Register
            388. 14.3.6.1.2.388 ICSSM_PR1_MII_RT_PR1_MII_RT_G_CFG_REGS_G_QUEUE3 Register
            389. 14.3.6.1.2.389 ICSSM_PR1_MII_RT_PR1_MII_RT_G_CFG_REGS_G_QUEUE4 Register
            390. 14.3.6.1.2.390 ICSSM_PR1_MII_RT_PR1_MII_RT_G_CFG_REGS_G_QUEUE5 Register
            391. 14.3.6.1.2.391 ICSSM_PR1_MII_RT_PR1_MII_RT_G_CFG_REGS_G_QUEUE6 Register
            392. 14.3.6.1.2.392 ICSSM_PR1_MII_RT_PR1_MII_RT_G_CFG_REGS_G_QUEUE7 Register
            393. 14.3.6.1.2.393 ICSSM_PR1_MII_RT_PR1_MII_RT_G_CFG_REGS_G_QUEUE8 Register
            394. 14.3.6.1.2.394 ICSSM_PR1_MII_RT_PR1_MII_RT_G_CFG_REGS_G_QUEUE9 Register
            395. 14.3.6.1.2.395 ICSSM_PR1_MII_RT_PR1_MII_RT_G_CFG_REGS_G_QUEUE10 Register
            396. 14.3.6.1.2.396 ICSSM_PR1_MII_RT_PR1_MII_RT_G_CFG_REGS_G_QUEUE11 Register
            397. 14.3.6.1.2.397 ICSSM_PR1_MII_RT_PR1_MII_RT_G_CFG_REGS_G_QUEUE12 Register
            398. 14.3.6.1.2.398 ICSSM_PR1_MII_RT_PR1_MII_RT_G_CFG_REGS_G_QUEUE13 Register
            399. 14.3.6.1.2.399 ICSSM_PR1_MII_RT_PR1_MII_RT_G_CFG_REGS_G_QUEUE14 Register
            400. 14.3.6.1.2.400 ICSSM_PR1_MII_RT_PR1_MII_RT_G_CFG_REGS_G_QUEUE15 Register
            401. 14.3.6.1.2.401 ICSSM_PR1_MII_RT_PR1_MII_RT_G_CFG_REGS_G_QUEUE16 Register
            402. 14.3.6.1.2.402 ICSSM_PR1_MII_RT_PR1_MII_RT_G_CFG_REGS_G_QUEUE17 Register
            403. 14.3.6.1.2.403 ICSSM_PR1_MII_RT_PR1_MII_RT_G_CFG_REGS_G_QUEUE18 Register
            404. 14.3.6.1.2.404 ICSSM_PR1_MII_RT_PR1_MII_RT_G_CFG_REGS_G_QUEUE19 Register
            405. 14.3.6.1.2.405 ICSSM_PR1_MII_RT_PR1_MII_RT_G_CFG_REGS_G_QUEUE20 Register
            406. 14.3.6.1.2.406 ICSSM_PR1_MII_RT_PR1_MII_RT_G_CFG_REGS_G_QUEUE21 Register
            407. 14.3.6.1.2.407 ICSSM_PR1_MII_RT_PR1_MII_RT_G_CFG_REGS_G_QUEUE22 Register
            408. 14.3.6.1.2.408 ICSSM_PR1_MII_RT_PR1_MII_RT_G_CFG_REGS_G_QUEUE23 Register
            409. 14.3.6.1.2.409 ICSSM_PR1_MII_RT_PR1_MII_RT_G_CFG_REGS_G_QUEUE24 Register
            410. 14.3.6.1.2.410 ICSSM_PR1_MII_RT_PR1_MII_RT_G_CFG_REGS_G_QUEUE25 Register
            411. 14.3.6.1.2.411 ICSSM_PR1_MII_RT_PR1_MII_RT_G_CFG_REGS_G_QUEUE26 Register
            412. 14.3.6.1.2.412 ICSSM_PR1_MII_RT_PR1_MII_RT_G_CFG_REGS_G_QUEUE27 Register
            413. 14.3.6.1.2.413 ICSSM_PR1_MII_RT_PR1_MII_RT_G_CFG_REGS_G_QUEUE28 Register
            414. 14.3.6.1.2.414 ICSSM_PR1_MII_RT_PR1_MII_RT_G_CFG_REGS_G_QUEUE29 Register
            415. 14.3.6.1.2.415 ICSSM_PR1_MII_RT_PR1_MII_RT_G_CFG_REGS_G_QUEUE30 Register
            416. 14.3.6.1.2.416 ICSSM_PR1_MII_RT_PR1_MII_RT_G_CFG_REGS_G_QUEUE31 Register
            417. 14.3.6.1.2.417 ICSSM_PR1_MII_RT_PR1_MII_RT_G_CFG_REGS_G_QUEUE_PEEK0 Register
            418. 14.3.6.1.2.418 ICSSM_PR1_MII_RT_PR1_MII_RT_G_CFG_REGS_G_QUEUE_PEEK1 Register
            419. 14.3.6.1.2.419 ICSSM_PR1_MII_RT_PR1_MII_RT_G_CFG_REGS_G_QUEUE_PEEK2 Register
            420. 14.3.6.1.2.420 ICSSM_PR1_MII_RT_PR1_MII_RT_G_CFG_REGS_G_QUEUE_PEEK3 Register
            421. 14.3.6.1.2.421 ICSSM_PR1_MII_RT_PR1_MII_RT_G_CFG_REGS_G_QUEUE_PEEK4 Register
            422. 14.3.6.1.2.422 ICSSM_PR1_MII_RT_PR1_MII_RT_G_CFG_REGS_G_QUEUE_PEEK5 Register
            423. 14.3.6.1.2.423 ICSSM_PR1_MII_RT_PR1_MII_RT_G_CFG_REGS_G_QUEUE_PEEK6 Register
            424. 14.3.6.1.2.424 ICSSM_PR1_MII_RT_PR1_MII_RT_G_CFG_REGS_G_QUEUE_PEEK7 Register
            425. 14.3.6.1.2.425 ICSSM_PR1_MII_RT_PR1_MII_RT_G_CFG_REGS_G_QUEUE_PEEK8 Register
            426. 14.3.6.1.2.426 ICSSM_PR1_MII_RT_PR1_MII_RT_G_CFG_REGS_G_QUEUE_PEEK9 Register
            427. 14.3.6.1.2.427 ICSSM_PR1_MII_RT_PR1_MII_RT_G_CFG_REGS_G_QUEUE_PEEK10 Register
            428. 14.3.6.1.2.428 ICSSM_PR1_MII_RT_PR1_MII_RT_G_CFG_REGS_G_QUEUE_PEEK11 Register
            429. 14.3.6.1.2.429 ICSSM_PR1_MII_RT_PR1_MII_RT_G_CFG_REGS_G_QUEUE_PEEK12 Register
            430. 14.3.6.1.2.430 ICSSM_PR1_MII_RT_PR1_MII_RT_G_CFG_REGS_G_QUEUE_PEEK13 Register
            431. 14.3.6.1.2.431 ICSSM_PR1_MII_RT_PR1_MII_RT_G_CFG_REGS_G_QUEUE_PEEK14 Register
            432. 14.3.6.1.2.432 ICSSM_PR1_MII_RT_PR1_MII_RT_G_CFG_REGS_G_QUEUE_PEEK15 Register
            433. 14.3.6.1.2.433 ICSSM_PR1_MII_RT_PR1_MII_RT_G_CFG_REGS_G_QUEUE_CNT0 Register
            434. 14.3.6.1.2.434 ICSSM_PR1_MII_RT_PR1_MII_RT_G_CFG_REGS_G_QUEUE_CNT1 Register
            435. 14.3.6.1.2.435 ICSSM_PR1_MII_RT_PR1_MII_RT_G_CFG_REGS_G_QUEUE_CNT2 Register
            436. 14.3.6.1.2.436 ICSSM_PR1_MII_RT_PR1_MII_RT_G_CFG_REGS_G_QUEUE_CNT3 Register
            437. 14.3.6.1.2.437 ICSSM_PR1_MII_RT_PR1_MII_RT_G_CFG_REGS_G_QUEUE_CNT4 Register
            438. 14.3.6.1.2.438 ICSSM_PR1_MII_RT_PR1_MII_RT_G_CFG_REGS_G_QUEUE_CNT5 Register
            439. 14.3.6.1.2.439 ICSSM_PR1_MII_RT_PR1_MII_RT_G_CFG_REGS_G_QUEUE_CNT6 Register
            440. 14.3.6.1.2.440 ICSSM_PR1_MII_RT_PR1_MII_RT_G_CFG_REGS_G_QUEUE_CNT7 Register
            441. 14.3.6.1.2.441 ICSSM_PR1_MII_RT_PR1_MII_RT_G_CFG_REGS_G_QUEUE_CNT8 Register
            442. 14.3.6.1.2.442 ICSSM_PR1_MII_RT_PR1_MII_RT_G_CFG_REGS_G_QUEUE_CNT9 Register
            443. 14.3.6.1.2.443 ICSSM_PR1_MII_RT_PR1_MII_RT_G_CFG_REGS_G_QUEUE_CNT10 Register
            444. 14.3.6.1.2.444 ICSSM_PR1_MII_RT_PR1_MII_RT_G_CFG_REGS_G_QUEUE_CNT11 Register
            445. 14.3.6.1.2.445 ICSSM_PR1_MII_RT_PR1_MII_RT_G_CFG_REGS_G_QUEUE_CNT12 Register
            446. 14.3.6.1.2.446 ICSSM_PR1_MII_RT_PR1_MII_RT_G_CFG_REGS_G_QUEUE_CNT13 Register
            447. 14.3.6.1.2.447 ICSSM_PR1_MII_RT_PR1_MII_RT_G_CFG_REGS_G_QUEUE_CNT14 Register
            448. 14.3.6.1.2.448 ICSSM_PR1_MII_RT_PR1_MII_RT_G_CFG_REGS_G_QUEUE_CNT15 Register
            449. 14.3.6.1.2.449 ICSSM_PR1_MII_RT_PR1_MII_RT_G_CFG_REGS_G_QUEUE_CNT16 Register
            450. 14.3.6.1.2.450 ICSSM_PR1_MII_RT_PR1_MII_RT_G_CFG_REGS_G_QUEUE_CNT17 Register
            451. 14.3.6.1.2.451 ICSSM_PR1_MII_RT_PR1_MII_RT_G_CFG_REGS_G_QUEUE_CNT18 Register
            452. 14.3.6.1.2.452 ICSSM_PR1_MII_RT_PR1_MII_RT_G_CFG_REGS_G_QUEUE_CNT19 Register
            453. 14.3.6.1.2.453 ICSSM_PR1_MII_RT_PR1_MII_RT_G_CFG_REGS_G_QUEUE_CNT20 Register
            454. 14.3.6.1.2.454 ICSSM_PR1_MII_RT_PR1_MII_RT_G_CFG_REGS_G_QUEUE_CNT21 Register
            455. 14.3.6.1.2.455 ICSSM_PR1_MII_RT_PR1_MII_RT_G_CFG_REGS_G_QUEUE_CNT22 Register
            456. 14.3.6.1.2.456 ICSSM_PR1_MII_RT_PR1_MII_RT_G_CFG_REGS_G_QUEUE_CNT23 Register
            457. 14.3.6.1.2.457 ICSSM_PR1_MII_RT_PR1_MII_RT_G_CFG_REGS_G_QUEUE_CNT24 Register
            458. 14.3.6.1.2.458 ICSSM_PR1_MII_RT_PR1_MII_RT_G_CFG_REGS_G_QUEUE_CNT25 Register
            459. 14.3.6.1.2.459 ICSSM_PR1_MII_RT_PR1_MII_RT_G_CFG_REGS_G_QUEUE_CNT26 Register
            460. 14.3.6.1.2.460 ICSSM_PR1_MII_RT_PR1_MII_RT_G_CFG_REGS_G_QUEUE_CNT27 Register
            461. 14.3.6.1.2.461 ICSSM_PR1_MII_RT_PR1_MII_RT_G_CFG_REGS_G_QUEUE_CNT28 Register
            462. 14.3.6.1.2.462 ICSSM_PR1_MII_RT_PR1_MII_RT_G_CFG_REGS_G_QUEUE_CNT29 Register
            463. 14.3.6.1.2.463 ICSSM_PR1_MII_RT_PR1_MII_RT_G_CFG_REGS_G_QUEUE_CNT30 Register
            464. 14.3.6.1.2.464 ICSSM_PR1_MII_RT_PR1_MII_RT_G_CFG_REGS_G_QUEUE_CNT31 Register
            465. 14.3.6.1.2.465 ICSSM_PR1_MII_RT_PR1_MII_RT_G_CFG_REGS_G_QUEUE_RESET Register
            466. 14.3.6.1.2.466 ICSSM_ECC_AGGR_REV Register
            467. 14.3.6.1.2.467 ICSSM_ECC_AGGR_VECTOR Register
            468. 14.3.6.1.2.468 ICSSM_ECC_AGGR_STAT Register
            469. 14.3.6.1.2.469 ICSSM_ECC_AGGR_RESERVED_SVBUS_j Register
            470. 14.3.6.1.2.470 ICSSM_ECC_AGGR_SEC_EOI_REG Register
            471. 14.3.6.1.2.471 ICSSM_ECC_AGGR_SEC_STATUS_REG0 Register
            472. 14.3.6.1.2.472 ICSSM_ECC_AGGR_SEC_ENABLE_SET_REG0 Register
            473. 14.3.6.1.2.473 ICSSM_ECC_AGGR_SEC_ENABLE_CLR_REG0 Register
            474. 14.3.6.1.2.474 ICSSM_ECC_AGGR_DED_EOI_REG Register
            475. 14.3.6.1.2.475 ICSSM_ECC_AGGR_DED_STATUS_REG0 Register
            476. 14.3.6.1.2.476 ICSSM_ECC_AGGR_DED_ENABLE_SET_REG0 Register
            477. 14.3.6.1.2.477 ICSSM_ECC_AGGR_DED_ENABLE_CLR_REG0 Register
            478. 14.3.6.1.2.478 ICSSM_ECC_AGGR_AGGR_ENABLE_SET Register
            479. 14.3.6.1.2.479 ICSSM_ECC_AGGR_AGGR_ENABLE_CLR Register
            480. 14.3.6.1.2.480 ICSSM_ECC_AGGR_AGGR_STATUS_SET Register
            481. 14.3.6.1.2.481 ICSSM_ECC_AGGR_AGGR_STATUS_CLR Register
      7. 14.3.7 GPU Registers
        1. 14.3.7.1 Graphics Processing Unit (GPU)
          1. 14.3.7.1.1 GPU Registers Description
        2. 14.3.7.2 gpu_rs_bw_limiter
          1. 14.3.7.2.1 gpu_rs_bw_limiter Summaries
            1.         8231
          2. 14.3.7.2.2 gpu_rs_bw_limiter Registers
            1. 14.3.7.2.2.1  GPU_RS_BW_LIMITER_REGS_PID Register
            2. 14.3.7.2.2.2  GPU_RS_BW_LIMITER_REGS_CTRL Register
            3. 14.3.7.2.2.3  GPU_RS_BW_LIMITER_REGS_RD_BW_CIR Register
            4. 14.3.7.2.2.4  GPU_RS_BW_LIMITER_REGS_RD_BW_PIR Register
            5. 14.3.7.2.2.5  GPU_RS_BW_LIMITER_REGS_RD_BW_BURST_OFFSET Register
            6. 14.3.7.2.2.6  GPU_RS_BW_LIMITER_REGS_RD_BW_INFO Register
            7. 14.3.7.2.2.7  GPU_RS_BW_LIMITER_REGS_RD_BW_STATS Register
            8. 14.3.7.2.2.8  GPU_RS_BW_LIMITER_REGS_RD_BW_STATS_THRSHLD Register
            9. 14.3.7.2.2.9  GPU_RS_BW_LIMITER_REGS_RD_BW_WINDOWS_CNT Register
            10. 14.3.7.2.2.10 GPU_RS_BW_LIMITER_REGS_RD_BW_STATS_CIR Register
            11. 14.3.7.2.2.11 GPU_RS_BW_LIMITER_REGS_RD_BW_STATS_PIR Register
            12. 14.3.7.2.2.12 GPU_RS_BW_LIMITER_REGS_RD_BW_THRSHLD_CNT Register
            13. 14.3.7.2.2.13 GPU_RS_BW_LIMITER_REGS_RD_BYTES_MAX Register
            14. 14.3.7.2.2.14 GPU_RS_BW_LIMITER_REGS_RD_TXN Register
            15. 14.3.7.2.2.15 GPU_RS_BW_LIMITER_REGS_RD_TXN_INFO Register
            16. 14.3.7.2.2.16 GPU_RS_BW_LIMITER_REGS_RD_TXN_STATS Register
            17. 14.3.7.2.2.17 GPU_RS_BW_LIMITER_REGS_RD_TXN_STATS_THRSHLD Register
            18. 14.3.7.2.2.18 GPU_RS_BW_LIMITER_REGS_RD_TXN_WINDOWS_CNT Register
            19. 14.3.7.2.2.19 GPU_RS_BW_LIMITER_REGS_RD_TXN_LIMIT_CNT Register
            20. 14.3.7.2.2.20 GPU_RS_BW_LIMITER_REGS_RD_TXN_THRESHOLD_CNT Register
            21. 14.3.7.2.2.21 GPU_RS_BW_LIMITER_REGS_RD_TXN_LIMIT_TOTAL Register
            22. 14.3.7.2.2.22 GPU_RS_BW_LIMITER_REGS_RD_TXN_THRESHOLD_TOTAL Register
            23. 14.3.7.2.2.23 GPU_RS_BW_LIMITER_REGS_RD_TXN_MAX Register
        3. 14.3.7.3 gpu_ws_bw_limiter
          1. 14.3.7.3.1 gpu_ws_bw_limiter Summaries
            1.         8258
          2. 14.3.7.3.2 gpu_ws_bw_limiter Registers
            1. 14.3.7.3.2.1  GPU_WS_BW_LIMITER_REGS_PID Register
            2. 14.3.7.3.2.2  GPU_WS_BW_LIMITER_REGS_CTRL Register
            3. 14.3.7.3.2.3  GPU_WS_BW_LIMITER_REGS_WR_BW_CIR Register
            4. 14.3.7.3.2.4  GPU_WS_BW_LIMITER_REGS_WR_BW_PIR Register
            5. 14.3.7.3.2.5  GPU_WS_BW_LIMITER_REGS_WR_BW_BURST_OFFSET Register
            6. 14.3.7.3.2.6  GPU_WS_BW_LIMITER_REGS_WR_BW_INFO Register
            7. 14.3.7.3.2.7  GPU_WS_BW_LIMITER_REGS_WR_BW_STATS Register
            8. 14.3.7.3.2.8  GPU_WS_BW_LIMITER_REGS_WR_BW_STATS_THRSHLD Register
            9. 14.3.7.3.2.9  GPU_WS_BW_LIMITER_REGS_WR_BW_WINDOWS_CNT Register
            10. 14.3.7.3.2.10 GPU_WS_BW_LIMITER_REGS_WR_BW_STATS_CIR Register
            11. 14.3.7.3.2.11 GPU_WS_BW_LIMITER_REGS_WR_BW_STATS_PIR Register
            12. 14.3.7.3.2.12 GPU_WS_BW_LIMITER_REGS_WR_BW_THRSHLD_CNT Register
            13. 14.3.7.3.2.13 GPU_WS_BW_LIMITER_REGS_WR_BYTES_MAX Register
            14. 14.3.7.3.2.14 GPU_WS_BW_LIMITER_REGS_WR_TXN Register
            15. 14.3.7.3.2.15 GPU_WS_BW_LIMITER_REGS_WR_TXN_INFO Register
            16. 14.3.7.3.2.16 GPU_WS_BW_LIMITER_REGS_WR_TXN_STATS Register
            17. 14.3.7.3.2.17 GPU_WS_BW_LIMITER_REGS_WR_TXN_STATS_THRSHLD Register
            18. 14.3.7.3.2.18 GPU_WS_BW_LIMITER_REGS_WR_TXN_WINDOWS_CNT Register
            19. 14.3.7.3.2.19 GPU_WS_BW_LIMITER_REGS_WR_TXN_LIMIT_CNT Register
            20. 14.3.7.3.2.20 GPU_WS_BW_LIMITER_REGS_WR_TXN_THRESHOLD_CNT Register
            21. 14.3.7.3.2.21 GPU_WS_BW_LIMITER_REGS_WR_TXN_LIMIT_TOTAL Register
            22. 14.3.7.3.2.22 GPU_WS_BW_LIMITER_REGS_WR_TXN_THRESHOLD_TOTAL Register
            23. 14.3.7.3.2.23 GPU_WS_BW_LIMITER_REGS_WR_TXN_MAX Register
    4. 14.4  Interprocessor Communication Registers
      1. 14.4.1 Mailbox Registers
        1. 14.4.1.1 MAILBOX_CLUSTER_0
          1. 14.4.1.1.1 MAILBOX_CLUSTER_0 Summaries
            1.         8287
          2. 14.4.1.1.2 MAILBOX_CLUSTER_0 Registers
            1. 14.4.1.1.2.1  MAILBOX_CLUSTER_0_REGS0_REVISION Register
            2. 14.4.1.1.2.2  MAILBOX_CLUSTER_0_REGS0_SYSCONFIG Register
            3. 14.4.1.1.2.3  MAILBOX_CLUSTER_0_REGS0_MESSAGE_j Register
            4. 14.4.1.1.2.4  MAILBOX_CLUSTER_0_REGS0_FIFO_STATUS_j Register
            5. 14.4.1.1.2.5  MAILBOX_CLUSTER_0_REGS0_MSG_STATUS_j Register
            6. 14.4.1.1.2.6  MAILBOX_CLUSTER_0_REGS0_IRQ_EOI Register
            7. 14.4.1.1.2.7  MAILBOX_CLUSTER_0_REGS0_USERS_IRQ_STATUS_RAW_j Register
            8. 14.4.1.1.2.8  MAILBOX_CLUSTER_0_REGS0_USERS_IRQ_STATUS_CLR_j Register
            9. 14.4.1.1.2.9  MAILBOX_CLUSTER_0_REGS0_USERS_IRQ_ENABLE_SET_j Register
            10. 14.4.1.1.2.10 MAILBOX_CLUSTER_0_REGS0_USERS_IRQ_ENABLE_CLR_j Register
      2. 14.4.2 Spinlock Registers
        1. 14.4.2.1 SPINLOCK
          1. 14.4.2.1.1 SPINLOCK Summaries
            1.         8302
          2. 14.4.2.1.2 SPINLOCK Registers
            1. 14.4.2.1.2.1 SPINLOCK_REVISION Register
            2. 14.4.2.1.2.2 SPINLOCK_SYSCONFIG Register
            3. 14.4.2.1.2.3 SPINLOCK_SYSTATUS Register
            4. 14.4.2.1.2.4 SPINLOCK_LOCK_REG_j Register
    5. 14.5  Memory Controller Registers
      1. 14.5.1 ROM
        1. 14.5.1.1 ROM Summaries
          1.        8311
        2. 14.5.1.2 ROM Registers
          1. 14.5.1.2.1 ROM_ROM_REG_j Register
      2. 14.5.2 PSRAMECC
        1. 14.5.2.1 PSRAMECC Summaries
          1.        8316
          2.        8317
        2. 14.5.2.2 PSRAMECC Registers
          1. 14.5.2.2.1  PSRAMECC_RAM_RAM_REG_j Register
          2. 14.5.2.2.2  ECC_AGGR_REV Register
          3. 14.5.2.2.3  ECC_AGGR_VECTOR Register
          4. 14.5.2.2.4  ECC_AGGR_STAT Register
          5. 14.5.2.2.5  ECC_AGGR_RESERVED_SVBUS_j Register
          6. 14.5.2.2.6  ECC_AGGR_SEC_EOI_REG Register
          7. 14.5.2.2.7  ECC_AGGR_SEC_STATUS_REG0 Register
          8. 14.5.2.2.8  ECC_AGGR_SEC_ENABLE_SET_REG0 Register
          9. 14.5.2.2.9  ECC_AGGR_SEC_ENABLE_CLR_REG0 Register
          10. 14.5.2.2.10 ECC_AGGR_DED_EOI_REG Register
          11. 14.5.2.2.11 ECC_AGGR_DED_STATUS_REG0 Register
          12. 14.5.2.2.12 ECC_AGGR_DED_ENABLE_SET_REG0 Register
          13. 14.5.2.2.13 ECC_AGGR_DED_ENABLE_CLR_REG0 Register
          14. 14.5.2.2.14 ECC_AGGR_AGGR_ENABLE_SET Register
          15. 14.5.2.2.15 ECC_AGGR_AGGR_ENABLE_CLR Register
          16. 14.5.2.2.16 ECC_AGGR_AGGR_STATUS_SET Register
          17. 14.5.2.2.17 ECC_AGGR_AGGR_STATUS_CLR Register
      3. 14.5.3 PSRAMECC_16k
        1. 14.5.3.1 PSRAMECC_16k Summaries
          1.        8338
          2.        8339
        2. 14.5.3.2 PSRAMECC_16k Registers
          1. 14.5.3.2.1  PSRAMECC_16K_ECC_AGGR_REV Register
          2. 14.5.3.2.2  PSRAMECC_16K_ECC_AGGR_VECTOR Register
          3. 14.5.3.2.3  PSRAMECC_16K_ECC_AGGR_STAT Register
          4. 14.5.3.2.4  PSRAMECC_16K_ECC_AGGR_RESERVED_SVBUS_j Register
          5. 14.5.3.2.5  PSRAMECC_16K_ECC_AGGR_SEC_EOI_REG Register
          6. 14.5.3.2.6  PSRAMECC_16K_ECC_AGGR_SEC_STATUS_REG0 Register
          7. 14.5.3.2.7  PSRAMECC_16K_ECC_AGGR_SEC_ENABLE_SET_REG0 Register
          8. 14.5.3.2.8  PSRAMECC_16K_ECC_AGGR_SEC_ENABLE_CLR_REG0 Register
          9. 14.5.3.2.9  PSRAMECC_16K_ECC_AGGR_DED_EOI_REG Register
          10. 14.5.3.2.10 PSRAMECC_16K_ECC_AGGR_DED_STATUS_REG0 Register
          11. 14.5.3.2.11 PSRAMECC_16K_ECC_AGGR_DED_ENABLE_SET_REG0 Register
          12. 14.5.3.2.12 PSRAMECC_16K_ECC_AGGR_DED_ENABLE_CLR_REG0 Register
          13. 14.5.3.2.13 PSRAMECC_16K_ECC_AGGR_AGGR_ENABLE_SET Register
          14. 14.5.3.2.14 PSRAMECC_16K_ECC_AGGR_AGGR_ENABLE_CLR Register
          15. 14.5.3.2.15 PSRAMECC_16K_ECC_AGGR_AGGR_STATUS_SET Register
          16. 14.5.3.2.16 PSRAMECC_16K_ECC_AGGR_AGGR_STATUS_CLR Register
          17. 14.5.3.2.17 PSRAMECC_16K_RAM_RAM_REG_j Register
      4. 14.5.4 ddr16ss
        1. 14.5.4.1 ddr16ss Summaries
          1.        8360
          2.        8361
        2. 14.5.4.2 ddr16ss Registers
          1. 14.5.4.2.1    EMIF_SSCFG_SS_ID_REV_REG Register
          2. 14.5.4.2.2    EMIF_SSCFG_SS_CTL_REG Register
          3. 14.5.4.2.3    EMIF_SSCFG_V2A_CTL_REG Register
          4. 14.5.4.2.4    EMIF_SSCFG_V2A_R1_MAT_REG Register
          5. 14.5.4.2.5    EMIF_SSCFG_V2A_R2_MAT_REG Register
          6. 14.5.4.2.6    EMIF_SSCFG_V2A_R3_MAT_REG Register
          7. 14.5.4.2.7    EMIF_SSCFG_V2A_DEF_PRI_MAP_REG Register
          8. 14.5.4.2.8    EMIF_SSCFG_V2A_R1_PRI_MAP_REG Register
          9. 14.5.4.2.9    EMIF_SSCFG_V2A_R2_PRI_MAP_REG Register
          10. 14.5.4.2.10   EMIF_SSCFG_V2A_R3_PRI_MAP_REG Register
          11. 14.5.4.2.11   EMIF_SSCFG_V2A_OLD_CMD_PR_REG Register
          12. 14.5.4.2.12   EMIF_SSCFG_V2A_AERR_LOG1_REG Register
          13. 14.5.4.2.13   EMIF_SSCFG_V2A_AERR_LOG2_REG Register
          14. 14.5.4.2.14   EMIF_SSCFG_V2A_BUS_TO Register
          15. 14.5.4.2.15   EMIF_SSCFG_V2A_INT_RAW_REG Register
          16. 14.5.4.2.16   EMIF_SSCFG_V2A_INT_STAT_REG Register
          17. 14.5.4.2.17   EMIF_SSCFG_V2A_INT_SET_REG Register
          18. 14.5.4.2.18   EMIF_SSCFG_V2A_INT_CLR_REG Register
          19. 14.5.4.2.19   EMIF_SSCFG_V2A_EOI_REG Register
          20. 14.5.4.2.20   EMIF_SSCFG_PERF_CNT_SEL_REG Register
          21. 14.5.4.2.21   EMIF_SSCFG_PERF_CNT1_REG Register
          22. 14.5.4.2.22   EMIF_SSCFG_PERF_CNT2_REG Register
          23. 14.5.4.2.23   EMIF_SSCFG_PERF_CNT3_REG Register
          24. 14.5.4.2.24   EMIF_SSCFG_PERF_CNT4_REG Register
          25. 14.5.4.2.25   EMIF_SSCFG_ECC_CTRL_REG Register
          26. 14.5.4.2.26   EMIF_SSCFG_ECC_RID_INDX_REG Register
          27. 14.5.4.2.27   EMIF_SSCFG_ECC_RID_VAL_REG Register
          28. 14.5.4.2.28   EMIF_SSCFG_ECC_R0_STR_ADDR_REG Register
          29. 14.5.4.2.29   EMIF_SSCFG_ECC_R0_END_ADDR_REG Register
          30. 14.5.4.2.30   EMIF_SSCFG_ECC_R1_STR_ADDR_REG Register
          31. 14.5.4.2.31   EMIF_SSCFG_ECC_R1_END_ADDR_REG Register
          32. 14.5.4.2.32   EMIF_SSCFG_ECC_R2_STR_ADDR_REG Register
          33. 14.5.4.2.33   EMIF_SSCFG_ECC_R2_END_ADDR_REG Register
          34. 14.5.4.2.34   EMIF_SSCFG_ECC_1B_ERR_CNT_REG Register
          35. 14.5.4.2.35   EMIF_SSCFG_ECC_1B_ERR_THRSH_REG Register
          36. 14.5.4.2.36   EMIF_SSCFG_ECC_1B_ERR_ADR_LOG_REG Register
          37. 14.5.4.2.37   EMIF_SSCFG_ECC_1B_ERR_MSK_LOG_REG Register
          38. 14.5.4.2.38   EMIF_SSCFG_ECC_2B_ERR_ADR_LOG_REG Register
          39. 14.5.4.2.39   EMIF_SSCFG_ECC_2B_ERR_MSK_LOG_REG Register
          40. 14.5.4.2.40   EMIF_SSCFG_PHY_TEST_CTRL1_REG Register
          41. 14.5.4.2.41   EMIF_SSCFG_PHY_TEST_CTRL2_REG Register
          42. 14.5.4.2.42   EMIF_SSCFG_PHY_TEST_CTRL3_REG Register
          43. 14.5.4.2.43   EMIF_SSCFG_PHY_TEST_CTRL4_REG Register
          44. 14.5.4.2.44   EMIF_SSCFG_PHY_TEST_CTRL5_REG Register
          45. 14.5.4.2.45   EMIF_SSCFG_PHY_TEST_CTRL6_REG Register
          46. 14.5.4.2.46   EMIF_SSCFG_PHY_TEST_CTRL7_REG Register
          47. 14.5.4.2.47   EMIF_SSCFG_PHY_TEST_CTRL8_REG Register
          48. 14.5.4.2.48   EMIF_SSCFG_PHY_TEST_CTRL9_REG Register
          49. 14.5.4.2.49   EMIF_SSCFG_PHY_TEST_CTRL10_REG Register
          50. 14.5.4.2.50   EMIF_SSCFG_PHY_TEST_STAT1_REG Register
          51. 14.5.4.2.51   EMIF_SSCFG_PHY_TEST_STAT2_REG Register
          52. 14.5.4.2.52   EMIF_CTLCFG_DENALI_CTL_0 Register
          53. 14.5.4.2.53   EMIF_CTLCFG_DENALI_CTL_1 Register
          54. 14.5.4.2.54   EMIF_CTLCFG_DENALI_CTL_2 Register
          55. 14.5.4.2.55   EMIF_CTLCFG_DENALI_CTL_3 Register
          56. 14.5.4.2.56   EMIF_CTLCFG_DENALI_CTL_4 Register
          57. 14.5.4.2.57   EMIF_CTLCFG_DENALI_CTL_5 Register
          58. 14.5.4.2.58   EMIF_CTLCFG_DENALI_CTL_6 Register
          59. 14.5.4.2.59   EMIF_CTLCFG_DENALI_CTL_7 Register
          60. 14.5.4.2.60   EMIF_CTLCFG_DENALI_CTL_8 Register
          61. 14.5.4.2.61   EMIF_CTLCFG_DENALI_CTL_9 Register
          62. 14.5.4.2.62   EMIF_CTLCFG_DENALI_CTL_10 Register
          63. 14.5.4.2.63   EMIF_CTLCFG_DENALI_CTL_11 Register
          64. 14.5.4.2.64   EMIF_CTLCFG_DENALI_CTL_12 Register
          65. 14.5.4.2.65   EMIF_CTLCFG_DENALI_CTL_13 Register
          66. 14.5.4.2.66   EMIF_CTLCFG_DENALI_CTL_14 Register
          67. 14.5.4.2.67   EMIF_CTLCFG_DENALI_CTL_15 Register
          68. 14.5.4.2.68   EMIF_CTLCFG_DENALI_CTL_16 Register
          69. 14.5.4.2.69   EMIF_CTLCFG_DENALI_CTL_17 Register
          70. 14.5.4.2.70   EMIF_CTLCFG_DENALI_CTL_18 Register
          71. 14.5.4.2.71   EMIF_CTLCFG_DENALI_CTL_19 Register
          72. 14.5.4.2.72   EMIF_CTLCFG_DENALI_CTL_20 Register
          73. 14.5.4.2.73   EMIF_CTLCFG_DENALI_CTL_21 Register
          74. 14.5.4.2.74   EMIF_CTLCFG_DENALI_CTL_22 Register
          75. 14.5.4.2.75   EMIF_CTLCFG_DENALI_CTL_23 Register
          76. 14.5.4.2.76   EMIF_CTLCFG_DENALI_CTL_24 Register
          77. 14.5.4.2.77   EMIF_CTLCFG_DENALI_CTL_25 Register
          78. 14.5.4.2.78   EMIF_CTLCFG_DENALI_CTL_26 Register
          79. 14.5.4.2.79   EMIF_CTLCFG_DENALI_CTL_27 Register
          80. 14.5.4.2.80   EMIF_CTLCFG_DENALI_CTL_28 Register
          81. 14.5.4.2.81   EMIF_CTLCFG_DENALI_CTL_29 Register
          82. 14.5.4.2.82   EMIF_CTLCFG_DENALI_CTL_30 Register
          83. 14.5.4.2.83   EMIF_CTLCFG_DENALI_CTL_31 Register
          84. 14.5.4.2.84   EMIF_CTLCFG_DENALI_CTL_32 Register
          85. 14.5.4.2.85   EMIF_CTLCFG_DENALI_CTL_33 Register
          86. 14.5.4.2.86   EMIF_CTLCFG_DENALI_CTL_34 Register
          87. 14.5.4.2.87   EMIF_CTLCFG_DENALI_CTL_35 Register
          88. 14.5.4.2.88   EMIF_CTLCFG_DENALI_CTL_36 Register
          89. 14.5.4.2.89   EMIF_CTLCFG_DENALI_CTL_37 Register
          90. 14.5.4.2.90   EMIF_CTLCFG_DENALI_CTL_38 Register
          91. 14.5.4.2.91   EMIF_CTLCFG_DENALI_CTL_39 Register
          92. 14.5.4.2.92   EMIF_CTLCFG_DENALI_CTL_40 Register
          93. 14.5.4.2.93   EMIF_CTLCFG_DENALI_CTL_41 Register
          94. 14.5.4.2.94   EMIF_CTLCFG_DENALI_CTL_42 Register
          95. 14.5.4.2.95   EMIF_CTLCFG_DENALI_CTL_43 Register
          96. 14.5.4.2.96   EMIF_CTLCFG_DENALI_CTL_44 Register
          97. 14.5.4.2.97   EMIF_CTLCFG_DENALI_CTL_45 Register
          98. 14.5.4.2.98   EMIF_CTLCFG_DENALI_CTL_46 Register
          99. 14.5.4.2.99   EMIF_CTLCFG_DENALI_CTL_47 Register
          100. 14.5.4.2.100  EMIF_CTLCFG_DENALI_CTL_48 Register
          101. 14.5.4.2.101  EMIF_CTLCFG_DENALI_CTL_49 Register
          102. 14.5.4.2.102  EMIF_CTLCFG_DENALI_CTL_50 Register
          103. 14.5.4.2.103  EMIF_CTLCFG_DENALI_CTL_51 Register
          104. 14.5.4.2.104  EMIF_CTLCFG_DENALI_CTL_52 Register
          105. 14.5.4.2.105  EMIF_CTLCFG_DENALI_CTL_53 Register
          106. 14.5.4.2.106  EMIF_CTLCFG_DENALI_CTL_54 Register
          107. 14.5.4.2.107  EMIF_CTLCFG_DENALI_CTL_55 Register
          108. 14.5.4.2.108  EMIF_CTLCFG_DENALI_CTL_56 Register
          109. 14.5.4.2.109  EMIF_CTLCFG_DENALI_CTL_57 Register
          110. 14.5.4.2.110  EMIF_CTLCFG_DENALI_CTL_58 Register
          111. 14.5.4.2.111  EMIF_CTLCFG_DENALI_CTL_59 Register
          112. 14.5.4.2.112  EMIF_CTLCFG_DENALI_CTL_60 Register
          113. 14.5.4.2.113  EMIF_CTLCFG_DENALI_CTL_61 Register
          114. 14.5.4.2.114  EMIF_CTLCFG_DENALI_CTL_62 Register
          115. 14.5.4.2.115  EMIF_CTLCFG_DENALI_CTL_63 Register
          116. 14.5.4.2.116  EMIF_CTLCFG_DENALI_CTL_64 Register
          117. 14.5.4.2.117  EMIF_CTLCFG_DENALI_CTL_65 Register
          118. 14.5.4.2.118  EMIF_CTLCFG_DENALI_CTL_66 Register
          119. 14.5.4.2.119  EMIF_CTLCFG_DENALI_CTL_67 Register
          120. 14.5.4.2.120  EMIF_CTLCFG_DENALI_CTL_68 Register
          121. 14.5.4.2.121  EMIF_CTLCFG_DENALI_CTL_69 Register
          122. 14.5.4.2.122  EMIF_CTLCFG_DENALI_CTL_70 Register
          123. 14.5.4.2.123  EMIF_CTLCFG_DENALI_CTL_71 Register
          124. 14.5.4.2.124  EMIF_CTLCFG_DENALI_CTL_72 Register
          125. 14.5.4.2.125  EMIF_CTLCFG_DENALI_CTL_73 Register
          126. 14.5.4.2.126  EMIF_CTLCFG_DENALI_CTL_74 Register
          127. 14.5.4.2.127  EMIF_CTLCFG_DENALI_CTL_75 Register
          128. 14.5.4.2.128  EMIF_CTLCFG_DENALI_CTL_76 Register
          129. 14.5.4.2.129  EMIF_CTLCFG_DENALI_CTL_77 Register
          130. 14.5.4.2.130  EMIF_CTLCFG_DENALI_CTL_78 Register
          131. 14.5.4.2.131  EMIF_CTLCFG_DENALI_CTL_79 Register
          132. 14.5.4.2.132  EMIF_CTLCFG_DENALI_CTL_80 Register
          133. 14.5.4.2.133  EMIF_CTLCFG_DENALI_CTL_81 Register
          134. 14.5.4.2.134  EMIF_CTLCFG_DENALI_CTL_82 Register
          135. 14.5.4.2.135  EMIF_CTLCFG_DENALI_CTL_83 Register
          136. 14.5.4.2.136  EMIF_CTLCFG_DENALI_CTL_84 Register
          137. 14.5.4.2.137  EMIF_CTLCFG_DENALI_CTL_85 Register
          138. 14.5.4.2.138  EMIF_CTLCFG_DENALI_CTL_86 Register
          139. 14.5.4.2.139  EMIF_CTLCFG_DENALI_CTL_87 Register
          140. 14.5.4.2.140  EMIF_CTLCFG_DENALI_CTL_88 Register
          141. 14.5.4.2.141  EMIF_CTLCFG_DENALI_CTL_89 Register
          142. 14.5.4.2.142  EMIF_CTLCFG_DENALI_CTL_90 Register
          143. 14.5.4.2.143  EMIF_CTLCFG_DENALI_CTL_91 Register
          144. 14.5.4.2.144  EMIF_CTLCFG_DENALI_CTL_92 Register
          145. 14.5.4.2.145  EMIF_CTLCFG_DENALI_CTL_93 Register
          146. 14.5.4.2.146  EMIF_CTLCFG_DENALI_CTL_94 Register
          147. 14.5.4.2.147  EMIF_CTLCFG_DENALI_CTL_95 Register
          148. 14.5.4.2.148  EMIF_CTLCFG_DENALI_CTL_96 Register
          149. 14.5.4.2.149  EMIF_CTLCFG_DENALI_CTL_97 Register
          150. 14.5.4.2.150  EMIF_CTLCFG_DENALI_CTL_98 Register
          151. 14.5.4.2.151  EMIF_CTLCFG_DENALI_CTL_99 Register
          152. 14.5.4.2.152  EMIF_CTLCFG_DENALI_CTL_100 Register
          153. 14.5.4.2.153  EMIF_CTLCFG_DENALI_CTL_101 Register
          154. 14.5.4.2.154  EMIF_CTLCFG_DENALI_CTL_102 Register
          155. 14.5.4.2.155  EMIF_CTLCFG_DENALI_CTL_103 Register
          156. 14.5.4.2.156  EMIF_CTLCFG_DENALI_CTL_104 Register
          157. 14.5.4.2.157  EMIF_CTLCFG_DENALI_CTL_105 Register
          158. 14.5.4.2.158  EMIF_CTLCFG_DENALI_CTL_106 Register
          159. 14.5.4.2.159  EMIF_CTLCFG_DENALI_CTL_107 Register
          160. 14.5.4.2.160  EMIF_CTLCFG_DENALI_CTL_108 Register
          161. 14.5.4.2.161  EMIF_CTLCFG_DENALI_CTL_109 Register
          162. 14.5.4.2.162  EMIF_CTLCFG_DENALI_CTL_110 Register
          163. 14.5.4.2.163  EMIF_CTLCFG_DENALI_CTL_111 Register
          164. 14.5.4.2.164  EMIF_CTLCFG_DENALI_CTL_112 Register
          165. 14.5.4.2.165  EMIF_CTLCFG_DENALI_CTL_113 Register
          166. 14.5.4.2.166  EMIF_CTLCFG_DENALI_CTL_114 Register
          167. 14.5.4.2.167  EMIF_CTLCFG_DENALI_CTL_115 Register
          168. 14.5.4.2.168  EMIF_CTLCFG_DENALI_CTL_116 Register
          169. 14.5.4.2.169  EMIF_CTLCFG_DENALI_CTL_117 Register
          170. 14.5.4.2.170  EMIF_CTLCFG_DENALI_CTL_118 Register
          171. 14.5.4.2.171  EMIF_CTLCFG_DENALI_CTL_119 Register
          172. 14.5.4.2.172  EMIF_CTLCFG_DENALI_CTL_120 Register
          173. 14.5.4.2.173  EMIF_CTLCFG_DENALI_CTL_121 Register
          174. 14.5.4.2.174  EMIF_CTLCFG_DENALI_CTL_122 Register
          175. 14.5.4.2.175  EMIF_CTLCFG_DENALI_CTL_123 Register
          176. 14.5.4.2.176  EMIF_CTLCFG_DENALI_CTL_124 Register
          177. 14.5.4.2.177  EMIF_CTLCFG_DENALI_CTL_125 Register
          178. 14.5.4.2.178  EMIF_CTLCFG_DENALI_CTL_126 Register
          179. 14.5.4.2.179  EMIF_CTLCFG_DENALI_CTL_127 Register
          180. 14.5.4.2.180  EMIF_CTLCFG_DENALI_CTL_128 Register
          181. 14.5.4.2.181  EMIF_CTLCFG_DENALI_CTL_129 Register
          182. 14.5.4.2.182  EMIF_CTLCFG_DENALI_CTL_130 Register
          183. 14.5.4.2.183  EMIF_CTLCFG_DENALI_CTL_131 Register
          184. 14.5.4.2.184  EMIF_CTLCFG_DENALI_CTL_132 Register
          185. 14.5.4.2.185  EMIF_CTLCFG_DENALI_CTL_133 Register
          186. 14.5.4.2.186  EMIF_CTLCFG_DENALI_CTL_134 Register
          187. 14.5.4.2.187  EMIF_CTLCFG_DENALI_CTL_135 Register
          188. 14.5.4.2.188  EMIF_CTLCFG_DENALI_CTL_136 Register
          189. 14.5.4.2.189  EMIF_CTLCFG_DENALI_CTL_137 Register
          190. 14.5.4.2.190  EMIF_CTLCFG_DENALI_CTL_138 Register
          191. 14.5.4.2.191  EMIF_CTLCFG_DENALI_CTL_139 Register
          192. 14.5.4.2.192  EMIF_CTLCFG_DENALI_CTL_140 Register
          193. 14.5.4.2.193  EMIF_CTLCFG_DENALI_CTL_141 Register
          194. 14.5.4.2.194  EMIF_CTLCFG_DENALI_CTL_142 Register
          195. 14.5.4.2.195  EMIF_CTLCFG_DENALI_CTL_143 Register
          196. 14.5.4.2.196  EMIF_CTLCFG_DENALI_CTL_144 Register
          197. 14.5.4.2.197  EMIF_CTLCFG_DENALI_CTL_145 Register
          198. 14.5.4.2.198  EMIF_CTLCFG_DENALI_CTL_146 Register
          199. 14.5.4.2.199  EMIF_CTLCFG_DENALI_CTL_147 Register
          200. 14.5.4.2.200  EMIF_CTLCFG_DENALI_CTL_148 Register
          201. 14.5.4.2.201  EMIF_CTLCFG_DENALI_CTL_149 Register
          202. 14.5.4.2.202  EMIF_CTLCFG_DENALI_CTL_150 Register
          203. 14.5.4.2.203  EMIF_CTLCFG_DENALI_CTL_151 Register
          204. 14.5.4.2.204  EMIF_CTLCFG_DENALI_CTL_152 Register
          205. 14.5.4.2.205  EMIF_CTLCFG_DENALI_CTL_153 Register
          206. 14.5.4.2.206  EMIF_CTLCFG_DENALI_CTL_154 Register
          207. 14.5.4.2.207  EMIF_CTLCFG_DENALI_CTL_155 Register
          208. 14.5.4.2.208  EMIF_CTLCFG_DENALI_CTL_156 Register
          209. 14.5.4.2.209  EMIF_CTLCFG_DENALI_CTL_157 Register
          210. 14.5.4.2.210  EMIF_CTLCFG_DENALI_CTL_158 Register
          211. 14.5.4.2.211  EMIF_CTLCFG_DENALI_CTL_159 Register
          212. 14.5.4.2.212  EMIF_CTLCFG_DENALI_CTL_160 Register
          213. 14.5.4.2.213  EMIF_CTLCFG_DENALI_CTL_161 Register
          214. 14.5.4.2.214  EMIF_CTLCFG_DENALI_CTL_162 Register
          215. 14.5.4.2.215  EMIF_CTLCFG_DENALI_CTL_163 Register
          216. 14.5.4.2.216  EMIF_CTLCFG_DENALI_CTL_164 Register
          217. 14.5.4.2.217  EMIF_CTLCFG_DENALI_CTL_165 Register
          218. 14.5.4.2.218  EMIF_CTLCFG_DENALI_CTL_166 Register
          219. 14.5.4.2.219  EMIF_CTLCFG_DENALI_CTL_167 Register
          220. 14.5.4.2.220  EMIF_CTLCFG_DENALI_CTL_168 Register
          221. 14.5.4.2.221  EMIF_CTLCFG_DENALI_CTL_169 Register
          222. 14.5.4.2.222  EMIF_CTLCFG_DENALI_CTL_170 Register
          223. 14.5.4.2.223  EMIF_CTLCFG_DENALI_CTL_171 Register
          224. 14.5.4.2.224  EMIF_CTLCFG_DENALI_CTL_172 Register
          225. 14.5.4.2.225  EMIF_CTLCFG_DENALI_CTL_173 Register
          226. 14.5.4.2.226  EMIF_CTLCFG_DENALI_CTL_174 Register
          227. 14.5.4.2.227  EMIF_CTLCFG_DENALI_CTL_175 Register
          228. 14.5.4.2.228  EMIF_CTLCFG_DENALI_CTL_176 Register
          229. 14.5.4.2.229  EMIF_CTLCFG_DENALI_CTL_177 Register
          230. 14.5.4.2.230  EMIF_CTLCFG_DENALI_CTL_178 Register
          231. 14.5.4.2.231  EMIF_CTLCFG_DENALI_CTL_179 Register
          232. 14.5.4.2.232  EMIF_CTLCFG_DENALI_CTL_180 Register
          233. 14.5.4.2.233  EMIF_CTLCFG_DENALI_CTL_181 Register
          234. 14.5.4.2.234  EMIF_CTLCFG_DENALI_CTL_182 Register
          235. 14.5.4.2.235  EMIF_CTLCFG_DENALI_CTL_183 Register
          236. 14.5.4.2.236  EMIF_CTLCFG_DENALI_CTL_184 Register
          237. 14.5.4.2.237  EMIF_CTLCFG_DENALI_CTL_185 Register
          238. 14.5.4.2.238  EMIF_CTLCFG_DENALI_CTL_186 Register
          239. 14.5.4.2.239  EMIF_CTLCFG_DENALI_CTL_187 Register
          240. 14.5.4.2.240  EMIF_CTLCFG_DENALI_CTL_188 Register
          241. 14.5.4.2.241  EMIF_CTLCFG_DENALI_CTL_189 Register
          242. 14.5.4.2.242  EMIF_CTLCFG_DENALI_CTL_190 Register
          243. 14.5.4.2.243  EMIF_CTLCFG_DENALI_CTL_191 Register
          244. 14.5.4.2.244  EMIF_CTLCFG_DENALI_CTL_192 Register
          245. 14.5.4.2.245  EMIF_CTLCFG_DENALI_CTL_193 Register
          246. 14.5.4.2.246  EMIF_CTLCFG_DENALI_CTL_194 Register
          247. 14.5.4.2.247  EMIF_CTLCFG_DENALI_CTL_195 Register
          248. 14.5.4.2.248  EMIF_CTLCFG_DENALI_CTL_196 Register
          249. 14.5.4.2.249  EMIF_CTLCFG_DENALI_CTL_197 Register
          250. 14.5.4.2.250  EMIF_CTLCFG_DENALI_CTL_198 Register
          251. 14.5.4.2.251  EMIF_CTLCFG_DENALI_CTL_199 Register
          252. 14.5.4.2.252  EMIF_CTLCFG_DENALI_CTL_200 Register
          253. 14.5.4.2.253  EMIF_CTLCFG_DENALI_CTL_201 Register
          254. 14.5.4.2.254  EMIF_CTLCFG_DENALI_CTL_202 Register
          255. 14.5.4.2.255  EMIF_CTLCFG_DENALI_CTL_203 Register
          256. 14.5.4.2.256  EMIF_CTLCFG_DENALI_CTL_204 Register
          257. 14.5.4.2.257  EMIF_CTLCFG_DENALI_CTL_205 Register
          258. 14.5.4.2.258  EMIF_CTLCFG_DENALI_CTL_206 Register
          259. 14.5.4.2.259  EMIF_CTLCFG_DENALI_CTL_207 Register
          260. 14.5.4.2.260  EMIF_CTLCFG_DENALI_CTL_208 Register
          261. 14.5.4.2.261  EMIF_CTLCFG_DENALI_CTL_209 Register
          262. 14.5.4.2.262  EMIF_CTLCFG_DENALI_CTL_210 Register
          263. 14.5.4.2.263  EMIF_CTLCFG_DENALI_CTL_211 Register
          264. 14.5.4.2.264  EMIF_CTLCFG_DENALI_CTL_212 Register
          265. 14.5.4.2.265  EMIF_CTLCFG_DENALI_CTL_213 Register
          266. 14.5.4.2.266  EMIF_CTLCFG_DENALI_CTL_214 Register
          267. 14.5.4.2.267  EMIF_CTLCFG_DENALI_CTL_215 Register
          268. 14.5.4.2.268  EMIF_CTLCFG_DENALI_CTL_216 Register
          269. 14.5.4.2.269  EMIF_CTLCFG_DENALI_CTL_217 Register
          270. 14.5.4.2.270  EMIF_CTLCFG_DENALI_CTL_218 Register
          271. 14.5.4.2.271  EMIF_CTLCFG_DENALI_CTL_219 Register
          272. 14.5.4.2.272  EMIF_CTLCFG_DENALI_CTL_220 Register
          273. 14.5.4.2.273  EMIF_CTLCFG_DENALI_CTL_221 Register
          274. 14.5.4.2.274  EMIF_CTLCFG_DENALI_CTL_222 Register
          275. 14.5.4.2.275  EMIF_CTLCFG_DENALI_CTL_223 Register
          276. 14.5.4.2.276  EMIF_CTLCFG_DENALI_CTL_224 Register
          277. 14.5.4.2.277  EMIF_CTLCFG_DENALI_CTL_225 Register
          278. 14.5.4.2.278  EMIF_CTLCFG_DENALI_CTL_226 Register
          279. 14.5.4.2.279  EMIF_CTLCFG_DENALI_CTL_227 Register
          280. 14.5.4.2.280  EMIF_CTLCFG_DENALI_CTL_228 Register
          281. 14.5.4.2.281  EMIF_CTLCFG_DENALI_CTL_229 Register
          282. 14.5.4.2.282  EMIF_CTLCFG_DENALI_CTL_230 Register
          283. 14.5.4.2.283  EMIF_CTLCFG_DENALI_CTL_231 Register
          284. 14.5.4.2.284  EMIF_CTLCFG_DENALI_CTL_232 Register
          285. 14.5.4.2.285  EMIF_CTLCFG_DENALI_CTL_233 Register
          286. 14.5.4.2.286  EMIF_CTLCFG_DENALI_CTL_234 Register
          287. 14.5.4.2.287  EMIF_CTLCFG_DENALI_CTL_235 Register
          288. 14.5.4.2.288  EMIF_CTLCFG_DENALI_CTL_236 Register
          289. 14.5.4.2.289  EMIF_CTLCFG_DENALI_CTL_237 Register
          290. 14.5.4.2.290  EMIF_CTLCFG_DENALI_CTL_238 Register
          291. 14.5.4.2.291  EMIF_CTLCFG_DENALI_CTL_239 Register
          292. 14.5.4.2.292  EMIF_CTLCFG_DENALI_CTL_240 Register
          293. 14.5.4.2.293  EMIF_CTLCFG_DENALI_CTL_241 Register
          294. 14.5.4.2.294  EMIF_CTLCFG_DENALI_CTL_242 Register
          295. 14.5.4.2.295  EMIF_CTLCFG_DENALI_CTL_243 Register
          296. 14.5.4.2.296  EMIF_CTLCFG_DENALI_CTL_244 Register
          297. 14.5.4.2.297  EMIF_CTLCFG_DENALI_CTL_245 Register
          298. 14.5.4.2.298  EMIF_CTLCFG_DENALI_CTL_246 Register
          299. 14.5.4.2.299  EMIF_CTLCFG_DENALI_CTL_247 Register
          300. 14.5.4.2.300  EMIF_CTLCFG_DENALI_CTL_248 Register
          301. 14.5.4.2.301  EMIF_CTLCFG_DENALI_CTL_249 Register
          302. 14.5.4.2.302  EMIF_CTLCFG_DENALI_CTL_250 Register
          303. 14.5.4.2.303  EMIF_CTLCFG_DENALI_CTL_251 Register
          304. 14.5.4.2.304  EMIF_CTLCFG_DENALI_CTL_252 Register
          305. 14.5.4.2.305  EMIF_CTLCFG_DENALI_CTL_253 Register
          306. 14.5.4.2.306  EMIF_CTLCFG_DENALI_CTL_254 Register
          307. 14.5.4.2.307  EMIF_CTLCFG_DENALI_CTL_255 Register
          308. 14.5.4.2.308  EMIF_CTLCFG_DENALI_CTL_256 Register
          309. 14.5.4.2.309  EMIF_CTLCFG_DENALI_CTL_257 Register
          310. 14.5.4.2.310  EMIF_CTLCFG_DENALI_CTL_258 Register
          311. 14.5.4.2.311  EMIF_CTLCFG_DENALI_CTL_259 Register
          312. 14.5.4.2.312  EMIF_CTLCFG_DENALI_CTL_260 Register
          313. 14.5.4.2.313  EMIF_CTLCFG_DENALI_CTL_261 Register
          314. 14.5.4.2.314  EMIF_CTLCFG_DENALI_CTL_262 Register
          315. 14.5.4.2.315  EMIF_CTLCFG_DENALI_CTL_263 Register
          316. 14.5.4.2.316  EMIF_CTLCFG_DENALI_CTL_264 Register
          317. 14.5.4.2.317  EMIF_CTLCFG_DENALI_CTL_265 Register
          318. 14.5.4.2.318  EMIF_CTLCFG_DENALI_CTL_266 Register
          319. 14.5.4.2.319  EMIF_CTLCFG_DENALI_CTL_267 Register
          320. 14.5.4.2.320  EMIF_CTLCFG_DENALI_CTL_268 Register
          321. 14.5.4.2.321  EMIF_CTLCFG_DENALI_CTL_269 Register
          322. 14.5.4.2.322  EMIF_CTLCFG_DENALI_CTL_270 Register
          323. 14.5.4.2.323  EMIF_CTLCFG_DENALI_CTL_271 Register
          324. 14.5.4.2.324  EMIF_CTLCFG_DENALI_CTL_272 Register
          325. 14.5.4.2.325  EMIF_CTLCFG_DENALI_CTL_273 Register
          326. 14.5.4.2.326  EMIF_CTLCFG_DENALI_CTL_274 Register
          327. 14.5.4.2.327  EMIF_CTLCFG_DENALI_CTL_275 Register
          328. 14.5.4.2.328  EMIF_CTLCFG_DENALI_CTL_276 Register
          329. 14.5.4.2.329  EMIF_CTLCFG_DENALI_CTL_277 Register
          330. 14.5.4.2.330  EMIF_CTLCFG_DENALI_CTL_278 Register
          331. 14.5.4.2.331  EMIF_CTLCFG_DENALI_CTL_279 Register
          332. 14.5.4.2.332  EMIF_CTLCFG_DENALI_CTL_280 Register
          333. 14.5.4.2.333  EMIF_CTLCFG_DENALI_CTL_281 Register
          334. 14.5.4.2.334  EMIF_CTLCFG_DENALI_CTL_282 Register
          335. 14.5.4.2.335  EMIF_CTLCFG_DENALI_CTL_283 Register
          336. 14.5.4.2.336  EMIF_CTLCFG_DENALI_CTL_284 Register
          337. 14.5.4.2.337  EMIF_CTLCFG_DENALI_CTL_285 Register
          338. 14.5.4.2.338  EMIF_CTLCFG_DENALI_CTL_286 Register
          339. 14.5.4.2.339  EMIF_CTLCFG_DENALI_CTL_287 Register
          340. 14.5.4.2.340  EMIF_CTLCFG_DENALI_CTL_288 Register
          341. 14.5.4.2.341  EMIF_CTLCFG_DENALI_CTL_289 Register
          342. 14.5.4.2.342  EMIF_CTLCFG_DENALI_CTL_290 Register
          343. 14.5.4.2.343  EMIF_CTLCFG_DENALI_CTL_291 Register
          344. 14.5.4.2.344  EMIF_CTLCFG_DENALI_CTL_292 Register
          345. 14.5.4.2.345  EMIF_CTLCFG_DENALI_CTL_293 Register
          346. 14.5.4.2.346  EMIF_CTLCFG_DENALI_CTL_294 Register
          347. 14.5.4.2.347  EMIF_CTLCFG_DENALI_CTL_295 Register
          348. 14.5.4.2.348  EMIF_CTLCFG_DENALI_CTL_296 Register
          349. 14.5.4.2.349  EMIF_CTLCFG_DENALI_CTL_297 Register
          350. 14.5.4.2.350  EMIF_CTLCFG_DENALI_CTL_298 Register
          351. 14.5.4.2.351  EMIF_CTLCFG_DENALI_CTL_299 Register
          352. 14.5.4.2.352  EMIF_CTLCFG_DENALI_CTL_300 Register
          353. 14.5.4.2.353  EMIF_CTLCFG_DENALI_CTL_301 Register
          354. 14.5.4.2.354  EMIF_CTLCFG_DENALI_CTL_302 Register
          355. 14.5.4.2.355  EMIF_CTLCFG_DENALI_CTL_303 Register
          356. 14.5.4.2.356  EMIF_CTLCFG_DENALI_CTL_304 Register
          357. 14.5.4.2.357  EMIF_CTLCFG_DENALI_CTL_305 Register
          358. 14.5.4.2.358  EMIF_CTLCFG_DENALI_CTL_306 Register
          359. 14.5.4.2.359  EMIF_CTLCFG_DENALI_CTL_307 Register
          360. 14.5.4.2.360  EMIF_CTLCFG_DENALI_CTL_308 Register
          361. 14.5.4.2.361  EMIF_CTLCFG_DENALI_CTL_309 Register
          362. 14.5.4.2.362  EMIF_CTLCFG_DENALI_CTL_310 Register
          363. 14.5.4.2.363  EMIF_CTLCFG_DENALI_CTL_311 Register
          364. 14.5.4.2.364  EMIF_CTLCFG_DENALI_CTL_312 Register
          365. 14.5.4.2.365  EMIF_CTLCFG_DENALI_CTL_313 Register
          366. 14.5.4.2.366  EMIF_CTLCFG_DENALI_CTL_314 Register
          367. 14.5.4.2.367  EMIF_CTLCFG_DENALI_CTL_315 Register
          368. 14.5.4.2.368  EMIF_CTLCFG_DENALI_CTL_316 Register
          369. 14.5.4.2.369  EMIF_CTLCFG_DENALI_CTL_317 Register
          370. 14.5.4.2.370  EMIF_CTLCFG_DENALI_CTL_318 Register
          371. 14.5.4.2.371  EMIF_CTLCFG_DENALI_CTL_319 Register
          372. 14.5.4.2.372  EMIF_CTLCFG_DENALI_CTL_320 Register
          373. 14.5.4.2.373  EMIF_CTLCFG_DENALI_CTL_321 Register
          374. 14.5.4.2.374  EMIF_CTLCFG_DENALI_CTL_322 Register
          375. 14.5.4.2.375  EMIF_CTLCFG_DENALI_CTL_323 Register
          376. 14.5.4.2.376  EMIF_CTLCFG_DENALI_CTL_324 Register
          377. 14.5.4.2.377  EMIF_CTLCFG_DENALI_CTL_325 Register
          378. 14.5.4.2.378  EMIF_CTLCFG_DENALI_CTL_326 Register
          379. 14.5.4.2.379  EMIF_CTLCFG_DENALI_CTL_327 Register
          380. 14.5.4.2.380  EMIF_CTLCFG_DENALI_CTL_328 Register
          381. 14.5.4.2.381  EMIF_CTLCFG_DENALI_CTL_329 Register
          382. 14.5.4.2.382  EMIF_CTLCFG_DENALI_CTL_330 Register
          383. 14.5.4.2.383  EMIF_CTLCFG_DENALI_CTL_331 Register
          384. 14.5.4.2.384  EMIF_CTLCFG_DENALI_CTL_332 Register
          385. 14.5.4.2.385  EMIF_CTLCFG_DENALI_CTL_333 Register
          386. 14.5.4.2.386  EMIF_CTLCFG_DENALI_CTL_334 Register
          387. 14.5.4.2.387  EMIF_CTLCFG_DENALI_CTL_335 Register
          388. 14.5.4.2.388  EMIF_CTLCFG_DENALI_CTL_336 Register
          389. 14.5.4.2.389  EMIF_CTLCFG_DENALI_CTL_337 Register
          390. 14.5.4.2.390  EMIF_CTLCFG_DENALI_CTL_338 Register
          391. 14.5.4.2.391  EMIF_CTLCFG_DENALI_CTL_339 Register
          392. 14.5.4.2.392  EMIF_CTLCFG_DENALI_CTL_340 Register
          393. 14.5.4.2.393  EMIF_CTLCFG_DENALI_CTL_341 Register
          394. 14.5.4.2.394  EMIF_CTLCFG_DENALI_CTL_342 Register
          395. 14.5.4.2.395  EMIF_CTLCFG_DENALI_CTL_343 Register
          396. 14.5.4.2.396  EMIF_CTLCFG_DENALI_CTL_344 Register
          397. 14.5.4.2.397  EMIF_CTLCFG_DENALI_CTL_345 Register
          398. 14.5.4.2.398  EMIF_CTLCFG_DENALI_CTL_346 Register
          399. 14.5.4.2.399  EMIF_CTLCFG_DENALI_CTL_347 Register
          400. 14.5.4.2.400  EMIF_CTLCFG_DENALI_CTL_348 Register
          401. 14.5.4.2.401  EMIF_CTLCFG_DENALI_CTL_349 Register
          402. 14.5.4.2.402  EMIF_CTLCFG_DENALI_CTL_350 Register
          403. 14.5.4.2.403  EMIF_CTLCFG_DENALI_CTL_351 Register
          404. 14.5.4.2.404  EMIF_CTLCFG_DENALI_CTL_352 Register
          405. 14.5.4.2.405  EMIF_CTLCFG_DENALI_CTL_353 Register
          406. 14.5.4.2.406  EMIF_CTLCFG_DENALI_CTL_354 Register
          407. 14.5.4.2.407  EMIF_CTLCFG_DENALI_CTL_355 Register
          408. 14.5.4.2.408  EMIF_CTLCFG_DENALI_CTL_356 Register
          409. 14.5.4.2.409  EMIF_CTLCFG_DENALI_CTL_357 Register
          410. 14.5.4.2.410  EMIF_CTLCFG_DENALI_CTL_358 Register
          411. 14.5.4.2.411  EMIF_CTLCFG_DENALI_CTL_359 Register
          412. 14.5.4.2.412  EMIF_CTLCFG_DENALI_CTL_360 Register
          413. 14.5.4.2.413  EMIF_CTLCFG_DENALI_CTL_361 Register
          414. 14.5.4.2.414  EMIF_CTLCFG_DENALI_CTL_362 Register
          415. 14.5.4.2.415  EMIF_CTLCFG_DENALI_CTL_363 Register
          416. 14.5.4.2.416  EMIF_CTLCFG_DENALI_CTL_364 Register
          417. 14.5.4.2.417  EMIF_CTLCFG_DENALI_CTL_365 Register
          418. 14.5.4.2.418  EMIF_CTLCFG_DENALI_CTL_366 Register
          419. 14.5.4.2.419  EMIF_CTLCFG_DENALI_CTL_367 Register
          420. 14.5.4.2.420  EMIF_CTLCFG_DENALI_CTL_368 Register
          421. 14.5.4.2.421  EMIF_CTLCFG_DENALI_CTL_369 Register
          422. 14.5.4.2.422  EMIF_CTLCFG_DENALI_CTL_370 Register
          423. 14.5.4.2.423  EMIF_CTLCFG_DENALI_CTL_371 Register
          424. 14.5.4.2.424  EMIF_CTLCFG_DENALI_CTL_372 Register
          425. 14.5.4.2.425  EMIF_CTLCFG_DENALI_CTL_373 Register
          426. 14.5.4.2.426  EMIF_CTLCFG_DENALI_CTL_374 Register
          427. 14.5.4.2.427  EMIF_CTLCFG_DENALI_CTL_375 Register
          428. 14.5.4.2.428  EMIF_CTLCFG_DENALI_CTL_376 Register
          429. 14.5.4.2.429  EMIF_CTLCFG_DENALI_CTL_377 Register
          430. 14.5.4.2.430  EMIF_CTLCFG_DENALI_CTL_378 Register
          431. 14.5.4.2.431  EMIF_CTLCFG_DENALI_CTL_379 Register
          432. 14.5.4.2.432  EMIF_CTLCFG_DENALI_CTL_380 Register
          433. 14.5.4.2.433  EMIF_CTLCFG_DENALI_CTL_381 Register
          434. 14.5.4.2.434  EMIF_CTLCFG_DENALI_CTL_382 Register
          435. 14.5.4.2.435  EMIF_CTLCFG_DENALI_CTL_383 Register
          436. 14.5.4.2.436  EMIF_CTLCFG_DENALI_CTL_384 Register
          437. 14.5.4.2.437  EMIF_CTLCFG_DENALI_CTL_385 Register
          438. 14.5.4.2.438  EMIF_CTLCFG_DENALI_CTL_386 Register
          439. 14.5.4.2.439  EMIF_CTLCFG_DENALI_CTL_387 Register
          440. 14.5.4.2.440  EMIF_CTLCFG_DENALI_CTL_388 Register
          441. 14.5.4.2.441  EMIF_CTLCFG_DENALI_CTL_389 Register
          442. 14.5.4.2.442  EMIF_CTLCFG_DENALI_CTL_390 Register
          443. 14.5.4.2.443  EMIF_CTLCFG_DENALI_CTL_391 Register
          444. 14.5.4.2.444  EMIF_CTLCFG_DENALI_CTL_392 Register
          445. 14.5.4.2.445  EMIF_CTLCFG_DENALI_CTL_393 Register
          446. 14.5.4.2.446  EMIF_CTLCFG_DENALI_CTL_394 Register
          447. 14.5.4.2.447  EMIF_CTLCFG_DENALI_CTL_395 Register
          448. 14.5.4.2.448  EMIF_CTLCFG_DENALI_CTL_396 Register
          449. 14.5.4.2.449  EMIF_CTLCFG_DENALI_CTL_397 Register
          450. 14.5.4.2.450  EMIF_CTLCFG_DENALI_CTL_398 Register
          451. 14.5.4.2.451  EMIF_CTLCFG_DENALI_CTL_399 Register
          452. 14.5.4.2.452  EMIF_CTLCFG_DENALI_CTL_400 Register
          453. 14.5.4.2.453  EMIF_CTLCFG_DENALI_CTL_401 Register
          454. 14.5.4.2.454  EMIF_CTLCFG_DENALI_CTL_402 Register
          455. 14.5.4.2.455  EMIF_CTLCFG_DENALI_CTL_403 Register
          456. 14.5.4.2.456  EMIF_CTLCFG_DENALI_CTL_404 Register
          457. 14.5.4.2.457  EMIF_CTLCFG_DENALI_CTL_405 Register
          458. 14.5.4.2.458  EMIF_CTLCFG_DENALI_CTL_406 Register
          459. 14.5.4.2.459  EMIF_CTLCFG_DENALI_CTL_407 Register
          460. 14.5.4.2.460  EMIF_CTLCFG_DENALI_CTL_408 Register
          461. 14.5.4.2.461  EMIF_CTLCFG_DENALI_CTL_409 Register
          462. 14.5.4.2.462  EMIF_CTLCFG_DENALI_CTL_410 Register
          463. 14.5.4.2.463  EMIF_CTLCFG_DENALI_CTL_411 Register
          464. 14.5.4.2.464  EMIF_CTLCFG_DENALI_CTL_412 Register
          465. 14.5.4.2.465  EMIF_CTLCFG_DENALI_CTL_413 Register
          466. 14.5.4.2.466  EMIF_CTLCFG_DENALI_CTL_414 Register
          467. 14.5.4.2.467  EMIF_CTLCFG_DENALI_CTL_415 Register
          468. 14.5.4.2.468  EMIF_CTLCFG_DENALI_CTL_416 Register
          469. 14.5.4.2.469  EMIF_CTLCFG_DENALI_CTL_417 Register
          470. 14.5.4.2.470  EMIF_CTLCFG_DENALI_CTL_418 Register
          471. 14.5.4.2.471  EMIF_CTLCFG_DENALI_CTL_419 Register
          472. 14.5.4.2.472  EMIF_CTLCFG_DENALI_CTL_420 Register
          473. 14.5.4.2.473  EMIF_CTLCFG_DENALI_CTL_421 Register
          474. 14.5.4.2.474  EMIF_CTLCFG_DENALI_CTL_422 Register
          475. 14.5.4.2.475  EMIF_CTLCFG_DENALI_PI_0 Register
          476. 14.5.4.2.476  EMIF_CTLCFG_DENALI_PI_1 Register
          477. 14.5.4.2.477  EMIF_CTLCFG_DENALI_PI_2 Register
          478. 14.5.4.2.478  EMIF_CTLCFG_DENALI_PI_3 Register
          479. 14.5.4.2.479  EMIF_CTLCFG_DENALI_PI_4 Register
          480. 14.5.4.2.480  EMIF_CTLCFG_DENALI_PI_5 Register
          481. 14.5.4.2.481  EMIF_CTLCFG_DENALI_PI_6 Register
          482. 14.5.4.2.482  EMIF_CTLCFG_DENALI_PI_7 Register
          483. 14.5.4.2.483  EMIF_CTLCFG_DENALI_PI_8 Register
          484. 14.5.4.2.484  EMIF_CTLCFG_DENALI_PI_9 Register
          485. 14.5.4.2.485  EMIF_CTLCFG_DENALI_PI_10 Register
          486. 14.5.4.2.486  EMIF_CTLCFG_DENALI_PI_11 Register
          487. 14.5.4.2.487  EMIF_CTLCFG_DENALI_PI_12 Register
          488. 14.5.4.2.488  EMIF_CTLCFG_DENALI_PI_13 Register
          489. 14.5.4.2.489  EMIF_CTLCFG_DENALI_PI_14 Register
          490. 14.5.4.2.490  EMIF_CTLCFG_DENALI_PI_15 Register
          491. 14.5.4.2.491  EMIF_CTLCFG_DENALI_PI_16 Register
          492. 14.5.4.2.492  EMIF_CTLCFG_DENALI_PI_17 Register
          493. 14.5.4.2.493  EMIF_CTLCFG_DENALI_PI_18 Register
          494. 14.5.4.2.494  EMIF_CTLCFG_DENALI_PI_19 Register
          495. 14.5.4.2.495  EMIF_CTLCFG_DENALI_PI_20 Register
          496. 14.5.4.2.496  EMIF_CTLCFG_DENALI_PI_21 Register
          497. 14.5.4.2.497  EMIF_CTLCFG_DENALI_PI_22 Register
          498. 14.5.4.2.498  EMIF_CTLCFG_DENALI_PI_23 Register
          499. 14.5.4.2.499  EMIF_CTLCFG_DENALI_PI_24 Register
          500. 14.5.4.2.500  EMIF_CTLCFG_DENALI_PI_25 Register
          501. 14.5.4.2.501  EMIF_CTLCFG_DENALI_PI_26 Register
          502. 14.5.4.2.502  EMIF_CTLCFG_DENALI_PI_27 Register
          503. 14.5.4.2.503  EMIF_CTLCFG_DENALI_PI_28 Register
          504. 14.5.4.2.504  EMIF_CTLCFG_DENALI_PI_29 Register
          505. 14.5.4.2.505  EMIF_CTLCFG_DENALI_PI_30 Register
          506. 14.5.4.2.506  EMIF_CTLCFG_DENALI_PI_31 Register
          507. 14.5.4.2.507  EMIF_CTLCFG_DENALI_PI_32 Register
          508. 14.5.4.2.508  EMIF_CTLCFG_DENALI_PI_33 Register
          509. 14.5.4.2.509  EMIF_CTLCFG_DENALI_PI_34 Register
          510. 14.5.4.2.510  EMIF_CTLCFG_DENALI_PI_35 Register
          511. 14.5.4.2.511  EMIF_CTLCFG_DENALI_PI_36 Register
          512. 14.5.4.2.512  EMIF_CTLCFG_DENALI_PI_37 Register
          513. 14.5.4.2.513  EMIF_CTLCFG_DENALI_PI_38 Register
          514. 14.5.4.2.514  EMIF_CTLCFG_DENALI_PI_39 Register
          515. 14.5.4.2.515  EMIF_CTLCFG_DENALI_PI_40 Register
          516. 14.5.4.2.516  EMIF_CTLCFG_DENALI_PI_41 Register
          517. 14.5.4.2.517  EMIF_CTLCFG_DENALI_PI_42 Register
          518. 14.5.4.2.518  EMIF_CTLCFG_DENALI_PI_43 Register
          519. 14.5.4.2.519  EMIF_CTLCFG_DENALI_PI_44 Register
          520. 14.5.4.2.520  EMIF_CTLCFG_DENALI_PI_45 Register
          521. 14.5.4.2.521  EMIF_CTLCFG_DENALI_PI_46 Register
          522. 14.5.4.2.522  EMIF_CTLCFG_DENALI_PI_47 Register
          523. 14.5.4.2.523  EMIF_CTLCFG_DENALI_PI_48 Register
          524. 14.5.4.2.524  EMIF_CTLCFG_DENALI_PI_49 Register
          525. 14.5.4.2.525  EMIF_CTLCFG_DENALI_PI_50 Register
          526. 14.5.4.2.526  EMIF_CTLCFG_DENALI_PI_51 Register
          527. 14.5.4.2.527  EMIF_CTLCFG_DENALI_PI_52 Register
          528. 14.5.4.2.528  EMIF_CTLCFG_DENALI_PI_53 Register
          529. 14.5.4.2.529  EMIF_CTLCFG_DENALI_PI_54 Register
          530. 14.5.4.2.530  EMIF_CTLCFG_DENALI_PI_55 Register
          531. 14.5.4.2.531  EMIF_CTLCFG_DENALI_PI_56 Register
          532. 14.5.4.2.532  EMIF_CTLCFG_DENALI_PI_57 Register
          533. 14.5.4.2.533  EMIF_CTLCFG_DENALI_PI_58 Register
          534. 14.5.4.2.534  EMIF_CTLCFG_DENALI_PI_59 Register
          535. 14.5.4.2.535  EMIF_CTLCFG_DENALI_PI_60 Register
          536. 14.5.4.2.536  EMIF_CTLCFG_DENALI_PI_61 Register
          537. 14.5.4.2.537  EMIF_CTLCFG_DENALI_PI_62 Register
          538. 14.5.4.2.538  EMIF_CTLCFG_DENALI_PI_63 Register
          539. 14.5.4.2.539  EMIF_CTLCFG_DENALI_PI_64 Register
          540. 14.5.4.2.540  EMIF_CTLCFG_DENALI_PI_65 Register
          541. 14.5.4.2.541  EMIF_CTLCFG_DENALI_PI_66 Register
          542. 14.5.4.2.542  EMIF_CTLCFG_DENALI_PI_67 Register
          543. 14.5.4.2.543  EMIF_CTLCFG_DENALI_PI_68 Register
          544. 14.5.4.2.544  EMIF_CTLCFG_DENALI_PI_69 Register
          545. 14.5.4.2.545  EMIF_CTLCFG_DENALI_PI_70 Register
          546. 14.5.4.2.546  EMIF_CTLCFG_DENALI_PI_71 Register
          547. 14.5.4.2.547  EMIF_CTLCFG_DENALI_PI_72 Register
          548. 14.5.4.2.548  EMIF_CTLCFG_DENALI_PI_73 Register
          549. 14.5.4.2.549  EMIF_CTLCFG_DENALI_PI_74 Register
          550. 14.5.4.2.550  EMIF_CTLCFG_DENALI_PI_75 Register
          551. 14.5.4.2.551  EMIF_CTLCFG_DENALI_PI_76 Register
          552. 14.5.4.2.552  EMIF_CTLCFG_DENALI_PI_77 Register
          553. 14.5.4.2.553  EMIF_CTLCFG_DENALI_PI_78 Register
          554. 14.5.4.2.554  EMIF_CTLCFG_DENALI_PI_79 Register
          555. 14.5.4.2.555  EMIF_CTLCFG_DENALI_PI_80 Register
          556. 14.5.4.2.556  EMIF_CTLCFG_DENALI_PI_81 Register
          557. 14.5.4.2.557  EMIF_CTLCFG_DENALI_PI_82 Register
          558. 14.5.4.2.558  EMIF_CTLCFG_DENALI_PI_83 Register
          559. 14.5.4.2.559  EMIF_CTLCFG_DENALI_PI_84 Register
          560. 14.5.4.2.560  EMIF_CTLCFG_DENALI_PI_85 Register
          561. 14.5.4.2.561  EMIF_CTLCFG_DENALI_PI_86 Register
          562. 14.5.4.2.562  EMIF_CTLCFG_DENALI_PI_87 Register
          563. 14.5.4.2.563  EMIF_CTLCFG_DENALI_PI_88 Register
          564. 14.5.4.2.564  EMIF_CTLCFG_DENALI_PI_89 Register
          565. 14.5.4.2.565  EMIF_CTLCFG_DENALI_PI_90 Register
          566. 14.5.4.2.566  EMIF_CTLCFG_DENALI_PI_91 Register
          567. 14.5.4.2.567  EMIF_CTLCFG_DENALI_PI_92 Register
          568. 14.5.4.2.568  EMIF_CTLCFG_DENALI_PI_93 Register
          569. 14.5.4.2.569  EMIF_CTLCFG_DENALI_PI_94 Register
          570. 14.5.4.2.570  EMIF_CTLCFG_DENALI_PI_95 Register
          571. 14.5.4.2.571  EMIF_CTLCFG_DENALI_PI_96 Register
          572. 14.5.4.2.572  EMIF_CTLCFG_DENALI_PI_97 Register
          573. 14.5.4.2.573  EMIF_CTLCFG_DENALI_PI_98 Register
          574. 14.5.4.2.574  EMIF_CTLCFG_DENALI_PI_99 Register
          575. 14.5.4.2.575  EMIF_CTLCFG_DENALI_PI_100 Register
          576. 14.5.4.2.576  EMIF_CTLCFG_DENALI_PI_101 Register
          577. 14.5.4.2.577  EMIF_CTLCFG_DENALI_PI_102 Register
          578. 14.5.4.2.578  EMIF_CTLCFG_DENALI_PI_103 Register
          579. 14.5.4.2.579  EMIF_CTLCFG_DENALI_PI_104 Register
          580. 14.5.4.2.580  EMIF_CTLCFG_DENALI_PI_105 Register
          581. 14.5.4.2.581  EMIF_CTLCFG_DENALI_PI_106 Register
          582. 14.5.4.2.582  EMIF_CTLCFG_DENALI_PI_107 Register
          583. 14.5.4.2.583  EMIF_CTLCFG_DENALI_PI_108 Register
          584. 14.5.4.2.584  EMIF_CTLCFG_DENALI_PI_109 Register
          585. 14.5.4.2.585  EMIF_CTLCFG_DENALI_PI_110 Register
          586. 14.5.4.2.586  EMIF_CTLCFG_DENALI_PI_111 Register
          587. 14.5.4.2.587  EMIF_CTLCFG_DENALI_PI_112 Register
          588. 14.5.4.2.588  EMIF_CTLCFG_DENALI_PI_113 Register
          589. 14.5.4.2.589  EMIF_CTLCFG_DENALI_PI_114 Register
          590. 14.5.4.2.590  EMIF_CTLCFG_DENALI_PI_115 Register
          591. 14.5.4.2.591  EMIF_CTLCFG_DENALI_PI_116 Register
          592. 14.5.4.2.592  EMIF_CTLCFG_DENALI_PI_117 Register
          593. 14.5.4.2.593  EMIF_CTLCFG_DENALI_PI_118 Register
          594. 14.5.4.2.594  EMIF_CTLCFG_DENALI_PI_119 Register
          595. 14.5.4.2.595  EMIF_CTLCFG_DENALI_PI_120 Register
          596. 14.5.4.2.596  EMIF_CTLCFG_DENALI_PI_121 Register
          597. 14.5.4.2.597  EMIF_CTLCFG_DENALI_PI_122 Register
          598. 14.5.4.2.598  EMIF_CTLCFG_DENALI_PI_123 Register
          599. 14.5.4.2.599  EMIF_CTLCFG_DENALI_PI_124 Register
          600. 14.5.4.2.600  EMIF_CTLCFG_DENALI_PI_125 Register
          601. 14.5.4.2.601  EMIF_CTLCFG_DENALI_PI_126 Register
          602. 14.5.4.2.602  EMIF_CTLCFG_DENALI_PI_127 Register
          603. 14.5.4.2.603  EMIF_CTLCFG_DENALI_PI_128 Register
          604. 14.5.4.2.604  EMIF_CTLCFG_DENALI_PI_129 Register
          605. 14.5.4.2.605  EMIF_CTLCFG_DENALI_PI_130 Register
          606. 14.5.4.2.606  EMIF_CTLCFG_DENALI_PI_131 Register
          607. 14.5.4.2.607  EMIF_CTLCFG_DENALI_PI_132 Register
          608. 14.5.4.2.608  EMIF_CTLCFG_DENALI_PI_133 Register
          609. 14.5.4.2.609  EMIF_CTLCFG_DENALI_PI_134 Register
          610. 14.5.4.2.610  EMIF_CTLCFG_DENALI_PI_135 Register
          611. 14.5.4.2.611  EMIF_CTLCFG_DENALI_PI_136 Register
          612. 14.5.4.2.612  EMIF_CTLCFG_DENALI_PI_137 Register
          613. 14.5.4.2.613  EMIF_CTLCFG_DENALI_PI_138 Register
          614. 14.5.4.2.614  EMIF_CTLCFG_DENALI_PI_139 Register
          615. 14.5.4.2.615  EMIF_CTLCFG_DENALI_PI_140 Register
          616. 14.5.4.2.616  EMIF_CTLCFG_DENALI_PI_141 Register
          617. 14.5.4.2.617  EMIF_CTLCFG_DENALI_PI_142 Register
          618. 14.5.4.2.618  EMIF_CTLCFG_DENALI_PI_143 Register
          619. 14.5.4.2.619  EMIF_CTLCFG_DENALI_PI_144 Register
          620. 14.5.4.2.620  EMIF_CTLCFG_DENALI_PI_145 Register
          621. 14.5.4.2.621  EMIF_CTLCFG_DENALI_PI_146 Register
          622. 14.5.4.2.622  EMIF_CTLCFG_DENALI_PI_147 Register
          623. 14.5.4.2.623  EMIF_CTLCFG_DENALI_PI_148 Register
          624. 14.5.4.2.624  EMIF_CTLCFG_DENALI_PI_149 Register
          625. 14.5.4.2.625  EMIF_CTLCFG_DENALI_PI_150 Register
          626. 14.5.4.2.626  EMIF_CTLCFG_DENALI_PI_151 Register
          627. 14.5.4.2.627  EMIF_CTLCFG_DENALI_PI_152 Register
          628. 14.5.4.2.628  EMIF_CTLCFG_DENALI_PI_153 Register
          629. 14.5.4.2.629  EMIF_CTLCFG_DENALI_PI_154 Register
          630. 14.5.4.2.630  EMIF_CTLCFG_DENALI_PI_155 Register
          631. 14.5.4.2.631  EMIF_CTLCFG_DENALI_PI_156 Register
          632. 14.5.4.2.632  EMIF_CTLCFG_DENALI_PI_157 Register
          633. 14.5.4.2.633  EMIF_CTLCFG_DENALI_PI_158 Register
          634. 14.5.4.2.634  EMIF_CTLCFG_DENALI_PI_159 Register
          635. 14.5.4.2.635  EMIF_CTLCFG_DENALI_PI_160 Register
          636. 14.5.4.2.636  EMIF_CTLCFG_DENALI_PI_161 Register
          637. 14.5.4.2.637  EMIF_CTLCFG_DENALI_PI_162 Register
          638. 14.5.4.2.638  EMIF_CTLCFG_DENALI_PI_163 Register
          639. 14.5.4.2.639  EMIF_CTLCFG_DENALI_PI_164 Register
          640. 14.5.4.2.640  EMIF_CTLCFG_DENALI_PI_165 Register
          641. 14.5.4.2.641  EMIF_CTLCFG_DENALI_PI_166 Register
          642. 14.5.4.2.642  EMIF_CTLCFG_DENALI_PI_167 Register
          643. 14.5.4.2.643  EMIF_CTLCFG_DENALI_PI_168 Register
          644. 14.5.4.2.644  EMIF_CTLCFG_DENALI_PI_169 Register
          645. 14.5.4.2.645  EMIF_CTLCFG_DENALI_PI_170 Register
          646. 14.5.4.2.646  EMIF_CTLCFG_DENALI_PI_171 Register
          647. 14.5.4.2.647  EMIF_CTLCFG_DENALI_PI_172 Register
          648. 14.5.4.2.648  EMIF_CTLCFG_DENALI_PI_173 Register
          649. 14.5.4.2.649  EMIF_CTLCFG_DENALI_PI_174 Register
          650. 14.5.4.2.650  EMIF_CTLCFG_DENALI_PI_175 Register
          651. 14.5.4.2.651  EMIF_CTLCFG_DENALI_PI_176 Register
          652. 14.5.4.2.652  EMIF_CTLCFG_DENALI_PI_177 Register
          653. 14.5.4.2.653  EMIF_CTLCFG_DENALI_PI_178 Register
          654. 14.5.4.2.654  EMIF_CTLCFG_DENALI_PI_179 Register
          655. 14.5.4.2.655  EMIF_CTLCFG_DENALI_PI_180 Register
          656. 14.5.4.2.656  EMIF_CTLCFG_DENALI_PI_181 Register
          657. 14.5.4.2.657  EMIF_CTLCFG_DENALI_PI_182 Register
          658. 14.5.4.2.658  EMIF_CTLCFG_DENALI_PI_183 Register
          659. 14.5.4.2.659  EMIF_CTLCFG_DENALI_PI_184 Register
          660. 14.5.4.2.660  EMIF_CTLCFG_DENALI_PI_185 Register
          661. 14.5.4.2.661  EMIF_CTLCFG_DENALI_PI_186 Register
          662. 14.5.4.2.662  EMIF_CTLCFG_DENALI_PI_187 Register
          663. 14.5.4.2.663  EMIF_CTLCFG_DENALI_PI_188 Register
          664. 14.5.4.2.664  EMIF_CTLCFG_DENALI_PI_189 Register
          665. 14.5.4.2.665  EMIF_CTLCFG_DENALI_PI_190 Register
          666. 14.5.4.2.666  EMIF_CTLCFG_DENALI_PI_191 Register
          667. 14.5.4.2.667  EMIF_CTLCFG_DENALI_PI_192 Register
          668. 14.5.4.2.668  EMIF_CTLCFG_DENALI_PI_193 Register
          669. 14.5.4.2.669  EMIF_CTLCFG_DENALI_PI_194 Register
          670. 14.5.4.2.670  EMIF_CTLCFG_DENALI_PI_195 Register
          671. 14.5.4.2.671  EMIF_CTLCFG_DENALI_PI_196 Register
          672. 14.5.4.2.672  EMIF_CTLCFG_DENALI_PI_197 Register
          673. 14.5.4.2.673  EMIF_CTLCFG_DENALI_PI_198 Register
          674. 14.5.4.2.674  EMIF_CTLCFG_DENALI_PI_199 Register
          675. 14.5.4.2.675  EMIF_CTLCFG_DENALI_PI_200 Register
          676. 14.5.4.2.676  EMIF_CTLCFG_DENALI_PI_201 Register
          677. 14.5.4.2.677  EMIF_CTLCFG_DENALI_PI_202 Register
          678. 14.5.4.2.678  EMIF_CTLCFG_DENALI_PI_203 Register
          679. 14.5.4.2.679  EMIF_CTLCFG_DENALI_PI_204 Register
          680. 14.5.4.2.680  EMIF_CTLCFG_DENALI_PI_205 Register
          681. 14.5.4.2.681  EMIF_CTLCFG_DENALI_PI_206 Register
          682. 14.5.4.2.682  EMIF_CTLCFG_DENALI_PI_207 Register
          683. 14.5.4.2.683  EMIF_CTLCFG_DENALI_PI_208 Register
          684. 14.5.4.2.684  EMIF_CTLCFG_DENALI_PI_209 Register
          685. 14.5.4.2.685  EMIF_CTLCFG_DENALI_PI_210 Register
          686. 14.5.4.2.686  EMIF_CTLCFG_DENALI_PI_211 Register
          687. 14.5.4.2.687  EMIF_CTLCFG_DENALI_PI_212 Register
          688. 14.5.4.2.688  EMIF_CTLCFG_DENALI_PI_213 Register
          689. 14.5.4.2.689  EMIF_CTLCFG_DENALI_PI_214 Register
          690. 14.5.4.2.690  EMIF_CTLCFG_DENALI_PI_215 Register
          691. 14.5.4.2.691  EMIF_CTLCFG_DENALI_PI_216 Register
          692. 14.5.4.2.692  EMIF_CTLCFG_DENALI_PI_217 Register
          693. 14.5.4.2.693  EMIF_CTLCFG_DENALI_PI_218 Register
          694. 14.5.4.2.694  EMIF_CTLCFG_DENALI_PI_219 Register
          695. 14.5.4.2.695  EMIF_CTLCFG_DENALI_PI_220 Register
          696. 14.5.4.2.696  EMIF_CTLCFG_DENALI_PI_221 Register
          697. 14.5.4.2.697  EMIF_CTLCFG_DENALI_PI_222 Register
          698. 14.5.4.2.698  EMIF_CTLCFG_DENALI_PI_223 Register
          699. 14.5.4.2.699  EMIF_CTLCFG_DENALI_PI_224 Register
          700. 14.5.4.2.700  EMIF_CTLCFG_DENALI_PI_225 Register
          701. 14.5.4.2.701  EMIF_CTLCFG_DENALI_PI_226 Register
          702. 14.5.4.2.702  EMIF_CTLCFG_DENALI_PI_227 Register
          703. 14.5.4.2.703  EMIF_CTLCFG_DENALI_PI_228 Register
          704. 14.5.4.2.704  EMIF_CTLCFG_DENALI_PI_229 Register
          705. 14.5.4.2.705  EMIF_CTLCFG_DENALI_PI_230 Register
          706. 14.5.4.2.706  EMIF_CTLCFG_DENALI_PI_231 Register
          707. 14.5.4.2.707  EMIF_CTLCFG_DENALI_PI_232 Register
          708. 14.5.4.2.708  EMIF_CTLCFG_DENALI_PI_233 Register
          709. 14.5.4.2.709  EMIF_CTLCFG_DENALI_PI_234 Register
          710. 14.5.4.2.710  EMIF_CTLCFG_DENALI_PI_235 Register
          711. 14.5.4.2.711  EMIF_CTLCFG_DENALI_PI_236 Register
          712. 14.5.4.2.712  EMIF_CTLCFG_DENALI_PI_237 Register
          713. 14.5.4.2.713  EMIF_CTLCFG_DENALI_PI_238 Register
          714. 14.5.4.2.714  EMIF_CTLCFG_DENALI_PI_239 Register
          715. 14.5.4.2.715  EMIF_CTLCFG_DENALI_PI_240 Register
          716. 14.5.4.2.716  EMIF_CTLCFG_DENALI_PI_241 Register
          717. 14.5.4.2.717  EMIF_CTLCFG_DENALI_PI_242 Register
          718. 14.5.4.2.718  EMIF_CTLCFG_DENALI_PI_243 Register
          719. 14.5.4.2.719  EMIF_CTLCFG_DENALI_PI_244 Register
          720. 14.5.4.2.720  EMIF_CTLCFG_DENALI_PI_245 Register
          721. 14.5.4.2.721  EMIF_CTLCFG_DENALI_PI_246 Register
          722. 14.5.4.2.722  EMIF_CTLCFG_DENALI_PI_247 Register
          723. 14.5.4.2.723  EMIF_CTLCFG_DENALI_PI_248 Register
          724. 14.5.4.2.724  EMIF_CTLCFG_DENALI_PI_249 Register
          725. 14.5.4.2.725  EMIF_CTLCFG_DENALI_PI_250 Register
          726. 14.5.4.2.726  EMIF_CTLCFG_DENALI_PI_251 Register
          727. 14.5.4.2.727  EMIF_CTLCFG_DENALI_PI_252 Register
          728. 14.5.4.2.728  EMIF_CTLCFG_DENALI_PI_253 Register
          729. 14.5.4.2.729  EMIF_CTLCFG_DENALI_PI_254 Register
          730. 14.5.4.2.730  EMIF_CTLCFG_DENALI_PI_255 Register
          731. 14.5.4.2.731  EMIF_CTLCFG_DENALI_PI_256 Register
          732. 14.5.4.2.732  EMIF_CTLCFG_DENALI_PI_257 Register
          733. 14.5.4.2.733  EMIF_CTLCFG_DENALI_PI_258 Register
          734. 14.5.4.2.734  EMIF_CTLCFG_DENALI_PI_259 Register
          735. 14.5.4.2.735  EMIF_CTLCFG_DENALI_PI_260 Register
          736. 14.5.4.2.736  EMIF_CTLCFG_DENALI_PI_261 Register
          737. 14.5.4.2.737  EMIF_CTLCFG_DENALI_PI_262 Register
          738. 14.5.4.2.738  EMIF_CTLCFG_DENALI_PI_263 Register
          739. 14.5.4.2.739  EMIF_CTLCFG_DENALI_PI_264 Register
          740. 14.5.4.2.740  EMIF_CTLCFG_DENALI_PI_265 Register
          741. 14.5.4.2.741  EMIF_CTLCFG_DENALI_PI_266 Register
          742. 14.5.4.2.742  EMIF_CTLCFG_DENALI_PI_267 Register
          743. 14.5.4.2.743  EMIF_CTLCFG_DENALI_PI_268 Register
          744. 14.5.4.2.744  EMIF_CTLCFG_DENALI_PI_269 Register
          745. 14.5.4.2.745  EMIF_CTLCFG_DENALI_PI_270 Register
          746. 14.5.4.2.746  EMIF_CTLCFG_DENALI_PI_271 Register
          747. 14.5.4.2.747  EMIF_CTLCFG_DENALI_PI_272 Register
          748. 14.5.4.2.748  EMIF_CTLCFG_DENALI_PI_273 Register
          749. 14.5.4.2.749  EMIF_CTLCFG_DENALI_PI_274 Register
          750. 14.5.4.2.750  EMIF_CTLCFG_DENALI_PI_275 Register
          751. 14.5.4.2.751  EMIF_CTLCFG_DENALI_PI_276 Register
          752. 14.5.4.2.752  EMIF_CTLCFG_DENALI_PI_277 Register
          753. 14.5.4.2.753  EMIF_CTLCFG_DENALI_PI_278 Register
          754. 14.5.4.2.754  EMIF_CTLCFG_DENALI_PI_279 Register
          755. 14.5.4.2.755  EMIF_CTLCFG_DENALI_PI_280 Register
          756. 14.5.4.2.756  EMIF_CTLCFG_DENALI_PI_281 Register
          757. 14.5.4.2.757  EMIF_CTLCFG_DENALI_PI_282 Register
          758. 14.5.4.2.758  EMIF_CTLCFG_DENALI_PI_283 Register
          759. 14.5.4.2.759  EMIF_CTLCFG_DENALI_PI_284 Register
          760. 14.5.4.2.760  EMIF_CTLCFG_DENALI_PI_285 Register
          761. 14.5.4.2.761  EMIF_CTLCFG_DENALI_PI_286 Register
          762. 14.5.4.2.762  EMIF_CTLCFG_DENALI_PI_287 Register
          763. 14.5.4.2.763  EMIF_CTLCFG_DENALI_PI_288 Register
          764. 14.5.4.2.764  EMIF_CTLCFG_DENALI_PI_289 Register
          765. 14.5.4.2.765  EMIF_CTLCFG_DENALI_PI_290 Register
          766. 14.5.4.2.766  EMIF_CTLCFG_DENALI_PI_291 Register
          767. 14.5.4.2.767  EMIF_CTLCFG_DENALI_PI_292 Register
          768. 14.5.4.2.768  EMIF_CTLCFG_DENALI_PI_293 Register
          769. 14.5.4.2.769  EMIF_CTLCFG_DENALI_PI_294 Register
          770. 14.5.4.2.770  EMIF_CTLCFG_DENALI_PI_295 Register
          771. 14.5.4.2.771  EMIF_CTLCFG_DENALI_PI_296 Register
          772. 14.5.4.2.772  EMIF_CTLCFG_DENALI_PI_297 Register
          773. 14.5.4.2.773  EMIF_CTLCFG_DENALI_PI_298 Register
          774. 14.5.4.2.774  EMIF_CTLCFG_DENALI_PI_299 Register
          775. 14.5.4.2.775  EMIF_CTLCFG_DENALI_PI_300 Register
          776. 14.5.4.2.776  EMIF_CTLCFG_DENALI_PI_301 Register
          777. 14.5.4.2.777  EMIF_CTLCFG_DENALI_PI_302 Register
          778. 14.5.4.2.778  EMIF_CTLCFG_DENALI_PI_303 Register
          779. 14.5.4.2.779  EMIF_CTLCFG_DENALI_PI_304 Register
          780. 14.5.4.2.780  EMIF_CTLCFG_DENALI_PI_305 Register
          781. 14.5.4.2.781  EMIF_CTLCFG_DENALI_PI_306 Register
          782. 14.5.4.2.782  EMIF_CTLCFG_DENALI_PI_307 Register
          783. 14.5.4.2.783  EMIF_CTLCFG_DENALI_PI_308 Register
          784. 14.5.4.2.784  EMIF_CTLCFG_DENALI_PI_309 Register
          785. 14.5.4.2.785  EMIF_CTLCFG_DENALI_PI_310 Register
          786. 14.5.4.2.786  EMIF_CTLCFG_DENALI_PI_311 Register
          787. 14.5.4.2.787  EMIF_CTLCFG_DENALI_PI_312 Register
          788. 14.5.4.2.788  EMIF_CTLCFG_DENALI_PI_313 Register
          789. 14.5.4.2.789  EMIF_CTLCFG_DENALI_PI_314 Register
          790. 14.5.4.2.790  EMIF_CTLCFG_DENALI_PI_315 Register
          791. 14.5.4.2.791  EMIF_CTLCFG_DENALI_PI_316 Register
          792. 14.5.4.2.792  EMIF_CTLCFG_DENALI_PI_317 Register
          793. 14.5.4.2.793  EMIF_CTLCFG_DENALI_PI_318 Register
          794. 14.5.4.2.794  EMIF_CTLCFG_DENALI_PI_319 Register
          795. 14.5.4.2.795  EMIF_CTLCFG_DENALI_PI_320 Register
          796. 14.5.4.2.796  EMIF_CTLCFG_DENALI_PI_321 Register
          797. 14.5.4.2.797  EMIF_CTLCFG_DENALI_PI_322 Register
          798. 14.5.4.2.798  EMIF_CTLCFG_DENALI_PI_323 Register
          799. 14.5.4.2.799  EMIF_CTLCFG_DENALI_PI_324 Register
          800. 14.5.4.2.800  EMIF_CTLCFG_DENALI_PI_325 Register
          801. 14.5.4.2.801  EMIF_CTLCFG_DENALI_PI_326 Register
          802. 14.5.4.2.802  EMIF_CTLCFG_DENALI_PI_327 Register
          803. 14.5.4.2.803  EMIF_CTLCFG_DENALI_PI_328 Register
          804. 14.5.4.2.804  EMIF_CTLCFG_DENALI_PI_329 Register
          805. 14.5.4.2.805  EMIF_CTLCFG_DENALI_PI_330 Register
          806. 14.5.4.2.806  EMIF_CTLCFG_DENALI_PI_331 Register
          807. 14.5.4.2.807  EMIF_CTLCFG_DENALI_PI_332 Register
          808. 14.5.4.2.808  EMIF_CTLCFG_DENALI_PI_333 Register
          809. 14.5.4.2.809  EMIF_CTLCFG_DENALI_PI_334 Register
          810. 14.5.4.2.810  EMIF_CTLCFG_DENALI_PI_335 Register
          811. 14.5.4.2.811  EMIF_CTLCFG_DENALI_PI_336 Register
          812. 14.5.4.2.812  EMIF_CTLCFG_DENALI_PI_337 Register
          813. 14.5.4.2.813  EMIF_CTLCFG_DENALI_PI_338 Register
          814. 14.5.4.2.814  EMIF_CTLCFG_DENALI_PI_339 Register
          815. 14.5.4.2.815  EMIF_CTLCFG_DENALI_PI_340 Register
          816. 14.5.4.2.816  EMIF_CTLCFG_DENALI_PI_341 Register
          817. 14.5.4.2.817  EMIF_CTLCFG_DENALI_PI_342 Register
          818. 14.5.4.2.818  EMIF_CTLCFG_DENALI_PI_343 Register
          819. 14.5.4.2.819  EMIF_CTLCFG_DENALI_PI_344 Register
          820. 14.5.4.2.820  EMIF_CTLCFG_DENALI_PHY_0 Register
          821. 14.5.4.2.821  EMIF_CTLCFG_DENALI_PHY_1 Register
          822. 14.5.4.2.822  EMIF_CTLCFG_DENALI_PHY_2 Register
          823. 14.5.4.2.823  EMIF_CTLCFG_DENALI_PHY_3 Register
          824. 14.5.4.2.824  EMIF_CTLCFG_DENALI_PHY_4 Register
          825. 14.5.4.2.825  EMIF_CTLCFG_DENALI_PHY_5 Register
          826. 14.5.4.2.826  EMIF_CTLCFG_DENALI_PHY_6 Register
          827. 14.5.4.2.827  EMIF_CTLCFG_DENALI_PHY_7 Register
          828. 14.5.4.2.828  EMIF_CTLCFG_DENALI_PHY_8 Register
          829. 14.5.4.2.829  EMIF_CTLCFG_DENALI_PHY_9 Register
          830. 14.5.4.2.830  EMIF_CTLCFG_DENALI_PHY_10 Register
          831. 14.5.4.2.831  EMIF_CTLCFG_DENALI_PHY_11 Register
          832. 14.5.4.2.832  EMIF_CTLCFG_DENALI_PHY_12 Register
          833. 14.5.4.2.833  EMIF_CTLCFG_DENALI_PHY_13 Register
          834. 14.5.4.2.834  EMIF_CTLCFG_DENALI_PHY_14 Register
          835. 14.5.4.2.835  EMIF_CTLCFG_DENALI_PHY_15 Register
          836. 14.5.4.2.836  EMIF_CTLCFG_DENALI_PHY_16 Register
          837. 14.5.4.2.837  EMIF_CTLCFG_DENALI_PHY_17 Register
          838. 14.5.4.2.838  EMIF_CTLCFG_DENALI_PHY_18 Register
          839. 14.5.4.2.839  EMIF_CTLCFG_DENALI_PHY_19 Register
          840. 14.5.4.2.840  EMIF_CTLCFG_DENALI_PHY_20 Register
          841. 14.5.4.2.841  EMIF_CTLCFG_DENALI_PHY_21 Register
          842. 14.5.4.2.842  EMIF_CTLCFG_DENALI_PHY_22 Register
          843. 14.5.4.2.843  EMIF_CTLCFG_DENALI_PHY_23 Register
          844. 14.5.4.2.844  EMIF_CTLCFG_DENALI_PHY_24 Register
          845. 14.5.4.2.845  EMIF_CTLCFG_DENALI_PHY_25 Register
          846. 14.5.4.2.846  EMIF_CTLCFG_DENALI_PHY_26 Register
          847. 14.5.4.2.847  EMIF_CTLCFG_DENALI_PHY_27 Register
          848. 14.5.4.2.848  EMIF_CTLCFG_DENALI_PHY_28 Register
          849. 14.5.4.2.849  EMIF_CTLCFG_DENALI_PHY_29 Register
          850. 14.5.4.2.850  EMIF_CTLCFG_DENALI_PHY_30 Register
          851. 14.5.4.2.851  EMIF_CTLCFG_DENALI_PHY_31 Register
          852. 14.5.4.2.852  EMIF_CTLCFG_DENALI_PHY_32 Register
          853. 14.5.4.2.853  EMIF_CTLCFG_DENALI_PHY_33 Register
          854. 14.5.4.2.854  EMIF_CTLCFG_DENALI_PHY_34 Register
          855. 14.5.4.2.855  EMIF_CTLCFG_DENALI_PHY_35 Register
          856. 14.5.4.2.856  EMIF_CTLCFG_DENALI_PHY_36 Register
          857. 14.5.4.2.857  EMIF_CTLCFG_DENALI_PHY_37 Register
          858. 14.5.4.2.858  EMIF_CTLCFG_DENALI_PHY_38 Register
          859. 14.5.4.2.859  EMIF_CTLCFG_DENALI_PHY_39 Register
          860. 14.5.4.2.860  EMIF_CTLCFG_DENALI_PHY_40 Register
          861. 14.5.4.2.861  EMIF_CTLCFG_DENALI_PHY_41 Register
          862. 14.5.4.2.862  EMIF_CTLCFG_DENALI_PHY_42 Register
          863. 14.5.4.2.863  EMIF_CTLCFG_DENALI_PHY_43 Register
          864. 14.5.4.2.864  EMIF_CTLCFG_DENALI_PHY_44 Register
          865. 14.5.4.2.865  EMIF_CTLCFG_DENALI_PHY_45 Register
          866. 14.5.4.2.866  EMIF_CTLCFG_DENALI_PHY_46 Register
          867. 14.5.4.2.867  EMIF_CTLCFG_DENALI_PHY_47 Register
          868. 14.5.4.2.868  EMIF_CTLCFG_DENALI_PHY_48 Register
          869. 14.5.4.2.869  EMIF_CTLCFG_DENALI_PHY_49 Register
          870. 14.5.4.2.870  EMIF_CTLCFG_DENALI_PHY_50 Register
          871. 14.5.4.2.871  EMIF_CTLCFG_DENALI_PHY_51 Register
          872. 14.5.4.2.872  EMIF_CTLCFG_DENALI_PHY_52 Register
          873. 14.5.4.2.873  EMIF_CTLCFG_DENALI_PHY_53 Register
          874. 14.5.4.2.874  EMIF_CTLCFG_DENALI_PHY_54 Register
          875. 14.5.4.2.875  EMIF_CTLCFG_DENALI_PHY_55 Register
          876. 14.5.4.2.876  EMIF_CTLCFG_DENALI_PHY_56 Register
          877. 14.5.4.2.877  EMIF_CTLCFG_DENALI_PHY_57 Register
          878. 14.5.4.2.878  EMIF_CTLCFG_DENALI_PHY_58 Register
          879. 14.5.4.2.879  EMIF_CTLCFG_DENALI_PHY_59 Register
          880. 14.5.4.2.880  EMIF_CTLCFG_DENALI_PHY_60 Register
          881. 14.5.4.2.881  EMIF_CTLCFG_DENALI_PHY_61 Register
          882. 14.5.4.2.882  EMIF_CTLCFG_DENALI_PHY_62 Register
          883. 14.5.4.2.883  EMIF_CTLCFG_DENALI_PHY_63 Register
          884. 14.5.4.2.884  EMIF_CTLCFG_DENALI_PHY_64 Register
          885. 14.5.4.2.885  EMIF_CTLCFG_DENALI_PHY_65 Register
          886. 14.5.4.2.886  EMIF_CTLCFG_DENALI_PHY_66 Register
          887. 14.5.4.2.887  EMIF_CTLCFG_DENALI_PHY_67 Register
          888. 14.5.4.2.888  EMIF_CTLCFG_DENALI_PHY_68 Register
          889. 14.5.4.2.889  EMIF_CTLCFG_DENALI_PHY_69 Register
          890. 14.5.4.2.890  EMIF_CTLCFG_DENALI_PHY_70 Register
          891. 14.5.4.2.891  EMIF_CTLCFG_DENALI_PHY_71 Register
          892. 14.5.4.2.892  EMIF_CTLCFG_DENALI_PHY_72 Register
          893. 14.5.4.2.893  EMIF_CTLCFG_DENALI_PHY_73 Register
          894. 14.5.4.2.894  EMIF_CTLCFG_DENALI_PHY_74 Register
          895. 14.5.4.2.895  EMIF_CTLCFG_DENALI_PHY_75 Register
          896. 14.5.4.2.896  EMIF_CTLCFG_DENALI_PHY_76 Register
          897. 14.5.4.2.897  EMIF_CTLCFG_DENALI_PHY_77 Register
          898. 14.5.4.2.898  EMIF_CTLCFG_DENALI_PHY_78 Register
          899. 14.5.4.2.899  EMIF_CTLCFG_DENALI_PHY_79 Register
          900. 14.5.4.2.900  EMIF_CTLCFG_DENALI_PHY_80 Register
          901. 14.5.4.2.901  EMIF_CTLCFG_DENALI_PHY_81 Register
          902. 14.5.4.2.902  EMIF_CTLCFG_DENALI_PHY_82 Register
          903. 14.5.4.2.903  EMIF_CTLCFG_DENALI_PHY_83 Register
          904. 14.5.4.2.904  EMIF_CTLCFG_DENALI_PHY_84 Register
          905. 14.5.4.2.905  EMIF_CTLCFG_DENALI_PHY_85 Register
          906. 14.5.4.2.906  EMIF_CTLCFG_DENALI_PHY_86 Register
          907. 14.5.4.2.907  EMIF_CTLCFG_DENALI_PHY_87 Register
          908. 14.5.4.2.908  EMIF_CTLCFG_DENALI_PHY_88 Register
          909. 14.5.4.2.909  EMIF_CTLCFG_DENALI_PHY_89 Register
          910. 14.5.4.2.910  EMIF_CTLCFG_DENALI_PHY_90 Register
          911. 14.5.4.2.911  EMIF_CTLCFG_DENALI_PHY_91 Register
          912. 14.5.4.2.912  EMIF_CTLCFG_DENALI_PHY_92 Register
          913. 14.5.4.2.913  EMIF_CTLCFG_DENALI_PHY_93 Register
          914. 14.5.4.2.914  EMIF_CTLCFG_DENALI_PHY_94 Register
          915. 14.5.4.2.915  EMIF_CTLCFG_DENALI_PHY_95 Register
          916. 14.5.4.2.916  EMIF_CTLCFG_DENALI_PHY_96 Register
          917. 14.5.4.2.917  EMIF_CTLCFG_DENALI_PHY_97 Register
          918. 14.5.4.2.918  EMIF_CTLCFG_DENALI_PHY_98 Register
          919. 14.5.4.2.919  EMIF_CTLCFG_DENALI_PHY_99 Register
          920. 14.5.4.2.920  EMIF_CTLCFG_DENALI_PHY_100 Register
          921. 14.5.4.2.921  EMIF_CTLCFG_DENALI_PHY_101 Register
          922. 14.5.4.2.922  EMIF_CTLCFG_DENALI_PHY_102 Register
          923. 14.5.4.2.923  EMIF_CTLCFG_DENALI_PHY_103 Register
          924. 14.5.4.2.924  EMIF_CTLCFG_DENALI_PHY_104 Register
          925. 14.5.4.2.925  EMIF_CTLCFG_DENALI_PHY_105 Register
          926. 14.5.4.2.926  EMIF_CTLCFG_DENALI_PHY_106 Register
          927. 14.5.4.2.927  EMIF_CTLCFG_DENALI_PHY_107 Register
          928. 14.5.4.2.928  EMIF_CTLCFG_DENALI_PHY_108 Register
          929. 14.5.4.2.929  EMIF_CTLCFG_DENALI_PHY_109 Register
          930. 14.5.4.2.930  EMIF_CTLCFG_DENALI_PHY_110 Register
          931. 14.5.4.2.931  EMIF_CTLCFG_DENALI_PHY_111 Register
          932. 14.5.4.2.932  EMIF_CTLCFG_DENALI_PHY_112 Register
          933. 14.5.4.2.933  EMIF_CTLCFG_DENALI_PHY_113 Register
          934. 14.5.4.2.934  EMIF_CTLCFG_DENALI_PHY_114 Register
          935. 14.5.4.2.935  EMIF_CTLCFG_DENALI_PHY_115 Register
          936. 14.5.4.2.936  EMIF_CTLCFG_DENALI_PHY_116 Register
          937. 14.5.4.2.937  EMIF_CTLCFG_DENALI_PHY_117 Register
          938. 14.5.4.2.938  EMIF_CTLCFG_DENALI_PHY_118 Register
          939. 14.5.4.2.939  EMIF_CTLCFG_DENALI_PHY_119 Register
          940. 14.5.4.2.940  EMIF_CTLCFG_DENALI_PHY_120 Register
          941. 14.5.4.2.941  EMIF_CTLCFG_DENALI_PHY_121 Register
          942. 14.5.4.2.942  EMIF_CTLCFG_DENALI_PHY_122 Register
          943. 14.5.4.2.943  EMIF_CTLCFG_DENALI_PHY_123 Register
          944. 14.5.4.2.944  EMIF_CTLCFG_DENALI_PHY_124 Register
          945. 14.5.4.2.945  EMIF_CTLCFG_DENALI_PHY_125 Register
          946. 14.5.4.2.946  EMIF_CTLCFG_DENALI_PHY_256 Register
          947. 14.5.4.2.947  EMIF_CTLCFG_DENALI_PHY_257 Register
          948. 14.5.4.2.948  EMIF_CTLCFG_DENALI_PHY_258 Register
          949. 14.5.4.2.949  EMIF_CTLCFG_DENALI_PHY_259 Register
          950. 14.5.4.2.950  EMIF_CTLCFG_DENALI_PHY_260 Register
          951. 14.5.4.2.951  EMIF_CTLCFG_DENALI_PHY_261 Register
          952. 14.5.4.2.952  EMIF_CTLCFG_DENALI_PHY_262 Register
          953. 14.5.4.2.953  EMIF_CTLCFG_DENALI_PHY_263 Register
          954. 14.5.4.2.954  EMIF_CTLCFG_DENALI_PHY_264 Register
          955. 14.5.4.2.955  EMIF_CTLCFG_DENALI_PHY_265 Register
          956. 14.5.4.2.956  EMIF_CTLCFG_DENALI_PHY_266 Register
          957. 14.5.4.2.957  EMIF_CTLCFG_DENALI_PHY_267 Register
          958. 14.5.4.2.958  EMIF_CTLCFG_DENALI_PHY_268 Register
          959. 14.5.4.2.959  EMIF_CTLCFG_DENALI_PHY_269 Register
          960. 14.5.4.2.960  EMIF_CTLCFG_DENALI_PHY_270 Register
          961. 14.5.4.2.961  EMIF_CTLCFG_DENALI_PHY_271 Register
          962. 14.5.4.2.962  EMIF_CTLCFG_DENALI_PHY_272 Register
          963. 14.5.4.2.963  EMIF_CTLCFG_DENALI_PHY_273 Register
          964. 14.5.4.2.964  EMIF_CTLCFG_DENALI_PHY_274 Register
          965. 14.5.4.2.965  EMIF_CTLCFG_DENALI_PHY_275 Register
          966. 14.5.4.2.966  EMIF_CTLCFG_DENALI_PHY_276 Register
          967. 14.5.4.2.967  EMIF_CTLCFG_DENALI_PHY_277 Register
          968. 14.5.4.2.968  EMIF_CTLCFG_DENALI_PHY_278 Register
          969. 14.5.4.2.969  EMIF_CTLCFG_DENALI_PHY_279 Register
          970. 14.5.4.2.970  EMIF_CTLCFG_DENALI_PHY_280 Register
          971. 14.5.4.2.971  EMIF_CTLCFG_DENALI_PHY_281 Register
          972. 14.5.4.2.972  EMIF_CTLCFG_DENALI_PHY_282 Register
          973. 14.5.4.2.973  EMIF_CTLCFG_DENALI_PHY_283 Register
          974. 14.5.4.2.974  EMIF_CTLCFG_DENALI_PHY_284 Register
          975. 14.5.4.2.975  EMIF_CTLCFG_DENALI_PHY_285 Register
          976. 14.5.4.2.976  EMIF_CTLCFG_DENALI_PHY_286 Register
          977. 14.5.4.2.977  EMIF_CTLCFG_DENALI_PHY_287 Register
          978. 14.5.4.2.978  EMIF_CTLCFG_DENALI_PHY_288 Register
          979. 14.5.4.2.979  EMIF_CTLCFG_DENALI_PHY_289 Register
          980. 14.5.4.2.980  EMIF_CTLCFG_DENALI_PHY_290 Register
          981. 14.5.4.2.981  EMIF_CTLCFG_DENALI_PHY_291 Register
          982. 14.5.4.2.982  EMIF_CTLCFG_DENALI_PHY_292 Register
          983. 14.5.4.2.983  EMIF_CTLCFG_DENALI_PHY_293 Register
          984. 14.5.4.2.984  EMIF_CTLCFG_DENALI_PHY_294 Register
          985. 14.5.4.2.985  EMIF_CTLCFG_DENALI_PHY_295 Register
          986. 14.5.4.2.986  EMIF_CTLCFG_DENALI_PHY_296 Register
          987. 14.5.4.2.987  EMIF_CTLCFG_DENALI_PHY_297 Register
          988. 14.5.4.2.988  EMIF_CTLCFG_DENALI_PHY_298 Register
          989. 14.5.4.2.989  EMIF_CTLCFG_DENALI_PHY_299 Register
          990. 14.5.4.2.990  EMIF_CTLCFG_DENALI_PHY_300 Register
          991. 14.5.4.2.991  EMIF_CTLCFG_DENALI_PHY_301 Register
          992. 14.5.4.2.992  EMIF_CTLCFG_DENALI_PHY_302 Register
          993. 14.5.4.2.993  EMIF_CTLCFG_DENALI_PHY_303 Register
          994. 14.5.4.2.994  EMIF_CTLCFG_DENALI_PHY_304 Register
          995. 14.5.4.2.995  EMIF_CTLCFG_DENALI_PHY_305 Register
          996. 14.5.4.2.996  EMIF_CTLCFG_DENALI_PHY_306 Register
          997. 14.5.4.2.997  EMIF_CTLCFG_DENALI_PHY_307 Register
          998. 14.5.4.2.998  EMIF_CTLCFG_DENALI_PHY_308 Register
          999. 14.5.4.2.999  EMIF_CTLCFG_DENALI_PHY_309 Register
          1000. 14.5.4.2.1000 EMIF_CTLCFG_DENALI_PHY_310 Register
          1001. 14.5.4.2.1001 EMIF_CTLCFG_DENALI_PHY_311 Register
          1002. 14.5.4.2.1002 EMIF_CTLCFG_DENALI_PHY_312 Register
          1003. 14.5.4.2.1003 EMIF_CTLCFG_DENALI_PHY_313 Register
          1004. 14.5.4.2.1004 EMIF_CTLCFG_DENALI_PHY_314 Register
          1005. 14.5.4.2.1005 EMIF_CTLCFG_DENALI_PHY_315 Register
          1006. 14.5.4.2.1006 EMIF_CTLCFG_DENALI_PHY_316 Register
          1007. 14.5.4.2.1007 EMIF_CTLCFG_DENALI_PHY_317 Register
          1008. 14.5.4.2.1008 EMIF_CTLCFG_DENALI_PHY_318 Register
          1009. 14.5.4.2.1009 EMIF_CTLCFG_DENALI_PHY_319 Register
          1010. 14.5.4.2.1010 EMIF_CTLCFG_DENALI_PHY_320 Register
          1011. 14.5.4.2.1011 EMIF_CTLCFG_DENALI_PHY_321 Register
          1012. 14.5.4.2.1012 EMIF_CTLCFG_DENALI_PHY_322 Register
          1013. 14.5.4.2.1013 EMIF_CTLCFG_DENALI_PHY_323 Register
          1014. 14.5.4.2.1014 EMIF_CTLCFG_DENALI_PHY_324 Register
          1015. 14.5.4.2.1015 EMIF_CTLCFG_DENALI_PHY_325 Register
          1016. 14.5.4.2.1016 EMIF_CTLCFG_DENALI_PHY_326 Register
          1017. 14.5.4.2.1017 EMIF_CTLCFG_DENALI_PHY_327 Register
          1018. 14.5.4.2.1018 EMIF_CTLCFG_DENALI_PHY_328 Register
          1019. 14.5.4.2.1019 EMIF_CTLCFG_DENALI_PHY_329 Register
          1020. 14.5.4.2.1020 EMIF_CTLCFG_DENALI_PHY_330 Register
          1021. 14.5.4.2.1021 EMIF_CTLCFG_DENALI_PHY_331 Register
          1022. 14.5.4.2.1022 EMIF_CTLCFG_DENALI_PHY_332 Register
          1023. 14.5.4.2.1023 EMIF_CTLCFG_DENALI_PHY_333 Register
          1024. 14.5.4.2.1024 EMIF_CTLCFG_DENALI_PHY_334 Register
          1025. 14.5.4.2.1025 EMIF_CTLCFG_DENALI_PHY_335 Register
          1026. 14.5.4.2.1026 EMIF_CTLCFG_DENALI_PHY_336 Register
          1027. 14.5.4.2.1027 EMIF_CTLCFG_DENALI_PHY_337 Register
          1028. 14.5.4.2.1028 EMIF_CTLCFG_DENALI_PHY_338 Register
          1029. 14.5.4.2.1029 EMIF_CTLCFG_DENALI_PHY_339 Register
          1030. 14.5.4.2.1030 EMIF_CTLCFG_DENALI_PHY_340 Register
          1031. 14.5.4.2.1031 EMIF_CTLCFG_DENALI_PHY_341 Register
          1032. 14.5.4.2.1032 EMIF_CTLCFG_DENALI_PHY_342 Register
          1033. 14.5.4.2.1033 EMIF_CTLCFG_DENALI_PHY_343 Register
          1034. 14.5.4.2.1034 EMIF_CTLCFG_DENALI_PHY_344 Register
          1035. 14.5.4.2.1035 EMIF_CTLCFG_DENALI_PHY_345 Register
          1036. 14.5.4.2.1036 EMIF_CTLCFG_DENALI_PHY_346 Register
          1037. 14.5.4.2.1037 EMIF_CTLCFG_DENALI_PHY_347 Register
          1038. 14.5.4.2.1038 EMIF_CTLCFG_DENALI_PHY_348 Register
          1039. 14.5.4.2.1039 EMIF_CTLCFG_DENALI_PHY_349 Register
          1040. 14.5.4.2.1040 EMIF_CTLCFG_DENALI_PHY_350 Register
          1041. 14.5.4.2.1041 EMIF_CTLCFG_DENALI_PHY_351 Register
          1042. 14.5.4.2.1042 EMIF_CTLCFG_DENALI_PHY_352 Register
          1043. 14.5.4.2.1043 EMIF_CTLCFG_DENALI_PHY_353 Register
          1044. 14.5.4.2.1044 EMIF_CTLCFG_DENALI_PHY_354 Register
          1045. 14.5.4.2.1045 EMIF_CTLCFG_DENALI_PHY_355 Register
          1046. 14.5.4.2.1046 EMIF_CTLCFG_DENALI_PHY_356 Register
          1047. 14.5.4.2.1047 EMIF_CTLCFG_DENALI_PHY_357 Register
          1048. 14.5.4.2.1048 EMIF_CTLCFG_DENALI_PHY_358 Register
          1049. 14.5.4.2.1049 EMIF_CTLCFG_DENALI_PHY_359 Register
          1050. 14.5.4.2.1050 EMIF_CTLCFG_DENALI_PHY_360 Register
          1051. 14.5.4.2.1051 EMIF_CTLCFG_DENALI_PHY_361 Register
          1052. 14.5.4.2.1052 EMIF_CTLCFG_DENALI_PHY_362 Register
          1053. 14.5.4.2.1053 EMIF_CTLCFG_DENALI_PHY_363 Register
          1054. 14.5.4.2.1054 EMIF_CTLCFG_DENALI_PHY_364 Register
          1055. 14.5.4.2.1055 EMIF_CTLCFG_DENALI_PHY_365 Register
          1056. 14.5.4.2.1056 EMIF_CTLCFG_DENALI_PHY_366 Register
          1057. 14.5.4.2.1057 EMIF_CTLCFG_DENALI_PHY_367 Register
          1058. 14.5.4.2.1058 EMIF_CTLCFG_DENALI_PHY_368 Register
          1059. 14.5.4.2.1059 EMIF_CTLCFG_DENALI_PHY_369 Register
          1060. 14.5.4.2.1060 EMIF_CTLCFG_DENALI_PHY_370 Register
          1061. 14.5.4.2.1061 EMIF_CTLCFG_DENALI_PHY_371 Register
          1062. 14.5.4.2.1062 EMIF_CTLCFG_DENALI_PHY_372 Register
          1063. 14.5.4.2.1063 EMIF_CTLCFG_DENALI_PHY_373 Register
          1064. 14.5.4.2.1064 EMIF_CTLCFG_DENALI_PHY_374 Register
          1065. 14.5.4.2.1065 EMIF_CTLCFG_DENALI_PHY_375 Register
          1066. 14.5.4.2.1066 EMIF_CTLCFG_DENALI_PHY_376 Register
          1067. 14.5.4.2.1067 EMIF_CTLCFG_DENALI_PHY_377 Register
          1068. 14.5.4.2.1068 EMIF_CTLCFG_DENALI_PHY_378 Register
          1069. 14.5.4.2.1069 EMIF_CTLCFG_DENALI_PHY_379 Register
          1070. 14.5.4.2.1070 EMIF_CTLCFG_DENALI_PHY_380 Register
          1071. 14.5.4.2.1071 EMIF_CTLCFG_DENALI_PHY_381 Register
          1072. 14.5.4.2.1072 EMIF_CTLCFG_DENALI_PHY_512 Register
          1073. 14.5.4.2.1073 EMIF_CTLCFG_DENALI_PHY_513 Register
          1074. 14.5.4.2.1074 EMIF_CTLCFG_DENALI_PHY_514 Register
          1075. 14.5.4.2.1075 EMIF_CTLCFG_DENALI_PHY_515 Register
          1076. 14.5.4.2.1076 EMIF_CTLCFG_DENALI_PHY_516 Register
          1077. 14.5.4.2.1077 EMIF_CTLCFG_DENALI_PHY_517 Register
          1078. 14.5.4.2.1078 EMIF_CTLCFG_DENALI_PHY_518 Register
          1079. 14.5.4.2.1079 EMIF_CTLCFG_DENALI_PHY_519 Register
          1080. 14.5.4.2.1080 EMIF_CTLCFG_DENALI_PHY_520 Register
          1081. 14.5.4.2.1081 EMIF_CTLCFG_DENALI_PHY_521 Register
          1082. 14.5.4.2.1082 EMIF_CTLCFG_DENALI_PHY_522 Register
          1083. 14.5.4.2.1083 EMIF_CTLCFG_DENALI_PHY_523 Register
          1084. 14.5.4.2.1084 EMIF_CTLCFG_DENALI_PHY_524 Register
          1085. 14.5.4.2.1085 EMIF_CTLCFG_DENALI_PHY_525 Register
          1086. 14.5.4.2.1086 EMIF_CTLCFG_DENALI_PHY_526 Register
          1087. 14.5.4.2.1087 EMIF_CTLCFG_DENALI_PHY_527 Register
          1088. 14.5.4.2.1088 EMIF_CTLCFG_DENALI_PHY_528 Register
          1089. 14.5.4.2.1089 EMIF_CTLCFG_DENALI_PHY_529 Register
          1090. 14.5.4.2.1090 EMIF_CTLCFG_DENALI_PHY_530 Register
          1091. 14.5.4.2.1091 EMIF_CTLCFG_DENALI_PHY_531 Register
          1092. 14.5.4.2.1092 EMIF_CTLCFG_DENALI_PHY_532 Register
          1093. 14.5.4.2.1093 EMIF_CTLCFG_DENALI_PHY_533 Register
          1094. 14.5.4.2.1094 EMIF_CTLCFG_DENALI_PHY_534 Register
          1095. 14.5.4.2.1095 EMIF_CTLCFG_DENALI_PHY_535 Register
          1096. 14.5.4.2.1096 EMIF_CTLCFG_DENALI_PHY_536 Register
          1097. 14.5.4.2.1097 EMIF_CTLCFG_DENALI_PHY_537 Register
          1098. 14.5.4.2.1098 EMIF_CTLCFG_DENALI_PHY_538 Register
          1099. 14.5.4.2.1099 EMIF_CTLCFG_DENALI_PHY_539 Register
          1100. 14.5.4.2.1100 EMIF_CTLCFG_DENALI_PHY_540 Register
          1101. 14.5.4.2.1101 EMIF_CTLCFG_DENALI_PHY_541 Register
          1102. 14.5.4.2.1102 EMIF_CTLCFG_DENALI_PHY_542 Register
          1103. 14.5.4.2.1103 EMIF_CTLCFG_DENALI_PHY_543 Register
          1104. 14.5.4.2.1104 EMIF_CTLCFG_DENALI_PHY_544 Register
          1105. 14.5.4.2.1105 EMIF_CTLCFG_DENALI_PHY_545 Register
          1106. 14.5.4.2.1106 EMIF_CTLCFG_DENALI_PHY_546 Register
          1107. 14.5.4.2.1107 EMIF_CTLCFG_DENALI_PHY_547 Register
          1108. 14.5.4.2.1108 EMIF_CTLCFG_DENALI_PHY_548 Register
          1109. 14.5.4.2.1109 EMIF_CTLCFG_DENALI_PHY_549 Register
          1110. 14.5.4.2.1110 EMIF_CTLCFG_DENALI_PHY_550 Register
          1111. 14.5.4.2.1111 EMIF_CTLCFG_DENALI_PHY_551 Register
          1112. 14.5.4.2.1112 EMIF_CTLCFG_DENALI_PHY_552 Register
          1113. 14.5.4.2.1113 EMIF_CTLCFG_DENALI_PHY_553 Register
          1114. 14.5.4.2.1114 EMIF_CTLCFG_DENALI_PHY_554 Register
          1115. 14.5.4.2.1115 EMIF_CTLCFG_DENALI_PHY_768 Register
          1116. 14.5.4.2.1116 EMIF_CTLCFG_DENALI_PHY_769 Register
          1117. 14.5.4.2.1117 EMIF_CTLCFG_DENALI_PHY_770 Register
          1118. 14.5.4.2.1118 EMIF_CTLCFG_DENALI_PHY_771 Register
          1119. 14.5.4.2.1119 EMIF_CTLCFG_DENALI_PHY_772 Register
          1120. 14.5.4.2.1120 EMIF_CTLCFG_DENALI_PHY_773 Register
          1121. 14.5.4.2.1121 EMIF_CTLCFG_DENALI_PHY_774 Register
          1122. 14.5.4.2.1122 EMIF_CTLCFG_DENALI_PHY_775 Register
          1123. 14.5.4.2.1123 EMIF_CTLCFG_DENALI_PHY_776 Register
          1124. 14.5.4.2.1124 EMIF_CTLCFG_DENALI_PHY_777 Register
          1125. 14.5.4.2.1125 EMIF_CTLCFG_DENALI_PHY_778 Register
          1126. 14.5.4.2.1126 EMIF_CTLCFG_DENALI_PHY_779 Register
          1127. 14.5.4.2.1127 EMIF_CTLCFG_DENALI_PHY_780 Register
          1128. 14.5.4.2.1128 EMIF_CTLCFG_DENALI_PHY_781 Register
          1129. 14.5.4.2.1129 EMIF_CTLCFG_DENALI_PHY_782 Register
          1130. 14.5.4.2.1130 EMIF_CTLCFG_DENALI_PHY_783 Register
          1131. 14.5.4.2.1131 EMIF_CTLCFG_DENALI_PHY_784 Register
          1132. 14.5.4.2.1132 EMIF_CTLCFG_DENALI_PHY_785 Register
          1133. 14.5.4.2.1133 EMIF_CTLCFG_DENALI_PHY_786 Register
          1134. 14.5.4.2.1134 EMIF_CTLCFG_DENALI_PHY_787 Register
          1135. 14.5.4.2.1135 EMIF_CTLCFG_DENALI_PHY_788 Register
          1136. 14.5.4.2.1136 EMIF_CTLCFG_DENALI_PHY_789 Register
          1137. 14.5.4.2.1137 EMIF_CTLCFG_DENALI_PHY_790 Register
          1138. 14.5.4.2.1138 EMIF_CTLCFG_DENALI_PHY_791 Register
          1139. 14.5.4.2.1139 EMIF_CTLCFG_DENALI_PHY_792 Register
          1140. 14.5.4.2.1140 EMIF_CTLCFG_DENALI_PHY_793 Register
          1141. 14.5.4.2.1141 EMIF_CTLCFG_DENALI_PHY_794 Register
          1142. 14.5.4.2.1142 EMIF_CTLCFG_DENALI_PHY_795 Register
          1143. 14.5.4.2.1143 EMIF_CTLCFG_DENALI_PHY_796 Register
          1144. 14.5.4.2.1144 EMIF_CTLCFG_DENALI_PHY_797 Register
          1145. 14.5.4.2.1145 EMIF_CTLCFG_DENALI_PHY_798 Register
          1146. 14.5.4.2.1146 EMIF_CTLCFG_DENALI_PHY_799 Register
          1147. 14.5.4.2.1147 EMIF_CTLCFG_DENALI_PHY_800 Register
          1148. 14.5.4.2.1148 EMIF_CTLCFG_DENALI_PHY_801 Register
          1149. 14.5.4.2.1149 EMIF_CTLCFG_DENALI_PHY_802 Register
          1150. 14.5.4.2.1150 EMIF_CTLCFG_DENALI_PHY_803 Register
          1151. 14.5.4.2.1151 EMIF_CTLCFG_DENALI_PHY_804 Register
          1152. 14.5.4.2.1152 EMIF_CTLCFG_DENALI_PHY_805 Register
          1153. 14.5.4.2.1153 EMIF_CTLCFG_DENALI_PHY_806 Register
          1154. 14.5.4.2.1154 EMIF_CTLCFG_DENALI_PHY_807 Register
          1155. 14.5.4.2.1155 EMIF_CTLCFG_DENALI_PHY_808 Register
          1156. 14.5.4.2.1156 EMIF_CTLCFG_DENALI_PHY_809 Register
          1157. 14.5.4.2.1157 EMIF_CTLCFG_DENALI_PHY_810 Register
          1158. 14.5.4.2.1158 EMIF_CTLCFG_DENALI_PHY_1024 Register
          1159. 14.5.4.2.1159 EMIF_CTLCFG_DENALI_PHY_1025 Register
          1160. 14.5.4.2.1160 EMIF_CTLCFG_DENALI_PHY_1026 Register
          1161. 14.5.4.2.1161 EMIF_CTLCFG_DENALI_PHY_1027 Register
          1162. 14.5.4.2.1162 EMIF_CTLCFG_DENALI_PHY_1028 Register
          1163. 14.5.4.2.1163 EMIF_CTLCFG_DENALI_PHY_1029 Register
          1164. 14.5.4.2.1164 EMIF_CTLCFG_DENALI_PHY_1030 Register
          1165. 14.5.4.2.1165 EMIF_CTLCFG_DENALI_PHY_1031 Register
          1166. 14.5.4.2.1166 EMIF_CTLCFG_DENALI_PHY_1032 Register
          1167. 14.5.4.2.1167 EMIF_CTLCFG_DENALI_PHY_1033 Register
          1168. 14.5.4.2.1168 EMIF_CTLCFG_DENALI_PHY_1034 Register
          1169. 14.5.4.2.1169 EMIF_CTLCFG_DENALI_PHY_1035 Register
          1170. 14.5.4.2.1170 EMIF_CTLCFG_DENALI_PHY_1036 Register
          1171. 14.5.4.2.1171 EMIF_CTLCFG_DENALI_PHY_1037 Register
          1172. 14.5.4.2.1172 EMIF_CTLCFG_DENALI_PHY_1038 Register
          1173. 14.5.4.2.1173 EMIF_CTLCFG_DENALI_PHY_1039 Register
          1174. 14.5.4.2.1174 EMIF_CTLCFG_DENALI_PHY_1040 Register
          1175. 14.5.4.2.1175 EMIF_CTLCFG_DENALI_PHY_1041 Register
          1176. 14.5.4.2.1176 EMIF_CTLCFG_DENALI_PHY_1042 Register
          1177. 14.5.4.2.1177 EMIF_CTLCFG_DENALI_PHY_1043 Register
          1178. 14.5.4.2.1178 EMIF_CTLCFG_DENALI_PHY_1044 Register
          1179. 14.5.4.2.1179 EMIF_CTLCFG_DENALI_PHY_1045 Register
          1180. 14.5.4.2.1180 EMIF_CTLCFG_DENALI_PHY_1046 Register
          1181. 14.5.4.2.1181 EMIF_CTLCFG_DENALI_PHY_1047 Register
          1182. 14.5.4.2.1182 EMIF_CTLCFG_DENALI_PHY_1048 Register
          1183. 14.5.4.2.1183 EMIF_CTLCFG_DENALI_PHY_1049 Register
          1184. 14.5.4.2.1184 EMIF_CTLCFG_DENALI_PHY_1050 Register
          1185. 14.5.4.2.1185 EMIF_CTLCFG_DENALI_PHY_1051 Register
          1186. 14.5.4.2.1186 EMIF_CTLCFG_DENALI_PHY_1052 Register
          1187. 14.5.4.2.1187 EMIF_CTLCFG_DENALI_PHY_1053 Register
          1188. 14.5.4.2.1188 EMIF_CTLCFG_DENALI_PHY_1054 Register
          1189. 14.5.4.2.1189 EMIF_CTLCFG_DENALI_PHY_1055 Register
          1190. 14.5.4.2.1190 EMIF_CTLCFG_DENALI_PHY_1056 Register
          1191. 14.5.4.2.1191 EMIF_CTLCFG_DENALI_PHY_1057 Register
          1192. 14.5.4.2.1192 EMIF_CTLCFG_DENALI_PHY_1058 Register
          1193. 14.5.4.2.1193 EMIF_CTLCFG_DENALI_PHY_1059 Register
          1194. 14.5.4.2.1194 EMIF_CTLCFG_DENALI_PHY_1060 Register
          1195. 14.5.4.2.1195 EMIF_CTLCFG_DENALI_PHY_1061 Register
          1196. 14.5.4.2.1196 EMIF_CTLCFG_DENALI_PHY_1062 Register
          1197. 14.5.4.2.1197 EMIF_CTLCFG_DENALI_PHY_1063 Register
          1198. 14.5.4.2.1198 EMIF_CTLCFG_DENALI_PHY_1064 Register
          1199. 14.5.4.2.1199 EMIF_CTLCFG_DENALI_PHY_1065 Register
          1200. 14.5.4.2.1200 EMIF_CTLCFG_DENALI_PHY_1066 Register
          1201. 14.5.4.2.1201 EMIF_CTLCFG_DENALI_PHY_1280 Register
          1202. 14.5.4.2.1202 EMIF_CTLCFG_DENALI_PHY_1281 Register
          1203. 14.5.4.2.1203 EMIF_CTLCFG_DENALI_PHY_1282 Register
          1204. 14.5.4.2.1204 EMIF_CTLCFG_DENALI_PHY_1283 Register
          1205. 14.5.4.2.1205 EMIF_CTLCFG_DENALI_PHY_1284 Register
          1206. 14.5.4.2.1206 EMIF_CTLCFG_DENALI_PHY_1285 Register
          1207. 14.5.4.2.1207 EMIF_CTLCFG_DENALI_PHY_1286 Register
          1208. 14.5.4.2.1208 EMIF_CTLCFG_DENALI_PHY_1287 Register
          1209. 14.5.4.2.1209 EMIF_CTLCFG_DENALI_PHY_1288 Register
          1210. 14.5.4.2.1210 EMIF_CTLCFG_DENALI_PHY_1289 Register
          1211. 14.5.4.2.1211 EMIF_CTLCFG_DENALI_PHY_1290 Register
          1212. 14.5.4.2.1212 EMIF_CTLCFG_DENALI_PHY_1291 Register
          1213. 14.5.4.2.1213 EMIF_CTLCFG_DENALI_PHY_1292 Register
          1214. 14.5.4.2.1214 EMIF_CTLCFG_DENALI_PHY_1293 Register
          1215. 14.5.4.2.1215 EMIF_CTLCFG_DENALI_PHY_1294 Register
          1216. 14.5.4.2.1216 EMIF_CTLCFG_DENALI_PHY_1295 Register
          1217. 14.5.4.2.1217 EMIF_CTLCFG_DENALI_PHY_1296 Register
          1218. 14.5.4.2.1218 EMIF_CTLCFG_DENALI_PHY_1297 Register
          1219. 14.5.4.2.1219 EMIF_CTLCFG_DENALI_PHY_1298 Register
          1220. 14.5.4.2.1220 EMIF_CTLCFG_DENALI_PHY_1299 Register
          1221. 14.5.4.2.1221 EMIF_CTLCFG_DENALI_PHY_1300 Register
          1222. 14.5.4.2.1222 EMIF_CTLCFG_DENALI_PHY_1301 Register
          1223. 14.5.4.2.1223 EMIF_CTLCFG_DENALI_PHY_1302 Register
          1224. 14.5.4.2.1224 EMIF_CTLCFG_DENALI_PHY_1303 Register
          1225. 14.5.4.2.1225 EMIF_CTLCFG_DENALI_PHY_1304 Register
          1226. 14.5.4.2.1226 EMIF_CTLCFG_DENALI_PHY_1305 Register
          1227. 14.5.4.2.1227 EMIF_CTLCFG_DENALI_PHY_1306 Register
          1228. 14.5.4.2.1228 EMIF_CTLCFG_DENALI_PHY_1307 Register
          1229. 14.5.4.2.1229 EMIF_CTLCFG_DENALI_PHY_1308 Register
          1230. 14.5.4.2.1230 EMIF_CTLCFG_DENALI_PHY_1309 Register
          1231. 14.5.4.2.1231 EMIF_CTLCFG_DENALI_PHY_1310 Register
          1232. 14.5.4.2.1232 EMIF_CTLCFG_DENALI_PHY_1311 Register
          1233. 14.5.4.2.1233 EMIF_CTLCFG_DENALI_PHY_1312 Register
          1234. 14.5.4.2.1234 EMIF_CTLCFG_DENALI_PHY_1313 Register
          1235. 14.5.4.2.1235 EMIF_CTLCFG_DENALI_PHY_1314 Register
          1236. 14.5.4.2.1236 EMIF_CTLCFG_DENALI_PHY_1315 Register
          1237. 14.5.4.2.1237 EMIF_CTLCFG_DENALI_PHY_1316 Register
          1238. 14.5.4.2.1238 EMIF_CTLCFG_DENALI_PHY_1317 Register
          1239. 14.5.4.2.1239 EMIF_CTLCFG_DENALI_PHY_1318 Register
          1240. 14.5.4.2.1240 EMIF_CTLCFG_DENALI_PHY_1319 Register
          1241. 14.5.4.2.1241 EMIF_CTLCFG_DENALI_PHY_1320 Register
          1242. 14.5.4.2.1242 EMIF_CTLCFG_DENALI_PHY_1321 Register
          1243. 14.5.4.2.1243 EMIF_CTLCFG_DENALI_PHY_1322 Register
          1244. 14.5.4.2.1244 EMIF_CTLCFG_DENALI_PHY_1323 Register
          1245. 14.5.4.2.1245 EMIF_CTLCFG_DENALI_PHY_1324 Register
          1246. 14.5.4.2.1246 EMIF_CTLCFG_DENALI_PHY_1325 Register
          1247. 14.5.4.2.1247 EMIF_CTLCFG_DENALI_PHY_1326 Register
          1248. 14.5.4.2.1248 EMIF_CTLCFG_DENALI_PHY_1327 Register
          1249. 14.5.4.2.1249 EMIF_CTLCFG_DENALI_PHY_1328 Register
          1250. 14.5.4.2.1250 EMIF_CTLCFG_DENALI_PHY_1329 Register
          1251. 14.5.4.2.1251 EMIF_CTLCFG_DENALI_PHY_1330 Register
          1252. 14.5.4.2.1252 EMIF_CTLCFG_DENALI_PHY_1331 Register
          1253. 14.5.4.2.1253 EMIF_CTLCFG_DENALI_PHY_1332 Register
          1254. 14.5.4.2.1254 EMIF_CTLCFG_DENALI_PHY_1333 Register
          1255. 14.5.4.2.1255 EMIF_CTLCFG_DENALI_PHY_1334 Register
          1256. 14.5.4.2.1256 EMIF_CTLCFG_DENALI_PHY_1335 Register
          1257. 14.5.4.2.1257 EMIF_CTLCFG_DENALI_PHY_1336 Register
          1258. 14.5.4.2.1258 EMIF_CTLCFG_DENALI_PHY_1337 Register
          1259. 14.5.4.2.1259 EMIF_CTLCFG_DENALI_PHY_1338 Register
          1260. 14.5.4.2.1260 EMIF_CTLCFG_DENALI_PHY_1339 Register
          1261. 14.5.4.2.1261 EMIF_CTLCFG_DENALI_PHY_1340 Register
          1262. 14.5.4.2.1262 EMIF_CTLCFG_DENALI_PHY_1341 Register
          1263. 14.5.4.2.1263 EMIF_CTLCFG_DENALI_PHY_1342 Register
          1264. 14.5.4.2.1264 EMIF_CTLCFG_DENALI_PHY_1343 Register
          1265. 14.5.4.2.1265 EMIF_CTLCFG_DENALI_PHY_1344 Register
          1266. 14.5.4.2.1266 EMIF_CTLCFG_DENALI_PHY_1345 Register
          1267. 14.5.4.2.1267 EMIF_CTLCFG_DENALI_PHY_1346 Register
          1268. 14.5.4.2.1268 EMIF_CTLCFG_DENALI_PHY_1347 Register
          1269. 14.5.4.2.1269 EMIF_CTLCFG_DENALI_PHY_1348 Register
          1270. 14.5.4.2.1270 EMIF_CTLCFG_DENALI_PHY_1349 Register
          1271. 14.5.4.2.1271 EMIF_CTLCFG_DENALI_PHY_1350 Register
          1272. 14.5.4.2.1272 EMIF_CTLCFG_DENALI_PHY_1351 Register
          1273. 14.5.4.2.1273 EMIF_CTLCFG_DENALI_PHY_1352 Register
          1274. 14.5.4.2.1274 EMIF_CTLCFG_DENALI_PHY_1353 Register
          1275. 14.5.4.2.1275 EMIF_CTLCFG_DENALI_PHY_1354 Register
          1276. 14.5.4.2.1276 EMIF_CTLCFG_DENALI_PHY_1355 Register
          1277. 14.5.4.2.1277 EMIF_CTLCFG_DENALI_PHY_1356 Register
          1278. 14.5.4.2.1278 EMIF_CTLCFG_DENALI_PHY_1357 Register
          1279. 14.5.4.2.1279 EMIF_CTLCFG_DENALI_PHY_1358 Register
          1280. 14.5.4.2.1280 EMIF_CTLCFG_DENALI_PHY_1359 Register
          1281. 14.5.4.2.1281 EMIF_CTLCFG_DENALI_PHY_1360 Register
          1282. 14.5.4.2.1282 EMIF_CTLCFG_DENALI_PHY_1361 Register
          1283. 14.5.4.2.1283 EMIF_CTLCFG_DENALI_PHY_1362 Register
          1284. 14.5.4.2.1284 EMIF_CTLCFG_DENALI_PHY_1363 Register
          1285. 14.5.4.2.1285 EMIF_CTLCFG_DENALI_PHY_1364 Register
          1286. 14.5.4.2.1286 EMIF_CTLCFG_DENALI_PHY_1365 Register
          1287. 14.5.4.2.1287 EMIF_CTLCFG_DENALI_PHY_1366 Register
          1288. 14.5.4.2.1288 EMIF_CTLCFG_DENALI_PHY_1367 Register
          1289. 14.5.4.2.1289 EMIF_CTLCFG_DENALI_PHY_1368 Register
          1290. 14.5.4.2.1290 EMIF_CTLCFG_DENALI_PHY_1369 Register
          1291. 14.5.4.2.1291 EMIF_CTLCFG_DENALI_PHY_1370 Register
          1292. 14.5.4.2.1292 EMIF_CTLCFG_DENALI_PHY_1371 Register
          1293. 14.5.4.2.1293 EMIF_CTLCFG_DENALI_PHY_1372 Register
          1294. 14.5.4.2.1294 EMIF_CTLCFG_DENALI_PHY_1373 Register
          1295. 14.5.4.2.1295 EMIF_CTLCFG_DENALI_PHY_1374 Register
          1296. 14.5.4.2.1296 EMIF_CTLCFG_DENALI_PHY_1375 Register
          1297. 14.5.4.2.1297 EMIF_CTLCFG_DENALI_PHY_1376 Register
          1298. 14.5.4.2.1298 EMIF_CTLCFG_DENALI_PHY_1377 Register
          1299. 14.5.4.2.1299 EMIF_CTLCFG_DENALI_PHY_1378 Register
          1300. 14.5.4.2.1300 EMIF_CTLCFG_DENALI_PHY_1379 Register
          1301. 14.5.4.2.1301 EMIF_CTLCFG_DENALI_PHY_1380 Register
          1302. 14.5.4.2.1302 EMIF_CTLCFG_DENALI_PHY_1381 Register
          1303. 14.5.4.2.1303 EMIF_CTLCFG_DENALI_PHY_1382 Register
          1304. 14.5.4.2.1304 EMIF_CTLCFG_DENALI_PHY_1383 Register
          1305. 14.5.4.2.1305 EMIF_CTLCFG_DENALI_PHY_1384 Register
          1306. 14.5.4.2.1306 EMIF_CTLCFG_DENALI_PHY_1385 Register
          1307. 14.5.4.2.1307 EMIF_CTLCFG_DENALI_PHY_1386 Register
          1308. 14.5.4.2.1308 EMIF_CTLCFG_DENALI_PHY_1387 Register
          1309. 14.5.4.2.1309 EMIF_CTLCFG_DENALI_PHY_1388 Register
          1310. 14.5.4.2.1310 EMIF_CTLCFG_DENALI_PHY_1389 Register
          1311. 14.5.4.2.1311 EMIF_CTLCFG_DENALI_PHY_1390 Register
          1312. 14.5.4.2.1312 EMIF_CTLCFG_DENALI_PHY_1391 Register
          1313. 14.5.4.2.1313 EMIF_CTLCFG_DENALI_PHY_1392 Register
          1314. 14.5.4.2.1314 EMIF_CTLCFG_DENALI_PHY_1393 Register
          1315. 14.5.4.2.1315 EMIF_CTLCFG_DENALI_PHY_1394 Register
          1316. 14.5.4.2.1316 EMIF_CTLCFG_DENALI_PHY_1395 Register
          1317. 14.5.4.2.1317 EMIF_CTLCFG_DENALI_PHY_1396 Register
          1318. 14.5.4.2.1318 EMIF_CTLCFG_DENALI_PHY_1397 Register
          1319. 14.5.4.2.1319 EMIF_CTLCFG_DENALI_PHY_1398 Register
          1320. 14.5.4.2.1320 EMIF_CTLCFG_DENALI_PHY_1399 Register
          1321. 14.5.4.2.1321 EMIF_CTLCFG_DENALI_PHY_1400 Register
          1322. 14.5.4.2.1322 EMIF_CTLCFG_DENALI_PHY_1401 Register
          1323. 14.5.4.2.1323 EMIF_CTLCFG_DENALI_PHY_1402 Register
          1324. 14.5.4.2.1324 EMIF_CTLCFG_DENALI_PHY_1403 Register
          1325. 14.5.4.2.1325 EMIF_CTLCFG_DENALI_PHY_1404 Register
          1326. 14.5.4.2.1326 EMIF_CTLCFG_DENALI_PHY_1405 Register
    6. 14.6  Interrupt Router Registers
      1. 14.6.1 gicss
        1. 14.6.1.1 gicss Summaries
          1.        9692
          2.        9693
          3.        9694
        2. 14.6.1.2 gicss Registers
          1. 14.6.1.2.1   GIC500_TRANSLATER_TRANSLATER Register
          2. 14.6.1.2.2   GIC500_GICD_CTLR Register
          3. 14.6.1.2.3   GIC500_GICD_TYPER Register
          4. 14.6.1.2.4   GIC500_GICD_IIDR Register
          5. 14.6.1.2.5   GIC500_GICD_SETSPI_NSR Register
          6. 14.6.1.2.6   GIC500_GICD_CLRSPI_NSR Register
          7. 14.6.1.2.7   GIC500_GICD_SETSPI_SR Register
          8. 14.6.1.2.8   GIC500_GICD_CLRSPI_SR Register
          9. 14.6.1.2.9   GIC500_GICD_IGROUPR_SGI_PPI Register
          10. 14.6.1.2.10  GIC500_GICD_IGROUPR_SPI1 Register
          11. 14.6.1.2.11  GIC500_GICD_IGROUPR_SPI2 Register
          12. 14.6.1.2.12  GIC500_GICD_IGROUPR_SPI3 Register
          13. 14.6.1.2.13  GIC500_GICD_IGROUPR_SPI4 Register
          14. 14.6.1.2.14  GIC500_GICD_IGROUPR_SPI5 Register
          15. 14.6.1.2.15  GIC500_GICD_IGROUPR_SPI6 Register
          16. 14.6.1.2.16  GIC500_GICD_IGROUPR_SPI7 Register
          17. 14.6.1.2.17  GIC500_GICD_IGROUPR_SPI8 Register
          18. 14.6.1.2.18  GIC500_GICD_ISENABLER_SPI1 Register
          19. 14.6.1.2.19  GIC500_GICD_ISENABLER_SPI2 Register
          20. 14.6.1.2.20  GIC500_GICD_ISENABLER_SPI3 Register
          21. 14.6.1.2.21  GIC500_GICD_ISENABLER_SPI4 Register
          22. 14.6.1.2.22  GIC500_GICD_ISENABLER_SPI5 Register
          23. 14.6.1.2.23  GIC500_GICD_ISENABLER_SPI6 Register
          24. 14.6.1.2.24  GIC500_GICD_ISENABLER_SPI7 Register
          25. 14.6.1.2.25  GIC500_GICD_ISENABLER_SPI8 Register
          26. 14.6.1.2.26  GIC500_GICD_ICENABLER_SPI1 Register
          27. 14.6.1.2.27  GIC500_GICD_ICENABLER_SPI2 Register
          28. 14.6.1.2.28  GIC500_GICD_ICENABLER_SPI3 Register
          29. 14.6.1.2.29  GIC500_GICD_ICENABLER_SPI4 Register
          30. 14.6.1.2.30  GIC500_GICD_ICENABLER_SPI5 Register
          31. 14.6.1.2.31  GIC500_GICD_ICENABLER_SPI6 Register
          32. 14.6.1.2.32  GIC500_GICD_ICENABLER_SPI7 Register
          33. 14.6.1.2.33  GIC500_GICD_ICENABLER_SPI8 Register
          34. 14.6.1.2.34  GIC500_GICD_ISPENDR_SPI1 Register
          35. 14.6.1.2.35  GIC500_GICD_ISPENDR_SPI2 Register
          36. 14.6.1.2.36  GIC500_GICD_ISPENDR_SPI3 Register
          37. 14.6.1.2.37  GIC500_GICD_ISPENDR_SPI4 Register
          38. 14.6.1.2.38  GIC500_GICD_ISPENDR_SPI5 Register
          39. 14.6.1.2.39  GIC500_GICD_ISPENDR_SPI6 Register
          40. 14.6.1.2.40  GIC500_GICD_ISPENDR_SPI7 Register
          41. 14.6.1.2.41  GIC500_GICD_ISPENDR_SPI8 Register
          42. 14.6.1.2.42  GIC500_GICD_ICPENDR_SPI1 Register
          43. 14.6.1.2.43  GIC500_GICD_ICPENDR_SPI2 Register
          44. 14.6.1.2.44  GIC500_GICD_ICPENDR_SPI3 Register
          45. 14.6.1.2.45  GIC500_GICD_ICPENDR_SPI4 Register
          46. 14.6.1.2.46  GIC500_GICD_ICPENDR_SPI5 Register
          47. 14.6.1.2.47  GIC500_GICD_ICPENDR_SPI6 Register
          48. 14.6.1.2.48  GIC500_GICD_ICPENDR_SPI7 Register
          49. 14.6.1.2.49  GIC500_GICD_ICPENDR_SPI8 Register
          50. 14.6.1.2.50  GIC500_GICD_ISACTIVER_SPI1 Register
          51. 14.6.1.2.51  GIC500_GICD_ISACTIVER_SPI2 Register
          52. 14.6.1.2.52  GIC500_GICD_ISACTIVER_SPI3 Register
          53. 14.6.1.2.53  GIC500_GICD_ISACTIVER_SPI4 Register
          54. 14.6.1.2.54  GIC500_GICD_ISACTIVER_SPI5 Register
          55. 14.6.1.2.55  GIC500_GICD_ISACTIVER_SPI6 Register
          56. 14.6.1.2.56  GIC500_GICD_ISACTIVER_SPI7 Register
          57. 14.6.1.2.57  GIC500_GICD_ISACTIVER_SPI8 Register
          58. 14.6.1.2.58  GIC500_GICD_ICACTIVER_SPI1 Register
          59. 14.6.1.2.59  GIC500_GICD_ICACTIVER_SPI2 Register
          60. 14.6.1.2.60  GIC500_GICD_ICACTIVER_SPI3 Register
          61. 14.6.1.2.61  GIC500_GICD_ICACTIVER_SPI4 Register
          62. 14.6.1.2.62  GIC500_GICD_ICACTIVER_SPI5 Register
          63. 14.6.1.2.63  GIC500_GICD_ICACTIVER_SPI6 Register
          64. 14.6.1.2.64  GIC500_GICD_ICACTIVER_SPI7 Register
          65. 14.6.1.2.65  GIC500_GICD_ICACTIVER_SPI8 Register
          66. 14.6.1.2.66  GIC500_GICD_IPRIORITYR_SPI8 Register
          67. 14.6.1.2.67  GIC500_GICD_IPRIORITYR_SPI9 Register
          68. 14.6.1.2.68  GIC500_GICD_IPRIORITYR_SPI10 Register
          69. 14.6.1.2.69  GIC500_GICD_IPRIORITYR_SPI11 Register
          70. 14.6.1.2.70  GIC500_GICD_IPRIORITYR_SPI12 Register
          71. 14.6.1.2.71  GIC500_GICD_IPRIORITYR_SPI13 Register
          72. 14.6.1.2.72  GIC500_GICD_IPRIORITYR_SPI14 Register
          73. 14.6.1.2.73  GIC500_GICD_IPRIORITYR_SPI15 Register
          74. 14.6.1.2.74  GIC500_GICD_IPRIORITYR_SPI16 Register
          75. 14.6.1.2.75  GIC500_GICD_IPRIORITYR_SPI17 Register
          76. 14.6.1.2.76  GIC500_GICD_IPRIORITYR_SPI18 Register
          77. 14.6.1.2.77  GIC500_GICD_IPRIORITYR_SPI19 Register
          78. 14.6.1.2.78  GIC500_GICD_IPRIORITYR_SPI20 Register
          79. 14.6.1.2.79  GIC500_GICD_IPRIORITYR_SPI21 Register
          80. 14.6.1.2.80  GIC500_GICD_IPRIORITYR_SPI22 Register
          81. 14.6.1.2.81  GIC500_GICD_IPRIORITYR_SPI23 Register
          82. 14.6.1.2.82  GIC500_GICD_IPRIORITYR_SPI24 Register
          83. 14.6.1.2.83  GIC500_GICD_IPRIORITYR_SPI25 Register
          84. 14.6.1.2.84  GIC500_GICD_IPRIORITYR_SPI26 Register
          85. 14.6.1.2.85  GIC500_GICD_IPRIORITYR_SPI27 Register
          86. 14.6.1.2.86  GIC500_GICD_IPRIORITYR_SPI28 Register
          87. 14.6.1.2.87  GIC500_GICD_IPRIORITYR_SPI29 Register
          88. 14.6.1.2.88  GIC500_GICD_IPRIORITYR_SPI30 Register
          89. 14.6.1.2.89  GIC500_GICD_IPRIORITYR_SPI31 Register
          90. 14.6.1.2.90  GIC500_GICD_IPRIORITYR_SPI32 Register
          91. 14.6.1.2.91  GIC500_GICD_IPRIORITYR_SPI33 Register
          92. 14.6.1.2.92  GIC500_GICD_IPRIORITYR_SPI34 Register
          93. 14.6.1.2.93  GIC500_GICD_IPRIORITYR_SPI35 Register
          94. 14.6.1.2.94  GIC500_GICD_IPRIORITYR_SPI36 Register
          95. 14.6.1.2.95  GIC500_GICD_IPRIORITYR_SPI37 Register
          96. 14.6.1.2.96  GIC500_GICD_IPRIORITYR_SPI38 Register
          97. 14.6.1.2.97  GIC500_GICD_IPRIORITYR_SPI39 Register
          98. 14.6.1.2.98  GIC500_GICD_IPRIORITYR_SPI40 Register
          99. 14.6.1.2.99  GIC500_GICD_IPRIORITYR_SPI41 Register
          100. 14.6.1.2.100 GIC500_GICD_IPRIORITYR_SPI42 Register
          101. 14.6.1.2.101 GIC500_GICD_IPRIORITYR_SPI43 Register
          102. 14.6.1.2.102 GIC500_GICD_IPRIORITYR_SPI44 Register
          103. 14.6.1.2.103 GIC500_GICD_IPRIORITYR_SPI45 Register
          104. 14.6.1.2.104 GIC500_GICD_IPRIORITYR_SPI46 Register
          105. 14.6.1.2.105 GIC500_GICD_IPRIORITYR_SPI47 Register
          106. 14.6.1.2.106 GIC500_GICD_IPRIORITYR_SPI48 Register
          107. 14.6.1.2.107 GIC500_GICD_IPRIORITYR_SPI49 Register
          108. 14.6.1.2.108 GIC500_GICD_IPRIORITYR_SPI50 Register
          109. 14.6.1.2.109 GIC500_GICD_IPRIORITYR_SPI51 Register
          110. 14.6.1.2.110 GIC500_GICD_IPRIORITYR_SPI52 Register
          111. 14.6.1.2.111 GIC500_GICD_IPRIORITYR_SPI53 Register
          112. 14.6.1.2.112 GIC500_GICD_IPRIORITYR_SPI54 Register
          113. 14.6.1.2.113 GIC500_GICD_IPRIORITYR_SPI55 Register
          114. 14.6.1.2.114 GIC500_GICD_IPRIORITYR_SPI56 Register
          115. 14.6.1.2.115 GIC500_GICD_IPRIORITYR_SPI57 Register
          116. 14.6.1.2.116 GIC500_GICD_IPRIORITYR_SPI58 Register
          117. 14.6.1.2.117 GIC500_GICD_IPRIORITYR_SPI59 Register
          118. 14.6.1.2.118 GIC500_GICD_IPRIORITYR_SPI60 Register
          119. 14.6.1.2.119 GIC500_GICD_IPRIORITYR_SPI61 Register
          120. 14.6.1.2.120 GIC500_GICD_IPRIORITYR_SPI62 Register
          121. 14.6.1.2.121 GIC500_GICD_IPRIORITYR_SPI63 Register
          122. 14.6.1.2.122 GIC500_GICD_IPRIORITYR_SPI64 Register
          123. 14.6.1.2.123 GIC500_GICD_IPRIORITYR_SPI65 Register
          124. 14.6.1.2.124 GIC500_GICD_IPRIORITYR_SPI66 Register
          125. 14.6.1.2.125 GIC500_GICD_IPRIORITYR_SPI67 Register
          126. 14.6.1.2.126 GIC500_GICD_IPRIORITYR_SPI68 Register
          127. 14.6.1.2.127 GIC500_GICD_IPRIORITYR_SPI69 Register
          128. 14.6.1.2.128 GIC500_GICD_IPRIORITYR_SPI70 Register
          129. 14.6.1.2.129 GIC500_GICD_IPRIORITYR_SPI71 Register
          130. 14.6.1.2.130 GIC500_GICD_ITARGETSR_SPI8 Register
          131. 14.6.1.2.131 GIC500_GICD_ITARGETSR_SPI9 Register
          132. 14.6.1.2.132 GIC500_GICD_ITARGETSR_SPI10 Register
          133. 14.6.1.2.133 GIC500_GICD_ITARGETSR_SPI11 Register
          134. 14.6.1.2.134 GIC500_GICD_ITARGETSR_SPI12 Register
          135. 14.6.1.2.135 GIC500_GICD_ITARGETSR_SPI13 Register
          136. 14.6.1.2.136 GIC500_GICD_ITARGETSR_SPI14 Register
          137. 14.6.1.2.137 GIC500_GICD_ITARGETSR_SPI15 Register
          138. 14.6.1.2.138 GIC500_GICD_ITARGETSR_SPI16 Register
          139. 14.6.1.2.139 GIC500_GICD_ITARGETSR_SPI17 Register
          140. 14.6.1.2.140 GIC500_GICD_ITARGETSR_SPI18 Register
          141. 14.6.1.2.141 GIC500_GICD_ITARGETSR_SPI19 Register
          142. 14.6.1.2.142 GIC500_GICD_ITARGETSR_SPI20 Register
          143. 14.6.1.2.143 GIC500_GICD_ITARGETSR_SPI21 Register
          144. 14.6.1.2.144 GIC500_GICD_ITARGETSR_SPI22 Register
          145. 14.6.1.2.145 GIC500_GICD_ITARGETSR_SPI23 Register
          146. 14.6.1.2.146 GIC500_GICD_ITARGETSR_SPI24 Register
          147. 14.6.1.2.147 GIC500_GICD_ITARGETSR_SPI25 Register
          148. 14.6.1.2.148 GIC500_GICD_ITARGETSR_SPI26 Register
          149. 14.6.1.2.149 GIC500_GICD_ITARGETSR_SPI27 Register
          150. 14.6.1.2.150 GIC500_GICD_ITARGETSR_SPI28 Register
          151. 14.6.1.2.151 GIC500_GICD_ITARGETSR_SPI29 Register
          152. 14.6.1.2.152 GIC500_GICD_ITARGETSR_SPI30 Register
          153. 14.6.1.2.153 GIC500_GICD_ITARGETSR_SPI31 Register
          154. 14.6.1.2.154 GIC500_GICD_ITARGETSR_SPI32 Register
          155. 14.6.1.2.155 GIC500_GICD_ITARGETSR_SPI33 Register
          156. 14.6.1.2.156 GIC500_GICD_ITARGETSR_SPI34 Register
          157. 14.6.1.2.157 GIC500_GICD_ITARGETSR_SPI35 Register
          158. 14.6.1.2.158 GIC500_GICD_ITARGETSR_SPI36 Register
          159. 14.6.1.2.159 GIC500_GICD_ITARGETSR_SPI37 Register
          160. 14.6.1.2.160 GIC500_GICD_ITARGETSR_SPI38 Register
          161. 14.6.1.2.161 GIC500_GICD_ITARGETSR_SPI39 Register
          162. 14.6.1.2.162 GIC500_GICD_ITARGETSR_SPI40 Register
          163. 14.6.1.2.163 GIC500_GICD_ITARGETSR_SPI41 Register
          164. 14.6.1.2.164 GIC500_GICD_ITARGETSR_SPI42 Register
          165. 14.6.1.2.165 GIC500_GICD_ITARGETSR_SPI43 Register
          166. 14.6.1.2.166 GIC500_GICD_ITARGETSR_SPI44 Register
          167. 14.6.1.2.167 GIC500_GICD_ITARGETSR_SPI45 Register
          168. 14.6.1.2.168 GIC500_GICD_ITARGETSR_SPI46 Register
          169. 14.6.1.2.169 GIC500_GICD_ITARGETSR_SPI47 Register
          170. 14.6.1.2.170 GIC500_GICD_ITARGETSR_SPI48 Register
          171. 14.6.1.2.171 GIC500_GICD_ITARGETSR_SPI49 Register
          172. 14.6.1.2.172 GIC500_GICD_ITARGETSR_SPI50 Register
          173. 14.6.1.2.173 GIC500_GICD_ITARGETSR_SPI51 Register
          174. 14.6.1.2.174 GIC500_GICD_ITARGETSR_SPI52 Register
          175. 14.6.1.2.175 GIC500_GICD_ITARGETSR_SPI53 Register
          176. 14.6.1.2.176 GIC500_GICD_ITARGETSR_SPI54 Register
          177. 14.6.1.2.177 GIC500_GICD_ITARGETSR_SPI55 Register
          178. 14.6.1.2.178 GIC500_GICD_ITARGETSR_SPI56 Register
          179. 14.6.1.2.179 GIC500_GICD_ITARGETSR_SPI57 Register
          180. 14.6.1.2.180 GIC500_GICD_ITARGETSR_SPI58 Register
          181. 14.6.1.2.181 GIC500_GICD_ITARGETSR_SPI59 Register
          182. 14.6.1.2.182 GIC500_GICD_ITARGETSR_SPI60 Register
          183. 14.6.1.2.183 GIC500_GICD_ITARGETSR_SPI61 Register
          184. 14.6.1.2.184 GIC500_GICD_ITARGETSR_SPI62 Register
          185. 14.6.1.2.185 GIC500_GICD_ITARGETSR_SPI63 Register
          186. 14.6.1.2.186 GIC500_GICD_ITARGETSR_SPI64 Register
          187. 14.6.1.2.187 GIC500_GICD_ITARGETSR_SPI65 Register
          188. 14.6.1.2.188 GIC500_GICD_ITARGETSR_SPI66 Register
          189. 14.6.1.2.189 GIC500_GICD_ITARGETSR_SPI67 Register
          190. 14.6.1.2.190 GIC500_GICD_ITARGETSR_SPI68 Register
          191. 14.6.1.2.191 GIC500_GICD_ITARGETSR_SPI69 Register
          192. 14.6.1.2.192 GIC500_GICD_ITARGETSR_SPI70 Register
          193. 14.6.1.2.193 GIC500_GICD_ITARGETSR_SPI71 Register
          194. 14.6.1.2.194 GIC500_GICD_ICFGR_SPI2 Register
          195. 14.6.1.2.195 GIC500_GICD_ICFGR_SPI3 Register
          196. 14.6.1.2.196 GIC500_GICD_ICFGR_SPI4 Register
          197. 14.6.1.2.197 GIC500_GICD_ICFGR_SPI5 Register
          198. 14.6.1.2.198 GIC500_GICD_ICFGR_SPI6 Register
          199. 14.6.1.2.199 GIC500_GICD_ICFGR_SPI7 Register
          200. 14.6.1.2.200 GIC500_GICD_ICFGR_SPI8 Register
          201. 14.6.1.2.201 GIC500_GICD_ICFGR_SPI9 Register
          202. 14.6.1.2.202 GIC500_GICD_ICFGR_SPI10 Register
          203. 14.6.1.2.203 GIC500_GICD_ICFGR_SPI11 Register
          204. 14.6.1.2.204 GIC500_GICD_ICFGR_SPI12 Register
          205. 14.6.1.2.205 GIC500_GICD_ICFGR_SPI13 Register
          206. 14.6.1.2.206 GIC500_GICD_ICFGR_SPI14 Register
          207. 14.6.1.2.207 GIC500_GICD_ICFGR_SPI15 Register
          208. 14.6.1.2.208 GIC500_GICD_ICFGR_SPI16 Register
          209. 14.6.1.2.209 GIC500_GICD_ICFGR_SPI17 Register
          210. 14.6.1.2.210 GIC500_GICD_IGRPMODR_SGI_PPI Register
          211. 14.6.1.2.211 GIC500_GICD_IGRPMODR_SPI1 Register
          212. 14.6.1.2.212 GIC500_GICD_IGRPMODR_SPI2 Register
          213. 14.6.1.2.213 GIC500_GICD_IGRPMODR_SPI3 Register
          214. 14.6.1.2.214 GIC500_GICD_IGRPMODR_SPI4 Register
          215. 14.6.1.2.215 GIC500_GICD_IGRPMODR_SPI5 Register
          216. 14.6.1.2.216 GIC500_GICD_IGRPMODR_SPI6 Register
          217. 14.6.1.2.217 GIC500_GICD_IGRPMODR_SPI7 Register
          218. 14.6.1.2.218 GIC500_GICD_IGRPMODR_SPI8 Register
          219. 14.6.1.2.219 GIC500_GICD_NSACR0 Register
          220. 14.6.1.2.220 GIC500_GICD_NSACR1 Register
          221. 14.6.1.2.221 GIC500_GICD_NSACR2 Register
          222. 14.6.1.2.222 GIC500_GICD_NSACR3 Register
          223. 14.6.1.2.223 GIC500_GICD_NSACR4 Register
          224. 14.6.1.2.224 GIC500_GICD_NSACR5 Register
          225. 14.6.1.2.225 GIC500_GICD_NSACR6 Register
          226. 14.6.1.2.226 GIC500_GICD_NSACR7 Register
          227. 14.6.1.2.227 GIC500_GICD_NSACR8 Register
          228. 14.6.1.2.228 GIC500_GICD_NSACR9 Register
          229. 14.6.1.2.229 GIC500_GICD_NSACR10 Register
          230. 14.6.1.2.230 GIC500_GICD_NSACR11 Register
          231. 14.6.1.2.231 GIC500_GICD_NSACR12 Register
          232. 14.6.1.2.232 GIC500_GICD_NSACR13 Register
          233. 14.6.1.2.233 GIC500_GICD_NSACR14 Register
          234. 14.6.1.2.234 GIC500_GICD_NSACR15 Register
          235. 14.6.1.2.235 GIC500_GICD_NSACR16 Register
          236. 14.6.1.2.236 GIC500_GICD_NSACR17 Register
          237. 14.6.1.2.237 GIC500_GICD_IROUTER_LOWER32 Register
          238. 14.6.1.2.238 GIC500_GICD_IROUTER_UPPER32 Register
          239. 14.6.1.2.239 GIC500_GICD_IROUTER_LOWER33 Register
          240. 14.6.1.2.240 GIC500_GICD_IROUTER_UPPER33 Register
          241. 14.6.1.2.241 GIC500_GICD_IROUTER_LOWER34 Register
          242. 14.6.1.2.242 GIC500_GICD_IROUTER_UPPER34 Register
          243. 14.6.1.2.243 GIC500_GICD_IROUTER_LOWER35 Register
          244. 14.6.1.2.244 GIC500_GICD_IROUTER_UPPER35 Register
          245. 14.6.1.2.245 GIC500_GICD_IROUTER_LOWER36 Register
          246. 14.6.1.2.246 GIC500_GICD_IROUTER_UPPER36 Register
          247. 14.6.1.2.247 GIC500_GICD_IROUTER_LOWER37 Register
          248. 14.6.1.2.248 GIC500_GICD_IROUTER_UPPER37 Register
          249. 14.6.1.2.249 GIC500_GICD_IROUTER_LOWER38 Register
          250. 14.6.1.2.250 GIC500_GICD_IROUTER_UPPER38 Register
          251. 14.6.1.2.251 GIC500_GICD_IROUTER_LOWER39 Register
          252. 14.6.1.2.252 GIC500_GICD_IROUTER_UPPER39 Register
          253. 14.6.1.2.253 GIC500_GICD_IROUTER_LOWER40 Register
          254. 14.6.1.2.254 GIC500_GICD_IROUTER_UPPER40 Register
          255. 14.6.1.2.255 GIC500_GICD_IROUTER_LOWER41 Register
          256. 14.6.1.2.256 GIC500_GICD_IROUTER_UPPER41 Register
          257. 14.6.1.2.257 GIC500_GICD_IROUTER_LOWER42 Register
          258. 14.6.1.2.258 GIC500_GICD_IROUTER_UPPER42 Register
          259. 14.6.1.2.259 GIC500_GICD_IROUTER_LOWER43 Register
          260. 14.6.1.2.260 GIC500_GICD_IROUTER_UPPER43 Register
          261. 14.6.1.2.261 GIC500_GICD_IROUTER_LOWER44 Register
          262. 14.6.1.2.262 GIC500_GICD_IROUTER_UPPER44 Register
          263. 14.6.1.2.263 GIC500_GICD_IROUTER_LOWER45 Register
          264. 14.6.1.2.264 GIC500_GICD_IROUTER_UPPER45 Register
          265. 14.6.1.2.265 GIC500_GICD_IROUTER_LOWER46 Register
          266. 14.6.1.2.266 GIC500_GICD_IROUTER_UPPER46 Register
          267. 14.6.1.2.267 GIC500_GICD_IROUTER_LOWER47 Register
          268. 14.6.1.2.268 GIC500_GICD_IROUTER_UPPER47 Register
          269. 14.6.1.2.269 GIC500_GICD_IROUTER_LOWER48 Register
          270. 14.6.1.2.270 GIC500_GICD_IROUTER_UPPER48 Register
          271. 14.6.1.2.271 GIC500_GICD_IROUTER_LOWER49 Register
          272. 14.6.1.2.272 GIC500_GICD_IROUTER_UPPER49 Register
          273. 14.6.1.2.273 GIC500_GICD_IROUTER_LOWER50 Register
          274. 14.6.1.2.274 GIC500_GICD_IROUTER_UPPER50 Register
          275. 14.6.1.2.275 GIC500_GICD_IROUTER_LOWER51 Register
          276. 14.6.1.2.276 GIC500_GICD_IROUTER_UPPER51 Register
          277. 14.6.1.2.277 GIC500_GICD_IROUTER_LOWER52 Register
          278. 14.6.1.2.278 GIC500_GICD_IROUTER_UPPER52 Register
          279. 14.6.1.2.279 GIC500_GICD_IROUTER_LOWER53 Register
          280. 14.6.1.2.280 GIC500_GICD_IROUTER_UPPER53 Register
          281. 14.6.1.2.281 GIC500_GICD_IROUTER_LOWER54 Register
          282. 14.6.1.2.282 GIC500_GICD_IROUTER_UPPER54 Register
          283. 14.6.1.2.283 GIC500_GICD_IROUTER_LOWER55 Register
          284. 14.6.1.2.284 GIC500_GICD_IROUTER_UPPER55 Register
          285. 14.6.1.2.285 GIC500_GICD_IROUTER_LOWER56 Register
          286. 14.6.1.2.286 GIC500_GICD_IROUTER_UPPER56 Register
          287. 14.6.1.2.287 GIC500_GICD_IROUTER_LOWER57 Register
          288. 14.6.1.2.288 GIC500_GICD_IROUTER_UPPER57 Register
          289. 14.6.1.2.289 GIC500_GICD_IROUTER_LOWER58 Register
          290. 14.6.1.2.290 GIC500_GICD_IROUTER_UPPER58 Register
          291. 14.6.1.2.291 GIC500_GICD_IROUTER_LOWER59 Register
          292. 14.6.1.2.292 GIC500_GICD_IROUTER_UPPER59 Register
          293. 14.6.1.2.293 GIC500_GICD_IROUTER_LOWER60 Register
          294. 14.6.1.2.294 GIC500_GICD_IROUTER_UPPER60 Register
          295. 14.6.1.2.295 GIC500_GICD_IROUTER_LOWER61 Register
          296. 14.6.1.2.296 GIC500_GICD_IROUTER_UPPER61 Register
          297. 14.6.1.2.297 GIC500_GICD_IROUTER_LOWER62 Register
          298. 14.6.1.2.298 GIC500_GICD_IROUTER_UPPER62 Register
          299. 14.6.1.2.299 GIC500_GICD_IROUTER_LOWER63 Register
          300. 14.6.1.2.300 GIC500_GICD_IROUTER_UPPER63 Register
          301. 14.6.1.2.301 GIC500_GICD_IROUTER_LOWER64 Register
          302. 14.6.1.2.302 GIC500_GICD_IROUTER_UPPER64 Register
          303. 14.6.1.2.303 GIC500_GICD_IROUTER_LOWER65 Register
          304. 14.6.1.2.304 GIC500_GICD_IROUTER_UPPER65 Register
          305. 14.6.1.2.305 GIC500_GICD_IROUTER_LOWER66 Register
          306. 14.6.1.2.306 GIC500_GICD_IROUTER_UPPER66 Register
          307. 14.6.1.2.307 GIC500_GICD_IROUTER_LOWER67 Register
          308. 14.6.1.2.308 GIC500_GICD_IROUTER_UPPER67 Register
          309. 14.6.1.2.309 GIC500_GICD_IROUTER_LOWER68 Register
          310. 14.6.1.2.310 GIC500_GICD_IROUTER_UPPER68 Register
          311. 14.6.1.2.311 GIC500_GICD_IROUTER_LOWER69 Register
          312. 14.6.1.2.312 GIC500_GICD_IROUTER_UPPER69 Register
          313. 14.6.1.2.313 GIC500_GICD_IROUTER_LOWER70 Register
          314. 14.6.1.2.314 GIC500_GICD_IROUTER_UPPER70 Register
          315. 14.6.1.2.315 GIC500_GICD_IROUTER_LOWER71 Register
          316. 14.6.1.2.316 GIC500_GICD_IROUTER_UPPER71 Register
          317. 14.6.1.2.317 GIC500_GICD_IROUTER_LOWER72 Register
          318. 14.6.1.2.318 GIC500_GICD_IROUTER_UPPER72 Register
          319. 14.6.1.2.319 GIC500_GICD_IROUTER_LOWER73 Register
          320. 14.6.1.2.320 GIC500_GICD_IROUTER_UPPER73 Register
          321. 14.6.1.2.321 GIC500_GICD_IROUTER_LOWER74 Register
          322. 14.6.1.2.322 GIC500_GICD_IROUTER_UPPER74 Register
          323. 14.6.1.2.323 GIC500_GICD_IROUTER_LOWER75 Register
          324. 14.6.1.2.324 GIC500_GICD_IROUTER_UPPER75 Register
          325. 14.6.1.2.325 GIC500_GICD_IROUTER_LOWER76 Register
          326. 14.6.1.2.326 GIC500_GICD_IROUTER_UPPER76 Register
          327. 14.6.1.2.327 GIC500_GICD_IROUTER_LOWER77 Register
          328. 14.6.1.2.328 GIC500_GICD_IROUTER_UPPER77 Register
          329. 14.6.1.2.329 GIC500_GICD_IROUTER_LOWER78 Register
          330. 14.6.1.2.330 GIC500_GICD_IROUTER_UPPER78 Register
          331. 14.6.1.2.331 GIC500_GICD_IROUTER_LOWER79 Register
          332. 14.6.1.2.332 GIC500_GICD_IROUTER_UPPER79 Register
          333. 14.6.1.2.333 GIC500_GICD_IROUTER_LOWER80 Register
          334. 14.6.1.2.334 GIC500_GICD_IROUTER_UPPER80 Register
          335. 14.6.1.2.335 GIC500_GICD_IROUTER_LOWER81 Register
          336. 14.6.1.2.336 GIC500_GICD_IROUTER_UPPER81 Register
          337. 14.6.1.2.337 GIC500_GICD_IROUTER_LOWER82 Register
          338. 14.6.1.2.338 GIC500_GICD_IROUTER_UPPER82 Register
          339. 14.6.1.2.339 GIC500_GICD_IROUTER_LOWER83 Register
          340. 14.6.1.2.340 GIC500_GICD_IROUTER_UPPER83 Register
          341. 14.6.1.2.341 GIC500_GICD_IROUTER_LOWER84 Register
          342. 14.6.1.2.342 GIC500_GICD_IROUTER_UPPER84 Register
          343. 14.6.1.2.343 GIC500_GICD_IROUTER_LOWER85 Register
          344. 14.6.1.2.344 GIC500_GICD_IROUTER_UPPER85 Register
          345. 14.6.1.2.345 GIC500_GICD_IROUTER_LOWER86 Register
          346. 14.6.1.2.346 GIC500_GICD_IROUTER_UPPER86 Register
          347. 14.6.1.2.347 GIC500_GICD_IROUTER_LOWER87 Register
          348. 14.6.1.2.348 GIC500_GICD_IROUTER_UPPER87 Register
          349. 14.6.1.2.349 GIC500_GICD_IROUTER_LOWER88 Register
          350. 14.6.1.2.350 GIC500_GICD_IROUTER_UPPER88 Register
          351. 14.6.1.2.351 GIC500_GICD_IROUTER_LOWER89 Register
          352. 14.6.1.2.352 GIC500_GICD_IROUTER_UPPER89 Register
          353. 14.6.1.2.353 GIC500_GICD_IROUTER_LOWER90 Register
          354. 14.6.1.2.354 GIC500_GICD_IROUTER_UPPER90 Register
          355. 14.6.1.2.355 GIC500_GICD_IROUTER_LOWER91 Register
          356. 14.6.1.2.356 GIC500_GICD_IROUTER_UPPER91 Register
          357. 14.6.1.2.357 GIC500_GICD_IROUTER_LOWER92 Register
          358. 14.6.1.2.358 GIC500_GICD_IROUTER_UPPER92 Register
          359. 14.6.1.2.359 GIC500_GICD_IROUTER_LOWER93 Register
          360. 14.6.1.2.360 GIC500_GICD_IROUTER_UPPER93 Register
          361. 14.6.1.2.361 GIC500_GICD_IROUTER_LOWER94 Register
          362. 14.6.1.2.362 GIC500_GICD_IROUTER_UPPER94 Register
          363. 14.6.1.2.363 GIC500_GICD_IROUTER_LOWER95 Register
          364. 14.6.1.2.364 GIC500_GICD_IROUTER_UPPER95 Register
          365. 14.6.1.2.365 GIC500_GICD_IROUTER_LOWER96 Register
          366. 14.6.1.2.366 GIC500_GICD_IROUTER_UPPER96 Register
          367. 14.6.1.2.367 GIC500_GICD_IROUTER_LOWER97 Register
          368. 14.6.1.2.368 GIC500_GICD_IROUTER_UPPER97 Register
          369. 14.6.1.2.369 GIC500_GICD_IROUTER_LOWER98 Register
          370. 14.6.1.2.370 GIC500_GICD_IROUTER_UPPER98 Register
          371. 14.6.1.2.371 GIC500_GICD_IROUTER_LOWER99 Register
          372. 14.6.1.2.372 GIC500_GICD_IROUTER_UPPER99 Register
          373. 14.6.1.2.373 GIC500_GICD_IROUTER_LOWER100 Register
          374. 14.6.1.2.374 GIC500_GICD_IROUTER_UPPER100 Register
          375. 14.6.1.2.375 GIC500_GICD_IROUTER_LOWER101 Register
          376. 14.6.1.2.376 GIC500_GICD_IROUTER_UPPER101 Register
          377. 14.6.1.2.377 GIC500_GICD_IROUTER_LOWER102 Register
          378. 14.6.1.2.378 GIC500_GICD_IROUTER_UPPER102 Register
          379. 14.6.1.2.379 GIC500_GICD_IROUTER_LOWER103 Register
          380. 14.6.1.2.380 GIC500_GICD_IROUTER_UPPER103 Register
          381. 14.6.1.2.381 GIC500_GICD_IROUTER_LOWER104 Register
          382. 14.6.1.2.382 GIC500_GICD_IROUTER_UPPER104 Register
          383. 14.6.1.2.383 GIC500_GICD_IROUTER_LOWER105 Register
          384. 14.6.1.2.384 GIC500_GICD_IROUTER_UPPER105 Register
          385. 14.6.1.2.385 GIC500_GICD_IROUTER_LOWER106 Register
          386. 14.6.1.2.386 GIC500_GICD_IROUTER_UPPER106 Register
          387. 14.6.1.2.387 GIC500_GICD_IROUTER_LOWER107 Register
          388. 14.6.1.2.388 GIC500_GICD_IROUTER_UPPER107 Register
          389. 14.6.1.2.389 GIC500_GICD_IROUTER_LOWER108 Register
          390. 14.6.1.2.390 GIC500_GICD_IROUTER_UPPER108 Register
          391. 14.6.1.2.391 GIC500_GICD_IROUTER_LOWER109 Register
          392. 14.6.1.2.392 GIC500_GICD_IROUTER_UPPER109 Register
          393. 14.6.1.2.393 GIC500_GICD_IROUTER_LOWER110 Register
          394. 14.6.1.2.394 GIC500_GICD_IROUTER_UPPER110 Register
          395. 14.6.1.2.395 GIC500_GICD_IROUTER_LOWER111 Register
          396. 14.6.1.2.396 GIC500_GICD_IROUTER_UPPER111 Register
          397. 14.6.1.2.397 GIC500_GICD_IROUTER_LOWER112 Register
          398. 14.6.1.2.398 GIC500_GICD_IROUTER_UPPER112 Register
          399. 14.6.1.2.399 GIC500_GICD_IROUTER_LOWER113 Register
          400. 14.6.1.2.400 GIC500_GICD_IROUTER_UPPER113 Register
          401. 14.6.1.2.401 GIC500_GICD_IROUTER_LOWER114 Register
          402. 14.6.1.2.402 GIC500_GICD_IROUTER_UPPER114 Register
          403. 14.6.1.2.403 GIC500_GICD_IROUTER_LOWER115 Register
          404. 14.6.1.2.404 GIC500_GICD_IROUTER_UPPER115 Register
          405. 14.6.1.2.405 GIC500_GICD_IROUTER_LOWER116 Register
          406. 14.6.1.2.406 GIC500_GICD_IROUTER_UPPER116 Register
          407. 14.6.1.2.407 GIC500_GICD_IROUTER_LOWER117 Register
          408. 14.6.1.2.408 GIC500_GICD_IROUTER_UPPER117 Register
          409. 14.6.1.2.409 GIC500_GICD_IROUTER_LOWER118 Register
          410. 14.6.1.2.410 GIC500_GICD_IROUTER_UPPER118 Register
          411. 14.6.1.2.411 GIC500_GICD_IROUTER_LOWER119 Register
          412. 14.6.1.2.412 GIC500_GICD_IROUTER_UPPER119 Register
          413. 14.6.1.2.413 GIC500_GICD_IROUTER_LOWER120 Register
          414. 14.6.1.2.414 GIC500_GICD_IROUTER_UPPER120 Register
          415. 14.6.1.2.415 GIC500_GICD_IROUTER_LOWER121 Register
          416. 14.6.1.2.416 GIC500_GICD_IROUTER_UPPER121 Register
          417. 14.6.1.2.417 GIC500_GICD_IROUTER_LOWER122 Register
          418. 14.6.1.2.418 GIC500_GICD_IROUTER_UPPER122 Register
          419. 14.6.1.2.419 GIC500_GICD_IROUTER_LOWER123 Register
          420. 14.6.1.2.420 GIC500_GICD_IROUTER_UPPER123 Register
          421. 14.6.1.2.421 GIC500_GICD_IROUTER_LOWER124 Register
          422. 14.6.1.2.422 GIC500_GICD_IROUTER_UPPER124 Register
          423. 14.6.1.2.423 GIC500_GICD_IROUTER_LOWER125 Register
          424. 14.6.1.2.424 GIC500_GICD_IROUTER_UPPER125 Register
          425. 14.6.1.2.425 GIC500_GICD_IROUTER_LOWER126 Register
          426. 14.6.1.2.426 GIC500_GICD_IROUTER_UPPER126 Register
          427. 14.6.1.2.427 GIC500_GICD_IROUTER_LOWER127 Register
          428. 14.6.1.2.428 GIC500_GICD_IROUTER_UPPER127 Register
          429. 14.6.1.2.429 GIC500_GICD_IROUTER_LOWER128 Register
          430. 14.6.1.2.430 GIC500_GICD_IROUTER_UPPER128 Register
          431. 14.6.1.2.431 GIC500_GICD_IROUTER_LOWER129 Register
          432. 14.6.1.2.432 GIC500_GICD_IROUTER_UPPER129 Register
          433. 14.6.1.2.433 GIC500_GICD_IROUTER_LOWER130 Register
          434. 14.6.1.2.434 GIC500_GICD_IROUTER_UPPER130 Register
          435. 14.6.1.2.435 GIC500_GICD_IROUTER_LOWER131 Register
          436. 14.6.1.2.436 GIC500_GICD_IROUTER_UPPER131 Register
          437. 14.6.1.2.437 GIC500_GICD_IROUTER_LOWER132 Register
          438. 14.6.1.2.438 GIC500_GICD_IROUTER_UPPER132 Register
          439. 14.6.1.2.439 GIC500_GICD_IROUTER_LOWER133 Register
          440. 14.6.1.2.440 GIC500_GICD_IROUTER_UPPER133 Register
          441. 14.6.1.2.441 GIC500_GICD_IROUTER_LOWER134 Register
          442. 14.6.1.2.442 GIC500_GICD_IROUTER_UPPER134 Register
          443. 14.6.1.2.443 GIC500_GICD_IROUTER_LOWER135 Register
          444. 14.6.1.2.444 GIC500_GICD_IROUTER_UPPER135 Register
          445. 14.6.1.2.445 GIC500_GICD_IROUTER_LOWER136 Register
          446. 14.6.1.2.446 GIC500_GICD_IROUTER_UPPER136 Register
          447. 14.6.1.2.447 GIC500_GICD_IROUTER_LOWER137 Register
          448. 14.6.1.2.448 GIC500_GICD_IROUTER_UPPER137 Register
          449. 14.6.1.2.449 GIC500_GICD_IROUTER_LOWER138 Register
          450. 14.6.1.2.450 GIC500_GICD_IROUTER_UPPER138 Register
          451. 14.6.1.2.451 GIC500_GICD_IROUTER_LOWER139 Register
          452. 14.6.1.2.452 GIC500_GICD_IROUTER_UPPER139 Register
          453. 14.6.1.2.453 GIC500_GICD_IROUTER_LOWER140 Register
          454. 14.6.1.2.454 GIC500_GICD_IROUTER_UPPER140 Register
          455. 14.6.1.2.455 GIC500_GICD_IROUTER_LOWER141 Register
          456. 14.6.1.2.456 GIC500_GICD_IROUTER_UPPER141 Register
          457. 14.6.1.2.457 GIC500_GICD_IROUTER_LOWER142 Register
          458. 14.6.1.2.458 GIC500_GICD_IROUTER_UPPER142 Register
          459. 14.6.1.2.459 GIC500_GICD_IROUTER_LOWER143 Register
          460. 14.6.1.2.460 GIC500_GICD_IROUTER_UPPER143 Register
          461. 14.6.1.2.461 GIC500_GICD_IROUTER_LOWER144 Register
          462. 14.6.1.2.462 GIC500_GICD_IROUTER_UPPER144 Register
          463. 14.6.1.2.463 GIC500_GICD_IROUTER_LOWER145 Register
          464. 14.6.1.2.464 GIC500_GICD_IROUTER_UPPER145 Register
          465. 14.6.1.2.465 GIC500_GICD_IROUTER_LOWER146 Register
          466. 14.6.1.2.466 GIC500_GICD_IROUTER_UPPER146 Register
          467. 14.6.1.2.467 GIC500_GICD_IROUTER_LOWER147 Register
          468. 14.6.1.2.468 GIC500_GICD_IROUTER_UPPER147 Register
          469. 14.6.1.2.469 GIC500_GICD_IROUTER_LOWER148 Register
          470. 14.6.1.2.470 GIC500_GICD_IROUTER_UPPER148 Register
          471. 14.6.1.2.471 GIC500_GICD_IROUTER_LOWER149 Register
          472. 14.6.1.2.472 GIC500_GICD_IROUTER_UPPER149 Register
          473. 14.6.1.2.473 GIC500_GICD_IROUTER_LOWER150 Register
          474. 14.6.1.2.474 GIC500_GICD_IROUTER_UPPER150 Register
          475. 14.6.1.2.475 GIC500_GICD_IROUTER_LOWER151 Register
          476. 14.6.1.2.476 GIC500_GICD_IROUTER_UPPER151 Register
          477. 14.6.1.2.477 GIC500_GICD_IROUTER_LOWER152 Register
          478. 14.6.1.2.478 GIC500_GICD_IROUTER_UPPER152 Register
          479. 14.6.1.2.479 GIC500_GICD_IROUTER_LOWER153 Register
          480. 14.6.1.2.480 GIC500_GICD_IROUTER_UPPER153 Register
          481. 14.6.1.2.481 GIC500_GICD_IROUTER_LOWER154 Register
          482. 14.6.1.2.482 GIC500_GICD_IROUTER_UPPER154 Register
          483. 14.6.1.2.483 GIC500_GICD_IROUTER_LOWER155 Register
          484. 14.6.1.2.484 GIC500_GICD_IROUTER_UPPER155 Register
          485. 14.6.1.2.485 GIC500_GICD_IROUTER_LOWER156 Register
          486. 14.6.1.2.486 GIC500_GICD_IROUTER_UPPER156 Register
          487. 14.6.1.2.487 GIC500_GICD_IROUTER_LOWER157 Register
          488. 14.6.1.2.488 GIC500_GICD_IROUTER_UPPER157 Register
          489. 14.6.1.2.489 GIC500_GICD_IROUTER_LOWER158 Register
          490. 14.6.1.2.490 GIC500_GICD_IROUTER_UPPER158 Register
          491. 14.6.1.2.491 GIC500_GICD_IROUTER_LOWER159 Register
          492. 14.6.1.2.492 GIC500_GICD_IROUTER_UPPER159 Register
          493. 14.6.1.2.493 GIC500_GICD_IROUTER_LOWER160 Register
          494. 14.6.1.2.494 GIC500_GICD_IROUTER_UPPER160 Register
          495. 14.6.1.2.495 GIC500_GICD_IROUTER_LOWER161 Register
          496. 14.6.1.2.496 GIC500_GICD_IROUTER_UPPER161 Register
          497. 14.6.1.2.497 GIC500_GICD_IROUTER_LOWER162 Register
          498. 14.6.1.2.498 GIC500_GICD_IROUTER_UPPER162 Register
          499. 14.6.1.2.499 GIC500_GICD_IROUTER_LOWER163 Register
          500. 14.6.1.2.500 GIC500_GICD_IROUTER_UPPER163 Register
          501. 14.6.1.2.501 GIC500_GICD_IROUTER_LOWER164 Register
          502. 14.6.1.2.502 GIC500_GICD_IROUTER_UPPER164 Register
          503. 14.6.1.2.503 GIC500_GICD_IROUTER_LOWER165 Register
          504. 14.6.1.2.504 GIC500_GICD_IROUTER_UPPER165 Register
          505. 14.6.1.2.505 GIC500_GICD_IROUTER_LOWER166 Register
          506. 14.6.1.2.506 GIC500_GICD_IROUTER_UPPER166 Register
          507. 14.6.1.2.507 GIC500_GICD_IROUTER_LOWER167 Register
          508. 14.6.1.2.508 GIC500_GICD_IROUTER_UPPER167 Register
          509. 14.6.1.2.509 GIC500_GICD_IROUTER_LOWER168 Register
          510. 14.6.1.2.510 GIC500_GICD_IROUTER_UPPER168 Register
          511. 14.6.1.2.511 GIC500_GICD_IROUTER_LOWER169 Register
          512. 14.6.1.2.512 GIC500_GICD_IROUTER_UPPER169 Register
          513. 14.6.1.2.513 GIC500_GICD_IROUTER_LOWER170 Register
          514. 14.6.1.2.514 GIC500_GICD_IROUTER_UPPER170 Register
          515. 14.6.1.2.515 GIC500_GICD_IROUTER_LOWER171 Register
          516. 14.6.1.2.516 GIC500_GICD_IROUTER_UPPER171 Register
          517. 14.6.1.2.517 GIC500_GICD_IROUTER_LOWER172 Register
          518. 14.6.1.2.518 GIC500_GICD_IROUTER_UPPER172 Register
          519. 14.6.1.2.519 GIC500_GICD_IROUTER_LOWER173 Register
          520. 14.6.1.2.520 GIC500_GICD_IROUTER_UPPER173 Register
          521. 14.6.1.2.521 GIC500_GICD_IROUTER_LOWER174 Register
          522. 14.6.1.2.522 GIC500_GICD_IROUTER_UPPER174 Register
          523. 14.6.1.2.523 GIC500_GICD_IROUTER_LOWER175 Register
          524. 14.6.1.2.524 GIC500_GICD_IROUTER_UPPER175 Register
          525. 14.6.1.2.525 GIC500_GICD_IROUTER_LOWER176 Register
          526. 14.6.1.2.526 GIC500_GICD_IROUTER_UPPER176 Register
          527. 14.6.1.2.527 GIC500_GICD_IROUTER_LOWER177 Register
          528. 14.6.1.2.528 GIC500_GICD_IROUTER_UPPER177 Register
          529. 14.6.1.2.529 GIC500_GICD_IROUTER_LOWER178 Register
          530. 14.6.1.2.530 GIC500_GICD_IROUTER_UPPER178 Register
          531. 14.6.1.2.531 GIC500_GICD_IROUTER_LOWER179 Register
          532. 14.6.1.2.532 GIC500_GICD_IROUTER_UPPER179 Register
          533. 14.6.1.2.533 GIC500_GICD_IROUTER_LOWER180 Register
          534. 14.6.1.2.534 GIC500_GICD_IROUTER_UPPER180 Register
          535. 14.6.1.2.535 GIC500_GICD_IROUTER_LOWER181 Register
          536. 14.6.1.2.536 GIC500_GICD_IROUTER_UPPER181 Register
          537. 14.6.1.2.537 GIC500_GICD_IROUTER_LOWER182 Register
          538. 14.6.1.2.538 GIC500_GICD_IROUTER_UPPER182 Register
          539. 14.6.1.2.539 GIC500_GICD_IROUTER_LOWER183 Register
          540. 14.6.1.2.540 GIC500_GICD_IROUTER_UPPER183 Register
          541. 14.6.1.2.541 GIC500_GICD_IROUTER_LOWER184 Register
          542. 14.6.1.2.542 GIC500_GICD_IROUTER_UPPER184 Register
          543. 14.6.1.2.543 GIC500_GICD_IROUTER_LOWER185 Register
          544. 14.6.1.2.544 GIC500_GICD_IROUTER_UPPER185 Register
          545. 14.6.1.2.545 GIC500_GICD_IROUTER_LOWER186 Register
          546. 14.6.1.2.546 GIC500_GICD_IROUTER_UPPER186 Register
          547. 14.6.1.2.547 GIC500_GICD_IROUTER_LOWER187 Register
          548. 14.6.1.2.548 GIC500_GICD_IROUTER_UPPER187 Register
          549. 14.6.1.2.549 GIC500_GICD_IROUTER_LOWER188 Register
          550. 14.6.1.2.550 GIC500_GICD_IROUTER_UPPER188 Register
          551. 14.6.1.2.551 GIC500_GICD_IROUTER_LOWER189 Register
          552. 14.6.1.2.552 GIC500_GICD_IROUTER_UPPER189 Register
          553. 14.6.1.2.553 GIC500_GICD_IROUTER_LOWER190 Register
          554. 14.6.1.2.554 GIC500_GICD_IROUTER_UPPER190 Register
          555. 14.6.1.2.555 GIC500_GICD_IROUTER_LOWER191 Register
          556. 14.6.1.2.556 GIC500_GICD_IROUTER_UPPER191 Register
          557. 14.6.1.2.557 GIC500_GICD_IROUTER_LOWER192 Register
          558. 14.6.1.2.558 GIC500_GICD_IROUTER_UPPER192 Register
          559. 14.6.1.2.559 GIC500_GICD_IROUTER_LOWER193 Register
          560. 14.6.1.2.560 GIC500_GICD_IROUTER_UPPER193 Register
          561. 14.6.1.2.561 GIC500_GICD_IROUTER_LOWER194 Register
          562. 14.6.1.2.562 GIC500_GICD_IROUTER_UPPER194 Register
          563. 14.6.1.2.563 GIC500_GICD_IROUTER_LOWER195 Register
          564. 14.6.1.2.564 GIC500_GICD_IROUTER_UPPER195 Register
          565. 14.6.1.2.565 GIC500_GICD_IROUTER_LOWER196 Register
          566. 14.6.1.2.566 GIC500_GICD_IROUTER_UPPER196 Register
          567. 14.6.1.2.567 GIC500_GICD_IROUTER_LOWER197 Register
          568. 14.6.1.2.568 GIC500_GICD_IROUTER_UPPER197 Register
          569. 14.6.1.2.569 GIC500_GICD_IROUTER_LOWER198 Register
          570. 14.6.1.2.570 GIC500_GICD_IROUTER_UPPER198 Register
          571. 14.6.1.2.571 GIC500_GICD_IROUTER_LOWER199 Register
          572. 14.6.1.2.572 GIC500_GICD_IROUTER_UPPER199 Register
          573. 14.6.1.2.573 GIC500_GICD_IROUTER_LOWER200 Register
          574. 14.6.1.2.574 GIC500_GICD_IROUTER_UPPER200 Register
          575. 14.6.1.2.575 GIC500_GICD_IROUTER_LOWER201 Register
          576. 14.6.1.2.576 GIC500_GICD_IROUTER_UPPER201 Register
          577. 14.6.1.2.577 GIC500_GICD_IROUTER_LOWER202 Register
          578. 14.6.1.2.578 GIC500_GICD_IROUTER_UPPER202 Register
          579. 14.6.1.2.579 GIC500_GICD_IROUTER_LOWER203 Register
          580. 14.6.1.2.580 GIC500_GICD_IROUTER_UPPER203 Register
          581. 14.6.1.2.581 GIC500_GICD_IROUTER_LOWER204 Register
          582. 14.6.1.2.582 GIC500_GICD_IROUTER_UPPER204 Register
          583. 14.6.1.2.583 GIC500_GICD_IROUTER_LOWER205 Register
          584. 14.6.1.2.584 GIC500_GICD_IROUTER_UPPER205 Register
          585. 14.6.1.2.585 GIC500_GICD_IROUTER_LOWER206 Register
          586. 14.6.1.2.586 GIC500_GICD_IROUTER_UPPER206 Register
          587. 14.6.1.2.587 GIC500_GICD_IROUTER_LOWER207 Register
          588. 14.6.1.2.588 GIC500_GICD_IROUTER_UPPER207 Register
          589. 14.6.1.2.589 GIC500_GICD_IROUTER_LOWER208 Register
          590. 14.6.1.2.590 GIC500_GICD_IROUTER_UPPER208 Register
          591. 14.6.1.2.591 GIC500_GICD_IROUTER_LOWER209 Register
          592. 14.6.1.2.592 GIC500_GICD_IROUTER_UPPER209 Register
          593. 14.6.1.2.593 GIC500_GICD_IROUTER_LOWER210 Register
          594. 14.6.1.2.594 GIC500_GICD_IROUTER_UPPER210 Register
          595. 14.6.1.2.595 GIC500_GICD_IROUTER_LOWER211 Register
          596. 14.6.1.2.596 GIC500_GICD_IROUTER_UPPER211 Register
          597. 14.6.1.2.597 GIC500_GICD_IROUTER_LOWER212 Register
          598. 14.6.1.2.598 GIC500_GICD_IROUTER_UPPER212 Register
          599. 14.6.1.2.599 GIC500_GICD_IROUTER_LOWER213 Register
          600. 14.6.1.2.600 GIC500_GICD_IROUTER_UPPER213 Register
          601. 14.6.1.2.601 GIC500_GICD_IROUTER_LOWER214 Register
          602. 14.6.1.2.602 GIC500_GICD_IROUTER_UPPER214 Register
          603. 14.6.1.2.603 GIC500_GICD_IROUTER_LOWER215 Register
          604. 14.6.1.2.604 GIC500_GICD_IROUTER_UPPER215 Register
          605. 14.6.1.2.605 GIC500_GICD_IROUTER_LOWER216 Register
          606. 14.6.1.2.606 GIC500_GICD_IROUTER_UPPER216 Register
          607. 14.6.1.2.607 GIC500_GICD_IROUTER_LOWER217 Register
          608. 14.6.1.2.608 GIC500_GICD_IROUTER_UPPER217 Register
          609. 14.6.1.2.609 GIC500_GICD_IROUTER_LOWER218 Register
          610. 14.6.1.2.610 GIC500_GICD_IROUTER_UPPER218 Register
          611. 14.6.1.2.611 GIC500_GICD_IROUTER_LOWER219 Register
          612. 14.6.1.2.612 GIC500_GICD_IROUTER_UPPER219 Register
          613. 14.6.1.2.613 GIC500_GICD_IROUTER_LOWER220 Register
          614. 14.6.1.2.614 GIC500_GICD_IROUTER_UPPER220 Register
          615. 14.6.1.2.615 GIC500_GICD_IROUTER_LOWER221 Register
          616. 14.6.1.2.616 GIC500_GICD_IROUTER_UPPER221 Register
          617. 14.6.1.2.617 GIC500_GICD_IROUTER_LOWER222 Register
          618. 14.6.1.2.618 GIC500_GICD_IROUTER_UPPER222 Register
          619. 14.6.1.2.619 GIC500_GICD_IROUTER_LOWER223 Register
          620. 14.6.1.2.620 GIC500_GICD_IROUTER_UPPER223 Register
          621. 14.6.1.2.621 GIC500_GICD_IROUTER_LOWER224 Register
          622. 14.6.1.2.622 GIC500_GICD_IROUTER_UPPER224 Register
          623. 14.6.1.2.623 GIC500_GICD_IROUTER_LOWER225 Register
          624. 14.6.1.2.624 GIC500_GICD_IROUTER_UPPER225 Register
          625. 14.6.1.2.625 GIC500_GICD_IROUTER_LOWER226 Register
          626. 14.6.1.2.626 GIC500_GICD_IROUTER_UPPER226 Register
          627. 14.6.1.2.627 GIC500_GICD_IROUTER_LOWER227 Register
          628. 14.6.1.2.628 GIC500_GICD_IROUTER_UPPER227 Register
          629. 14.6.1.2.629 GIC500_GICD_IROUTER_LOWER228 Register
          630. 14.6.1.2.630 GIC500_GICD_IROUTER_UPPER228 Register
          631. 14.6.1.2.631 GIC500_GICD_IROUTER_LOWER229 Register
          632. 14.6.1.2.632 GIC500_GICD_IROUTER_UPPER229 Register
          633. 14.6.1.2.633 GIC500_GICD_IROUTER_LOWER230 Register
          634. 14.6.1.2.634 GIC500_GICD_IROUTER_UPPER230 Register
          635. 14.6.1.2.635 GIC500_GICD_IROUTER_LOWER231 Register
          636. 14.6.1.2.636 GIC500_GICD_IROUTER_UPPER231 Register
          637. 14.6.1.2.637 GIC500_GICD_IROUTER_LOWER232 Register
          638. 14.6.1.2.638 GIC500_GICD_IROUTER_UPPER232 Register
          639. 14.6.1.2.639 GIC500_GICD_IROUTER_LOWER233 Register
          640. 14.6.1.2.640 GIC500_GICD_IROUTER_UPPER233 Register
          641. 14.6.1.2.641 GIC500_GICD_IROUTER_LOWER234 Register
          642. 14.6.1.2.642 GIC500_GICD_IROUTER_UPPER234 Register
          643. 14.6.1.2.643 GIC500_GICD_IROUTER_LOWER235 Register
          644. 14.6.1.2.644 GIC500_GICD_IROUTER_UPPER235 Register
          645. 14.6.1.2.645 GIC500_GICD_IROUTER_LOWER236 Register
          646. 14.6.1.2.646 GIC500_GICD_IROUTER_UPPER236 Register
          647. 14.6.1.2.647 GIC500_GICD_IROUTER_LOWER237 Register
          648. 14.6.1.2.648 GIC500_GICD_IROUTER_UPPER237 Register
          649. 14.6.1.2.649 GIC500_GICD_IROUTER_LOWER238 Register
          650. 14.6.1.2.650 GIC500_GICD_IROUTER_UPPER238 Register
          651. 14.6.1.2.651 GIC500_GICD_IROUTER_LOWER239 Register
          652. 14.6.1.2.652 GIC500_GICD_IROUTER_UPPER239 Register
          653. 14.6.1.2.653 GIC500_GICD_IROUTER_LOWER240 Register
          654. 14.6.1.2.654 GIC500_GICD_IROUTER_UPPER240 Register
          655. 14.6.1.2.655 GIC500_GICD_IROUTER_LOWER241 Register
          656. 14.6.1.2.656 GIC500_GICD_IROUTER_UPPER241 Register
          657. 14.6.1.2.657 GIC500_GICD_IROUTER_LOWER242 Register
          658. 14.6.1.2.658 GIC500_GICD_IROUTER_UPPER242 Register
          659. 14.6.1.2.659 GIC500_GICD_IROUTER_LOWER243 Register
          660. 14.6.1.2.660 GIC500_GICD_IROUTER_UPPER243 Register
          661. 14.6.1.2.661 GIC500_GICD_IROUTER_LOWER244 Register
          662. 14.6.1.2.662 GIC500_GICD_IROUTER_UPPER244 Register
          663. 14.6.1.2.663 GIC500_GICD_IROUTER_LOWER245 Register
          664. 14.6.1.2.664 GIC500_GICD_IROUTER_UPPER245 Register
          665. 14.6.1.2.665 GIC500_GICD_IROUTER_LOWER246 Register
          666. 14.6.1.2.666 GIC500_GICD_IROUTER_UPPER246 Register
          667. 14.6.1.2.667 GIC500_GICD_IROUTER_LOWER247 Register
          668. 14.6.1.2.668 GIC500_GICD_IROUTER_UPPER247 Register
          669. 14.6.1.2.669 GIC500_GICD_IROUTER_LOWER248 Register
          670. 14.6.1.2.670 GIC500_GICD_IROUTER_UPPER248 Register
          671. 14.6.1.2.671 GIC500_GICD_IROUTER_LOWER249 Register
          672. 14.6.1.2.672 GIC500_GICD_IROUTER_UPPER249 Register
          673. 14.6.1.2.673 GIC500_GICD_IROUTER_LOWER250 Register
          674. 14.6.1.2.674 GIC500_GICD_IROUTER_UPPER250 Register
          675. 14.6.1.2.675 GIC500_GICD_IROUTER_LOWER251 Register
          676. 14.6.1.2.676 GIC500_GICD_IROUTER_UPPER251 Register
          677. 14.6.1.2.677 GIC500_GICD_IROUTER_LOWER252 Register
          678. 14.6.1.2.678 GIC500_GICD_IROUTER_UPPER252 Register
          679. 14.6.1.2.679 GIC500_GICD_IROUTER_LOWER253 Register
          680. 14.6.1.2.680 GIC500_GICD_IROUTER_UPPER253 Register
          681. 14.6.1.2.681 GIC500_GICD_IROUTER_LOWER254 Register
          682. 14.6.1.2.682 GIC500_GICD_IROUTER_UPPER254 Register
          683. 14.6.1.2.683 GIC500_GICD_IROUTER_LOWER255 Register
          684. 14.6.1.2.684 GIC500_GICD_IROUTER_UPPER255 Register
          685. 14.6.1.2.685 GIC500_GICD_IROUTER_LOWER256 Register
          686. 14.6.1.2.686 GIC500_GICD_IROUTER_UPPER256 Register
          687. 14.6.1.2.687 GIC500_GICD_IROUTER_LOWER257 Register
          688. 14.6.1.2.688 GIC500_GICD_IROUTER_UPPER257 Register
          689. 14.6.1.2.689 GIC500_GICD_IROUTER_LOWER258 Register
          690. 14.6.1.2.690 GIC500_GICD_IROUTER_UPPER258 Register
          691. 14.6.1.2.691 GIC500_GICD_IROUTER_LOWER259 Register
          692. 14.6.1.2.692 GIC500_GICD_IROUTER_UPPER259 Register
          693. 14.6.1.2.693 GIC500_GICD_IROUTER_LOWER260 Register
          694. 14.6.1.2.694 GIC500_GICD_IROUTER_UPPER260 Register
          695. 14.6.1.2.695 GIC500_GICD_IROUTER_LOWER261 Register
          696. 14.6.1.2.696 GIC500_GICD_IROUTER_UPPER261 Register
          697. 14.6.1.2.697 GIC500_GICD_IROUTER_LOWER262 Register
          698. 14.6.1.2.698 GIC500_GICD_IROUTER_UPPER262 Register
          699. 14.6.1.2.699 GIC500_GICD_IROUTER_LOWER263 Register
          700. 14.6.1.2.700 GIC500_GICD_IROUTER_UPPER263 Register
          701. 14.6.1.2.701 GIC500_GICD_IROUTER_LOWER264 Register
          702. 14.6.1.2.702 GIC500_GICD_IROUTER_UPPER264 Register
          703. 14.6.1.2.703 GIC500_GICD_IROUTER_LOWER265 Register
          704. 14.6.1.2.704 GIC500_GICD_IROUTER_UPPER265 Register
          705. 14.6.1.2.705 GIC500_GICD_IROUTER_LOWER266 Register
          706. 14.6.1.2.706 GIC500_GICD_IROUTER_UPPER266 Register
          707. 14.6.1.2.707 GIC500_GICD_IROUTER_LOWER267 Register
          708. 14.6.1.2.708 GIC500_GICD_IROUTER_UPPER267 Register
          709. 14.6.1.2.709 GIC500_GICD_IROUTER_LOWER268 Register
          710. 14.6.1.2.710 GIC500_GICD_IROUTER_UPPER268 Register
          711. 14.6.1.2.711 GIC500_GICD_IROUTER_LOWER269 Register
          712. 14.6.1.2.712 GIC500_GICD_IROUTER_UPPER269 Register
          713. 14.6.1.2.713 GIC500_GICD_IROUTER_LOWER270 Register
          714. 14.6.1.2.714 GIC500_GICD_IROUTER_UPPER270 Register
          715. 14.6.1.2.715 GIC500_GICD_IROUTER_LOWER271 Register
          716. 14.6.1.2.716 GIC500_GICD_IROUTER_UPPER271 Register
          717. 14.6.1.2.717 GIC500_GICD_IROUTER_LOWER272 Register
          718. 14.6.1.2.718 GIC500_GICD_IROUTER_UPPER272 Register
          719. 14.6.1.2.719 GIC500_GICD_IROUTER_LOWER273 Register
          720. 14.6.1.2.720 GIC500_GICD_IROUTER_UPPER273 Register
          721. 14.6.1.2.721 GIC500_GICD_IROUTER_LOWER274 Register
          722. 14.6.1.2.722 GIC500_GICD_IROUTER_UPPER274 Register
          723. 14.6.1.2.723 GIC500_GICD_IROUTER_LOWER275 Register
          724. 14.6.1.2.724 GIC500_GICD_IROUTER_UPPER275 Register
          725. 14.6.1.2.725 GIC500_GICD_IROUTER_LOWER276 Register
          726. 14.6.1.2.726 GIC500_GICD_IROUTER_UPPER276 Register
          727. 14.6.1.2.727 GIC500_GICD_IROUTER_LOWER277 Register
          728. 14.6.1.2.728 GIC500_GICD_IROUTER_UPPER277 Register
          729. 14.6.1.2.729 GIC500_GICD_IROUTER_LOWER278 Register
          730. 14.6.1.2.730 GIC500_GICD_IROUTER_UPPER278 Register
          731. 14.6.1.2.731 GIC500_GICD_IROUTER_LOWER279 Register
          732. 14.6.1.2.732 GIC500_GICD_IROUTER_UPPER279 Register
          733. 14.6.1.2.733 GIC500_GICD_IROUTER_LOWER280 Register
          734. 14.6.1.2.734 GIC500_GICD_IROUTER_UPPER280 Register
          735. 14.6.1.2.735 GIC500_GICD_IROUTER_LOWER281 Register
          736. 14.6.1.2.736 GIC500_GICD_IROUTER_UPPER281 Register
          737. 14.6.1.2.737 GIC500_GICD_IROUTER_LOWER282 Register
          738. 14.6.1.2.738 GIC500_GICD_IROUTER_UPPER282 Register
          739. 14.6.1.2.739 GIC500_GICD_IROUTER_LOWER283 Register
          740. 14.6.1.2.740 GIC500_GICD_IROUTER_UPPER283 Register
          741. 14.6.1.2.741 GIC500_GICD_IROUTER_LOWER284 Register
          742. 14.6.1.2.742 GIC500_GICD_IROUTER_UPPER284 Register
          743. 14.6.1.2.743 GIC500_GICD_IROUTER_LOWER285 Register
          744. 14.6.1.2.744 GIC500_GICD_IROUTER_UPPER285 Register
          745. 14.6.1.2.745 GIC500_GICD_IROUTER_LOWER286 Register
          746. 14.6.1.2.746 GIC500_GICD_IROUTER_UPPER286 Register
          747. 14.6.1.2.747 GIC500_GICD_IROUTER_LOWER287 Register
          748. 14.6.1.2.748 GIC500_GICD_IROUTER_UPPER287 Register
          749. 14.6.1.2.749 GIC500_GICD_ESTATUSR Register
          750. 14.6.1.2.750 GIC500_GICD_ERRTESTR Register
          751. 14.6.1.2.751 GIC500_GICD_SPISR0 Register
          752. 14.6.1.2.752 GIC500_GICD_SPISR1 Register
          753. 14.6.1.2.753 GIC500_GICD_SPISR2 Register
          754. 14.6.1.2.754 GIC500_GICD_SPISR3 Register
          755. 14.6.1.2.755 GIC500_GICD_SPISR4 Register
          756. 14.6.1.2.756 GIC500_GICD_SPISR5 Register
          757. 14.6.1.2.757 GIC500_GICD_SPISR6 Register
          758. 14.6.1.2.758 GIC500_GICD_SPISR7 Register
          759. 14.6.1.2.759 GIC500_GICD_PIDR4 Register
          760. 14.6.1.2.760 GIC500_GICD_PIDR5 Register
          761. 14.6.1.2.761 GIC500_GICD_PIDR6 Register
          762. 14.6.1.2.762 GIC500_GICD_PIDR7 Register
          763. 14.6.1.2.763 GIC500_GICD_PIDR0 Register
          764. 14.6.1.2.764 GIC500_GICD_PIDR1 Register
          765. 14.6.1.2.765 GIC500_GICD_PIDR2 Register
          766. 14.6.1.2.766 GIC500_GICD_PIDR3 Register
          767. 14.6.1.2.767 GIC500_GICD_CIDR0 Register
          768. 14.6.1.2.768 GIC500_GICD_CIDR1 Register
          769. 14.6.1.2.769 GIC500_GICD_CIDR2 Register
          770. 14.6.1.2.770 GIC500_GICD_CIDR3 Register
          771. 14.6.1.2.771 GIC500_MSG_SETSPI_NSR Register
          772. 14.6.1.2.772 GIC500_MSG_CLRSPI_NSR Register
          773. 14.6.1.2.773 GIC500_MSG_SETSPI_SR Register
          774. 14.6.1.2.774 GIC500_MSG_CLRSPI_SR Register
          775. 14.6.1.2.775 GIC500_ITS_CTLR Register
          776. 14.6.1.2.776 GIC500_ITS_IIDR Register
          777. 14.6.1.2.777 GIC500_ITS_TYPER_LOWER Register
          778. 14.6.1.2.778 GIC500_ITS_TYPER_UPPER Register
          779. 14.6.1.2.779 GIC500_ITS_CBASER_LOWER Register
          780. 14.6.1.2.780 GIC500_ITS_CBASER_UPPER Register
          781. 14.6.1.2.781 GIC500_ITS_CWRITER_LOWER Register
          782. 14.6.1.2.782 GIC500_ITS_CWRITER_UPPER Register
          783. 14.6.1.2.783 GIC500_ITS_CREADR_LOWER Register
          784. 14.6.1.2.784 GIC500_ITS_CREADR_UPPER Register
          785. 14.6.1.2.785 GIC500_ITS_BASER0_LOWER Register
          786. 14.6.1.2.786 GIC500_ITS_BASER0_UPPER Register
          787. 14.6.1.2.787 GIC500_ITS_TRKCTLR Register
          788. 14.6.1.2.788 GIC500_ITS_TRKR Register
          789. 14.6.1.2.789 GIC500_ITS_TRKDIDR Register
          790. 14.6.1.2.790 GIC500_ITS_TRKPIDR Register
          791. 14.6.1.2.791 GIC500_ITS_TRKVIDR Register
          792. 14.6.1.2.792 GIC500_ITS_TRKTGTR Register
          793. 14.6.1.2.793 GIC500_ITS_TRKICR Register
          794. 14.6.1.2.794 GIC500_ITS_TRKLCR Register
          795. 14.6.1.2.795 GIC500_ITS_PIDR4 Register
          796. 14.6.1.2.796 GIC500_ITS_PIDR5 Register
          797. 14.6.1.2.797 GIC500_ITS_PIDR6 Register
          798. 14.6.1.2.798 GIC500_ITS_PIDR7 Register
          799. 14.6.1.2.799 GIC500_ITS_PIDR0 Register
          800. 14.6.1.2.800 GIC500_ITS_PIDR1 Register
          801. 14.6.1.2.801 GIC500_ITS_PIDR2 Register
          802. 14.6.1.2.802 GIC500_ITS_PIDR3 Register
          803. 14.6.1.2.803 GIC500_ITS_CIDR0 Register
          804. 14.6.1.2.804 GIC500_ITS_CIDR1 Register
          805. 14.6.1.2.805 GIC500_ITS_CIDR2 Register
          806. 14.6.1.2.806 GIC500_ITS_CIDR3 Register
          807. 14.6.1.2.807 GIC500_GICR_CORE_CONTROL_CTLR_0 Register
          808. 14.6.1.2.808 GIC500_GICR_CORE_CONTROL_IIDR_0 Register
          809. 14.6.1.2.809 GIC500_GICR_CORE_CONTROL_TYPER_0_LOWER Register
          810. 14.6.1.2.810 GIC500_GICR_CORE_CONTROL_TYPER_0_UPPER Register
          811. 14.6.1.2.811 GIC500_GICR_CORE_CONTROL_WAKER_0 Register
          812. 14.6.1.2.812 GIC500_GICR_CORE_CONTROL_PROPBASER_0_LOWER Register
          813. 14.6.1.2.813 GIC500_GICR_CORE_CONTROL_PROPBASER_0_UPPER Register
          814. 14.6.1.2.814 GIC500_GICR_CORE_CONTROL_PENDBASER_0_LOWER Register
          815. 14.6.1.2.815 GIC500_GICR_CORE_CONTROL_PENDBASER_0_UPPER Register
          816. 14.6.1.2.816 GIC500_GICR_CORE_CONTROL_PIDR4_0 Register
          817. 14.6.1.2.817 GIC500_GICR_CORE_CONTROL_PIDR5_0 Register
          818. 14.6.1.2.818 GIC500_GICR_CORE_CONTROL_PIDR6_0 Register
          819. 14.6.1.2.819 GIC500_GICR_CORE_CONTROL_PIDR7_0 Register
          820. 14.6.1.2.820 GIC500_GICR_CORE_CONTROL_PIDR0_0 Register
          821. 14.6.1.2.821 GIC500_GICR_CORE_CONTROL_PIDR1_0 Register
          822. 14.6.1.2.822 GIC500_GICR_CORE_CONTROL_PIDR2_0 Register
          823. 14.6.1.2.823 GIC500_GICR_CORE_CONTROL_PIDR3_0 Register
          824. 14.6.1.2.824 GIC500_GICR_CORE_CONTROL_CIDR0_0 Register
          825. 14.6.1.2.825 GIC500_GICR_CORE_CONTROL_CIDR1_0 Register
          826. 14.6.1.2.826 GIC500_GICR_CORE_CONTROL_CIDR2_0 Register
          827. 14.6.1.2.827 GIC500_GICR_CORE_CONTROL_CIDR3_0 Register
          828. 14.6.1.2.828 GIC500_GICR_CORE_SGI_PPI_IGROUPR_SGI_PPI0 Register
          829. 14.6.1.2.829 GIC500_GICR_CORE_SGI_PPI_ISENABLER00 Register
          830. 14.6.1.2.830 GIC500_GICR_CORE_SGI_PPI_ICENABLER00 Register
          831. 14.6.1.2.831 GIC500_GICR_CORE_SGI_PPI_ISPENDR00 Register
          832. 14.6.1.2.832 GIC500_GICR_CORE_SGI_PPI_ICPENDR00 Register
          833. 14.6.1.2.833 GIC500_GICR_CORE_SGI_PPI_ISACTIVER00 Register
          834. 14.6.1.2.834 GIC500_GICR_CORE_SGI_PPI_ICACTIVER00 Register
          835. 14.6.1.2.835 GIC500_GICR_CORE_SGI_PPI_IPRIORITYR00 Register
          836. 14.6.1.2.836 GIC500_GICR_CORE_SGI_PPI_IPRIORITYR10 Register
          837. 14.6.1.2.837 GIC500_GICR_CORE_SGI_PPI_IPRIORITYR20 Register
          838. 14.6.1.2.838 GIC500_GICR_CORE_SGI_PPI_IPRIORITYR30 Register
          839. 14.6.1.2.839 GIC500_GICR_CORE_SGI_PPI_IPRIORITYR40 Register
          840. 14.6.1.2.840 GIC500_GICR_CORE_SGI_PPI_IPRIORITYR50 Register
          841. 14.6.1.2.841 GIC500_GICR_CORE_SGI_PPI_IPRIORITYR60 Register
          842. 14.6.1.2.842 GIC500_GICR_CORE_SGI_PPI_IPRIORITYR70 Register
          843. 14.6.1.2.843 GIC500_GICR_CORE_SGI_PPI_ICFGR00 Register
          844. 14.6.1.2.844 GIC500_GICR_CORE_SGI_PPI_ICFGR10 Register
          845. 14.6.1.2.845 GIC500_GICR_CORE_SGI_PPI_IGRPMODR_SGI_PPI0 Register
          846. 14.6.1.2.846 GIC500_GICR_CORE_SGI_PPI_NSACR0 Register
          847. 14.6.1.2.847 GIC500_GICR_CORE_SGI_PPI_MISCSTATUSR0 Register
          848. 14.6.1.2.848 GIC500_GICR_CORE_SGI_PPI_PPISR0 Register
          849. 14.6.1.2.849 GIC500_GICR_CORE_CONTROL_CTLR_1 Register
          850. 14.6.1.2.850 GIC500_GICR_CORE_CONTROL_IIDR_1 Register
          851. 14.6.1.2.851 GIC500_GICR_CORE_CONTROL_TYPER_1_LOWER Register
          852. 14.6.1.2.852 GIC500_GICR_CORE_CONTROL_TYPER_1_UPPER Register
          853. 14.6.1.2.853 GIC500_GICR_CORE_CONTROL_WAKER_1 Register
          854. 14.6.1.2.854 GIC500_GICR_CORE_CONTROL_PROPBASER_1_LOWER Register
          855. 14.6.1.2.855 GIC500_GICR_CORE_CONTROL_PROPBASER_1_UPPER Register
          856. 14.6.1.2.856 GIC500_GICR_CORE_CONTROL_PENDBASER_1_LOWER Register
          857. 14.6.1.2.857 GIC500_GICR_CORE_CONTROL_PENDBASER_1_UPPER Register
          858. 14.6.1.2.858 GIC500_GICR_CORE_CONTROL_PIDR4_1 Register
          859. 14.6.1.2.859 GIC500_GICR_CORE_CONTROL_PIDR5_1 Register
          860. 14.6.1.2.860 GIC500_GICR_CORE_CONTROL_PIDR6_1 Register
          861. 14.6.1.2.861 GIC500_GICR_CORE_CONTROL_PIDR7_1 Register
          862. 14.6.1.2.862 GIC500_GICR_CORE_CONTROL_PIDR0_1 Register
          863. 14.6.1.2.863 GIC500_GICR_CORE_CONTROL_PIDR1_1 Register
          864. 14.6.1.2.864 GIC500_GICR_CORE_CONTROL_PIDR2_1 Register
          865. 14.6.1.2.865 GIC500_GICR_CORE_CONTROL_PIDR3_1 Register
          866. 14.6.1.2.866 GIC500_GICR_CORE_CONTROL_CIDR0_1 Register
          867. 14.6.1.2.867 GIC500_GICR_CORE_CONTROL_CIDR1_1 Register
          868. 14.6.1.2.868 GIC500_GICR_CORE_CONTROL_CIDR2_1 Register
          869. 14.6.1.2.869 GIC500_GICR_CORE_CONTROL_CIDR3_1 Register
          870. 14.6.1.2.870 GIC500_GICR_CORE_SGI_PPI_IGROUPR_SGI_PPI0 Register
          871. 14.6.1.2.871 GIC500_GICR_CORE_SGI_PPI_ISENABLER01 Register
          872. 14.6.1.2.872 GIC500_GICR_CORE_SGI_PPI_ICENABLER01 Register
          873. 14.6.1.2.873 GIC500_GICR_CORE_SGI_PPI_ISPENDR01 Register
          874. 14.6.1.2.874 GIC500_GICR_CORE_SGI_PPI_ICPENDR01 Register
          875. 14.6.1.2.875 GIC500_GICR_CORE_SGI_PPI_ISACTIVER01 Register
          876. 14.6.1.2.876 GIC500_GICR_CORE_SGI_PPI_ICACTIVER01 Register
          877. 14.6.1.2.877 GIC500_GICR_CORE_SGI_PPI_IPRIORITYR01 Register
          878. 14.6.1.2.878 GIC500_GICR_CORE_SGI_PPI_IPRIORITYR11 Register
          879. 14.6.1.2.879 GIC500_GICR_CORE_SGI_PPI_IPRIORITYR21 Register
          880. 14.6.1.2.880 GIC500_GICR_CORE_SGI_PPI_IPRIORITYR31 Register
          881. 14.6.1.2.881 GIC500_GICR_CORE_SGI_PPI_IPRIORITYR41 Register
          882. 14.6.1.2.882 GIC500_GICR_CORE_SGI_PPI_IPRIORITYR51 Register
          883. 14.6.1.2.883 GIC500_GICR_CORE_SGI_PPI_IPRIORITYR61 Register
          884. 14.6.1.2.884 GIC500_GICR_CORE_SGI_PPI_IPRIORITYR71 Register
          885. 14.6.1.2.885 GIC500_GICR_CORE_SGI_PPI_ICFGR01 Register
          886. 14.6.1.2.886 GIC500_GICR_CORE_SGI_PPI_ICFGR11 Register
          887. 14.6.1.2.887 GIC500_GICR_CORE_SGI_PPI_IGRPMODR_SGI_PPI0 Register
          888. 14.6.1.2.888 GIC500_GICR_CORE_SGI_PPI_NSACR1 Register
          889. 14.6.1.2.889 GIC500_GICR_CORE_SGI_PPI_MISCSTATUSR1 Register
          890. 14.6.1.2.890 GIC500_GICR_CORE_SGI_PPI_PPISR1 Register
          891. 14.6.1.2.891 ECC_AGGR_REV Register
          892. 14.6.1.2.892 ECC_AGGR_VECTOR Register
          893. 14.6.1.2.893 ECC_AGGR_STAT Register
          894. 14.6.1.2.894 ECC_AGGR_RESERVED_SVBUS_j Register
          895. 14.6.1.2.895 ECC_AGGR_SEC_EOI_REG Register
          896. 14.6.1.2.896 ECC_AGGR_SEC_STATUS_REG0 Register
          897. 14.6.1.2.897 ECC_AGGR_SEC_ENABLE_SET_REG0 Register
          898. 14.6.1.2.898 ECC_AGGR_SEC_ENABLE_CLR_REG0 Register
          899. 14.6.1.2.899 ECC_AGGR_DED_EOI_REG Register
          900. 14.6.1.2.900 ECC_AGGR_DED_STATUS_REG0 Register
          901. 14.6.1.2.901 ECC_AGGR_DED_ENABLE_SET_REG0 Register
          902. 14.6.1.2.902 ECC_AGGR_DED_ENABLE_CLR_REG0 Register
          903. 14.6.1.2.903 ECC_AGGR_AGGR_ENABLE_SET Register
          904. 14.6.1.2.904 ECC_AGGR_AGGR_ENABLE_CLR Register
          905. 14.6.1.2.905 ECC_AGGR_AGGR_STATUS_SET Register
          906. 14.6.1.2.906 ECC_AGGR_AGGR_STATUS_CLR Register
      2. 14.6.2 main_gpiomux_introuter
        1. 14.6.2.1 main_gpiomux_introuter Summaries
          1.        10604
        2. 14.6.2.2 main_gpiomux_introuter Registers
          1. 14.6.2.2.1 MAIN_GPIOMUX_INTROUTER_INTR_ROUTER_CFG_PID Register
          2. 14.6.2.2.2 MAIN_GPIOMUX_INTROUTER_INTR_ROUTER_CFG_MUXCNTL_j Register
      3. 14.6.3 mcu_gpiomux_introuter
        1. 14.6.3.1 mcu_gpiomux_introuter Summaries
          1.        10610
        2. 14.6.3.2 mcu_gpiomux_introuter Registers
          1. 14.6.3.2.1 MCU_GPIOMUX_INTROUTER_INTR_ROUTER_CFG_PID Register
          2. 14.6.3.2.2 MCU_GPIOMUX_INTROUTER_INTR_ROUTER_CFG_MUXCNTL_j Register
      4. 14.6.4 cmp_event_introuter
        1. 14.6.4.1 cmp_event_introuter Summaries
          1.        10616
        2. 14.6.4.2 cmp_event_introuter Registers
          1. 14.6.4.2.1 CMP_EVENT_INTROUTER_INTR_ROUTER_CFG_PID Register
          2. 14.6.4.2.2 CMP_EVENT_INTROUTER_INTR_ROUTER_CFG_MUXCNTL_j Register
      5. 14.6.5 timesync_event_router
        1. 14.6.5.1 timesync_event_router Summaries
          1.        10622
        2. 14.6.5.2 timesync_event_router Registers
          1. 14.6.5.2.1 TIMESYNC_EVENT_ROUTER_INTR_ROUTER_CFG_PID Register
          2. 14.6.5.2.2 TIMESYNC_EVENT_ROUTER_INTR_ROUTER_CFG_MUXCNTL_j Register
    7. 14.7  DMA Controller Registers
      1. 14.7.1 DMASS_BCDMA_0
        1. 14.7.1.1 DMASS_BCDMA_0 Summaries
          1.        10629
          2.        10630
          3.        10631
          4.        10632
          5.        10633
          6.        10634
          7.        10635
          8.        10636
          9.        10637
          10.        10638
        2. 14.7.1.2 DMASS_BCDMA_0 Registers
          1. 14.7.1.2.1  DMASS_BCDMA_0_BCDMA_CRED_CRED_CRED_j Register
          2. 14.7.1.2.2  DMASS_BCDMA_0_BCDMA_BCHAN_BCHAN_CFG_j Register
          3. 14.7.1.2.3  DMASS_BCDMA_0_BCDMA_BCHAN_BCHAN_PRI_CTRL_j Register
          4. 14.7.1.2.4  DMASS_BCDMA_0_BCDMA_BCHAN_BCHAN_TST_SCHED_j Register
          5. 14.7.1.2.5  DMASS_BCDMA_0_BCDMA_TCHAN_TCHAN_TCFG_j Register
          6. 14.7.1.2.6  DMASS_BCDMA_0_BCDMA_TCHAN_TCHAN_TPRI_CTRL_j Register
          7. 14.7.1.2.7  DMASS_BCDMA_0_BCDMA_TCHAN_TCHAN_THREAD_j Register
          8. 14.7.1.2.8  DMASS_BCDMA_0_BCDMA_TCHAN_TCHAN_TFIFO_DEPTH_j Register
          9. 14.7.1.2.9  DMASS_BCDMA_0_BCDMA_TCHAN_TCHAN_TST_SCHED_j Register
          10. 14.7.1.2.10 DMASS_BCDMA_0_BCDMA_RCHAN_RCHAN_RCFG_j Register
          11. 14.7.1.2.11 DMASS_BCDMA_0_BCDMA_RCHAN_RCHAN_RPRI_CTRL_j Register
          12. 14.7.1.2.12 DMASS_BCDMA_0_BCDMA_RCHAN_RCHAN_THREAD_j Register
          13. 14.7.1.2.13 DMASS_BCDMA_0_BCDMA_RCHAN_RCHAN_RST_SCHED_j Register
          14. 14.7.1.2.14 DMASS_BCDMA_0_BCDMA_GCFG_REVISION Register
          15. 14.7.1.2.15 DMASS_BCDMA_0_BCDMA_GCFG_PERF_CTRL Register
          16. 14.7.1.2.16 DMASS_BCDMA_0_BCDMA_GCFG_EMU_CTRL Register
          17. 14.7.1.2.17 DMASS_BCDMA_0_BCDMA_GCFG_PSIL_TO Register
          18. 14.7.1.2.18 DMASS_BCDMA_0_BCDMA_GCFG_CAP0 Register
          19. 14.7.1.2.19 DMASS_BCDMA_0_BCDMA_GCFG_CAP1 Register
          20. 14.7.1.2.20 DMASS_BCDMA_0_BCDMA_GCFG_CAP2 Register
          21. 14.7.1.2.21 DMASS_BCDMA_0_BCDMA_GCFG_CAP3 Register
          22. 14.7.1.2.22 DMASS_BCDMA_0_BCDMA_GCFG_CAP4 Register
          23. 14.7.1.2.23 DMASS_BCDMA_0_BCDMA_GCFG_PM0 Register
          24. 14.7.1.2.24 DMASS_BCDMA_0_BCDMA_GCFG_PM1 Register
          25. 14.7.1.2.25 DMASS_BCDMA_0_BCDMA_GCFG_DBGADDR Register
          26. 14.7.1.2.26 DMASS_BCDMA_0_BCDMA_GCFG_DBGDATA Register
          27. 14.7.1.2.27 DMASS_BCDMA_0_BCDMA_RING_RING_BA_LO_j Register
          28. 14.7.1.2.28 DMASS_BCDMA_0_BCDMA_RING_RING_BA_HI_j Register
          29. 14.7.1.2.29 DMASS_BCDMA_0_BCDMA_RING_RING_SIZE_j Register
          30. 14.7.1.2.30 DMASS_BCDMA_0_BCDMA_RCHANRT_RCHANRT_CTL_j Register
          31. 14.7.1.2.31 DMASS_BCDMA_0_BCDMA_RCHANRT_RCHANRT_SWTRIG_j Register
          32. 14.7.1.2.32 DMASS_BCDMA_0_BCDMA_RCHANRT_RCHANRT_STATUS0_j Register
          33. 14.7.1.2.33 DMASS_BCDMA_0_BCDMA_RCHANRT_RCHANRT_STATUS1_j Register
          34. 14.7.1.2.34 DMASS_BCDMA_0_BCDMA_RCHANRT_RCHANRT_STDATA_j_k Register
          35. 14.7.1.2.35 DMASS_BCDMA_0_BCDMA_RCHANRT_RCHANRT_PEER0_j Register
          36. 14.7.1.2.36 DMASS_BCDMA_0_BCDMA_RCHANRT_RCHANRT_PEER1_j Register
          37. 14.7.1.2.37 DMASS_BCDMA_0_BCDMA_RCHANRT_RCHANRT_PEER2_j Register
          38. 14.7.1.2.38 DMASS_BCDMA_0_BCDMA_RCHANRT_RCHANRT_PEER3_j Register
          39. 14.7.1.2.39 DMASS_BCDMA_0_BCDMA_RCHANRT_RCHANRT_PEER4_j Register
          40. 14.7.1.2.40 DMASS_BCDMA_0_BCDMA_RCHANRT_RCHANRT_PEER5_j Register
          41. 14.7.1.2.41 DMASS_BCDMA_0_BCDMA_RCHANRT_RCHANRT_PEER6_j Register
          42. 14.7.1.2.42 DMASS_BCDMA_0_BCDMA_RCHANRT_RCHANRT_PEER7_j Register
          43. 14.7.1.2.43 DMASS_BCDMA_0_BCDMA_RCHANRT_RCHANRT_PEER8_j Register
          44. 14.7.1.2.44 DMASS_BCDMA_0_BCDMA_RCHANRT_RCHANRT_PEER9_j Register
          45. 14.7.1.2.45 DMASS_BCDMA_0_BCDMA_RCHANRT_RCHANRT_PEER10_j Register
          46. 14.7.1.2.46 DMASS_BCDMA_0_BCDMA_RCHANRT_RCHANRT_PEER11_j Register
          47. 14.7.1.2.47 DMASS_BCDMA_0_BCDMA_RCHANRT_RCHANRT_PEER12_j Register
          48. 14.7.1.2.48 DMASS_BCDMA_0_BCDMA_RCHANRT_RCHANRT_PEER13_j Register
          49. 14.7.1.2.49 DMASS_BCDMA_0_BCDMA_RCHANRT_RCHANRT_PEER14_j Register
          50. 14.7.1.2.50 DMASS_BCDMA_0_BCDMA_RCHANRT_RCHANRT_PEER15_j Register
          51. 14.7.1.2.51 DMASS_BCDMA_0_BCDMA_RCHANRT_RCHANRT_PCNT_j Register
          52. 14.7.1.2.52 DMASS_BCDMA_0_BCDMA_RCHANRT_RCHANRT_BCNT_j Register
          53. 14.7.1.2.53 DMASS_BCDMA_0_BCDMA_RCHANRT_RCHANRT_SBCNT_j Register
          54. 14.7.1.2.54 DMASS_BCDMA_0_BCDMA_TCHANRT_TCHANRT_CTL_j Register
          55. 14.7.1.2.55 DMASS_BCDMA_0_BCDMA_TCHANRT_TCHANRT_SWTRIG_j Register
          56. 14.7.1.2.56 DMASS_BCDMA_0_BCDMA_TCHANRT_TCHANRT_STATUS0_j Register
          57. 14.7.1.2.57 DMASS_BCDMA_0_BCDMA_TCHANRT_TCHANRT_STATUS1_j Register
          58. 14.7.1.2.58 DMASS_BCDMA_0_BCDMA_TCHANRT_TCHANRT_STDATA_j_k Register
          59. 14.7.1.2.59 DMASS_BCDMA_0_BCDMA_TCHANRT_TCHANRT_PEER0_j Register
          60. 14.7.1.2.60 DMASS_BCDMA_0_BCDMA_TCHANRT_TCHANRT_PEER1_j Register
          61. 14.7.1.2.61 DMASS_BCDMA_0_BCDMA_TCHANRT_TCHANRT_PEER2_j Register
          62. 14.7.1.2.62 DMASS_BCDMA_0_BCDMA_TCHANRT_TCHANRT_PEER3_j Register
          63. 14.7.1.2.63 DMASS_BCDMA_0_BCDMA_TCHANRT_TCHANRT_PEER4_j Register
          64. 14.7.1.2.64 DMASS_BCDMA_0_BCDMA_TCHANRT_TCHANRT_PEER5_j Register
          65. 14.7.1.2.65 DMASS_BCDMA_0_BCDMA_TCHANRT_TCHANRT_PEER6_j Register
          66. 14.7.1.2.66 DMASS_BCDMA_0_BCDMA_TCHANRT_TCHANRT_PEER7_j Register
          67. 14.7.1.2.67 DMASS_BCDMA_0_BCDMA_TCHANRT_TCHANRT_PEER8_j Register
          68. 14.7.1.2.68 DMASS_BCDMA_0_BCDMA_TCHANRT_TCHANRT_PEER9_j Register
          69. 14.7.1.2.69 DMASS_BCDMA_0_BCDMA_TCHANRT_TCHANRT_PEER10_j Register
          70. 14.7.1.2.70 DMASS_BCDMA_0_BCDMA_TCHANRT_TCHANRT_PEER11_j Register
          71. 14.7.1.2.71 DMASS_BCDMA_0_BCDMA_TCHANRT_TCHANRT_PEER12_j Register
          72. 14.7.1.2.72 DMASS_BCDMA_0_BCDMA_TCHANRT_TCHANRT_PEER13_j Register
          73. 14.7.1.2.73 DMASS_BCDMA_0_BCDMA_TCHANRT_TCHANRT_PEER14_j Register
          74. 14.7.1.2.74 DMASS_BCDMA_0_BCDMA_TCHANRT_TCHANRT_PEER15_j Register
          75. 14.7.1.2.75 DMASS_BCDMA_0_BCDMA_TCHANRT_TCHANRT_PCNT_j Register
          76. 14.7.1.2.76 DMASS_BCDMA_0_BCDMA_TCHANRT_TCHANRT_BCNT_j Register
          77. 14.7.1.2.77 DMASS_BCDMA_0_BCDMA_TCHANRT_TCHANRT_SBCNT_j Register
          78. 14.7.1.2.78 DMASS_BCDMA_0_BCDMA_RINGRT_RINGRT_FDB_j Register
          79. 14.7.1.2.79 DMASS_BCDMA_0_BCDMA_RINGRT_RINGRT_FOCC_j Register
          80. 14.7.1.2.80 DMASS_BCDMA_0_BCDMA_RINGRT_RINGRT_RDB_j Register
          81. 14.7.1.2.81 DMASS_BCDMA_0_BCDMA_RINGRT_RINGRT_ROCC_j Register
          82. 14.7.1.2.82 DMASS_BCDMA_0_BCDMA_BCHANRT_CHANRT_CTL_j Register
          83. 14.7.1.2.83 DMASS_BCDMA_0_BCDMA_BCHANRT_CHANRT_SWTRIG_j Register
          84. 14.7.1.2.84 DMASS_BCDMA_0_BCDMA_BCHANRT_CHANRT_STATUS0_j Register
          85. 14.7.1.2.85 DMASS_BCDMA_0_BCDMA_BCHANRT_CHANRT_STATUS1_j Register
          86. 14.7.1.2.86 DMASS_BCDMA_0_BCDMA_BCHANRT_CHANRT_STATUS2_j Register
          87. 14.7.1.2.87 DMASS_BCDMA_0_BCDMA_BCHANRT_CHANRT_STATUS3_j Register
          88. 14.7.1.2.88 DMASS_BCDMA_0_BCDMA_BCHANRT_CHANRT_STDATA_j_k Register
          89. 14.7.1.2.89 DMASS_BCDMA_0_BCDMA_BCHANRT_CHANRT_STDATAW_j_k Register
          90. 14.7.1.2.90 DMASS_BCDMA_0_BCDMA_BCHANRT_CHANRT_PCNT_j Register
          91. 14.7.1.2.91 DMASS_BCDMA_0_BCDMA_BCHANRT_CHANRT_BCNT_j Register
          92. 14.7.1.2.92 DMASS_BCDMA_0_BCDMA_BCHANRT_CHANRT_SBCNT_j Register
      2. 14.7.2 DMASS_INTAGGR_0
        1. 14.7.2.1 DMASS_INTAGGR_0 Summaries
          1.        10734
          2.        10735
          3.        10736
          4.        10737
          5.        10738
          6.        10739
          7.        10740
          8.        10741
        2. 14.7.2.2 DMASS_INTAGGR_0 Registers
          1. 14.7.2.2.1  INTAGGR_INTR_VINT_ENABLE_SET_j Register
          2. 14.7.2.2.2  INTAGGR_INTR_VINT_ENABLE_CLEAR_j Register
          3. 14.7.2.2.3  INTAGGR_INTR_VINT_STATUS_SET_j Register
          4. 14.7.2.2.4  INTAGGR_INTR_VINT_STATUS_CLEAR_j Register
          5. 14.7.2.2.5  INTAGGR_INTR_VINT_STATUSM_j Register
          6. 14.7.2.2.6  DMASS_INTAGGR_0_INTAGGR_IMAP_ENTRY_IMAP_j Register
          7. 14.7.2.2.7  INTAGGR_CFG_REVISION Register
          8. 14.7.2.2.8  INTAGGR_CFG_INTCAP Register
          9. 14.7.2.2.9  INTAGGR_CFG_AUXCAP Register
          10. 14.7.2.2.10 INTAGGR_L2G_LEVI_MAP_j Register
          11. 14.7.2.2.11 DMASS_INTAGGR_0_INTAGGR_UNMAP_UENTRY0_MAP_j Register
          12. 14.7.2.2.12 DMASS_INTAGGR_0_INTAGGR_UNMAP_UENTRY1_MAP_j Register
          13. 14.7.2.2.13 DMASS_INTAGGR_0_INTAGGR_UNMAP_UENTRY2_MAP_j Register
          14. 14.7.2.2.14 DMASS_INTAGGR_0_INTAGGR_UNMAP_UENTRY3_MAP_j Register
          15. 14.7.2.2.15 DMASS_INTAGGR_0_INTAGGR_UNMAP_UENTRY4_MAP_j Register
          16. 14.7.2.2.16 DMASS_INTAGGR_0_INTAGGR_UNMAP_UENTRY5_MAP Register
          17. 14.7.2.2.17 DMASS_INTAGGR_0_INTAGGR_UNMAP_UENTRY6_MAP_j Register
          18. 14.7.2.2.18 DMASS_INTAGGR_0_INTAGGR_UNMAP_UENTRY7_MAP_j Register
          19. 14.7.2.2.19 DMASS_INTAGGR_0_INTAGGR_UNMAP_UENTRY8_MAP_j Register
          20. 14.7.2.2.20 DMASS_INTAGGR_0_INTAGGR_UNMAP_UENTRY9_MAP_j Register
          21. 14.7.2.2.21 DMASS_INTAGGR_0_INTAGGR_UNMAP_UENTRY10_MAP_j Register
          22. 14.7.2.2.22 DMASS_INTAGGR_0_INTAGGR_UNMAP_UENTRY11_MAP_j Register
          23. 14.7.2.2.23 DMASS_INTAGGR_0_INTAGGR_UNMAP_UENTRY12_MAP_j Register
          24. 14.7.2.2.24 DMASS_INTAGGR_0_INTAGGR_UNMAP_UENTRY13_MAP_j Register
          25. 14.7.2.2.25 DMASS_INTAGGR_0_INTAGGR_UNMAP_UENTRY14_MAP_j Register
          26. 14.7.2.2.26 INTAGGR_MCAST_GEVI_MCMAP_j Register
          27. 14.7.2.2.27 INTAGGR_GCNTCFG_GEVI_MAP_j Register
          28. 14.7.2.2.28 INTAGGR_GCNTRTI_GEVI_COUNT_j Register
      3. 14.7.3 DMASS_PKTDMA_0
        1. 14.7.3.1 DMASS_PKTDMA_0 Summaries
          1.        10773
          2.        10774
          3.        10775
          4.        10776
          5.        10777
          6.        10778
          7.        10779
          8.        10780
          9.        10781
        2. 14.7.3.2 DMASS_PKTDMA_0 Registers
          1. 14.7.3.2.1  DMASS_PKTDMA_0_PKTDMA_CRED_CRED_CRED_j Register
          2. 14.7.3.2.2  DMASS_PKTDMA_0_PKTDMA_RFLOW_RFLOW_RFA_j Register
          3. 14.7.3.2.3  DMASS_PKTDMA_0_PKTDMA_TCHAN_TCHAN_TCFG_j Register
          4. 14.7.3.2.4  DMASS_PKTDMA_0_PKTDMA_TCHAN_TCHAN_TPRI_CTRL_j Register
          5. 14.7.3.2.5  DMASS_PKTDMA_0_PKTDMA_TCHAN_TCHAN_THREAD_j Register
          6. 14.7.3.2.6  DMASS_PKTDMA_0_PKTDMA_TCHAN_TCHAN_TFIFO_DEPTH_j Register
          7. 14.7.3.2.7  DMASS_PKTDMA_0_PKTDMA_TCHAN_TCHAN_TST_SCHED_j Register
          8. 14.7.3.2.8  DMASS_PKTDMA_0_PKTDMA_RCHAN_RCHAN_RCFG_j Register
          9. 14.7.3.2.9  DMASS_PKTDMA_0_PKTDMA_RCHAN_RCHAN_RPRI_CTRL_j Register
          10. 14.7.3.2.10 DMASS_PKTDMA_0_PKTDMA_RCHAN_RCHAN_THREAD_j Register
          11. 14.7.3.2.11 DMASS_PKTDMA_0_PKTDMA_RCHAN_RCHAN_RST_SCHED_j Register
          12. 14.7.3.2.12 DMASS_PKTDMA_0_PKTDMA_GCFG_REVISION Register
          13. 14.7.3.2.13 DMASS_PKTDMA_0_PKTDMA_GCFG_PERF_CTRL Register
          14. 14.7.3.2.14 DMASS_PKTDMA_0_PKTDMA_GCFG_EMU_CTRL Register
          15. 14.7.3.2.15 DMASS_PKTDMA_0_PKTDMA_GCFG_PSIL_TO Register
          16. 14.7.3.2.16 DMASS_PKTDMA_0_PKTDMA_GCFG_CAP0 Register
          17. 14.7.3.2.17 DMASS_PKTDMA_0_PKTDMA_GCFG_CAP1 Register
          18. 14.7.3.2.18 DMASS_PKTDMA_0_PKTDMA_GCFG_CAP2 Register
          19. 14.7.3.2.19 DMASS_PKTDMA_0_PKTDMA_GCFG_CAP3 Register
          20. 14.7.3.2.20 DMASS_PKTDMA_0_PKTDMA_GCFG_CAP4 Register
          21. 14.7.3.2.21 DMASS_PKTDMA_0_PKTDMA_GCFG_PM0 Register
          22. 14.7.3.2.22 DMASS_PKTDMA_0_PKTDMA_GCFG_PM1 Register
          23. 14.7.3.2.23 DMASS_PKTDMA_0_PKTDMA_GCFG_DBGADDR Register
          24. 14.7.3.2.24 DMASS_PKTDMA_0_PKTDMA_GCFG_DBGDATA Register
          25. 14.7.3.2.25 DMASS_PKTDMA_0_PKTDMA_GCFG_RFLOWFWSTAT Register
          26. 14.7.3.2.26 DMASS_PKTDMA_0_PKTDMA_RING_RING_BA_LO_j Register
          27. 14.7.3.2.27 DMASS_PKTDMA_0_PKTDMA_RING_RING_BA_HI_j Register
          28. 14.7.3.2.28 DMASS_PKTDMA_0_PKTDMA_RING_RING_SIZE_j Register
          29. 14.7.3.2.29 DMASS_PKTDMA_0_PKTDMA_RCHANRT_RCHANRT_CTL_j Register
          30. 14.7.3.2.30 DMASS_PKTDMA_0_PKTDMA_RCHANRT_RCHANRT_STATUS0_j Register
          31. 14.7.3.2.31 DMASS_PKTDMA_0_PKTDMA_RCHANRT_RCHANRT_STATUS1_j Register
          32. 14.7.3.2.32 DMASS_PKTDMA_0_PKTDMA_RCHANRT_RCHANRT_STDATA_j_k Register
          33. 14.7.3.2.33 DMASS_PKTDMA_0_PKTDMA_RCHANRT_RCHANRT_PEER0_j Register
          34. 14.7.3.2.34 DMASS_PKTDMA_0_PKTDMA_RCHANRT_RCHANRT_PEER1_j Register
          35. 14.7.3.2.35 DMASS_PKTDMA_0_PKTDMA_RCHANRT_RCHANRT_PEER2_j Register
          36. 14.7.3.2.36 DMASS_PKTDMA_0_PKTDMA_RCHANRT_RCHANRT_PEER3_j Register
          37. 14.7.3.2.37 DMASS_PKTDMA_0_PKTDMA_RCHANRT_RCHANRT_PEER4_j Register
          38. 14.7.3.2.38 DMASS_PKTDMA_0_PKTDMA_RCHANRT_RCHANRT_PEER5_j Register
          39. 14.7.3.2.39 DMASS_PKTDMA_0_PKTDMA_RCHANRT_RCHANRT_PEER6_j Register
          40. 14.7.3.2.40 DMASS_PKTDMA_0_PKTDMA_RCHANRT_RCHANRT_PEER7_j Register
          41. 14.7.3.2.41 DMASS_PKTDMA_0_PKTDMA_RCHANRT_RCHANRT_PEER8_j Register
          42. 14.7.3.2.42 DMASS_PKTDMA_0_PKTDMA_RCHANRT_RCHANRT_PEER9_j Register
          43. 14.7.3.2.43 DMASS_PKTDMA_0_PKTDMA_RCHANRT_RCHANRT_PEER10_j Register
          44. 14.7.3.2.44 DMASS_PKTDMA_0_PKTDMA_RCHANRT_RCHANRT_PEER11_j Register
          45. 14.7.3.2.45 DMASS_PKTDMA_0_PKTDMA_RCHANRT_RCHANRT_PEER12_j Register
          46. 14.7.3.2.46 DMASS_PKTDMA_0_PKTDMA_RCHANRT_RCHANRT_PEER13_j Register
          47. 14.7.3.2.47 DMASS_PKTDMA_0_PKTDMA_RCHANRT_RCHANRT_PEER14_j Register
          48. 14.7.3.2.48 DMASS_PKTDMA_0_PKTDMA_RCHANRT_RCHANRT_PEER15_j Register
          49. 14.7.3.2.49 DMASS_PKTDMA_0_PKTDMA_RCHANRT_RCHANRT_PCNT_j Register
          50. 14.7.3.2.50 DMASS_PKTDMA_0_PKTDMA_RCHANRT_RCHANRT_DCNT_j Register
          51. 14.7.3.2.51 DMASS_PKTDMA_0_PKTDMA_RCHANRT_RCHANRT_BCNT_j Register
          52. 14.7.3.2.52 DMASS_PKTDMA_0_PKTDMA_RCHANRT_RCHANRT_SBCNT_j Register
          53. 14.7.3.2.53 DMASS_PKTDMA_0_PKTDMA_TCHANRT_TCHANRT_CTL_j Register
          54. 14.7.3.2.54 DMASS_PKTDMA_0_PKTDMA_TCHANRT_TCHANRT_STATUS0_j Register
          55. 14.7.3.2.55 DMASS_PKTDMA_0_PKTDMA_TCHANRT_TCHANRT_STATUS1_j Register
          56. 14.7.3.2.56 DMASS_PKTDMA_0_PKTDMA_TCHANRT_TCHANRT_STDATA_j_k Register
          57. 14.7.3.2.57 DMASS_PKTDMA_0_PKTDMA_TCHANRT_TCHANRT_PEER0_j Register
          58. 14.7.3.2.58 DMASS_PKTDMA_0_PKTDMA_TCHANRT_TCHANRT_PEER1_j Register
          59. 14.7.3.2.59 DMASS_PKTDMA_0_PKTDMA_TCHANRT_TCHANRT_PEER2_j Register
          60. 14.7.3.2.60 DMASS_PKTDMA_0_PKTDMA_TCHANRT_TCHANRT_PEER3_j Register
          61. 14.7.3.2.61 DMASS_PKTDMA_0_PKTDMA_TCHANRT_TCHANRT_PEER4_j Register
          62. 14.7.3.2.62 DMASS_PKTDMA_0_PKTDMA_TCHANRT_TCHANRT_PEER5_j Register
          63. 14.7.3.2.63 DMASS_PKTDMA_0_PKTDMA_TCHANRT_TCHANRT_PEER6_j Register
          64. 14.7.3.2.64 DMASS_PKTDMA_0_PKTDMA_TCHANRT_TCHANRT_PEER7_j Register
          65. 14.7.3.2.65 DMASS_PKTDMA_0_PKTDMA_TCHANRT_TCHANRT_PEER8_j Register
          66. 14.7.3.2.66 DMASS_PKTDMA_0_PKTDMA_TCHANRT_TCHANRT_PEER9_j Register
          67. 14.7.3.2.67 DMASS_PKTDMA_0_PKTDMA_TCHANRT_TCHANRT_PEER10_j Register
          68. 14.7.3.2.68 DMASS_PKTDMA_0_PKTDMA_TCHANRT_TCHANRT_PEER11_j Register
          69. 14.7.3.2.69 DMASS_PKTDMA_0_PKTDMA_TCHANRT_TCHANRT_PEER12_j Register
          70. 14.7.3.2.70 DMASS_PKTDMA_0_PKTDMA_TCHANRT_TCHANRT_PEER13_j Register
          71. 14.7.3.2.71 DMASS_PKTDMA_0_PKTDMA_TCHANRT_TCHANRT_PEER14_j Register
          72. 14.7.3.2.72 DMASS_PKTDMA_0_PKTDMA_TCHANRT_TCHANRT_PEER15_j Register
          73. 14.7.3.2.73 DMASS_PKTDMA_0_PKTDMA_TCHANRT_TCHANRT_PCNT_j Register
          74. 14.7.3.2.74 DMASS_PKTDMA_0_PKTDMA_TCHANRT_TCHANRT_BCNT_j Register
          75. 14.7.3.2.75 DMASS_PKTDMA_0_PKTDMA_TCHANRT_TCHANRT_SBCNT_j Register
          76. 14.7.3.2.76 DMASS_PKTDMA_0_PKTDMA_RINGRT_RINGRT_FDB_j Register
          77. 14.7.3.2.77 DMASS_PKTDMA_0_PKTDMA_RINGRT_RINGRT_FOCC_j Register
          78. 14.7.3.2.78 DMASS_PKTDMA_0_PKTDMA_RINGRT_RINGRT_RDB_j Register
          79. 14.7.3.2.79 DMASS_PKTDMA_0_PKTDMA_RINGRT_RINGRT_ROCC_j Register
      4. 14.7.4 DMASS_PSILCFG_0
        1. 14.7.4.1 DMASS_PSILCFG_0 Summaries
          1.        10864
        2. 14.7.4.2 DMASS_PSILCFG_0 Registers
          1. 14.7.4.2.1 DMASS_PSILCFG_0_PSILCFG_PROXY_REVISION Register
          2. 14.7.4.2.2 DMASS_PSILCFG_0_PSILCFG_PROXY_PSIL_TO Register
          3. 14.7.4.2.3 DMASS_PSILCFG_0_PSILCFG_PROXY_CMDA Register
          4. 14.7.4.2.4 DMASS_PSILCFG_0_PSILCFG_PROXY_CMDB Register
          5. 14.7.4.2.5 DMASS_PSILCFG_0_PSILCFG_PROXY_WDATA Register
          6. 14.7.4.2.6 DMASS_PSILCFG_0_PSILCFG_PROXY_RDATA Register
      5. 14.7.5 DMASS_PSILSS_0
        1. 14.7.5.1 DMASS_PSILSS_0 Summaries
          1.        10874
          2.        10875
        2. 14.7.5.2 DMASS_PSILSS_0 Registers
          1. 14.7.5.2.1  DMASS_PSILSS_0_PSILSS_MMRS_PID Register
          2. 14.7.5.2.2  DMASS_PSILSS_0_PSILSS_MMRS_CONFIG Register
          3. 14.7.5.2.3  DMASS_PSILSS_0_PSILSS_MMRS_EVENT Register
          4. 14.7.5.2.4  DMASS_PSILSS_0_PSILSS_MMRS_LINK Register
          5. 14.7.5.2.5  DMASS_PSILSS_0_PSILSS_MMRS_DOWN Register
          6. 14.7.5.2.6  DMASS_PSILSS_0_ETLSW_MMRS_PID Register
          7. 14.7.5.2.7  DMASS_PSILSS_0_ETLSW_MMRS_CONFIG Register
          8. 14.7.5.2.8  DMASS_PSILSS_0_ETLSW_MMRS_EVENT Register
          9. 14.7.5.2.9  DMASS_PSILSS_0_ETLSW_MMRS_LINK Register
          10. 14.7.5.2.10 DMASS_PSILSS_0_ETLSW_MMRS_DOWN Register
      6. 14.7.6 DMASS_RINGACC_0
        1. 14.7.6.1 DMASS_RINGACC_0 Summaries
          1.        10889
          2.        10890
          3.        10891
        2. 14.7.6.2 DMASS_RINGACC_0 Registers
          1. 14.7.6.2.1  DMASS_RINGACC_0_RINGACC_GCFG_REVISION Register
          2. 14.7.6.2.2  DMASS_RINGACC_0_RINGACC_GCFG_TRACE_CTL Register
          3. 14.7.6.2.3  DMASS_RINGACC_0_RINGACC_GCFG_OVRFLOW Register
          4. 14.7.6.2.4  DMASS_RINGACC_0_RINGACC_GCFG_ERROR_EVT Register
          5. 14.7.6.2.5  DMASS_RINGACC_0_RINGACC_GCFG_ERROR_LOG Register
          6. 14.7.6.2.6  DMASS_RINGACC_0_RINGACC_RT_RINGRT_DB_j Register
          7. 14.7.6.2.7  DMASS_RINGACC_0_RINGACC_RT_RINGRT_OCC_j Register
          8. 14.7.6.2.8  DMASS_RINGACC_0_RINGACC_RT_RINGRT_INDX_j Register
          9. 14.7.6.2.9  DMASS_RINGACC_0_RINGACC_RT_RINGRT_HWOCC_j Register
          10. 14.7.6.2.10 DMASS_RINGACC_0_RINGACC_RT_RINGRT_HWINDX_j Register
          11. 14.7.6.2.11 DMASS_RINGACC_0_RINGACC_CFG_RING_BA_LO_j Register
          12. 14.7.6.2.12 DMASS_RINGACC_0_RINGACC_CFG_RING_BA_HI_j Register
          13. 14.7.6.2.13 DMASS_RINGACC_0_RINGACC_CFG_RING_SIZE_j Register
          14. 14.7.6.2.14 DMASS_RINGACC_0_RINGACC_CFG_RING_EVENT_j Register
          15. 14.7.6.2.15 DMASS_RINGACC_0_RINGACC_CFG_RING_ORDERID_j Register
      7. 14.7.7 DMASS_SEC_PROXY_0
        1. 14.7.7.1 DMASS_SEC_PROXY_0 Summaries
          1.        10910
          2.        10911
          3.        10912
          4.        10913
        2. 14.7.7.2 DMASS_SEC_PROXY_0 Registers
          1. 14.7.7.2.1  DMASS_SEC_PROXY_0_SEC_PROXY_MMRS_PID Register
          2. 14.7.7.2.2  DMASS_SEC_PROXY_0_SEC_PROXY_MMRS_CONFIG Register
          3. 14.7.7.2.3  DMASS_SEC_PROXY_0_SEC_PROXY_MMRS_GLB_EVT Register
          4. 14.7.7.2.4  DMASS_SEC_PROXY_0_SEC_PROXY_SCFG_BUFFER_L Register
          5. 14.7.7.2.5  DMASS_SEC_PROXY_0_SEC_PROXY_SCFG_BUFFER_H Register
          6. 14.7.7.2.6  DMASS_SEC_PROXY_0_SEC_PROXY_SCFG_TARGET_L Register
          7. 14.7.7.2.7  DMASS_SEC_PROXY_0_SEC_PROXY_SCFG_TARGET_H Register
          8. 14.7.7.2.8  DMASS_SEC_PROXY_0_SEC_PROXY_SCFG_ORDERID Register
          9. 14.7.7.2.9  DMASS_SEC_PROXY_0_SEC_PROXY_SCFG_THREAD_CTL_j Register
          10. 14.7.7.2.10 DMASS_SEC_PROXY_0_SEC_PROXY_SCFG_THREAD_EVT_MAP_j Register
          11. 14.7.7.2.11 DMASS_SEC_PROXY_0_SEC_PROXY_SCFG_THREAD_DST_j Register
          12. 14.7.7.2.12 DMASS_SEC_PROXY_0_SEC_PROXY_RT_THREAD_STATUS_j Register
          13. 14.7.7.2.13 DMASS_SEC_PROXY_0_SEC_PROXY_RT_THREAD_THR_j Register
          14. 14.7.7.2.14 DMASS_SEC_PROXY_0_SEC_PROXY_SRC_TARGET_DATA_THREAD_DATA_j Register
          15. 14.7.7.2.15 DMASS_SEC_PROXY_0_SEC_PROXY_SRC_TARGET_DATA_THREAD_MESSAGE_j_k Register
      8. 14.7.8 PDMA
        1. 14.7.8.1 PDMA Summaries
          1.        10932
        2. 14.7.8.2 PDMA Registers
          1. 14.7.8.2.1  ECC_AGGR_REV Register
          2. 14.7.8.2.2  ECC_AGGR_VECTOR Register
          3. 14.7.8.2.3  ECC_AGGR_STAT Register
          4. 14.7.8.2.4  ECC_AGGR_RESERVED_SVBUS_j Register
          5. 14.7.8.2.5  ECC_AGGR_SEC_EOI_REG Register
          6. 14.7.8.2.6  ECC_AGGR_SEC_STATUS_REG0 Register
          7. 14.7.8.2.7  ECC_AGGR_SEC_ENABLE_SET_REG0 Register
          8. 14.7.8.2.8  ECC_AGGR_SEC_ENABLE_CLR_REG0 Register
          9. 14.7.8.2.9  ECC_AGGR_DED_EOI_REG Register
          10. 14.7.8.2.10 ECC_AGGR_DED_STATUS_REG0 Register
          11. 14.7.8.2.11 ECC_AGGR_DED_ENABLE_SET_REG0 Register
          12. 14.7.8.2.12 ECC_AGGR_DED_ENABLE_CLR_REG0 Register
          13. 14.7.8.2.13 ECC_AGGR_AGGR_ENABLE_SET Register
          14. 14.7.8.2.14 ECC_AGGR_AGGR_ENABLE_CLR Register
          15. 14.7.8.2.15 ECC_AGGR_AGGR_STATUS_SET Register
          16. 14.7.8.2.16 ECC_AGGR_AGGR_STATUS_CLR Register
    8. 14.8  Peripherals Registers
      1. 14.8.1 Audio Registers
        1. 14.8.1.1 MCASP
          1. 14.8.1.1.1 MCASP Summaries
            1.         10954
          2. 14.8.1.1.2 MCASP Registers
            1. 14.8.1.1.2.1   MCASP_PID Register
            2. 14.8.1.1.2.2   MCASP_PWRIDLESYSCONFIG Register
            3. 14.8.1.1.2.3   MCASP_PFUNC Register
            4. 14.8.1.1.2.4   MCASP_PDIR Register
            5. 14.8.1.1.2.5   MCASP_PDOUT Register
            6. 14.8.1.1.2.6   MCASP_PDIN Register
            7. 14.8.1.1.2.7   MCASP_PDCLR Register
            8. 14.8.1.1.2.8   MCASP_GBLCTL Register
            9. 14.8.1.1.2.9   MCASP_AMUTE Register
            10. 14.8.1.1.2.10  MCASP_DLBCTL Register
            11. 14.8.1.1.2.11  MCASP_DITCTL Register
            12. 14.8.1.1.2.12  MCASP_RGBLCTL Register
            13. 14.8.1.1.2.13  MCASP_RMASK Register
            14. 14.8.1.1.2.14  MCASP_RFMT Register
            15. 14.8.1.1.2.15  MCASP_AFSRCTL Register
            16. 14.8.1.1.2.16  MCASP_ACLKRCTL Register
            17. 14.8.1.1.2.17  MCASP_AHCLKRCTL Register
            18. 14.8.1.1.2.18  MCASP_RTDM Register
            19. 14.8.1.1.2.19  MCASP_RINTCTL Register
            20. 14.8.1.1.2.20  MCASP_RSTAT Register
            21. 14.8.1.1.2.21  MCASP_RSLOT Register
            22. 14.8.1.1.2.22  MCASP_RCLKCHK Register
            23. 14.8.1.1.2.23  MCASP_PIDTCTL Register
            24. 14.8.1.1.2.24  MCASP_XGBLCTL Register
            25. 14.8.1.1.2.25  MCASP_XMASK Register
            26. 14.8.1.1.2.26  MCASP_XFMT Register
            27. 14.8.1.1.2.27  MCASP_AFSXCTL Register
            28. 14.8.1.1.2.28  MCASP_ACLKXCTL Register
            29. 14.8.1.1.2.29  MCASP_AHCLKXCTL Register
            30. 14.8.1.1.2.30  MCASP_XTDM Register
            31. 14.8.1.1.2.31  MCASP_XINTCTL Register
            32. 14.8.1.1.2.32  MCASP_XSTAT Register
            33. 14.8.1.1.2.33  MCASP_XSLOT Register
            34. 14.8.1.1.2.34  MCASP_XCLKCHK Register
            35. 14.8.1.1.2.35  MCASP_XEVTCTL Register
            36. 14.8.1.1.2.36  MCASP_DITCSRA0 Register
            37. 14.8.1.1.2.37  MCASP_DITCSRA1 Register
            38. 14.8.1.1.2.38  MCASP_DITCSRA2 Register
            39. 14.8.1.1.2.39  MCASP_DITCSRA3 Register
            40. 14.8.1.1.2.40  MCASP_DITCSRA4 Register
            41. 14.8.1.1.2.41  MCASP_DITCSRA5 Register
            42. 14.8.1.1.2.42  MCASP_DITCSRB0 Register
            43. 14.8.1.1.2.43  MCASP_DITCSRB1 Register
            44. 14.8.1.1.2.44  MCASP_DITCSRB2 Register
            45. 14.8.1.1.2.45  MCASP_DITCSRB3 Register
            46. 14.8.1.1.2.46  MCASP_DITCSRB4 Register
            47. 14.8.1.1.2.47  MCASP_DITCSRB5 Register
            48. 14.8.1.1.2.48  MCASP_DITUDRA0 Register
            49. 14.8.1.1.2.49  MCASP_DITUDRA1 Register
            50. 14.8.1.1.2.50  MCASP_DITUDRA2 Register
            51. 14.8.1.1.2.51  MCASP_DITUDRA3 Register
            52. 14.8.1.1.2.52  MCASP_DITUDRA4 Register
            53. 14.8.1.1.2.53  MCASP_DITUDRA5 Register
            54. 14.8.1.1.2.54  MCASP_DITUDRB0 Register
            55. 14.8.1.1.2.55  MCASP_DITUDRB1 Register
            56. 14.8.1.1.2.56  MCASP_DITUDRB2 Register
            57. 14.8.1.1.2.57  MCASP_DITUDRB3 Register
            58. 14.8.1.1.2.58  MCASP_DITUDRB4 Register
            59. 14.8.1.1.2.59  MCASP_DITUDRB5 Register
            60. 14.8.1.1.2.60  MCASP_SRCTL0 Register
            61. 14.8.1.1.2.61  MCASP_SRCTL1 Register
            62. 14.8.1.1.2.62  MCASP_SRCTL2 Register
            63. 14.8.1.1.2.63  MCASP_SRCTL3 Register
            64. 14.8.1.1.2.64  MCASP_SRCTL4 Register
            65. 14.8.1.1.2.65  MCASP_SRCTL5 Register
            66. 14.8.1.1.2.66  MCASP_SRCTL6 Register
            67. 14.8.1.1.2.67  MCASP_SRCTL7 Register
            68. 14.8.1.1.2.68  MCASP_SRCTL8 Register
            69. 14.8.1.1.2.69  MCASP_SRCTL9 Register
            70. 14.8.1.1.2.70  MCASP_SRCTL10 Register
            71. 14.8.1.1.2.71  MCASP_SRCTL11 Register
            72. 14.8.1.1.2.72  MCASP_SRCTL12 Register
            73. 14.8.1.1.2.73  MCASP_SRCTL13 Register
            74. 14.8.1.1.2.74  MCASP_SRCTL14 Register
            75. 14.8.1.1.2.75  MCASP_SRCTL15 Register
            76. 14.8.1.1.2.76  MCASP_XBUF0 Register
            77. 14.8.1.1.2.77  MCASP_XBUF1 Register
            78. 14.8.1.1.2.78  MCASP_XBUF2 Register
            79. 14.8.1.1.2.79  MCASP_XBUF3 Register
            80. 14.8.1.1.2.80  MCASP_XBUF4 Register
            81. 14.8.1.1.2.81  MCASP_XBUF5 Register
            82. 14.8.1.1.2.82  MCASP_XBUF6 Register
            83. 14.8.1.1.2.83  MCASP_XBUF7 Register
            84. 14.8.1.1.2.84  MCASP_XBUF8 Register
            85. 14.8.1.1.2.85  MCASP_XBUF9 Register
            86. 14.8.1.1.2.86  MCASP_XBUF10 Register
            87. 14.8.1.1.2.87  MCASP_XBUF11 Register
            88. 14.8.1.1.2.88  MCASP_XBUF12 Register
            89. 14.8.1.1.2.89  MCASP_XBUF13 Register
            90. 14.8.1.1.2.90  MCASP_XBUF14 Register
            91. 14.8.1.1.2.91  MCASP_XBUF15 Register
            92. 14.8.1.1.2.92  MCASP_RBUF0 Register
            93. 14.8.1.1.2.93  MCASP_RBUF1 Register
            94. 14.8.1.1.2.94  MCASP_RBUF2 Register
            95. 14.8.1.1.2.95  MCASP_RBUF3 Register
            96. 14.8.1.1.2.96  MCASP_RBUF4 Register
            97. 14.8.1.1.2.97  MCASP_RBUF5 Register
            98. 14.8.1.1.2.98  MCASP_RBUF6 Register
            99. 14.8.1.1.2.99  MCASP_RBUF7 Register
            100. 14.8.1.1.2.100 MCASP_RBUF8 Register
            101. 14.8.1.1.2.101 MCASP_RBUF9 Register
            102. 14.8.1.1.2.102 MCASP_RBUF10 Register
            103. 14.8.1.1.2.103 MCASP_RBUF11 Register
            104. 14.8.1.1.2.104 MCASP_RBUF12 Register
            105. 14.8.1.1.2.105 MCASP_RBUF13 Register
            106. 14.8.1.1.2.106 MCASP_RBUF14 Register
            107. 14.8.1.1.2.107 MCASP_RBUF15 Register
            108. 14.8.1.1.2.108 MCASP_WFIFOCTL Register
            109. 14.8.1.1.2.109 MCASP_WFIFOSTS Register
            110. 14.8.1.1.2.110 MCASP_RFIFOCTL Register
            111. 14.8.1.1.2.111 MCASP_RFIFOSTS Register
      2. 14.8.2 General Connectivity Registers
        1. 14.8.2.1 GPIO
          1. 14.8.2.1.1 GPIO Summaries
            1.         11070
          2. 14.8.2.1.2 GPIO Registers
            1. 14.8.2.1.2.1  GPIO_PID Register
            2. 14.8.2.1.2.2  GPIO_PCR Register
            3. 14.8.2.1.2.3  GPIO_BINTEN Register
            4. 14.8.2.1.2.4  GPIO_DIR01 Register
            5. 14.8.2.1.2.5  GPIO_OUT_DATA01 Register
            6. 14.8.2.1.2.6  GPIO_SET_DATA01 Register
            7. 14.8.2.1.2.7  GPIO_CLR_DATA01 Register
            8. 14.8.2.1.2.8  GPIO_IN_DATA01 Register
            9. 14.8.2.1.2.9  GPIO_SET_RIS_TRIG01 Register
            10. 14.8.2.1.2.10 GPIO_CLR_RIS_TRIG01 Register
            11. 14.8.2.1.2.11 GPIO_SET_FAL_TRIG01 Register
            12. 14.8.2.1.2.12 GPIO_CLR_FAL_TRIG01 Register
            13. 14.8.2.1.2.13 GPIO_INTSTAT01 Register
            14. 14.8.2.1.2.14 GPIO_DIR23 Register
            15. 14.8.2.1.2.15 GPIO_OUT_DATA23 Register
            16. 14.8.2.1.2.16 GPIO_SET_DATA23 Register
            17. 14.8.2.1.2.17 GPIO_CLR_DATA23 Register
            18. 14.8.2.1.2.18 GPIO_IN_DATA23 Register
            19. 14.8.2.1.2.19 GPIO_SET_RIS_TRIG23 Register
            20. 14.8.2.1.2.20 GPIO_CLR_RIS_TRIG23 Register
            21. 14.8.2.1.2.21 GPIO_SET_FAL_TRIG23 Register
            22. 14.8.2.1.2.22 GPIO_CLR_FAL_TRIG23 Register
            23. 14.8.2.1.2.23 GPIO_INTSTAT23 Register
            24. 14.8.2.1.2.24 GPIO_DIR45 Register
            25. 14.8.2.1.2.25 GPIO_OUT_DATA45 Register
            26. 14.8.2.1.2.26 GPIO_SET_DATA45 Register
            27. 14.8.2.1.2.27 GPIO_CLR_DATA45 Register
            28. 14.8.2.1.2.28 GPIO_IN_DATA45 Register
            29. 14.8.2.1.2.29 GPIO_SET_RIS_TRIG45 Register
            30. 14.8.2.1.2.30 GPIO_CLR_RIS_TRIG45 Register
            31. 14.8.2.1.2.31 GPIO_SET_FAL_TRIG45 Register
            32. 14.8.2.1.2.32 GPIO_CLR_FAL_TRIG45 Register
            33. 14.8.2.1.2.33 GPIO_INTSTAT45 Register
            34. 14.8.2.1.2.34 GPIO_DIR67 Register
            35. 14.8.2.1.2.35 GPIO_OUT_DATA67 Register
            36. 14.8.2.1.2.36 GPIO_SET_DATA67 Register
            37. 14.8.2.1.2.37 GPIO_CLR_DATA67 Register
            38. 14.8.2.1.2.38 GPIO_IN_DATA67 Register
            39. 14.8.2.1.2.39 GPIO_SET_RIS_TRIG67 Register
            40. 14.8.2.1.2.40 GPIO_CLR_RIS_TRIG67 Register
            41. 14.8.2.1.2.41 GPIO_SET_FAL_TRIG67 Register
            42. 14.8.2.1.2.42 GPIO_CLR_FAL_TRIG67 Register
            43. 14.8.2.1.2.43 GPIO_INTSTAT67 Register
            44. 14.8.2.1.2.44 GPIO_DIR8 Register
            45. 14.8.2.1.2.45 GPIO_OUT_DATA8 Register
            46. 14.8.2.1.2.46 GPIO_SET_DATA8 Register
            47. 14.8.2.1.2.47 GPIO_CLR_DATA8 Register
            48. 14.8.2.1.2.48 GPIO_IN_DATA8 Register
            49. 14.8.2.1.2.49 GPIO_SET_RIS_TRIG8 Register
            50. 14.8.2.1.2.50 GPIO_CLR_RIS_TRIG8 Register
            51. 14.8.2.1.2.51 GPIO_SET_FAL_TRIG8 Register
            52. 14.8.2.1.2.52 GPIO_CLR_FAL_TRIG8 Register
            53. 14.8.2.1.2.53 GPIO_INTSTAT8 Register
        2. 14.8.2.2 I2C
          1. 14.8.2.2.1 I2C Summaries
            1.         11127
          2. 14.8.2.2.2 I2C Registers
            1. 14.8.2.2.2.1  I2C_REVNB_LO Register
            2. 14.8.2.2.2.2  I2C_REVNB_HI Register
            3. 14.8.2.2.2.3  I2C_SYSC Register
            4. 14.8.2.2.2.4  I2C_EOI Register
            5. 14.8.2.2.2.5  I2C_IRQSTATUS_RAW Register
            6. 14.8.2.2.2.6  I2C_IRQSTATUS Register
            7. 14.8.2.2.2.7  I2C_IRQENABLE_SET Register
            8. 14.8.2.2.2.8  I2C_IRQENABLE_CLR Register
            9. 14.8.2.2.2.9  I2C_WE Register
            10. 14.8.2.2.2.10 I2C_DMARXENABLE_SET Register
            11. 14.8.2.2.2.11 I2C_DMATXENABLE_SET Register
            12. 14.8.2.2.2.12 I2C_DMARXENABLE_CLR Register
            13. 14.8.2.2.2.13 I2C_DMATXENABLE_CLR Register
            14. 14.8.2.2.2.14 I2C_DMARXWAKE_EN Register
            15. 14.8.2.2.2.15 I2C_DMATXWAKE_EN Register
            16. 14.8.2.2.2.16 I2C_IE Register
            17. 14.8.2.2.2.17 I2C_STAT Register
            18. 14.8.2.2.2.18 I2C_SYSS Register
            19. 14.8.2.2.2.19 I2C_BUF Register
            20. 14.8.2.2.2.20 I2C_CNT Register
            21. 14.8.2.2.2.21 I2C_DATA Register
            22. 14.8.2.2.2.22 I2C_CON Register
            23. 14.8.2.2.2.23 I2C_OA Register
            24. 14.8.2.2.2.24 I2C_SA Register
            25. 14.8.2.2.2.25 I2C_PSC Register
            26. 14.8.2.2.2.26 I2C_SCLL Register
            27. 14.8.2.2.2.27 I2C_SCLH Register
            28. 14.8.2.2.2.28 I2C_SYSTEST Register
            29. 14.8.2.2.2.29 I2C_BUFSTAT Register
            30. 14.8.2.2.2.30 I2C_OA1 Register
            31. 14.8.2.2.2.31 I2C_OA2 Register
            32. 14.8.2.2.2.32 I2C_OA3 Register
            33. 14.8.2.2.2.33 I2C_ACTOA Register
            34. 14.8.2.2.2.34 I2C_SBLOCK Register
        3. 14.8.2.3 MCSPI
          1. 14.8.2.3.1 MCSPI Summaries
            1.         11165
          2. 14.8.2.3.2 MCSPI Registers
            1. 14.8.2.3.2.1  MCSPI_HL_REV Register
            2. 14.8.2.3.2.2  MCSPI_HL_HWINFO Register
            3. 14.8.2.3.2.3  MCSPI_HL_SYSCONFIG Register
            4. 14.8.2.3.2.4  MCSPI_REVISION Register
            5. 14.8.2.3.2.5  MCSPI_SYSCONFIG Register
            6. 14.8.2.3.2.6  MCSPI_SYSSTATUS Register
            7. 14.8.2.3.2.7  MCSPI_IRQSTATUS Register
            8. 14.8.2.3.2.8  MCSPI_IRQENABLE Register
            9. 14.8.2.3.2.9  MCSPI_WAKEUPENABLE Register
            10. 14.8.2.3.2.10 MCSPI_SYST Register
            11. 14.8.2.3.2.11 MCSPI_MODULCTRL Register
            12. 14.8.2.3.2.12 MCSPI_CH0CONF Register
            13. 14.8.2.3.2.13 MCSPI_CH0STAT Register
            14. 14.8.2.3.2.14 MCSPI_CH0CTRL Register
            15. 14.8.2.3.2.15 MCSPI_TX0 Register
            16. 14.8.2.3.2.16 MCSPI_RX0 Register
            17. 14.8.2.3.2.17 MCSPI_CH1CONF Register
            18. 14.8.2.3.2.18 MCSPI_CH1STAT Register
            19. 14.8.2.3.2.19 MCSPI_CH1CTRL Register
            20. 14.8.2.3.2.20 MCSPI_TX1 Register
            21. 14.8.2.3.2.21 MCSPI_RX1 Register
            22. 14.8.2.3.2.22 MCSPI_CH2CONF Register
            23. 14.8.2.3.2.23 MCSPI_CH2STAT Register
            24. 14.8.2.3.2.24 MCSPI_CH2CTRL Register
            25. 14.8.2.3.2.25 MCSPI_TX2 Register
            26. 14.8.2.3.2.26 MCSPI_RX2 Register
            27. 14.8.2.3.2.27 MCSPI_CH3CONF Register
            28. 14.8.2.3.2.28 MCSPI_CH3STAT Register
            29. 14.8.2.3.2.29 MCSPI_CH3CTRL Register
            30. 14.8.2.3.2.30 MCSPI_TX3 Register
            31. 14.8.2.3.2.31 MCSPI_RX3 Register
            32. 14.8.2.3.2.32 MCSPI_XFERLEVEL Register
            33. 14.8.2.3.2.33 MCSPI_DAFTX Register
            34. 14.8.2.3.2.34 MCSPI_DAFRX Register
        4. 14.8.2.4 UART
          1. 14.8.2.4.1 UART Summaries
            1.         11203
          2. 14.8.2.4.2 UART Registers
            1. 14.8.2.4.2.1  UART_DLL Register
            2. 14.8.2.4.2.2  UART_RHR Register
            3. 14.8.2.4.2.3  UART_THR Register
            4. 14.8.2.4.2.4  UART_DLH Register
            5. 14.8.2.4.2.5  UART_IER_CIR Register
            6. 14.8.2.4.2.6  UART_IER_IRDA Register
            7. 14.8.2.4.2.7  UART_IER_UART Register
            8. 14.8.2.4.2.8  UART_EFR Register
            9. 14.8.2.4.2.9  UART_FCR Register
            10. 14.8.2.4.2.10 UART_IIR_CIR Register
            11. 14.8.2.4.2.11 UART_IIR_IRDA Register
            12. 14.8.2.4.2.12 UART_IIR_UART Register
            13. 14.8.2.4.2.13 UART_LCR Register
            14. 14.8.2.4.2.14 UART_MCR Register
            15. 14.8.2.4.2.15 UART_XON1_ADDR1 Register
            16. 14.8.2.4.2.16 UART_LSR_CIR Register
            17. 14.8.2.4.2.17 UART_LSR_IRDA Register
            18. 14.8.2.4.2.18 UART_LSR_UART Register
            19. 14.8.2.4.2.19 UART_XON2_ADDR2 Register
            20. 14.8.2.4.2.20 UART_MSR Register
            21. 14.8.2.4.2.21 UART_TCR Register
            22. 14.8.2.4.2.22 UART_XOFF1 Register
            23. 14.8.2.4.2.23 UART_SPR Register
            24. 14.8.2.4.2.24 UART_TLR Register
            25. 14.8.2.4.2.25 UART_XOFF2 Register
            26. 14.8.2.4.2.26 UART_MDR1 Register
            27. 14.8.2.4.2.27 UART_MDR2 Register
            28. 14.8.2.4.2.28 UART_SFLSR Register
            29. 14.8.2.4.2.29 UART_TXFLL Register
            30. 14.8.2.4.2.30 UART_RESUME Register
            31. 14.8.2.4.2.31 UART_TXFLH Register
            32. 14.8.2.4.2.32 UART_RXFLL Register
            33. 14.8.2.4.2.33 UART_SFREGL Register
            34. 14.8.2.4.2.34 UART_RXFLH Register
            35. 14.8.2.4.2.35 UART_SFREGH Register
            36. 14.8.2.4.2.36 UART_BLR Register
            37. 14.8.2.4.2.37 UART_UASR Register
            38. 14.8.2.4.2.38 UART_ACREG Register
            39. 14.8.2.4.2.39 UART_SCR Register
            40. 14.8.2.4.2.40 UART_SSR Register
            41. 14.8.2.4.2.41 UART_EBLR Register
            42. 14.8.2.4.2.42 UART_MVR Register
            43. 14.8.2.4.2.43 UART_SYSC Register
            44. 14.8.2.4.2.44 UART_SYSS Register
            45. 14.8.2.4.2.45 UART_WER Register
            46. 14.8.2.4.2.46 UART_CFPS Register
            47. 14.8.2.4.2.47 UART_RXFIFO_LVL Register
            48. 14.8.2.4.2.48 UART_TXFIFO_LVL Register
            49. 14.8.2.4.2.49 UART_IER2 Register
            50. 14.8.2.4.2.50 UART_ISR2 Register
            51. 14.8.2.4.2.51 UART_FREQ_SEL Register
            52. 14.8.2.4.2.52 UART_ABAUD_1ST_CHAR Register
            53. 14.8.2.4.2.53 UART_BAUD_2ND_CHAR Register
            54. 14.8.2.4.2.54 UART_MDR3 Register
            55. 14.8.2.4.2.55 UART_TX_DMA_THRESHOLD Register
            56. 14.8.2.4.2.56 UART_MDR4 Register
            57. 14.8.2.4.2.57 UART_EFR2 Register
            58. 14.8.2.4.2.58 UART_ECR Register
            59. 14.8.2.4.2.59 UART_TIMEGUARD Register
            60. 14.8.2.4.2.60 UART_TIMEOUTL Register
            61. 14.8.2.4.2.61 UART_TIMEOUTH Register
            62. 14.8.2.4.2.62 UART_SCCR Register
            63. 14.8.2.4.2.63 UART_ERHR Register
            64. 14.8.2.4.2.64 UART_ETHR Register
            65. 14.8.2.4.2.65 UART_MAR Register
            66. 14.8.2.4.2.66 UART_MMR Register
            67. 14.8.2.4.2.67 UART_MBR Register
      3. 14.8.3 High-speed Serial Interfaces Registers
        1. 14.8.3.1 cpsw
          1. 14.8.3.1.1 cpsw Summaries
            1.         11275
            2.         11276
          2. 14.8.3.1.2 cpsw Registers
            1. 14.8.3.1.2.1   CPSW3_ECC_ECC_REV Register
            2. 14.8.3.1.2.2   CPSW3_ECC_ECC_VECTOR Register
            3. 14.8.3.1.2.3   CPSW3_ECC_ECC_STAT Register
            4. 14.8.3.1.2.4   CPSW3_ECC_ECC_RESERVED_SVBUS_j Register
            5. 14.8.3.1.2.5   CPSW3_ECC_ECC_SEC_EOI_REG Register
            6. 14.8.3.1.2.6   CPSW3_ECC_ECC_SEC_STATUS_REG0 Register
            7. 14.8.3.1.2.7   CPSW3_ECC_ECC_SEC_ENABLE_SET_REG0 Register
            8. 14.8.3.1.2.8   CPSW3_ECC_ECC_SEC_ENABLE_CLR_REG0 Register
            9. 14.8.3.1.2.9   CPSW3_ECC_ECC_DED_EOI_REG Register
            10. 14.8.3.1.2.10  CPSW3_ECC_ECC_DED_STATUS_REG0 Register
            11. 14.8.3.1.2.11  CPSW3_ECC_ECC_DED_ENABLE_SET_REG0 Register
            12. 14.8.3.1.2.12  CPSW3_ECC_ECC_DED_ENABLE_CLR_REG0 Register
            13. 14.8.3.1.2.13  CPSW3_ECC_ECC_AGGR_ENABLE_SET Register
            14. 14.8.3.1.2.14  CPSW3_ECC_ECC_AGGR_ENABLE_CLR Register
            15. 14.8.3.1.2.15  CPSW3_ECC_ECC_AGGR_STATUS_SET Register
            16. 14.8.3.1.2.16  CPSW3_ECC_ECC_AGGR_STATUS_CLR Register
            17. 14.8.3.1.2.17  CPSW3_CPSW_NUSS_IDVER_REG Register
            18. 14.8.3.1.2.18  CPSW3_SYNCE_COUNT_REG Register
            19. 14.8.3.1.2.19  CPSW3_SYNCE_MUX_REG Register
            20. 14.8.3.1.2.20  CPSW3_CONTROL_REG Register
            21. 14.8.3.1.2.21  CPSW3_SGMII_NON_FIBER_MODE_REG Register
            22. 14.8.3.1.2.22  CPSW3_SERDES_RESET_ISO_REG Register
            23. 14.8.3.1.2.23  CPSW3_SUBSSYSTEM_STATUS_REG Register
            24. 14.8.3.1.2.24  CPSW3_SUBSYSTEM_CONFIG_REG Register
            25. 14.8.3.1.2.25  CPSW3_RGMII1_STATUS_REG Register
            26. 14.8.3.1.2.26  CPSW3_RGMII2_STATUS_REG Register
            27. 14.8.3.1.2.27  CPSW3_CPSGMII_SGMII_IDVER_REG_j Register
            28. 14.8.3.1.2.28  CPSW3_CPSGMII_SOFT_RESET_REG_j Register
            29. 14.8.3.1.2.29  CPSW3_CPSGMII_CONTROL_REG_j Register
            30. 14.8.3.1.2.30  CPSW3_CPSGMII_STATUS_REG_j Register
            31. 14.8.3.1.2.31  CPSW3_CPSGMII_MR_ADV_ABILITY_REG_j Register
            32. 14.8.3.1.2.32  CPSW3_CPSGMII_MR_NP_TX_REG_j Register
            33. 14.8.3.1.2.33  CPSW3_CPSGMII_MR_LP_ADV_ABILITY_REG_j Register
            34. 14.8.3.1.2.34  CPSW3_CPSGMII_MR_LP_NP_RX_REG_j Register
            35. 14.8.3.1.2.35  CPSW3_CPSGMII_DIAG_CLEAR_REG_j Register
            36. 14.8.3.1.2.36  CPSW3_CPSGMII_DIAG_CONTROL_REG_j Register
            37. 14.8.3.1.2.37  CPSW3_CPSGMII_DIAG_STATUS_REG_j Register
            38. 14.8.3.1.2.38  CPSW3_MDIO_MDIO_VERSION_REG Register
            39. 14.8.3.1.2.39  CPSW3_MDIO_CONTROL_REG Register
            40. 14.8.3.1.2.40  CPSW3_MDIO_ALIVE_REG Register
            41. 14.8.3.1.2.41  CPSW3_MDIO_LINK_REG Register
            42. 14.8.3.1.2.42  CPSW3_MDIO_LINK_INT_RAW_REG Register
            43. 14.8.3.1.2.43  CPSW3_MDIO_LINK_INT_MASKED_REG Register
            44. 14.8.3.1.2.44  CPSW3_MDIO_LINK_INT_MASK_SET_REG Register
            45. 14.8.3.1.2.45  CPSW3_MDIO_LINK_INT_MASK_CLEAR_REG Register
            46. 14.8.3.1.2.46  CPSW3_MDIO_USER_INT_RAW_REG Register
            47. 14.8.3.1.2.47  CPSW3_MDIO_USER_INT_MASKED_REG Register
            48. 14.8.3.1.2.48  CPSW3_MDIO_USER_INT_MASK_SET_REG Register
            49. 14.8.3.1.2.49  CPSW3_MDIO_USER_INT_MASK_CLEAR_REG Register
            50. 14.8.3.1.2.50  CPSW3_MDIO_MANUAL_IF_REG Register
            51. 14.8.3.1.2.51  CPSW3_MDIO_POLL_REG Register
            52. 14.8.3.1.2.52  CPSW3_MDIO_POLL_EN_REG Register
            53. 14.8.3.1.2.53  CPSW3_MDIO_CLAUS45_REG Register
            54. 14.8.3.1.2.54  CPSW3_MDIO_USER_ADDR0_REG Register
            55. 14.8.3.1.2.55  CPSW3_MDIO_USER_ADDR1_REG Register
            56. 14.8.3.1.2.56  CPSW3_INTD_REVISION Register
            57. 14.8.3.1.2.57  CPSW3_INTD_EOI_REG Register
            58. 14.8.3.1.2.58  CPSW3_INTD_INTR_VECTOR_REG Register
            59. 14.8.3.1.2.59  CPSW3_INTD_ENABLE_REG_OUT_PULSE_0 Register
            60. 14.8.3.1.2.60  CPSW3_INTD_ENABLE_CLR_REG_OUT_PULSE_0 Register
            61. 14.8.3.1.2.61  CPSW3_INTD_STATUS_REG_OUT_PULSE_0 Register
            62. 14.8.3.1.2.62  CPSW3_INTD_INTR_VECTOR_REG_OUT_PULSE Register
            63. 14.8.3.1.2.63  CPSW3_CPSW_NU_CPSW_ID_VER_REG Register
            64. 14.8.3.1.2.64  CPSW3_CPSW_NU_CONTROL_REG Register
            65. 14.8.3.1.2.65  CPSW3_CPSW_NU_EM_CONTROL_REG Register
            66. 14.8.3.1.2.66  CPSW3_CPSW_NU_STAT_PORT_EN_REG Register
            67. 14.8.3.1.2.67  CPSW3_CPSW_NU_PTYPE_REG Register
            68. 14.8.3.1.2.68  CPSW3_CPSW_NU_SOFT_IDLE_REG Register
            69. 14.8.3.1.2.69  CPSW3_CPSW_NU_THRU_RATE_REG Register
            70. 14.8.3.1.2.70  CPSW3_CPSW_NU_GAP_THRESH_REG Register
            71. 14.8.3.1.2.71  CPSW3_CPSW_NU_EEE_PRESCALE_REG Register
            72. 14.8.3.1.2.72  CPSW3_CPSW_NU_TX_G_OFLOW_THRESH_SET_REG Register
            73. 14.8.3.1.2.73  CPSW3_CPSW_NU_TX_G_OFLOW_THRESH_CLR_REG Register
            74. 14.8.3.1.2.74  CPSW3_CPSW_NU_TX_G_BUF_THRESH_SET_L_REG Register
            75. 14.8.3.1.2.75  CPSW3_CPSW_NU_TX_G_BUF_THRESH_SET_H_REG Register
            76. 14.8.3.1.2.76  CPSW3_CPSW_NU_TX_G_BUF_THRESH_CLR_L_REG Register
            77. 14.8.3.1.2.77  CPSW3_CPSW_NU_TX_G_BUF_THRESH_CLR_H_REG Register
            78. 14.8.3.1.2.78  CPSW3_CPSW_NU_VLAN_LTYPE_REG Register
            79. 14.8.3.1.2.79  CPSW3_CPSW_NU_EST_TS_DOMAIN_REG Register
            80. 14.8.3.1.2.80  CPSW3_CPSW_NU_CUT_THRESHOLD_REG Register
            81. 14.8.3.1.2.81  CPSW3_CPSW_NU_FREQUENCY_REG Register
            82. 14.8.3.1.2.82  CPSW3_CPSW_NU_IET_HOLD_CNT_LD_VAL_REG Register
            83. 14.8.3.1.2.83  CPSW3_CPSW_NU_TX_PRI0_MAXLEN_REG Register
            84. 14.8.3.1.2.84  CPSW3_CPSW_NU_TX_PRI1_MAXLEN_REG Register
            85. 14.8.3.1.2.85  CPSW3_CPSW_NU_TX_PRI2_MAXLEN_REG Register
            86. 14.8.3.1.2.86  CPSW3_CPSW_NU_TX_PRI3_MAXLEN_REG Register
            87. 14.8.3.1.2.87  CPSW3_CPSW_NU_TX_PRI4_MAXLEN_REG Register
            88. 14.8.3.1.2.88  CPSW3_CPSW_NU_TX_PRI5_MAXLEN_REG Register
            89. 14.8.3.1.2.89  CPSW3_CPSW_NU_TX_PRI6_MAXLEN_REG Register
            90. 14.8.3.1.2.90  CPSW3_CPSW_NU_TX_PRI7_MAXLEN_REG Register
            91. 14.8.3.1.2.91  CPSW3_MDIO_USER_GROUP_USER_ACCESS_REG_j Register
            92. 14.8.3.1.2.92  CPSW3_MDIO_USER_GROUP_USER_PHY_SEL_REG_j Register
            93. 14.8.3.1.2.93  CPSW3_CPSW_NU_CPSW_NU_CPPI_P0_CONTROL_REG Register
            94. 14.8.3.1.2.94  CPSW3_CPSW_NU_CPSW_NU_CPPI_P0_FLOW_ID_OFFSET_REG Register
            95. 14.8.3.1.2.95  CPSW3_CPSW_NU_CPSW_NU_CPPI_P0_BLK_CNT_REG Register
            96. 14.8.3.1.2.96  CPSW3_CPSW_NU_CPSW_NU_CPPI_P0_PORT_VLAN_REG Register
            97. 14.8.3.1.2.97  CPSW3_CPSW_NU_CPSW_NU_CPPI_P0_TX_PRI_MAP_REG Register
            98. 14.8.3.1.2.98  CPSW3_CPSW_NU_CPSW_NU_CPPI_P0_PRI_CTL_REG Register
            99. 14.8.3.1.2.99  CPSW3_CPSW_NU_CPSW_NU_CPPI_P0_RX_PRI_MAP_REG Register
            100. 14.8.3.1.2.100 CPSW3_CPSW_NU_CPSW_NU_CPPI_P0_RX_MAXLEN_REG Register
            101. 14.8.3.1.2.101 CPSW3_CPSW_NU_CPSW_NU_CPPI_P0_TX_BLKS_PRI_REG Register
            102. 14.8.3.1.2.102 CPSW3_CPSW_NU_CPSW_NU_CPPI_P0_IDLE2LPI_REG Register
            103. 14.8.3.1.2.103 CPSW3_CPSW_NU_CPSW_NU_CPPI_P0_LPI2WAKE_REG Register
            104. 14.8.3.1.2.104 CPSW3_CPSW_NU_CPSW_NU_CPPI_P0_EEE_STATUS_REG Register
            105. 14.8.3.1.2.105 CPSW3_CPSW_NU_CPSW_NU_CPPI_P0_FIFO_STATUS_REG Register
            106. 14.8.3.1.2.106 CPSW3_CPSW_NU_CPSW_NU_CPPI_P0_RX_DSCP_MAP_REG_j Register
            107. 14.8.3.1.2.107 CPSW3_CPSW_NU_CPSW_NU_CPPI_P0_PRI_CIR_REG_j Register
            108. 14.8.3.1.2.108 CPSW3_CPSW_NU_CPSW_NU_CPPI_P0_PRI_EIR_REG_j Register
            109. 14.8.3.1.2.109 CPSW3_CPSW_NU_CPSW_NU_CPPI_P0_TX_D_THRESH_SET_L_REG Register
            110. 14.8.3.1.2.110 CPSW3_CPSW_NU_CPSW_NU_CPPI_P0_TX_D_THRESH_SET_H_REG Register
            111. 14.8.3.1.2.111 CPSW3_CPSW_NU_CPSW_NU_CPPI_P0_TX_D_THRESH_CLR_L_REG Register
            112. 14.8.3.1.2.112 CPSW3_CPSW_NU_CPSW_NU_CPPI_P0_TX_D_THRESH_CLR_H_REG Register
            113. 14.8.3.1.2.113 CPSW3_CPSW_NU_CPSW_NU_CPPI_P0_TX_G_BUF_THRESH_SET_L_REG Register
            114. 14.8.3.1.2.114 CPSW3_CPSW_NU_CPSW_NU_CPPI_P0_TX_G_BUF_THRESH_SET_H_REG Register
            115. 14.8.3.1.2.115 CPSW3_CPSW_NU_CPSW_NU_CPPI_P0_TX_G_BUF_THRESH_CLR_L_REG Register
            116. 14.8.3.1.2.116 CPSW3_CPSW_NU_CPSW_NU_CPPI_P0_TX_G_BUF_THRESH_CLR_H_REG Register
            117. 14.8.3.1.2.117 CPSW3_CPSW_NU_CPSW_NU_CPPI_P0_SRC_ID_A_REG Register
            118. 14.8.3.1.2.118 CPSW3_CPSW_NU_CPSW_NU_CPPI_P0_SRC_ID_B_REG Register
            119. 14.8.3.1.2.119 CPSW3_CPSW_NU_CPSW_NU_CPPI_P0_HOST_BLKS_PRI_REG Register
            120. 14.8.3.1.2.120 CPSW3_CPSW_NU_CPSW_NU_ETH_MAC_0_PN_RESERVED_REG Register
            121. 14.8.3.1.2.121 CPSW3_CPSW_NU_CPSW_NU_ETH_MAC_0_PN_CONTROL_REG Register
            122. 14.8.3.1.2.122 CPSW3_CPSW_NU_CPSW_NU_ETH_MAC_0_PN_MAX_BLKS_REG Register
            123. 14.8.3.1.2.123 CPSW3_CPSW_NU_CPSW_NU_ETH_MAC_0_PN_BLK_CNT_REG Register
            124. 14.8.3.1.2.124 CPSW3_CPSW_NU_CPSW_NU_ETH_MAC_0_PN_PORT_VLAN_REG Register
            125. 14.8.3.1.2.125 CPSW3_CPSW_NU_CPSW_NU_ETH_MAC_0_PN_TX_PRI_MAP_REG Register
            126. 14.8.3.1.2.126 CPSW3_CPSW_NU_CPSW_NU_ETH_MAC_0_PN_PRI_CTL_REG Register
            127. 14.8.3.1.2.127 CPSW3_CPSW_NU_CPSW_NU_ETH_MAC_0_PN_RX_PRI_MAP_REG Register
            128. 14.8.3.1.2.128 CPSW3_CPSW_NU_CPSW_NU_ETH_MAC_0_PN_RX_MAXLEN_REG Register
            129. 14.8.3.1.2.129 CPSW3_CPSW_NU_CPSW_NU_ETH_MAC_0_PN_TX_BLKS_PRI_REG Register
            130. 14.8.3.1.2.130 CPSW3_CPSW_NU_CPSW_NU_ETH_MAC_0_PN_IDLE2LPI_REG Register
            131. 14.8.3.1.2.131 CPSW3_CPSW_NU_CPSW_NU_ETH_MAC_0_PN_LPI2WAKE_REG Register
            132. 14.8.3.1.2.132 CPSW3_CPSW_NU_CPSW_NU_ETH_MAC_0_PN_EEE_STATUS_REG Register
            133. 14.8.3.1.2.133 CPSW3_CPSW_NU_CPSW_NU_ETH_MAC_0_PN_IET_CONTROL_REG Register
            134. 14.8.3.1.2.134 CPSW3_CPSW_NU_CPSW_NU_ETH_MAC_0_PN_IET_STATUS_REG Register
            135. 14.8.3.1.2.135 CPSW3_CPSW_NU_CPSW_NU_ETH_MAC_0_PN_IET_VERIFY_REG Register
            136. 14.8.3.1.2.136 CPSW3_CPSW_NU_CPSW_NU_ETH_MAC_0_PN_FIFO_STATUS_REG Register
            137. 14.8.3.1.2.137 CPSW3_CPSW_NU_CPSW_NU_ETH_MAC_0_PN_EST_CONTROL_REG Register
            138. 14.8.3.1.2.138 CPSW3_CPSW_NU_CPSW_NU_ETH_MAC_0_PN_RX_DSCP_MAP_REG_j Register
            139. 14.8.3.1.2.139 CPSW3_CPSW_NU_CPSW_NU_ETH_MAC_0_PN_PRI_CIR_REG_j Register
            140. 14.8.3.1.2.140 CPSW3_CPSW_NU_CPSW_NU_ETH_MAC_0_PN_PRI_EIR_REG_j Register
            141. 14.8.3.1.2.141 CPSW3_CPSW_NU_CPSW_NU_ETH_MAC_0_PN_TX_D_THRESH_SET_L_REG Register
            142. 14.8.3.1.2.142 CPSW3_CPSW_NU_CPSW_NU_ETH_MAC_0_PN_TX_D_THRESH_SET_H_REG Register
            143. 14.8.3.1.2.143 CPSW3_CPSW_NU_CPSW_NU_ETH_MAC_0_PN_TX_D_THRESH_CLR_L_REG Register
            144. 14.8.3.1.2.144 CPSW3_CPSW_NU_CPSW_NU_ETH_MAC_0_PN_TX_D_THRESH_CLR_H_REG Register
            145. 14.8.3.1.2.145 CPSW3_CPSW_NU_CPSW_NU_ETH_MAC_0_PN_TX_G_BUF_THRESH_SET_L_REG Register
            146. 14.8.3.1.2.146 CPSW3_CPSW_NU_CPSW_NU_ETH_MAC_0_PN_TX_G_BUF_THRESH_SET_H_REG Register
            147. 14.8.3.1.2.147 CPSW3_CPSW_NU_CPSW_NU_ETH_MAC_0_PN_TX_G_BUF_THRESH_CLR_L_REG Register
            148. 14.8.3.1.2.148 CPSW3_CPSW_NU_CPSW_NU_ETH_MAC_0_PN_TX_G_BUF_THRESH_CLR_H_REG Register
            149. 14.8.3.1.2.149 CPSW3_CPSW_NU_CPSW_NU_ETH_MAC_0_PN_TX_D_OFLOW_ADDVAL_L_REG Register
            150. 14.8.3.1.2.150 CPSW3_CPSW_NU_CPSW_NU_ETH_MAC_0_PN_TX_D_OFLOW_ADDVAL_H_REG Register
            151. 14.8.3.1.2.151 CPSW3_CPSW_NU_CPSW_NU_ETH_MAC_0_PN_SA_L_REG Register
            152. 14.8.3.1.2.152 CPSW3_CPSW_NU_CPSW_NU_ETH_MAC_0_PN_SA_H_REG Register
            153. 14.8.3.1.2.153 CPSW3_CPSW_NU_CPSW_NU_ETH_MAC_0_PN_TS_CTL_REG Register
            154. 14.8.3.1.2.154 CPSW3_CPSW_NU_CPSW_NU_ETH_MAC_0_PN_TS_SEQ_LTYPE_REG Register
            155. 14.8.3.1.2.155 CPSW3_CPSW_NU_CPSW_NU_ETH_MAC_0_PN_TS_VLAN_LTYPE_REG Register
            156. 14.8.3.1.2.156 CPSW3_CPSW_NU_CPSW_NU_ETH_MAC_0_PN_TS_CTL_LTYPE2_REG Register
            157. 14.8.3.1.2.157 CPSW3_CPSW_NU_CPSW_NU_ETH_MAC_0_PN_TS_CTL2_REG Register
            158. 14.8.3.1.2.158 CPSW3_CPSW_NU_CPSW_NU_ETH_MAC_0_PN_MAC_CONTROL_REG Register
            159. 14.8.3.1.2.159 CPSW3_CPSW_NU_CPSW_NU_ETH_MAC_0_PN_MAC_STATUS_REG Register
            160. 14.8.3.1.2.160 CPSW3_CPSW_NU_CPSW_NU_ETH_MAC_0_PN_MAC_SOFT_RESET_REG Register
            161. 14.8.3.1.2.161 CPSW3_CPSW_NU_CPSW_NU_ETH_MAC_0_PN_MAC_BOFFTEST_REG Register
            162. 14.8.3.1.2.162 CPSW3_CPSW_NU_CPSW_NU_ETH_MAC_0_PN_MAC_RX_PAUSETIMER_REG Register
            163. 14.8.3.1.2.163 CPSW3_CPSW_NU_CPSW_NU_ETH_MAC_0_PN_MAC_RXN_PAUSETIMER_REG_j Register
            164. 14.8.3.1.2.164 CPSW3_CPSW_NU_CPSW_NU_ETH_MAC_0_PN_MAC_TX_PAUSETIMER_REG Register
            165. 14.8.3.1.2.165 CPSW3_CPSW_NU_CPSW_NU_ETH_MAC_0_PN_MAC_TXN_PAUSETIMER_REG_j Register
            166. 14.8.3.1.2.166 CPSW3_CPSW_NU_CPSW_NU_ETH_MAC_0_PN_MAC_EMCONTROL_REG Register
            167. 14.8.3.1.2.167 CPSW3_CPSW_NU_CPSW_NU_ETH_MAC_0_PN_MAC_TX_GAP_REG Register
            168. 14.8.3.1.2.168 CPSW3_CPSW_NU_CPSW_NU_ETH_MAC_0_PN_MAC_PORT_CONFIG Register
            169. 14.8.3.1.2.169 CPSW3_CPSW_NU_CPSW_NU_ETH_MAC_0_PN_INTERVLAN_OPX_POINTER_REG Register
            170. 14.8.3.1.2.170 CPSW3_CPSW_NU_CPSW_NU_ETH_MAC_0_PN_INTERVLAN_OPX_A_REG Register
            171. 14.8.3.1.2.171 CPSW3_CPSW_NU_CPSW_NU_ETH_MAC_0_PN_INTERVLAN_OPX_B_REG Register
            172. 14.8.3.1.2.172 CPSW3_CPSW_NU_CPSW_NU_ETH_MAC_0_PN_INTERVLAN_OPX_C_REG Register
            173. 14.8.3.1.2.173 CPSW3_CPSW_NU_CPSW_NU_ETH_MAC_0_PN_INTERVLAN_OPX_D_REG Register
            174. 14.8.3.1.2.174 CPSW3_CPSW_NU_CPSW_NU_ETH_MAC_0_PN_CUT_THRU_REG Register
            175. 14.8.3.1.2.175 CPSW3_CPSW_NU_CPSW_NU_ETH_MAC_0_PN_PORT_SPEED_REG Register
            176. 14.8.3.1.2.176 CPSW3_CPSW_NU_CPSW_NU_ETH_MAC_1_PN_RESERVED_REG Register
            177. 14.8.3.1.2.177 CPSW3_CPSW_NU_CPSW_NU_ETH_MAC_1_PN_CONTROL_REG Register
            178. 14.8.3.1.2.178 CPSW3_CPSW_NU_CPSW_NU_ETH_MAC_1_PN_MAX_BLKS_REG Register
            179. 14.8.3.1.2.179 CPSW3_CPSW_NU_CPSW_NU_ETH_MAC_1_PN_BLK_CNT_REG Register
            180. 14.8.3.1.2.180 CPSW3_CPSW_NU_CPSW_NU_ETH_MAC_1_PN_PORT_VLAN_REG Register
            181. 14.8.3.1.2.181 CPSW3_CPSW_NU_CPSW_NU_ETH_MAC_1_PN_TX_PRI_MAP_REG Register
            182. 14.8.3.1.2.182 CPSW3_CPSW_NU_CPSW_NU_ETH_MAC_1_PN_PRI_CTL_REG Register
            183. 14.8.3.1.2.183 CPSW3_CPSW_NU_CPSW_NU_ETH_MAC_1_PN_RX_PRI_MAP_REG Register
            184. 14.8.3.1.2.184 CPSW3_CPSW_NU_CPSW_NU_ETH_MAC_1_PN_RX_MAXLEN_REG Register
            185. 14.8.3.1.2.185 CPSW3_CPSW_NU_CPSW_NU_ETH_MAC_1_PN_TX_BLKS_PRI_REG Register
            186. 14.8.3.1.2.186 CPSW3_CPSW_NU_CPSW_NU_ETH_MAC_1_PN_IDLE2LPI_REG Register
            187. 14.8.3.1.2.187 CPSW3_CPSW_NU_CPSW_NU_ETH_MAC_1_PN_LPI2WAKE_REG Register
            188. 14.8.3.1.2.188 CPSW3_CPSW_NU_CPSW_NU_ETH_MAC_1_PN_EEE_STATUS_REG Register
            189. 14.8.3.1.2.189 CPSW3_CPSW_NU_CPSW_NU_ETH_MAC_1_PN_IET_CONTROL_REG Register
            190. 14.8.3.1.2.190 CPSW3_CPSW_NU_CPSW_NU_ETH_MAC_1_PN_IET_STATUS_REG Register
            191. 14.8.3.1.2.191 CPSW3_CPSW_NU_CPSW_NU_ETH_MAC_1_PN_IET_VERIFY_REG Register
            192. 14.8.3.1.2.192 CPSW3_CPSW_NU_CPSW_NU_ETH_MAC_1_PN_FIFO_STATUS_REG Register
            193. 14.8.3.1.2.193 CPSW3_CPSW_NU_CPSW_NU_ETH_MAC_1_PN_EST_CONTROL_REG Register
            194. 14.8.3.1.2.194 CPSW3_CPSW_NU_CPSW_NU_ETH_MAC_1_PN_RX_DSCP_MAP_REG_j Register
            195. 14.8.3.1.2.195 CPSW3_CPSW_NU_CPSW_NU_ETH_MAC_1_PN_PRI_CIR_REG_j Register
            196. 14.8.3.1.2.196 CPSW3_CPSW_NU_CPSW_NU_ETH_MAC_1_PN_PRI_EIR_REG_j Register
            197. 14.8.3.1.2.197 CPSW3_CPSW_NU_CPSW_NU_ETH_MAC_1_PN_TX_D_THRESH_SET_L_REG Register
            198. 14.8.3.1.2.198 CPSW3_CPSW_NU_CPSW_NU_ETH_MAC_1_PN_TX_D_THRESH_SET_H_REG Register
            199. 14.8.3.1.2.199 CPSW3_CPSW_NU_CPSW_NU_ETH_MAC_1_PN_TX_D_THRESH_CLR_L_REG Register
            200. 14.8.3.1.2.200 CPSW3_CPSW_NU_CPSW_NU_ETH_MAC_1_PN_TX_D_THRESH_CLR_H_REG Register
            201. 14.8.3.1.2.201 CPSW3_CPSW_NU_CPSW_NU_ETH_MAC_1_PN_TX_G_BUF_THRESH_SET_L_REG Register
            202. 14.8.3.1.2.202 CPSW3_CPSW_NU_CPSW_NU_ETH_MAC_1_PN_TX_G_BUF_THRESH_SET_H_REG Register
            203. 14.8.3.1.2.203 CPSW3_CPSW_NU_CPSW_NU_ETH_MAC_1_PN_TX_G_BUF_THRESH_CLR_L_REG Register
            204. 14.8.3.1.2.204 CPSW3_CPSW_NU_CPSW_NU_ETH_MAC_1_PN_TX_G_BUF_THRESH_CLR_H_REG Register
            205. 14.8.3.1.2.205 CPSW3_CPSW_NU_CPSW_NU_ETH_MAC_1_PN_TX_D_OFLOW_ADDVAL_L_REG Register
            206. 14.8.3.1.2.206 CPSW3_CPSW_NU_CPSW_NU_ETH_MAC_1_PN_TX_D_OFLOW_ADDVAL_H_REG Register
            207. 14.8.3.1.2.207 CPSW3_CPSW_NU_CPSW_NU_ETH_MAC_1_PN_SA_L_REG Register
            208. 14.8.3.1.2.208 CPSW3_CPSW_NU_CPSW_NU_ETH_MAC_1_PN_SA_H_REG Register
            209. 14.8.3.1.2.209 CPSW3_CPSW_NU_CPSW_NU_ETH_MAC_1_PN_TS_CTL_REG Register
            210. 14.8.3.1.2.210 CPSW3_CPSW_NU_CPSW_NU_ETH_MAC_1_PN_TS_SEQ_LTYPE_REG Register
            211. 14.8.3.1.2.211 CPSW3_CPSW_NU_CPSW_NU_ETH_MAC_1_PN_TS_VLAN_LTYPE_REG Register
            212. 14.8.3.1.2.212 CPSW3_CPSW_NU_CPSW_NU_ETH_MAC_1_PN_TS_CTL_LTYPE2_REG Register
            213. 14.8.3.1.2.213 CPSW3_CPSW_NU_CPSW_NU_ETH_MAC_1_PN_TS_CTL2_REG Register
            214. 14.8.3.1.2.214 CPSW3_CPSW_NU_CPSW_NU_ETH_MAC_1_PN_MAC_CONTROL_REG Register
            215. 14.8.3.1.2.215 CPSW3_CPSW_NU_CPSW_NU_ETH_MAC_1_PN_MAC_STATUS_REG Register
            216. 14.8.3.1.2.216 CPSW3_CPSW_NU_CPSW_NU_ETH_MAC_1_PN_MAC_SOFT_RESET_REG Register
            217. 14.8.3.1.2.217 CPSW3_CPSW_NU_CPSW_NU_ETH_MAC_1_PN_MAC_BOFFTEST_REG Register
            218. 14.8.3.1.2.218 CPSW3_CPSW_NU_CPSW_NU_ETH_MAC_1_PN_MAC_RX_PAUSETIMER_REG Register
            219. 14.8.3.1.2.219 CPSW3_CPSW_NU_CPSW_NU_ETH_MAC_1_PN_MAC_RXN_PAUSETIMER_REG_j Register
            220. 14.8.3.1.2.220 CPSW3_CPSW_NU_CPSW_NU_ETH_MAC_1_PN_MAC_TX_PAUSETIMER_REG Register
            221. 14.8.3.1.2.221 CPSW3_CPSW_NU_CPSW_NU_ETH_MAC_1_PN_MAC_TXN_PAUSETIMER_REG_j Register
            222. 14.8.3.1.2.222 CPSW3_CPSW_NU_CPSW_NU_ETH_MAC_1_PN_MAC_EMCONTROL_REG Register
            223. 14.8.3.1.2.223 CPSW3_CPSW_NU_CPSW_NU_ETH_MAC_1_PN_MAC_TX_GAP_REG Register
            224. 14.8.3.1.2.224 CPSW3_CPSW_NU_CPSW_NU_ETH_MAC_1_PN_MAC_PORT_CONFIG Register
            225. 14.8.3.1.2.225 CPSW3_CPSW_NU_CPSW_NU_ETH_MAC_1_PN_INTERVLAN_OPX_POINTER_REG Register
            226. 14.8.3.1.2.226 CPSW3_CPSW_NU_CPSW_NU_ETH_MAC_1_PN_INTERVLAN_OPX_A_REG Register
            227. 14.8.3.1.2.227 CPSW3_CPSW_NU_CPSW_NU_ETH_MAC_1_PN_INTERVLAN_OPX_B_REG Register
            228. 14.8.3.1.2.228 CPSW3_CPSW_NU_CPSW_NU_ETH_MAC_1_PN_INTERVLAN_OPX_C_REG Register
            229. 14.8.3.1.2.229 CPSW3_CPSW_NU_CPSW_NU_ETH_MAC_1_PN_INTERVLAN_OPX_D_REG Register
            230. 14.8.3.1.2.230 CPSW3_CPSW_NU_CPSW_NU_ETH_MAC_1_PN_CUT_THRU_REG Register
            231. 14.8.3.1.2.231 CPSW3_CPSW_NU_CPSW_NU_ETH_MAC_1_PN_PORT_SPEED_REG Register
            232. 14.8.3.1.2.232 CPSW3_CPSW_NU_CPSW_NU_EST_FETCH_LOC_j Register
            233. 14.8.3.1.2.233 CPSW3_CPSW_NU_CPSW_NU_STAT_RXGOODFRAMES_j Register
            234. 14.8.3.1.2.234 CPSW3_CPSW_NU_CPSW_NU_STAT_RXBROADCASTFRAMES_j Register
            235. 14.8.3.1.2.235 CPSW3_CPSW_NU_CPSW_NU_STAT_RXMULTICASTFRAMES_j Register
            236. 14.8.3.1.2.236 CPSW3_CPSW_NU_CPSW_NU_STAT_RXPAUSEFRAMES_j Register
            237. 14.8.3.1.2.237 CPSW3_CPSW_NU_CPSW_NU_STAT_RXCRCERRORS_j Register
            238. 14.8.3.1.2.238 CPSW3_CPSW_NU_CPSW_NU_STAT_RXALIGNCODEERRORS_j Register
            239. 14.8.3.1.2.239 CPSW3_CPSW_NU_CPSW_NU_STAT_RXOVERSIZEDFRAMES_j Register
            240. 14.8.3.1.2.240 CPSW3_CPSW_NU_CPSW_NU_STAT_RXJABBERFRAMES_j Register
            241. 14.8.3.1.2.241 CPSW3_CPSW_NU_CPSW_NU_STAT_RXUNDERSIZEDFRAMES_j Register
            242. 14.8.3.1.2.242 CPSW3_CPSW_NU_CPSW_NU_STAT_RXFRAGMENTS_j Register
            243. 14.8.3.1.2.243 CPSW3_CPSW_NU_CPSW_NU_STAT_ALE_DROP_j Register
            244. 14.8.3.1.2.244 CPSW3_CPSW_NU_CPSW_NU_STAT_ALE_OVERRUN_DROP_j Register
            245. 14.8.3.1.2.245 CPSW3_CPSW_NU_CPSW_NU_STAT_RXOCTETS_j Register
            246. 14.8.3.1.2.246 CPSW3_CPSW_NU_CPSW_NU_STAT_TXGOODFRAMES_j Register
            247. 14.8.3.1.2.247 CPSW3_CPSW_NU_CPSW_NU_STAT_TXBROADCASTFRAMES_j Register
            248. 14.8.3.1.2.248 CPSW3_CPSW_NU_CPSW_NU_STAT_TXMULTICASTFRAMES_j Register
            249. 14.8.3.1.2.249 CPSW3_CPSW_NU_CPSW_NU_STAT_TXPAUSEFRAMES_j Register
            250. 14.8.3.1.2.250 CPSW3_CPSW_NU_CPSW_NU_STAT_TXDEFERREDFRAMES_j Register
            251. 14.8.3.1.2.251 CPSW3_CPSW_NU_CPSW_NU_STAT_TXCOLLISIONFRAMES_j Register
            252. 14.8.3.1.2.252 CPSW3_CPSW_NU_CPSW_NU_STAT_TXSINGLECOLLFRAMES_j Register
            253. 14.8.3.1.2.253 CPSW3_CPSW_NU_CPSW_NU_STAT_TXMULTCOLLFRAMES_j Register
            254. 14.8.3.1.2.254 CPSW3_CPSW_NU_CPSW_NU_STAT_TXEXCESSIVECOLLISIONS_j Register
            255. 14.8.3.1.2.255 CPSW3_CPSW_NU_CPSW_NU_STAT_TXLATECOLLISIONS_j Register
            256. 14.8.3.1.2.256 CPSW3_CPSW_NU_CPSW_NU_STAT_RXIPGERROR_j Register
            257. 14.8.3.1.2.257 CPSW3_CPSW_NU_CPSW_NU_STAT_TXCARRIERSENSEERRORS_j Register
            258. 14.8.3.1.2.258 CPSW3_CPSW_NU_CPSW_NU_STAT_TXOCTETS_j Register
            259. 14.8.3.1.2.259 CPSW3_CPSW_NU_CPSW_NU_STAT_OCTETFRAMES64_j Register
            260. 14.8.3.1.2.260 CPSW3_CPSW_NU_CPSW_NU_STAT_OCTETFRAMES65T127_j Register
            261. 14.8.3.1.2.261 CPSW3_CPSW_NU_CPSW_NU_STAT_OCTETFRAMES128T255_j Register
            262. 14.8.3.1.2.262 CPSW3_CPSW_NU_CPSW_NU_STAT_OCTETFRAMES256T511_j Register
            263. 14.8.3.1.2.263 CPSW3_CPSW_NU_CPSW_NU_STAT_OCTETFRAMES512T1023_j Register
            264. 14.8.3.1.2.264 CPSW3_CPSW_NU_CPSW_NU_STAT_OCTETFRAMES1024TUP_j Register
            265. 14.8.3.1.2.265 CPSW3_CPSW_NU_CPSW_NU_STAT_NETOCTETS_j Register
            266. 14.8.3.1.2.266 CPSW3_CPSW_NU_CPSW_NU_STAT_RX_BOTTOM_OF_FIFO_DROP_j Register
            267. 14.8.3.1.2.267 CPSW3_CPSW_NU_CPSW_NU_STAT_PORTMASK_DROP_j Register
            268. 14.8.3.1.2.268 CPSW3_CPSW_NU_CPSW_NU_STAT_RX_TOP_OF_FIFO_DROP_j Register
            269. 14.8.3.1.2.269 CPSW3_CPSW_NU_CPSW_NU_STAT_ALE_RATE_LIMIT_DROP_j Register
            270. 14.8.3.1.2.270 CPSW3_CPSW_NU_CPSW_NU_STAT_ALE_VID_INGRESS_DROP_j Register
            271. 14.8.3.1.2.271 CPSW3_CPSW_NU_CPSW_NU_STAT_ALE_DA_EQ_SA_DROP_j Register
            272. 14.8.3.1.2.272 CPSW3_CPSW_NU_CPSW_NU_STAT_ALE_BLOCK_DROP_j Register
            273. 14.8.3.1.2.273 CPSW3_CPSW_NU_CPSW_NU_STAT_ALE_SECURE_DROP_j Register
            274. 14.8.3.1.2.274 CPSW3_CPSW_NU_CPSW_NU_STAT_ALE_AUTH_DROP_j Register
            275. 14.8.3.1.2.275 CPSW3_CPSW_NU_CPSW_NU_STAT_ALE_UNKN_UNI_j Register
            276. 14.8.3.1.2.276 CPSW3_CPSW_NU_CPSW_NU_STAT_ALE_UNKN_UNI_BCNT_j Register
            277. 14.8.3.1.2.277 CPSW3_CPSW_NU_CPSW_NU_STAT_ALE_UNKN_MLT_j Register
            278. 14.8.3.1.2.278 CPSW3_CPSW_NU_CPSW_NU_STAT_ALE_UNKN_MLT_BCNT_j Register
            279. 14.8.3.1.2.279 CPSW3_CPSW_NU_CPSW_NU_STAT_ALE_UNKN_BRD_j Register
            280. 14.8.3.1.2.280 CPSW3_CPSW_NU_CPSW_NU_STAT_ALE_UNKN_BRD_BCNT_j Register
            281. 14.8.3.1.2.281 CPSW3_CPSW_NU_CPSW_NU_STAT_ALE_POL_MATCH_j Register
            282. 14.8.3.1.2.282 CPSW3_CPSW_NU_CPSW_NU_STAT_ALE_POL_MATCH_RED_j Register
            283. 14.8.3.1.2.283 CPSW3_CPSW_NU_CPSW_NU_STAT_ALE_POL_MATCH_YELLOW_j Register
            284. 14.8.3.1.2.284 CPSW3_CPSW_NU_CPSW_NU_STAT_ALE_MULT_SA_DROP_j Register
            285. 14.8.3.1.2.285 CPSW3_CPSW_NU_CPSW_NU_STAT_ALE_DUAL_VLAN_DROP_j Register
            286. 14.8.3.1.2.286 CPSW3_CPSW_NU_CPSW_NU_STAT_ALE_LEN_ERROR_DROP_j Register
            287. 14.8.3.1.2.287 CPSW3_CPSW_NU_CPSW_NU_STAT_ALE_IP_NEXT_HDR_DROP_j Register
            288. 14.8.3.1.2.288 CPSW3_CPSW_NU_CPSW_NU_STAT_ALE_IPV4_FRAG_DROP_j Register
            289. 14.8.3.1.2.289 CPSW3_CPSW_NU_CPSW_NU_STAT_IET_RX_ASSEMBLY_ERROR_REG_j Register
            290. 14.8.3.1.2.290 CPSW3_CPSW_NU_CPSW_NU_STAT_IET_RX_ASSEMBLY_OK_REG_j Register
            291. 14.8.3.1.2.291 CPSW3_CPSW_NU_CPSW_NU_STAT_IET_RX_SMD_ERROR_REG_j Register
            292. 14.8.3.1.2.292 CPSW3_CPSW_NU_CPSW_NU_STAT_IET_RX_FRAG_REG_j Register
            293. 14.8.3.1.2.293 CPSW3_CPSW_NU_CPSW_NU_STAT_IET_TX_HOLD_REG_j Register
            294. 14.8.3.1.2.294 CPSW3_CPSW_NU_CPSW_NU_STAT_IET_TX_FRAG_REG_j Register
            295. 14.8.3.1.2.295 CPSW3_CPSW_NU_CPSW_NU_STAT_TX_MEMORY_PROTECT_ERROR_j Register
            296. 14.8.3.1.2.296 CPSW3_CPSW_NU_CPSW_NU_STAT_ENET_PN_TX_PRI_REG_j_k Register
            297. 14.8.3.1.2.297 CPSW3_CPSW_NU_CPSW_NU_STAT_ENET_PN_TX_PRI_BCNT_REG_j_k Register
            298. 14.8.3.1.2.298 CPSW3_CPSW_NU_CPSW_NU_STAT_ENET_PN_TX_PRI_DROP_REG_j_k Register
            299. 14.8.3.1.2.299 CPSW3_CPSW_NU_CPSW_NU_STAT_ENET_PN_TX_PRI_DROP_BCNT_REG_j_k Register
            300. 14.8.3.1.2.300 CPSW3_CPSW_NU_CPTS_IDVER_REG Register
            301. 14.8.3.1.2.301 CPSW3_CPSW_NU_CPTS_CONTROL_REG Register
            302. 14.8.3.1.2.302 CPSW3_CPSW_NU_CPTS_RFTCLK_SEL_REG Register
            303. 14.8.3.1.2.303 CPSW3_CPSW_NU_CPTS_TS_PUSH_REG Register
            304. 14.8.3.1.2.304 CPSW3_CPSW_NU_CPTS_TS_LOAD_VAL_REG Register
            305. 14.8.3.1.2.305 CPSW3_CPSW_NU_CPTS_TS_LOAD_EN_REG Register
            306. 14.8.3.1.2.306 CPSW3_CPSW_NU_CPTS_TS_COMP_VAL_REG Register
            307. 14.8.3.1.2.307 CPSW3_CPSW_NU_CPTS_TS_COMP_LEN_REG Register
            308. 14.8.3.1.2.308 CPSW3_CPSW_NU_CPTS_INTSTAT_RAW_REG Register
            309. 14.8.3.1.2.309 CPSW3_CPSW_NU_CPTS_INTSTAT_MASKED_REG Register
            310. 14.8.3.1.2.310 CPSW3_CPSW_NU_CPTS_INT_ENABLE_REG Register
            311. 14.8.3.1.2.311 CPSW3_CPSW_NU_CPTS_TS_COMP_NUDGE_REG Register
            312. 14.8.3.1.2.312 CPSW3_CPSW_NU_CPTS_EVENT_POP_REG Register
            313. 14.8.3.1.2.313 CPSW3_CPSW_NU_CPTS_EVENT_0_REG Register
            314. 14.8.3.1.2.314 CPSW3_CPSW_NU_CPTS_EVENT_1_REG Register
            315. 14.8.3.1.2.315 CPSW3_CPSW_NU_CPTS_EVENT_2_REG Register
            316. 14.8.3.1.2.316 CPSW3_CPSW_NU_CPTS_EVENT_3_REG Register
            317. 14.8.3.1.2.317 CPSW3_CPSW_NU_CPTS_TS_LOAD_HIGH_VAL_REG Register
            318. 14.8.3.1.2.318 CPSW3_CPSW_NU_CPTS_TS_COMP_HIGH_VAL_REG Register
            319. 14.8.3.1.2.319 CPSW3_CPSW_NU_CPTS_TS_ADD_VAL_REG Register
            320. 14.8.3.1.2.320 CPSW3_CPSW_NU_CPTS_TS_PPM_LOW_VAL_REG Register
            321. 14.8.3.1.2.321 CPSW3_CPSW_NU_CPTS_TS_PPM_HIGH_VAL_REG Register
            322. 14.8.3.1.2.322 CPSW3_CPSW_NU_CPTS_TS_NUDGE_VAL_REG Register
            323. 14.8.3.1.2.323 CPSW3_CPSW_NU_CPTS_TS_CONFIG Register
            324. 14.8.3.1.2.324 CPSW3_CPSW_NU_ALE_MOD_VER Register
            325. 14.8.3.1.2.325 CPSW3_CPSW_NU_ALE_ALE_STATUS Register
            326. 14.8.3.1.2.326 CPSW3_CPSW_NU_ALE_ALE_CONTROL Register
            327. 14.8.3.1.2.327 CPSW3_CPSW_NU_ALE_ALE_CTRL2 Register
            328. 14.8.3.1.2.328 CPSW3_CPSW_NU_ALE_ALE_PRESCALE Register
            329. 14.8.3.1.2.329 CPSW3_CPSW_NU_ALE_ALE_AGING_CTRL Register
            330. 14.8.3.1.2.330 CPSW3_CPSW_NU_ALE_ALE_NXT_HDR Register
            331. 14.8.3.1.2.331 CPSW3_CPSW_NU_ALE_ALE_TBLCTL Register
            332. 14.8.3.1.2.332 CPSW3_CPSW_NU_ALE_ALE_TBLW2 Register
            333. 14.8.3.1.2.333 CPSW3_CPSW_NU_ALE_ALE_TBLW1 Register
            334. 14.8.3.1.2.334 CPSW3_CPSW_NU_ALE_ALE_TBLW0 Register
            335. 14.8.3.1.2.335 CPSW3_CPSW_NU_ALE_I0_ALE_PORTCTL0_j Register
            336. 14.8.3.1.2.336 CPSW3_CPSW_NU_ALE_ALE_UVLAN_MEMBER Register
            337. 14.8.3.1.2.337 CPSW3_CPSW_NU_ALE_ALE_UVLAN_URCAST Register
            338. 14.8.3.1.2.338 CPSW3_CPSW_NU_ALE_ALE_UVLAN_RMCAST Register
            339. 14.8.3.1.2.339 CPSW3_CPSW_NU_ALE_ALE_UVLAN_UNTAG Register
            340. 14.8.3.1.2.340 CPSW3_CPSW_NU_ALE_ALE_FAST_LUT Register
            341. 14.8.3.1.2.341 CPSW3_CPSW_NU_ALE_ALE_STAT_DIAG Register
            342. 14.8.3.1.2.342 CPSW3_CPSW_NU_ALE_ALE_OAM_LB_CTRL Register
            343. 14.8.3.1.2.343 CPSW3_CPSW_NU_ALE_EGRESSOP Register
            344. 14.8.3.1.2.344 CPSW3_CPSW_NU_ALE_POLICECFG0 Register
            345. 14.8.3.1.2.345 CPSW3_CPSW_NU_ALE_POLICECFG1 Register
            346. 14.8.3.1.2.346 CPSW3_CPSW_NU_ALE_POLICECFG2 Register
            347. 14.8.3.1.2.347 CPSW3_CPSW_NU_ALE_POLICECFG3 Register
            348. 14.8.3.1.2.348 CPSW3_CPSW_NU_ALE_POLICECFG4 Register
            349. 14.8.3.1.2.349 CPSW3_CPSW_NU_ALE_POLICECFG6 Register
            350. 14.8.3.1.2.350 CPSW3_CPSW_NU_ALE_POLICECFG7 Register
            351. 14.8.3.1.2.351 CPSW3_CPSW_NU_ALE_POLICETBLCTL Register
            352. 14.8.3.1.2.352 CPSW3_CPSW_NU_ALE_POLICECONTROL Register
            353. 14.8.3.1.2.353 CPSW3_CPSW_NU_ALE_POLICETESTCTL Register
            354. 14.8.3.1.2.354 CPSW3_CPSW_NU_ALE_POLICEHSTAT Register
            355. 14.8.3.1.2.355 CPSW3_CPSW_NU_ALE_THREADMAPDEF Register
            356. 14.8.3.1.2.356 CPSW3_CPSW_NU_ALE_THREADMAPCTL Register
            357. 14.8.3.1.2.357 CPSW3_CPSW_NU_ALE_THREADMAPVAL Register
            358. 14.8.3.1.2.358 CPSW3_CPSW_NU_CPTS_TS_GENF_COMP_LOW_REG_j Register
            359. 14.8.3.1.2.359 CPSW3_CPSW_NU_CPTS_TS_GENF_COMP_HIGH_REG_j Register
            360. 14.8.3.1.2.360 CPSW3_CPSW_NU_CPTS_TS_GENF_CONTROL_REG_j Register
            361. 14.8.3.1.2.361 CPSW3_CPSW_NU_CPTS_TS_GENF_LENGTH_REG_j Register
            362. 14.8.3.1.2.362 CPSW3_CPSW_NU_CPTS_TS_GENF_PPM_LOW_REG_j Register
            363. 14.8.3.1.2.363 CPSW3_CPSW_NU_CPTS_TS_GENF_PPM_HIGH_REG_j Register
            364. 14.8.3.1.2.364 CPSW3_CPSW_NU_CPTS_TS_GENF_NUDGE_REG_j Register
            365. 14.8.3.1.2.365 CPSW3_CPSW_NU_CPTS_TS_ESTF_COMP_LOW_REG_j Register
            366. 14.8.3.1.2.366 CPSW3_CPSW_NU_CPTS_TS_ESTF_COMP_HIGH_REG_j Register
            367. 14.8.3.1.2.367 CPSW3_CPSW_NU_CPTS_TS_ESTF_CONTROL_REG_j Register
            368. 14.8.3.1.2.368 CPSW3_CPSW_NU_CPTS_TS_ESTF_LENGTH_REG_j Register
            369. 14.8.3.1.2.369 CPSW3_CPSW_NU_CPTS_TS_ESTF_PPM_LOW_REG_j Register
            370. 14.8.3.1.2.370 CPSW3_CPSW_NU_CPTS_TS_ESTF_PPM_HIGH_REG_j Register
            371. 14.8.3.1.2.371 CPSW3_CPSW_NU_CPTS_TS_ESTF_NUDGE_REG_j Register
        2. 14.8.3.2 USB
          1. 14.8.3.2.1 USB Summaries
            1.         11651
            2.         11652
            3.         11653
            4.         11654
            5.         11655
            6.         11656
            7.         11657
            8.         11658
            9.         11659
            10.         11660
            11.         11661
            12.         11662
            13.         11663
            14.         11664
            15.         11665
            16.         11666
            17.         11667
            18.         11668
          2. 14.8.3.2.2 USB Registers
            1. 14.8.3.2.2.1   USB2SS_USB2SS_DEBUG_TRACE_TRACE_CTRL Register
            2. 14.8.3.2.2.2   USB2SS_USB2SS_DEBUG_TRACE_EP_TRB0_W0_j Register
            3. 14.8.3.2.2.3   USB2SS_USB2SS_DEBUG_TRACE_EP_TRB0_W1_j Register
            4. 14.8.3.2.2.4   USB2SS_USB2SS_DEBUG_TRACE_EP_TRB0_W2_j Register
            5. 14.8.3.2.2.5   USB2SS_USB2SS_DEBUG_TRACE_EP_TRB0_W3_j Register
            6. 14.8.3.2.2.6   USB2SS_USB2SS_DEBUG_TRACE_EP_TRB1_W0_j Register
            7. 14.8.3.2.2.7   USB2SS_USB2SS_DEBUG_TRACE_EP_TRB1_W1_j Register
            8. 14.8.3.2.2.8   USB2SS_USB2SS_DEBUG_TRACE_EP_TRB1_W2_j Register
            9. 14.8.3.2.2.9   USB2SS_USB2SS_DEBUG_TRACE_EP_TRB1_W3_j Register
            10. 14.8.3.2.2.10  USB2SS_USB2SS_DEBUG_TRACE_EP_TRB2_W0_j Register
            11. 14.8.3.2.2.11  USB2SS_USB2SS_DEBUG_TRACE_EP_TRB2_W1_j Register
            12. 14.8.3.2.2.12  USB2SS_USB2SS_DEBUG_TRACE_EP_TRB2_W2_j Register
            13. 14.8.3.2.2.13  USB2SS_USB2SS_DEBUG_TRACE_EP_TRB2_W3_j Register
            14. 14.8.3.2.2.14  USB2SS_USB2SS_DEBUG_TRACE_EP_TRB3_W0_j Register
            15. 14.8.3.2.2.15  USB2SS_USB2SS_DEBUG_TRACE_EP_TRB3_W1_j Register
            16. 14.8.3.2.2.16  USB2SS_USB2SS_DEBUG_TRACE_EP_TRB3_W2_j Register
            17. 14.8.3.2.2.17  USB2SS_USB2SS_DEBUG_TRACE_EP_TRB3_W3_j Register
            18. 14.8.3.2.2.18  USB2SS_USB2SS_CFG_REVISION Register
            19. 14.8.3.2.2.19  USB2SS_USB2SS_CFG_OVERCURRENT_CONTROL Register
            20. 14.8.3.2.2.20  USB2SS_USB2SS_CFG_PHY_CONFIG Register
            21. 14.8.3.2.2.21  USB2SS_USB2SS_CFG_PHY_TEST Register
            22. 14.8.3.2.2.22  USB2SS_USB2SS_CFG_CORE_STAT Register
            23. 14.8.3.2.2.23  USB2SS_USB2SS_CFG_HOST_VBUS_CTRL Register
            24. 14.8.3.2.2.24  USB2SS_USB2SS_CFG_MODE_CONTROL Register
            25. 14.8.3.2.2.25  USB2SS_USB2SS_CFG_WAKEUP_CONFIG Register
            26. 14.8.3.2.2.26  USB2SS_USB2SS_CFG_WAKEUP_STAT Register
            27. 14.8.3.2.2.27  USB2SS_USB2SS_CFG_OVERRIDE_CONFIG Register
            28. 14.8.3.2.2.28  USB2SS_USB2SS_CFG_IRQ_MISC_STATUS_RAW Register
            29. 14.8.3.2.2.29  USB2SS_USB2SS_CFG_IRQ_MISC_STATUS Register
            30. 14.8.3.2.2.30  USB2SS_USB2SS_CFG_IRQ_MISC_ENABLE_SET Register
            31. 14.8.3.2.2.31  USB2SS_USB2SS_CFG_IRQ_MISC_ENABLE_CLR Register
            32. 14.8.3.2.2.32  USB2SS_USB2SS_CFG_IRQ_MISC_EOI Register
            33. 14.8.3.2.2.33  USB2SS_USB2SS_CFG_INTR_TEST Register
            34. 14.8.3.2.2.34  USB2SS_USB2SS_CFG_VBUS_FILTER Register
            35. 14.8.3.2.2.35  USB2SS_USB2SS_CFG_VBUS_STAT Register
            36. 14.8.3.2.2.36  USB2SS_USB2SS_CFG_DEBUG_CFG Register
            37. 14.8.3.2.2.37  USB2SS_USB2SS_CFG_DEBUG_DATA Register
            38. 14.8.3.2.2.38  USB2SS_USB2SS_CFG_HOST_HUB_CTRL Register
            39. 14.8.3.2.2.39  USB2SS_PHY2_AFE_TX_REG0 Register
            40. 14.8.3.2.2.40  USB2SS_PHY2_AFE_TX_REG1 Register
            41. 14.8.3.2.2.41  USB2SS_PHY2_AFE_TX_REG2 Register
            42. 14.8.3.2.2.42  USB2SS_PHY2_AFE_TX_REG3 Register
            43. 14.8.3.2.2.43  USB2SS_PHY2_AFE_TX_REG4 Register
            44. 14.8.3.2.2.44  USB2SS_PHY2_AFE_TX_REG5 Register
            45. 14.8.3.2.2.45  USB2SS_PHY2_AFE_TX_REG6 Register
            46. 14.8.3.2.2.46  USB2SS_PHY2_AFE_TX_REG7 Register
            47. 14.8.3.2.2.47  USB2SS_PHY2_AFE_TX_REG8 Register
            48. 14.8.3.2.2.48  USB2SS_PHY2_AFE_TX_REG9 Register
            49. 14.8.3.2.2.49  USB2SS_PHY2_AFE_TX_REG10 Register
            50. 14.8.3.2.2.50  USB2SS_PHY2_AFE_TX_REG11 Register
            51. 14.8.3.2.2.51  USB2SS_PHY2_AFE_TX_REG12 Register
            52. 14.8.3.2.2.52  USB2SS_PHY2_AFE_RX_REG0 Register
            53. 14.8.3.2.2.53  USB2SS_PHY2_AFE_RX_REG1 Register
            54. 14.8.3.2.2.54  USB2SS_PHY2_AFE_RX_REG2 Register
            55. 14.8.3.2.2.55  USB2SS_PHY2_AFE_RX_REG3 Register
            56. 14.8.3.2.2.56  USB2SS_PHY2_AFE_RX_REG4 Register
            57. 14.8.3.2.2.57  USB2SS_PHY2_AFE_RX_REG5 Register
            58. 14.8.3.2.2.58  USB2SS_PHY2_AFE_RX_REG6 Register
            59. 14.8.3.2.2.59  USB2SS_PHY2_AFE_TX_REG13 Register
            60. 14.8.3.2.2.60  USB2SS_PHY2_AFE_TX_REG14 Register
            61. 14.8.3.2.2.61  USB2SS_PHY2_AFE_RX_REG7 Register
            62. 14.8.3.2.2.62  USB2SS_PHY2_AFE_RX_REG8 Register
            63. 14.8.3.2.2.63  USB2SS_PHY2_AFE_UNUSED_REG0 Register
            64. 14.8.3.2.2.64  USB2SS_PHY2_AFE_UNUSED_REG1 Register
            65. 14.8.3.2.2.65  USB2SS_PHY2_AFE_BG_REG0 Register
            66. 14.8.3.2.2.66  USB2SS_PHY2_AFE_BG_REG1 Register
            67. 14.8.3.2.2.67  USB2SS_PHY2_AFE_BG_REG2 Register
            68. 14.8.3.2.2.68  USB2SS_PHY2_AFE_BG_REG3 Register
            69. 14.8.3.2.2.69  USB2SS_PHY2_AFE_CALIB_REG0 Register
            70. 14.8.3.2.2.70  USB2SS_PHY2_AFE_BC_REG0 Register
            71. 14.8.3.2.2.71  USB2SS_PHY2_AFE_BC_REG1 Register
            72. 14.8.3.2.2.72  USB2SS_PHY2_AFE_BC_REG2 Register
            73. 14.8.3.2.2.73  USB2SS_PHY2_AFE_BC_REG3 Register
            74. 14.8.3.2.2.74  USB2SS_PHY2_AFE_BC_REG4 Register
            75. 14.8.3.2.2.75  USB2SS_PHY2_AFE_BC_REG5 Register
            76. 14.8.3.2.2.76  USB2SS_PHY2_AFE_BC_REG6 Register
            77. 14.8.3.2.2.77  USB2SS_PHY2_AFE_PLL_REG0 Register
            78. 14.8.3.2.2.78  USB2SS_PHY2_AFE_PLL_REG1 Register
            79. 14.8.3.2.2.79  USB2SS_PHY2_AFE_PLL_REG2 Register
            80. 14.8.3.2.2.80  USB2SS_PHY2_AFE_PLL_REG3 Register
            81. 14.8.3.2.2.81  USB2SS_PHY2_AFE_PLL_REG4 Register
            82. 14.8.3.2.2.82  USB2SS_PHY2_AFE_PLL_REG5 Register
            83. 14.8.3.2.2.83  USB2SS_PHY2_AFE_BG_REG4 Register
            84. 14.8.3.2.2.84  USB2SS_PHY2_AFE_CALIB_REG1 Register
            85. 14.8.3.2.2.85  USB2SS_PHY2_AFE_BC_REG7 Register
            86. 14.8.3.2.2.86  USB2SS_PHY2_AFE_PLL_REG6 Register
            87. 14.8.3.2.2.87  USB2SS_PHY2_AFE_UNUSED_REG2 Register
            88. 14.8.3.2.2.88  USB2SS_PHY2_AFE_UNUSED_REG3 Register
            89. 14.8.3.2.2.89  USB2SS_PHY2_PLL_REG0 Register
            90. 14.8.3.2.2.90  USB2SS_PHY2_PLL_REG1 Register
            91. 14.8.3.2.2.91  USB2SS_PHY2_PLL_REG2 Register
            92. 14.8.3.2.2.92  USB2SS_PHY2_PLL_REG3 Register
            93. 14.8.3.2.2.93  USB2SS_PHY2_PLL_REG4 Register
            94. 14.8.3.2.2.94  USB2SS_PHY2_PLL_REG5 Register
            95. 14.8.3.2.2.95  USB2SS_PHY2_PLL_REG6 Register
            96. 14.8.3.2.2.96  USB2SS_PHY2_PLL_REG7 Register
            97. 14.8.3.2.2.97  USB2SS_PHY2_PLL_REG8 Register
            98. 14.8.3.2.2.98  USB2SS_PHY2_PLL_REG9 Register
            99. 14.8.3.2.2.99  USB2SS_PHY2_PLL_REG10 Register
            100. 14.8.3.2.2.100 USB2SS_PHY2_PLL_REG11 Register
            101. 14.8.3.2.2.101 USB2SS_PHY2_PLL_REG12 Register
            102. 14.8.3.2.2.102 USB2SS_PHY2_PLL_REG13 Register
            103. 14.8.3.2.2.103 USB2SS_PHY2_PLL_REG14 Register
            104. 14.8.3.2.2.104 USB2SS_PHY2_PLL_UNUSED_REG0 Register
            105. 14.8.3.2.2.105 USB2SS_PHY2_PLL_UNUSED_REG1 Register
            106. 14.8.3.2.2.106 USB2SS_PHY2_PLL_REG15 Register
            107. 14.8.3.2.2.107 USB2SS_PHY2_PLL_REG16 Register
            108. 14.8.3.2.2.108 USB2SS_PHY2_PLL_UNUSED_REG2 Register
            109. 14.8.3.2.2.109 USB2SS_PHY2_CALIB_REG0 Register
            110. 14.8.3.2.2.110 USB2SS_PHY2_CALIB_REG1 Register
            111. 14.8.3.2.2.111 USB2SS_PHY2_BC_REG0 Register
            112. 14.8.3.2.2.112 USB2SS_PHY2_BC_REG1 Register
            113. 14.8.3.2.2.113 USB2SS_PHY2_BC_REG2 Register
            114. 14.8.3.2.2.114 USB2SS_PHY2_BC_REG3 Register
            115. 14.8.3.2.2.115 USB2SS_PHY2_BC_REG4 Register
            116. 14.8.3.2.2.116 USB2SS_PHY2_BC_REG5 Register
            117. 14.8.3.2.2.117 USB2SS_PHY2_BC_REG6 Register
            118. 14.8.3.2.2.118 USB2SS_PHY2_BC_REG7 Register
            119. 14.8.3.2.2.119 USB2SS_PHY2_TED_REG0 Register
            120. 14.8.3.2.2.120 USB2SS_PHY2_TED_REG1 Register
            121. 14.8.3.2.2.121 USB2SS_PHY2_TED_REG2 Register
            122. 14.8.3.2.2.122 USB2SS_PHY2_CALIB_REG2 Register
            123. 14.8.3.2.2.123 USB2SS_PHY2_CALIB_REG3 Register
            124. 14.8.3.2.2.124 USB2SS_PHY2_BC_REG8 Register
            125. 14.8.3.2.2.125 USB2SS_PHY2_BC_REG9 Register
            126. 14.8.3.2.2.126 USB2SS_PHY2_BC_REG10 Register
            127. 14.8.3.2.2.127 USB2SS_PHY2_BC_REG11 Register
            128. 14.8.3.2.2.128 USB2SS_PHY2_BC_REG12 Register
            129. 14.8.3.2.2.129 USB2SS_PHY2_TED_REG3 Register
            130. 14.8.3.2.2.130 USB2SS_PHY2_TED_REG4 Register
            131. 14.8.3.2.2.131 USB2SS_PHY2_DIG_UNUSED_REG0 Register
            132. 14.8.3.2.2.132 USB2SS_PHY2_DIG_UNUSED_REG1 Register
            133. 14.8.3.2.2.133 USB2SS_PHY2_DIG_UNUSED_REG2 Register
            134. 14.8.3.2.2.134 USB2SS_PHY2_DIG_UNUSED_REG3 Register
            135. 14.8.3.2.2.135 USB2SS_PHY2_INTERRUPT_REG1 Register
            136. 14.8.3.2.2.136 USB2SS_PHY2_INTERRUPT_REG2 Register
            137. 14.8.3.2.2.137 USB2SS_PHY2_RX_REG0 Register
            138. 14.8.3.2.2.138 USB2SS_PHY2_RX_REG1 Register
            139. 14.8.3.2.2.139 USB2SS_PHY2_TX_REG0 Register
            140. 14.8.3.2.2.140 USB2SS_PHY2_TX_REG1 Register
            141. 14.8.3.2.2.141 USB2SS_PHY2_CDR_REG0 Register
            142. 14.8.3.2.2.142 USB2SS_PHY2_CDR_REG1 Register
            143. 14.8.3.2.2.143 USB2SS_PHY2_CDR_REG2 Register
            144. 14.8.3.2.2.144 USB2SS_PHY2_CDR_REG3 Register
            145. 14.8.3.2.2.145 USB2SS_PHY2_CDR_REG4 Register
            146. 14.8.3.2.2.146 USB2SS_PHY2_CDR_REG5 Register
            147. 14.8.3.2.2.147 USB2SS_PHY2_CDR_REG6 Register
            148. 14.8.3.2.2.148 USB2SS_PHY2_CDR_REG7 Register
            149. 14.8.3.2.2.149 USB2SS_PHY2_CDR_REG8 Register
            150. 14.8.3.2.2.150 USB2SS_PHY2_RX_REG2 Register
            151. 14.8.3.2.2.151 USB2SS_PHY2_RX_REG3 Register
            152. 14.8.3.2.2.152 USB2SS_PHY2_RX_REG4 Register
            153. 14.8.3.2.2.153 USB2SS_PHY2_RX_REG5 Register
            154. 14.8.3.2.2.154 USB2SS_PHY2_RX_REG6 Register
            155. 14.8.3.2.2.155 USB2SS_PHY2_RX_REG7 Register
            156. 14.8.3.2.2.156 USB2SS_PHY2_TX_REG2 Register
            157. 14.8.3.2.2.157 USB2SS_PHY2_TX_REG3 Register
            158. 14.8.3.2.2.158 USB2SS_PHY2_TX_REG4 Register
            159. 14.8.3.2.2.159 USB2SS_PHY2_CDR_REG9 Register
            160. 14.8.3.2.2.160 USB2SS_PHY2_CDR_REG10 Register
            161. 14.8.3.2.2.161 USB2SS_PHY2_CDR_REG11 Register
            162. 14.8.3.2.2.162 USB2SS_PHY2_CDR_RE12 Register
            163. 14.8.3.2.2.163 USB2SS_PHY2_DIG_TXRX_UNUSED_REG0 Register
            164. 14.8.3.2.2.164 USB2SS_PHY2_DIG_TXRX_UNUSED_REG1 Register
            165. 14.8.3.2.2.165 USB2SS_PHY2_DIG_TXRX_UNUSED_REG2 Register
            166. 14.8.3.2.2.166 USB2SS_PHY2_DIG_TXRX_UNUSED_REG3 Register
            167. 14.8.3.2.2.167 USB2SS_PHY2_UTMI_REG0 Register
            168. 14.8.3.2.2.168 USB2SS_PHY2_UTMI_REG1 Register
            169. 14.8.3.2.2.169 USB2SS_PHY2_UTMI_REG2 Register
            170. 14.8.3.2.2.170 USB2SS_PHY2_UTMI_REG3 Register
            171. 14.8.3.2.2.171 USB2SS_PHY2_UTMI_REG4 Register
            172. 14.8.3.2.2.172 USB2SS_PHY2_UTMI_REG5 Register
            173. 14.8.3.2.2.173 USB2SS_PHY2_UTMI_REG6 Register
            174. 14.8.3.2.2.174 USB2SS_PHY2_UTMI_REG7 Register
            175. 14.8.3.2.2.175 USB2SS_PHY2_UTMI_REG8 Register
            176. 14.8.3.2.2.176 USB2SS_PHY2_UTMI_REG9 Register
            177. 14.8.3.2.2.177 USB2SS_PHY2_UTMI_REG10 Register
            178. 14.8.3.2.2.178 USB2SS_PHY2_UTMI_REG11 Register
            179. 14.8.3.2.2.179 USB2SS_PHY2_UTMI_REG12 Register
            180. 14.8.3.2.2.180 USB2SS_PHY2_UTMI_REG13 Register
            181. 14.8.3.2.2.181 USB2SS_PHY2_UTMI_REG14 Register
            182. 14.8.3.2.2.182 USB2SS_PHY2_UTMI_REG15 Register
            183. 14.8.3.2.2.183 USB2SS_PHY2_UTMI_REG16 Register
            184. 14.8.3.2.2.184 USB2SS_PHY2_UTMI_REG17 Register
            185. 14.8.3.2.2.185 USB2SS_PHY2_UTMI_REG18 Register
            186. 14.8.3.2.2.186 USB2SS_PHY2_UTMI_REG19 Register
            187. 14.8.3.2.2.187 USB2SS_PHY2_UTMI_REG20 Register
            188. 14.8.3.2.2.188 USB2SS_PHY2_UTMI_REG21 Register
            189. 14.8.3.2.2.189 USB2SS_PHY2_UTMI_REG22 Register
            190. 14.8.3.2.2.190 USB2SS_PHY2_UTMI_REG23 Register
            191. 14.8.3.2.2.191 USB2SS_PHY2_UTMI_REG24 Register
            192. 14.8.3.2.2.192 USB2SS_PHY2_UTMI_REG25 Register
            193. 14.8.3.2.2.193 USB2SS_PHY2_UTMI_REG26 Register
            194. 14.8.3.2.2.194 USB2SS_PHY2_UTMI_REG27 Register
            195. 14.8.3.2.2.195 USB2SS_PHY2_UTMI_REG28 Register
            196. 14.8.3.2.2.196 USB2SS_PHY2_UTMI_REG29 Register
            197. 14.8.3.2.2.197 USB2SS_PHY2_UTMI_REG30 Register
            198. 14.8.3.2.2.198 USB2SS_PHY2_UTMI_UNUSED_REG0 Register
            199. 14.8.3.2.2.199 USB2SS_PHY2_UTMI_UNUSED_REG1 Register
            200. 14.8.3.2.2.200 USB2SS_PHY2_UTMI_UNUSED_REG2 Register
            201. 14.8.3.2.2.201 USB2SS_PHY2_UTMI_UNUSED_REG3 Register
            202. 14.8.3.2.2.202 USB2SS_PHY2_UTMI_REG31 Register
            203. 14.8.3.2.2.203 USB2SS_PHY2_UTMI_REG32 Register
            204. 14.8.3.2.2.204 USB2SS_PHY2_UTMI_REG33 Register
            205. 14.8.3.2.2.205 USB2SS_PHY2_UTMI_REG34 Register
            206. 14.8.3.2.2.206 USB2SS_PHY2_UTMI_REG35 Register
            207. 14.8.3.2.2.207 USB2SS_PHY2_UTMI_REG36 Register
            208. 14.8.3.2.2.208 USB2SS_PHY2_UTMI_REG37 Register
            209. 14.8.3.2.2.209 USB2SS_PHY2_UTMI_REG38 Register
            210. 14.8.3.2.2.210 USB2SS_PHY2_UTMI_REG39 Register
            211. 14.8.3.2.2.211 USB2SS_PHY2_UTMI_REG40 Register
            212. 14.8.3.2.2.212 USB2SS_PHY2_UTMI_REG41 Register
            213. 14.8.3.2.2.213 USB2SS_PHY2_UTMI_REG42 Register
            214. 14.8.3.2.2.214 USB2SS_PHY2_UTMI_REG43 Register
            215. 14.8.3.2.2.215 USB2SS_PHY2_UTMI_REG44 Register
            216. 14.8.3.2.2.216 USB2SS_PHY2_UTMI_REG45 Register
            217. 14.8.3.2.2.217 USB2SS_PHY2_UTMI_REG46 Register
            218. 14.8.3.2.2.218 USB2SS_PHY2_UTMI_REG47 Register
            219. 14.8.3.2.2.219 USB2SS_PHY2_UTMI_REG48 Register
            220. 14.8.3.2.2.220 USB2SS_PHY2_UTMI_REG49 Register
            221. 14.8.3.2.2.221 USB2SS_PHY2_UTMI_REG50 Register
            222. 14.8.3.2.2.222 USB2SS_PHY2_UTMI_REG51 Register
            223. 14.8.3.2.2.223 USB2SS_PHY2_UTMI_REG52 Register
            224. 14.8.3.2.2.224 USB2SS_PHY2_UTMI_REG53 Register
            225. 14.8.3.2.2.225 USB2SS_PHY2_UTMI_REG54 Register
            226. 14.8.3.2.2.226 USB2SS_PHY2_UTMI_REG55 Register
            227. 14.8.3.2.2.227 USB2SS_PHY2_UTMI_REG56 Register
            228. 14.8.3.2.2.228 USB2SS_PHY2_UTMI_REG57 Register
            229. 14.8.3.2.2.229 USB2SS_PHY2_UTMI_REG58 Register
            230. 14.8.3.2.2.230 USB2SS_PHY2_UTMI_REG59 Register
            231. 14.8.3.2.2.231 USB2SS_PHY2_UTMI_UNUSED_REG6 Register
            232. 14.8.3.2.2.232 USB2SS_PHY2_UTMI_UNUSED_REG7 Register
            233. 14.8.3.2.2.233 ECC_AGGR_REV Register
            234. 14.8.3.2.2.234 ECC_AGGR_VECTOR Register
            235. 14.8.3.2.2.235 ECC_AGGR_STAT Register
            236. 14.8.3.2.2.236 ECC_AGGR_RESERVED_SVBUS_j Register
            237. 14.8.3.2.2.237 ECC_AGGR_SEC_EOI_REG Register
            238. 14.8.3.2.2.238 ECC_AGGR_SEC_STATUS_REG0 Register
            239. 14.8.3.2.2.239 ECC_AGGR_SEC_ENABLE_SET_REG0 Register
            240. 14.8.3.2.2.240 ECC_AGGR_SEC_ENABLE_CLR_REG0 Register
            241. 14.8.3.2.2.241 ECC_AGGR_DED_EOI_REG Register
            242. 14.8.3.2.2.242 ECC_AGGR_DED_STATUS_REG0 Register
            243. 14.8.3.2.2.243 ECC_AGGR_DED_ENABLE_SET_REG0 Register
            244. 14.8.3.2.2.244 ECC_AGGR_DED_ENABLE_CLR_REG0 Register
            245. 14.8.3.2.2.245 ECC_AGGR_AGGR_ENABLE_SET Register
            246. 14.8.3.2.2.246 ECC_AGGR_AGGR_ENABLE_CLR Register
            247. 14.8.3.2.2.247 ECC_AGGR_AGGR_STATUS_SET Register
            248. 14.8.3.2.2.248 ECC_AGGR_AGGR_STATUS_CLR Register
            249. 14.8.3.2.2.249 USB2SS_CAP_CAPLENGTH Register
            250. 14.8.3.2.2.250 USB2SS_CAP_HCSPARAMS1 Register
            251. 14.8.3.2.2.251 USB2SS_CAP_HCSPARAMS2 Register
            252. 14.8.3.2.2.252 USB2SS_CAP_HCSPARAMS3 Register
            253. 14.8.3.2.2.253 USB2SS_CAP_HCCPARAMS1 Register
            254. 14.8.3.2.2.254 USB2SS_CAP_DBOFF Register
            255. 14.8.3.2.2.255 USB2SS_CAP_RTSOFF Register
            256. 14.8.3.2.2.256 USB2SS_CAP_HCCPARAMS2 Register
            257. 14.8.3.2.2.257 USB2SS_OPER_USBCMD Register
            258. 14.8.3.2.2.258 USB2SS_OPER_USBSTS Register
            259. 14.8.3.2.2.259 USB2SS_OPER_PAGESIZE Register
            260. 14.8.3.2.2.260 USB2SS_OPER_DNCTRL Register
            261. 14.8.3.2.2.261 USB2SS_OPER_CRCR_LO Register
            262. 14.8.3.2.2.262 USB2SS_OPER_CRCR_HI Register
            263. 14.8.3.2.2.263 USB2SS_OPER_DCBAAP_LO Register
            264. 14.8.3.2.2.264 USB2SS_OPER_DCBAAP_HI Register
            265. 14.8.3.2.2.265 USB2SS_OPER_CONFIG Register
            266. 14.8.3.2.2.266 USB2SS_PORT_XHCI_PORT_20_PORTSC_20 Register
            267. 14.8.3.2.2.267 USB2SS_PORT_XHCI_PORT_20_PORTPMSC_20 Register
            268. 14.8.3.2.2.268 USB2SS_PORT_XHCI_PORT_20_PORTLI_20 Register
            269. 14.8.3.2.2.269 USB2SS_PORT_XHCI_PORT_20_PORTHLPMC_20 Register
            270. 14.8.3.2.2.270 USB2SS_PORT_XHCI_PORT_30_PORTPMSC_30 Register
            271. 14.8.3.2.2.271 USB2SS_PORT_XHCI_PORT_30_PORTLI_30 Register
            272. 14.8.3.2.2.272 USB2SS_PORT_XHCI_PORT_30_PORTHLPMC_30 Register
            273. 14.8.3.2.2.273 USB2SS_RUNTIME_MFINDEX Register
            274. 14.8.3.2.2.274 USB2SS_RUNTIME_RSVDZ Register
            275. 14.8.3.2.2.275 USB2SS_INTR_XHCI_INTR_IMAN_j Register
            276. 14.8.3.2.2.276 USB2SS_INTR_XHCI_INTR_IMOD_j Register
            277. 14.8.3.2.2.277 USB2SS_INTR_XHCI_INTR_ERSTSZ_j Register
            278. 14.8.3.2.2.278 USB2SS_INTR_XHCI_INTR_RSVDP_j Register
            279. 14.8.3.2.2.279 USB2SS_INTR_XHCI_INTR_ERSTBA_LO_j Register
            280. 14.8.3.2.2.280 USB2SS_INTR_XHCI_INTR_ERSTBA_HI_j Register
            281. 14.8.3.2.2.281 USB2SS_INTR_XHCI_INTR_ERDP_LO_j Register
            282. 14.8.3.2.2.282 USB2SS_INTR_XHCI_INTR_ERDP_HI_j Register
            283. 14.8.3.2.2.283 USB2SS_DBARR_XHCI_DB_DB_j Register
            284. 14.8.3.2.2.284 USB2SS_EXTCAP_USBLEGSUP Register
            285. 14.8.3.2.2.285 USB2SS_EXTCAP_USBLEGCTLSTS Register
            286. 14.8.3.2.2.286 USB2SS_SUPPRTCAP2_SUPTPRT2_DW0 Register
            287. 14.8.3.2.2.287 USB2SS_SUPPRTCAP2_SUPTPRT2_DW1 Register
            288. 14.8.3.2.2.288 USB2SS_SUPPRTCAP2_SUPTPRT2_DW2 Register
            289. 14.8.3.2.2.289 USB2SS_SUPPRTCAP2_SUPTPRT2_DW3 Register
            290. 14.8.3.2.2.290 USB2SS_SUPPRTCAP3_SUPTPRT3_DW0 Register
            291. 14.8.3.2.2.291 USB2SS_SUPPRTCAP3_SUPTPRT3_DW1 Register
            292. 14.8.3.2.2.292 USB2SS_SUPPRTCAP3_SUPTPRT3_DW2 Register
            293. 14.8.3.2.2.293 USB2SS_SUPPRTCAP3_SUPTPRT3_DW3 Register
            294. 14.8.3.2.2.294 USB2SS_GBL_GSBUSCFG0 Register
            295. 14.8.3.2.2.295 USB2SS_GBL_GSBUSCFG1 Register
            296. 14.8.3.2.2.296 USB2SS_GBL_GTXTHRCFG Register
            297. 14.8.3.2.2.297 USB2SS_GBL_GRXTHRCFG Register
            298. 14.8.3.2.2.298 USB2SS_GBL_GCTL Register
            299. 14.8.3.2.2.299 USB2SS_GBL_GPMSTS Register
            300. 14.8.3.2.2.300 USB2SS_GBL_GSTS Register
            301. 14.8.3.2.2.301 USB2SS_GBL_GUCTL1 Register
            302. 14.8.3.2.2.302 USB2SS_GBL_GSNPSID Register
            303. 14.8.3.2.2.303 USB2SS_GBL_GGPIO Register
            304. 14.8.3.2.2.304 USB2SS_GBL_GUID Register
            305. 14.8.3.2.2.305 USB2SS_GBL_GUCTL Register
            306. 14.8.3.2.2.306 USB2SS_GBL_GBUSERRADDRLO Register
            307. 14.8.3.2.2.307 USB2SS_GBL_GBUSERRADDRHI Register
            308. 14.8.3.2.2.308 USB2SS_GBL_GPRTBIMAPLO Register
            309. 14.8.3.2.2.309 USB2SS_GBL_GPRTBIMAPHI Register
            310. 14.8.3.2.2.310 USB2SS_GBL_GHWPARAMS0 Register
            311. 14.8.3.2.2.311 USB2SS_GBL_GHWPARAMS1 Register
            312. 14.8.3.2.2.312 USB2SS_GBL_GHWPARAMS2 Register
            313. 14.8.3.2.2.313 USB2SS_GBL_GHWPARAMS3 Register
            314. 14.8.3.2.2.314 USB2SS_GBL_GHWPARAMS4 Register
            315. 14.8.3.2.2.315 USB2SS_GBL_GHWPARAMS5 Register
            316. 14.8.3.2.2.316 USB2SS_GBL_GHWPARAMS6 Register
            317. 14.8.3.2.2.317 USB2SS_GBL_GHWPARAMS7 Register
            318. 14.8.3.2.2.318 USB2SS_GBL_GDBGFIFOSPACE Register
            319. 14.8.3.2.2.319 USB2SS_GBL_GDBGLTSSM Register
            320. 14.8.3.2.2.320 USB2SS_GBL_GDBGLNMCC Register
            321. 14.8.3.2.2.321 USB2SS_GBL_GDBGBMU Register
            322. 14.8.3.2.2.322 USB2SS_GBL_GDBGLSPMUX_HST Register
            323. 14.8.3.2.2.323 USB2SS_GBL_GDBGLSP Register
            324. 14.8.3.2.2.324 USB2SS_GBL_GDBGEPINFO0 Register
            325. 14.8.3.2.2.325 USB2SS_GBL_GDBGEPINFO1 Register
            326. 14.8.3.2.2.326 USB2SS_GBL_GPRTBIMAP_HSLO Register
            327. 14.8.3.2.2.327 USB2SS_GBL_GPRTBIMAP_HSHI Register
            328. 14.8.3.2.2.328 USB2SS_GBL_GPRTBIMAP_FSLO Register
            329. 14.8.3.2.2.329 USB2SS_GBL_GPRTBIMAP_FSHI Register
            330. 14.8.3.2.2.330 USB2SS_GBL_RESERVED_94 Register
            331. 14.8.3.2.2.331 USB2SS_GBL_RESERVED_98 Register
            332. 14.8.3.2.2.332 USB2SS_GBL_GUCTL2 Register
            333. 14.8.3.2.2.333 USB2SS_GBL_GHWPARAMS8 Register
            334. 14.8.3.2.2.334 USB2SS_GBL_GUCTL3 Register
            335. 14.8.3.2.2.335 USB2SS_GBL_GTXFIFOPRIDEV Register
            336. 14.8.3.2.2.336 USB2SS_GBL_GTXFIFOPRIHST Register
            337. 14.8.3.2.2.337 USB2SS_GBL_GRXFIFOPRIHST Register
            338. 14.8.3.2.2.338 USB2SS_GBL_GDMAHLRATIO Register
            339. 14.8.3.2.2.339 USB2SS_GBL_GFLADJ Register
            340. 14.8.3.2.2.340 USB2SS_GBL_GPHY_GUSB2PHYCFG Register
            341. 14.8.3.2.2.341 USB2SS_GBL_GI2C_GUSB2I2CCTL Register
            342. 14.8.3.2.2.342 USB2SS_GBL_GULPI_GUSB2PHYACC_ULPI Register
            343. 14.8.3.2.2.343 USB2SS_GBL_GPIPE_GUSB3PIPECTL Register
            344. 14.8.3.2.2.344 USB2SS_GBL_GTXFIFO_GTXFIFOSIZ0 Register
            345. 14.8.3.2.2.345 USB2SS_GBL_GTXFIFO_GTXFIFOSIZ1 Register
            346. 14.8.3.2.2.346 USB2SS_GBL_GTXFIFO_GTXFIFOSIZ2 Register
            347. 14.8.3.2.2.347 USB2SS_GBL_GTXFIFO_GTXFIFOSIZ3 Register
            348. 14.8.3.2.2.348 USB2SS_GBL_GTXFIFO_GTXFIFOSIZ4 Register
            349. 14.8.3.2.2.349 USB2SS_GBL_GTXFIFO_GTXFIFOSIZ5 Register
            350. 14.8.3.2.2.350 USB2SS_GBL_GTXFIFO_GTXFIFOSIZ6 Register
            351. 14.8.3.2.2.351 USB2SS_GBL_GTXFIFO_GTXFIFOSIZ7 Register
            352. 14.8.3.2.2.352 USB2SS_GBL_GTXFIFO_GTXFIFOSIZ8 Register
            353. 14.8.3.2.2.353 USB2SS_GBL_GTXFIFO_GTXFIFOSIZ9 Register
            354. 14.8.3.2.2.354 USB2SS_GBL_GTXFIFO_GTXFIFOSIZ10 Register
            355. 14.8.3.2.2.355 USB2SS_GBL_GTXFIFO_GTXFIFOSIZ11 Register
            356. 14.8.3.2.2.356 USB2SS_GBL_GTXFIFO_GTXFIFOSIZ12 Register
            357. 14.8.3.2.2.357 USB2SS_GBL_GTXFIFO_GTXFIFOSIZ13 Register
            358. 14.8.3.2.2.358 USB2SS_GBL_GTXFIFO_GTXFIFOSIZ14 Register
            359. 14.8.3.2.2.359 USB2SS_GBL_GTXFIFO_GTXFIFOSIZ15 Register
            360. 14.8.3.2.2.360 USB2SS_GBL_GRXFIFO_GRXFIFOSIZ0 Register
            361. 14.8.3.2.2.361 USB2SS_GBL_GRXFIFO_GRXFIFOSIZ1 Register
            362. 14.8.3.2.2.362 USB2SS_GBL_GRXFIFO_GRXFIFOSIZ2 Register
            363. 14.8.3.2.2.363 USB2SS_GBL_GEVNT_GEVNTADRLO_j Register
            364. 14.8.3.2.2.364 USB2SS_GBL_GEVNT_GEVNTADRHI_j Register
            365. 14.8.3.2.2.365 USB2SS_GBL_GEVNT_GEVNTSIZ_j Register
            366. 14.8.3.2.2.366 USB2SS_GBL_GEVNT_GEVNTCOUNT_j Register
            367. 14.8.3.2.2.367 USB2SS_GBL_GRHB_GUSB2RHBCTL Register
            368. 14.8.3.2.2.368 USB2SS_DEV_DCFG Register
            369. 14.8.3.2.2.369 USB2SS_DEV_DCTL Register
            370. 14.8.3.2.2.370 USB2SS_DEV_DEVTEN Register
            371. 14.8.3.2.2.371 USB2SS_DEV_DSTS Register
            372. 14.8.3.2.2.372 USB2SS_DEV_DGCMDPAR Register
            373. 14.8.3.2.2.373 USB2SS_DEV_DGCMD Register
            374. 14.8.3.2.2.374 USB2SS_DEV_DALEPENA Register
            375. 14.8.3.2.2.375 USB2SS_DEV_DEV_RESERVED_RSVD_j Register
            376. 14.8.3.2.2.376 USB2SS_DEV_DEPCMDPAR_EP_DEPCMDPAR2_j Register
            377. 14.8.3.2.2.377 USB2SS_DEV_DEPCMDPAR_EP_DEPCMDPAR1_j Register
            378. 14.8.3.2.2.378 USB2SS_DEV_DEPCMDPAR_EP_DEPCMDPAR0_j Register
            379. 14.8.3.2.2.379 USB2SS_DEV_DEPCMDPAR_EP_DEPCMD_j Register
            380. 14.8.3.2.2.380 USB2SS_DEV_DEV_INTR_DEV_IMOD_j Register
            381. 14.8.3.2.2.381 USB2SS_LINK_LINK_LU1LFPSRXTIM Register
            382. 14.8.3.2.2.382 USB2SS_LINK_LINK_LINK_SETTINGS Register
            383. 14.8.3.2.2.383 USB2SS_LINK_LINK_LLUCTL Register
            384. 14.8.3.2.2.384 USB2SS_LINK_LINK_LPTMDPDELAY Register
            385. 14.8.3.2.2.385 USB2SS_DEBUG_DEBUG_U3RHBDBG Register
            386. 14.8.3.2.2.386 USB2SS_DEBUG_RAM0_RAM0_j Register
      4. 14.8.4 Memory Interfaces Registers
        1. 14.8.4.1 FSS
          1. 14.8.4.1.1 FSS Summaries
            1.         12059
          2. 14.8.4.1.2 FSS Registers
            1. 14.8.4.1.2.1 FSS_GENREGS_REVISION Register
        2. 14.8.4.2 FSS_FSAS_0
          1. 14.8.4.2.1 FSS_FSAS_0 Summaries
            1.         12064
            2.         12065
            3.         12066
            4.         12067
            5.         12068
          2. 14.8.4.2.2 FSS_FSAS_0 Registers
            1. 14.8.4.2.2.1   FSS_FSAS_GENREGS_REVISION Register
            2. 14.8.4.2.2.2   FSS_FSAS_GENREGS_SYSCONFIG Register
            3. 14.8.4.2.2.3   FSS_FSAS_GENREGS_FRAG_ADR Register
            4. 14.8.4.2.2.4   FSS_FSAS_GENREGS_FRAG_CTL Register
            5. 14.8.4.2.2.5   FSS_FSAS_GENREGS_IRQ_EOI Register
            6. 14.8.4.2.2.6   FSS_FSAS_GENREGS_IRQ_STATUS_RAW Register
            7. 14.8.4.2.2.7   FSS_FSAS_GENREGS_IRQ_STATUS Register
            8. 14.8.4.2.2.8   FSS_FSAS_GENREGS_IRQ_ENABLE_SET Register
            9. 14.8.4.2.2.9   FSS_FSAS_GENREGS_IRQ_ENABLE_CLR Register
            10. 14.8.4.2.2.10  FSS_FSAS_GENREGS_ECC_REGCTRL_ECC_RGSTRT_j Register
            11. 14.8.4.2.2.11  FSS_FSAS_GENREGS_ECC_REGCTRL_ECC_RGSIZ_j Register
            12. 14.8.4.2.2.12  FSS_FSAS_GENREGS_ERR_ECC_BLOCK_ADR Register
            13. 14.8.4.2.2.13  FSS_FSAS_GENREGS_ERR_ECC_TYPE Register
            14. 14.8.4.2.2.14  FSS_FSAS_GENREGS_ERR_WRT_TYPE Register
            15. 14.8.4.2.2.15  FSS_FSAS_OTFA_REGS_REVID Register
            16. 14.8.4.2.2.16  FSS_FSAS_OTFA_REGS_SCFG Register
            17. 14.8.4.2.2.17  FSS_FSAS_OTFA_REGS_ISR Register
            18. 14.8.4.2.2.18  FSS_FSAS_OTFA_REGS_IS Register
            19. 14.8.4.2.2.19  FSS_FSAS_OTFA_REGS_IES Register
            20. 14.8.4.2.2.20  FSS_FSAS_OTFA_REGS_IEC Register
            21. 14.8.4.2.2.21  FSS_FSAS_OTFA_REGS_CCFG Register
            22. 14.8.4.2.2.22  FSS_FSAS_OTFA_REGS_CSTATUS Register
            23. 14.8.4.2.2.23  FSS_FSAS_OTFA_REGS_RGCFG0 Register
            24. 14.8.4.2.2.24  FSS_FSAS_OTFA_REGS_RGMACST0 Register
            25. 14.8.4.2.2.25  FSS_FSAS_OTFA_REGS_RGST0 Register
            26. 14.8.4.2.2.26  FSS_FSAS_OTFA_REGS_RGSI0 Register
            27. 14.8.4.2.2.27  FSS_FSAS_OTFA_REGS_RKEYE00 Register
            28. 14.8.4.2.2.28  FSS_FSAS_OTFA_REGS_RKEYE01 Register
            29. 14.8.4.2.2.29  FSS_FSAS_OTFA_REGS_RKEYE02 Register
            30. 14.8.4.2.2.30  FSS_FSAS_OTFA_REGS_RKEYE03 Register
            31. 14.8.4.2.2.31  FSS_FSAS_OTFA_REGS_RKEYE04 Register
            32. 14.8.4.2.2.32  FSS_FSAS_OTFA_REGS_RKEYE05 Register
            33. 14.8.4.2.2.33  FSS_FSAS_OTFA_REGS_RKEYE06 Register
            34. 14.8.4.2.2.34  FSS_FSAS_OTFA_REGS_RKEYE07 Register
            35. 14.8.4.2.2.35  FSS_FSAS_OTFA_REGS_RKEYEP00 Register
            36. 14.8.4.2.2.36  FSS_FSAS_OTFA_REGS_RKEYEP01 Register
            37. 14.8.4.2.2.37  FSS_FSAS_OTFA_REGS_RKEYEP02 Register
            38. 14.8.4.2.2.38  FSS_FSAS_OTFA_REGS_RKEYEP03 Register
            39. 14.8.4.2.2.39  FSS_FSAS_OTFA_REGS_RKEYEP04 Register
            40. 14.8.4.2.2.40  FSS_FSAS_OTFA_REGS_RKEYEP05 Register
            41. 14.8.4.2.2.41  FSS_FSAS_OTFA_REGS_RKEYEP06 Register
            42. 14.8.4.2.2.42  FSS_FSAS_OTFA_REGS_RKEYEP07 Register
            43. 14.8.4.2.2.43  FSS_FSAS_OTFA_REGS_RKEYA00 Register
            44. 14.8.4.2.2.44  FSS_FSAS_OTFA_REGS_RKEYA01 Register
            45. 14.8.4.2.2.45  FSS_FSAS_OTFA_REGS_RKEYA02 Register
            46. 14.8.4.2.2.46  FSS_FSAS_OTFA_REGS_RKEYA03 Register
            47. 14.8.4.2.2.47  FSS_FSAS_OTFA_REGS_RKEYAP00 Register
            48. 14.8.4.2.2.48  FSS_FSAS_OTFA_REGS_RKEYAP01 Register
            49. 14.8.4.2.2.49  FSS_FSAS_OTFA_REGS_RKEYAP02 Register
            50. 14.8.4.2.2.50  FSS_FSAS_OTFA_REGS_RKEYAP03 Register
            51. 14.8.4.2.2.51  FSS_FSAS_OTFA_REGS_RIV00 Register
            52. 14.8.4.2.2.52  FSS_FSAS_OTFA_REGS_RIV01 Register
            53. 14.8.4.2.2.53  FSS_FSAS_OTFA_REGS_RIV02 Register
            54. 14.8.4.2.2.54  FSS_FSAS_OTFA_REGS_RIV03 Register
            55. 14.8.4.2.2.55  FSS_FSAS_OTFA_REGS_RGCFG1 Register
            56. 14.8.4.2.2.56  FSS_FSAS_OTFA_REGS_RGMACST1 Register
            57. 14.8.4.2.2.57  FSS_FSAS_OTFA_REGS_RGST1 Register
            58. 14.8.4.2.2.58  FSS_FSAS_OTFA_REGS_RGSI1 Register
            59. 14.8.4.2.2.59  FSS_FSAS_OTFA_REGS_RKEYE10 Register
            60. 14.8.4.2.2.60  FSS_FSAS_OTFA_REGS_RKEYE11 Register
            61. 14.8.4.2.2.61  FSS_FSAS_OTFA_REGS_RKEYE12 Register
            62. 14.8.4.2.2.62  FSS_FSAS_OTFA_REGS_RKEYE13 Register
            63. 14.8.4.2.2.63  FSS_FSAS_OTFA_REGS_RKEYE14 Register
            64. 14.8.4.2.2.64  FSS_FSAS_OTFA_REGS_RKEYE15 Register
            65. 14.8.4.2.2.65  FSS_FSAS_OTFA_REGS_RKEYE16 Register
            66. 14.8.4.2.2.66  FSS_FSAS_OTFA_REGS_RKEYE17 Register
            67. 14.8.4.2.2.67  FSS_FSAS_OTFA_REGS_RKEYEP10 Register
            68. 14.8.4.2.2.68  FSS_FSAS_OTFA_REGS_RKEYEP11 Register
            69. 14.8.4.2.2.69  FSS_FSAS_OTFA_REGS_RKEYEP12 Register
            70. 14.8.4.2.2.70  FSS_FSAS_OTFA_REGS_RKEYEP13 Register
            71. 14.8.4.2.2.71  FSS_FSAS_OTFA_REGS_RKEYEP14 Register
            72. 14.8.4.2.2.72  FSS_FSAS_OTFA_REGS_RKEYEP15 Register
            73. 14.8.4.2.2.73  FSS_FSAS_OTFA_REGS_RKEYEP16 Register
            74. 14.8.4.2.2.74  FSS_FSAS_OTFA_REGS_RKEYEP17 Register
            75. 14.8.4.2.2.75  FSS_FSAS_OTFA_REGS_RKEYA10 Register
            76. 14.8.4.2.2.76  FSS_FSAS_OTFA_REGS_RKEYA11 Register
            77. 14.8.4.2.2.77  FSS_FSAS_OTFA_REGS_RKEYA12 Register
            78. 14.8.4.2.2.78  FSS_FSAS_OTFA_REGS_RKEYA13 Register
            79. 14.8.4.2.2.79  FSS_FSAS_OTFA_REGS_RKEYAP10 Register
            80. 14.8.4.2.2.80  FSS_FSAS_OTFA_REGS_RKEYAP11 Register
            81. 14.8.4.2.2.81  FSS_FSAS_OTFA_REGS_RKEYAP12 Register
            82. 14.8.4.2.2.82  FSS_FSAS_OTFA_REGS_RKEYAP13 Register
            83. 14.8.4.2.2.83  FSS_FSAS_OTFA_REGS_RIV10 Register
            84. 14.8.4.2.2.84  FSS_FSAS_OTFA_REGS_RIV11 Register
            85. 14.8.4.2.2.85  FSS_FSAS_OTFA_REGS_RIV12 Register
            86. 14.8.4.2.2.86  FSS_FSAS_OTFA_REGS_RIV13 Register
            87. 14.8.4.2.2.87  FSS_FSAS_OTFA_REGS_RGCFG2 Register
            88. 14.8.4.2.2.88  FSS_FSAS_OTFA_REGS_RGMACST2 Register
            89. 14.8.4.2.2.89  FSS_FSAS_OTFA_REGS_RGST2 Register
            90. 14.8.4.2.2.90  FSS_FSAS_OTFA_REGS_RGSI2 Register
            91. 14.8.4.2.2.91  FSS_FSAS_OTFA_REGS_RKEYE20 Register
            92. 14.8.4.2.2.92  FSS_FSAS_OTFA_REGS_RKEYE21 Register
            93. 14.8.4.2.2.93  FSS_FSAS_OTFA_REGS_RKEYE22 Register
            94. 14.8.4.2.2.94  FSS_FSAS_OTFA_REGS_RKEYE23 Register
            95. 14.8.4.2.2.95  FSS_FSAS_OTFA_REGS_RKEYE24 Register
            96. 14.8.4.2.2.96  FSS_FSAS_OTFA_REGS_RKEYE25 Register
            97. 14.8.4.2.2.97  FSS_FSAS_OTFA_REGS_RKEYE26 Register
            98. 14.8.4.2.2.98  FSS_FSAS_OTFA_REGS_RKEYE27 Register
            99. 14.8.4.2.2.99  FSS_FSAS_OTFA_REGS_RKEYEP20 Register
            100. 14.8.4.2.2.100 FSS_FSAS_OTFA_REGS_RKEYEP21 Register
            101. 14.8.4.2.2.101 FSS_FSAS_OTFA_REGS_RKEYEP22 Register
            102. 14.8.4.2.2.102 FSS_FSAS_OTFA_REGS_RKEYEP23 Register
            103. 14.8.4.2.2.103 FSS_FSAS_OTFA_REGS_RKEYEP24 Register
            104. 14.8.4.2.2.104 FSS_FSAS_OTFA_REGS_RKEYEP25 Register
            105. 14.8.4.2.2.105 FSS_FSAS_OTFA_REGS_RKEYEP26 Register
            106. 14.8.4.2.2.106 FSS_FSAS_OTFA_REGS_RKEYEP27 Register
            107. 14.8.4.2.2.107 FSS_FSAS_OTFA_REGS_RKEYA20 Register
            108. 14.8.4.2.2.108 FSS_FSAS_OTFA_REGS_RKEYA21 Register
            109. 14.8.4.2.2.109 FSS_FSAS_OTFA_REGS_RKEYA22 Register
            110. 14.8.4.2.2.110 FSS_FSAS_OTFA_REGS_RKEYA23 Register
            111. 14.8.4.2.2.111 FSS_FSAS_OTFA_REGS_RKEYAP20 Register
            112. 14.8.4.2.2.112 FSS_FSAS_OTFA_REGS_RKEYAP21 Register
            113. 14.8.4.2.2.113 FSS_FSAS_OTFA_REGS_RKEYAP22 Register
            114. 14.8.4.2.2.114 FSS_FSAS_OTFA_REGS_RKEYAP23 Register
            115. 14.8.4.2.2.115 FSS_FSAS_OTFA_REGS_RIV20 Register
            116. 14.8.4.2.2.116 FSS_FSAS_OTFA_REGS_RIV21 Register
            117. 14.8.4.2.2.117 FSS_FSAS_OTFA_REGS_RIV22 Register
            118. 14.8.4.2.2.118 FSS_FSAS_OTFA_REGS_RIV23 Register
            119. 14.8.4.2.2.119 FSS_FSAS_OTFA_REGS_RGCFG3 Register
            120. 14.8.4.2.2.120 FSS_FSAS_OTFA_REGS_RGMACST3 Register
            121. 14.8.4.2.2.121 FSS_FSAS_OTFA_REGS_RGST3 Register
            122. 14.8.4.2.2.122 FSS_FSAS_OTFA_REGS_RGSI3 Register
            123. 14.8.4.2.2.123 FSS_FSAS_OTFA_REGS_RKEYE30 Register
            124. 14.8.4.2.2.124 FSS_FSAS_OTFA_REGS_RKEYE31 Register
            125. 14.8.4.2.2.125 FSS_FSAS_OTFA_REGS_RKEYE32 Register
            126. 14.8.4.2.2.126 FSS_FSAS_OTFA_REGS_RKEYE33 Register
            127. 14.8.4.2.2.127 FSS_FSAS_OTFA_REGS_RKEYE34 Register
            128. 14.8.4.2.2.128 FSS_FSAS_OTFA_REGS_RKEYE35 Register
            129. 14.8.4.2.2.129 FSS_FSAS_OTFA_REGS_RKEYE36 Register
            130. 14.8.4.2.2.130 FSS_FSAS_OTFA_REGS_RKEYE37 Register
            131. 14.8.4.2.2.131 FSS_FSAS_OTFA_REGS_RKEYEP30 Register
            132. 14.8.4.2.2.132 FSS_FSAS_OTFA_REGS_RKEYEP31 Register
            133. 14.8.4.2.2.133 FSS_FSAS_OTFA_REGS_RKEYEP32 Register
            134. 14.8.4.2.2.134 FSS_FSAS_OTFA_REGS_RKEYEP33 Register
            135. 14.8.4.2.2.135 FSS_FSAS_OTFA_REGS_RKEYEP34 Register
            136. 14.8.4.2.2.136 FSS_FSAS_OTFA_REGS_RKEYEP35 Register
            137. 14.8.4.2.2.137 FSS_FSAS_OTFA_REGS_RKEYEP36 Register
            138. 14.8.4.2.2.138 FSS_FSAS_OTFA_REGS_RKEYEP37 Register
            139. 14.8.4.2.2.139 FSS_FSAS_OTFA_REGS_RKEYA30 Register
            140. 14.8.4.2.2.140 FSS_FSAS_OTFA_REGS_RKEYA31 Register
            141. 14.8.4.2.2.141 FSS_FSAS_OTFA_REGS_RKEYA32 Register
            142. 14.8.4.2.2.142 FSS_FSAS_OTFA_REGS_RKEYA33 Register
            143. 14.8.4.2.2.143 FSS_FSAS_OTFA_REGS_RKEYAP30 Register
            144. 14.8.4.2.2.144 FSS_FSAS_OTFA_REGS_RKEYAP31 Register
            145. 14.8.4.2.2.145 FSS_FSAS_OTFA_REGS_RKEYAP32 Register
            146. 14.8.4.2.2.146 FSS_FSAS_OTFA_REGS_RKEYAP33 Register
            147. 14.8.4.2.2.147 FSS_FSAS_OTFA_REGS_RIV30 Register
            148. 14.8.4.2.2.148 FSS_FSAS_OTFA_REGS_RIV31 Register
            149. 14.8.4.2.2.149 FSS_FSAS_OTFA_REGS_RIV32 Register
            150. 14.8.4.2.2.150 FSS_FSAS_OTFA_REGS_RIV33 Register
            151. 14.8.4.2.2.151 FSS_FSAS_OTFA_REGS_IRQADDINFO0 Register
            152. 14.8.4.2.2.152 FSS_FSAS_OTFA_REGS_IRQADDINFO1 Register
            153. 14.8.4.2.2.153 FSS_FSAS_OTFA_REGS_MACCACHEINFO Register
            154. 14.8.4.2.2.154 FSS_FSAS_OTFA_REGS_RMWRMCNT Register
            155. 14.8.4.2.2.155 FSS_DAT_REG1_HPB_DATA_MEM_j Register
            156. 14.8.4.2.2.156 FSS_DAT_REG0_HPB_DATA_MEM_j Register
            157. 14.8.4.2.2.157 FSS_DAT_REG3_HPB_DATA_MEM_j Register
        3. 14.8.4.3 FSS_OSPI_0
          1. 14.8.4.3.1 FSS_OSPI_0 Summaries
            1.         12229
            2.         12230
            3.         12231
          2. 14.8.4.3.2 FSS_OSPI_0 Registers
            1. 14.8.4.3.2.1  ECC_AGGR_REV Register
            2. 14.8.4.3.2.2  ECC_AGGR_VECTOR Register
            3. 14.8.4.3.2.3  ECC_AGGR_STAT Register
            4. 14.8.4.3.2.4  ECC_AGGR_RESERVED_SVBUS_j Register
            5. 14.8.4.3.2.5  ECC_AGGR_SEC_EOI_REG Register
            6. 14.8.4.3.2.6  ECC_AGGR_SEC_STATUS_REG0 Register
            7. 14.8.4.3.2.7  ECC_AGGR_SEC_ENABLE_SET_REG0 Register
            8. 14.8.4.3.2.8  ECC_AGGR_SEC_ENABLE_CLR_REG0 Register
            9. 14.8.4.3.2.9  ECC_AGGR_DED_EOI_REG Register
            10. 14.8.4.3.2.10 ECC_AGGR_DED_STATUS_REG0 Register
            11. 14.8.4.3.2.11 ECC_AGGR_DED_ENABLE_SET_REG0 Register
            12. 14.8.4.3.2.12 ECC_AGGR_DED_ENABLE_CLR_REG0 Register
            13. 14.8.4.3.2.13 ECC_AGGR_AGGR_ENABLE_SET Register
            14. 14.8.4.3.2.14 ECC_AGGR_AGGR_ENABLE_CLR Register
            15. 14.8.4.3.2.15 ECC_AGGR_AGGR_STATUS_SET Register
            16. 14.8.4.3.2.16 ECC_AGGR_AGGR_STATUS_CLR Register
            17. 14.8.4.3.2.17 OSPI_FLASH_CFG_CONFIG_REG Register
            18. 14.8.4.3.2.18 OSPI_FLASH_CFG_DEV_INSTR_RD_CONFIG_REG Register
            19. 14.8.4.3.2.19 OSPI_FLASH_CFG_DEV_INSTR_WR_CONFIG_REG Register
            20. 14.8.4.3.2.20 OSPI_FLASH_CFG_DEV_DELAY_REG Register
            21. 14.8.4.3.2.21 OSPI_FLASH_CFG_RD_DATA_CAPTURE_REG Register
            22. 14.8.4.3.2.22 OSPI_FLASH_CFG_DEV_SIZE_CONFIG_REG Register
            23. 14.8.4.3.2.23 OSPI_FLASH_CFG_SRAM_PARTITION_CFG_REG Register
            24. 14.8.4.3.2.24 OSPI_FLASH_CFG_IND_AHB_ADDR_TRIGGER_REG Register
            25. 14.8.4.3.2.25 OSPI_FLASH_CFG_DMA_PERIPH_CONFIG_REG Register
            26. 14.8.4.3.2.26 OSPI_FLASH_CFG_REMAP_ADDR_REG Register
            27. 14.8.4.3.2.27 OSPI_FLASH_CFG_MODE_BIT_CONFIG_REG Register
            28. 14.8.4.3.2.28 OSPI_FLASH_CFG_SRAM_FILL_REG Register
            29. 14.8.4.3.2.29 OSPI_FLASH_CFG_TX_THRESH_REG Register
            30. 14.8.4.3.2.30 OSPI_FLASH_CFG_RX_THRESH_REG Register
            31. 14.8.4.3.2.31 OSPI_FLASH_CFG_WRITE_COMPLETION_CTRL_REG Register
            32. 14.8.4.3.2.32 OSPI_FLASH_CFG_NO_OF_POLLS_BEF_EXP_REG Register
            33. 14.8.4.3.2.33 OSPI_FLASH_CFG_IRQ_STATUS_REG Register
            34. 14.8.4.3.2.34 OSPI_FLASH_CFG_IRQ_MASK_REG Register
            35. 14.8.4.3.2.35 OSPI_FLASH_CFG_LOWER_WR_PROT_REG Register
            36. 14.8.4.3.2.36 OSPI_FLASH_CFG_UPPER_WR_PROT_REG Register
            37. 14.8.4.3.2.37 OSPI_FLASH_CFG_WR_PROT_CTRL_REG Register
            38. 14.8.4.3.2.38 OSPI_FLASH_CFG_INDIRECT_READ_XFER_CTRL_REG Register
            39. 14.8.4.3.2.39 OSPI_FLASH_CFG_INDIRECT_READ_XFER_WATERMARK_REG Register
            40. 14.8.4.3.2.40 OSPI_FLASH_CFG_INDIRECT_READ_XFER_START_REG Register
            41. 14.8.4.3.2.41 OSPI_FLASH_CFG_INDIRECT_READ_XFER_NUM_BYTES_REG Register
            42. 14.8.4.3.2.42 OSPI_FLASH_CFG_INDIRECT_WRITE_XFER_CTRL_REG Register
            43. 14.8.4.3.2.43 OSPI_FLASH_CFG_INDIRECT_WRITE_XFER_WATERMARK_REG Register
            44. 14.8.4.3.2.44 OSPI_FLASH_CFG_INDIRECT_WRITE_XFER_START_REG Register
            45. 14.8.4.3.2.45 OSPI_FLASH_CFG_INDIRECT_WRITE_XFER_NUM_BYTES_REG Register
            46. 14.8.4.3.2.46 OSPI_FLASH_CFG_INDIRECT_TRIGGER_ADDR_RANGE_REG Register
            47. 14.8.4.3.2.47 OSPI_FLASH_CFG_FLASH_COMMAND_CTRL_MEM_REG Register
            48. 14.8.4.3.2.48 OSPI_FLASH_CFG_FLASH_CMD_CTRL_REG Register
            49. 14.8.4.3.2.49 OSPI_FLASH_CFG_FLASH_CMD_ADDR_REG Register
            50. 14.8.4.3.2.50 OSPI_FLASH_CFG_FLASH_RD_DATA_LOWER_REG Register
            51. 14.8.4.3.2.51 OSPI_FLASH_CFG_FLASH_RD_DATA_UPPER_REG Register
            52. 14.8.4.3.2.52 OSPI_FLASH_CFG_FLASH_WR_DATA_LOWER_REG Register
            53. 14.8.4.3.2.53 OSPI_FLASH_CFG_FLASH_WR_DATA_UPPER_REG Register
            54. 14.8.4.3.2.54 OSPI_FLASH_CFG_POLLING_FLASH_STATUS_REG Register
            55. 14.8.4.3.2.55 OSPI_FLASH_CFG_PHY_CONFIGURATION_REG Register
            56. 14.8.4.3.2.56 OSPI_FLASH_CFG_PHY_MASTER_CONTROL_REG Register
            57. 14.8.4.3.2.57 OSPI_FLASH_CFG_DLL_OBSERVABLE_LOWER_REG Register
            58. 14.8.4.3.2.58 OSPI_FLASH_CFG_DLL_OBSERVABLE_UPPER_REG Register
            59. 14.8.4.3.2.59 OSPI_FLASH_CFG_OPCODE_EXT_LOWER_REG Register
            60. 14.8.4.3.2.60 OSPI_FLASH_CFG_OPCODE_EXT_UPPER_REG Register
            61. 14.8.4.3.2.61 OSPI_FLASH_CFG_MODULE_ID_REG Register
            62. 14.8.4.3.2.62 OSPI_CFG_PID Register
            63. 14.8.4.3.2.63 OSPI_CFG_CTRL Register
            64. 14.8.4.3.2.64 OSPI_CFG_STAT Register
            65. 14.8.4.3.2.65 OSPI_CFG_EOI Register
        4. 14.8.4.4 GPMC
          1. 14.8.4.4.1 GPMC Summaries
            1.         12300
          2. 14.8.4.4.2 GPMC Registers
            1. 14.8.4.4.2.1  GPMC_REVISION Register
            2. 14.8.4.4.2.2  GPMC_SYSCONFIG Register
            3. 14.8.4.4.2.3  GPMC_SYSSTATUS Register
            4. 14.8.4.4.2.4  GPMC_IRQSTATUS Register
            5. 14.8.4.4.2.5  GPMC_IRQENABLE Register
            6. 14.8.4.4.2.6  GPMC_TIMEOUT_CONTROL Register
            7. 14.8.4.4.2.7  GPMC_ERR_ADDRESS Register
            8. 14.8.4.4.2.8  GPMC_ERR_TYPE Register
            9. 14.8.4.4.2.9  GPMC_CONFIG Register
            10. 14.8.4.4.2.10 GPMC_STATUS Register
            11. 14.8.4.4.2.11 GPMC_PREFETCH_CONFIG1 Register
            12. 14.8.4.4.2.12 GPMC_PREFETCH_CONFIG2 Register
            13. 14.8.4.4.2.13 GPMC_PREFETCH_CONTROL Register
            14. 14.8.4.4.2.14 GPMC_PREFETCH_STATUS Register
            15. 14.8.4.4.2.15 GPMC_ECC_CONFIG Register
            16. 14.8.4.4.2.16 GPMC_ECC_CONTROL Register
            17. 14.8.4.4.2.17 GPMC_ECC_SIZE_CONFIG Register
            18. 14.8.4.4.2.18 GPMC_ECC_RESULT_j Register
            19. 14.8.4.4.2.19 GPMC_BCH_SWDATA Register
            20. 14.8.4.4.2.20 GPMC_CONFIG1_j Register
            21. 14.8.4.4.2.21 GPMC_CONFIG2_j Register
            22. 14.8.4.4.2.22 GPMC_CONFIG3_j Register
            23. 14.8.4.4.2.23 GPMC_CONFIG4_j Register
            24. 14.8.4.4.2.24 GPMC_CONFIG5_j Register
            25. 14.8.4.4.2.25 GPMC_CONFIG6_j Register
            26. 14.8.4.4.2.26 GPMC_CONFIG7_j Register
            27. 14.8.4.4.2.27 GPMC_NAND_COMMAND_j Register
            28. 14.8.4.4.2.28 GPMC_NAND_ADDRESS_j Register
            29. 14.8.4.4.2.29 GPMC_NAND_DATA_j Register
            30. 14.8.4.4.2.30 GPMC_BCH_RESULT_0_j Register
            31. 14.8.4.4.2.31 GPMC_BCH_RESULT_1_j Register
            32. 14.8.4.4.2.32 GPMC_BCH_RESULT_2_j Register
            33. 14.8.4.4.2.33 GPMC_BCH_RESULT_3_j Register
            34. 14.8.4.4.2.34 GPMC_BCH_RESULT_4_j Register
            35. 14.8.4.4.2.35 GPMC_BCH_RESULT_5_j Register
            36. 14.8.4.4.2.36 GPMC_BCH_RESULT_6_j Register
        5. 14.8.4.5 ELM
          1. 14.8.4.5.1 ELM Summaries
            1.         12340
          2. 14.8.4.5.2 ELM Registers
            1. 14.8.4.5.2.1  ELM_REVISION Register
            2. 14.8.4.5.2.2  ELM_SYSCONFIG Register
            3. 14.8.4.5.2.3  ELM_SYSSTS Register
            4. 14.8.4.5.2.4  ELM_IRQSTS Register
            5. 14.8.4.5.2.5  ELM_IRQEN Register
            6. 14.8.4.5.2.6  ELM_LOCATION_CONFIG Register
            7. 14.8.4.5.2.7  ELM_PAGE_CTRL Register
            8. 14.8.4.5.2.8  ELM_SYNDROME_FRAGMENT_0_j Register
            9. 14.8.4.5.2.9  ELM_SYNDROME_FRAGMENT_1_j Register
            10. 14.8.4.5.2.10 ELM_SYNDROME_FRAGMENT_2_j Register
            11. 14.8.4.5.2.11 ELM_SYNDROME_FRAGMENT_3_j Register
            12. 14.8.4.5.2.12 ELM_SYNDROME_FRAGMENT_4_j Register
            13. 14.8.4.5.2.13 ELM_SYNDROME_FRAGMENT_5_j Register
            14. 14.8.4.5.2.14 ELM_SYNDROME_FRAGMENT_6_j Register
            15. 14.8.4.5.2.15 ELM_LOCATION_STS_j Register
            16. 14.8.4.5.2.16 ELM_ERROR_LOCATION_0_j Register
            17. 14.8.4.5.2.17 ELM_ERROR_LOCATION_1_j Register
            18. 14.8.4.5.2.18 ELM_ERROR_LOCATION_2_j Register
            19. 14.8.4.5.2.19 ELM_ERROR_LOCATION_3_j Register
            20. 14.8.4.5.2.20 ELM_ERROR_LOCATION_4_j Register
            21. 14.8.4.5.2.21 ELM_ERROR_LOCATION_5_j Register
            22. 14.8.4.5.2.22 ELM_ERROR_LOCATION_6_j Register
            23. 14.8.4.5.2.23 ELM_ERROR_LOCATION_7_j Register
            24. 14.8.4.5.2.24 ELM_ERROR_LOCATION_8_j Register
            25. 14.8.4.5.2.25 ELM_ERROR_LOCATION_9_j Register
            26. 14.8.4.5.2.26 ELM_ERROR_LOCATION_10_j Register
            27. 14.8.4.5.2.27 ELM_ERROR_LOCATION_11_j Register
            28. 14.8.4.5.2.28 ELM_ERROR_LOCATION_12_j Register
            29. 14.8.4.5.2.29 ELM_ERROR_LOCATION_13_j Register
            30. 14.8.4.5.2.30 ELM_ERROR_LOCATION_14_j Register
            31. 14.8.4.5.2.31 ELM_ERROR_LOCATION_15_j Register
        6. 14.8.4.6 MMCSD0
          1. 14.8.4.6.1 MMCSD0 Summaries
            1.         12375
            2.         12376
            3.         12377
            4.         12378
          2. 14.8.4.6.2 MMCSD0 Registers
            1. 14.8.4.6.2.1   ECC_AGGR_REV Register
            2. 14.8.4.6.2.2   ECC_AGGR_VECTOR Register
            3. 14.8.4.6.2.3   ECC_AGGR_STAT Register
            4. 14.8.4.6.2.4   ECC_AGGR_RESERVED_SVBUS_j Register
            5. 14.8.4.6.2.5   ECC_AGGR_SEC_EOI_REG Register
            6. 14.8.4.6.2.6   ECC_AGGR_SEC_STATUS_REG0 Register
            7. 14.8.4.6.2.7   ECC_AGGR_SEC_ENABLE_SET_REG0 Register
            8. 14.8.4.6.2.8   ECC_AGGR_SEC_ENABLE_CLR_REG0 Register
            9. 14.8.4.6.2.9   ECC_AGGR_DED_EOI_REG Register
            10. 14.8.4.6.2.10  ECC_AGGR_DED_STATUS_REG0 Register
            11. 14.8.4.6.2.11  ECC_AGGR_DED_ENABLE_SET_REG0 Register
            12. 14.8.4.6.2.12  ECC_AGGR_DED_ENABLE_CLR_REG0 Register
            13. 14.8.4.6.2.13  ECC_AGGR_AGGR_ENABLE_SET Register
            14. 14.8.4.6.2.14  ECC_AGGR_AGGR_ENABLE_CLR Register
            15. 14.8.4.6.2.15  ECC_AGGR_AGGR_STATUS_SET Register
            16. 14.8.4.6.2.16  ECC_AGGR_AGGR_STATUS_CLR Register
            17. 14.8.4.6.2.17  ECC_AGGR_REV Register
            18. 14.8.4.6.2.18  ECC_AGGR_VECTOR Register
            19. 14.8.4.6.2.19  ECC_AGGR_STAT Register
            20. 14.8.4.6.2.20  ECC_AGGR_RESERVED_SVBUS_j Register
            21. 14.8.4.6.2.21  ECC_AGGR_SEC_EOI_REG Register
            22. 14.8.4.6.2.22  ECC_AGGR_SEC_STATUS_REG0 Register
            23. 14.8.4.6.2.23  ECC_AGGR_SEC_ENABLE_SET_REG0 Register
            24. 14.8.4.6.2.24  ECC_AGGR_SEC_ENABLE_CLR_REG0 Register
            25. 14.8.4.6.2.25  ECC_AGGR_DED_EOI_REG Register
            26. 14.8.4.6.2.26  ECC_AGGR_DED_STATUS_REG0 Register
            27. 14.8.4.6.2.27  ECC_AGGR_DED_ENABLE_SET_REG0 Register
            28. 14.8.4.6.2.28  ECC_AGGR_DED_ENABLE_CLR_REG0 Register
            29. 14.8.4.6.2.29  ECC_AGGR_AGGR_ENABLE_SET Register
            30. 14.8.4.6.2.30  ECC_AGGR_AGGR_ENABLE_CLR Register
            31. 14.8.4.6.2.31  ECC_AGGR_AGGR_STATUS_SET Register
            32. 14.8.4.6.2.32  ECC_AGGR_AGGR_STATUS_CLR Register
            33. 14.8.4.6.2.33  MMC_CTLCFG_SDMA_SYS_ADDR_LO Register
            34. 14.8.4.6.2.34  MMC_CTLCFG_SDMA_SYS_ADDR_HI Register
            35. 14.8.4.6.2.35  MMC_CTLCFG_BLOCK_SIZE Register
            36. 14.8.4.6.2.36  MMC_CTLCFG_BLOCK_COUNT Register
            37. 14.8.4.6.2.37  MMC_CTLCFG_ARGUMENT1_LO Register
            38. 14.8.4.6.2.38  MMC_CTLCFG_ARGUMENT1_HI Register
            39. 14.8.4.6.2.39  MMC_CTLCFG_TRANSFER_MODE Register
            40. 14.8.4.6.2.40  MMC_CTLCFG_COMMAND Register
            41. 14.8.4.6.2.41  MMC_CTLCFG_RESPONSE_j Register
            42. 14.8.4.6.2.42  MMC_CTLCFG_DATA_PORT Register
            43. 14.8.4.6.2.43  MMC_CTLCFG_PRESENTSTATE Register
            44. 14.8.4.6.2.44  MMC_CTLCFG_HOST_CONTROL1 Register
            45. 14.8.4.6.2.45  MMC_CTLCFG_POWER_CONTROL Register
            46. 14.8.4.6.2.46  MMC_CTLCFG_BLOCK_GAP_CONTROL Register
            47. 14.8.4.6.2.47  MMC_CTLCFG_WAKEUP_CONTROL Register
            48. 14.8.4.6.2.48  MMC_CTLCFG_CLOCK_CONTROL Register
            49. 14.8.4.6.2.49  MMC_CTLCFG_TIMEOUT_CONTROL Register
            50. 14.8.4.6.2.50  MMC_CTLCFG_SOFTWARE_RESET Register
            51. 14.8.4.6.2.51  MMC_CTLCFG_NORMAL_INTR_STS Register
            52. 14.8.4.6.2.52  MMC_CTLCFG_ERROR_INTR_STS Register
            53. 14.8.4.6.2.53  MMC_CTLCFG_NORMAL_INTR_STS_ENA Register
            54. 14.8.4.6.2.54  MMC_CTLCFG_ERROR_INTR_STS_ENA Register
            55. 14.8.4.6.2.55  MMC_CTLCFG_NORMAL_INTR_SIG_ENA Register
            56. 14.8.4.6.2.56  MMC_CTLCFG_ERROR_INTR_SIG_ENA Register
            57. 14.8.4.6.2.57  MMC_CTLCFG_AUTOCMD_ERR_STS Register
            58. 14.8.4.6.2.58  MMC_CTLCFG_HOST_CONTROL2 Register
            59. 14.8.4.6.2.59  MMC_CTLCFG_CAPABILITIES Register
            60. 14.8.4.6.2.60  MMC_CTLCFG_MAX_CURRENT_CAP Register
            61. 14.8.4.6.2.61  MMC_CTLCFG_FORCE_EVNT_ACMD_ERR_STS Register
            62. 14.8.4.6.2.62  MMC_CTLCFG_FORCE_EVNT_ERR_INT_STS Register
            63. 14.8.4.6.2.63  MMC_CTLCFG_ADMA_ERR_STATUS Register
            64. 14.8.4.6.2.64  MMC_CTLCFG_ADMA_SYS_ADDRESS Register
            65. 14.8.4.6.2.65  MMC_CTLCFG_PRESET_VALUE0 Register
            66. 14.8.4.6.2.66  MMC_CTLCFG_PRESET_VALUE1 Register
            67. 14.8.4.6.2.67  MMC_CTLCFG_PRESET_VALUE2 Register
            68. 14.8.4.6.2.68  MMC_CTLCFG_PRESET_VALUE3 Register
            69. 14.8.4.6.2.69  MMC_CTLCFG_PRESET_VALUE4 Register
            70. 14.8.4.6.2.70  MMC_CTLCFG_PRESET_VALUE5 Register
            71. 14.8.4.6.2.71  MMC_CTLCFG_PRESET_VALUE6 Register
            72. 14.8.4.6.2.72  MMC_CTLCFG_PRESET_VALUE7 Register
            73. 14.8.4.6.2.73  MMC_CTLCFG_PRESET_VALUE8 Register
            74. 14.8.4.6.2.74  MMC_CTLCFG_PRESET_VALUE10 Register
            75. 14.8.4.6.2.75  MMC_CTLCFG_ADMA3_DESC_ADDRESS Register
            76. 14.8.4.6.2.76  MMC_CTLCFG_UHS2_BLOCK_SIZE Register
            77. 14.8.4.6.2.77  MMC_CTLCFG_UHS2_BLOCK_COUNT Register
            78. 14.8.4.6.2.78  MMC_CTLCFG_UHS2_COMMAND_PKT_j Register
            79. 14.8.4.6.2.79  MMC_CTLCFG_UHS2_XFER_MODE Register
            80. 14.8.4.6.2.80  MMC_CTLCFG_UHS2_COMMAND Register
            81. 14.8.4.6.2.81  MMC_CTLCFG_UHS2_RESPONSE_j Register
            82. 14.8.4.6.2.82  MMC_CTLCFG_UHS2_MESSAGE_SELECT Register
            83. 14.8.4.6.2.83  MMC_CTLCFG_UHS2_MESSAGE Register
            84. 14.8.4.6.2.84  MMC_CTLCFG_UHS2_DEVICE_INTR_STATUS Register
            85. 14.8.4.6.2.85  MMC_CTLCFG_UHS2_DEVICE_SELECT Register
            86. 14.8.4.6.2.86  MMC_CTLCFG_UHS2_DEVICE_INT_CODE Register
            87. 14.8.4.6.2.87  MMC_CTLCFG_UHS2_SOFTWARE_RESET Register
            88. 14.8.4.6.2.88  MMC_CTLCFG_UHS2_TIMER_CONTROL Register
            89. 14.8.4.6.2.89  MMC_CTLCFG_UHS2_ERR_INTR_STS Register
            90. 14.8.4.6.2.90  MMC_CTLCFG_UHS2_ERR_INTR_STS_ENA Register
            91. 14.8.4.6.2.91  MMC_CTLCFG_UHS2_ERR_INTR_SIG_ENA Register
            92. 14.8.4.6.2.92  MMC_CTLCFG_UHS2_SETTINGS_PTR Register
            93. 14.8.4.6.2.93  MMC_CTLCFG_UHS2_CAPABILITIES_PTR Register
            94. 14.8.4.6.2.94  MMC_CTLCFG_UHS2_TEST_PTR Register
            95. 14.8.4.6.2.95  MMC_CTLCFG_SHARED_BUS_CTRL_PTR Register
            96. 14.8.4.6.2.96  MMC_CTLCFG_VENDOR_SPECFIC_PTR Register
            97. 14.8.4.6.2.97  MMC_CTLCFG_BOOT_TIMEOUT_CONTROL Register
            98. 14.8.4.6.2.98  MMC_CTLCFG_VENDOR_REGISTER Register
            99. 14.8.4.6.2.99  MMC_CTLCFG_SLOT_INT_STS Register
            100. 14.8.4.6.2.100 MMC_CTLCFG_HOST_CONTROLLER_VER Register
            101. 14.8.4.6.2.101 MMC_CTLCFG_UHS2_GEN_SETTINGS Register
            102. 14.8.4.6.2.102 MMC_CTLCFG_UHS2_PHY_SETTINGS Register
            103. 14.8.4.6.2.103 MMC_CTLCFG_UHS2_LNK_TRN_SETTINGS Register
            104. 14.8.4.6.2.104 MMC_CTLCFG_UHS2_GEN_CAP Register
            105. 14.8.4.6.2.105 MMC_CTLCFG_UHS2_PHY_CAP Register
            106. 14.8.4.6.2.106 MMC_CTLCFG_UHS2_LNK_TRN_CAP Register
            107. 14.8.4.6.2.107 MMC_CTLCFG_FORCE_UHSII_ERR_INT_STS Register
            108. 14.8.4.6.2.108 MMC_CTLCFG_CQ_VERSION Register
            109. 14.8.4.6.2.109 MMC_CTLCFG_CQ_CAPABILITIES Register
            110. 14.8.4.6.2.110 MMC_CTLCFG_CQ_CONFIG Register
            111. 14.8.4.6.2.111 MMC_CTLCFG_CQ_CONTROL Register
            112. 14.8.4.6.2.112 MMC_CTLCFG_CQ_INTR_STS Register
            113. 14.8.4.6.2.113 MMC_CTLCFG_CQ_INTR_STS_ENA Register
            114. 14.8.4.6.2.114 MMC_CTLCFG_CQ_INTR_SIG_ENA Register
            115. 14.8.4.6.2.115 MMC_CTLCFG_CQ_INTR_COALESCING Register
            116. 14.8.4.6.2.116 MMC_CTLCFG_CQ_TDL_BASE_ADDR Register
            117. 14.8.4.6.2.117 MMC_CTLCFG_CQ_TDL_BASE_ADDR_UPBITS Register
            118. 14.8.4.6.2.118 MMC_CTLCFG_CQ_TASK_DOOR_BELL Register
            119. 14.8.4.6.2.119 MMC_CTLCFG_CQ_TASK_COMP_NOTIF Register
            120. 14.8.4.6.2.120 MMC_CTLCFG_CQ_DEV_QUEUE_STATUS Register
            121. 14.8.4.6.2.121 MMC_CTLCFG_CQ_DEV_PENDING_TASKS Register
            122. 14.8.4.6.2.122 MMC_CTLCFG_CQ_TASK_CLEAR Register
            123. 14.8.4.6.2.123 MMC_CTLCFG_CQ_SEND_STS_CONFIG1 Register
            124. 14.8.4.6.2.124 MMC_CTLCFG_CQ_SEND_STS_CONFIG2 Register
            125. 14.8.4.6.2.125 MMC_CTLCFG_CQ_DCMD_RESPONSE Register
            126. 14.8.4.6.2.126 MMC_CTLCFG_CQ_RESP_ERR_MASK Register
            127. 14.8.4.6.2.127 MMC_CTLCFG_CQ_TASK_ERR_INFO Register
            128. 14.8.4.6.2.128 MMC_CTLCFG_CQ_CMD_RESP_INDEX Register
            129. 14.8.4.6.2.129 MMC_CTLCFG_CQ_CMD_RESP_ARG Register
            130. 14.8.4.6.2.130 MMC_CTLCFG_CQ_ERROR_TASK_ID Register
            131. 14.8.4.6.2.131 MMC_SSCFG_SS_ID_REV_REG Register
            132. 14.8.4.6.2.132 MMC_SSCFG_CTL_CFG_1_REG Register
            133. 14.8.4.6.2.133 MMC_SSCFG_CTL_CFG_2_REG Register
            134. 14.8.4.6.2.134 MMC_SSCFG_CTL_CFG_3_REG Register
            135. 14.8.4.6.2.135 MMC_SSCFG_CTL_CFG_4_REG Register
            136. 14.8.4.6.2.136 MMC_SSCFG_CTL_CFG_5_REG Register
            137. 14.8.4.6.2.137 MMC_SSCFG_CTL_CFG_6_REG Register
            138. 14.8.4.6.2.138 MMC_SSCFG_CTL_CFG_7_REG Register
            139. 14.8.4.6.2.139 MMC_SSCFG_CTL_CFG_8_REG Register
            140. 14.8.4.6.2.140 MMC_SSCFG_CTL_CFG_9_REG Register
            141. 14.8.4.6.2.141 MMC_SSCFG_CTL_CFG_10_REG Register
            142. 14.8.4.6.2.142 MMC_SSCFG_CTL_CFG_11_REG Register
            143. 14.8.4.6.2.143 MMC_SSCFG_CTL_CFG_12_REG Register
            144. 14.8.4.6.2.144 MMC_SSCFG_CTL_CFG_13_REG Register
            145. 14.8.4.6.2.145 MMC_SSCFG_CTL_CFG_14_REG Register
            146. 14.8.4.6.2.146 MMC_SSCFG_CTL_STAT_1_REG Register
            147. 14.8.4.6.2.147 MMC_SSCFG_CTL_STAT_2_REG Register
            148. 14.8.4.6.2.148 MMC_SSCFG_CTL_STAT_3_REG Register
            149. 14.8.4.6.2.149 MMC_SSCFG_CTL_STAT_4_REG Register
            150. 14.8.4.6.2.150 MMC_SSCFG_CTL_STAT_5_REG Register
            151. 14.8.4.6.2.151 MMC_SSCFG_CTL_STAT_6_REG Register
            152. 14.8.4.6.2.152 MMC_SSCFG_PHY_CTRL_1_REG Register
            153. 14.8.4.6.2.153 MMC_SSCFG_PHY_CTRL_2_REG Register
            154. 14.8.4.6.2.154 MMC_SSCFG_PHY_CTRL_3_REG Register
            155. 14.8.4.6.2.155 MMC_SSCFG_PHY_CTRL_4_REG Register
            156. 14.8.4.6.2.156 MMC_SSCFG_PHY_CTRL_5_REG Register
            157. 14.8.4.6.2.157 MMC_SSCFG_PHY_CTRL_6_REG Register
            158. 14.8.4.6.2.158 MMC_SSCFG_PHY_STAT_1_REG Register
            159. 14.8.4.6.2.159 MMC_SSCFG_PHY_STAT_2_REG Register
        7. 14.8.4.7 MMCSD1/MMCSD2
          1. 14.8.4.7.1 MMCSD1/MMCSD2 Summaries
            1.         12541
            2.         12542
            3.         12543
            4.         12544
          2. 14.8.4.7.2 MMCSD1/MMCSD2 Registers
            1. 14.8.4.7.2.1   ECC_AGGR_REV Register
            2. 14.8.4.7.2.2   ECC_AGGR_VECTOR Register
            3. 14.8.4.7.2.3   ECC_AGGR_STAT Register
            4. 14.8.4.7.2.4   ECC_AGGR_RESERVED_SVBUS_j Register
            5. 14.8.4.7.2.5   ECC_AGGR_SEC_EOI_REG Register
            6. 14.8.4.7.2.6   ECC_AGGR_SEC_STATUS_REG0 Register
            7. 14.8.4.7.2.7   ECC_AGGR_SEC_ENABLE_SET_REG0 Register
            8. 14.8.4.7.2.8   ECC_AGGR_SEC_ENABLE_CLR_REG0 Register
            9. 14.8.4.7.2.9   ECC_AGGR_DED_EOI_REG Register
            10. 14.8.4.7.2.10  ECC_AGGR_DED_STATUS_REG0 Register
            11. 14.8.4.7.2.11  ECC_AGGR_DED_ENABLE_SET_REG0 Register
            12. 14.8.4.7.2.12  ECC_AGGR_DED_ENABLE_CLR_REG0 Register
            13. 14.8.4.7.2.13  ECC_AGGR_AGGR_ENABLE_SET Register
            14. 14.8.4.7.2.14  ECC_AGGR_AGGR_ENABLE_CLR Register
            15. 14.8.4.7.2.15  ECC_AGGR_AGGR_STATUS_SET Register
            16. 14.8.4.7.2.16  ECC_AGGR_AGGR_STATUS_CLR Register
            17. 14.8.4.7.2.17  ECC_AGGR_REV Register
            18. 14.8.4.7.2.18  ECC_AGGR_VECTOR Register
            19. 14.8.4.7.2.19  ECC_AGGR_STAT Register
            20. 14.8.4.7.2.20  ECC_AGGR_RESERVED_SVBUS_j Register
            21. 14.8.4.7.2.21  ECC_AGGR_SEC_EOI_REG Register
            22. 14.8.4.7.2.22  ECC_AGGR_SEC_STATUS_REG0 Register
            23. 14.8.4.7.2.23  ECC_AGGR_SEC_ENABLE_SET_REG0 Register
            24. 14.8.4.7.2.24  ECC_AGGR_SEC_ENABLE_CLR_REG0 Register
            25. 14.8.4.7.2.25  ECC_AGGR_DED_EOI_REG Register
            26. 14.8.4.7.2.26  ECC_AGGR_DED_STATUS_REG0 Register
            27. 14.8.4.7.2.27  ECC_AGGR_DED_ENABLE_SET_REG0 Register
            28. 14.8.4.7.2.28  ECC_AGGR_DED_ENABLE_CLR_REG0 Register
            29. 14.8.4.7.2.29  ECC_AGGR_AGGR_ENABLE_SET Register
            30. 14.8.4.7.2.30  ECC_AGGR_AGGR_ENABLE_CLR Register
            31. 14.8.4.7.2.31  ECC_AGGR_AGGR_STATUS_SET Register
            32. 14.8.4.7.2.32  ECC_AGGR_AGGR_STATUS_CLR Register
            33. 14.8.4.7.2.33  MMC_CTLCFG_SDMA_SYS_ADDR_LO Register
            34. 14.8.4.7.2.34  MMC_CTLCFG_SDMA_SYS_ADDR_HI Register
            35. 14.8.4.7.2.35  MMC_CTLCFG_BLOCK_SIZE Register
            36. 14.8.4.7.2.36  MMC_CTLCFG_BLOCK_COUNT Register
            37. 14.8.4.7.2.37  MMC_CTLCFG_ARGUMENT1_LO Register
            38. 14.8.4.7.2.38  MMC_CTLCFG_ARGUMENT1_HI Register
            39. 14.8.4.7.2.39  MMC_CTLCFG_TRANSFER_MODE Register
            40. 14.8.4.7.2.40  MMC_CTLCFG_COMMAND Register
            41. 14.8.4.7.2.41  MMC_CTLCFG_RESPONSE_j Register
            42. 14.8.4.7.2.42  MMC_CTLCFG_DATA_PORT Register
            43. 14.8.4.7.2.43  MMC_CTLCFG_PRESENTSTATE Register
            44. 14.8.4.7.2.44  MMC_CTLCFG_HOST_CONTROL1 Register
            45. 14.8.4.7.2.45  MMC_CTLCFG_POWER_CONTROL Register
            46. 14.8.4.7.2.46  MMC_CTLCFG_BLOCK_GAP_CONTROL Register
            47. 14.8.4.7.2.47  MMC_CTLCFG_WAKEUP_CONTROL Register
            48. 14.8.4.7.2.48  MMC_CTLCFG_CLOCK_CONTROL Register
            49. 14.8.4.7.2.49  MMC_CTLCFG_TIMEOUT_CONTROL Register
            50. 14.8.4.7.2.50  MMC_CTLCFG_SOFTWARE_RESET Register
            51. 14.8.4.7.2.51  MMC_CTLCFG_NORMAL_INTR_STS Register
            52. 14.8.4.7.2.52  MMC_CTLCFG_ERROR_INTR_STS Register
            53. 14.8.4.7.2.53  MMC_CTLCFG_NORMAL_INTR_STS_ENA Register
            54. 14.8.4.7.2.54  MMC_CTLCFG_ERROR_INTR_STS_ENA Register
            55. 14.8.4.7.2.55  MMC_CTLCFG_NORMAL_INTR_SIG_ENA Register
            56. 14.8.4.7.2.56  MMC_CTLCFG_ERROR_INTR_SIG_ENA Register
            57. 14.8.4.7.2.57  MMC_CTLCFG_AUTOCMD_ERR_STS Register
            58. 14.8.4.7.2.58  MMC_CTLCFG_HOST_CONTROL2 Register
            59. 14.8.4.7.2.59  MMC_CTLCFG_CAPABILITIES Register
            60. 14.8.4.7.2.60  MMC_CTLCFG_MAX_CURRENT_CAP Register
            61. 14.8.4.7.2.61  MMC_CTLCFG_FORCE_EVNT_ACMD_ERR_STS Register
            62. 14.8.4.7.2.62  MMC_CTLCFG_FORCE_EVNT_ERR_INT_STS Register
            63. 14.8.4.7.2.63  MMC_CTLCFG_ADMA_ERR_STATUS Register
            64. 14.8.4.7.2.64  MMC_CTLCFG_ADMA_SYS_ADDRESS Register
            65. 14.8.4.7.2.65  MMC_CTLCFG_PRESET_VALUE0 Register
            66. 14.8.4.7.2.66  MMC_CTLCFG_PRESET_VALUE1 Register
            67. 14.8.4.7.2.67  MMC_CTLCFG_PRESET_VALUE2 Register
            68. 14.8.4.7.2.68  MMC_CTLCFG_PRESET_VALUE3 Register
            69. 14.8.4.7.2.69  MMC_CTLCFG_PRESET_VALUE4 Register
            70. 14.8.4.7.2.70  MMC_CTLCFG_PRESET_VALUE5 Register
            71. 14.8.4.7.2.71  MMC_CTLCFG_PRESET_VALUE6 Register
            72. 14.8.4.7.2.72  MMC_CTLCFG_PRESET_VALUE7 Register
            73. 14.8.4.7.2.73  MMC_CTLCFG_PRESET_VALUE8 Register
            74. 14.8.4.7.2.74  MMC_CTLCFG_PRESET_VALUE10 Register
            75. 14.8.4.7.2.75  MMC_CTLCFG_ADMA3_DESC_ADDRESS Register
            76. 14.8.4.7.2.76  MMC_CTLCFG_UHS2_BLOCK_SIZE Register
            77. 14.8.4.7.2.77  MMC_CTLCFG_UHS2_BLOCK_COUNT Register
            78. 14.8.4.7.2.78  MMC_CTLCFG_UHS2_COMMAND_PKT_j Register
            79. 14.8.4.7.2.79  MMC_CTLCFG_UHS2_XFER_MODE Register
            80. 14.8.4.7.2.80  MMC_CTLCFG_UHS2_COMMAND Register
            81. 14.8.4.7.2.81  MMC_CTLCFG_UHS2_RESPONSE_j Register
            82. 14.8.4.7.2.82  MMC_CTLCFG_UHS2_MESSAGE_SELECT Register
            83. 14.8.4.7.2.83  MMC_CTLCFG_UHS2_MESSAGE Register
            84. 14.8.4.7.2.84  MMC_CTLCFG_UHS2_DEVICE_INTR_STATUS Register
            85. 14.8.4.7.2.85  MMC_CTLCFG_UHS2_DEVICE_SELECT Register
            86. 14.8.4.7.2.86  MMC_CTLCFG_UHS2_DEVICE_INT_CODE Register
            87. 14.8.4.7.2.87  MMC_CTLCFG_UHS2_SOFTWARE_RESET Register
            88. 14.8.4.7.2.88  MMC_CTLCFG_UHS2_TIMER_CONTROL Register
            89. 14.8.4.7.2.89  MMC_CTLCFG_UHS2_ERR_INTR_STS Register
            90. 14.8.4.7.2.90  MMC_CTLCFG_UHS2_ERR_INTR_STS_ENA Register
            91. 14.8.4.7.2.91  MMC_CTLCFG_UHS2_ERR_INTR_SIG_ENA Register
            92. 14.8.4.7.2.92  MMC_CTLCFG_UHS2_SETTINGS_PTR Register
            93. 14.8.4.7.2.93  MMC_CTLCFG_UHS2_CAPABILITIES_PTR Register
            94. 14.8.4.7.2.94  MMC_CTLCFG_UHS2_TEST_PTR Register
            95. 14.8.4.7.2.95  MMC_CTLCFG_SHARED_BUS_CTRL_PTR Register
            96. 14.8.4.7.2.96  MMC_CTLCFG_VENDOR_SPECFIC_PTR Register
            97. 14.8.4.7.2.97  MMC_CTLCFG_BOOT_TIMEOUT_CONTROL Register
            98. 14.8.4.7.2.98  MMC_CTLCFG_VENDOR_REGISTER Register
            99. 14.8.4.7.2.99  MMC_CTLCFG_SLOT_INT_STS Register
            100. 14.8.4.7.2.100 MMC_CTLCFG_HOST_CONTROLLER_VER Register
            101. 14.8.4.7.2.101 MMC_CTLCFG_UHS2_GEN_SETTINGS Register
            102. 14.8.4.7.2.102 MMC_CTLCFG_UHS2_PHY_SETTINGS Register
            103. 14.8.4.7.2.103 MMC_CTLCFG_UHS2_LNK_TRN_SETTINGS Register
            104. 14.8.4.7.2.104 MMC_CTLCFG_UHS2_GEN_CAP Register
            105. 14.8.4.7.2.105 MMC_CTLCFG_UHS2_PHY_CAP Register
            106. 14.8.4.7.2.106 MMC_CTLCFG_UHS2_LNK_TRN_CAP Register
            107. 14.8.4.7.2.107 MMC_CTLCFG_FORCE_UHSII_ERR_INT_STS Register
            108. 14.8.4.7.2.108 MMC_CTLCFG_CQ_VERSION Register
            109. 14.8.4.7.2.109 MMC_CTLCFG_CQ_CAPABILITIES Register
            110. 14.8.4.7.2.110 MMC_CTLCFG_CQ_CONFIG Register
            111. 14.8.4.7.2.111 MMC_CTLCFG_CQ_CONTROL Register
            112. 14.8.4.7.2.112 MMC_CTLCFG_CQ_INTR_STS Register
            113. 14.8.4.7.2.113 MMC_CTLCFG_CQ_INTR_STS_ENA Register
            114. 14.8.4.7.2.114 MMC_CTLCFG_CQ_INTR_SIG_ENA Register
            115. 14.8.4.7.2.115 MMC_CTLCFG_CQ_INTR_COALESCING Register
            116. 14.8.4.7.2.116 MMC_CTLCFG_CQ_TDL_BASE_ADDR Register
            117. 14.8.4.7.2.117 MMC_CTLCFG_CQ_TDL_BASE_ADDR_UPBITS Register
            118. 14.8.4.7.2.118 MMC_CTLCFG_CQ_TASK_DOOR_BELL Register
            119. 14.8.4.7.2.119 MMC_CTLCFG_CQ_TASK_COMP_NOTIF Register
            120. 14.8.4.7.2.120 MMC_CTLCFG_CQ_DEV_QUEUE_STATUS Register
            121. 14.8.4.7.2.121 MMC_CTLCFG_CQ_DEV_PENDING_TASKS Register
            122. 14.8.4.7.2.122 MMC_CTLCFG_CQ_TASK_CLEAR Register
            123. 14.8.4.7.2.123 MMC_CTLCFG_CQ_SEND_STS_CONFIG1 Register
            124. 14.8.4.7.2.124 MMC_CTLCFG_CQ_SEND_STS_CONFIG2 Register
            125. 14.8.4.7.2.125 MMC_CTLCFG_CQ_DCMD_RESPONSE Register
            126. 14.8.4.7.2.126 MMC_CTLCFG_CQ_RESP_ERR_MASK Register
            127. 14.8.4.7.2.127 MMC_CTLCFG_CQ_TASK_ERR_INFO Register
            128. 14.8.4.7.2.128 MMC_CTLCFG_CQ_CMD_RESP_INDEX Register
            129. 14.8.4.7.2.129 MMC_CTLCFG_CQ_CMD_RESP_ARG Register
            130. 14.8.4.7.2.130 MMC_CTLCFG_CQ_ERROR_TASK_ID Register
            131. 14.8.4.7.2.131 MMC_SSCFG_SS_ID_REV_REG Register
            132. 14.8.4.7.2.132 MMC_SSCFG_CTL_CFG_1_REG Register
            133. 14.8.4.7.2.133 MMC_SSCFG_CTL_CFG_2_REG Register
            134. 14.8.4.7.2.134 MMC_SSCFG_CTL_CFG_3_REG Register
            135. 14.8.4.7.2.135 MMC_SSCFG_CTL_CFG_4_REG Register
            136. 14.8.4.7.2.136 MMC_SSCFG_CTL_CFG_5_REG Register
            137. 14.8.4.7.2.137 MMC_SSCFG_CTL_CFG_6_REG Register
            138. 14.8.4.7.2.138 MMC_SSCFG_CTL_CFG_7_REG Register
            139. 14.8.4.7.2.139 MMC_SSCFG_CTL_CFG_8_REG Register
            140. 14.8.4.7.2.140 MMC_SSCFG_CTL_CFG_9_REG Register
            141. 14.8.4.7.2.141 MMC_SSCFG_CTL_CFG_10_REG Register
            142. 14.8.4.7.2.142 MMC_SSCFG_CTL_CFG_11_REG Register
            143. 14.8.4.7.2.143 MMC_SSCFG_CTL_CFG_12_REG Register
            144. 14.8.4.7.2.144 MMC_SSCFG_CTL_CFG_13_REG Register
            145. 14.8.4.7.2.145 MMC_SSCFG_CTL_CFG_14_REG Register
            146. 14.8.4.7.2.146 MMC_SSCFG_CTL_STAT_1_REG Register
            147. 14.8.4.7.2.147 MMC_SSCFG_CTL_STAT_2_REG Register
            148. 14.8.4.7.2.148 MMC_SSCFG_CTL_STAT_3_REG Register
            149. 14.8.4.7.2.149 MMC_SSCFG_CTL_STAT_4_REG Register
            150. 14.8.4.7.2.150 MMC_SSCFG_CTL_STAT_5_REG Register
            151. 14.8.4.7.2.151 MMC_SSCFG_CTL_STAT_6_REG Register
            152. 14.8.4.7.2.152 MMC_SSCFG_PHY_CTRL_1_REG Register
            153. 14.8.4.7.2.153 MMC_SSCFG_PHY_CTRL_2_REG Register
            154. 14.8.4.7.2.154 MMC_SSCFG_PHY_CTRL_3_REG Register
            155. 14.8.4.7.2.155 MMC_SSCFG_PHY_CTRL_4_REG Register
            156. 14.8.4.7.2.156 MMC_SSCFG_PHY_CTRL_5_REG Register
            157. 14.8.4.7.2.157 MMC_SSCFG_PHY_CTRL_6_REG Register
            158. 14.8.4.7.2.158 MMC_SSCFG_PHY_STAT_1_REG Register
            159. 14.8.4.7.2.159 MMC_SSCFG_PHY_STAT_2_REG Register
      5. 14.8.5 Industrial and Control Interfaces Registers
        1. 14.8.5.1 MCAN
          1. 14.8.5.1.1 MCAN Summaries
            1.         12708
            2.         12709
            3.         12710
            4.         12711
          2. 14.8.5.1.2 MCAN Registers
            1. 14.8.5.1.2.1  MCAN_PID Register
            2. 14.8.5.1.2.2  MCAN_CTRL Register
            3. 14.8.5.1.2.3  MCAN_STAT Register
            4. 14.8.5.1.2.4  MCAN_ICS Register
            5. 14.8.5.1.2.5  MCAN_IRS Register
            6. 14.8.5.1.2.6  MCAN_IECS Register
            7. 14.8.5.1.2.7  MCAN_IE Register
            8. 14.8.5.1.2.8  MCAN_IES Register
            9. 14.8.5.1.2.9  MCAN_EOI Register
            10. 14.8.5.1.2.10 MCAN_EXT_TS_PRESCALER Register
            11. 14.8.5.1.2.11 MCAN_EXT_TS_UNSERVICED_INTR_CNTR Register
            12. 14.8.5.1.2.12 MCAN_CORE_CREL Register
            13. 14.8.5.1.2.13 MCAN_CORE_ENDN Register
            14. 14.8.5.1.2.14 MCAN_CORE_CUST Register
            15. 14.8.5.1.2.15 MCAN_CORE_DBTP Register
            16. 14.8.5.1.2.16 MCAN_CORE_TEST Register
            17. 14.8.5.1.2.17 MCAN_CORE_RWD Register
            18. 14.8.5.1.2.18 MCAN_CORE_CCCR Register
            19. 14.8.5.1.2.19 MCAN_CORE_NBTP Register
            20. 14.8.5.1.2.20 MCAN_CORE_TSCC Register
            21. 14.8.5.1.2.21 MCAN_CORE_TSCV Register
            22. 14.8.5.1.2.22 MCAN_CORE_TOCC Register
            23. 14.8.5.1.2.23 MCAN_CORE_TOCV Register
            24. 14.8.5.1.2.24 MCAN_CORE_RESERVED00 Register
            25. 14.8.5.1.2.25 MCAN_CORE_RESERVED11 Register
            26. 14.8.5.1.2.26 MCAN_CORE_RESERVED22 Register
            27. 14.8.5.1.2.27 MCAN_CORE_RESERVED33 Register
            28. 14.8.5.1.2.28 MCAN_CORE_ECR Register
            29. 14.8.5.1.2.29 MCAN_CORE_PSR Register
            30. 14.8.5.1.2.30 MCAN_CORE_TDCR Register
            31. 14.8.5.1.2.31 MCAN_CORE_RESERVED44 Register
            32. 14.8.5.1.2.32 MCAN_CORE_IR Register
            33. 14.8.5.1.2.33 MCAN_CORE_IE Register
            34. 14.8.5.1.2.34 MCAN_CORE_ILS Register
            35. 14.8.5.1.2.35 MCAN_CORE_ILE Register
            36. 14.8.5.1.2.36 MCAN_CORE_RESERVED55 Register
            37. 14.8.5.1.2.37 MCAN_CORE_RESERVED66 Register
            38. 14.8.5.1.2.38 MCAN_CORE_RESERVED77 Register
            39. 14.8.5.1.2.39 MCAN_CORE_RESERVED88 Register
            40. 14.8.5.1.2.40 MCAN_CORE_RESERVED99 Register
            41. 14.8.5.1.2.41 MCAN_CORE_RESERVED1010 Register
            42. 14.8.5.1.2.42 MCAN_CORE_RESERVED1111 Register
            43. 14.8.5.1.2.43 MCAN_CORE_RESERVED1212 Register
            44. 14.8.5.1.2.44 MCAN_CORE_GFC Register
            45. 14.8.5.1.2.45 MCAN_CORE_SIDFC Register
            46. 14.8.5.1.2.46 MCAN_CORE_XIDFC Register
            47. 14.8.5.1.2.47 MCAN_CORE_RESERVED1313 Register
            48. 14.8.5.1.2.48 MCAN_CORE_XIDAM Register
            49. 14.8.5.1.2.49 MCAN_CORE_HPMS Register
            50. 14.8.5.1.2.50 MCAN_CORE_NDAT1 Register
            51. 14.8.5.1.2.51 MCAN_CORE_NDAT2 Register
            52. 14.8.5.1.2.52 MCAN_CORE_RXF0C Register
            53. 14.8.5.1.2.53 MCAN_CORE_RXF0S Register
            54. 14.8.5.1.2.54 MCAN_CORE_RXF0A Register
            55. 14.8.5.1.2.55 MCAN_CORE_RXBC Register
            56. 14.8.5.1.2.56 MCAN_CORE_RXF1C Register
            57. 14.8.5.1.2.57 MCAN_CORE_RXF1S Register
            58. 14.8.5.1.2.58 MCAN_CORE_RXF1A Register
            59. 14.8.5.1.2.59 MCAN_CORE_RXESC Register
            60. 14.8.5.1.2.60 MCAN_CORE_TXBC Register
            61. 14.8.5.1.2.61 MCAN_CORE_TXFQS Register
            62. 14.8.5.1.2.62 MCAN_CORE_TXESC Register
            63. 14.8.5.1.2.63 MCAN_CORE_TXBRP Register
            64. 14.8.5.1.2.64 MCAN_CORE_TXBAR Register
            65. 14.8.5.1.2.65 MCAN_CORE_TXBCR Register
            66. 14.8.5.1.2.66 MCAN_CORE_TXBTO Register
            67. 14.8.5.1.2.67 MCAN_CORE_TXBCF Register
            68. 14.8.5.1.2.68 MCAN_CORE_TXBTIE Register
            69. 14.8.5.1.2.69 MCAN_CORE_TXBCIE Register
            70. 14.8.5.1.2.70 MCAN_CORE_RESERVED1414 Register
            71. 14.8.5.1.2.71 MCAN_CORE_RESERVED1515 Register
            72. 14.8.5.1.2.72 MCAN_CORE_TXEFC Register
            73. 14.8.5.1.2.73 MCAN_CORE_TXEFS Register
            74. 14.8.5.1.2.74 MCAN_CORE_TXEFA Register
            75. 14.8.5.1.2.75 MCAN_CORE_RESERVED1616 Register
            76. 14.8.5.1.2.76 MCAN_CORE_RESERVUPPER256_j Register
            77. 14.8.5.1.2.77 MCAN_MSGMEM_RAM_RAM_REG_j Register
            78. 14.8.5.1.2.78 ECC_AGGR_REV Register
            79. 14.8.5.1.2.79 ECC_AGGR_VECTOR Register
            80. 14.8.5.1.2.80 ECC_AGGR_STAT Register
            81. 14.8.5.1.2.81 ECC_AGGR_RESERVED_SVBUS_j Register
            82. 14.8.5.1.2.82 ECC_AGGR_SEC_EOI_REG Register
            83. 14.8.5.1.2.83 ECC_AGGR_SEC_STATUS_REG0 Register
            84. 14.8.5.1.2.84 ECC_AGGR_SEC_ENABLE_SET_REG0 Register
            85. 14.8.5.1.2.85 ECC_AGGR_SEC_ENABLE_CLR_REG0 Register
            86. 14.8.5.1.2.86 ECC_AGGR_DED_EOI_REG Register
            87. 14.8.5.1.2.87 ECC_AGGR_DED_STATUS_REG0 Register
            88. 14.8.5.1.2.88 ECC_AGGR_DED_ENABLE_SET_REG0 Register
            89. 14.8.5.1.2.89 ECC_AGGR_DED_ENABLE_CLR_REG0 Register
            90. 14.8.5.1.2.90 ECC_AGGR_AGGR_ENABLE_SET Register
            91. 14.8.5.1.2.91 ECC_AGGR_AGGR_ENABLE_CLR Register
            92. 14.8.5.1.2.92 ECC_AGGR_AGGR_STATUS_SET Register
            93. 14.8.5.1.2.93 ECC_AGGR_AGGR_STATUS_CLR Register
        2. 14.8.5.2 ECAP
          1. 14.8.5.2.1 ECAP Summaries
            1.         12808
          2. 14.8.5.2.2 ECAP Registers
            1. 14.8.5.2.2.1  ECAP_TSCNT Register
            2. 14.8.5.2.2.2  ECAP_CNTPHS Register
            3. 14.8.5.2.2.3  ECAP_CAP1 Register
            4. 14.8.5.2.2.4  ECAP_CAP2 Register
            5. 14.8.5.2.2.5  ECAP_CAP3 Register
            6. 14.8.5.2.2.6  ECAP_CAP4 Register
            7. 14.8.5.2.2.7  ECAP_ECCTL Register
            8. 14.8.5.2.2.8  ECAP_ECINT_EN_FLG Register
            9. 14.8.5.2.2.9  ECAP_ECINT_CLR_FRC Register
            10. 14.8.5.2.2.10 ECAP_PID Register
        3. 14.8.5.3 EPWM
          1. 14.8.5.3.1 EPWM Summaries
            1.         12822
          2. 14.8.5.3.2 EPWM Registers
            1. 14.8.5.3.2.1  EPWM_TBCTL Register
            2. 14.8.5.3.2.2  EPWM_TBSTS Register
            3. 14.8.5.3.2.3  EPWM_TBPHSHR Register
            4. 14.8.5.3.2.4  EPWM_TBPHS Register
            5. 14.8.5.3.2.5  EPWM_TBCNT Register
            6. 14.8.5.3.2.6  EPWM_TBPRD Register
            7. 14.8.5.3.2.7  EPWM_CMPCTL Register
            8. 14.8.5.3.2.8  EPWM_CMPAHR Register
            9. 14.8.5.3.2.9  EPWM_CMPA Register
            10. 14.8.5.3.2.10 EPWM_CMPB Register
            11. 14.8.5.3.2.11 EPWM_AQCTLA Register
            12. 14.8.5.3.2.12 EPWM_AQCTLB Register
            13. 14.8.5.3.2.13 EPWM_AQSFRC Register
            14. 14.8.5.3.2.14 EPWM_AQCSFRC Register
            15. 14.8.5.3.2.15 EPWM_DBCTL Register
            16. 14.8.5.3.2.16 EPWM_DBRED Register
            17. 14.8.5.3.2.17 EPWM_DBFED Register
            18. 14.8.5.3.2.18 EPWM_TZSEL Register
            19. 14.8.5.3.2.19 EPWM_TZCTL Register
            20. 14.8.5.3.2.20 EPWM_TZEINT Register
            21. 14.8.5.3.2.21 EPWM_TZFLG Register
            22. 14.8.5.3.2.22 EPWM_TZCLR Register
            23. 14.8.5.3.2.23 EPWM_TZFRC Register
            24. 14.8.5.3.2.24 EPWM_ETSEL Register
            25. 14.8.5.3.2.25 EPWM_ETPS Register
            26. 14.8.5.3.2.26 EPWM_ETFLG Register
            27. 14.8.5.3.2.27 EPWM_ETCLR Register
            28. 14.8.5.3.2.28 EPWM_ETFRC Register
            29. 14.8.5.3.2.29 EPWM_PCCTL Register
            30. 14.8.5.3.2.30 EPWM_PID Register
        4. 14.8.5.4 EQEP
          1. 14.8.5.4.1 EQEP Summaries
            1.         12856
          2. 14.8.5.4.2 EQEP Registers
            1. 14.8.5.4.2.1  EQEP_QPOSCNT Register
            2. 14.8.5.4.2.2  EQEP_QPOSINIT Register
            3. 14.8.5.4.2.3  EQEP_QPOSMAX Register
            4. 14.8.5.4.2.4  EQEP_QPOSCMP Register
            5. 14.8.5.4.2.5  EQEP_QPOSILAT Register
            6. 14.8.5.4.2.6  EQEP_QPOSSLAT Register
            7. 14.8.5.4.2.7  EQEP_QPOSLAT Register
            8. 14.8.5.4.2.8  EQEP_QUTMR Register
            9. 14.8.5.4.2.9  EQEP_QUPRD Register
            10. 14.8.5.4.2.10 EQEP_QWDTMR Register
            11. 14.8.5.4.2.11 EQEP_QWDPRD Register
            12. 14.8.5.4.2.12 EQEP_QDECCTL_TYPE2 Register
            13. 14.8.5.4.2.13 EQEP_QEPCTL Register
            14. 14.8.5.4.2.14 EQEP_QCAPCTL Register
            15. 14.8.5.4.2.15 EQEP_QPOSCTL Register
            16. 14.8.5.4.2.16 EQEP_QEINT_TYPE1 Register
            17. 14.8.5.4.2.17 EQEP_QFLG_TYPE1 Register
            18. 14.8.5.4.2.18 EQEP_QCLR_TYPE1 Register
            19. 14.8.5.4.2.19 EQEP_QFRC_TYPE1 Register
            20. 14.8.5.4.2.20 EQEP_QEPSTS_TYPE1 Register
            21. 14.8.5.4.2.21 EQEP_QCTMR Register
            22. 14.8.5.4.2.22 EQEP_QCPRD Register
            23. 14.8.5.4.2.23 EQEP_QCTMRLAT Register
            24. 14.8.5.4.2.24 EQEP_QCPRDLAT Register
            25. 14.8.5.4.2.25 EQEP_RESERVED_1_j Register
            26. 14.8.5.4.2.26 EQEP_PID Register
            27. 14.8.5.4.2.27 EQEP_REV_TYPE2 Register
            28. 14.8.5.4.2.28 EQEP_QEPSTROBESEL Register
            29. 14.8.5.4.2.29 EQEP_QMACTRL Register
            30. 14.8.5.4.2.30 EQEP_QEPSRCSEL Register
            31. 14.8.5.4.2.31 EQEP_RESERVED_2_j Register
      6. 14.8.6 Camera Subsystem Registers
        1. 14.8.6.1 csi_rx_if
          1. 14.8.6.1.1 csi_rx_if Summaries
            1.         12892
            2.         12893
            3.         12894
            4.         12895
          2. 14.8.6.1.2 csi_rx_if Registers
            1. 14.8.6.1.2.1   ECC_AGGR_REV Register
            2. 14.8.6.1.2.2   ECC_AGGR_VECTOR Register
            3. 14.8.6.1.2.3   ECC_AGGR_STAT Register
            4. 14.8.6.1.2.4   ECC_AGGR_RESERVED_SVBUS_j Register
            5. 14.8.6.1.2.5   ECC_AGGR_SEC_EOI_REG Register
            6. 14.8.6.1.2.6   ECC_AGGR_SEC_STATUS_REG0 Register
            7. 14.8.6.1.2.7   ECC_AGGR_SEC_ENABLE_SET_REG0 Register
            8. 14.8.6.1.2.8   ECC_AGGR_SEC_ENABLE_CLR_REG0 Register
            9. 14.8.6.1.2.9   ECC_AGGR_DED_EOI_REG Register
            10. 14.8.6.1.2.10  ECC_AGGR_DED_STATUS_REG0 Register
            11. 14.8.6.1.2.11  ECC_AGGR_DED_ENABLE_SET_REG0 Register
            12. 14.8.6.1.2.12  ECC_AGGR_DED_ENABLE_CLR_REG0 Register
            13. 14.8.6.1.2.13  ECC_AGGR_AGGR_ENABLE_SET Register
            14. 14.8.6.1.2.14  ECC_AGGR_AGGR_ENABLE_CLR Register
            15. 14.8.6.1.2.15  ECC_AGGR_AGGR_STATUS_SET Register
            16. 14.8.6.1.2.16  ECC_AGGR_AGGR_STATUS_CLR Register
            17. 14.8.6.1.2.17  INTD_CFG_REVISION Register
            18. 14.8.6.1.2.18  INTD_CFG_EOI_REG Register
            19. 14.8.6.1.2.19  INTD_CFG_INTR_VECTOR_REG Register
            20. 14.8.6.1.2.20  INTD_CFG_ENABLE_REG_LEVEL_0 Register
            21. 14.8.6.1.2.21  INTD_CFG_ENABLE_REG_PULSE_0 Register
            22. 14.8.6.1.2.22  INTD_CFG_ENABLE_CLR_REG_LEVEL_0 Register
            23. 14.8.6.1.2.23  INTD_CFG_ENABLE_CLR_REG_PULSE_0 Register
            24. 14.8.6.1.2.24  INTD_CFG_STATUS_REG_LEVEL_0 Register
            25. 14.8.6.1.2.25  INTD_CFG_STATUS_REG_PULSE_0 Register
            26. 14.8.6.1.2.26  INTD_CFG_STATUS_CLR_REG_LEVEL_0 Register
            27. 14.8.6.1.2.27  INTD_CFG_STATUS_CLR_REG_PULSE_0 Register
            28. 14.8.6.1.2.28  INTD_CFG_INTR_VECTOR_REG_LEVEL Register
            29. 14.8.6.1.2.29  INTD_CFG_INTR_VECTOR_REG_PULSE Register
            30. 14.8.6.1.2.30  CSIRX_DEVICE_CONFIG Register
            31. 14.8.6.1.2.31  CSIRX_SOFT_RESET Register
            32. 14.8.6.1.2.32  CSIRX_STATIC_CFG Register
            33. 14.8.6.1.2.33  CSIRX_ERROR_BYPASS_CFG Register
            34. 14.8.6.1.2.34  CSIRX_MONITOR_IRQS Register
            35. 14.8.6.1.2.35  CSIRX_MONITOR_IRQS_MASK_CFG Register
            36. 14.8.6.1.2.36  CSIRX_INFO_IRQS Register
            37. 14.8.6.1.2.37  CSIRX_INFO_IRQS_MASK_CFG Register
            38. 14.8.6.1.2.38  CSIRX_ERROR_IRQS Register
            39. 14.8.6.1.2.39  CSIRX_ERROR_IRQS_MASK_CFG Register
            40. 14.8.6.1.2.40  CSIRX_DPHY_LANE_CONTROL Register
            41. 14.8.6.1.2.41  CSIRX_DPHY_STATUS Register
            42. 14.8.6.1.2.42  CSIRX_DPHY_ERR_STATUS_IRQ Register
            43. 14.8.6.1.2.43  CSIRX_DPHY_ERR_IRQ_MASK_CFG Register
            44. 14.8.6.1.2.44  CSIRX_INTEGRATION_DEBUG Register
            45. 14.8.6.1.2.45  CSIRX_ERROR_DEBUG Register
            46. 14.8.6.1.2.46  CSIRX_TEST_GENERIC Register
            47. 14.8.6.1.2.47  CSIRX_STREAM0_CTRL Register
            48. 14.8.6.1.2.48  CSIRX_STREAM0_STATUS Register
            49. 14.8.6.1.2.49  CSIRX_STREAM0_DATA_CFG Register
            50. 14.8.6.1.2.50  CSIRX_STREAM0_CFG Register
            51. 14.8.6.1.2.51  CSIRX_STREAM0_MONITOR_CTRL Register
            52. 14.8.6.1.2.52  CSIRX_STREAM0_MONITOR_FRAME Register
            53. 14.8.6.1.2.53  CSIRX_STREAM0_MONITOR_LB Register
            54. 14.8.6.1.2.54  CSIRX_STREAM0_TIMER Register
            55. 14.8.6.1.2.55  CSIRX_STREAM0_FCC_CFG Register
            56. 14.8.6.1.2.56  CSIRX_STREAM0_FCC_CTRL Register
            57. 14.8.6.1.2.57  CSIRX_STREAM0_FIFO_FILL_LVL Register
            58. 14.8.6.1.2.58  CSIRX_STREAM1_CTRL Register
            59. 14.8.6.1.2.59  CSIRX_STREAM1_STATUS Register
            60. 14.8.6.1.2.60  CSIRX_STREAM1_DATA_CFG Register
            61. 14.8.6.1.2.61  CSIRX_STREAM1_CFG Register
            62. 14.8.6.1.2.62  CSIRX_STREAM1_MONITOR_CTRL Register
            63. 14.8.6.1.2.63  CSIRX_STREAM1_MONITOR_FRAME Register
            64. 14.8.6.1.2.64  CSIRX_STREAM1_MONITOR_LB Register
            65. 14.8.6.1.2.65  CSIRX_STREAM1_TIMER Register
            66. 14.8.6.1.2.66  CSIRX_STREAM1_FCC_CFG Register
            67. 14.8.6.1.2.67  CSIRX_STREAM1_FCC_CTRL Register
            68. 14.8.6.1.2.68  CSIRX_STREAM1_FIFO_FILL_LVL Register
            69. 14.8.6.1.2.69  CSIRX_STREAM2_CTRL Register
            70. 14.8.6.1.2.70  CSIRX_STREAM2_STATUS Register
            71. 14.8.6.1.2.71  CSIRX_STREAM2_DATA_CFG Register
            72. 14.8.6.1.2.72  CSIRX_STREAM2_CFG Register
            73. 14.8.6.1.2.73  CSIRX_STREAM2_MONITOR_CTRL Register
            74. 14.8.6.1.2.74  CSIRX_STREAM2_MONITOR_FRAME Register
            75. 14.8.6.1.2.75  CSIRX_STREAM2_MONITOR_LB Register
            76. 14.8.6.1.2.76  CSIRX_STREAM2_TIMER Register
            77. 14.8.6.1.2.77  CSIRX_STREAM2_FCC_CFG Register
            78. 14.8.6.1.2.78  CSIRX_STREAM2_FCC_CTRL Register
            79. 14.8.6.1.2.79  CSIRX_STREAM2_FIFO_FILL_LVL Register
            80. 14.8.6.1.2.80  CSIRX_STREAM3_CTRL Register
            81. 14.8.6.1.2.81  CSIRX_STREAM3_STATUS Register
            82. 14.8.6.1.2.82  CSIRX_STREAM3_DATA_CFG Register
            83. 14.8.6.1.2.83  CSIRX_STREAM3_CFG Register
            84. 14.8.6.1.2.84  CSIRX_STREAM3_MONITOR_CTRL Register
            85. 14.8.6.1.2.85  CSIRX_STREAM3_MONITOR_FRAME Register
            86. 14.8.6.1.2.86  CSIRX_STREAM3_MONITOR_LB Register
            87. 14.8.6.1.2.87  CSIRX_STREAM3_TIMER Register
            88. 14.8.6.1.2.88  CSIRX_STREAM3_FCC_CFG Register
            89. 14.8.6.1.2.89  CSIRX_STREAM3_FCC_CTRL Register
            90. 14.8.6.1.2.90  CSIRX_STREAM3_FIFO_FILL_LVL Register
            91. 14.8.6.1.2.91  CSIRX_ASF_INT_STATUS Register
            92. 14.8.6.1.2.92  CSIRX_ASF_INT_RAW_STATUS Register
            93. 14.8.6.1.2.93  CSIRX_ASF_INT_MASK Register
            94. 14.8.6.1.2.94  CSIRX_ASF_INT_TEST Register
            95. 14.8.6.1.2.95  CSIRX_ASF_FATAL_NONFATAL_SELECT Register
            96. 14.8.6.1.2.96  CSIRX_ASF_SRAM_CORR_FAULT_STATUS Register
            97. 14.8.6.1.2.97  CSIRX_ASF_SRAM_UNCORR_FAULT_STATUS Register
            98. 14.8.6.1.2.98  CSIRX_ASF_SRAM_FAULT_STATS Register
            99. 14.8.6.1.2.99  CSIRX_ASF_TRANS_TO_CTRL Register
            100. 14.8.6.1.2.100 CSIRX_ASF_TRANS_TO_FAULT_MASK Register
            101. 14.8.6.1.2.101 CSIRX_ASF_TRANS_TO_FAULT_STATUS Register
            102. 14.8.6.1.2.102 CSIRX_ASF_PROTOCOL_FAULT_MASK Register
            103. 14.8.6.1.2.103 CSIRX_ASF_PROTOCOL_FAULT_STATUS Register
            104. 14.8.6.1.2.104 CSIRX_ID_PROD_VER Register
            105. 14.8.6.1.2.105 CSI_RX_IF_CSIRX_ID Register
            106. 14.8.6.1.2.106 CSI_RX_IF_VP0 Register
            107. 14.8.6.1.2.107 CSI_RX_IF_VP1 Register
            108. 14.8.6.1.2.108 CSI_RX_IF_CNTL Register
            109. 14.8.6.1.2.109 CSI_RX_IF_CNTX_CNTL_DMACNTX_j Register
            110. 14.8.6.1.2.110 CSI_RX_IF_CNTX_CNTL_PSI_CFG0_j Register
            111. 14.8.6.1.2.111 CSI_RX_IF_CNTX_CNTL_PSI_CFG1_j Register
        2. 14.8.6.2 dphy_rx
          1. 14.8.6.2.1 dphy_rx Summaries
            1.         13010
            2.         13011
          2. 14.8.6.2.2 dphy_rx Registers
            1. 14.8.6.2.2.1 K3_DPHY_RX_CMN0_CMN_DIG_TBIT2 Register
            2. 14.8.6.2.2.2 K3_DPHY_RX_CMN0_CMN_DIG_TBIT10 Register
            3. 14.8.6.2.2.3 K3_DPHY_RX_CMN0_CMN_DIG_TBIT13 Register
            4. 14.8.6.2.2.4 K3_DPHY_RX_CMN0_CMN_DIG_TBIT14 Register
            5. 14.8.6.2.2.5 K3_DPHY_RX_PCS_TX_DIG_TBIT0 Register
            6. 14.8.6.2.2.6 K3_DPHY_RX_PCS_TX_DIG_TBIT1 Register
            7. 14.8.6.2.2.7 K3_DPHY_RX_PCS_TX_DIG_TBIT2 Register
            8. 14.8.6.2.2.8 K3_DPHY_RX_PCS_TX_DIG_TBIT3 Register
            9. 14.8.6.2.2.9 K3_DPHY_WRAP_REGS_LANE Register
      7. 14.8.7 Timer Modules Registers
        1. 14.8.7.1 GTC
          1. 14.8.7.1.1 GTC Summaries
            1.         13025
            2.         13026
            3.         13027
            4.         13028
          2. 14.8.7.1.2 GTC Registers
            1. 14.8.7.1.2.1  GTC_CFG0_PID Register
            2. 14.8.7.1.2.2  GTC_CFG0_GTC_PID Register
            3. 14.8.7.1.2.3  GTC_CFG0_PUSHEVT Register
            4. 14.8.7.1.2.4  GTC_CFG1_CNTCR Register
            5. 14.8.7.1.2.5  GTC_CFG1_CNTSR Register
            6. 14.8.7.1.2.6  GTC_CFG1_CNTCV_LO Register
            7. 14.8.7.1.2.7  GTC_CFG1_CNTCV_HI Register
            8. 14.8.7.1.2.8  GTC_CFG1_CNTFID0 Register
            9. 14.8.7.1.2.9  GTC_CFG1_CNTFID1 Register
            10. 14.8.7.1.2.10 GTC_CFG2_CNTCVS_LO Register
            11. 14.8.7.1.2.11 GTC_CFG2_CNTCVS_HI Register
            12. 14.8.7.1.2.12 GTC_CFG3_CNTTIDR Register
        2. 14.8.7.2 RTI
          1. 14.8.7.2.1 RTI Summaries
            1.         13044
          2. 14.8.7.2.2 RTI Registers
            1. 14.8.7.2.2.1  SMS_TIFS_WDT_RTI_GCTRL Register
            2. 14.8.7.2.2.2  SMS_TIFS_WDT_RTI_TBCTRL Register
            3. 14.8.7.2.2.3  SMS_TIFS_WDT_RTI_CAPCTRL Register
            4. 14.8.7.2.2.4  SMS_TIFS_WDT_RTI_COMPCTRL Register
            5. 14.8.7.2.2.5  SMS_TIFS_WDT_RTI_FRC0 Register
            6. 14.8.7.2.2.6  SMS_TIFS_WDT_RTI_UC0 Register
            7. 14.8.7.2.2.7  SMS_TIFS_WDT_RTI_CPUC0 Register
            8. 14.8.7.2.2.8  SMS_TIFS_WDT_RTI_CAFRC0 Register
            9. 14.8.7.2.2.9  SMS_TIFS_WDT_RTI_CAUC0 Register
            10. 14.8.7.2.2.10 SMS_TIFS_WDT_RTI_FRC1 Register
            11. 14.8.7.2.2.11 SMS_TIFS_WDT_RTI_UC1 Register
            12. 14.8.7.2.2.12 SMS_TIFS_WDT_RTI_CPUC1 Register
            13. 14.8.7.2.2.13 SMS_TIFS_WDT_RTI_CAFRC1 Register
            14. 14.8.7.2.2.14 SMS_TIFS_WDT_RTI_CAUC1 Register
            15. 14.8.7.2.2.15 SMS_TIFS_WDT_RTI_COMP0 Register
            16. 14.8.7.2.2.16 SMS_TIFS_WDT_RTI_UDCP0 Register
            17. 14.8.7.2.2.17 SMS_TIFS_WDT_RTI_COMP1 Register
            18. 14.8.7.2.2.18 SMS_TIFS_WDT_RTI_UDCP1 Register
            19. 14.8.7.2.2.19 SMS_TIFS_WDT_RTI_COMP2 Register
            20. 14.8.7.2.2.20 SMS_TIFS_WDT_RTI_UDCP2 Register
            21. 14.8.7.2.2.21 SMS_TIFS_WDT_RTI_COMP3 Register
            22. 14.8.7.2.2.22 SMS_TIFS_WDT_RTI_UDCP3 Register
            23. 14.8.7.2.2.23 SMS_TIFS_WDT_RTI_TBLCOMP Register
            24. 14.8.7.2.2.24 SMS_TIFS_WDT_RTI_TBHCOMP Register
            25. 14.8.7.2.2.25 SMS_TIFS_WDT_RTI_SETINT Register
            26. 14.8.7.2.2.26 SMS_TIFS_WDT_RTI_CLEARINT Register
            27. 14.8.7.2.2.27 SMS_TIFS_WDT_RTI_INTFLAG Register
            28. 14.8.7.2.2.28 SMS_TIFS_WDT_RTI_DWDCTRL Register
            29. 14.8.7.2.2.29 SMS_TIFS_WDT_RTI_DWDPRLD Register
            30. 14.8.7.2.2.30 SMS_TIFS_WDT_RTI_WDSTATUS Register
            31. 14.8.7.2.2.31 SMS_TIFS_WDT_RTI_WDKEY Register
            32. 14.8.7.2.2.32 SMS_TIFS_WDT_RTI_DWDCNTR Register
            33. 14.8.7.2.2.33 SMS_TIFS_WDT_RTI_WWDRXNCTRL Register
            34. 14.8.7.2.2.34 SMS_TIFS_WDT_RTI_WWDSIZECTRL Register
            35. 14.8.7.2.2.35 SMS_TIFS_WDT_RTI_INTCLRENABLE Register
            36. 14.8.7.2.2.36 SMS_TIFS_WDT_RTI_COMP0CLR Register
            37. 14.8.7.2.2.37 SMS_TIFS_WDT_RTI_COMP1CLR Register
            38. 14.8.7.2.2.38 SMS_TIFS_WDT_RTI_COMP2CLR Register
            39. 14.8.7.2.2.39 SMS_TIFS_WDT_RTI_COMP3CLR Register
        3. 14.8.7.3 rtcss
          1. 14.8.7.3.1 rtcss Summaries
            1.         13087
          2. 14.8.7.3.2 rtcss Registers
            1. 14.8.7.3.2.1  RTC_MOD_VER Register
            2. 14.8.7.3.2.2  RTC_SUB_S_CNT Register
            3. 14.8.7.3.2.3  RTC_S_CNT_LSW Register
            4. 14.8.7.3.2.4  RTC_S_CNT_MSW Register
            5. 14.8.7.3.2.5  RTC_COMP Register
            6. 14.8.7.3.2.6  RTC_OFF_ON_S_CNT_LSW Register
            7. 14.8.7.3.2.7  RTC_OFF_ON_S_CNT_MSW Register
            8. 14.8.7.3.2.8  RTC_ON_OFF_S_CNT_LSW Register
            9. 14.8.7.3.2.9  RTC_ON_OFF_S_CNT_MSW Register
            10. 14.8.7.3.2.10 RTC_DEBOUNCE Register
            11. 14.8.7.3.2.11 RTC_ANALOG Register
            12. 14.8.7.3.2.12 RTC_SCRATCH0_j Register
            13. 14.8.7.3.2.13 RTC_GENRAL_CTL Register
            14. 14.8.7.3.2.14 RTC_IRQSTATUS_RAW_SYS Register
            15. 14.8.7.3.2.15 RTC_IRQSTATUS_SYS Register
            16. 14.8.7.3.2.16 RTC_IRQENABLE_SET_SYS Register
            17. 14.8.7.3.2.17 RTC_IRQENABLE_CLR_SYS Register
            18. 14.8.7.3.2.18 RTC_SYNCPEND Register
            19. 14.8.7.3.2.19 RTC_KICK0 Register
            20. 14.8.7.3.2.20 RTC_KICK1 Register
        4. 14.8.7.4 TIMER
          1. 14.8.7.4.1 TIMER Summaries
            1.         13111
          2. 14.8.7.4.2 TIMER Registers
            1. 14.8.7.4.2.1  DMTIMER1MS_TIDR Register
            2. 14.8.7.4.2.2  DMTIMER1MS_TIOCP_CFG Register
            3. 14.8.7.4.2.3  DMTIMER1MS_IRQ_EOI Register
            4. 14.8.7.4.2.4  DMTIMER1MS_IRQSTATUS_RAW Register
            5. 14.8.7.4.2.5  DMTIMER1MS_IRQSTATUS Register
            6. 14.8.7.4.2.6  DMTIMER1MS_IRQSTATUS_SET Register
            7. 14.8.7.4.2.7  DMTIMER1MS_IRQSTATUS_CLR Register
            8. 14.8.7.4.2.8  DMTIMER1MS_IRQWAKEEN Register
            9. 14.8.7.4.2.9  DMTIMER1MS_TCLR Register
            10. 14.8.7.4.2.10 DMTIMER1MS_TCRR Register
            11. 14.8.7.4.2.11 DMTIMER1MS_TLDR Register
            12. 14.8.7.4.2.12 DMTIMER1MS_TTGR Register
            13. 14.8.7.4.2.13 DMTIMER1MS_TWPS Register
            14. 14.8.7.4.2.14 DMTIMER1MS_TMAR Register
            15. 14.8.7.4.2.15 DMTIMER1MS_TCAR1 Register
            16. 14.8.7.4.2.16 DMTIMER1MS_TSICR Register
            17. 14.8.7.4.2.17 DMTIMER1MS_TCAR2 Register
            18. 14.8.7.4.2.18 DMTIMER1MS_TPIR Register
            19. 14.8.7.4.2.19 DMTIMER1MS_TNIR Register
            20. 14.8.7.4.2.20 DMTIMER1MS_TCVR Register
            21. 14.8.7.4.2.21 DMTIMER1MS_TOCR Register
            22. 14.8.7.4.2.22 DMTIMER1MS_TOWR Register
      8. 14.8.8 Internal Diagnostics Modules Registers
        1. 14.8.8.1 DCC
          1. 14.8.8.1.1 DCC Summaries
            1.         13138
          2. 14.8.8.1.2 DCC Registers
            1. 14.8.8.1.2.1  DCC2_DCCGCTRL Register
            2. 14.8.8.1.2.2  DCC2_DCCREV Register
            3. 14.8.8.1.2.3  DCC2_DCCCNTSEED0 Register
            4. 14.8.8.1.2.4  DCC2_DCCVALIDSEED0 Register
            5. 14.8.8.1.2.5  DCC2_DCCCNTSEED1 Register
            6. 14.8.8.1.2.6  DCC2_DCCSTATUS Register
            7. 14.8.8.1.2.7  DCC2_DCCCNT0 Register
            8. 14.8.8.1.2.8  DCC2_DCCVALID0 Register
            9. 14.8.8.1.2.9  DCC2_DCCCNT1 Register
            10. 14.8.8.1.2.10 DCC2_DCCCLKSRC1 Register
            11. 14.8.8.1.2.11 DCC2_DCCCLKSRC0 Register
            12. 14.8.8.1.2.12 DCC2_DCCGCTRL2 Register
            13. 14.8.8.1.2.13 DCC2_DCCSTATUS2 Register
            14. 14.8.8.1.2.14 DCC2_DCCERRCNT Register
        2. 14.8.8.2 ESM
          1. 14.8.8.2.1 ESM Summaries
            1.         13156
          2. 14.8.8.2.2 ESM Registers
            1. 14.8.8.2.2.1  ESM_PID Register
            2. 14.8.8.2.2.2  ESM_INFO Register
            3. 14.8.8.2.2.3  ESM_EN Register
            4. 14.8.8.2.2.4  ESM_SFT_RST Register
            5. 14.8.8.2.2.5  ESM_ERR_RAW Register
            6. 14.8.8.2.2.6  ESM_ERR_STS Register
            7. 14.8.8.2.2.7  ESM_ERR_EN_SET Register
            8. 14.8.8.2.2.8  ESM_ERR_EN_CLR Register
            9. 14.8.8.2.2.9  ESM_LOW_PRI Register
            10. 14.8.8.2.2.10 ESM_HI_PRI Register
            11. 14.8.8.2.2.11 ESM_LOW Register
            12. 14.8.8.2.2.12 ESM_HI Register
            13. 14.8.8.2.2.13 ESM_EOI Register
            14. 14.8.8.2.2.14 ESM_PIN_CTRL Register
            15. 14.8.8.2.2.15 ESM_PIN_STS Register
            16. 14.8.8.2.2.16 ESM_PIN_CNTR Register
            17. 14.8.8.2.2.17 ESM_PIN_CNTR_PRE Register
            18. 14.8.8.2.2.18 ESM_PWMH_PIN_CNTR Register
            19. 14.8.8.2.2.19 ESM_PWMH_PIN_CNTR_PRE Register
            20. 14.8.8.2.2.20 ESM_PWML_PIN_CNTR Register
            21. 14.8.8.2.2.21 ESM_PWML_PIN_CNTR_PRE Register
            22. 14.8.8.2.2.22 ESM_ERR_GRP_RAW_j Register
            23. 14.8.8.2.2.23 ESM_ERR_GRP_STS_j Register
            24. 14.8.8.2.2.24 ESM_ERR_GRP_INTR_EN_SET_j Register
            25. 14.8.8.2.2.25 ESM_ERR_GRP_INTR_EN_CLR_j Register
            26. 14.8.8.2.2.26 ESM_ERR_GRP_INT_PRIO_j Register
            27. 14.8.8.2.2.27 ESM_ERR_GRP_PIN_EN_SET_j Register
            28. 14.8.8.2.2.28 ESM_ERR_GRP_PIN_EN_CLR_j Register
        3. 14.8.8.3 MCRC64
          1. 14.8.8.3.1 MCRC64 Summaries
            1.         13188
          2. 14.8.8.3.2 MCRC64 Registers
            1. 14.8.8.3.2.1  CRC_CTRL0 Register
            2. 14.8.8.3.2.2  CRC_CTRL1 Register
            3. 14.8.8.3.2.3  CRC_CTRL2 Register
            4. 14.8.8.3.2.4  CRC_INTS Register
            5. 14.8.8.3.2.5  CRC_INTR Register
            6. 14.8.8.3.2.6  CRC_STATUS Register
            7. 14.8.8.3.2.7  CRC_INT_OFFSET_REG Register
            8. 14.8.8.3.2.8  CRC_BUSY Register
            9. 14.8.8.3.2.9  CRC_PCOUNT_REG1 Register
            10. 14.8.8.3.2.10 CRC_SCOUNT_REG1 Register
            11. 14.8.8.3.2.11 CRC_CURSEC_REG1 Register
            12. 14.8.8.3.2.12 CRC_WDTOPLD1 Register
            13. 14.8.8.3.2.13 CRC_BCTOPLD1 Register
            14. 14.8.8.3.2.14 CRC_PSA_SIGREGL1 Register
            15. 14.8.8.3.2.15 CRC_PSA_SIGREGH1 Register
            16. 14.8.8.3.2.16 CRC_REGL1 Register
            17. 14.8.8.3.2.17 CRC_REGH1 Register
            18. 14.8.8.3.2.18 CRC_PSA_SECSIGREGL1 Register
            19. 14.8.8.3.2.19 CRC_PSA_SECSIGREGH1 Register
            20. 14.8.8.3.2.20 CRC_RAW_DATAREGL1 Register
            21. 14.8.8.3.2.21 CRC_RAW_DATAREGH1 Register
            22. 14.8.8.3.2.22 CRC_PCOUNT_REG2 Register
            23. 14.8.8.3.2.23 CRC_SCOUNT_REG2 Register
            24. 14.8.8.3.2.24 CRC_CURSEC_REG2 Register
            25. 14.8.8.3.2.25 CRC_WDTOPLD2 Register
            26. 14.8.8.3.2.26 CRC_BCTOPLD2 Register
            27. 14.8.8.3.2.27 CRC_PSA_SIGREGL2 Register
            28. 14.8.8.3.2.28 CRC_PSA_SIGREGH2 Register
            29. 14.8.8.3.2.29 CRC_REGL2 Register
            30. 14.8.8.3.2.30 CRC_REGH2 Register
            31. 14.8.8.3.2.31 CRC_PSA_SECSIGREGL2 Register
            32. 14.8.8.3.2.32 CRC_PSA_SECSIGREGH2 Register
            33. 14.8.8.3.2.33 CRC_RAW_DATAREGL2 Register
            34. 14.8.8.3.2.34 CRC_RAW_DATAREGH2 Register
            35. 14.8.8.3.2.35 CRC_PCOUNT_REG3 Register
            36. 14.8.8.3.2.36 CRC_SCOUNT_REG3 Register
            37. 14.8.8.3.2.37 CRC_CURSEC_REG3 Register
            38. 14.8.8.3.2.38 CRC_WDTOPLD3 Register
            39. 14.8.8.3.2.39 CRC_BCTOPLD3 Register
            40. 14.8.8.3.2.40 CRC_PSA_SIGREGL3 Register
            41. 14.8.8.3.2.41 CRC_PSA_SIGREGH3 Register
            42. 14.8.8.3.2.42 CRC_REGL3 Register
            43. 14.8.8.3.2.43 CRC_REGH3 Register
            44. 14.8.8.3.2.44 CRC_PSA_SECSIGREGL3 Register
            45. 14.8.8.3.2.45 CRC_PSA_SECSIGREGH3 Register
            46. 14.8.8.3.2.46 CRC_RAW_DATAREGL3 Register
            47. 14.8.8.3.2.47 CRC_RAW_DATAREGH3 Register
            48. 14.8.8.3.2.48 CRC_PCOUNT_REG4 Register
            49. 14.8.8.3.2.49 CRC_SCOUNT_REG4 Register
            50. 14.8.8.3.2.50 CRC_CURSEC_REG4 Register
            51. 14.8.8.3.2.51 CRC_WDTOPLD4 Register
            52. 14.8.8.3.2.52 CRC_BCTOPLD4 Register
            53. 14.8.8.3.2.53 CRC_PSA_SIGREGL4 Register
            54. 14.8.8.3.2.54 CRC_PSA_SIGREGH4 Register
            55. 14.8.8.3.2.55 CRC_REGL4 Register
            56. 14.8.8.3.2.56 CRC_REGH4 Register
            57. 14.8.8.3.2.57 CRC_PSA_SECSIGREGL4 Register
            58. 14.8.8.3.2.58 CRC_PSA_SECSIGREGH4 Register
            59. 14.8.8.3.2.59 CRC_RAW_DATAREGL4 Register
            60. 14.8.8.3.2.60 CRC_RAW_DATAREGH4 Register
            61. 14.8.8.3.2.61 CRC_MBUS_SEL Register
            62. 14.8.8.3.2.62 CRC_I0_PSA_SIGREG1_CPY_j Register
            63. 14.8.8.3.2.63 CRC_I0_PSA_SIGREG2_CPY_j Register
            64. 14.8.8.3.2.64 CRC_I0_PSA_SIGREG3_CPY_j Register
            65. 14.8.8.3.2.65 CRC_I0_PSA_SIGREG4_CPY_j Register
        4. 14.8.8.4 ECC Aggregator Registers
          1. 14.8.8.4.1 ECC_AGGR
            1. 14.8.8.4.1.1 ECC_AGGR Summaries
              1.          13258
            2. 14.8.8.4.1.2 ECC_AGGR Registers
              1. 14.8.8.4.1.2.1  ECC_AGGR_REV Register
              2. 14.8.8.4.1.2.2  ECC_AGGR_VECTOR Register
              3. 14.8.8.4.1.2.3  ECC_AGGR_STAT Register
              4. 14.8.8.4.1.2.4  ECC_AGGR_RESERVED_SVBUS_j Register
              5. 14.8.8.4.1.2.5  ECC_AGGR_SEC_EOI_REG Register
              6. 14.8.8.4.1.2.6  ECC_AGGR_SEC_STATUS_REG0 Register
              7. 14.8.8.4.1.2.7  ECC_AGGR_SEC_ENABLE_SET_REG0 Register
              8. 14.8.8.4.1.2.8  ECC_AGGR_SEC_ENABLE_CLR_REG0 Register
              9. 14.8.8.4.1.2.9  ECC_AGGR_DED_EOI_REG Register
              10. 14.8.8.4.1.2.10 ECC_AGGR_DED_STATUS_REG0 Register
              11. 14.8.8.4.1.2.11 ECC_AGGR_DED_ENABLE_SET_REG0 Register
              12. 14.8.8.4.1.2.12 ECC_AGGR_DED_ENABLE_CLR_REG0 Register
              13. 14.8.8.4.1.2.13 ECC_AGGR_AGGR_ENABLE_SET Register
              14. 14.8.8.4.1.2.14 ECC_AGGR_AGGR_ENABLE_CLR Register
              15. 14.8.8.4.1.2.15 ECC_AGGR_AGGR_STATUS_SET Register
              16. 14.8.8.4.1.2.16 ECC_AGGR_AGGR_STATUS_CLR Register
          2. 14.8.8.4.2 MCU_ECC_AGGR
            1. 14.8.8.4.2.1 MCU_ECC_AGGR Summaries
              1.          13278
            2. 14.8.8.4.2.2 MCU_ECC_AGGR Registers
              1. 14.8.8.4.2.2.1  ECC_AGGR_REV Register
              2. 14.8.8.4.2.2.2  ECC_AGGR_VECTOR Register
              3. 14.8.8.4.2.2.3  ECC_AGGR_STAT Register
              4. 14.8.8.4.2.2.4  ECC_AGGR_RESERVED_SVBUS_j Register
              5. 14.8.8.4.2.2.5  ECC_AGGR_SEC_EOI_REG Register
              6. 14.8.8.4.2.2.6  ECC_AGGR_SEC_STATUS_REG0 Register
              7. 14.8.8.4.2.2.7  ECC_AGGR_SEC_STATUS_REG1 Register
              8. 14.8.8.4.2.2.8  ECC_AGGR_SEC_ENABLE_SET_REG0 Register
              9. 14.8.8.4.2.2.9  ECC_AGGR_SEC_ENABLE_SET_REG1 Register
              10. 14.8.8.4.2.2.10 ECC_AGGR_SEC_ENABLE_CLR_REG0 Register
              11. 14.8.8.4.2.2.11 ECC_AGGR_SEC_ENABLE_CLR_REG1 Register
              12. 14.8.8.4.2.2.12 ECC_AGGR_DED_EOI_REG Register
              13. 14.8.8.4.2.2.13 ECC_AGGR_DED_STATUS_REG0 Register
              14. 14.8.8.4.2.2.14 ECC_AGGR_DED_STATUS_REG1 Register
              15. 14.8.8.4.2.2.15 ECC_AGGR_DED_ENABLE_SET_REG0 Register
              16. 14.8.8.4.2.2.16 ECC_AGGR_DED_ENABLE_SET_REG1 Register
              17. 14.8.8.4.2.2.17 ECC_AGGR_DED_ENABLE_CLR_REG0 Register
              18. 14.8.8.4.2.2.18 ECC_AGGR_DED_ENABLE_CLR_REG1 Register
              19. 14.8.8.4.2.2.19 ECC_AGGR_AGGR_ENABLE_SET Register
              20. 14.8.8.4.2.2.20 ECC_AGGR_AGGR_ENABLE_CLR Register
              21. 14.8.8.4.2.2.21 ECC_AGGR_AGGR_STATUS_SET Register
              22. 14.8.8.4.2.2.22 ECC_AGGR_AGGR_STATUS_CLR Register
          3. 14.8.8.4.3 M4FSS_ECC_AGGR_0
            1. 14.8.8.4.3.1 M4FSS_ECC_AGGR_0 Summaries
              1.          13304
            2. 14.8.8.4.3.2 M4FSS_ECC_AGGR_0 Registers
              1. 14.8.8.4.3.2.1  ECC_AGGR_REV Register
              2. 14.8.8.4.3.2.2  ECC_AGGR_VECTOR Register
              3. 14.8.8.4.3.2.3  ECC_AGGR_STAT Register
              4. 14.8.8.4.3.2.4  ECC_AGGR_RESERVED_SVBUS_j Register
              5. 14.8.8.4.3.2.5  ECC_AGGR_SEC_EOI_REG Register
              6. 14.8.8.4.3.2.6  ECC_AGGR_SEC_STATUS_REG0 Register
              7. 14.8.8.4.3.2.7  ECC_AGGR_SEC_ENABLE_SET_REG0 Register
              8. 14.8.8.4.3.2.8  ECC_AGGR_SEC_ENABLE_CLR_REG0 Register
              9. 14.8.8.4.3.2.9  ECC_AGGR_DED_EOI_REG Register
              10. 14.8.8.4.3.2.10 ECC_AGGR_DED_STATUS_REG0 Register
              11. 14.8.8.4.3.2.11 ECC_AGGR_DED_ENABLE_SET_REG0 Register
              12. 14.8.8.4.3.2.12 ECC_AGGR_DED_ENABLE_CLR_REG0 Register
              13. 14.8.8.4.3.2.13 ECC_AGGR_AGGR_ENABLE_SET Register
              14. 14.8.8.4.3.2.14 ECC_AGGR_AGGR_ENABLE_CLR Register
              15. 14.8.8.4.3.2.15 ECC_AGGR_AGGR_STATUS_SET Register
              16. 14.8.8.4.3.2.16 ECC_AGGR_AGGR_STATUS_CLR Register
          4. 14.8.8.4.4 SAFE_ECC_AGGR
            1. 14.8.8.4.4.1 SAFE_ECC_AGGR Summaries
              1.          13324
            2. 14.8.8.4.4.2 SAFE_ECC_AGGR Registers
              1. 14.8.8.4.4.2.1  ECC_AGGR_REV Register
              2. 14.8.8.4.4.2.2  ECC_AGGR_VECTOR Register
              3. 14.8.8.4.4.2.3  ECC_AGGR_STAT Register
              4. 14.8.8.4.4.2.4  ECC_AGGR_RESERVED_SVBUS_j Register
              5. 14.8.8.4.4.2.5  ECC_AGGR_SEC_EOI_REG Register
              6. 14.8.8.4.4.2.6  ECC_AGGR_SEC_STATUS_REG0 Register
              7. 14.8.8.4.4.2.7  ECC_AGGR_SEC_ENABLE_SET_REG0 Register
              8. 14.8.8.4.4.2.8  ECC_AGGR_SEC_ENABLE_CLR_REG0 Register
              9. 14.8.8.4.4.2.9  ECC_AGGR_DED_EOI_REG Register
              10. 14.8.8.4.4.2.10 ECC_AGGR_DED_STATUS_REG0 Register
              11. 14.8.8.4.4.2.11 ECC_AGGR_DED_ENABLE_SET_REG0 Register
              12. 14.8.8.4.4.2.12 ECC_AGGR_DED_ENABLE_CLR_REG0 Register
              13. 14.8.8.4.4.2.13 ECC_AGGR_AGGR_ENABLE_SET Register
              14. 14.8.8.4.4.2.14 ECC_AGGR_AGGR_ENABLE_CLR Register
              15. 14.8.8.4.4.2.15 ECC_AGGR_AGGR_STATUS_SET Register
              16. 14.8.8.4.4.2.16 ECC_AGGR_AGGR_STATUS_CLR Register
          5. 14.8.8.4.5 SEC_ECC_AGGR
            1. 14.8.8.4.5.1 SEC_ECC_AGGR Summaries
              1.          13344
            2. 14.8.8.4.5.2 SEC_ECC_AGGR Registers
              1. 14.8.8.4.5.2.1  ECC_AGGR_REV Register
              2. 14.8.8.4.5.2.2  ECC_AGGR_VECTOR Register
              3. 14.8.8.4.5.2.3  ECC_AGGR_STAT Register
              4. 14.8.8.4.5.2.4  ECC_AGGR_RESERVED_SVBUS_j Register
              5. 14.8.8.4.5.2.5  ECC_AGGR_SEC_EOI_REG Register
              6. 14.8.8.4.5.2.6  ECC_AGGR_SEC_STATUS_REG0 Register
              7. 14.8.8.4.5.2.7  ECC_AGGR_SEC_ENABLE_SET_REG0 Register
              8. 14.8.8.4.5.2.8  ECC_AGGR_SEC_ENABLE_CLR_REG0 Register
              9. 14.8.8.4.5.2.9  ECC_AGGR_DED_EOI_REG Register
              10. 14.8.8.4.5.2.10 ECC_AGGR_DED_STATUS_REG0 Register
              11. 14.8.8.4.5.2.11 ECC_AGGR_DED_ENABLE_SET_REG0 Register
              12. 14.8.8.4.5.2.12 ECC_AGGR_DED_ENABLE_CLR_REG0 Register
              13. 14.8.8.4.5.2.13 ECC_AGGR_AGGR_ENABLE_SET Register
              14. 14.8.8.4.5.2.14 ECC_AGGR_AGGR_ENABLE_CLR Register
              15. 14.8.8.4.5.2.15 ECC_AGGR_AGGR_STATUS_SET Register
              16. 14.8.8.4.5.2.16 ECC_AGGR_AGGR_STATUS_CLR Register
      9. 14.8.9 Display Subsystem Registers
        1. 14.8.9.1 DSS
          1. 14.8.9.1.1 DSS Summaries
            1.         13365
            2.         13366
            3.         13367
            4.         13368
            5.         13369
            6.         13370
            7.         13371
            8.         13372
          2. 14.8.9.1.2 DSS Registers
            1. 14.8.9.1.2.1   DSS_COMMON_DSS_REVISION Register
            2. 14.8.9.1.2.2   DSS_COMMON_DSS_SYSCONFIG Register
            3. 14.8.9.1.2.3   DSS_COMMON_DSS_SYSSTATUS Register
            4. 14.8.9.1.2.4   DSS_COMMON_DISPC_IRQ_EOI Register
            5. 14.8.9.1.2.5   DSS_COMMON_DISPC_IRQSTATUS_RAW Register
            6. 14.8.9.1.2.6   DSS_COMMON_DISPC_IRQSTATUS Register
            7. 14.8.9.1.2.7   DSS_COMMON_DISPC_IRQENABLE_SET Register
            8. 14.8.9.1.2.8   DSS_COMMON_DISPC_IRQENABLE_CLR Register
            9. 14.8.9.1.2.9   DSS_COMMON_VID_IRQENABLE_0 Register
            10. 14.8.9.1.2.10  DSS_COMMON_VID_IRQENABLE_1 Register
            11. 14.8.9.1.2.11  DSS_COMMON_VID_IRQSTATUS_0 Register
            12. 14.8.9.1.2.12  DSS_COMMON_VID_IRQSTATUS_1 Register
            13. 14.8.9.1.2.13  DSS_COMMON_VP_IRQENABLE_0 Register
            14. 14.8.9.1.2.14  DSS_COMMON_VP_IRQENABLE_1 Register
            15. 14.8.9.1.2.15  DSS_COMMON_VP_IRQSTATUS_0 Register
            16. 14.8.9.1.2.16  DSS_COMMON_VP_IRQSTATUS_1 Register
            17. 14.8.9.1.2.17  DSS_COMMON_DISPC_GLOBAL_MFLAG_ATTRIBUTE Register
            18. 14.8.9.1.2.18  DSS_COMMON_DISPC_GLOBAL_OUTPUT_ENABLE Register
            19. 14.8.9.1.2.19  DSS_COMMON_DISPC_GLOBAL_BUFFER Register
            20. 14.8.9.1.2.20  DSS_COMMON_DSS_CBA_CFG Register
            21. 14.8.9.1.2.21  DSS_COMMON_DISPC_DBG_CONTROL Register
            22. 14.8.9.1.2.22  DSS_COMMON_DISPC_DBG_STATUS Register
            23. 14.8.9.1.2.23  DSS_COMMON_DISPC_CLKGATING_DISABLE Register
            24. 14.8.9.1.2.24  DSS_COMMON_DISPC_SECURE_DISABLE Register
            25. 14.8.9.1.2.25  DSS_COMMON1_DISPC_IRQ_EOI Register
            26. 14.8.9.1.2.26  DSS_COMMON1_DISPC_IRQSTATUS_RAW Register
            27. 14.8.9.1.2.27  DSS_COMMON1_DISPC_IRQSTATUS Register
            28. 14.8.9.1.2.28  DSS_COMMON1_DISPC_IRQENABLE_SET Register
            29. 14.8.9.1.2.29  DSS_COMMON1_DISPC_IRQENABLE_CLR Register
            30. 14.8.9.1.2.30  DSS_COMMON1_VID_IRQENABLE_0 Register
            31. 14.8.9.1.2.31  DSS_COMMON1_VID_IRQENABLE_1 Register
            32. 14.8.9.1.2.32  DSS_COMMON1_DISPC_SECURE Register
            33. 14.8.9.1.2.33  DSS_COMMON1_VID_IRQSTATUS_0 Register
            34. 14.8.9.1.2.34  DSS_COMMON1_VID_IRQSTATUS_1 Register
            35. 14.8.9.1.2.35  DSS_COMMON1_VP_IRQENABLE_0 Register
            36. 14.8.9.1.2.36  DSS_COMMON1_VP_IRQENABLE_1 Register
            37. 14.8.9.1.2.37  DSS_COMMON1_VP_IRQSTATUS_0 Register
            38. 14.8.9.1.2.38  DSS_COMMON1_VP_IRQSTATUS_1 Register
            39. 14.8.9.1.2.39  DSS_VIDL1_ATTRIBUTES Register
            40. 14.8.9.1.2.40  DSS_VIDL1_ATTRIBUTES2 Register
            41. 14.8.9.1.2.41  DSS_VIDL1_BA_0 Register
            42. 14.8.9.1.2.42  DSS_VIDL1_BA_1 Register
            43. 14.8.9.1.2.43  DSS_VIDL1_BA_UV_0 Register
            44. 14.8.9.1.2.44  DSS_VIDL1_BA_UV_1 Register
            45. 14.8.9.1.2.45  DSS_VIDL1_BUF_SIZE_STATUS Register
            46. 14.8.9.1.2.46  DSS_VIDL1_BUF_THRESHOLD Register
            47. 14.8.9.1.2.47  DSS_VIDL1_CSC_COEF0 Register
            48. 14.8.9.1.2.48  DSS_VIDL1_CSC_COEF1 Register
            49. 14.8.9.1.2.49  DSS_VIDL1_CSC_COEF2 Register
            50. 14.8.9.1.2.50  DSS_VIDL1_CSC_COEF3 Register
            51. 14.8.9.1.2.51  DSS_VIDL1_CSC_COEF4 Register
            52. 14.8.9.1.2.52  DSS_VIDL1_CSC_COEF5 Register
            53. 14.8.9.1.2.53  DSS_VIDL1_CSC_COEF6 Register
            54. 14.8.9.1.2.54  DSS_VIDL1_GLOBAL_ALPHA Register
            55. 14.8.9.1.2.55  DSS_VIDL1_MFLAG_THRESHOLD Register
            56. 14.8.9.1.2.56  DSS_VIDL1_PICTURE_SIZE Register
            57. 14.8.9.1.2.57  DSS_VIDL1_PIXEL_INC Register
            58. 14.8.9.1.2.58  DSS_VIDL1_PRELOAD Register
            59. 14.8.9.1.2.59  DSS_VIDL1_ROW_INC Register
            60. 14.8.9.1.2.60  DSS_VIDL1_BA_EXT_0 Register
            61. 14.8.9.1.2.61  DSS_VIDL1_BA_EXT_1 Register
            62. 14.8.9.1.2.62  DSS_VIDL1_BA_UV_EXT_0 Register
            63. 14.8.9.1.2.63  DSS_VIDL1_BA_UV_EXT_1 Register
            64. 14.8.9.1.2.64  DSS_VIDL1_CSC_COEF7 Register
            65. 14.8.9.1.2.65  DSS_VIDL1_ROW_INC_UV Register
            66. 14.8.9.1.2.66  DSS_VIDL1_CLUT_0 Register
            67. 14.8.9.1.2.67  DSS_VIDL1_CLUT_1 Register
            68. 14.8.9.1.2.68  DSS_VIDL1_CLUT_2 Register
            69. 14.8.9.1.2.69  DSS_VIDL1_CLUT_3 Register
            70. 14.8.9.1.2.70  DSS_VIDL1_CLUT_4 Register
            71. 14.8.9.1.2.71  DSS_VIDL1_CLUT_5 Register
            72. 14.8.9.1.2.72  DSS_VIDL1_CLUT_6 Register
            73. 14.8.9.1.2.73  DSS_VIDL1_CLUT_7 Register
            74. 14.8.9.1.2.74  DSS_VIDL1_CLUT_8 Register
            75. 14.8.9.1.2.75  DSS_VIDL1_CLUT_9 Register
            76. 14.8.9.1.2.76  DSS_VIDL1_CLUT_10 Register
            77. 14.8.9.1.2.77  DSS_VIDL1_CLUT_11 Register
            78. 14.8.9.1.2.78  DSS_VIDL1_CLUT_12 Register
            79. 14.8.9.1.2.79  DSS_VIDL1_CLUT_13 Register
            80. 14.8.9.1.2.80  DSS_VIDL1_CLUT_14 Register
            81. 14.8.9.1.2.81  DSS_VIDL1_CLUT_15 Register
            82. 14.8.9.1.2.82  DSS_VIDL1_SAFETY_ATTRIBUTES Register
            83. 14.8.9.1.2.83  DSS_VIDL1_SAFETY_CAPT_SIGNATURE Register
            84. 14.8.9.1.2.84  DSS_VIDL1_SAFETY_POSITION Register
            85. 14.8.9.1.2.85  DSS_VIDL1_SAFETY_REF_SIGNATURE Register
            86. 14.8.9.1.2.86  DSS_VIDL1_SAFETY_SIZE Register
            87. 14.8.9.1.2.87  DSS_VIDL1_SAFETY_LFSR_SEED Register
            88. 14.8.9.1.2.88  DSS_VIDL1_LUMAKEY Register
            89. 14.8.9.1.2.89  DSS_VID_ACCUH_0 Register
            90. 14.8.9.1.2.90  DSS_VID_ACCUH_1 Register
            91. 14.8.9.1.2.91  DSS_VID_ACCUH2_0 Register
            92. 14.8.9.1.2.92  DSS_VID_ACCUH2_1 Register
            93. 14.8.9.1.2.93  DSS_VID_ACCUV_0 Register
            94. 14.8.9.1.2.94  DSS_VID_ACCUV_1 Register
            95. 14.8.9.1.2.95  DSS_VID_ACCUV2_0 Register
            96. 14.8.9.1.2.96  DSS_VID_ACCUV2_1 Register
            97. 14.8.9.1.2.97  DSS_VID_ATTRIBUTES Register
            98. 14.8.9.1.2.98  DSS_VID_ATTRIBUTES2 Register
            99. 14.8.9.1.2.99  DSS_VID_BA_0 Register
            100. 14.8.9.1.2.100 DSS_VID_BA_1 Register
            101. 14.8.9.1.2.101 DSS_VID_BA_UV_0 Register
            102. 14.8.9.1.2.102 DSS_VID_BA_UV_1 Register
            103. 14.8.9.1.2.103 DSS_VID_BUF_SIZE_STATUS Register
            104. 14.8.9.1.2.104 DSS_VID_BUF_THRESHOLD Register
            105. 14.8.9.1.2.105 DSS_VID_CSC_COEF0 Register
            106. 14.8.9.1.2.106 DSS_VID_CSC_COEF1 Register
            107. 14.8.9.1.2.107 DSS_VID_CSC_COEF2 Register
            108. 14.8.9.1.2.108 DSS_VID_CSC_COEF3 Register
            109. 14.8.9.1.2.109 DSS_VID_CSC_COEF4 Register
            110. 14.8.9.1.2.110 DSS_VID_CSC_COEF5 Register
            111. 14.8.9.1.2.111 DSS_VID_CSC_COEF6 Register
            112. 14.8.9.1.2.112 DSS_VID_FIRH Register
            113. 14.8.9.1.2.113 DSS_VID_FIRH2 Register
            114. 14.8.9.1.2.114 DSS_VID_FIRV Register
            115. 14.8.9.1.2.115 DSS_VID_FIRV2 Register
            116. 14.8.9.1.2.116 DSS_VID_FIR_COEF_H0_0 Register
            117. 14.8.9.1.2.117 DSS_VID_FIR_COEF_H0_1 Register
            118. 14.8.9.1.2.118 DSS_VID_FIR_COEF_H0_2 Register
            119. 14.8.9.1.2.119 DSS_VID_FIR_COEF_H0_3 Register
            120. 14.8.9.1.2.120 DSS_VID_FIR_COEF_H0_4 Register
            121. 14.8.9.1.2.121 DSS_VID_FIR_COEF_H0_5 Register
            122. 14.8.9.1.2.122 DSS_VID_FIR_COEF_H0_6 Register
            123. 14.8.9.1.2.123 DSS_VID_FIR_COEF_H0_7 Register
            124. 14.8.9.1.2.124 DSS_VID_FIR_COEF_H0_8 Register
            125. 14.8.9.1.2.125 DSS_VID_FIR_COEF_H0_C_0 Register
            126. 14.8.9.1.2.126 DSS_VID_FIR_COEF_H0_C_1 Register
            127. 14.8.9.1.2.127 DSS_VID_FIR_COEF_H0_C_2 Register
            128. 14.8.9.1.2.128 DSS_VID_FIR_COEF_H0_C_3 Register
            129. 14.8.9.1.2.129 DSS_VID_FIR_COEF_H0_C_4 Register
            130. 14.8.9.1.2.130 DSS_VID_FIR_COEF_H0_C_5 Register
            131. 14.8.9.1.2.131 DSS_VID_FIR_COEF_H0_C_6 Register
            132. 14.8.9.1.2.132 DSS_VID_FIR_COEF_H0_C_7 Register
            133. 14.8.9.1.2.133 DSS_VID_FIR_COEF_H0_C_8 Register
            134. 14.8.9.1.2.134 DSS_VID_FIR_COEF_H12_0 Register
            135. 14.8.9.1.2.135 DSS_VID_FIR_COEF_H12_1 Register
            136. 14.8.9.1.2.136 DSS_VID_FIR_COEF_H12_2 Register
            137. 14.8.9.1.2.137 DSS_VID_FIR_COEF_H12_3 Register
            138. 14.8.9.1.2.138 DSS_VID_FIR_COEF_H12_4 Register
            139. 14.8.9.1.2.139 DSS_VID_FIR_COEF_H12_5 Register
            140. 14.8.9.1.2.140 DSS_VID_FIR_COEF_H12_6 Register
            141. 14.8.9.1.2.141 DSS_VID_FIR_COEF_H12_7 Register
            142. 14.8.9.1.2.142 DSS_VID_FIR_COEF_H12_8 Register
            143. 14.8.9.1.2.143 DSS_VID_FIR_COEF_H12_9 Register
            144. 14.8.9.1.2.144 DSS_VID_FIR_COEF_H12_10 Register
            145. 14.8.9.1.2.145 DSS_VID_FIR_COEF_H12_11 Register
            146. 14.8.9.1.2.146 DSS_VID_FIR_COEF_H12_12 Register
            147. 14.8.9.1.2.147 DSS_VID_FIR_COEF_H12_13 Register
            148. 14.8.9.1.2.148 DSS_VID_FIR_COEF_H12_14 Register
            149. 14.8.9.1.2.149 DSS_VID_FIR_COEF_H12_15 Register
            150. 14.8.9.1.2.150 DSS_VID_FIR_COEF_H12_C_0 Register
            151. 14.8.9.1.2.151 DSS_VID_FIR_COEF_H12_C_1 Register
            152. 14.8.9.1.2.152 DSS_VID_FIR_COEF_H12_C_2 Register
            153. 14.8.9.1.2.153 DSS_VID_FIR_COEF_H12_C_3 Register
            154. 14.8.9.1.2.154 DSS_VID_FIR_COEF_H12_C_4 Register
            155. 14.8.9.1.2.155 DSS_VID_FIR_COEF_H12_C_5 Register
            156. 14.8.9.1.2.156 DSS_VID_FIR_COEF_H12_C_6 Register
            157. 14.8.9.1.2.157 DSS_VID_FIR_COEF_H12_C_7 Register
            158. 14.8.9.1.2.158 DSS_VID_FIR_COEF_H12_C_8 Register
            159. 14.8.9.1.2.159 DSS_VID_FIR_COEF_H12_C_9 Register
            160. 14.8.9.1.2.160 DSS_VID_FIR_COEF_H12_C_10 Register
            161. 14.8.9.1.2.161 DSS_VID_FIR_COEF_H12_C_11 Register
            162. 14.8.9.1.2.162 DSS_VID_FIR_COEF_H12_C_12 Register
            163. 14.8.9.1.2.163 DSS_VID_FIR_COEF_H12_C_13 Register
            164. 14.8.9.1.2.164 DSS_VID_FIR_COEF_H12_C_14 Register
            165. 14.8.9.1.2.165 DSS_VID_FIR_COEF_H12_C_15 Register
            166. 14.8.9.1.2.166 DSS_VID_FIR_COEF_V0_0 Register
            167. 14.8.9.1.2.167 DSS_VID_FIR_COEF_V0_1 Register
            168. 14.8.9.1.2.168 DSS_VID_FIR_COEF_V0_2 Register
            169. 14.8.9.1.2.169 DSS_VID_FIR_COEF_V0_3 Register
            170. 14.8.9.1.2.170 DSS_VID_FIR_COEF_V0_4 Register
            171. 14.8.9.1.2.171 DSS_VID_FIR_COEF_V0_5 Register
            172. 14.8.9.1.2.172 DSS_VID_FIR_COEF_V0_6 Register
            173. 14.8.9.1.2.173 DSS_VID_FIR_COEF_V0_7 Register
            174. 14.8.9.1.2.174 DSS_VID_FIR_COEF_V0_8 Register
            175. 14.8.9.1.2.175 DSS_VID_FIR_COEF_V0_C_0 Register
            176. 14.8.9.1.2.176 DSS_VID_FIR_COEF_V0_C_1 Register
            177. 14.8.9.1.2.177 DSS_VID_FIR_COEF_V0_C_2 Register
            178. 14.8.9.1.2.178 DSS_VID_FIR_COEF_V0_C_3 Register
            179. 14.8.9.1.2.179 DSS_VID_FIR_COEF_V0_C_4 Register
            180. 14.8.9.1.2.180 DSS_VID_FIR_COEF_V0_C_5 Register
            181. 14.8.9.1.2.181 DSS_VID_FIR_COEF_V0_C_6 Register
            182. 14.8.9.1.2.182 DSS_VID_FIR_COEF_V0_C_7 Register
            183. 14.8.9.1.2.183 DSS_VID_FIR_COEF_V0_C_8 Register
            184. 14.8.9.1.2.184 DSS_VID_FIR_COEF_V12_0 Register
            185. 14.8.9.1.2.185 DSS_VID_FIR_COEF_V12_1 Register
            186. 14.8.9.1.2.186 DSS_VID_FIR_COEF_V12_2 Register
            187. 14.8.9.1.2.187 DSS_VID_FIR_COEF_V12_3 Register
            188. 14.8.9.1.2.188 DSS_VID_FIR_COEF_V12_4 Register
            189. 14.8.9.1.2.189 DSS_VID_FIR_COEF_V12_5 Register
            190. 14.8.9.1.2.190 DSS_VID_FIR_COEF_V12_6 Register
            191. 14.8.9.1.2.191 DSS_VID_FIR_COEF_V12_7 Register
            192. 14.8.9.1.2.192 DSS_VID_FIR_COEF_V12_8 Register
            193. 14.8.9.1.2.193 DSS_VID_FIR_COEF_V12_9 Register
            194. 14.8.9.1.2.194 DSS_VID_FIR_COEF_V12_10 Register
            195. 14.8.9.1.2.195 DSS_VID_FIR_COEF_V12_11 Register
            196. 14.8.9.1.2.196 DSS_VID_FIR_COEF_V12_12 Register
            197. 14.8.9.1.2.197 DSS_VID_FIR_COEF_V12_13 Register
            198. 14.8.9.1.2.198 DSS_VID_FIR_COEF_V12_14 Register
            199. 14.8.9.1.2.199 DSS_VID_FIR_COEF_V12_15 Register
            200. 14.8.9.1.2.200 DSS_VID_FIR_COEF_V12_C_0 Register
            201. 14.8.9.1.2.201 DSS_VID_FIR_COEF_V12_C_1 Register
            202. 14.8.9.1.2.202 DSS_VID_FIR_COEF_V12_C_2 Register
            203. 14.8.9.1.2.203 DSS_VID_FIR_COEF_V12_C_3 Register
            204. 14.8.9.1.2.204 DSS_VID_FIR_COEF_V12_C_4 Register
            205. 14.8.9.1.2.205 DSS_VID_FIR_COEF_V12_C_5 Register
            206. 14.8.9.1.2.206 DSS_VID_FIR_COEF_V12_C_6 Register
            207. 14.8.9.1.2.207 DSS_VID_FIR_COEF_V12_C_7 Register
            208. 14.8.9.1.2.208 DSS_VID_FIR_COEF_V12_C_8 Register
            209. 14.8.9.1.2.209 DSS_VID_FIR_COEF_V12_C_9 Register
            210. 14.8.9.1.2.210 DSS_VID_FIR_COEF_V12_C_10 Register
            211. 14.8.9.1.2.211 DSS_VID_FIR_COEF_V12_C_11 Register
            212. 14.8.9.1.2.212 DSS_VID_FIR_COEF_V12_C_12 Register
            213. 14.8.9.1.2.213 DSS_VID_FIR_COEF_V12_C_13 Register
            214. 14.8.9.1.2.214 DSS_VID_FIR_COEF_V12_C_14 Register
            215. 14.8.9.1.2.215 DSS_VID_FIR_COEF_V12_C_15 Register
            216. 14.8.9.1.2.216 DSS_VID_GLOBAL_ALPHA Register
            217. 14.8.9.1.2.217 DSS_VID_MFLAG_THRESHOLD Register
            218. 14.8.9.1.2.218 DSS_VID_PICTURE_SIZE Register
            219. 14.8.9.1.2.219 DSS_VID_PIXEL_INC Register
            220. 14.8.9.1.2.220 DSS_VID_PRELOAD Register
            221. 14.8.9.1.2.221 DSS_VID_ROW_INC Register
            222. 14.8.9.1.2.222 DSS_VID_SIZE Register
            223. 14.8.9.1.2.223 DSS_VID_BA_EXT_0 Register
            224. 14.8.9.1.2.224 DSS_VID_BA_EXT_1 Register
            225. 14.8.9.1.2.225 DSS_VID_BA_UV_EXT_0 Register
            226. 14.8.9.1.2.226 DSS_VID_BA_UV_EXT_1 Register
            227. 14.8.9.1.2.227 DSS_VID_CSC_COEF7 Register
            228. 14.8.9.1.2.228 DSS_VID_ROW_INC_UV Register
            229. 14.8.9.1.2.229 DSS_VID_CLUT_0 Register
            230. 14.8.9.1.2.230 DSS_VID_CLUT_1 Register
            231. 14.8.9.1.2.231 DSS_VID_CLUT_2 Register
            232. 14.8.9.1.2.232 DSS_VID_CLUT_3 Register
            233. 14.8.9.1.2.233 DSS_VID_CLUT_4 Register
            234. 14.8.9.1.2.234 DSS_VID_CLUT_5 Register
            235. 14.8.9.1.2.235 DSS_VID_CLUT_6 Register
            236. 14.8.9.1.2.236 DSS_VID_CLUT_7 Register
            237. 14.8.9.1.2.237 DSS_VID_CLUT_8 Register
            238. 14.8.9.1.2.238 DSS_VID_CLUT_9 Register
            239. 14.8.9.1.2.239 DSS_VID_CLUT_10 Register
            240. 14.8.9.1.2.240 DSS_VID_CLUT_11 Register
            241. 14.8.9.1.2.241 DSS_VID_CLUT_12 Register
            242. 14.8.9.1.2.242 DSS_VID_CLUT_13 Register
            243. 14.8.9.1.2.243 DSS_VID_CLUT_14 Register
            244. 14.8.9.1.2.244 DSS_VID_CLUT_15 Register
            245. 14.8.9.1.2.245 DSS_VID_SAFETY_ATTRIBUTES Register
            246. 14.8.9.1.2.246 DSS_VID_SAFETY_CAPT_SIGNATURE Register
            247. 14.8.9.1.2.247 DSS_VID_SAFETY_POSITION Register
            248. 14.8.9.1.2.248 DSS_VID_SAFETY_REF_SIGNATURE Register
            249. 14.8.9.1.2.249 DSS_VID_SAFETY_SIZE Register
            250. 14.8.9.1.2.250 DSS_VID_SAFETY_LFSR_SEED Register
            251. 14.8.9.1.2.251 DSS_VID_LUMAKEY Register
            252. 14.8.9.1.2.252 DSS_OVR1_CONFIG Register
            253. 14.8.9.1.2.253 DSS_OVR1_DEFAULT_COLOR Register
            254. 14.8.9.1.2.254 DSS_OVR1_DEFAULT_COLOR2 Register
            255. 14.8.9.1.2.255 DSS_OVR1_TRANS_COLOR_MAX Register
            256. 14.8.9.1.2.256 DSS_OVR1_TRANS_COLOR_MAX2 Register
            257. 14.8.9.1.2.257 DSS_OVR1_TRANS_COLOR_MIN Register
            258. 14.8.9.1.2.258 DSS_OVR1_TRANS_COLOR_MIN2 Register
            259. 14.8.9.1.2.259 DSS_OVR1_ATTRIBUTES_0 Register
            260. 14.8.9.1.2.260 DSS_OVR1_ATTRIBUTES_1 Register
            261. 14.8.9.1.2.261 DSS_OVR2_CONFIG Register
            262. 14.8.9.1.2.262 DSS_OVR2_DEFAULT_COLOR Register
            263. 14.8.9.1.2.263 DSS_OVR2_DEFAULT_COLOR2 Register
            264. 14.8.9.1.2.264 DSS_OVR2_TRANS_COLOR_MAX Register
            265. 14.8.9.1.2.265 DSS_OVR2_TRANS_COLOR_MAX2 Register
            266. 14.8.9.1.2.266 DSS_OVR2_TRANS_COLOR_MIN Register
            267. 14.8.9.1.2.267 DSS_OVR2_TRANS_COLOR_MIN2 Register
            268. 14.8.9.1.2.268 DSS_OVR2_ATTRIBUTES_0 Register
            269. 14.8.9.1.2.269 DSS_OVR2_ATTRIBUTES_1 Register
            270. 14.8.9.1.2.270 DSS_VP1_CONFIG Register
            271. 14.8.9.1.2.271 DSS_VP1_CONTROL Register
            272. 14.8.9.1.2.272 DSS_VP1_CSC_COEF0 Register
            273. 14.8.9.1.2.273 DSS_VP1_CSC_COEF1 Register
            274. 14.8.9.1.2.274 DSS_VP1_CSC_COEF2 Register
            275. 14.8.9.1.2.275 DSS_VP1_DATA_CYCLE_0 Register
            276. 14.8.9.1.2.276 DSS_VP1_DATA_CYCLE_1 Register
            277. 14.8.9.1.2.277 DSS_VP1_DATA_CYCLE_2 Register
            278. 14.8.9.1.2.278 DSS_VP1_LINE_NUMBER Register
            279. 14.8.9.1.2.279 DSS_VP1_POL_FREQ Register
            280. 14.8.9.1.2.280 DSS_VP1_SIZE_SCREEN Register
            281. 14.8.9.1.2.281 DSS_VP1_TIMING_H Register
            282. 14.8.9.1.2.282 DSS_VP1_TIMING_V Register
            283. 14.8.9.1.2.283 DSS_VP1_CSC_COEF3 Register
            284. 14.8.9.1.2.284 DSS_VP1_CSC_COEF4 Register
            285. 14.8.9.1.2.285 DSS_VP1_CSC_COEF5 Register
            286. 14.8.9.1.2.286 DSS_VP1_CSC_COEF6 Register
            287. 14.8.9.1.2.287 DSS_VP1_CSC_COEF7 Register
            288. 14.8.9.1.2.288 DSS_VP1_SAFETY_ATTRIBUTES_0 Register
            289. 14.8.9.1.2.289 DSS_VP1_SAFETY_ATTRIBUTES_1 Register
            290. 14.8.9.1.2.290 DSS_VP1_SAFETY_ATTRIBUTES_2 Register
            291. 14.8.9.1.2.291 DSS_VP1_SAFETY_ATTRIBUTES_3 Register
            292. 14.8.9.1.2.292 DSS_VP1_SAFETY_CAPT_SIGNATURE_0 Register
            293. 14.8.9.1.2.293 DSS_VP1_SAFETY_CAPT_SIGNATURE_1 Register
            294. 14.8.9.1.2.294 DSS_VP1_SAFETY_CAPT_SIGNATURE_2 Register
            295. 14.8.9.1.2.295 DSS_VP1_SAFETY_CAPT_SIGNATURE_3 Register
            296. 14.8.9.1.2.296 DSS_VP1_SAFETY_POSITION_0 Register
            297. 14.8.9.1.2.297 DSS_VP1_SAFETY_POSITION_1 Register
            298. 14.8.9.1.2.298 DSS_VP1_SAFETY_POSITION_2 Register
            299. 14.8.9.1.2.299 DSS_VP1_SAFETY_POSITION_3 Register
            300. 14.8.9.1.2.300 DSS_VP1_SAFETY_REF_SIGNATURE_0 Register
            301. 14.8.9.1.2.301 DSS_VP1_SAFETY_REF_SIGNATURE_1 Register
            302. 14.8.9.1.2.302 DSS_VP1_SAFETY_REF_SIGNATURE_2 Register
            303. 14.8.9.1.2.303 DSS_VP1_SAFETY_REF_SIGNATURE_3 Register
            304. 14.8.9.1.2.304 DSS_VP1_SAFETY_SIZE_0 Register
            305. 14.8.9.1.2.305 DSS_VP1_SAFETY_SIZE_1 Register
            306. 14.8.9.1.2.306 DSS_VP1_SAFETY_SIZE_2 Register
            307. 14.8.9.1.2.307 DSS_VP1_SAFETY_SIZE_3 Register
            308. 14.8.9.1.2.308 DSS_VP1_SAFETY_LFSR_SEED Register
            309. 14.8.9.1.2.309 DSS_VP1_GAMMA_TABLE_0 Register
            310. 14.8.9.1.2.310 DSS_VP1_GAMMA_TABLE_1 Register
            311. 14.8.9.1.2.311 DSS_VP1_GAMMA_TABLE_2 Register
            312. 14.8.9.1.2.312 DSS_VP1_GAMMA_TABLE_3 Register
            313. 14.8.9.1.2.313 DSS_VP1_GAMMA_TABLE_4 Register
            314. 14.8.9.1.2.314 DSS_VP1_GAMMA_TABLE_5 Register
            315. 14.8.9.1.2.315 DSS_VP1_GAMMA_TABLE_6 Register
            316. 14.8.9.1.2.316 DSS_VP1_GAMMA_TABLE_7 Register
            317. 14.8.9.1.2.317 DSS_VP1_GAMMA_TABLE_8 Register
            318. 14.8.9.1.2.318 DSS_VP1_GAMMA_TABLE_9 Register
            319. 14.8.9.1.2.319 DSS_VP1_GAMMA_TABLE_10 Register
            320. 14.8.9.1.2.320 DSS_VP1_GAMMA_TABLE_11 Register
            321. 14.8.9.1.2.321 DSS_VP1_GAMMA_TABLE_12 Register
            322. 14.8.9.1.2.322 DSS_VP1_GAMMA_TABLE_13 Register
            323. 14.8.9.1.2.323 DSS_VP1_GAMMA_TABLE_14 Register
            324. 14.8.9.1.2.324 DSS_VP1_GAMMA_TABLE_15 Register
            325. 14.8.9.1.2.325 DSS_VP1_DSS_OLDI_CFG Register
            326. 14.8.9.1.2.326 DSS_VP1_DSS_OLDI_STATUS Register
            327. 14.8.9.1.2.327 DSS_VP1_DSS_OLDI_LB Register
            328. 14.8.9.1.2.328 DSS_VP2_CONFIG Register
            329. 14.8.9.1.2.329 DSS_VP2_CONTROL Register
            330. 14.8.9.1.2.330 DSS_VP2_CSC_COEF0 Register
            331. 14.8.9.1.2.331 DSS_VP2_CSC_COEF1 Register
            332. 14.8.9.1.2.332 DSS_VP2_CSC_COEF2 Register
            333. 14.8.9.1.2.333 DSS_VP2_DATA_CYCLE_0 Register
            334. 14.8.9.1.2.334 DSS_VP2_DATA_CYCLE_1 Register
            335. 14.8.9.1.2.335 DSS_VP2_DATA_CYCLE_2 Register
            336. 14.8.9.1.2.336 DSS_VP2_LINE_NUMBER Register
            337. 14.8.9.1.2.337 DSS_VP2_POL_FREQ Register
            338. 14.8.9.1.2.338 DSS_VP2_SIZE_SCREEN Register
            339. 14.8.9.1.2.339 DSS_VP2_TIMING_H Register
            340. 14.8.9.1.2.340 DSS_VP2_TIMING_V Register
            341. 14.8.9.1.2.341 DSS_VP2_CSC_COEF3 Register
            342. 14.8.9.1.2.342 DSS_VP2_CSC_COEF4 Register
            343. 14.8.9.1.2.343 DSS_VP2_CSC_COEF5 Register
            344. 14.8.9.1.2.344 DSS_VP2_CSC_COEF6 Register
            345. 14.8.9.1.2.345 DSS_VP2_CSC_COEF7 Register
            346. 14.8.9.1.2.346 DSS_VP2_SAFETY_ATTRIBUTES_0 Register
            347. 14.8.9.1.2.347 DSS_VP2_SAFETY_ATTRIBUTES_1 Register
            348. 14.8.9.1.2.348 DSS_VP2_SAFETY_ATTRIBUTES_2 Register
            349. 14.8.9.1.2.349 DSS_VP2_SAFETY_ATTRIBUTES_3 Register
            350. 14.8.9.1.2.350 DSS_VP2_SAFETY_CAPT_SIGNATURE_0 Register
            351. 14.8.9.1.2.351 DSS_VP2_SAFETY_CAPT_SIGNATURE_1 Register
            352. 14.8.9.1.2.352 DSS_VP2_SAFETY_CAPT_SIGNATURE_2 Register
            353. 14.8.9.1.2.353 DSS_VP2_SAFETY_CAPT_SIGNATURE_3 Register
            354. 14.8.9.1.2.354 DSS_VP2_SAFETY_POSITION_0 Register
            355. 14.8.9.1.2.355 DSS_VP2_SAFETY_POSITION_1 Register
            356. 14.8.9.1.2.356 DSS_VP2_SAFETY_POSITION_2 Register
            357. 14.8.9.1.2.357 DSS_VP2_SAFETY_POSITION_3 Register
            358. 14.8.9.1.2.358 DSS_VP2_SAFETY_REF_SIGNATURE_0 Register
            359. 14.8.9.1.2.359 DSS_VP2_SAFETY_REF_SIGNATURE_1 Register
            360. 14.8.9.1.2.360 DSS_VP2_SAFETY_REF_SIGNATURE_2 Register
            361. 14.8.9.1.2.361 DSS_VP2_SAFETY_REF_SIGNATURE_3 Register
            362. 14.8.9.1.2.362 DSS_VP2_SAFETY_SIZE_0 Register
            363. 14.8.9.1.2.363 DSS_VP2_SAFETY_SIZE_1 Register
            364. 14.8.9.1.2.364 DSS_VP2_SAFETY_SIZE_2 Register
            365. 14.8.9.1.2.365 DSS_VP2_SAFETY_SIZE_3 Register
            366. 14.8.9.1.2.366 DSS_VP2_SAFETY_LFSR_SEED Register
            367. 14.8.9.1.2.367 DSS_VP2_GAMMA_TABLE_0 Register
            368. 14.8.9.1.2.368 DSS_VP2_GAMMA_TABLE_1 Register
            369. 14.8.9.1.2.369 DSS_VP2_GAMMA_TABLE_2 Register
            370. 14.8.9.1.2.370 DSS_VP2_GAMMA_TABLE_3 Register
            371. 14.8.9.1.2.371 DSS_VP2_GAMMA_TABLE_4 Register
            372. 14.8.9.1.2.372 DSS_VP2_GAMMA_TABLE_5 Register
            373. 14.8.9.1.2.373 DSS_VP2_GAMMA_TABLE_6 Register
            374. 14.8.9.1.2.374 DSS_VP2_GAMMA_TABLE_7 Register
            375. 14.8.9.1.2.375 DSS_VP2_GAMMA_TABLE_8 Register
            376. 14.8.9.1.2.376 DSS_VP2_GAMMA_TABLE_9 Register
            377. 14.8.9.1.2.377 DSS_VP2_GAMMA_TABLE_10 Register
            378. 14.8.9.1.2.378 DSS_VP2_GAMMA_TABLE_11 Register
            379. 14.8.9.1.2.379 DSS_VP2_GAMMA_TABLE_12 Register
            380. 14.8.9.1.2.380 DSS_VP2_GAMMA_TABLE_13 Register
            381. 14.8.9.1.2.381 DSS_VP2_GAMMA_TABLE_14 Register
            382. 14.8.9.1.2.382 DSS_VP2_GAMMA_TABLE_15 Register
    9. 14.9  PBIST Registers
      1. 14.9.1 PBIST
        1. 14.9.1.1 PBIST Summaries
          1.        13759
        2. 14.9.1.2 PBIST Registers
          1. 14.9.1.2.1  PBIST_RF0L Register
          2. 14.9.1.2.2  PBIST_RF1L Register
          3. 14.9.1.2.3  PBIST_RF2L Register
          4. 14.9.1.2.4  PBIST_RF3L Register
          5. 14.9.1.2.5  PBIST_RF4L Register
          6. 14.9.1.2.6  PBIST_RF5L Register
          7. 14.9.1.2.7  PBIST_RF6L Register
          8. 14.9.1.2.8  PBIST_RF7L Register
          9. 14.9.1.2.9  PBIST_RF8L Register
          10. 14.9.1.2.10 PBIST_RF9L Register
          11. 14.9.1.2.11 PBIST_RF10L Register
          12. 14.9.1.2.12 PBIST_RF11L Register
          13. 14.9.1.2.13 PBIST_RF12L Register
          14. 14.9.1.2.14 PBIST_RF13L Register
          15. 14.9.1.2.15 PBIST_RF14L Register
          16. 14.9.1.2.16 PBIST_RF15L Register
          17. 14.9.1.2.17 PBIST_RF0U Register
          18. 14.9.1.2.18 PBIST_RF1U Register
          19. 14.9.1.2.19 PBIST_RF2U Register
          20. 14.9.1.2.20 PBIST_RF3U Register
          21. 14.9.1.2.21 PBIST_RF4U Register
          22. 14.9.1.2.22 PBIST_RF5U Register
          23. 14.9.1.2.23 PBIST_RF6U Register
          24. 14.9.1.2.24 PBIST_RF7U Register
          25. 14.9.1.2.25 PBIST_RF8U Register
          26. 14.9.1.2.26 PBIST_RF9U Register
          27. 14.9.1.2.27 PBIST_RF10U Register
          28. 14.9.1.2.28 PBIST_RF11U Register
          29. 14.9.1.2.29 PBIST_RF12U Register
          30. 14.9.1.2.30 PBIST_RF13U Register
          31. 14.9.1.2.31 PBIST_RF14U Register
          32. 14.9.1.2.32 PBIST_RF15U Register
          33. 14.9.1.2.33 PBIST_A0 Register
          34. 14.9.1.2.34 PBIST_A1 Register
          35. 14.9.1.2.35 PBIST_A2 Register
          36. 14.9.1.2.36 PBIST_A3 Register
          37. 14.9.1.2.37 PBIST_L0 Register
          38. 14.9.1.2.38 PBIST_L1 Register
          39. 14.9.1.2.39 PBIST_L2 Register
          40. 14.9.1.2.40 PBIST_L3 Register
          41. 14.9.1.2.41 PBIST_D Register
          42. 14.9.1.2.42 PBIST_E Register
          43. 14.9.1.2.43 PBIST_CA0 Register
          44. 14.9.1.2.44 PBIST_CA1 Register
          45. 14.9.1.2.45 PBIST_CA2 Register
          46. 14.9.1.2.46 PBIST_CA3 Register
          47. 14.9.1.2.47 PBIST_CL0 Register
          48. 14.9.1.2.48 PBIST_CL1 Register
          49. 14.9.1.2.49 PBIST_CL2 Register
          50. 14.9.1.2.50 PBIST_CL3 Register
          51. 14.9.1.2.51 PBIST_I0 Register
          52. 14.9.1.2.52 PBIST_I1 Register
          53. 14.9.1.2.53 PBIST_I2 Register
          54. 14.9.1.2.54 PBIST_I3 Register
          55. 14.9.1.2.55 PBIST_RAMT Register
          56. 14.9.1.2.56 PBIST_DLR Register
          57. 14.9.1.2.57 PBIST_CMS Register
          58. 14.9.1.2.58 PBIST_STR Register
          59. 14.9.1.2.59 PBIST_SCR Register
          60. 14.9.1.2.60 PBIST_CSR Register
          61. 14.9.1.2.61 PBIST_FDLY Register
          62. 14.9.1.2.62 PBIST_PACT Register
          63. 14.9.1.2.63 PBIST_PID Register
          64. 14.9.1.2.64 PBIST_OVER Register
          65. 14.9.1.2.65 PBIST_FSRF Register
          66. 14.9.1.2.66 PBIST_FSRC Register
          67. 14.9.1.2.67 PBIST_FSRA Register
          68. 14.9.1.2.68 PBIST_FSRDL0 Register
          69. 14.9.1.2.69 PBIST_FSRDL1 Register
          70. 14.9.1.2.70 PBIST_MARGIN_MODE Register
          71. 14.9.1.2.71 PBIST_WRENZ Register
          72. 14.9.1.2.72 PBIST_PAGE_PGS Register
          73. 14.9.1.2.73 PBIST_ROM Register
          74. 14.9.1.2.74 PBIST_ALGO Register
          75. 14.9.1.2.75 PBIST_RINFO Register
      2. 14.9.2 COMPUTE_CLUSTER_PBIST_0
        1. 14.9.2.1 COMPUTE_CLUSTER_PBIST_0 Summaries
          1.        13838
        2. 14.9.2.2 COMPUTE_CLUSTER_PBIST_0 Registers
          1. 14.9.2.2.1  COMPUTE_CLUSTER_PBIST_0_PBIST_RF0L Register
          2. 14.9.2.2.2  COMPUTE_CLUSTER_PBIST_0_PBIST_RF1L Register
          3. 14.9.2.2.3  COMPUTE_CLUSTER_PBIST_0_PBIST_RF2L Register
          4. 14.9.2.2.4  COMPUTE_CLUSTER_PBIST_0_PBIST_RF3L Register
          5. 14.9.2.2.5  COMPUTE_CLUSTER_PBIST_0_PBIST_RF4L Register
          6. 14.9.2.2.6  COMPUTE_CLUSTER_PBIST_0_PBIST_RF5L Register
          7. 14.9.2.2.7  COMPUTE_CLUSTER_PBIST_0_PBIST_RF6L Register
          8. 14.9.2.2.8  COMPUTE_CLUSTER_PBIST_0_PBIST_RF7L Register
          9. 14.9.2.2.9  COMPUTE_CLUSTER_PBIST_0_PBIST_RF8L Register
          10. 14.9.2.2.10 COMPUTE_CLUSTER_PBIST_0_PBIST_RF9L Register
          11. 14.9.2.2.11 COMPUTE_CLUSTER_PBIST_0_PBIST_RF10L Register
          12. 14.9.2.2.12 COMPUTE_CLUSTER_PBIST_0_PBIST_RF11L Register
          13. 14.9.2.2.13 COMPUTE_CLUSTER_PBIST_0_PBIST_RF12L Register
          14. 14.9.2.2.14 COMPUTE_CLUSTER_PBIST_0_PBIST_RF13L Register
          15. 14.9.2.2.15 COMPUTE_CLUSTER_PBIST_0_PBIST_RF14L Register
          16. 14.9.2.2.16 COMPUTE_CLUSTER_PBIST_0_PBIST_RF15L Register
          17. 14.9.2.2.17 COMPUTE_CLUSTER_PBIST_0_PBIST_RF0U Register
          18. 14.9.2.2.18 COMPUTE_CLUSTER_PBIST_0_PBIST_RF1U Register
          19. 14.9.2.2.19 COMPUTE_CLUSTER_PBIST_0_PBIST_RF2U Register
          20. 14.9.2.2.20 COMPUTE_CLUSTER_PBIST_0_PBIST_RF3U Register
          21. 14.9.2.2.21 COMPUTE_CLUSTER_PBIST_0_PBIST_RF4U Register
          22. 14.9.2.2.22 COMPUTE_CLUSTER_PBIST_0_PBIST_RF5U Register
          23. 14.9.2.2.23 COMPUTE_CLUSTER_PBIST_0_PBIST_RF6U Register
          24. 14.9.2.2.24 COMPUTE_CLUSTER_PBIST_0_PBIST_RF7U Register
          25. 14.9.2.2.25 COMPUTE_CLUSTER_PBIST_0_PBIST_RF8U Register
          26. 14.9.2.2.26 COMPUTE_CLUSTER_PBIST_0_PBIST_RF9U Register
          27. 14.9.2.2.27 COMPUTE_CLUSTER_PBIST_0_PBIST_RF10U Register
          28. 14.9.2.2.28 COMPUTE_CLUSTER_PBIST_0_PBIST_RF11U Register
          29. 14.9.2.2.29 COMPUTE_CLUSTER_PBIST_0_PBIST_RF12U Register
          30. 14.9.2.2.30 COMPUTE_CLUSTER_PBIST_0_PBIST_RF13U Register
          31. 14.9.2.2.31 COMPUTE_CLUSTER_PBIST_0_PBIST_RF14U Register
          32. 14.9.2.2.32 COMPUTE_CLUSTER_PBIST_0_PBIST_RF15U Register
          33. 14.9.2.2.33 COMPUTE_CLUSTER_PBIST_0_PBIST_A0 Register
          34. 14.9.2.2.34 COMPUTE_CLUSTER_PBIST_0_PBIST_A1 Register
          35. 14.9.2.2.35 COMPUTE_CLUSTER_PBIST_0_PBIST_A2 Register
          36. 14.9.2.2.36 COMPUTE_CLUSTER_PBIST_0_PBIST_A3 Register
          37. 14.9.2.2.37 COMPUTE_CLUSTER_PBIST_0_PBIST_L0 Register
          38. 14.9.2.2.38 COMPUTE_CLUSTER_PBIST_0_PBIST_L1 Register
          39. 14.9.2.2.39 COMPUTE_CLUSTER_PBIST_0_PBIST_L2 Register
          40. 14.9.2.2.40 COMPUTE_CLUSTER_PBIST_0_PBIST_L3 Register
          41. 14.9.2.2.41 COMPUTE_CLUSTER_PBIST_0_PBIST_D Register
          42. 14.9.2.2.42 COMPUTE_CLUSTER_PBIST_0_PBIST_E Register
          43. 14.9.2.2.43 COMPUTE_CLUSTER_PBIST_0_PBIST_CA0 Register
          44. 14.9.2.2.44 COMPUTE_CLUSTER_PBIST_0_PBIST_CA1 Register
          45. 14.9.2.2.45 COMPUTE_CLUSTER_PBIST_0_PBIST_CA2 Register
          46. 14.9.2.2.46 COMPUTE_CLUSTER_PBIST_0_PBIST_CA3 Register
          47. 14.9.2.2.47 COMPUTE_CLUSTER_PBIST_0_PBIST_CL0 Register
          48. 14.9.2.2.48 COMPUTE_CLUSTER_PBIST_0_PBIST_CL1 Register
          49. 14.9.2.2.49 COMPUTE_CLUSTER_PBIST_0_PBIST_CL2 Register
          50. 14.9.2.2.50 COMPUTE_CLUSTER_PBIST_0_PBIST_CL3 Register
          51. 14.9.2.2.51 COMPUTE_CLUSTER_PBIST_0_PBIST_I0 Register
          52. 14.9.2.2.52 COMPUTE_CLUSTER_PBIST_0_PBIST_I1 Register
          53. 14.9.2.2.53 COMPUTE_CLUSTER_PBIST_0_PBIST_I2 Register
          54. 14.9.2.2.54 COMPUTE_CLUSTER_PBIST_0_PBIST_I3 Register
          55. 14.9.2.2.55 COMPUTE_CLUSTER_PBIST_0_PBIST_RAMT Register
          56. 14.9.2.2.56 COMPUTE_CLUSTER_PBIST_0_PBIST_DLR Register
          57. 14.9.2.2.57 COMPUTE_CLUSTER_PBIST_0_PBIST_CMS Register
          58. 14.9.2.2.58 COMPUTE_CLUSTER_PBIST_0_PBIST_STR Register
          59. 14.9.2.2.59 COMPUTE_CLUSTER_PBIST_0_PBIST_SCR Register
          60. 14.9.2.2.60 COMPUTE_CLUSTER_PBIST_0_PBIST_CSR Register
          61. 14.9.2.2.61 COMPUTE_CLUSTER_PBIST_0_PBIST_FDLY Register
          62. 14.9.2.2.62 COMPUTE_CLUSTER_PBIST_0_PBIST_PACT Register
          63. 14.9.2.2.63 COMPUTE_CLUSTER_PBIST_0_PBIST_PID Register
          64. 14.9.2.2.64 COMPUTE_CLUSTER_PBIST_0_PBIST_OVER Register
          65. 14.9.2.2.65 COMPUTE_CLUSTER_PBIST_0_PBIST_FSRF Register
          66. 14.9.2.2.66 COMPUTE_CLUSTER_PBIST_0_PBIST_FSRC Register
          67. 14.9.2.2.67 COMPUTE_CLUSTER_PBIST_0_PBIST_FSRA Register
          68. 14.9.2.2.68 COMPUTE_CLUSTER_PBIST_0_PBIST_FSRDL0 Register
          69. 14.9.2.2.69 COMPUTE_CLUSTER_PBIST_0_PBIST_FSRDL1 Register
          70. 14.9.2.2.70 COMPUTE_CLUSTER_PBIST_0_PBIST_MARGIN_MODE Register
          71. 14.9.2.2.71 COMPUTE_CLUSTER_PBIST_0_PBIST_WRENZ Register
          72. 14.9.2.2.72 COMPUTE_CLUSTER_PBIST_0_PBIST_PAGE_PGS Register
          73. 14.9.2.2.73 COMPUTE_CLUSTER_PBIST_0_PBIST_ROM Register
          74. 14.9.2.2.74 COMPUTE_CLUSTER_PBIST_0_PBIST_ALGO Register
          75. 14.9.2.2.75 COMPUTE_CLUSTER_PBIST_0_PBIST_RINFO Register
    10. 14.10 On-Chip Debug Registers
      1. 14.10.1 debugss
        1. 14.10.1.1 debugss Summaries
          1.        13918
          2.        13919
          3.        13920
          4.        13921
          5.        13922
          6.        13923
          7.        13924
          8.        13925
          9.        13926
          10.        13927
          11.        13928
          12.        13929
          13.        13930
          14.        13931
        2. 14.10.1.2 debugss Registers
          1. 14.10.1.2.1   DEBUGSS_SYS_TRACE Register
          2. 14.10.1.2.2   DEBUGSS_ROM_ENTRY1 Register
          3. 14.10.1.2.3   DEBUGSS_ROM_ENTRY2 Register
          4. 14.10.1.2.4   DEBUGSS_ROM_ENTRY3 Register
          5. 14.10.1.2.5   DEBUGSS_ROM_ENTRY4 Register
          6. 14.10.1.2.6   DEBUGSS_ROM_ENTRY5 Register
          7. 14.10.1.2.7   DEBUGSS_ROM_ENTRY6 Register
          8. 14.10.1.2.8   DEBUGSS_ROM_ENTRY7 Register
          9. 14.10.1.2.9   DEBUGSS_ROM_ENTRY8 Register
          10. 14.10.1.2.10  DEBUGSS_ROM_ENTRY9 Register
          11. 14.10.1.2.11  DEBUGSS_ROM_ENTRY10 Register
          12. 14.10.1.2.12  DEBUGSS_ROM_ENTRY11 Register
          13. 14.10.1.2.13  DEBUGSS_ROM_ENTRY12 Register
          14. 14.10.1.2.14  DEBUGSS_ROM_ENTRY13 Register
          15. 14.10.1.2.15  DEBUGSS_ROM_ENTRY14 Register
          16. 14.10.1.2.16  DEBUGSS_ROM_PERIPHID4 Register
          17. 14.10.1.2.17  DEBUGSS_ROM_PERIPHID5 Register
          18. 14.10.1.2.18  DEBUGSS_ROM_PERIPHID6 Register
          19. 14.10.1.2.19  DEBUGSS_ROM_PERIPHID7 Register
          20. 14.10.1.2.20  DEBUGSS_ROM_PERIPHID0 Register
          21. 14.10.1.2.21  DEBUGSS_ROM_PERIPHID1 Register
          22. 14.10.1.2.22  DEBUGSS_ROM_PERIPHID2 Register
          23. 14.10.1.2.23  DEBUGSS_ROM_PERIPHID3 Register
          24. 14.10.1.2.24  DEBUGSS_ROM_COMPONENTID0 Register
          25. 14.10.1.2.25  DEBUGSS_ROM_COMPONENTID1 Register
          26. 14.10.1.2.26  DEBUGSS_ROM_COMPONENTID2 Register
          27. 14.10.1.2.27  DEBUGSS_ROM_COMPONENTID3 Register
          28. 14.10.1.2.28  DEBUGSS_CTSET2_WRAP_CFG_CTSET2_CFG_CTSETID Register
          29. 14.10.1.2.29  DEBUGSS_CTSET2_WRAP_CFG_CTSET2_CFG_CTSETSYSCFG Register
          30. 14.10.1.2.30  DEBUGSS_CTSET2_WRAP_CFG_CTSET2_CFG_SETSTR Register
          31. 14.10.1.2.31  DEBUGSS_CTSET2_WRAP_CFG_CTSET2_CFG_DBGTIMELOW Register
          32. 14.10.1.2.32  DEBUGSS_CTSET2_WRAP_CFG_CTSET2_CFG_DBGTIMEHI Register
          33. 14.10.1.2.33  DEBUGSS_CTSET2_WRAP_CFG_CTSET2_CFG_CTSETCFG Register
          34. 14.10.1.2.34  DEBUGSS_CTSET2_WRAP_CFG_CTSET2_CFG_SETSPLREG Register
          35. 14.10.1.2.35  DEBUGSS_CTSET2_WRAP_CFG_CTSET2_CFG_SETEVTENBL1 Register
          36. 14.10.1.2.36  DEBUGSS_CTSET2_WRAP_CFG_CTSET2_CFG_SETEVTENBL2 Register
          37. 14.10.1.2.37  DEBUGSS_CTSET2_WRAP_CFG_CTSET2_CFG_SETEVTENBL3 Register
          38. 14.10.1.2.38  DEBUGSS_CTSET2_WRAP_CFG_CTSET2_CFG_SETEVTENBL4 Register
          39. 14.10.1.2.39  DEBUGSS_CTSET2_WRAP_CFG_CTSET2_CFG_SETEVTENBL5 Register
          40. 14.10.1.2.40  DEBUGSS_CTSET2_WRAP_CFG_CTSET2_CFG_SETEVTENBL6 Register
          41. 14.10.1.2.41  DEBUGSS_CTSET2_WRAP_CFG_CTSET2_CFG_SETEVTENBL7 Register
          42. 14.10.1.2.42  DEBUGSS_CTSET2_WRAP_CFG_CTSET2_CFG_SETEVTENBL8 Register
          43. 14.10.1.2.43  DEBUGSS_CTSET2_WRAP_CFG_CTSET2_CFG_SETMSTID Register
          44. 14.10.1.2.44  DEBUGSS_CTSET2_WRAP_CFG_CTSET2_CFG_CTCNTL Register
          45. 14.10.1.2.45  DEBUGSS_CTSET2_WRAP_CFG_CTSET2_CFG_CTNUMDBG Register
          46. 14.10.1.2.46  DEBUGSS_CTSET2_WRAP_CFG_CTSET2_CFG_CTUSERACCCTL Register
          47. 14.10.1.2.47  DEBUGSS_CTSET2_WRAP_CFG_CTSET2_CFG_CTSTMCNTL Register
          48. 14.10.1.2.48  DEBUGSS_CTSET2_WRAP_CFG_CTSET2_CFG_CTSTMMSTID Register
          49. 14.10.1.2.49  DEBUGSS_CTSET2_WRAP_CFG_CTSET2_CFG_CTSTMINTVL Register
          50. 14.10.1.2.50  DEBUGSS_CTSET2_WRAP_CFG_CTSET2_CFG_CTSTMSEL0 Register
          51. 14.10.1.2.51  DEBUGSS_CTSET2_WRAP_CFG_CTSET2_CFG_CTSTMSEL1 Register
          52. 14.10.1.2.52  DEBUGSS_CTSET2_WRAP_CFG_CTSET2_CFG_CTINTVLR0 Register
          53. 14.10.1.2.53  DEBUGSS_CTSET2_WRAP_CFG_CTSET2_CFG_CTINTVLR1 Register
          54. 14.10.1.2.54  DEBUGSS_CTSET2_WRAP_CFG_CTSET2_CFG_CTINTVLR2 Register
          55. 14.10.1.2.55  DEBUGSS_CTSET2_WRAP_CFG_CTSET2_CFG_CTINTVLR3 Register
          56. 14.10.1.2.56  DEBUGSS_CTSET2_WRAP_CFG_CTSET2_CFG_CTINTVLR4 Register
          57. 14.10.1.2.57  DEBUGSS_CTSET2_WRAP_CFG_CTSET2_CFG_CTINTVLR5 Register
          58. 14.10.1.2.58  DEBUGSS_CTSET2_WRAP_CFG_CTSET2_CFG_CTINTVLR6 Register
          59. 14.10.1.2.59  DEBUGSS_CTSET2_WRAP_CFG_CTSET2_CFG_CTINTVLR7 Register
          60. 14.10.1.2.60  DEBUGSS_CTSET2_WRAP_CFG_CTSET2_CFG_CTINTVLR8 Register
          61. 14.10.1.2.61  DEBUGSS_CTSET2_WRAP_CFG_CTSET2_CFG_CTINTVLR9 Register
          62. 14.10.1.2.62  DEBUGSS_CTSET2_WRAP_CFG_CTSET2_CFG_CTINTVLR10 Register
          63. 14.10.1.2.63  DEBUGSS_CTSET2_WRAP_CFG_CTSET2_CFG_CTINTVLR11 Register
          64. 14.10.1.2.64  DEBUGSS_CTSET2_WRAP_CFG_CTSET2_CFG_CTINTVLR12 Register
          65. 14.10.1.2.65  DEBUGSS_CTSET2_WRAP_CFG_CTSET2_CFG_CTINTVLR13 Register
          66. 14.10.1.2.66  DEBUGSS_CTSET2_WRAP_CFG_CTSET2_CFG_CTINTVLR14 Register
          67. 14.10.1.2.67  DEBUGSS_CTSET2_WRAP_CFG_CTSET2_CFG_CTINTVLR15 Register
          68. 14.10.1.2.68  DEBUGSS_CTSET2_WRAP_CFG_CTSET2_CFG_CTDBGSGL0 Register
          69. 14.10.1.2.69  DEBUGSS_CTSET2_WRAP_CFG_CTSET2_CFG_CTDBGSGL1 Register
          70. 14.10.1.2.70  DEBUGSS_CTSET2_WRAP_CFG_CTSET2_CFG_CTDBGSGL2 Register
          71. 14.10.1.2.71  DEBUGSS_CTSET2_WRAP_CFG_CTSET2_CFG_CTDBGSGL3 Register
          72. 14.10.1.2.72  DEBUGSS_CTSET2_WRAP_CFG_CTSET2_CFG_CTDBGSGL4 Register
          73. 14.10.1.2.73  DEBUGSS_CTSET2_WRAP_CFG_CTSET2_CFG_CTDBGSGL5 Register
          74. 14.10.1.2.74  DEBUGSS_CTSET2_WRAP_CFG_CTSET2_CFG_CTDBGSGL6 Register
          75. 14.10.1.2.75  DEBUGSS_CTSET2_WRAP_CFG_CTSET2_CFG_CTDBGSGL7 Register
          76. 14.10.1.2.76  DEBUGSS_CTSET2_WRAP_CFG_CTSET2_CFG_CTGNBL0 Register
          77. 14.10.1.2.77  DEBUGSS_CTSET2_WRAP_CFG_CTSET2_CFG_CTGNBL1 Register
          78. 14.10.1.2.78  DEBUGSS_CTSET2_WRAP_CFG_CTSET2_CFG_CTGRST0 Register
          79. 14.10.1.2.79  DEBUGSS_CTSET2_WRAP_CFG_CTSET2_CFG_CTGRST1 Register
          80. 14.10.1.2.80  DEBUGSS_CTSET2_WRAP_CFG_CTSET2_CFG_CTCR0 Register
          81. 14.10.1.2.81  DEBUGSS_CTSET2_WRAP_CFG_CTSET2_CFG_CTCR1 Register
          82. 14.10.1.2.82  DEBUGSS_CTSET2_WRAP_CFG_CTSET2_CFG_CTCR2 Register
          83. 14.10.1.2.83  DEBUGSS_CTSET2_WRAP_CFG_CTSET2_CFG_CTCR3 Register
          84. 14.10.1.2.84  DEBUGSS_CTSET2_WRAP_CFG_CTSET2_CFG_CTCR4 Register
          85. 14.10.1.2.85  DEBUGSS_CTSET2_WRAP_CFG_CTSET2_CFG_CTCR5 Register
          86. 14.10.1.2.86  DEBUGSS_CTSET2_WRAP_CFG_CTSET2_CFG_CTCR6 Register
          87. 14.10.1.2.87  DEBUGSS_CTSET2_WRAP_CFG_CTSET2_CFG_CTCR7 Register
          88. 14.10.1.2.88  DEBUGSS_CTSET2_WRAP_CFG_CTSET2_CFG_CTCR8 Register
          89. 14.10.1.2.89  DEBUGSS_CTSET2_WRAP_CFG_CTSET2_CFG_CTCR9 Register
          90. 14.10.1.2.90  DEBUGSS_CTSET2_WRAP_CFG_CTSET2_CFG_CTCR10 Register
          91. 14.10.1.2.91  DEBUGSS_CTSET2_WRAP_CFG_CTSET2_CFG_CTCR11 Register
          92. 14.10.1.2.92  DEBUGSS_CTSET2_WRAP_CFG_CTSET2_CFG_CTCR12 Register
          93. 14.10.1.2.93  DEBUGSS_CTSET2_WRAP_CFG_CTSET2_CFG_CTCR13 Register
          94. 14.10.1.2.94  DEBUGSS_CTSET2_WRAP_CFG_CTSET2_CFG_CTCR14 Register
          95. 14.10.1.2.95  DEBUGSS_CTSET2_WRAP_CFG_CTSET2_CFG_CTCR15 Register
          96. 14.10.1.2.96  DEBUGSS_CTSET2_WRAP_CFG_CTSET2_CFG_CTCR16 Register
          97. 14.10.1.2.97  DEBUGSS_CTSET2_WRAP_CFG_CTSET2_CFG_CTCR17 Register
          98. 14.10.1.2.98  DEBUGSS_CTSET2_WRAP_CFG_CTSET2_CFG_CTCR18 Register
          99. 14.10.1.2.99  DEBUGSS_CTSET2_WRAP_CFG_CTSET2_CFG_CTCR19 Register
          100. 14.10.1.2.100 DEBUGSS_CTSET2_WRAP_CFG_CTSET2_CFG_CTCR20 Register
          101. 14.10.1.2.101 DEBUGSS_CTSET2_WRAP_CFG_CTSET2_CFG_CTCR21 Register
          102. 14.10.1.2.102 DEBUGSS_CTSET2_WRAP_CFG_CTSET2_CFG_CTCR22 Register
          103. 14.10.1.2.103 DEBUGSS_CTSET2_WRAP_CFG_CTSET2_CFG_CTCR23 Register
          104. 14.10.1.2.104 DEBUGSS_CTSET2_WRAP_CFG_CTSET2_CFG_CTCR24 Register
          105. 14.10.1.2.105 DEBUGSS_CTSET2_WRAP_CFG_CTSET2_CFG_CTCR25 Register
          106. 14.10.1.2.106 DEBUGSS_CTSET2_WRAP_CFG_CTSET2_CFG_CTCR26 Register
          107. 14.10.1.2.107 DEBUGSS_CTSET2_WRAP_CFG_CTSET2_CFG_CTCR27 Register
          108. 14.10.1.2.108 DEBUGSS_CTSET2_WRAP_CFG_CTSET2_CFG_CTCR28 Register
          109. 14.10.1.2.109 DEBUGSS_CTSET2_WRAP_CFG_CTSET2_CFG_CTCR29 Register
          110. 14.10.1.2.110 DEBUGSS_CTSET2_WRAP_CFG_CTSET2_CFG_CTCR30 Register
          111. 14.10.1.2.111 DEBUGSS_CTSET2_WRAP_CFG_CTSET2_CFG_CTCR31 Register
          112. 14.10.1.2.112 DEBUGSS_CTSET2_WRAP_CFG_CTSET2_CFG_CTOWN0 Register
          113. 14.10.1.2.113 DEBUGSS_CTSET2_WRAP_CFG_CTSET2_CFG_CTOWN1 Register
          114. 14.10.1.2.114 DEBUGSS_CTSET2_WRAP_CFG_CTSET2_CFG_CTOWN2 Register
          115. 14.10.1.2.115 DEBUGSS_CTSET2_WRAP_CFG_CTSET2_CFG_CTOWN3 Register
          116. 14.10.1.2.116 DEBUGSS_CTSET2_WRAP_CFG_CTSET2_CFG_CTOWN4 Register
          117. 14.10.1.2.117 DEBUGSS_CTSET2_WRAP_CFG_CTSET2_CFG_CTOWN5 Register
          118. 14.10.1.2.118 DEBUGSS_CTSET2_WRAP_CFG_CTSET2_CFG_CTOWN6 Register
          119. 14.10.1.2.119 DEBUGSS_CTSET2_WRAP_CFG_CTSET2_CFG_CTOWN7 Register
          120. 14.10.1.2.120 DEBUGSS_CTSET2_WRAP_CFG_CTSET2_CFG_CTOWN8 Register
          121. 14.10.1.2.121 DEBUGSS_CTSET2_WRAP_CFG_CTSET2_CFG_CTOWN9 Register
          122. 14.10.1.2.122 DEBUGSS_CTSET2_WRAP_CFG_CTSET2_CFG_CTOWN10 Register
          123. 14.10.1.2.123 DEBUGSS_CTSET2_WRAP_CFG_CTSET2_CFG_CTOWN11 Register
          124. 14.10.1.2.124 DEBUGSS_CTSET2_WRAP_CFG_CTSET2_CFG_CTOWN12 Register
          125. 14.10.1.2.125 DEBUGSS_CTSET2_WRAP_CFG_CTSET2_CFG_CTOWN13 Register
          126. 14.10.1.2.126 DEBUGSS_CTSET2_WRAP_CFG_CTSET2_CFG_CTOWN14 Register
          127. 14.10.1.2.127 DEBUGSS_CTSET2_WRAP_CFG_CTSET2_CFG_CTOWN15 Register
          128. 14.10.1.2.128 DEBUGSS_CTSET2_WRAP_CFG_CTSET2_CFG_CTOWN16 Register
          129. 14.10.1.2.129 DEBUGSS_CTSET2_WRAP_CFG_CTSET2_CFG_CTOWN17 Register
          130. 14.10.1.2.130 DEBUGSS_CTSET2_WRAP_CFG_CTSET2_CFG_CTOWN18 Register
          131. 14.10.1.2.131 DEBUGSS_CTSET2_WRAP_CFG_CTSET2_CFG_CTOWN19 Register
          132. 14.10.1.2.132 DEBUGSS_CTSET2_WRAP_CFG_CTSET2_CFG_CTOWN20 Register
          133. 14.10.1.2.133 DEBUGSS_CTSET2_WRAP_CFG_CTSET2_CFG_CTOWN21 Register
          134. 14.10.1.2.134 DEBUGSS_CTSET2_WRAP_CFG_CTSET2_CFG_CTOWN22 Register
          135. 14.10.1.2.135 DEBUGSS_CTSET2_WRAP_CFG_CTSET2_CFG_CTOWN23 Register
          136. 14.10.1.2.136 DEBUGSS_CTSET2_WRAP_CFG_CTSET2_CFG_CTOWN24 Register
          137. 14.10.1.2.137 DEBUGSS_CTSET2_WRAP_CFG_CTSET2_CFG_CTOWN25 Register
          138. 14.10.1.2.138 DEBUGSS_CTSET2_WRAP_CFG_CTSET2_CFG_CTOWN26 Register
          139. 14.10.1.2.139 DEBUGSS_CTSET2_WRAP_CFG_CTSET2_CFG_CTOWN27 Register
          140. 14.10.1.2.140 DEBUGSS_CTSET2_WRAP_CFG_CTSET2_CFG_CTOWN28 Register
          141. 14.10.1.2.141 DEBUGSS_CTSET2_WRAP_CFG_CTSET2_CFG_CTOWN29 Register
          142. 14.10.1.2.142 DEBUGSS_CTSET2_WRAP_CFG_CTSET2_CFG_CTOWN30 Register
          143. 14.10.1.2.143 DEBUGSS_CTSET2_WRAP_CFG_CTSET2_CFG_CTOWN31 Register
          144. 14.10.1.2.144 DEBUGSS_CTSET2_WRAP_CFG_CTSET2_CFG_CTFILT0 Register
          145. 14.10.1.2.145 DEBUGSS_CTSET2_WRAP_CFG_CTSET2_CFG_CTFILT1 Register
          146. 14.10.1.2.146 DEBUGSS_CTSET2_WRAP_CFG_CTSET2_CFG_CTFILT2 Register
          147. 14.10.1.2.147 DEBUGSS_CTSET2_WRAP_CFG_CTSET2_CFG_CTFILT3 Register
          148. 14.10.1.2.148 DEBUGSS_CTSET2_WRAP_CFG_CTSET2_CFG_CTFILT4 Register
          149. 14.10.1.2.149 DEBUGSS_CTSET2_WRAP_CFG_CTSET2_CFG_CTFILT5 Register
          150. 14.10.1.2.150 DEBUGSS_CTSET2_WRAP_CFG_CTSET2_CFG_CTFILT6 Register
          151. 14.10.1.2.151 DEBUGSS_CTSET2_WRAP_CFG_CTSET2_CFG_CTFILT7 Register
          152. 14.10.1.2.152 DEBUGSS_CTSET2_WRAP_CFG_CTSET2_CFG_CTFILT8 Register
          153. 14.10.1.2.153 DEBUGSS_CTSET2_WRAP_CFG_CTSET2_CFG_CTFILT9 Register
          154. 14.10.1.2.154 DEBUGSS_CTSET2_WRAP_CFG_CTSET2_CFG_CTFILT10 Register
          155. 14.10.1.2.155 DEBUGSS_CTSET2_WRAP_CFG_CTSET2_CFG_CTFILT11 Register
          156. 14.10.1.2.156 DEBUGSS_CTSET2_WRAP_CFG_CTSET2_CFG_CTFILT12 Register
          157. 14.10.1.2.157 DEBUGSS_CTSET2_WRAP_CFG_CTSET2_CFG_CTFILT13 Register
          158. 14.10.1.2.158 DEBUGSS_CTSET2_WRAP_CFG_CTSET2_CFG_CTFILT14 Register
          159. 14.10.1.2.159 DEBUGSS_CTSET2_WRAP_CFG_CTSET2_CFG_CTFILT15 Register
          160. 14.10.1.2.160 DEBUGSS_CTSET2_WRAP_CFG_CTSET2_CFG_CTFILT16 Register
          161. 14.10.1.2.161 DEBUGSS_CTSET2_WRAP_CFG_CTSET2_CFG_CTFILT17 Register
          162. 14.10.1.2.162 DEBUGSS_CTSET2_WRAP_CFG_CTSET2_CFG_CTFILT18 Register
          163. 14.10.1.2.163 DEBUGSS_CTSET2_WRAP_CFG_CTSET2_CFG_CTFILT19 Register
          164. 14.10.1.2.164 DEBUGSS_CTSET2_WRAP_CFG_CTSET2_CFG_CTFILT20 Register
          165. 14.10.1.2.165 DEBUGSS_CTSET2_WRAP_CFG_CTSET2_CFG_CTFILT21 Register
          166. 14.10.1.2.166 DEBUGSS_CTSET2_WRAP_CFG_CTSET2_CFG_CTFILT22 Register
          167. 14.10.1.2.167 DEBUGSS_CTSET2_WRAP_CFG_CTSET2_CFG_CTFILT23 Register
          168. 14.10.1.2.168 DEBUGSS_CTSET2_WRAP_CFG_CTSET2_CFG_CTFILT24 Register
          169. 14.10.1.2.169 DEBUGSS_CTSET2_WRAP_CFG_CTSET2_CFG_CTFILT25 Register
          170. 14.10.1.2.170 DEBUGSS_CTSET2_WRAP_CFG_CTSET2_CFG_CTFILT26 Register
          171. 14.10.1.2.171 DEBUGSS_CTSET2_WRAP_CFG_CTSET2_CFG_CTFILT27 Register
          172. 14.10.1.2.172 DEBUGSS_CTSET2_WRAP_CFG_CTSET2_CFG_CTFILT28 Register
          173. 14.10.1.2.173 DEBUGSS_CTSET2_WRAP_CFG_CTSET2_CFG_CTFILT29 Register
          174. 14.10.1.2.174 DEBUGSS_CTSET2_WRAP_CFG_CTSET2_CFG_CTFILT30 Register
          175. 14.10.1.2.175 DEBUGSS_CTSET2_WRAP_CFG_CTSET2_CFG_CTFILT31 Register
          176. 14.10.1.2.176 DEBUGSS_CTSET2_WRAP_CFG_CTSET2_CFG_CTCNTR0 Register
          177. 14.10.1.2.177 DEBUGSS_CTSET2_WRAP_CFG_CTSET2_CFG_CTCNTR1 Register
          178. 14.10.1.2.178 DEBUGSS_CTSET2_WRAP_CFG_CTSET2_CFG_CTCNTR2 Register
          179. 14.10.1.2.179 DEBUGSS_CTSET2_WRAP_CFG_CTSET2_CFG_CTCNTR3 Register
          180. 14.10.1.2.180 DEBUGSS_CTSET2_WRAP_CFG_CTSET2_CFG_CTCNTR4 Register
          181. 14.10.1.2.181 DEBUGSS_CTSET2_WRAP_CFG_CTSET2_CFG_CTCNTR5 Register
          182. 14.10.1.2.182 DEBUGSS_CTSET2_WRAP_CFG_CTSET2_CFG_CTCNTR6 Register
          183. 14.10.1.2.183 DEBUGSS_CTSET2_WRAP_CFG_CTSET2_CFG_CTCNTR7 Register
          184. 14.10.1.2.184 DEBUGSS_CTSET2_WRAP_CFG_CTSET2_CFG_CTCNTR8 Register
          185. 14.10.1.2.185 DEBUGSS_CTSET2_WRAP_CFG_CTSET2_CFG_CTCNTR9 Register
          186. 14.10.1.2.186 DEBUGSS_CTSET2_WRAP_CFG_CTSET2_CFG_CTCNTR10 Register
          187. 14.10.1.2.187 DEBUGSS_CTSET2_WRAP_CFG_CTSET2_CFG_CTCNTR11 Register
          188. 14.10.1.2.188 DEBUGSS_CTSET2_WRAP_CFG_CTSET2_CFG_CTCNTR12 Register
          189. 14.10.1.2.189 DEBUGSS_CTSET2_WRAP_CFG_CTSET2_CFG_CTCNTR13 Register
          190. 14.10.1.2.190 DEBUGSS_CTSET2_WRAP_CFG_CTSET2_CFG_CTCNTR14 Register
          191. 14.10.1.2.191 DEBUGSS_CTSET2_WRAP_CFG_CTSET2_CFG_CTCNTR15 Register
          192. 14.10.1.2.192 DEBUGSS_CTSET2_WRAP_CFG_CTSET2_CFG_CTCNTR16 Register
          193. 14.10.1.2.193 DEBUGSS_CTSET2_WRAP_CFG_CTSET2_CFG_CTCNTR17 Register
          194. 14.10.1.2.194 DEBUGSS_CTSET2_WRAP_CFG_CTSET2_CFG_CTCNTR18 Register
          195. 14.10.1.2.195 DEBUGSS_CTSET2_WRAP_CFG_CTSET2_CFG_CTCNTR19 Register
          196. 14.10.1.2.196 DEBUGSS_CTSET2_WRAP_CFG_CTSET2_CFG_CTCNTR20 Register
          197. 14.10.1.2.197 DEBUGSS_CTSET2_WRAP_CFG_CTSET2_CFG_CTCNTR21 Register
          198. 14.10.1.2.198 DEBUGSS_CTSET2_WRAP_CFG_CTSET2_CFG_CTCNTR22 Register
          199. 14.10.1.2.199 DEBUGSS_CTSET2_WRAP_CFG_CTSET2_CFG_CTCNTR23 Register
          200. 14.10.1.2.200 DEBUGSS_CTSET2_WRAP_CFG_CTSET2_CFG_CTCNTR24 Register
          201. 14.10.1.2.201 DEBUGSS_CTSET2_WRAP_CFG_CTSET2_CFG_CTCNTR25 Register
          202. 14.10.1.2.202 DEBUGSS_CTSET2_WRAP_CFG_CTSET2_CFG_CTCNTR26 Register
          203. 14.10.1.2.203 DEBUGSS_CTSET2_WRAP_CFG_CTSET2_CFG_CTCNTR27 Register
          204. 14.10.1.2.204 DEBUGSS_CTSET2_WRAP_CFG_CTSET2_CFG_CTCNTR28 Register
          205. 14.10.1.2.205 DEBUGSS_CTSET2_WRAP_CFG_CTSET2_CFG_CTCNTR29 Register
          206. 14.10.1.2.206 DEBUGSS_CTSET2_WRAP_CFG_CTSET2_CFG_CTCNTR30 Register
          207. 14.10.1.2.207 DEBUGSS_CTSET2_WRAP_CFG_CTSET2_CFG_CTCNTR31 Register
          208. 14.10.1.2.208 DEBUGSS_CTSET2_WRAP_CFG_CTSET2_CFG_CT_EOI Register
          209. 14.10.1.2.209 DEBUGSS_CTSET2_WRAP_CFG_CTSET2_CFG_CTIRQSTAT_RAW Register
          210. 14.10.1.2.210 DEBUGSS_CTSET2_WRAP_CFG_CTSET2_CFG_CTIRQSTAT Register
          211. 14.10.1.2.211 DEBUGSS_CTSET2_WRAP_CFG_CTSET2_CFG_CTIRQENABLE_SET Register
          212. 14.10.1.2.212 DEBUGSS_CTSET2_WRAP_CFG_CTSET2_CFG_CTIRQENABLE_CLR Register
          213. 14.10.1.2.213 DEBUGSS_CTSET2_WRAP_CFG_CTSET2_CFG_STPTCR Register
          214. 14.10.1.2.214 DEBUGSS_CTSET2_WRAP_CFG_CTSET2_CFG_STPTID Register
          215. 14.10.1.2.215 DEBUGSS_CTSET2_WRAP_CFG_CTSET2_CFG_STPASYNC Register
          216. 14.10.1.2.216 DEBUGSS_CTSET2_WRAP_CFG_CTSET2_CFG_STPFFCR Register
          217. 14.10.1.2.217 DEBUGSS_CTSET2_WRAP_CFG_CTSET2_CFG_STPFEAT1 Register
          218. 14.10.1.2.218 DEBUGSS_ATB_REPLICATOR_CFG_CXATBREPLICATOR_CFG_IDFILTER0 Register
          219. 14.10.1.2.219 DEBUGSS_ATB_REPLICATOR_CFG_CXATBREPLICATOR_CFG_IDFILTER1 Register
          220. 14.10.1.2.220 DEBUGSS_ATB_REPLICATOR_CFG_CXATBREPLICATOR_CFG_ITATBCTR1 Register
          221. 14.10.1.2.221 DEBUGSS_ATB_REPLICATOR_CFG_CXATBREPLICATOR_CFG_ITATBCTR0 Register
          222. 14.10.1.2.222 DEBUGSS_ATB_REPLICATOR_CFG_CXATBREPLICATOR_CFG_ITCTRL Register
          223. 14.10.1.2.223 DEBUGSS_ATB_REPLICATOR_CFG_CXATBREPLICATOR_CFG_CLAIMSET Register
          224. 14.10.1.2.224 DEBUGSS_ATB_REPLICATOR_CFG_CXATBREPLICATOR_CFG_CLAIMCLR Register
          225. 14.10.1.2.225 DEBUGSS_ATB_REPLICATOR_CFG_CXATBREPLICATOR_CFG_LAR Register
          226. 14.10.1.2.226 DEBUGSS_ATB_REPLICATOR_CFG_CXATBREPLICATOR_CFG_LSR Register
          227. 14.10.1.2.227 DEBUGSS_ATB_REPLICATOR_CFG_CXATBREPLICATOR_CFG_AUTHSTATUS Register
          228. 14.10.1.2.228 DEBUGSS_ATB_REPLICATOR_CFG_CXATBREPLICATOR_CFG_DEVID Register
          229. 14.10.1.2.229 DEBUGSS_ATB_REPLICATOR_CFG_CXATBREPLICATOR_CFG_DEVTYPE Register
          230. 14.10.1.2.230 DEBUGSS_ATB_REPLICATOR_CFG_CXATBREPLICATOR_CFG_PIDR4 Register
          231. 14.10.1.2.231 DEBUGSS_ATB_REPLICATOR_CFG_CXATBREPLICATOR_CFG_PIDR0 Register
          232. 14.10.1.2.232 DEBUGSS_ATB_REPLICATOR_CFG_CXATBREPLICATOR_CFG_PIDR1 Register
          233. 14.10.1.2.233 DEBUGSS_ATB_REPLICATOR_CFG_CXATBREPLICATOR_CFG_PIDR2 Register
          234. 14.10.1.2.234 DEBUGSS_ATB_REPLICATOR_CFG_CXATBREPLICATOR_CFG_PIDR3 Register
          235. 14.10.1.2.235 DEBUGSS_ATB_REPLICATOR_CFG_CXATBREPLICATOR_CFG_CIDR0 Register
          236. 14.10.1.2.236 DEBUGSS_ATB_REPLICATOR_CFG_CXATBREPLICATOR_CFG_CIDR1 Register
          237. 14.10.1.2.237 DEBUGSS_ATB_REPLICATOR_CFG_CXATBREPLICATOR_CFG_CIDR2 Register
          238. 14.10.1.2.238 DEBUGSS_ATB_REPLICATOR_CFG_CXATBREPLICATOR_CFG_CIDR3 Register
          239. 14.10.1.2.239 DEBUGSS_TBR_VBUSP_WRAP_TBR_CFG_TBR_CFG_CT_TBR_RAMSZ Register
          240. 14.10.1.2.240 DEBUGSS_TBR_VBUSP_WRAP_TBR_CFG_TBR_CFG_FIFOSZ Register
          241. 14.10.1.2.241 DEBUGSS_TBR_VBUSP_WRAP_TBR_CFG_TBR_CFG_STAT Register
          242. 14.10.1.2.242 DEBUGSS_TBR_VBUSP_WRAP_TBR_CFG_TBR_CFG_RAMRDAT Register
          243. 14.10.1.2.243 DEBUGSS_TBR_VBUSP_WRAP_TBR_CFG_TBR_CFG_RAMRPTR Register
          244. 14.10.1.2.244 DEBUGSS_TBR_VBUSP_WRAP_TBR_CFG_TBR_CFG_RAMWPTR Register
          245. 14.10.1.2.245 DEBUGSS_TBR_VBUSP_WRAP_TBR_CFG_TBR_CFG_TRGCNT Register
          246. 14.10.1.2.246 DEBUGSS_TBR_VBUSP_WRAP_TBR_CFG_TBR_CFG_TBR_CTRL Register
          247. 14.10.1.2.247 DEBUGSS_TBR_VBUSP_WRAP_TBR_CFG_TBR_CFG_RAMWDAT Register
          248. 14.10.1.2.248 DEBUGSS_TBR_VBUSP_WRAP_TBR_CFG_TBR_CFG_OUTLVL Register
          249. 14.10.1.2.249 DEBUGSS_TBR_VBUSP_WRAP_TBR_CFG_TBR_CFG_SICTRL Register
          250. 14.10.1.2.250 DEBUGSS_TBR_VBUSP_WRAP_TBR_CFG_TBR_CFG_IDPERIOD Register
          251. 14.10.1.2.251 DEBUGSS_TBR_VBUSP_WRAP_TBR_CFG_TBR_CFG_CT_TBR_SEQCNTL Register
          252. 14.10.1.2.252 DEBUGSS_TBR_VBUSP_WRAP_TBR_CFG_TBR_CFG_EOI Register
          253. 14.10.1.2.253 DEBUGSS_TBR_VBUSP_WRAP_TBR_CFG_TBR_CFG_IRQSTATUS_RAW Register
          254. 14.10.1.2.254 DEBUGSS_TBR_VBUSP_WRAP_TBR_CFG_TBR_CFG_IRQSTATUS Register
          255. 14.10.1.2.255 DEBUGSS_TBR_VBUSP_WRAP_TBR_CFG_TBR_CFG_IRQENABLE_SET Register
          256. 14.10.1.2.256 DEBUGSS_TBR_VBUSP_WRAP_TBR_CFG_TBR_CFG_IRQENABLE_CLR Register
          257. 14.10.1.2.257 DEBUGSS_TBR_VBUSP_WRAP_TBR_CFG_TBR_CFG_OPSTAT Register
          258. 14.10.1.2.258 DEBUGSS_TBR_VBUSP_WRAP_TBR_CFG_TBR_CFG_OPCTRL Register
          259. 14.10.1.2.259 DEBUGSS_TBR_VBUSP_WRAP_TBR_CFG_TBR_CFG_CLAIMSET Register
          260. 14.10.1.2.260 DEBUGSS_TBR_VBUSP_WRAP_TBR_CFG_TBR_CFG_CLAIMCLR Register
          261. 14.10.1.2.261 DEBUGSS_TBR_VBUSP_WRAP_TBR_CFG_TBR_CFG_LOCKACC Register
          262. 14.10.1.2.262 DEBUGSS_TBR_VBUSP_WRAP_TBR_CFG_TBR_CFG_LOCKSTAT Register
          263. 14.10.1.2.263 DEBUGSS_TBR_VBUSP_WRAP_TBR_CFG_TBR_CFG_AUTHSTAT Register
          264. 14.10.1.2.264 DEBUGSS_TBR_VBUSP_WRAP_TBR_CFG_TBR_CFG_DEVID Register
          265. 14.10.1.2.265 DEBUGSS_TBR_VBUSP_WRAP_TBR_CFG_TBR_CFG_DEVTYPE Register
          266. 14.10.1.2.266 DEBUGSS_TBR_VBUSP_WRAP_TBR_CFG_TBR_CFG_PERIPHID4 Register
          267. 14.10.1.2.267 DEBUGSS_TBR_VBUSP_WRAP_TBR_CFG_TBR_CFG_PERIPHID5 Register
          268. 14.10.1.2.268 DEBUGSS_TBR_VBUSP_WRAP_TBR_CFG_TBR_CFG_PERIPHID6 Register
          269. 14.10.1.2.269 DEBUGSS_TBR_VBUSP_WRAP_TBR_CFG_TBR_CFG_PERIPHID7 Register
          270. 14.10.1.2.270 DEBUGSS_TBR_VBUSP_WRAP_TBR_CFG_TBR_CFG_PERIPHID0 Register
          271. 14.10.1.2.271 DEBUGSS_TBR_VBUSP_WRAP_TBR_CFG_TBR_CFG_PERIPHID1 Register
          272. 14.10.1.2.272 DEBUGSS_TBR_VBUSP_WRAP_TBR_CFG_TBR_CFG_PERIPHID2 Register
          273. 14.10.1.2.273 DEBUGSS_TBR_VBUSP_WRAP_TBR_CFG_TBR_CFG_PERIPHID3 Register
          274. 14.10.1.2.274 DEBUGSS_TBR_VBUSP_WRAP_TBR_CFG_TBR_CFG_COMPID0 Register
          275. 14.10.1.2.275 DEBUGSS_TBR_VBUSP_WRAP_TBR_CFG_TBR_CFG_COMPID1 Register
          276. 14.10.1.2.276 DEBUGSS_TBR_VBUSP_WRAP_TBR_CFG_TBR_CFG_COMPID2 Register
          277. 14.10.1.2.277 DEBUGSS_TBR_VBUSP_WRAP_TBR_CFG_TBR_CFG_COMPID3 Register
          278. 14.10.1.2.278 DEBUGSS_ARM_CTI_0_CFG_CSCTI_CFG_CTICONTROL Register
          279. 14.10.1.2.279 DEBUGSS_ARM_CTI_0_CFG_CSCTI_CFG_CTIINTACK Register
          280. 14.10.1.2.280 DEBUGSS_ARM_CTI_0_CFG_CSCTI_CFG_CTIAPPSET Register
          281. 14.10.1.2.281 DEBUGSS_ARM_CTI_0_CFG_CSCTI_CFG_CTIAPPCLEAR Register
          282. 14.10.1.2.282 DEBUGSS_ARM_CTI_0_CFG_CSCTI_CFG_CTIAPPPULSE Register
          283. 14.10.1.2.283 DEBUGSS_ARM_CTI_0_CFG_CSCTI_CFG_CTIINEN0 Register
          284. 14.10.1.2.284 DEBUGSS_ARM_CTI_0_CFG_CSCTI_CFG_CTIINEN1 Register
          285. 14.10.1.2.285 DEBUGSS_ARM_CTI_0_CFG_CSCTI_CFG_CTIINEN2 Register
          286. 14.10.1.2.286 DEBUGSS_ARM_CTI_0_CFG_CSCTI_CFG_CTIINEN3 Register
          287. 14.10.1.2.287 DEBUGSS_ARM_CTI_0_CFG_CSCTI_CFG_CTIINEN4 Register
          288. 14.10.1.2.288 DEBUGSS_ARM_CTI_0_CFG_CSCTI_CFG_CTIINEN5 Register
          289. 14.10.1.2.289 DEBUGSS_ARM_CTI_0_CFG_CSCTI_CFG_CTIINEN6 Register
          290. 14.10.1.2.290 DEBUGSS_ARM_CTI_0_CFG_CSCTI_CFG_CTIINEN7 Register
          291. 14.10.1.2.291 DEBUGSS_ARM_CTI_0_CFG_CSCTI_CFG_CTIOUTEN0 Register
          292. 14.10.1.2.292 DEBUGSS_ARM_CTI_0_CFG_CSCTI_CFG_CTIOUTEN1 Register
          293. 14.10.1.2.293 DEBUGSS_ARM_CTI_0_CFG_CSCTI_CFG_CTIOUTEN2 Register
          294. 14.10.1.2.294 DEBUGSS_ARM_CTI_0_CFG_CSCTI_CFG_CTIOUTEN3 Register
          295. 14.10.1.2.295 DEBUGSS_ARM_CTI_0_CFG_CSCTI_CFG_CTIOUTEN4 Register
          296. 14.10.1.2.296 DEBUGSS_ARM_CTI_0_CFG_CSCTI_CFG_CTIOUTEN5 Register
          297. 14.10.1.2.297 DEBUGSS_ARM_CTI_0_CFG_CSCTI_CFG_CTIOUTEN6 Register
          298. 14.10.1.2.298 DEBUGSS_ARM_CTI_0_CFG_CSCTI_CFG_CTIOUTEN7 Register
          299. 14.10.1.2.299 DEBUGSS_ARM_CTI_0_CFG_CSCTI_CFG_CTITRIGINSTATUS Register
          300. 14.10.1.2.300 DEBUGSS_ARM_CTI_0_CFG_CSCTI_CFG_CTITRIGOUTSTATUS Register
          301. 14.10.1.2.301 DEBUGSS_ARM_CTI_0_CFG_CSCTI_CFG_CTICHINSTATUS Register
          302. 14.10.1.2.302 DEBUGSS_ARM_CTI_0_CFG_CSCTI_CFG_CTICHOUTSTATUS Register
          303. 14.10.1.2.303 DEBUGSS_ARM_CTI_0_CFG_CSCTI_CFG_CTIGATE Register
          304. 14.10.1.2.304 DEBUGSS_ARM_CTI_0_CFG_CSCTI_CFG_ASICCTL Register
          305. 14.10.1.2.305 DEBUGSS_ARM_CTI_0_CFG_CSCTI_CFG_ITCHINACK Register
          306. 14.10.1.2.306 DEBUGSS_ARM_CTI_0_CFG_CSCTI_CFG_ITTRIGINACK Register
          307. 14.10.1.2.307 DEBUGSS_ARM_CTI_0_CFG_CSCTI_CFG_ITCHOUT Register
          308. 14.10.1.2.308 DEBUGSS_ARM_CTI_0_CFG_CSCTI_CFG_ITTRIGOUT Register
          309. 14.10.1.2.309 DEBUGSS_ARM_CTI_0_CFG_CSCTI_CFG_ITCHOUTACK Register
          310. 14.10.1.2.310 DEBUGSS_ARM_CTI_0_CFG_CSCTI_CFG_ITTRIGOUTACK Register
          311. 14.10.1.2.311 DEBUGSS_ARM_CTI_0_CFG_CSCTI_CFG_ITCHIN Register
          312. 14.10.1.2.312 DEBUGSS_ARM_CTI_0_CFG_CSCTI_CFG_ITTRIGIN Register
          313. 14.10.1.2.313 DEBUGSS_ARM_CTI_0_CFG_CSCTI_CFG_ITCTRL Register
          314. 14.10.1.2.314 DEBUGSS_ARM_CTI_0_CFG_CSCTI_CFG_CLAIMSET Register
          315. 14.10.1.2.315 DEBUGSS_ARM_CTI_0_CFG_CSCTI_CFG_CLAIMCLR Register
          316. 14.10.1.2.316 DEBUGSS_ARM_CTI_0_CFG_CSCTI_CFG_LAR Register
          317. 14.10.1.2.317 DEBUGSS_ARM_CTI_0_CFG_CSCTI_CFG_LSR Register
          318. 14.10.1.2.318 DEBUGSS_ARM_CTI_0_CFG_CSCTI_CFG_AUTHSTATUS Register
          319. 14.10.1.2.319 DEBUGSS_ARM_CTI_0_CFG_CSCTI_CFG_DEVID Register
          320. 14.10.1.2.320 DEBUGSS_ARM_CTI_0_CFG_CSCTI_CFG_DEVTYPE Register
          321. 14.10.1.2.321 DEBUGSS_ARM_CTI_0_CFG_CSCTI_CFG_PERIPHID4 Register
          322. 14.10.1.2.322 DEBUGSS_ARM_CTI_0_CFG_CSCTI_CFG_PERIPHID0 Register
          323. 14.10.1.2.323 DEBUGSS_ARM_CTI_0_CFG_CSCTI_CFG_PERIPHID1 Register
          324. 14.10.1.2.324 DEBUGSS_ARM_CTI_0_CFG_CSCTI_CFG_PERIPHID2 Register
          325. 14.10.1.2.325 DEBUGSS_ARM_CTI_0_CFG_CSCTI_CFG_PERIPHID3 Register
          326. 14.10.1.2.326 DEBUGSS_ARM_CTI_0_CFG_CSCTI_CFG_COMPID0 Register
          327. 14.10.1.2.327 DEBUGSS_ARM_CTI_0_CFG_CSCTI_CFG_COMPID1 Register
          328. 14.10.1.2.328 DEBUGSS_ARM_CTI_0_CFG_CSCTI_CFG_COMPID2 Register
          329. 14.10.1.2.329 DEBUGSS_ARM_CTI_0_CFG_CSCTI_CFG_COMPID3 Register
          330. 14.10.1.2.330 DEBUGSS_ARM_CTI_1_CFG_CSCTI_CFG_CTICONTROL Register
          331. 14.10.1.2.331 DEBUGSS_ARM_CTI_1_CFG_CSCTI_CFG_CTIINTACK Register
          332. 14.10.1.2.332 DEBUGSS_ARM_CTI_1_CFG_CSCTI_CFG_CTIAPPSET Register
          333. 14.10.1.2.333 DEBUGSS_ARM_CTI_1_CFG_CSCTI_CFG_CTIAPPCLEAR Register
          334. 14.10.1.2.334 DEBUGSS_ARM_CTI_1_CFG_CSCTI_CFG_CTIAPPPULSE Register
          335. 14.10.1.2.335 DEBUGSS_ARM_CTI_1_CFG_CSCTI_CFG_CTIINEN0 Register
          336. 14.10.1.2.336 DEBUGSS_ARM_CTI_1_CFG_CSCTI_CFG_CTIINEN1 Register
          337. 14.10.1.2.337 DEBUGSS_ARM_CTI_1_CFG_CSCTI_CFG_CTIINEN2 Register
          338. 14.10.1.2.338 DEBUGSS_ARM_CTI_1_CFG_CSCTI_CFG_CTIINEN3 Register
          339. 14.10.1.2.339 DEBUGSS_ARM_CTI_1_CFG_CSCTI_CFG_CTIINEN4 Register
          340. 14.10.1.2.340 DEBUGSS_ARM_CTI_1_CFG_CSCTI_CFG_CTIINEN5 Register
          341. 14.10.1.2.341 DEBUGSS_ARM_CTI_1_CFG_CSCTI_CFG_CTIINEN6 Register
          342. 14.10.1.2.342 DEBUGSS_ARM_CTI_1_CFG_CSCTI_CFG_CTIINEN7 Register
          343. 14.10.1.2.343 DEBUGSS_ARM_CTI_1_CFG_CSCTI_CFG_CTIOUTEN0 Register
          344. 14.10.1.2.344 DEBUGSS_ARM_CTI_1_CFG_CSCTI_CFG_CTIOUTEN1 Register
          345. 14.10.1.2.345 DEBUGSS_ARM_CTI_1_CFG_CSCTI_CFG_CTIOUTEN2 Register
          346. 14.10.1.2.346 DEBUGSS_ARM_CTI_1_CFG_CSCTI_CFG_CTIOUTEN3 Register
          347. 14.10.1.2.347 DEBUGSS_ARM_CTI_1_CFG_CSCTI_CFG_CTIOUTEN4 Register
          348. 14.10.1.2.348 DEBUGSS_ARM_CTI_1_CFG_CSCTI_CFG_CTIOUTEN5 Register
          349. 14.10.1.2.349 DEBUGSS_ARM_CTI_1_CFG_CSCTI_CFG_CTIOUTEN6 Register
          350. 14.10.1.2.350 DEBUGSS_ARM_CTI_1_CFG_CSCTI_CFG_CTIOUTEN7 Register
          351. 14.10.1.2.351 DEBUGSS_ARM_CTI_1_CFG_CSCTI_CFG_CTITRIGINSTATUS Register
          352. 14.10.1.2.352 DEBUGSS_ARM_CTI_1_CFG_CSCTI_CFG_CTITRIGOUTSTATUS Register
          353. 14.10.1.2.353 DEBUGSS_ARM_CTI_1_CFG_CSCTI_CFG_CTICHINSTATUS Register
          354. 14.10.1.2.354 DEBUGSS_ARM_CTI_1_CFG_CSCTI_CFG_CTICHOUTSTATUS Register
          355. 14.10.1.2.355 DEBUGSS_ARM_CTI_1_CFG_CSCTI_CFG_CTIGATE Register
          356. 14.10.1.2.356 DEBUGSS_ARM_CTI_1_CFG_CSCTI_CFG_ASICCTL Register
          357. 14.10.1.2.357 DEBUGSS_ARM_CTI_1_CFG_CSCTI_CFG_ITCHINACK Register
          358. 14.10.1.2.358 DEBUGSS_ARM_CTI_1_CFG_CSCTI_CFG_ITTRIGINACK Register
          359. 14.10.1.2.359 DEBUGSS_ARM_CTI_1_CFG_CSCTI_CFG_ITCHOUT Register
          360. 14.10.1.2.360 DEBUGSS_ARM_CTI_1_CFG_CSCTI_CFG_ITTRIGOUT Register
          361. 14.10.1.2.361 DEBUGSS_ARM_CTI_1_CFG_CSCTI_CFG_ITCHOUTACK Register
          362. 14.10.1.2.362 DEBUGSS_ARM_CTI_1_CFG_CSCTI_CFG_ITTRIGOUTACK Register
          363. 14.10.1.2.363 DEBUGSS_ARM_CTI_1_CFG_CSCTI_CFG_ITCHIN Register
          364. 14.10.1.2.364 DEBUGSS_ARM_CTI_1_CFG_CSCTI_CFG_ITTRIGIN Register
          365. 14.10.1.2.365 DEBUGSS_ARM_CTI_1_CFG_CSCTI_CFG_ITCTRL Register
          366. 14.10.1.2.366 DEBUGSS_ARM_CTI_1_CFG_CSCTI_CFG_CLAIMSET Register
          367. 14.10.1.2.367 DEBUGSS_ARM_CTI_1_CFG_CSCTI_CFG_CLAIMCLR Register
          368. 14.10.1.2.368 DEBUGSS_ARM_CTI_1_CFG_CSCTI_CFG_LAR Register
          369. 14.10.1.2.369 DEBUGSS_ARM_CTI_1_CFG_CSCTI_CFG_LSR Register
          370. 14.10.1.2.370 DEBUGSS_ARM_CTI_1_CFG_CSCTI_CFG_AUTHSTATUS Register
          371. 14.10.1.2.371 DEBUGSS_ARM_CTI_1_CFG_CSCTI_CFG_DEVID Register
          372. 14.10.1.2.372 DEBUGSS_ARM_CTI_1_CFG_CSCTI_CFG_DEVTYPE Register
          373. 14.10.1.2.373 DEBUGSS_ARM_CTI_1_CFG_CSCTI_CFG_PERIPHID4 Register
          374. 14.10.1.2.374 DEBUGSS_ARM_CTI_1_CFG_CSCTI_CFG_PERIPHID0 Register
          375. 14.10.1.2.375 DEBUGSS_ARM_CTI_1_CFG_CSCTI_CFG_PERIPHID1 Register
          376. 14.10.1.2.376 DEBUGSS_ARM_CTI_1_CFG_CSCTI_CFG_PERIPHID2 Register
          377. 14.10.1.2.377 DEBUGSS_ARM_CTI_1_CFG_CSCTI_CFG_PERIPHID3 Register
          378. 14.10.1.2.378 DEBUGSS_ARM_CTI_1_CFG_CSCTI_CFG_COMPID0 Register
          379. 14.10.1.2.379 DEBUGSS_ARM_CTI_1_CFG_CSCTI_CFG_COMPID1 Register
          380. 14.10.1.2.380 DEBUGSS_ARM_CTI_1_CFG_CSCTI_CFG_COMPID2 Register
          381. 14.10.1.2.381 DEBUGSS_ARM_CTI_1_CFG_CSCTI_CFG_COMPID3 Register
          382. 14.10.1.2.382 DEBUGSS_ARM_CTI_2_CFG_CSCTI_CFG_CTICONTROL Register
          383. 14.10.1.2.383 DEBUGSS_ARM_CTI_2_CFG_CSCTI_CFG_CTIINTACK Register
          384. 14.10.1.2.384 DEBUGSS_ARM_CTI_2_CFG_CSCTI_CFG_CTIAPPSET Register
          385. 14.10.1.2.385 DEBUGSS_ARM_CTI_2_CFG_CSCTI_CFG_CTIAPPCLEAR Register
          386. 14.10.1.2.386 DEBUGSS_ARM_CTI_2_CFG_CSCTI_CFG_CTIAPPPULSE Register
          387. 14.10.1.2.387 DEBUGSS_ARM_CTI_2_CFG_CSCTI_CFG_CTIINEN0 Register
          388. 14.10.1.2.388 DEBUGSS_ARM_CTI_2_CFG_CSCTI_CFG_CTIINEN1 Register
          389. 14.10.1.2.389 DEBUGSS_ARM_CTI_2_CFG_CSCTI_CFG_CTIINEN2 Register
          390. 14.10.1.2.390 DEBUGSS_ARM_CTI_2_CFG_CSCTI_CFG_CTIINEN3 Register
          391. 14.10.1.2.391 DEBUGSS_ARM_CTI_2_CFG_CSCTI_CFG_CTIINEN4 Register
          392. 14.10.1.2.392 DEBUGSS_ARM_CTI_2_CFG_CSCTI_CFG_CTIINEN5 Register
          393. 14.10.1.2.393 DEBUGSS_ARM_CTI_2_CFG_CSCTI_CFG_CTIINEN6 Register
          394. 14.10.1.2.394 DEBUGSS_ARM_CTI_2_CFG_CSCTI_CFG_CTIINEN7 Register
          395. 14.10.1.2.395 DEBUGSS_ARM_CTI_2_CFG_CSCTI_CFG_CTIOUTEN0 Register
          396. 14.10.1.2.396 DEBUGSS_ARM_CTI_2_CFG_CSCTI_CFG_CTIOUTEN1 Register
          397. 14.10.1.2.397 DEBUGSS_ARM_CTI_2_CFG_CSCTI_CFG_CTIOUTEN2 Register
          398. 14.10.1.2.398 DEBUGSS_ARM_CTI_2_CFG_CSCTI_CFG_CTIOUTEN3 Register
          399. 14.10.1.2.399 DEBUGSS_ARM_CTI_2_CFG_CSCTI_CFG_CTIOUTEN4 Register
          400. 14.10.1.2.400 DEBUGSS_ARM_CTI_2_CFG_CSCTI_CFG_CTIOUTEN5 Register
          401. 14.10.1.2.401 DEBUGSS_ARM_CTI_2_CFG_CSCTI_CFG_CTIOUTEN6 Register
          402. 14.10.1.2.402 DEBUGSS_ARM_CTI_2_CFG_CSCTI_CFG_CTIOUTEN7 Register
          403. 14.10.1.2.403 DEBUGSS_ARM_CTI_2_CFG_CSCTI_CFG_CTITRIGINSTATUS Register
          404. 14.10.1.2.404 DEBUGSS_ARM_CTI_2_CFG_CSCTI_CFG_CTITRIGOUTSTATUS Register
          405. 14.10.1.2.405 DEBUGSS_ARM_CTI_2_CFG_CSCTI_CFG_CTICHINSTATUS Register
          406. 14.10.1.2.406 DEBUGSS_ARM_CTI_2_CFG_CSCTI_CFG_CTICHOUTSTATUS Register
          407. 14.10.1.2.407 DEBUGSS_ARM_CTI_2_CFG_CSCTI_CFG_CTIGATE Register
          408. 14.10.1.2.408 DEBUGSS_ARM_CTI_2_CFG_CSCTI_CFG_ASICCTL Register
          409. 14.10.1.2.409 DEBUGSS_ARM_CTI_2_CFG_CSCTI_CFG_ITCHINACK Register
          410. 14.10.1.2.410 DEBUGSS_ARM_CTI_2_CFG_CSCTI_CFG_ITTRIGINACK Register
          411. 14.10.1.2.411 DEBUGSS_ARM_CTI_2_CFG_CSCTI_CFG_ITCHOUT Register
          412. 14.10.1.2.412 DEBUGSS_ARM_CTI_2_CFG_CSCTI_CFG_ITTRIGOUT Register
          413. 14.10.1.2.413 DEBUGSS_ARM_CTI_2_CFG_CSCTI_CFG_ITCHOUTACK Register
          414. 14.10.1.2.414 DEBUGSS_ARM_CTI_2_CFG_CSCTI_CFG_ITTRIGOUTACK Register
          415. 14.10.1.2.415 DEBUGSS_ARM_CTI_2_CFG_CSCTI_CFG_ITCHIN Register
          416. 14.10.1.2.416 DEBUGSS_ARM_CTI_2_CFG_CSCTI_CFG_ITTRIGIN Register
          417. 14.10.1.2.417 DEBUGSS_ARM_CTI_2_CFG_CSCTI_CFG_ITCTRL Register
          418. 14.10.1.2.418 DEBUGSS_ARM_CTI_2_CFG_CSCTI_CFG_CLAIMSET Register
          419. 14.10.1.2.419 DEBUGSS_ARM_CTI_2_CFG_CSCTI_CFG_CLAIMCLR Register
          420. 14.10.1.2.420 DEBUGSS_ARM_CTI_2_CFG_CSCTI_CFG_LAR Register
          421. 14.10.1.2.421 DEBUGSS_ARM_CTI_2_CFG_CSCTI_CFG_LSR Register
          422. 14.10.1.2.422 DEBUGSS_ARM_CTI_2_CFG_CSCTI_CFG_AUTHSTATUS Register
          423. 14.10.1.2.423 DEBUGSS_ARM_CTI_2_CFG_CSCTI_CFG_DEVID Register
          424. 14.10.1.2.424 DEBUGSS_ARM_CTI_2_CFG_CSCTI_CFG_DEVTYPE Register
          425. 14.10.1.2.425 DEBUGSS_ARM_CTI_2_CFG_CSCTI_CFG_PERIPHID4 Register
          426. 14.10.1.2.426 DEBUGSS_ARM_CTI_2_CFG_CSCTI_CFG_PERIPHID0 Register
          427. 14.10.1.2.427 DEBUGSS_ARM_CTI_2_CFG_CSCTI_CFG_PERIPHID1 Register
          428. 14.10.1.2.428 DEBUGSS_ARM_CTI_2_CFG_CSCTI_CFG_PERIPHID2 Register
          429. 14.10.1.2.429 DEBUGSS_ARM_CTI_2_CFG_CSCTI_CFG_PERIPHID3 Register
          430. 14.10.1.2.430 DEBUGSS_ARM_CTI_2_CFG_CSCTI_CFG_COMPID0 Register
          431. 14.10.1.2.431 DEBUGSS_ARM_CTI_2_CFG_CSCTI_CFG_COMPID1 Register
          432. 14.10.1.2.432 DEBUGSS_ARM_CTI_2_CFG_CSCTI_CFG_COMPID2 Register
          433. 14.10.1.2.433 DEBUGSS_ARM_CTI_2_CFG_CSCTI_CFG_COMPID3 Register
          434. 14.10.1.2.434 DEBUGSS_ARM_CTI_3_CFG_CSCTI_CFG_CTICONTROL Register
          435. 14.10.1.2.435 DEBUGSS_ARM_CTI_3_CFG_CSCTI_CFG_CTIINTACK Register
          436. 14.10.1.2.436 DEBUGSS_ARM_CTI_3_CFG_CSCTI_CFG_CTIAPPSET Register
          437. 14.10.1.2.437 DEBUGSS_ARM_CTI_3_CFG_CSCTI_CFG_CTIAPPCLEAR Register
          438. 14.10.1.2.438 DEBUGSS_ARM_CTI_3_CFG_CSCTI_CFG_CTIAPPPULSE Register
          439. 14.10.1.2.439 DEBUGSS_ARM_CTI_3_CFG_CSCTI_CFG_CTIINEN0 Register
          440. 14.10.1.2.440 DEBUGSS_ARM_CTI_3_CFG_CSCTI_CFG_CTIINEN1 Register
          441. 14.10.1.2.441 DEBUGSS_ARM_CTI_3_CFG_CSCTI_CFG_CTIINEN2 Register
          442. 14.10.1.2.442 DEBUGSS_ARM_CTI_3_CFG_CSCTI_CFG_CTIINEN3 Register
          443. 14.10.1.2.443 DEBUGSS_ARM_CTI_3_CFG_CSCTI_CFG_CTIINEN4 Register
          444. 14.10.1.2.444 DEBUGSS_ARM_CTI_3_CFG_CSCTI_CFG_CTIINEN5 Register
          445. 14.10.1.2.445 DEBUGSS_ARM_CTI_3_CFG_CSCTI_CFG_CTIINEN6 Register
          446. 14.10.1.2.446 DEBUGSS_ARM_CTI_3_CFG_CSCTI_CFG_CTIINEN7 Register
          447. 14.10.1.2.447 DEBUGSS_ARM_CTI_3_CFG_CSCTI_CFG_CTIOUTEN0 Register
          448. 14.10.1.2.448 DEBUGSS_ARM_CTI_3_CFG_CSCTI_CFG_CTIOUTEN1 Register
          449. 14.10.1.2.449 DEBUGSS_ARM_CTI_3_CFG_CSCTI_CFG_CTIOUTEN2 Register
          450. 14.10.1.2.450 DEBUGSS_ARM_CTI_3_CFG_CSCTI_CFG_CTIOUTEN3 Register
          451. 14.10.1.2.451 DEBUGSS_ARM_CTI_3_CFG_CSCTI_CFG_CTIOUTEN4 Register
          452. 14.10.1.2.452 DEBUGSS_ARM_CTI_3_CFG_CSCTI_CFG_CTIOUTEN5 Register
          453. 14.10.1.2.453 DEBUGSS_ARM_CTI_3_CFG_CSCTI_CFG_CTIOUTEN6 Register
          454. 14.10.1.2.454 DEBUGSS_ARM_CTI_3_CFG_CSCTI_CFG_CTIOUTEN7 Register
          455. 14.10.1.2.455 DEBUGSS_ARM_CTI_3_CFG_CSCTI_CFG_CTITRIGINSTATUS Register
          456. 14.10.1.2.456 DEBUGSS_ARM_CTI_3_CFG_CSCTI_CFG_CTITRIGOUTSTATUS Register
          457. 14.10.1.2.457 DEBUGSS_ARM_CTI_3_CFG_CSCTI_CFG_CTICHINSTATUS Register
          458. 14.10.1.2.458 DEBUGSS_ARM_CTI_3_CFG_CSCTI_CFG_CTICHOUTSTATUS Register
          459. 14.10.1.2.459 DEBUGSS_ARM_CTI_3_CFG_CSCTI_CFG_CTIGATE Register
          460. 14.10.1.2.460 DEBUGSS_ARM_CTI_3_CFG_CSCTI_CFG_ASICCTL Register
          461. 14.10.1.2.461 DEBUGSS_ARM_CTI_3_CFG_CSCTI_CFG_ITCHINACK Register
          462. 14.10.1.2.462 DEBUGSS_ARM_CTI_3_CFG_CSCTI_CFG_ITTRIGINACK Register
          463. 14.10.1.2.463 DEBUGSS_ARM_CTI_3_CFG_CSCTI_CFG_ITCHOUT Register
          464. 14.10.1.2.464 DEBUGSS_ARM_CTI_3_CFG_CSCTI_CFG_ITTRIGOUT Register
          465. 14.10.1.2.465 DEBUGSS_ARM_CTI_3_CFG_CSCTI_CFG_ITCHOUTACK Register
          466. 14.10.1.2.466 DEBUGSS_ARM_CTI_3_CFG_CSCTI_CFG_ITTRIGOUTACK Register
          467. 14.10.1.2.467 DEBUGSS_ARM_CTI_3_CFG_CSCTI_CFG_ITCHIN Register
          468. 14.10.1.2.468 DEBUGSS_ARM_CTI_3_CFG_CSCTI_CFG_ITTRIGIN Register
          469. 14.10.1.2.469 DEBUGSS_ARM_CTI_3_CFG_CSCTI_CFG_ITCTRL Register
          470. 14.10.1.2.470 DEBUGSS_ARM_CTI_3_CFG_CSCTI_CFG_CLAIMSET Register
          471. 14.10.1.2.471 DEBUGSS_ARM_CTI_3_CFG_CSCTI_CFG_CLAIMCLR Register
          472. 14.10.1.2.472 DEBUGSS_ARM_CTI_3_CFG_CSCTI_CFG_LAR Register
          473. 14.10.1.2.473 DEBUGSS_ARM_CTI_3_CFG_CSCTI_CFG_LSR Register
          474. 14.10.1.2.474 DEBUGSS_ARM_CTI_3_CFG_CSCTI_CFG_AUTHSTATUS Register
          475. 14.10.1.2.475 DEBUGSS_ARM_CTI_3_CFG_CSCTI_CFG_DEVID Register
          476. 14.10.1.2.476 DEBUGSS_ARM_CTI_3_CFG_CSCTI_CFG_DEVTYPE Register
          477. 14.10.1.2.477 DEBUGSS_ARM_CTI_3_CFG_CSCTI_CFG_PERIPHID4 Register
          478. 14.10.1.2.478 DEBUGSS_ARM_CTI_3_CFG_CSCTI_CFG_PERIPHID0 Register
          479. 14.10.1.2.479 DEBUGSS_ARM_CTI_3_CFG_CSCTI_CFG_PERIPHID1 Register
          480. 14.10.1.2.480 DEBUGSS_ARM_CTI_3_CFG_CSCTI_CFG_PERIPHID2 Register
          481. 14.10.1.2.481 DEBUGSS_ARM_CTI_3_CFG_CSCTI_CFG_PERIPHID3 Register
          482. 14.10.1.2.482 DEBUGSS_ARM_CTI_3_CFG_CSCTI_CFG_COMPID0 Register
          483. 14.10.1.2.483 DEBUGSS_ARM_CTI_3_CFG_CSCTI_CFG_COMPID1 Register
          484. 14.10.1.2.484 DEBUGSS_ARM_CTI_3_CFG_CSCTI_CFG_COMPID2 Register
          485. 14.10.1.2.485 DEBUGSS_ARM_CTI_3_CFG_CSCTI_CFG_COMPID3 Register
          486. 14.10.1.2.486 DEBUGSS_ARM_CTI_4_CFG_CSCTI_CFG_CTICONTROL Register
          487. 14.10.1.2.487 DEBUGSS_ARM_CTI_4_CFG_CSCTI_CFG_CTIINTACK Register
          488. 14.10.1.2.488 DEBUGSS_ARM_CTI_4_CFG_CSCTI_CFG_CTIAPPSET Register
          489. 14.10.1.2.489 DEBUGSS_ARM_CTI_4_CFG_CSCTI_CFG_CTIAPPCLEAR Register
          490. 14.10.1.2.490 DEBUGSS_ARM_CTI_4_CFG_CSCTI_CFG_CTIAPPPULSE Register
          491. 14.10.1.2.491 DEBUGSS_ARM_CTI_4_CFG_CSCTI_CFG_CTIINEN0 Register
          492. 14.10.1.2.492 DEBUGSS_ARM_CTI_4_CFG_CSCTI_CFG_CTIINEN1 Register
          493. 14.10.1.2.493 DEBUGSS_ARM_CTI_4_CFG_CSCTI_CFG_CTIINEN2 Register
          494. 14.10.1.2.494 DEBUGSS_ARM_CTI_4_CFG_CSCTI_CFG_CTIINEN3 Register
          495. 14.10.1.2.495 DEBUGSS_ARM_CTI_4_CFG_CSCTI_CFG_CTIINEN4 Register
          496. 14.10.1.2.496 DEBUGSS_ARM_CTI_4_CFG_CSCTI_CFG_CTIINEN5 Register
          497. 14.10.1.2.497 DEBUGSS_ARM_CTI_4_CFG_CSCTI_CFG_CTIINEN6 Register
          498. 14.10.1.2.498 DEBUGSS_ARM_CTI_4_CFG_CSCTI_CFG_CTIINEN7 Register
          499. 14.10.1.2.499 DEBUGSS_ARM_CTI_4_CFG_CSCTI_CFG_CTIOUTEN0 Register
          500. 14.10.1.2.500 DEBUGSS_ARM_CTI_4_CFG_CSCTI_CFG_CTIOUTEN1 Register
          501. 14.10.1.2.501 DEBUGSS_ARM_CTI_4_CFG_CSCTI_CFG_CTIOUTEN2 Register
          502. 14.10.1.2.502 DEBUGSS_ARM_CTI_4_CFG_CSCTI_CFG_CTIOUTEN3 Register
          503. 14.10.1.2.503 DEBUGSS_ARM_CTI_4_CFG_CSCTI_CFG_CTIOUTEN4 Register
          504. 14.10.1.2.504 DEBUGSS_ARM_CTI_4_CFG_CSCTI_CFG_CTIOUTEN5 Register
          505. 14.10.1.2.505 DEBUGSS_ARM_CTI_4_CFG_CSCTI_CFG_CTIOUTEN6 Register
          506. 14.10.1.2.506 DEBUGSS_ARM_CTI_4_CFG_CSCTI_CFG_CTIOUTEN7 Register
          507. 14.10.1.2.507 DEBUGSS_ARM_CTI_4_CFG_CSCTI_CFG_CTITRIGINSTATUS Register
          508. 14.10.1.2.508 DEBUGSS_ARM_CTI_4_CFG_CSCTI_CFG_CTITRIGOUTSTATUS Register
          509. 14.10.1.2.509 DEBUGSS_ARM_CTI_4_CFG_CSCTI_CFG_CTICHINSTATUS Register
          510. 14.10.1.2.510 DEBUGSS_ARM_CTI_4_CFG_CSCTI_CFG_CTICHOUTSTATUS Register
          511. 14.10.1.2.511 DEBUGSS_ARM_CTI_4_CFG_CSCTI_CFG_CTIGATE Register
          512. 14.10.1.2.512 DEBUGSS_ARM_CTI_4_CFG_CSCTI_CFG_ASICCTL Register
          513. 14.10.1.2.513 DEBUGSS_ARM_CTI_4_CFG_CSCTI_CFG_ITCHINACK Register
          514. 14.10.1.2.514 DEBUGSS_ARM_CTI_4_CFG_CSCTI_CFG_ITTRIGINACK Register
          515. 14.10.1.2.515 DEBUGSS_ARM_CTI_4_CFG_CSCTI_CFG_ITCHOUT Register
          516. 14.10.1.2.516 DEBUGSS_ARM_CTI_4_CFG_CSCTI_CFG_ITTRIGOUT Register
          517. 14.10.1.2.517 DEBUGSS_ARM_CTI_4_CFG_CSCTI_CFG_ITCHOUTACK Register
          518. 14.10.1.2.518 DEBUGSS_ARM_CTI_4_CFG_CSCTI_CFG_ITTRIGOUTACK Register
          519. 14.10.1.2.519 DEBUGSS_ARM_CTI_4_CFG_CSCTI_CFG_ITCHIN Register
          520. 14.10.1.2.520 DEBUGSS_ARM_CTI_4_CFG_CSCTI_CFG_ITTRIGIN Register
          521. 14.10.1.2.521 DEBUGSS_ARM_CTI_4_CFG_CSCTI_CFG_ITCTRL Register
          522. 14.10.1.2.522 DEBUGSS_ARM_CTI_4_CFG_CSCTI_CFG_CLAIMSET Register
          523. 14.10.1.2.523 DEBUGSS_ARM_CTI_4_CFG_CSCTI_CFG_CLAIMCLR Register
          524. 14.10.1.2.524 DEBUGSS_ARM_CTI_4_CFG_CSCTI_CFG_LAR Register
          525. 14.10.1.2.525 DEBUGSS_ARM_CTI_4_CFG_CSCTI_CFG_LSR Register
          526. 14.10.1.2.526 DEBUGSS_ARM_CTI_4_CFG_CSCTI_CFG_AUTHSTATUS Register
          527. 14.10.1.2.527 DEBUGSS_ARM_CTI_4_CFG_CSCTI_CFG_DEVID Register
          528. 14.10.1.2.528 DEBUGSS_ARM_CTI_4_CFG_CSCTI_CFG_DEVTYPE Register
          529. 14.10.1.2.529 DEBUGSS_ARM_CTI_4_CFG_CSCTI_CFG_PERIPHID4 Register
          530. 14.10.1.2.530 DEBUGSS_ARM_CTI_4_CFG_CSCTI_CFG_PERIPHID0 Register
          531. 14.10.1.2.531 DEBUGSS_ARM_CTI_4_CFG_CSCTI_CFG_PERIPHID1 Register
          532. 14.10.1.2.532 DEBUGSS_ARM_CTI_4_CFG_CSCTI_CFG_PERIPHID2 Register
          533. 14.10.1.2.533 DEBUGSS_ARM_CTI_4_CFG_CSCTI_CFG_PERIPHID3 Register
          534. 14.10.1.2.534 DEBUGSS_ARM_CTI_4_CFG_CSCTI_CFG_COMPID0 Register
          535. 14.10.1.2.535 DEBUGSS_ARM_CTI_4_CFG_CSCTI_CFG_COMPID1 Register
          536. 14.10.1.2.536 DEBUGSS_ARM_CTI_4_CFG_CSCTI_CFG_COMPID2 Register
          537. 14.10.1.2.537 DEBUGSS_ARM_CTI_4_CFG_CSCTI_CFG_COMPID3 Register
          538. 14.10.1.2.538 DEBUGSS_ARM_CTI_5_CFG_CSCTI_CFG_CTICONTROL Register
          539. 14.10.1.2.539 DEBUGSS_ARM_CTI_5_CFG_CSCTI_CFG_CTIINTACK Register
          540. 14.10.1.2.540 DEBUGSS_ARM_CTI_5_CFG_CSCTI_CFG_CTIAPPSET Register
          541. 14.10.1.2.541 DEBUGSS_ARM_CTI_5_CFG_CSCTI_CFG_CTIAPPCLEAR Register
          542. 14.10.1.2.542 DEBUGSS_ARM_CTI_5_CFG_CSCTI_CFG_CTIAPPPULSE Register
          543. 14.10.1.2.543 DEBUGSS_ARM_CTI_5_CFG_CSCTI_CFG_CTIINEN0 Register
          544. 14.10.1.2.544 DEBUGSS_ARM_CTI_5_CFG_CSCTI_CFG_CTIINEN1 Register
          545. 14.10.1.2.545 DEBUGSS_ARM_CTI_5_CFG_CSCTI_CFG_CTIINEN2 Register
          546. 14.10.1.2.546 DEBUGSS_ARM_CTI_5_CFG_CSCTI_CFG_CTIINEN3 Register
          547. 14.10.1.2.547 DEBUGSS_ARM_CTI_5_CFG_CSCTI_CFG_CTIINEN4 Register
          548. 14.10.1.2.548 DEBUGSS_ARM_CTI_5_CFG_CSCTI_CFG_CTIINEN5 Register
          549. 14.10.1.2.549 DEBUGSS_ARM_CTI_5_CFG_CSCTI_CFG_CTIINEN6 Register
          550. 14.10.1.2.550 DEBUGSS_ARM_CTI_5_CFG_CSCTI_CFG_CTIINEN7 Register
          551. 14.10.1.2.551 DEBUGSS_ARM_CTI_5_CFG_CSCTI_CFG_CTIOUTEN0 Register
          552. 14.10.1.2.552 DEBUGSS_ARM_CTI_5_CFG_CSCTI_CFG_CTIOUTEN1 Register
          553. 14.10.1.2.553 DEBUGSS_ARM_CTI_5_CFG_CSCTI_CFG_CTIOUTEN2 Register
          554. 14.10.1.2.554 DEBUGSS_ARM_CTI_5_CFG_CSCTI_CFG_CTIOUTEN3 Register
          555. 14.10.1.2.555 DEBUGSS_ARM_CTI_5_CFG_CSCTI_CFG_CTIOUTEN4 Register
          556. 14.10.1.2.556 DEBUGSS_ARM_CTI_5_CFG_CSCTI_CFG_CTIOUTEN5 Register
          557. 14.10.1.2.557 DEBUGSS_ARM_CTI_5_CFG_CSCTI_CFG_CTIOUTEN6 Register
          558. 14.10.1.2.558 DEBUGSS_ARM_CTI_5_CFG_CSCTI_CFG_CTIOUTEN7 Register
          559. 14.10.1.2.559 DEBUGSS_ARM_CTI_5_CFG_CSCTI_CFG_CTITRIGINSTATUS Register
          560. 14.10.1.2.560 DEBUGSS_ARM_CTI_5_CFG_CSCTI_CFG_CTITRIGOUTSTATUS Register
          561. 14.10.1.2.561 DEBUGSS_ARM_CTI_5_CFG_CSCTI_CFG_CTICHINSTATUS Register
          562. 14.10.1.2.562 DEBUGSS_ARM_CTI_5_CFG_CSCTI_CFG_CTICHOUTSTATUS Register
          563. 14.10.1.2.563 DEBUGSS_ARM_CTI_5_CFG_CSCTI_CFG_CTIGATE Register
          564. 14.10.1.2.564 DEBUGSS_ARM_CTI_5_CFG_CSCTI_CFG_ASICCTL Register
          565. 14.10.1.2.565 DEBUGSS_ARM_CTI_5_CFG_CSCTI_CFG_ITCHINACK Register
          566. 14.10.1.2.566 DEBUGSS_ARM_CTI_5_CFG_CSCTI_CFG_ITTRIGINACK Register
          567. 14.10.1.2.567 DEBUGSS_ARM_CTI_5_CFG_CSCTI_CFG_ITCHOUT Register
          568. 14.10.1.2.568 DEBUGSS_ARM_CTI_5_CFG_CSCTI_CFG_ITTRIGOUT Register
          569. 14.10.1.2.569 DEBUGSS_ARM_CTI_5_CFG_CSCTI_CFG_ITCHOUTACK Register
          570. 14.10.1.2.570 DEBUGSS_ARM_CTI_5_CFG_CSCTI_CFG_ITTRIGOUTACK Register
          571. 14.10.1.2.571 DEBUGSS_ARM_CTI_5_CFG_CSCTI_CFG_ITCHIN Register
          572. 14.10.1.2.572 DEBUGSS_ARM_CTI_5_CFG_CSCTI_CFG_ITTRIGIN Register
          573. 14.10.1.2.573 DEBUGSS_ARM_CTI_5_CFG_CSCTI_CFG_ITCTRL Register
          574. 14.10.1.2.574 DEBUGSS_ARM_CTI_5_CFG_CSCTI_CFG_CLAIMSET Register
          575. 14.10.1.2.575 DEBUGSS_ARM_CTI_5_CFG_CSCTI_CFG_CLAIMCLR Register
          576. 14.10.1.2.576 DEBUGSS_ARM_CTI_5_CFG_CSCTI_CFG_LAR Register
          577. 14.10.1.2.577 DEBUGSS_ARM_CTI_5_CFG_CSCTI_CFG_LSR Register
          578. 14.10.1.2.578 DEBUGSS_ARM_CTI_5_CFG_CSCTI_CFG_AUTHSTATUS Register
          579. 14.10.1.2.579 DEBUGSS_ARM_CTI_5_CFG_CSCTI_CFG_DEVID Register
          580. 14.10.1.2.580 DEBUGSS_ARM_CTI_5_CFG_CSCTI_CFG_DEVTYPE Register
          581. 14.10.1.2.581 DEBUGSS_ARM_CTI_5_CFG_CSCTI_CFG_PERIPHID4 Register
          582. 14.10.1.2.582 DEBUGSS_ARM_CTI_5_CFG_CSCTI_CFG_PERIPHID0 Register
          583. 14.10.1.2.583 DEBUGSS_ARM_CTI_5_CFG_CSCTI_CFG_PERIPHID1 Register
          584. 14.10.1.2.584 DEBUGSS_ARM_CTI_5_CFG_CSCTI_CFG_PERIPHID2 Register
          585. 14.10.1.2.585 DEBUGSS_ARM_CTI_5_CFG_CSCTI_CFG_PERIPHID3 Register
          586. 14.10.1.2.586 DEBUGSS_ARM_CTI_5_CFG_CSCTI_CFG_COMPID0 Register
          587. 14.10.1.2.587 DEBUGSS_ARM_CTI_5_CFG_CSCTI_CFG_COMPID1 Register
          588. 14.10.1.2.588 DEBUGSS_ARM_CTI_5_CFG_CSCTI_CFG_COMPID2 Register
          589. 14.10.1.2.589 DEBUGSS_ARM_CTI_5_CFG_CSCTI_CFG_COMPID3 Register
          590. 14.10.1.2.590 DEBUGSS_ARM_CTI_6_CFG_CSCTI_CFG_CTICONTROL Register
          591. 14.10.1.2.591 DEBUGSS_ARM_CTI_6_CFG_CSCTI_CFG_CTIINTACK Register
          592. 14.10.1.2.592 DEBUGSS_ARM_CTI_6_CFG_CSCTI_CFG_CTIAPPSET Register
          593. 14.10.1.2.593 DEBUGSS_ARM_CTI_6_CFG_CSCTI_CFG_CTIAPPCLEAR Register
          594. 14.10.1.2.594 DEBUGSS_ARM_CTI_6_CFG_CSCTI_CFG_CTIAPPPULSE Register
          595. 14.10.1.2.595 DEBUGSS_ARM_CTI_6_CFG_CSCTI_CFG_CTIINEN0 Register
          596. 14.10.1.2.596 DEBUGSS_ARM_CTI_6_CFG_CSCTI_CFG_CTIINEN1 Register
          597. 14.10.1.2.597 DEBUGSS_ARM_CTI_6_CFG_CSCTI_CFG_CTIINEN2 Register
          598. 14.10.1.2.598 DEBUGSS_ARM_CTI_6_CFG_CSCTI_CFG_CTIINEN3 Register
          599. 14.10.1.2.599 DEBUGSS_ARM_CTI_6_CFG_CSCTI_CFG_CTIINEN4 Register
          600. 14.10.1.2.600 DEBUGSS_ARM_CTI_6_CFG_CSCTI_CFG_CTIINEN5 Register
          601. 14.10.1.2.601 DEBUGSS_ARM_CTI_6_CFG_CSCTI_CFG_CTIINEN6 Register
          602. 14.10.1.2.602 DEBUGSS_ARM_CTI_6_CFG_CSCTI_CFG_CTIINEN7 Register
          603. 14.10.1.2.603 DEBUGSS_ARM_CTI_6_CFG_CSCTI_CFG_CTIOUTEN0 Register
          604. 14.10.1.2.604 DEBUGSS_ARM_CTI_6_CFG_CSCTI_CFG_CTIOUTEN1 Register
          605. 14.10.1.2.605 DEBUGSS_ARM_CTI_6_CFG_CSCTI_CFG_CTIOUTEN2 Register
          606. 14.10.1.2.606 DEBUGSS_ARM_CTI_6_CFG_CSCTI_CFG_CTIOUTEN3 Register
          607. 14.10.1.2.607 DEBUGSS_ARM_CTI_6_CFG_CSCTI_CFG_CTIOUTEN4 Register
          608. 14.10.1.2.608 DEBUGSS_ARM_CTI_6_CFG_CSCTI_CFG_CTIOUTEN5 Register
          609. 14.10.1.2.609 DEBUGSS_ARM_CTI_6_CFG_CSCTI_CFG_CTIOUTEN6 Register
          610. 14.10.1.2.610 DEBUGSS_ARM_CTI_6_CFG_CSCTI_CFG_CTIOUTEN7 Register
          611. 14.10.1.2.611 DEBUGSS_ARM_CTI_6_CFG_CSCTI_CFG_CTITRIGINSTATUS Register
          612. 14.10.1.2.612 DEBUGSS_ARM_CTI_6_CFG_CSCTI_CFG_CTITRIGOUTSTATUS Register
          613. 14.10.1.2.613 DEBUGSS_ARM_CTI_6_CFG_CSCTI_CFG_CTICHINSTATUS Register
          614. 14.10.1.2.614 DEBUGSS_ARM_CTI_6_CFG_CSCTI_CFG_CTICHOUTSTATUS Register
          615. 14.10.1.2.615 DEBUGSS_ARM_CTI_6_CFG_CSCTI_CFG_CTIGATE Register
          616. 14.10.1.2.616 DEBUGSS_ARM_CTI_6_CFG_CSCTI_CFG_ASICCTL Register
          617. 14.10.1.2.617 DEBUGSS_ARM_CTI_6_CFG_CSCTI_CFG_ITCHINACK Register
          618. 14.10.1.2.618 DEBUGSS_ARM_CTI_6_CFG_CSCTI_CFG_ITTRIGINACK Register
          619. 14.10.1.2.619 DEBUGSS_ARM_CTI_6_CFG_CSCTI_CFG_ITCHOUT Register
          620. 14.10.1.2.620 DEBUGSS_ARM_CTI_6_CFG_CSCTI_CFG_ITTRIGOUT Register
          621. 14.10.1.2.621 DEBUGSS_ARM_CTI_6_CFG_CSCTI_CFG_ITCHOUTACK Register
          622. 14.10.1.2.622 DEBUGSS_ARM_CTI_6_CFG_CSCTI_CFG_ITTRIGOUTACK Register
          623. 14.10.1.2.623 DEBUGSS_ARM_CTI_6_CFG_CSCTI_CFG_ITCHIN Register
          624. 14.10.1.2.624 DEBUGSS_ARM_CTI_6_CFG_CSCTI_CFG_ITTRIGIN Register
          625. 14.10.1.2.625 DEBUGSS_ARM_CTI_6_CFG_CSCTI_CFG_ITCTRL Register
          626. 14.10.1.2.626 DEBUGSS_ARM_CTI_6_CFG_CSCTI_CFG_CLAIMSET Register
          627. 14.10.1.2.627 DEBUGSS_ARM_CTI_6_CFG_CSCTI_CFG_CLAIMCLR Register
          628. 14.10.1.2.628 DEBUGSS_ARM_CTI_6_CFG_CSCTI_CFG_LAR Register
          629. 14.10.1.2.629 DEBUGSS_ARM_CTI_6_CFG_CSCTI_CFG_LSR Register
          630. 14.10.1.2.630 DEBUGSS_ARM_CTI_6_CFG_CSCTI_CFG_AUTHSTATUS Register
          631. 14.10.1.2.631 DEBUGSS_ARM_CTI_6_CFG_CSCTI_CFG_DEVID Register
          632. 14.10.1.2.632 DEBUGSS_ARM_CTI_6_CFG_CSCTI_CFG_DEVTYPE Register
          633. 14.10.1.2.633 DEBUGSS_ARM_CTI_6_CFG_CSCTI_CFG_PERIPHID4 Register
          634. 14.10.1.2.634 DEBUGSS_ARM_CTI_6_CFG_CSCTI_CFG_PERIPHID0 Register
          635. 14.10.1.2.635 DEBUGSS_ARM_CTI_6_CFG_CSCTI_CFG_PERIPHID1 Register
          636. 14.10.1.2.636 DEBUGSS_ARM_CTI_6_CFG_CSCTI_CFG_PERIPHID2 Register
          637. 14.10.1.2.637 DEBUGSS_ARM_CTI_6_CFG_CSCTI_CFG_PERIPHID3 Register
          638. 14.10.1.2.638 DEBUGSS_ARM_CTI_6_CFG_CSCTI_CFG_COMPID0 Register
          639. 14.10.1.2.639 DEBUGSS_ARM_CTI_6_CFG_CSCTI_CFG_COMPID1 Register
          640. 14.10.1.2.640 DEBUGSS_ARM_CTI_6_CFG_CSCTI_CFG_COMPID2 Register
          641. 14.10.1.2.641 DEBUGSS_ARM_CTI_6_CFG_CSCTI_CFG_COMPID3 Register
          642. 14.10.1.2.642 DEBUGSS_ARM_CTI_7_CFG_CSCTI_CFG_CTICONTROL Register
          643. 14.10.1.2.643 DEBUGSS_ARM_CTI_7_CFG_CSCTI_CFG_CTIINTACK Register
          644. 14.10.1.2.644 DEBUGSS_ARM_CTI_7_CFG_CSCTI_CFG_CTIAPPSET Register
          645. 14.10.1.2.645 DEBUGSS_ARM_CTI_7_CFG_CSCTI_CFG_CTIAPPCLEAR Register
          646. 14.10.1.2.646 DEBUGSS_ARM_CTI_7_CFG_CSCTI_CFG_CTIAPPPULSE Register
          647. 14.10.1.2.647 DEBUGSS_ARM_CTI_7_CFG_CSCTI_CFG_CTIINEN0 Register
          648. 14.10.1.2.648 DEBUGSS_ARM_CTI_7_CFG_CSCTI_CFG_CTIINEN1 Register
          649. 14.10.1.2.649 DEBUGSS_ARM_CTI_7_CFG_CSCTI_CFG_CTIINEN2 Register
          650. 14.10.1.2.650 DEBUGSS_ARM_CTI_7_CFG_CSCTI_CFG_CTIINEN3 Register
          651. 14.10.1.2.651 DEBUGSS_ARM_CTI_7_CFG_CSCTI_CFG_CTIINEN4 Register
          652. 14.10.1.2.652 DEBUGSS_ARM_CTI_7_CFG_CSCTI_CFG_CTIINEN5 Register
          653. 14.10.1.2.653 DEBUGSS_ARM_CTI_7_CFG_CSCTI_CFG_CTIINEN6 Register
          654. 14.10.1.2.654 DEBUGSS_ARM_CTI_7_CFG_CSCTI_CFG_CTIINEN7 Register
          655. 14.10.1.2.655 DEBUGSS_ARM_CTI_7_CFG_CSCTI_CFG_CTIOUTEN0 Register
          656. 14.10.1.2.656 DEBUGSS_ARM_CTI_7_CFG_CSCTI_CFG_CTIOUTEN1 Register
          657. 14.10.1.2.657 DEBUGSS_ARM_CTI_7_CFG_CSCTI_CFG_CTIOUTEN2 Register
          658. 14.10.1.2.658 DEBUGSS_ARM_CTI_7_CFG_CSCTI_CFG_CTIOUTEN3 Register
          659. 14.10.1.2.659 DEBUGSS_ARM_CTI_7_CFG_CSCTI_CFG_CTIOUTEN4 Register
          660. 14.10.1.2.660 DEBUGSS_ARM_CTI_7_CFG_CSCTI_CFG_CTIOUTEN5 Register
          661. 14.10.1.2.661 DEBUGSS_ARM_CTI_7_CFG_CSCTI_CFG_CTIOUTEN6 Register
          662. 14.10.1.2.662 DEBUGSS_ARM_CTI_7_CFG_CSCTI_CFG_CTIOUTEN7 Register
          663. 14.10.1.2.663 DEBUGSS_ARM_CTI_7_CFG_CSCTI_CFG_CTITRIGINSTATUS Register
          664. 14.10.1.2.664 DEBUGSS_ARM_CTI_7_CFG_CSCTI_CFG_CTITRIGOUTSTATUS Register
          665. 14.10.1.2.665 DEBUGSS_ARM_CTI_7_CFG_CSCTI_CFG_CTICHINSTATUS Register
          666. 14.10.1.2.666 DEBUGSS_ARM_CTI_7_CFG_CSCTI_CFG_CTICHOUTSTATUS Register
          667. 14.10.1.2.667 DEBUGSS_ARM_CTI_7_CFG_CSCTI_CFG_CTIGATE Register
          668. 14.10.1.2.668 DEBUGSS_ARM_CTI_7_CFG_CSCTI_CFG_ASICCTL Register
          669. 14.10.1.2.669 DEBUGSS_ARM_CTI_7_CFG_CSCTI_CFG_ITCHINACK Register
          670. 14.10.1.2.670 DEBUGSS_ARM_CTI_7_CFG_CSCTI_CFG_ITTRIGINACK Register
          671. 14.10.1.2.671 DEBUGSS_ARM_CTI_7_CFG_CSCTI_CFG_ITCHOUT Register
          672. 14.10.1.2.672 DEBUGSS_ARM_CTI_7_CFG_CSCTI_CFG_ITTRIGOUT Register
          673. 14.10.1.2.673 DEBUGSS_ARM_CTI_7_CFG_CSCTI_CFG_ITCHOUTACK Register
          674. 14.10.1.2.674 DEBUGSS_ARM_CTI_7_CFG_CSCTI_CFG_ITTRIGOUTACK Register
          675. 14.10.1.2.675 DEBUGSS_ARM_CTI_7_CFG_CSCTI_CFG_ITCHIN Register
          676. 14.10.1.2.676 DEBUGSS_ARM_CTI_7_CFG_CSCTI_CFG_ITTRIGIN Register
          677. 14.10.1.2.677 DEBUGSS_ARM_CTI_7_CFG_CSCTI_CFG_ITCTRL Register
          678. 14.10.1.2.678 DEBUGSS_ARM_CTI_7_CFG_CSCTI_CFG_CLAIMSET Register
          679. 14.10.1.2.679 DEBUGSS_ARM_CTI_7_CFG_CSCTI_CFG_CLAIMCLR Register
          680. 14.10.1.2.680 DEBUGSS_ARM_CTI_7_CFG_CSCTI_CFG_LAR Register
          681. 14.10.1.2.681 DEBUGSS_ARM_CTI_7_CFG_CSCTI_CFG_LSR Register
          682. 14.10.1.2.682 DEBUGSS_ARM_CTI_7_CFG_CSCTI_CFG_AUTHSTATUS Register
          683. 14.10.1.2.683 DEBUGSS_ARM_CTI_7_CFG_CSCTI_CFG_DEVID Register
          684. 14.10.1.2.684 DEBUGSS_ARM_CTI_7_CFG_CSCTI_CFG_DEVTYPE Register
          685. 14.10.1.2.685 DEBUGSS_ARM_CTI_7_CFG_CSCTI_CFG_PERIPHID4 Register
          686. 14.10.1.2.686 DEBUGSS_ARM_CTI_7_CFG_CSCTI_CFG_PERIPHID0 Register
          687. 14.10.1.2.687 DEBUGSS_ARM_CTI_7_CFG_CSCTI_CFG_PERIPHID1 Register
          688. 14.10.1.2.688 DEBUGSS_ARM_CTI_7_CFG_CSCTI_CFG_PERIPHID2 Register
          689. 14.10.1.2.689 DEBUGSS_ARM_CTI_7_CFG_CSCTI_CFG_PERIPHID3 Register
          690. 14.10.1.2.690 DEBUGSS_ARM_CTI_7_CFG_CSCTI_CFG_COMPID0 Register
          691. 14.10.1.2.691 DEBUGSS_ARM_CTI_7_CFG_CSCTI_CFG_COMPID1 Register
          692. 14.10.1.2.692 DEBUGSS_ARM_CTI_7_CFG_CSCTI_CFG_COMPID2 Register
          693. 14.10.1.2.693 DEBUGSS_ARM_CTI_7_CFG_CSCTI_CFG_COMPID3 Register
          694. 14.10.1.2.694 DEBUGSS_ARM_CTI_8_CFG_CSCTI_CFG_CTICONTROL Register
          695. 14.10.1.2.695 DEBUGSS_ARM_CTI_8_CFG_CSCTI_CFG_CTIINTACK Register
          696. 14.10.1.2.696 DEBUGSS_ARM_CTI_8_CFG_CSCTI_CFG_CTIAPPSET Register
          697. 14.10.1.2.697 DEBUGSS_ARM_CTI_8_CFG_CSCTI_CFG_CTIAPPCLEAR Register
          698. 14.10.1.2.698 DEBUGSS_ARM_CTI_8_CFG_CSCTI_CFG_CTIAPPPULSE Register
          699. 14.10.1.2.699 DEBUGSS_ARM_CTI_8_CFG_CSCTI_CFG_CTIINEN0 Register
          700. 14.10.1.2.700 DEBUGSS_ARM_CTI_8_CFG_CSCTI_CFG_CTIINEN1 Register
          701. 14.10.1.2.701 DEBUGSS_ARM_CTI_8_CFG_CSCTI_CFG_CTIINEN2 Register
          702. 14.10.1.2.702 DEBUGSS_ARM_CTI_8_CFG_CSCTI_CFG_CTIINEN3 Register
          703. 14.10.1.2.703 DEBUGSS_ARM_CTI_8_CFG_CSCTI_CFG_CTIINEN4 Register
          704. 14.10.1.2.704 DEBUGSS_ARM_CTI_8_CFG_CSCTI_CFG_CTIINEN5 Register
          705. 14.10.1.2.705 DEBUGSS_ARM_CTI_8_CFG_CSCTI_CFG_CTIINEN6 Register
          706. 14.10.1.2.706 DEBUGSS_ARM_CTI_8_CFG_CSCTI_CFG_CTIINEN7 Register
          707. 14.10.1.2.707 DEBUGSS_ARM_CTI_8_CFG_CSCTI_CFG_CTIOUTEN0 Register
          708. 14.10.1.2.708 DEBUGSS_ARM_CTI_8_CFG_CSCTI_CFG_CTIOUTEN1 Register
          709. 14.10.1.2.709 DEBUGSS_ARM_CTI_8_CFG_CSCTI_CFG_CTIOUTEN2 Register
          710. 14.10.1.2.710 DEBUGSS_ARM_CTI_8_CFG_CSCTI_CFG_CTIOUTEN3 Register
          711. 14.10.1.2.711 DEBUGSS_ARM_CTI_8_CFG_CSCTI_CFG_CTIOUTEN4 Register
          712. 14.10.1.2.712 DEBUGSS_ARM_CTI_8_CFG_CSCTI_CFG_CTIOUTEN5 Register
          713. 14.10.1.2.713 DEBUGSS_ARM_CTI_8_CFG_CSCTI_CFG_CTIOUTEN6 Register
          714. 14.10.1.2.714 DEBUGSS_ARM_CTI_8_CFG_CSCTI_CFG_CTIOUTEN7 Register
          715. 14.10.1.2.715 DEBUGSS_ARM_CTI_8_CFG_CSCTI_CFG_CTITRIGINSTATUS Register
          716. 14.10.1.2.716 DEBUGSS_ARM_CTI_8_CFG_CSCTI_CFG_CTITRIGOUTSTATUS Register
          717. 14.10.1.2.717 DEBUGSS_ARM_CTI_8_CFG_CSCTI_CFG_CTICHINSTATUS Register
          718. 14.10.1.2.718 DEBUGSS_ARM_CTI_8_CFG_CSCTI_CFG_CTICHOUTSTATUS Register
          719. 14.10.1.2.719 DEBUGSS_ARM_CTI_8_CFG_CSCTI_CFG_CTIGATE Register
          720. 14.10.1.2.720 DEBUGSS_ARM_CTI_8_CFG_CSCTI_CFG_ASICCTL Register
          721. 14.10.1.2.721 DEBUGSS_ARM_CTI_8_CFG_CSCTI_CFG_ITCHINACK Register
          722. 14.10.1.2.722 DEBUGSS_ARM_CTI_8_CFG_CSCTI_CFG_ITTRIGINACK Register
          723. 14.10.1.2.723 DEBUGSS_ARM_CTI_8_CFG_CSCTI_CFG_ITCHOUT Register
          724. 14.10.1.2.724 DEBUGSS_ARM_CTI_8_CFG_CSCTI_CFG_ITTRIGOUT Register
          725. 14.10.1.2.725 DEBUGSS_ARM_CTI_8_CFG_CSCTI_CFG_ITCHOUTACK Register
          726. 14.10.1.2.726 DEBUGSS_ARM_CTI_8_CFG_CSCTI_CFG_ITTRIGOUTACK Register
          727. 14.10.1.2.727 DEBUGSS_ARM_CTI_8_CFG_CSCTI_CFG_ITCHIN Register
          728. 14.10.1.2.728 DEBUGSS_ARM_CTI_8_CFG_CSCTI_CFG_ITTRIGIN Register
          729. 14.10.1.2.729 DEBUGSS_ARM_CTI_8_CFG_CSCTI_CFG_ITCTRL Register
          730. 14.10.1.2.730 DEBUGSS_ARM_CTI_8_CFG_CSCTI_CFG_CLAIMSET Register
          731. 14.10.1.2.731 DEBUGSS_ARM_CTI_8_CFG_CSCTI_CFG_CLAIMCLR Register
          732. 14.10.1.2.732 DEBUGSS_ARM_CTI_8_CFG_CSCTI_CFG_LAR Register
          733. 14.10.1.2.733 DEBUGSS_ARM_CTI_8_CFG_CSCTI_CFG_LSR Register
          734. 14.10.1.2.734 DEBUGSS_ARM_CTI_8_CFG_CSCTI_CFG_AUTHSTATUS Register
          735. 14.10.1.2.735 DEBUGSS_ARM_CTI_8_CFG_CSCTI_CFG_DEVID Register
          736. 14.10.1.2.736 DEBUGSS_ARM_CTI_8_CFG_CSCTI_CFG_DEVTYPE Register
          737. 14.10.1.2.737 DEBUGSS_ARM_CTI_8_CFG_CSCTI_CFG_PERIPHID4 Register
          738. 14.10.1.2.738 DEBUGSS_ARM_CTI_8_CFG_CSCTI_CFG_PERIPHID0 Register
          739. 14.10.1.2.739 DEBUGSS_ARM_CTI_8_CFG_CSCTI_CFG_PERIPHID1 Register
          740. 14.10.1.2.740 DEBUGSS_ARM_CTI_8_CFG_CSCTI_CFG_PERIPHID2 Register
          741. 14.10.1.2.741 DEBUGSS_ARM_CTI_8_CFG_CSCTI_CFG_PERIPHID3 Register
          742. 14.10.1.2.742 DEBUGSS_ARM_CTI_8_CFG_CSCTI_CFG_COMPID0 Register
          743. 14.10.1.2.743 DEBUGSS_ARM_CTI_8_CFG_CSCTI_CFG_COMPID1 Register
          744. 14.10.1.2.744 DEBUGSS_ARM_CTI_8_CFG_CSCTI_CFG_COMPID2 Register
          745. 14.10.1.2.745 DEBUGSS_ARM_CTI_8_CFG_CSCTI_CFG_COMPID3 Register
      2. 14.10.2 DEBUGSS_WRAP
        1. 14.10.2.1 DEBUGSS_WRAP Summaries
          1.        14680
          2.        14681
          3.        14682
          4.        14683
          5.        14684
          6.        14685
          7.        14686
          8.        14687
          9.        14688
          10.        14689
          11.        14690
          12.        14691
          13.        14692
          14.        14693
          15.        14694
          16.        14695
          17.        14696
          18.        14697
          19.        14698
          20.        14699
          21.        14700
          22.        14701
          23.        14702
          24.        14703
          25.        14704
          26.        14705
          27.        14706
          28.        14707
          29.        14708
          30.        14709
          31.        14710
          32.        14711
          33.        14712
          34.        14713
          35.        14714
          36.        14715
          37.        14716
          38.        14717
          39.        14718
          40.        14719
          41.        14720
          42.        14721
          43.        14722
          44.        14723
        2. 14.10.2.2 DEBUGSS_WRAP Registers
          1. 14.10.2.2.1   ROM_TABLE_0_0_ROM_ENTRY0 Register
          2. 14.10.2.2.2   ROM_TABLE_0_0_ROM_ENTRY1 Register
          3. 14.10.2.2.3   ROM_TABLE_0_0_ROM_ENTRY2 Register
          4. 14.10.2.2.4   ROM_TABLE_0_0_ROM_MANUAL_ENTRY0 Register
          5. 14.10.2.2.5   ROM_TABLE_0_0_ROM_MANUAL_ENTRY1 Register
          6. 14.10.2.2.6   ROM_TABLE_0_0_ROM_MANUAL_ENTRY2 Register
          7. 14.10.2.2.7   ROM_TABLE_0_0_ROM_MANUAL_ENTRY3 Register
          8. 14.10.2.2.8   ROM_TABLE_0_0_ROM_MANUAL_ENTRY4 Register
          9. 14.10.2.2.9   ROM_TABLE_0_0_ROM_MANUAL_ENTRY5 Register
          10. 14.10.2.2.10  ROM_TABLE_0_0_ROM_MANUAL_ENTRY6 Register
          11. 14.10.2.2.11  ROM_TABLE_0_0_ROM_MANUAL_ENTRY7 Register
          12. 14.10.2.2.12  ROM_TABLE_0_0_ROM_MANUAL_ENTRY8 Register
          13. 14.10.2.2.13  ROM_TABLE_0_0_ROM_MANUAL_ENTRY9 Register
          14. 14.10.2.2.14  ROM_TABLE_0_0_ROM_MANUAL_ENTRY10 Register
          15. 14.10.2.2.15  ROM_TABLE_0_0_ROM_MANUAL_ENTRY11 Register
          16. 14.10.2.2.16  ROM_TABLE_0_0_ROM_MANUAL_ENTRY12 Register
          17. 14.10.2.2.17  ROM_TABLE_0_0_ROM_MANUAL_ENTRY13 Register
          18. 14.10.2.2.18  ROM_TABLE_0_0_ROM_MANUAL_ENTRY14 Register
          19. 14.10.2.2.19  ROM_TABLE_0_0_ROM_MANUAL_ENTRY15 Register
          20. 14.10.2.2.20  ROM_TABLE_0_0_ROM_MANUAL_ENTRY16 Register
          21. 14.10.2.2.21  ROM_TABLE_0_0_ROM_MANUAL_ENTRY17 Register
          22. 14.10.2.2.22  ROM_TABLE_0_0_ROM_MANUAL_ENTRY18 Register
          23. 14.10.2.2.23  ROM_TABLE_0_0_ROM_MANUAL_ENTRY19 Register
          24. 14.10.2.2.24  ROM_TABLE_0_0_ROM_MANUAL_ENTRY20 Register
          25. 14.10.2.2.25  ROM_TABLE_0_0_ROM_MANUAL_ENTRY21 Register
          26. 14.10.2.2.26  ROM_TABLE_0_0_ROM_MANUAL_ENTRY22 Register
          27. 14.10.2.2.27  ROM_TABLE_0_0_ROM_MANUAL_ENTRY23 Register
          28. 14.10.2.2.28  ROM_TABLE_0_0_ROM_MANUAL_ENTRY24 Register
          29. 14.10.2.2.29  ROM_TABLE_0_0_ROM_MANUAL_ENTRY25 Register
          30. 14.10.2.2.30  ROM_TABLE_0_0_ROM_MANUAL_ENTRY26 Register
          31. 14.10.2.2.31  ROM_TABLE_0_0_ROM_MANUAL_ENTRY27 Register
          32. 14.10.2.2.32  ROM_TABLE_0_0_ROM_MANUAL_ENTRY28 Register
          33. 14.10.2.2.33  ROM_TABLE_0_0_ROM_MANUAL_ENTRY29 Register
          34. 14.10.2.2.34  ROM_TABLE_0_0_ROM_MANUAL_ENTRY30 Register
          35. 14.10.2.2.35  ROM_TABLE_0_0_ROM_MANUAL_ENTRY31 Register
          36. 14.10.2.2.36  ROM_TABLE_0_0_ROM_MANUAL_ENTRY32 Register
          37. 14.10.2.2.37  ROM_TABLE_0_0_ROM_MANUAL_ENTRY33 Register
          38. 14.10.2.2.38  ROM_TABLE_0_0_ROM_MANUAL_ENTRY34 Register
          39. 14.10.2.2.39  ROM_TABLE_0_0_ROM_MANUAL_ENTRY35 Register
          40. 14.10.2.2.40  ROM_TABLE_0_0_ROM_MANUAL_ENTRY36 Register
          41. 14.10.2.2.41  ROM_TABLE_0_0_ROM_MANUAL_ENTRY37 Register
          42. 14.10.2.2.42  ROM_TABLE_0_0_ROM_MANUAL_ENTRY38 Register
          43. 14.10.2.2.43  ROM_TABLE_0_0_ROM_MANUAL_ENTRY39 Register
          44. 14.10.2.2.44  ROM_TABLE_0_0_ROM_MANUAL_ENTRY40 Register
          45. 14.10.2.2.45  ROM_TABLE_0_0_ROM_MANUAL_ENTRY41 Register
          46. 14.10.2.2.46  ROM_TABLE_0_0_ROM_MANUAL_ENTRY42 Register
          47. 14.10.2.2.47  ROM_TABLE_0_0_ROM_MANUAL_ENTRY43 Register
          48. 14.10.2.2.48  ROM_TABLE_0_0_ROM_MANUAL_ENTRY44 Register
          49. 14.10.2.2.49  ROM_TABLE_0_0_ROM_MANUAL_ENTRY45 Register
          50. 14.10.2.2.50  ROM_TABLE_0_0_ROM_MANUAL_ENTRY46 Register
          51. 14.10.2.2.51  ROM_TABLE_0_0_ROM_MANUAL_ENTRY47 Register
          52. 14.10.2.2.52  ROM_TABLE_0_0_ROM_MANUAL_ENTRY48 Register
          53. 14.10.2.2.53  ROM_TABLE_0_0_ROM_MANUAL_ENTRY49 Register
          54. 14.10.2.2.54  ROM_TABLE_0_0_ROM_MANUAL_ENTRY50 Register
          55. 14.10.2.2.55  ROM_TABLE_0_0_ROM_MANUAL_ENTRY51 Register
          56. 14.10.2.2.56  ROM_TABLE_0_0_ROM_MANUAL_ENTRY52 Register
          57. 14.10.2.2.57  ROM_TABLE_0_0_ROM_MANUAL_ENTRY53 Register
          58. 14.10.2.2.58  ROM_TABLE_0_0_ROM_MANUAL_ENTRY54 Register
          59. 14.10.2.2.59  ROM_TABLE_0_0_ROM_MANUAL_ENTRY55 Register
          60. 14.10.2.2.60  ROM_TABLE_0_0_ROM_MANUAL_ENTRY56 Register
          61. 14.10.2.2.61  ROM_TABLE_0_0_ROM_MANUAL_ENTRY57 Register
          62. 14.10.2.2.62  ROM_TABLE_0_0_ROM_MANUAL_ENTRY58 Register
          63. 14.10.2.2.63  ROM_TABLE_0_0_ROM_MANUAL_ENTRY59 Register
          64. 14.10.2.2.64  ROM_TABLE_0_0_ROM_MANUAL_ENTRY60 Register
          65. 14.10.2.2.65  ROM_TABLE_0_0_ROM_MANUAL_ENTRY61 Register
          66. 14.10.2.2.66  ROM_TABLE_0_0_ROM_MANUAL_ENTRY62 Register
          67. 14.10.2.2.67  ROM_TABLE_0_0_ROM_MANUAL_ENTRY63 Register
          68. 14.10.2.2.68  ROM_TABLE_0_0_PERIPHID0 Register
          69. 14.10.2.2.69  ROM_TABLE_0_0_PERIPHID1 Register
          70. 14.10.2.2.70  ROM_TABLE_0_0_PERIPHID2 Register
          71. 14.10.2.2.71  ROM_TABLE_0_0_PERIPHID3 Register
          72. 14.10.2.2.72  ROM_TABLE_0_0_PERIPHID4 Register
          73. 14.10.2.2.73  ROM_TABLE_0_0_COMPID0 Register
          74. 14.10.2.2.74  ROM_TABLE_0_0_COMPID1 Register
          75. 14.10.2.2.75  ROM_TABLE_0_0_COMPID2 Register
          76. 14.10.2.2.76  ROM_TABLE_0_0_COMPID3 Register
          77. 14.10.2.2.77  CFGAP_CFG_0_JTAGID_REG Register
          78. 14.10.2.2.78  CFGAP_CFG_0_USERID_REG Register
          79. 14.10.2.2.79  CFGAP_CFG_0_VERSION_REG Register
          80. 14.10.2.2.80  CFGAP_CFG_0_SYSTEMSTATUS Register
          81. 14.10.2.2.81  CFGAP_CFG_0_APID_REGISTER Register
          82. 14.10.2.2.82  APBAP_CFG_0_CSWREG Register
          83. 14.10.2.2.83  APBAP_CFG_0_TAREG Register
          84. 14.10.2.2.84  APBAP_CFG_0_DRWREG Register
          85. 14.10.2.2.85  APBAP_CFG_0_BD0REG Register
          86. 14.10.2.2.86  APBAP_CFG_0_BD1REG Register
          87. 14.10.2.2.87  APBAP_CFG_0_BD2REG Register
          88. 14.10.2.2.88  APBAP_CFG_0_BD3REG Register
          89. 14.10.2.2.89  APBAP_CFG_0_ROM_REGISTER Register
          90. 14.10.2.2.90  APBAP_CFG_0_ID_REGISTER Register
          91. 14.10.2.2.91  AXIAP_CFG_0_CSWREG Register
          92. 14.10.2.2.92  AXIAP_CFG_0_TAREGL Register
          93. 14.10.2.2.93  AXIAP_CFG_0_TAREGH Register
          94. 14.10.2.2.94  AXIAP_CFG_0_DRWREG Register
          95. 14.10.2.2.95  AXIAP_CFG_0_BD0REG Register
          96. 14.10.2.2.96  AXIAP_CFG_0_BD1REG Register
          97. 14.10.2.2.97  AXIAP_CFG_0_BD2REG Register
          98. 14.10.2.2.98  AXIAP_CFG_0_BD3REG Register
          99. 14.10.2.2.99  AXIAP_CFG_0_MBT_REGISTER Register
          100. 14.10.2.2.100 AXIAP_CFG_0_ROM_HI_REGISTER Register
          101. 14.10.2.2.101 AXIAP_CFG_0_CFG_REGISTER Register
          102. 14.10.2.2.102 AXIAP_CFG_0_ROM_LO_REGISTER Register
          103. 14.10.2.2.103 AXIAP_CFG_0_ID_REGISTER Register
          104. 14.10.2.2.104 PWRAP_CFG_0_CORE_PRECREG0 Register
          105. 14.10.2.2.105 PWRAP_CFG_0_CORE_PRECREG1 Register
          106. 14.10.2.2.106 PWRAP_CFG_0_CORE_PRECREG2 Register
          107. 14.10.2.2.107 PWRAP_CFG_0_CORE_PRECREG3 Register
          108. 14.10.2.2.108 PWRAP_CFG_0_CORE_PRECREG4 Register
          109. 14.10.2.2.109 PWRAP_CFG_0_CORE_PRECREG5 Register
          110. 14.10.2.2.110 PWRAP_CFG_0_CORE_PRECREG6 Register
          111. 14.10.2.2.111 PWRAP_CFG_0_CORE_PRECREG7 Register
          112. 14.10.2.2.112 PWRAP_CFG_0_CORE_PRECREG8 Register
          113. 14.10.2.2.113 PWRAP_CFG_0_CORE_PRECREG9 Register
          114. 14.10.2.2.114 PWRAP_CFG_0_CORE_PRECREG10 Register
          115. 14.10.2.2.115 PWRAP_CFG_0_CORE_PRECREG11 Register
          116. 14.10.2.2.116 PWRAP_CFG_0_CORE_PRECREG12 Register
          117. 14.10.2.2.117 PWRAP_CFG_0_CORE_PRECREG13 Register
          118. 14.10.2.2.118 PWRAP_CFG_0_CORE_PRECREG14 Register
          119. 14.10.2.2.119 PWRAP_CFG_0_CORE_PRECREG15 Register
          120. 14.10.2.2.120 PWRAP_CFG_0_CORE_PRECREG16 Register
          121. 14.10.2.2.121 PWRAP_CFG_0_CORE_PRECREG17 Register
          122. 14.10.2.2.122 PWRAP_CFG_0_CORE_PRECREG18 Register
          123. 14.10.2.2.123 PWRAP_CFG_0_CORE_PRECREG19 Register
          124. 14.10.2.2.124 PWRAP_CFG_0_CORE_PRECREG20 Register
          125. 14.10.2.2.125 PWRAP_CFG_0_CORE_PRECREG21 Register
          126. 14.10.2.2.126 PWRAP_CFG_0_CORE_PRECREG22 Register
          127. 14.10.2.2.127 PWRAP_CFG_0_CORE_PRECREG23 Register
          128. 14.10.2.2.128 PWRAP_CFG_0_CORE_PRECREG24 Register
          129. 14.10.2.2.129 PWRAP_CFG_0_CORE_PRECREG25 Register
          130. 14.10.2.2.130 PWRAP_CFG_0_CORE_PRECREG26 Register
          131. 14.10.2.2.131 PWRAP_CFG_0_CORE_PRECREG27 Register
          132. 14.10.2.2.132 PWRAP_CFG_0_CORE_PRECREG28 Register
          133. 14.10.2.2.133 PWRAP_CFG_0_CORE_PRECREG29 Register
          134. 14.10.2.2.134 PWRAP_CFG_0_CORE_PRECREG30 Register
          135. 14.10.2.2.135 PWRAP_CFG_0_CORE_PRECREG31 Register
          136. 14.10.2.2.136 PWRAP_CFG_0_SYS_PRECREG Register
          137. 14.10.2.2.137 PWRAP_CFG_0_ID_REGISTER Register
          138. 14.10.2.2.138 PVIEW_CFG_0_PVIEW_STATE0 Register
          139. 14.10.2.2.139 PVIEW_CFG_0_PVIEW_CAPABILITY Register
          140. 14.10.2.2.140 PVIEW_CFG_0_ID_REGISTER Register
          141. 14.10.2.2.141 JTAGAP_CFG_0_CSW Register
          142. 14.10.2.2.142 JTAGAP_CFG_0_PSEL_REG Register
          143. 14.10.2.2.143 JTAGAP_CFG_0_PSTA_REG Register
          144. 14.10.2.2.144 JTAGAP_CFG_0_BYTEFIFO1 Register
          145. 14.10.2.2.145 JTAGAP_CFG_0_BYTEFIFO2 Register
          146. 14.10.2.2.146 JTAGAP_CFG_0_BYTEFIFO3 Register
          147. 14.10.2.2.147 JTAGAP_CFG_0_BYTEFIFO4 Register
          148. 14.10.2.2.148 JTAGAP_CFG_0_ID_REGISTER Register
          149. 14.10.2.2.149 SECAP_CFG_0_TXDATA Register
          150. 14.10.2.2.150 SECAP_CFG_0_TXCTRL Register
          151. 14.10.2.2.151 SECAP_CFG_0_RXDATA Register
          152. 14.10.2.2.152 SECAP_CFG_0_RXCTRL Register
          153. 14.10.2.2.153 CORTEX0_CFG_0_CSWREG Register
          154. 14.10.2.2.154 CORTEX0_CFG_0_TAREG Register
          155. 14.10.2.2.155 CORTEX0_CFG_0_DRWREG Register
          156. 14.10.2.2.156 CORTEX0_CFG_0_BD0REG Register
          157. 14.10.2.2.157 CORTEX0_CFG_0_BD1REG Register
          158. 14.10.2.2.158 CORTEX0_CFG_0_BD2REG Register
          159. 14.10.2.2.159 CORTEX0_CFG_0_BD3REG Register
          160. 14.10.2.2.160 CORTEX0_CFG_0_ROM_REGISTER Register
          161. 14.10.2.2.161 CORTEX0_CFG_0_ID_REGISTER Register
          162. 14.10.2.2.162 CORTEX1_CFG_0_CSWREG Register
          163. 14.10.2.2.163 CORTEX1_CFG_0_TAREG Register
          164. 14.10.2.2.164 CORTEX1_CFG_0_DRWREG Register
          165. 14.10.2.2.165 CORTEX1_CFG_0_BD0REG Register
          166. 14.10.2.2.166 CORTEX1_CFG_0_BD1REG Register
          167. 14.10.2.2.167 CORTEX1_CFG_0_BD2REG Register
          168. 14.10.2.2.168 CORTEX1_CFG_0_BD3REG Register
          169. 14.10.2.2.169 CORTEX1_CFG_0_ROM_REGISTER Register
          170. 14.10.2.2.170 CORTEX1_CFG_0_ID_REGISTER Register
          171. 14.10.2.2.171 CORTEX2_CFG_0_CSWREG Register
          172. 14.10.2.2.172 CORTEX2_CFG_0_TAREG Register
          173. 14.10.2.2.173 CORTEX2_CFG_0_DRWREG Register
          174. 14.10.2.2.174 CORTEX2_CFG_0_BD0REG Register
          175. 14.10.2.2.175 CORTEX2_CFG_0_BD1REG Register
          176. 14.10.2.2.176 CORTEX2_CFG_0_BD2REG Register
          177. 14.10.2.2.177 CORTEX2_CFG_0_BD3REG Register
          178. 14.10.2.2.178 CORTEX2_CFG_0_ROM_REGISTER Register
          179. 14.10.2.2.179 CORTEX2_CFG_0_ID_REGISTER Register
          180. 14.10.2.2.180 CORTEX3_CFG_0_CSWREG Register
          181. 14.10.2.2.181 CORTEX3_CFG_0_TAREG Register
          182. 14.10.2.2.182 CORTEX3_CFG_0_DRWREG Register
          183. 14.10.2.2.183 CORTEX3_CFG_0_BD0REG Register
          184. 14.10.2.2.184 CORTEX3_CFG_0_BD1REG Register
          185. 14.10.2.2.185 CORTEX3_CFG_0_BD2REG Register
          186. 14.10.2.2.186 CORTEX3_CFG_0_BD3REG Register
          187. 14.10.2.2.187 CORTEX3_CFG_0_ROM_REGISTER Register
          188. 14.10.2.2.188 CORTEX3_CFG_0_ID_REGISTER Register
          189. 14.10.2.2.189 CORTEX4_CFG_0_CSWREG Register
          190. 14.10.2.2.190 CORTEX4_CFG_0_TAREG Register
          191. 14.10.2.2.191 CORTEX4_CFG_0_DRWREG Register
          192. 14.10.2.2.192 CORTEX4_CFG_0_BD0REG Register
          193. 14.10.2.2.193 CORTEX4_CFG_0_BD1REG Register
          194. 14.10.2.2.194 CORTEX4_CFG_0_BD2REG Register
          195. 14.10.2.2.195 CORTEX4_CFG_0_BD3REG Register
          196. 14.10.2.2.196 CORTEX4_CFG_0_ROM_REGISTER Register
          197. 14.10.2.2.197 CORTEX4_CFG_0_ID_REGISTER Register
          198. 14.10.2.2.198 CORTEX5_CFG_0_CSWREG Register
          199. 14.10.2.2.199 CORTEX5_CFG_0_TAREG Register
          200. 14.10.2.2.200 CORTEX5_CFG_0_DRWREG Register
          201. 14.10.2.2.201 CORTEX5_CFG_0_BD0REG Register
          202. 14.10.2.2.202 CORTEX5_CFG_0_BD1REG Register
          203. 14.10.2.2.203 CORTEX5_CFG_0_BD2REG Register
          204. 14.10.2.2.204 CORTEX5_CFG_0_BD3REG Register
          205. 14.10.2.2.205 CORTEX5_CFG_0_ROM_REGISTER Register
          206. 14.10.2.2.206 CORTEX5_CFG_0_ID_REGISTER Register
          207. 14.10.2.2.207 CORTEX6_CFG_0_CSWREG Register
          208. 14.10.2.2.208 CORTEX6_CFG_0_TAREG Register
          209. 14.10.2.2.209 CORTEX6_CFG_0_DRWREG Register
          210. 14.10.2.2.210 CORTEX6_CFG_0_BD0REG Register
          211. 14.10.2.2.211 CORTEX6_CFG_0_BD1REG Register
          212. 14.10.2.2.212 CORTEX6_CFG_0_BD2REG Register
          213. 14.10.2.2.213 CORTEX6_CFG_0_BD3REG Register
          214. 14.10.2.2.214 CORTEX6_CFG_0_ROM_REGISTER Register
          215. 14.10.2.2.215 CORTEX6_CFG_0_ID_REGISTER Register
          216. 14.10.2.2.216 CORTEX7_CFG_0_CSWREG Register
          217. 14.10.2.2.217 CORTEX7_CFG_0_TAREG Register
          218. 14.10.2.2.218 CORTEX7_CFG_0_DRWREG Register
          219. 14.10.2.2.219 CORTEX7_CFG_0_BD0REG Register
          220. 14.10.2.2.220 CORTEX7_CFG_0_BD1REG Register
          221. 14.10.2.2.221 CORTEX7_CFG_0_BD2REG Register
          222. 14.10.2.2.222 CORTEX7_CFG_0_BD3REG Register
          223. 14.10.2.2.223 CORTEX7_CFG_0_ROM_REGISTER Register
          224. 14.10.2.2.224 CORTEX7_CFG_0_ID_REGISTER Register
          225. 14.10.2.2.225 CORTEX8_CFG_0_CSWREG Register
          226. 14.10.2.2.226 CORTEX8_CFG_0_TAREG Register
          227. 14.10.2.2.227 CORTEX8_CFG_0_DRWREG Register
          228. 14.10.2.2.228 CORTEX8_CFG_0_BD0REG Register
          229. 14.10.2.2.229 CORTEX8_CFG_0_BD1REG Register
          230. 14.10.2.2.230 CORTEX8_CFG_0_BD2REG Register
          231. 14.10.2.2.231 CORTEX8_CFG_0_BD3REG Register
          232. 14.10.2.2.232 CORTEX8_CFG_0_ROM_REGISTER Register
          233. 14.10.2.2.233 CORTEX8_CFG_0_ID_REGISTER Register
          234. 14.10.2.2.234 ROM_TABLE_1_0_ROM_ENTRY0 Register
          235. 14.10.2.2.235 ROM_TABLE_1_0_ROM_ENTRY1 Register
          236. 14.10.2.2.236 ROM_TABLE_1_0_ROM_ENTRY2 Register
          237. 14.10.2.2.237 ROM_TABLE_1_0_ROM_ENTRY3 Register
          238. 14.10.2.2.238 ROM_TABLE_1_0_ROM_ENTRY4 Register
          239. 14.10.2.2.239 ROM_TABLE_1_0_ROM_ENTRY5 Register
          240. 14.10.2.2.240 ROM_TABLE_1_0_COMPUTE_CLUSTER0 Register
          241. 14.10.2.2.241 ROM_TABLE_1_0_COMPUTE_CLUSTER1 Register
          242. 14.10.2.2.242 ROM_TABLE_1_0_COMPUTE_CLUSTER2 Register
          243. 14.10.2.2.243 ROM_TABLE_1_0_DEBUG_CELL0 Register
          244. 14.10.2.2.244 ROM_TABLE_1_0_DEBUG_CELL1 Register
          245. 14.10.2.2.245 ROM_TABLE_1_0_DEBUG_CELL2 Register
          246. 14.10.2.2.246 ROM_TABLE_1_0_DEBUG_CELL3 Register
          247. 14.10.2.2.247 ROM_TABLE_1_0_DEBUG_CELL4 Register
          248. 14.10.2.2.248 ROM_TABLE_1_0_DEBUG_CELL5 Register
          249. 14.10.2.2.249 ROM_TABLE_1_0_DEBUG_CELL6 Register
          250. 14.10.2.2.250 ROM_TABLE_1_0_DEBUG_CELL7 Register
          251. 14.10.2.2.251 ROM_TABLE_1_0_DEBUG_CELL8 Register
          252. 14.10.2.2.252 ROM_TABLE_1_0_DEBUG_CELL9 Register
          253. 14.10.2.2.253 ROM_TABLE_1_0_DEBUG_CELL10 Register
          254. 14.10.2.2.254 ROM_TABLE_1_0_DEBUG_CELL11 Register
          255. 14.10.2.2.255 ROM_TABLE_1_0_EXTCSCOMP0 Register
          256. 14.10.2.2.256 ROM_TABLE_1_0_EXTCSCOMP1 Register
          257. 14.10.2.2.257 ROM_TABLE_1_0_EXTCSCOMP2 Register
          258. 14.10.2.2.258 ROM_TABLE_1_0_EXTCSCOMP3 Register
          259. 14.10.2.2.259 ROM_TABLE_1_0_EXTCSCOMP4 Register
          260. 14.10.2.2.260 ROM_TABLE_1_0_EXTCSCOMP5 Register
          261. 14.10.2.2.261 ROM_TABLE_1_0_EXTCSCOMP6 Register
          262. 14.10.2.2.262 ROM_TABLE_1_0_EXTCSCOMP7 Register
          263. 14.10.2.2.263 ROM_TABLE_1_0_EXTCSCOMP8 Register
          264. 14.10.2.2.264 ROM_TABLE_1_0_EXTCSCOMP9 Register
          265. 14.10.2.2.265 ROM_TABLE_1_0_EXTCSCOMP10 Register
          266. 14.10.2.2.266 ROM_TABLE_1_0_EXTCSCOMP11 Register
          267. 14.10.2.2.267 CSCTI_CTICONTROL Register
          268. 14.10.2.2.268 CSCTI_CTIINTACK Register
          269. 14.10.2.2.269 CSCTI_CTIAPPSET Register
          270. 14.10.2.2.270 CSCTI_CTIAPPCLR Register
          271. 14.10.2.2.271 CSCTI_CTIAPPPULSE Register
          272. 14.10.2.2.272 CSCTI_CTIINEN0 Register
          273. 14.10.2.2.273 CSCTI_CTIINEN1 Register
          274. 14.10.2.2.274 CSCTI_CTIINEN2 Register
          275. 14.10.2.2.275 CSCTI_CTIINEN3 Register
          276. 14.10.2.2.276 CSCTI_CTIINEN4 Register
          277. 14.10.2.2.277 CSCTI_CTIINEN5 Register
          278. 14.10.2.2.278 CSCTI_CTIINEN6 Register
          279. 14.10.2.2.279 CSCTI_CTIINEN7 Register
          280. 14.10.2.2.280 CSCTI_CTIOUTEN0 Register
          281. 14.10.2.2.281 CSCTI_CTIOUTEN1 Register
          282. 14.10.2.2.282 CSCTI_CTIOUTEN2 Register
          283. 14.10.2.2.283 CSCTI_CTIOUTEN3 Register
          284. 14.10.2.2.284 CSCTI_CTIOUTEN4 Register
          285. 14.10.2.2.285 CSCTI_CTIOUTEN5 Register
          286. 14.10.2.2.286 CSCTI_CTIOUTEN6 Register
          287. 14.10.2.2.287 CSCTI_CTIOUTEN7 Register
          288. 14.10.2.2.288 CSCTI_CTITRIGINSTATUS Register
          289. 14.10.2.2.289 CSCTI_CTITRIGOUTSTATUS Register
          290. 14.10.2.2.290 CSCTI_CTICHINSTATUS Register
          291. 14.10.2.2.291 CSCTI_CTICHOUTSTATUS Register
          292. 14.10.2.2.292 CSCTI_CTIGATE Register
          293. 14.10.2.2.293 CSCTI_ASICCTL Register
          294. 14.10.2.2.294 CSCTI_ITCHINACK Register
          295. 14.10.2.2.295 CSCTI_ITTRIGINACK Register
          296. 14.10.2.2.296 CSCTI_ITCHOUT Register
          297. 14.10.2.2.297 CSCTI_ITTRIGOUT Register
          298. 14.10.2.2.298 CSCTI_ITCHOUTACK Register
          299. 14.10.2.2.299 CSCTI_ITTRIGOUTACK Register
          300. 14.10.2.2.300 CSCTI_ITCHIN Register
          301. 14.10.2.2.301 CSCTI_ITTRIGIN Register
          302. 14.10.2.2.302 CSCTI_ITCTRL Register
          303. 14.10.2.2.303 CSCTI_CLAIMSET Register
          304. 14.10.2.2.304 CSCTI_CLAIMCLR Register
          305. 14.10.2.2.305 CSCTI_LOCKACCESS Register
          306. 14.10.2.2.306 CSCTI_LOCKSTATUS Register
          307. 14.10.2.2.307 CSCTI_AUTHSTATUS Register
          308. 14.10.2.2.308 CSCTI_DEVID Register
          309. 14.10.2.2.309 CSCTI_DEVTYPE Register
          310. 14.10.2.2.310 CSCTI_PERIPHID4 Register
          311. 14.10.2.2.311 CSCTI_PERIPHID0 Register
          312. 14.10.2.2.312 CSCTI_PERIPHID1 Register
          313. 14.10.2.2.313 CSCTI_PERIPHID2 Register
          314. 14.10.2.2.314 CSCTI_PERIPHID3 Register
          315. 14.10.2.2.315 CSCTI_COMPONID0 Register
          316. 14.10.2.2.316 CSCTI_COMPONID1 Register
          317. 14.10.2.2.317 CSCTI_COMPONID2 Register
          318. 14.10.2.2.318 CSCTI_COMPONID3 Register
          319. 14.10.2.2.319 DRM_CFG_0_PERIPH_ID Register
          320. 14.10.2.2.320 DRM_CFG_0_VERSION Register
          321. 14.10.2.2.321 DRM_CFG_0_CAPABILITY Register
          322. 14.10.2.2.322 DRM_CFG_0_TRACE_CTRL Register
          323. 14.10.2.2.323 DRM_CFG_0_VBUSM_CTRL Register
          324. 14.10.2.2.324 DRM_CFG_0_DAP_TIMEOUT Register
          325. 14.10.2.2.325 DRM_CFG_0_CONFIG Register
          326. 14.10.2.2.326 DRM_CFG_0_EMUTRIGEN Register
          327. 14.10.2.2.327 DRM_CFG_0_BINVALLO Register
          328. 14.10.2.2.328 DRM_CFG_0_BINVALHI Register
          329. 14.10.2.2.329 DRM_CFG_0_SUSPEND_REG0 Register
          330. 14.10.2.2.330 DRM_CFG_0_SUSPEND_REG1 Register
          331. 14.10.2.2.331 DRM_CFG_0_SUSPEND_REG2 Register
          332. 14.10.2.2.332 DRM_CFG_0_SUSPEND_REG3 Register
          333. 14.10.2.2.333 DRM_CFG_0_SUSPEND_REG4 Register
          334. 14.10.2.2.334 DRM_CFG_0_SUSPEND_REG5 Register
          335. 14.10.2.2.335 DRM_CFG_0_SUSPEND_REG6 Register
          336. 14.10.2.2.336 DRM_CFG_0_SUSPEND_REG7 Register
          337. 14.10.2.2.337 DRM_CFG_0_SUSPEND_REG8 Register
          338. 14.10.2.2.338 DRM_CFG_0_SUSPEND_REG9 Register
          339. 14.10.2.2.339 DRM_CFG_0_SUSPEND_REG10 Register
          340. 14.10.2.2.340 DRM_CFG_0_SUSPEND_REG11 Register
          341. 14.10.2.2.341 DRM_CFG_0_SUSPEND_REG12 Register
          342. 14.10.2.2.342 DRM_CFG_0_SUSPEND_REG13 Register
          343. 14.10.2.2.343 DRM_CFG_0_SUSPEND_REG14 Register
          344. 14.10.2.2.344 DRM_CFG_0_SUSPEND_REG15 Register
          345. 14.10.2.2.345 DRM_CFG_0_SUSPEND_REG16 Register
          346. 14.10.2.2.346 DRM_CFG_0_SUSPEND_REG17 Register
          347. 14.10.2.2.347 DRM_CFG_0_SUSPEND_REG18 Register
          348. 14.10.2.2.348 DRM_CFG_0_SUSPEND_REG19 Register
          349. 14.10.2.2.349 DRM_CFG_0_SUSPEND_REG20 Register
          350. 14.10.2.2.350 DRM_CFG_0_SUSPEND_REG21 Register
          351. 14.10.2.2.351 DRM_CFG_0_SUSPEND_REG22 Register
          352. 14.10.2.2.352 DRM_CFG_0_SUSPEND_REG23 Register
          353. 14.10.2.2.353 DRM_CFG_0_SUSPEND_REG24 Register
          354. 14.10.2.2.354 DRM_CFG_0_SUSPEND_REG25 Register
          355. 14.10.2.2.355 DRM_CFG_0_SUSPEND_REG26 Register
          356. 14.10.2.2.356 DRM_CFG_0_SUSPEND_REG27 Register
          357. 14.10.2.2.357 DRM_CFG_0_SUSPEND_REG28 Register
          358. 14.10.2.2.358 DRM_CFG_0_SUSPEND_REG29 Register
          359. 14.10.2.2.359 DRM_CFG_0_SUSPEND_REG30 Register
          360. 14.10.2.2.360 DRM_CFG_0_SUSPEND_REG31 Register
          361. 14.10.2.2.361 CSTPIU_CFG_0_SUPPORTSIZE Register
          362. 14.10.2.2.362 CSTPIU_CFG_0_CURPORTSIZE Register
          363. 14.10.2.2.363 CSTPIU_CFG_0_TRIGMODEREG Register
          364. 14.10.2.2.364 CSTPIU_CFG_0_TRIGCTRREG Register
          365. 14.10.2.2.365 CSTPIU_CFG_0_TRIGMPYREG Register
          366. 14.10.2.2.366 CSTPIU_CFG_0_SUPTESTPAT Register
          367. 14.10.2.2.367 CSTPIU_CFG_0_CURTESTPAT Register
          368. 14.10.2.2.368 CSTPIU_CFG_0_TESTPATCNT Register
          369. 14.10.2.2.369 CSTPIU_CFG_0_FORMFLUSHSTAT Register
          370. 14.10.2.2.370 CSTPIU_CFG_0_FORMFLUSHCTL Register
          371. 14.10.2.2.371 CSTPIU_CFG_0_FORMSYNCCTR Register
          372. 14.10.2.2.372 CSTPIU_CFG_0_EXTCTLIN Register
          373. 14.10.2.2.373 CSTPIU_CFG_0_EXTCTLOUT Register
          374. 14.10.2.2.374 CSTPIU_CFG_0_ITTRFLINACK Register
          375. 14.10.2.2.375 CSTPIU_CFG_0_ITTRFLIN Register
          376. 14.10.2.2.376 CSTPIU_CFG_0_ITATBDATA0 Register
          377. 14.10.2.2.377 CSTPIU_CFG_0_ITATBCTR2 Register
          378. 14.10.2.2.378 CSTPIU_CFG_0_ITATBCTR1 Register
          379. 14.10.2.2.379 CSTPIU_CFG_0_ITATBCTR0 Register
          380. 14.10.2.2.380 CSTPIU_CFG_0_INTCTRL Register
          381. 14.10.2.2.381 CSTPIU_CFG_0_CTSET Register
          382. 14.10.2.2.382 CSTPIU_CFG_0_CTCLR Register
          383. 14.10.2.2.383 CSTPIU_CFG_0_LAREG Register
          384. 14.10.2.2.384 CSTPIU_CFG_0_LSREG Register
          385. 14.10.2.2.385 CSTPIU_CFG_0_AUTHST Register
          386. 14.10.2.2.386 CSTPIU_CFG_0_DEVID Register
          387. 14.10.2.2.387 CSTPIU_CFG_0_DEVTYPEID Register
          388. 14.10.2.2.388 CSTPIU_CFG_0_PERID4 Register
          389. 14.10.2.2.389 CSTPIU_CFG_0_PERID0 Register
          390. 14.10.2.2.390 CSTPIU_CFG_0_PERID1 Register
          391. 14.10.2.2.391 CSTPIU_CFG_0_PERID2 Register
          392. 14.10.2.2.392 CSTPIU_CFG_0_PERID3 Register
          393. 14.10.2.2.393 CSTPIU_CFG_0_COMPID0 Register
          394. 14.10.2.2.394 CSTPIU_CFG_0_COMPID1 Register
          395. 14.10.2.2.395 CSTPIU_CFG_0_COMPID2 Register
          396. 14.10.2.2.396 CSTPIU_CFG_0_COMPID3 Register
          397. 14.10.2.2.397 CTF_CFG_0_CSTFCTLREG Register
          398. 14.10.2.2.398 CTF_CFG_0_PRIORCTLREG Register
          399. 14.10.2.2.399 CTF_CFG_0_ITATBDATA0 Register
          400. 14.10.2.2.400 CTF_CFG_0_ITATBCTR2 Register
          401. 14.10.2.2.401 CTF_CFG_0_ITATBCTR1 Register
          402. 14.10.2.2.402 CTF_CFG_0_ITATBCTR0 Register
          403. 14.10.2.2.403 CTF_CFG_0_INTCTRL Register
          404. 14.10.2.2.404 CTF_CFG_0_CTSET Register
          405. 14.10.2.2.405 CTF_CFG_0_CTCLR Register
          406. 14.10.2.2.406 CTF_CFG_0_LAREG Register
          407. 14.10.2.2.407 CTF_CFG_0_LSREG Register
          408. 14.10.2.2.408 CTF_CFG_0_AUTHST Register
          409. 14.10.2.2.409 CTF_CFG_0_DEVID Register
          410. 14.10.2.2.410 CTF_CFG_0_DEVTYPEID Register
          411. 14.10.2.2.411 CTF_CFG_0_PERID4 Register
          412. 14.10.2.2.412 CTF_CFG_0_PERID5 Register
          413. 14.10.2.2.413 CTF_CFG_0_PERID6 Register
          414. 14.10.2.2.414 CTF_CFG_0_PERID7 Register
          415. 14.10.2.2.415 CTF_CFG_0_PERID0 Register
          416. 14.10.2.2.416 CTF_CFG_0_PERID1 Register
          417. 14.10.2.2.417 CTF_CFG_0_PERID2 Register
          418. 14.10.2.2.418 CTF_CFG_0_PERID3 Register
          419. 14.10.2.2.419 CTF_CFG_0_COMPID0 Register
          420. 14.10.2.2.420 CTF_CFG_0_COMPID1 Register
          421. 14.10.2.2.421 CTF_CFG_0_COMPID2 Register
          422. 14.10.2.2.422 CTF_CFG_0_COMPID3 Register
          423. 14.10.2.2.423 ROM_TABLE_0_1_ROM_ENTRY0 Register
          424. 14.10.2.2.424 ROM_TABLE_0_1_ROM_ENTRY1 Register
          425. 14.10.2.2.425 ROM_TABLE_0_1_ROM_ENTRY2 Register
          426. 14.10.2.2.426 ROM_TABLE_0_1_ROM_MANUAL_ENTRY0 Register
          427. 14.10.2.2.427 ROM_TABLE_0_1_ROM_MANUAL_ENTRY1 Register
          428. 14.10.2.2.428 ROM_TABLE_0_1_ROM_MANUAL_ENTRY2 Register
          429. 14.10.2.2.429 ROM_TABLE_0_1_ROM_MANUAL_ENTRY3 Register
          430. 14.10.2.2.430 ROM_TABLE_0_1_ROM_MANUAL_ENTRY4 Register
          431. 14.10.2.2.431 ROM_TABLE_0_1_ROM_MANUAL_ENTRY5 Register
          432. 14.10.2.2.432 ROM_TABLE_0_1_ROM_MANUAL_ENTRY6 Register
          433. 14.10.2.2.433 ROM_TABLE_0_1_ROM_MANUAL_ENTRY7 Register
          434. 14.10.2.2.434 ROM_TABLE_0_1_ROM_MANUAL_ENTRY8 Register
          435. 14.10.2.2.435 ROM_TABLE_0_1_ROM_MANUAL_ENTRY9 Register
          436. 14.10.2.2.436 ROM_TABLE_0_1_ROM_MANUAL_ENTRY10 Register
          437. 14.10.2.2.437 ROM_TABLE_0_1_ROM_MANUAL_ENTRY11 Register
          438. 14.10.2.2.438 ROM_TABLE_0_1_ROM_MANUAL_ENTRY12 Register
          439. 14.10.2.2.439 ROM_TABLE_0_1_ROM_MANUAL_ENTRY13 Register
          440. 14.10.2.2.440 ROM_TABLE_0_1_ROM_MANUAL_ENTRY14 Register
          441. 14.10.2.2.441 ROM_TABLE_0_1_ROM_MANUAL_ENTRY15 Register
          442. 14.10.2.2.442 ROM_TABLE_0_1_ROM_MANUAL_ENTRY16 Register
          443. 14.10.2.2.443 ROM_TABLE_0_1_ROM_MANUAL_ENTRY17 Register
          444. 14.10.2.2.444 ROM_TABLE_0_1_ROM_MANUAL_ENTRY18 Register
          445. 14.10.2.2.445 ROM_TABLE_0_1_ROM_MANUAL_ENTRY19 Register
          446. 14.10.2.2.446 ROM_TABLE_0_1_ROM_MANUAL_ENTRY20 Register
          447. 14.10.2.2.447 ROM_TABLE_0_1_ROM_MANUAL_ENTRY21 Register
          448. 14.10.2.2.448 ROM_TABLE_0_1_ROM_MANUAL_ENTRY22 Register
          449. 14.10.2.2.449 ROM_TABLE_0_1_ROM_MANUAL_ENTRY23 Register
          450. 14.10.2.2.450 ROM_TABLE_0_1_ROM_MANUAL_ENTRY24 Register
          451. 14.10.2.2.451 ROM_TABLE_0_1_ROM_MANUAL_ENTRY25 Register
          452. 14.10.2.2.452 ROM_TABLE_0_1_ROM_MANUAL_ENTRY26 Register
          453. 14.10.2.2.453 ROM_TABLE_0_1_ROM_MANUAL_ENTRY27 Register
          454. 14.10.2.2.454 ROM_TABLE_0_1_ROM_MANUAL_ENTRY28 Register
          455. 14.10.2.2.455 ROM_TABLE_0_1_ROM_MANUAL_ENTRY29 Register
          456. 14.10.2.2.456 ROM_TABLE_0_1_ROM_MANUAL_ENTRY30 Register
          457. 14.10.2.2.457 ROM_TABLE_0_1_ROM_MANUAL_ENTRY31 Register
          458. 14.10.2.2.458 ROM_TABLE_0_1_ROM_MANUAL_ENTRY32 Register
          459. 14.10.2.2.459 ROM_TABLE_0_1_ROM_MANUAL_ENTRY33 Register
          460. 14.10.2.2.460 ROM_TABLE_0_1_ROM_MANUAL_ENTRY34 Register
          461. 14.10.2.2.461 ROM_TABLE_0_1_ROM_MANUAL_ENTRY35 Register
          462. 14.10.2.2.462 ROM_TABLE_0_1_ROM_MANUAL_ENTRY36 Register
          463. 14.10.2.2.463 ROM_TABLE_0_1_ROM_MANUAL_ENTRY37 Register
          464. 14.10.2.2.464 ROM_TABLE_0_1_ROM_MANUAL_ENTRY38 Register
          465. 14.10.2.2.465 ROM_TABLE_0_1_ROM_MANUAL_ENTRY39 Register
          466. 14.10.2.2.466 ROM_TABLE_0_1_ROM_MANUAL_ENTRY40 Register
          467. 14.10.2.2.467 ROM_TABLE_0_1_ROM_MANUAL_ENTRY41 Register
          468. 14.10.2.2.468 ROM_TABLE_0_1_ROM_MANUAL_ENTRY42 Register
          469. 14.10.2.2.469 ROM_TABLE_0_1_ROM_MANUAL_ENTRY43 Register
          470. 14.10.2.2.470 ROM_TABLE_0_1_ROM_MANUAL_ENTRY44 Register
          471. 14.10.2.2.471 ROM_TABLE_0_1_ROM_MANUAL_ENTRY45 Register
          472. 14.10.2.2.472 ROM_TABLE_0_1_ROM_MANUAL_ENTRY46 Register
          473. 14.10.2.2.473 ROM_TABLE_0_1_ROM_MANUAL_ENTRY47 Register
          474. 14.10.2.2.474 ROM_TABLE_0_1_ROM_MANUAL_ENTRY48 Register
          475. 14.10.2.2.475 ROM_TABLE_0_1_ROM_MANUAL_ENTRY49 Register
          476. 14.10.2.2.476 ROM_TABLE_0_1_ROM_MANUAL_ENTRY50 Register
          477. 14.10.2.2.477 ROM_TABLE_0_1_ROM_MANUAL_ENTRY51 Register
          478. 14.10.2.2.478 ROM_TABLE_0_1_ROM_MANUAL_ENTRY52 Register
          479. 14.10.2.2.479 ROM_TABLE_0_1_ROM_MANUAL_ENTRY53 Register
          480. 14.10.2.2.480 ROM_TABLE_0_1_ROM_MANUAL_ENTRY54 Register
          481. 14.10.2.2.481 ROM_TABLE_0_1_ROM_MANUAL_ENTRY55 Register
          482. 14.10.2.2.482 ROM_TABLE_0_1_ROM_MANUAL_ENTRY56 Register
          483. 14.10.2.2.483 ROM_TABLE_0_1_ROM_MANUAL_ENTRY57 Register
          484. 14.10.2.2.484 ROM_TABLE_0_1_ROM_MANUAL_ENTRY58 Register
          485. 14.10.2.2.485 ROM_TABLE_0_1_ROM_MANUAL_ENTRY59 Register
          486. 14.10.2.2.486 ROM_TABLE_0_1_ROM_MANUAL_ENTRY60 Register
          487. 14.10.2.2.487 ROM_TABLE_0_1_ROM_MANUAL_ENTRY61 Register
          488. 14.10.2.2.488 ROM_TABLE_0_1_ROM_MANUAL_ENTRY62 Register
          489. 14.10.2.2.489 ROM_TABLE_0_1_ROM_MANUAL_ENTRY63 Register
          490. 14.10.2.2.490 ROM_TABLE_0_1_PERIPHID0 Register
          491. 14.10.2.2.491 ROM_TABLE_0_1_PERIPHID1 Register
          492. 14.10.2.2.492 ROM_TABLE_0_1_PERIPHID2 Register
          493. 14.10.2.2.493 ROM_TABLE_0_1_PERIPHID3 Register
          494. 14.10.2.2.494 ROM_TABLE_0_1_PERIPHID4 Register
          495. 14.10.2.2.495 ROM_TABLE_0_1_COMPID0 Register
          496. 14.10.2.2.496 ROM_TABLE_0_1_COMPID1 Register
          497. 14.10.2.2.497 ROM_TABLE_0_1_COMPID2 Register
          498. 14.10.2.2.498 ROM_TABLE_0_1_COMPID3 Register
          499. 14.10.2.2.499 CFGAP_CFG_1_JTAGID_REG Register
          500. 14.10.2.2.500 CFGAP_CFG_1_USERID_REG Register
          501. 14.10.2.2.501 CFGAP_CFG_1_VERSION_REG Register
          502. 14.10.2.2.502 CFGAP_CFG_1_SYSTEMSTATUS Register
          503. 14.10.2.2.503 CFGAP_CFG_1_APID_REGISTER Register
          504. 14.10.2.2.504 APBAP_CFG_1_CSWREG Register
          505. 14.10.2.2.505 APBAP_CFG_1_TAREG Register
          506. 14.10.2.2.506 APBAP_CFG_1_DRWREG Register
          507. 14.10.2.2.507 APBAP_CFG_1_BD0REG Register
          508. 14.10.2.2.508 APBAP_CFG_1_BD1REG Register
          509. 14.10.2.2.509 APBAP_CFG_1_BD2REG Register
          510. 14.10.2.2.510 APBAP_CFG_1_BD3REG Register
          511. 14.10.2.2.511 APBAP_CFG_1_ROM_REGISTER Register
          512. 14.10.2.2.512 APBAP_CFG_1_ID_REGISTER Register
          513. 14.10.2.2.513 AXIAP_CFG_1_CSWREG Register
          514. 14.10.2.2.514 AXIAP_CFG_1_TAREGL Register
          515. 14.10.2.2.515 AXIAP_CFG_1_TAREGH Register
          516. 14.10.2.2.516 AXIAP_CFG_1_DRWREG Register
          517. 14.10.2.2.517 AXIAP_CFG_1_BD0REG Register
          518. 14.10.2.2.518 AXIAP_CFG_1_BD1REG Register
          519. 14.10.2.2.519 AXIAP_CFG_1_BD2REG Register
          520. 14.10.2.2.520 AXIAP_CFG_1_BD3REG Register
          521. 14.10.2.2.521 AXIAP_CFG_1_MBT_REGISTER Register
          522. 14.10.2.2.522 AXIAP_CFG_1_ROM_HI_REGISTER Register
          523. 14.10.2.2.523 AXIAP_CFG_1_CFG_REGISTER Register
          524. 14.10.2.2.524 AXIAP_CFG_1_ROM_LO_REGISTER Register
          525. 14.10.2.2.525 AXIAP_CFG_1_ID_REGISTER Register
          526. 14.10.2.2.526 PWRAP_CFG_1_CORE_PRECREG0 Register
          527. 14.10.2.2.527 PWRAP_CFG_1_CORE_PRECREG1 Register
          528. 14.10.2.2.528 PWRAP_CFG_1_CORE_PRECREG2 Register
          529. 14.10.2.2.529 PWRAP_CFG_1_CORE_PRECREG3 Register
          530. 14.10.2.2.530 PWRAP_CFG_1_CORE_PRECREG4 Register
          531. 14.10.2.2.531 PWRAP_CFG_1_CORE_PRECREG5 Register
          532. 14.10.2.2.532 PWRAP_CFG_1_CORE_PRECREG6 Register
          533. 14.10.2.2.533 PWRAP_CFG_1_CORE_PRECREG7 Register
          534. 14.10.2.2.534 PWRAP_CFG_1_CORE_PRECREG8 Register
          535. 14.10.2.2.535 PWRAP_CFG_1_CORE_PRECREG9 Register
          536. 14.10.2.2.536 PWRAP_CFG_1_CORE_PRECREG10 Register
          537. 14.10.2.2.537 PWRAP_CFG_1_CORE_PRECREG11 Register
          538. 14.10.2.2.538 PWRAP_CFG_1_CORE_PRECREG12 Register
          539. 14.10.2.2.539 PWRAP_CFG_1_CORE_PRECREG13 Register
          540. 14.10.2.2.540 PWRAP_CFG_1_CORE_PRECREG14 Register
          541. 14.10.2.2.541 PWRAP_CFG_1_CORE_PRECREG15 Register
          542. 14.10.2.2.542 PWRAP_CFG_1_CORE_PRECREG16 Register
          543. 14.10.2.2.543 PWRAP_CFG_1_CORE_PRECREG17 Register
          544. 14.10.2.2.544 PWRAP_CFG_1_CORE_PRECREG18 Register
          545. 14.10.2.2.545 PWRAP_CFG_1_CORE_PRECREG19 Register
          546. 14.10.2.2.546 PWRAP_CFG_1_CORE_PRECREG20 Register
          547. 14.10.2.2.547 PWRAP_CFG_1_CORE_PRECREG21 Register
          548. 14.10.2.2.548 PWRAP_CFG_1_CORE_PRECREG22 Register
          549. 14.10.2.2.549 PWRAP_CFG_1_CORE_PRECREG23 Register
          550. 14.10.2.2.550 PWRAP_CFG_1_CORE_PRECREG24 Register
          551. 14.10.2.2.551 PWRAP_CFG_1_CORE_PRECREG25 Register
          552. 14.10.2.2.552 PWRAP_CFG_1_CORE_PRECREG26 Register
          553. 14.10.2.2.553 PWRAP_CFG_1_CORE_PRECREG27 Register
          554. 14.10.2.2.554 PWRAP_CFG_1_CORE_PRECREG28 Register
          555. 14.10.2.2.555 PWRAP_CFG_1_CORE_PRECREG29 Register
          556. 14.10.2.2.556 PWRAP_CFG_1_CORE_PRECREG30 Register
          557. 14.10.2.2.557 PWRAP_CFG_1_CORE_PRECREG31 Register
          558. 14.10.2.2.558 PWRAP_CFG_1_SYS_PRECREG Register
          559. 14.10.2.2.559 PWRAP_CFG_1_ID_REGISTER Register
          560. 14.10.2.2.560 PVIEW_CFG_1_PVIEW_STATE0 Register
          561. 14.10.2.2.561 PVIEW_CFG_1_PVIEW_CAPABILITY Register
          562. 14.10.2.2.562 PVIEW_CFG_1_ID_REGISTER Register
          563. 14.10.2.2.563 JTAGAP_CFG_1_CSW Register
          564. 14.10.2.2.564 JTAGAP_CFG_1_PSEL_REG Register
          565. 14.10.2.2.565 JTAGAP_CFG_1_PSTA_REG Register
          566. 14.10.2.2.566 JTAGAP_CFG_1_BYTEFIFO1 Register
          567. 14.10.2.2.567 JTAGAP_CFG_1_BYTEFIFO2 Register
          568. 14.10.2.2.568 JTAGAP_CFG_1_BYTEFIFO3 Register
          569. 14.10.2.2.569 JTAGAP_CFG_1_BYTEFIFO4 Register
          570. 14.10.2.2.570 JTAGAP_CFG_1_ID_REGISTER Register
          571. 14.10.2.2.571 SECAP_CFG_1_TXDATA Register
          572. 14.10.2.2.572 SECAP_CFG_1_TXCTRL Register
          573. 14.10.2.2.573 SECAP_CFG_1_RXDATA Register
          574. 14.10.2.2.574 SECAP_CFG_1_RXCTRL Register
          575. 14.10.2.2.575 CORTEX0_CFG_1_CSWREG Register
          576. 14.10.2.2.576 CORTEX0_CFG_1_TAREG Register
          577. 14.10.2.2.577 CORTEX0_CFG_1_DRWREG Register
          578. 14.10.2.2.578 CORTEX0_CFG_1_BD0REG Register
          579. 14.10.2.2.579 CORTEX0_CFG_1_BD1REG Register
          580. 14.10.2.2.580 CORTEX0_CFG_1_BD2REG Register
          581. 14.10.2.2.581 CORTEX0_CFG_1_BD3REG Register
          582. 14.10.2.2.582 CORTEX0_CFG_1_ROM_REGISTER Register
          583. 14.10.2.2.583 CORTEX0_CFG_1_ID_REGISTER Register
          584. 14.10.2.2.584 CORTEX1_CFG_1_CSWREG Register
          585. 14.10.2.2.585 CORTEX1_CFG_1_TAREG Register
          586. 14.10.2.2.586 CORTEX1_CFG_1_DRWREG Register
          587. 14.10.2.2.587 CORTEX1_CFG_1_BD0REG Register
          588. 14.10.2.2.588 CORTEX1_CFG_1_BD1REG Register
          589. 14.10.2.2.589 CORTEX1_CFG_1_BD2REG Register
          590. 14.10.2.2.590 CORTEX1_CFG_1_BD3REG Register
          591. 14.10.2.2.591 CORTEX1_CFG_1_ROM_REGISTER Register
          592. 14.10.2.2.592 CORTEX1_CFG_1_ID_REGISTER Register
          593. 14.10.2.2.593 CORTEX2_CFG_1_CSWREG Register
          594. 14.10.2.2.594 CORTEX2_CFG_1_TAREG Register
          595. 14.10.2.2.595 CORTEX2_CFG_1_DRWREG Register
          596. 14.10.2.2.596 CORTEX2_CFG_1_BD0REG Register
          597. 14.10.2.2.597 CORTEX2_CFG_1_BD1REG Register
          598. 14.10.2.2.598 CORTEX2_CFG_1_BD2REG Register
          599. 14.10.2.2.599 CORTEX2_CFG_1_BD3REG Register
          600. 14.10.2.2.600 CORTEX2_CFG_1_ROM_REGISTER Register
          601. 14.10.2.2.601 CORTEX2_CFG_1_ID_REGISTER Register
          602. 14.10.2.2.602 CORTEX3_CFG_1_CSWREG Register
          603. 14.10.2.2.603 CORTEX3_CFG_1_TAREG Register
          604. 14.10.2.2.604 CORTEX3_CFG_1_DRWREG Register
          605. 14.10.2.2.605 CORTEX3_CFG_1_BD0REG Register
          606. 14.10.2.2.606 CORTEX3_CFG_1_BD1REG Register
          607. 14.10.2.2.607 CORTEX3_CFG_1_BD2REG Register
          608. 14.10.2.2.608 CORTEX3_CFG_1_BD3REG Register
          609. 14.10.2.2.609 CORTEX3_CFG_1_ROM_REGISTER Register
          610. 14.10.2.2.610 CORTEX3_CFG_1_ID_REGISTER Register
          611. 14.10.2.2.611 CORTEX4_CFG_1_CSWREG Register
          612. 14.10.2.2.612 CORTEX4_CFG_1_TAREG Register
          613. 14.10.2.2.613 CORTEX4_CFG_1_DRWREG Register
          614. 14.10.2.2.614 CORTEX4_CFG_1_BD0REG Register
          615. 14.10.2.2.615 CORTEX4_CFG_1_BD1REG Register
          616. 14.10.2.2.616 CORTEX4_CFG_1_BD2REG Register
          617. 14.10.2.2.617 CORTEX4_CFG_1_BD3REG Register
          618. 14.10.2.2.618 CORTEX4_CFG_1_ROM_REGISTER Register
          619. 14.10.2.2.619 CORTEX4_CFG_1_ID_REGISTER Register
          620. 14.10.2.2.620 CORTEX5_CFG_1_CSWREG Register
          621. 14.10.2.2.621 CORTEX5_CFG_1_TAREG Register
          622. 14.10.2.2.622 CORTEX5_CFG_1_DRWREG Register
          623. 14.10.2.2.623 CORTEX5_CFG_1_BD0REG Register
          624. 14.10.2.2.624 CORTEX5_CFG_1_BD1REG Register
          625. 14.10.2.2.625 CORTEX5_CFG_1_BD2REG Register
          626. 14.10.2.2.626 CORTEX5_CFG_1_BD3REG Register
          627. 14.10.2.2.627 CORTEX5_CFG_1_ROM_REGISTER Register
          628. 14.10.2.2.628 CORTEX5_CFG_1_ID_REGISTER Register
          629. 14.10.2.2.629 CORTEX6_CFG_1_CSWREG Register
          630. 14.10.2.2.630 CORTEX6_CFG_1_TAREG Register
          631. 14.10.2.2.631 CORTEX6_CFG_1_DRWREG Register
          632. 14.10.2.2.632 CORTEX6_CFG_1_BD0REG Register
          633. 14.10.2.2.633 CORTEX6_CFG_1_BD1REG Register
          634. 14.10.2.2.634 CORTEX6_CFG_1_BD2REG Register
          635. 14.10.2.2.635 CORTEX6_CFG_1_BD3REG Register
          636. 14.10.2.2.636 CORTEX6_CFG_1_ROM_REGISTER Register
          637. 14.10.2.2.637 CORTEX6_CFG_1_ID_REGISTER Register
          638. 14.10.2.2.638 CORTEX7_CFG_1_CSWREG Register
          639. 14.10.2.2.639 CORTEX7_CFG_1_TAREG Register
          640. 14.10.2.2.640 CORTEX7_CFG_1_DRWREG Register
          641. 14.10.2.2.641 CORTEX7_CFG_1_BD0REG Register
          642. 14.10.2.2.642 CORTEX7_CFG_1_BD1REG Register
          643. 14.10.2.2.643 CORTEX7_CFG_1_BD2REG Register
          644. 14.10.2.2.644 CORTEX7_CFG_1_BD3REG Register
          645. 14.10.2.2.645 CORTEX7_CFG_1_ROM_REGISTER Register
          646. 14.10.2.2.646 CORTEX7_CFG_1_ID_REGISTER Register
          647. 14.10.2.2.647 CORTEX8_CFG_1_CSWREG Register
          648. 14.10.2.2.648 CORTEX8_CFG_1_TAREG Register
          649. 14.10.2.2.649 CORTEX8_CFG_1_DRWREG Register
          650. 14.10.2.2.650 CORTEX8_CFG_1_BD0REG Register
          651. 14.10.2.2.651 CORTEX8_CFG_1_BD1REG Register
          652. 14.10.2.2.652 CORTEX8_CFG_1_BD2REG Register
          653. 14.10.2.2.653 CORTEX8_CFG_1_BD3REG Register
          654. 14.10.2.2.654 CORTEX8_CFG_1_ROM_REGISTER Register
          655. 14.10.2.2.655 CORTEX8_CFG_1_ID_REGISTER Register
          656. 14.10.2.2.656 ROM_TABLE_1_1_ROM_ENTRY0 Register
          657. 14.10.2.2.657 ROM_TABLE_1_1_ROM_ENTRY1 Register
          658. 14.10.2.2.658 ROM_TABLE_1_1_ROM_ENTRY2 Register
          659. 14.10.2.2.659 ROM_TABLE_1_1_ROM_ENTRY3 Register
          660. 14.10.2.2.660 ROM_TABLE_1_1_ROM_ENTRY4 Register
          661. 14.10.2.2.661 ROM_TABLE_1_1_ROM_ENTRY5 Register
          662. 14.10.2.2.662 ROM_TABLE_1_1_COMPUTE_CLUSTER0 Register
          663. 14.10.2.2.663 ROM_TABLE_1_1_COMPUTE_CLUSTER1 Register
          664. 14.10.2.2.664 ROM_TABLE_1_1_COMPUTE_CLUSTER2 Register
          665. 14.10.2.2.665 ROM_TABLE_1_1_DEBUG_CELL0 Register
          666. 14.10.2.2.666 ROM_TABLE_1_1_DEBUG_CELL1 Register
          667. 14.10.2.2.667 ROM_TABLE_1_1_DEBUG_CELL2 Register
          668. 14.10.2.2.668 ROM_TABLE_1_1_DEBUG_CELL3 Register
          669. 14.10.2.2.669 ROM_TABLE_1_1_DEBUG_CELL4 Register
          670. 14.10.2.2.670 ROM_TABLE_1_1_DEBUG_CELL5 Register
          671. 14.10.2.2.671 ROM_TABLE_1_1_DEBUG_CELL6 Register
          672. 14.10.2.2.672 ROM_TABLE_1_1_DEBUG_CELL7 Register
          673. 14.10.2.2.673 ROM_TABLE_1_1_DEBUG_CELL8 Register
          674. 14.10.2.2.674 ROM_TABLE_1_1_DEBUG_CELL9 Register
          675. 14.10.2.2.675 ROM_TABLE_1_1_DEBUG_CELL10 Register
          676. 14.10.2.2.676 ROM_TABLE_1_1_DEBUG_CELL11 Register
          677. 14.10.2.2.677 ROM_TABLE_1_1_EXTCSCOMP0 Register
          678. 14.10.2.2.678 ROM_TABLE_1_1_EXTCSCOMP1 Register
          679. 14.10.2.2.679 ROM_TABLE_1_1_EXTCSCOMP2 Register
          680. 14.10.2.2.680 ROM_TABLE_1_1_EXTCSCOMP3 Register
          681. 14.10.2.2.681 ROM_TABLE_1_1_EXTCSCOMP4 Register
          682. 14.10.2.2.682 ROM_TABLE_1_1_EXTCSCOMP5 Register
          683. 14.10.2.2.683 ROM_TABLE_1_1_EXTCSCOMP6 Register
          684. 14.10.2.2.684 ROM_TABLE_1_1_EXTCSCOMP7 Register
          685. 14.10.2.2.685 ROM_TABLE_1_1_EXTCSCOMP8 Register
          686. 14.10.2.2.686 ROM_TABLE_1_1_EXTCSCOMP9 Register
          687. 14.10.2.2.687 ROM_TABLE_1_1_EXTCSCOMP10 Register
          688. 14.10.2.2.688 ROM_TABLE_1_1_EXTCSCOMP11 Register
          689. 14.10.2.2.689 CSCTI_CTICONTROL Register
          690. 14.10.2.2.690 CSCTI_CTIINTACK Register
          691. 14.10.2.2.691 CSCTI_CTIAPPSET Register
          692. 14.10.2.2.692 CSCTI_CTIAPPCLR Register
          693. 14.10.2.2.693 CSCTI_CTIAPPPULSE Register
          694. 14.10.2.2.694 CSCTI_CTIINEN0 Register
          695. 14.10.2.2.695 CSCTI_CTIINEN1 Register
          696. 14.10.2.2.696 CSCTI_CTIINEN2 Register
          697. 14.10.2.2.697 CSCTI_CTIINEN3 Register
          698. 14.10.2.2.698 CSCTI_CTIINEN4 Register
          699. 14.10.2.2.699 CSCTI_CTIINEN5 Register
          700. 14.10.2.2.700 CSCTI_CTIINEN6 Register
          701. 14.10.2.2.701 CSCTI_CTIINEN7 Register
          702. 14.10.2.2.702 CSCTI_CTIOUTEN0 Register
          703. 14.10.2.2.703 CSCTI_CTIOUTEN1 Register
          704. 14.10.2.2.704 CSCTI_CTIOUTEN2 Register
          705. 14.10.2.2.705 CSCTI_CTIOUTEN3 Register
          706. 14.10.2.2.706 CSCTI_CTIOUTEN4 Register
          707. 14.10.2.2.707 CSCTI_CTIOUTEN5 Register
          708. 14.10.2.2.708 CSCTI_CTIOUTEN6 Register
          709. 14.10.2.2.709 CSCTI_CTIOUTEN7 Register
          710. 14.10.2.2.710 CSCTI_CTITRIGINSTATUS Register
          711. 14.10.2.2.711 CSCTI_CTITRIGOUTSTATUS Register
          712. 14.10.2.2.712 CSCTI_CTICHINSTATUS Register
          713. 14.10.2.2.713 CSCTI_CTICHOUTSTATUS Register
          714. 14.10.2.2.714 CSCTI_CTIGATE Register
          715. 14.10.2.2.715 CSCTI_ASICCTL Register
          716. 14.10.2.2.716 CSCTI_ITCHINACK Register
          717. 14.10.2.2.717 CSCTI_ITTRIGINACK Register
          718. 14.10.2.2.718 CSCTI_ITCHOUT Register
          719. 14.10.2.2.719 CSCTI_ITTRIGOUT Register
          720. 14.10.2.2.720 CSCTI_ITCHOUTACK Register
          721. 14.10.2.2.721 CSCTI_ITTRIGOUTACK Register
          722. 14.10.2.2.722 CSCTI_ITCHIN Register
          723. 14.10.2.2.723 CSCTI_ITTRIGIN Register
          724. 14.10.2.2.724 CSCTI_ITCTRL Register
          725. 14.10.2.2.725 CSCTI_CLAIMSET Register
          726. 14.10.2.2.726 CSCTI_CLAIMCLR Register
          727. 14.10.2.2.727 CSCTI_LOCKACCESS Register
          728. 14.10.2.2.728 CSCTI_LOCKSTATUS Register
          729. 14.10.2.2.729 CSCTI_AUTHSTATUS Register
          730. 14.10.2.2.730 CSCTI_DEVID Register
          731. 14.10.2.2.731 CSCTI_DEVTYPE Register
          732. 14.10.2.2.732 CSCTI_PERIPHID4 Register
          733. 14.10.2.2.733 CSCTI_PERIPHID0 Register
          734. 14.10.2.2.734 CSCTI_PERIPHID1 Register
          735. 14.10.2.2.735 CSCTI_PERIPHID2 Register
          736. 14.10.2.2.736 CSCTI_PERIPHID3 Register
          737. 14.10.2.2.737 CSCTI_COMPONID0 Register
          738. 14.10.2.2.738 CSCTI_COMPONID1 Register
          739. 14.10.2.2.739 CSCTI_COMPONID2 Register
          740. 14.10.2.2.740 CSCTI_COMPONID3 Register
          741. 14.10.2.2.741 DRM_CFG_1_PERIPH_ID Register
          742. 14.10.2.2.742 DRM_CFG_1_VERSION Register
          743. 14.10.2.2.743 DRM_CFG_1_CAPABILITY Register
          744. 14.10.2.2.744 DRM_CFG_1_TRACE_CTRL Register
          745. 14.10.2.2.745 DRM_CFG_1_VBUSM_CTRL Register
          746. 14.10.2.2.746 DRM_CFG_1_DAP_TIMEOUT Register
          747. 14.10.2.2.747 DRM_CFG_1_CONFIG Register
          748. 14.10.2.2.748 DRM_CFG_1_EMUTRIGEN Register
          749. 14.10.2.2.749 DRM_CFG_1_BINVALLO Register
          750. 14.10.2.2.750 DRM_CFG_1_BINVALHI Register
          751. 14.10.2.2.751 DRM_CFG_1_SUSPEND_REG0 Register
          752. 14.10.2.2.752 DRM_CFG_1_SUSPEND_REG1 Register
          753. 14.10.2.2.753 DRM_CFG_1_SUSPEND_REG2 Register
          754. 14.10.2.2.754 DRM_CFG_1_SUSPEND_REG3 Register
          755. 14.10.2.2.755 DRM_CFG_1_SUSPEND_REG4 Register
          756. 14.10.2.2.756 DRM_CFG_1_SUSPEND_REG5 Register
          757. 14.10.2.2.757 DRM_CFG_1_SUSPEND_REG6 Register
          758. 14.10.2.2.758 DRM_CFG_1_SUSPEND_REG7 Register
          759. 14.10.2.2.759 DRM_CFG_1_SUSPEND_REG8 Register
          760. 14.10.2.2.760 DRM_CFG_1_SUSPEND_REG9 Register
          761. 14.10.2.2.761 DRM_CFG_1_SUSPEND_REG10 Register
          762. 14.10.2.2.762 DRM_CFG_1_SUSPEND_REG11 Register
          763. 14.10.2.2.763 DRM_CFG_1_SUSPEND_REG12 Register
          764. 14.10.2.2.764 DRM_CFG_1_SUSPEND_REG13 Register
          765. 14.10.2.2.765 DRM_CFG_1_SUSPEND_REG14 Register
          766. 14.10.2.2.766 DRM_CFG_1_SUSPEND_REG15 Register
          767. 14.10.2.2.767 DRM_CFG_1_SUSPEND_REG16 Register
          768. 14.10.2.2.768 DRM_CFG_1_SUSPEND_REG17 Register
          769. 14.10.2.2.769 DRM_CFG_1_SUSPEND_REG18 Register
          770. 14.10.2.2.770 DRM_CFG_1_SUSPEND_REG19 Register
          771. 14.10.2.2.771 DRM_CFG_1_SUSPEND_REG20 Register
          772. 14.10.2.2.772 DRM_CFG_1_SUSPEND_REG21 Register
          773. 14.10.2.2.773 DRM_CFG_1_SUSPEND_REG22 Register
          774. 14.10.2.2.774 DRM_CFG_1_SUSPEND_REG23 Register
          775. 14.10.2.2.775 DRM_CFG_1_SUSPEND_REG24 Register
          776. 14.10.2.2.776 DRM_CFG_1_SUSPEND_REG25 Register
          777. 14.10.2.2.777 DRM_CFG_1_SUSPEND_REG26 Register
          778. 14.10.2.2.778 DRM_CFG_1_SUSPEND_REG27 Register
          779. 14.10.2.2.779 DRM_CFG_1_SUSPEND_REG28 Register
          780. 14.10.2.2.780 DRM_CFG_1_SUSPEND_REG29 Register
          781. 14.10.2.2.781 DRM_CFG_1_SUSPEND_REG30 Register
          782. 14.10.2.2.782 DRM_CFG_1_SUSPEND_REG31 Register
          783. 14.10.2.2.783 CSTPIU_CFG_1_SUPPORTSIZE Register
          784. 14.10.2.2.784 CSTPIU_CFG_1_CURPORTSIZE Register
          785. 14.10.2.2.785 CSTPIU_CFG_1_TRIGMODEREG Register
          786. 14.10.2.2.786 CSTPIU_CFG_1_TRIGCTRREG Register
          787. 14.10.2.2.787 CSTPIU_CFG_1_TRIGMPYREG Register
          788. 14.10.2.2.788 CSTPIU_CFG_1_SUPTESTPAT Register
          789. 14.10.2.2.789 CSTPIU_CFG_1_CURTESTPAT Register
          790. 14.10.2.2.790 CSTPIU_CFG_1_TESTPATCNT Register
          791. 14.10.2.2.791 CSTPIU_CFG_1_FORMFLUSHSTAT Register
          792. 14.10.2.2.792 CSTPIU_CFG_1_FORMFLUSHCTL Register
          793. 14.10.2.2.793 CSTPIU_CFG_1_FORMSYNCCTR Register
          794. 14.10.2.2.794 CSTPIU_CFG_1_EXTCTLIN Register
          795. 14.10.2.2.795 CSTPIU_CFG_1_EXTCTLOUT Register
          796. 14.10.2.2.796 CSTPIU_CFG_1_ITTRFLINACK Register
          797. 14.10.2.2.797 CSTPIU_CFG_1_ITTRFLIN Register
          798. 14.10.2.2.798 CSTPIU_CFG_1_ITATBDATA0 Register
          799. 14.10.2.2.799 CSTPIU_CFG_1_ITATBCTR2 Register
          800. 14.10.2.2.800 CSTPIU_CFG_1_ITATBCTR1 Register
          801. 14.10.2.2.801 CSTPIU_CFG_1_ITATBCTR0 Register
          802. 14.10.2.2.802 CSTPIU_CFG_1_INTCTRL Register
          803. 14.10.2.2.803 CSTPIU_CFG_1_CTSET Register
          804. 14.10.2.2.804 CSTPIU_CFG_1_CTCLR Register
          805. 14.10.2.2.805 CSTPIU_CFG_1_LAREG Register
          806. 14.10.2.2.806 CSTPIU_CFG_1_LSREG Register
          807. 14.10.2.2.807 CSTPIU_CFG_1_AUTHST Register
          808. 14.10.2.2.808 CSTPIU_CFG_1_DEVID Register
          809. 14.10.2.2.809 CSTPIU_CFG_1_DEVTYPEID Register
          810. 14.10.2.2.810 CSTPIU_CFG_1_PERID4 Register
          811. 14.10.2.2.811 CSTPIU_CFG_1_PERID0 Register
          812. 14.10.2.2.812 CSTPIU_CFG_1_PERID1 Register
          813. 14.10.2.2.813 CSTPIU_CFG_1_PERID2 Register
          814. 14.10.2.2.814 CSTPIU_CFG_1_PERID3 Register
          815. 14.10.2.2.815 CSTPIU_CFG_1_COMPID0 Register
          816. 14.10.2.2.816 CSTPIU_CFG_1_COMPID1 Register
          817. 14.10.2.2.817 CSTPIU_CFG_1_COMPID2 Register
          818. 14.10.2.2.818 CSTPIU_CFG_1_COMPID3 Register
          819. 14.10.2.2.819 CTF_CFG_1_CSTFCTLREG Register
          820. 14.10.2.2.820 CTF_CFG_1_PRIORCTLREG Register
          821. 14.10.2.2.821 CTF_CFG_1_ITATBDATA0 Register
          822. 14.10.2.2.822 CTF_CFG_1_ITATBCTR2 Register
          823. 14.10.2.2.823 CTF_CFG_1_ITATBCTR1 Register
          824. 14.10.2.2.824 CTF_CFG_1_ITATBCTR0 Register
          825. 14.10.2.2.825 CTF_CFG_1_INTCTRL Register
          826. 14.10.2.2.826 CTF_CFG_1_CTSET Register
          827. 14.10.2.2.827 CTF_CFG_1_CTCLR Register
          828. 14.10.2.2.828 CTF_CFG_1_LAREG Register
          829. 14.10.2.2.829 CTF_CFG_1_LSREG Register
          830. 14.10.2.2.830 CTF_CFG_1_AUTHST Register
          831. 14.10.2.2.831 CTF_CFG_1_DEVID Register
          832. 14.10.2.2.832 CTF_CFG_1_DEVTYPEID Register
          833. 14.10.2.2.833 CTF_CFG_1_PERID4 Register
          834. 14.10.2.2.834 CTF_CFG_1_PERID5 Register
          835. 14.10.2.2.835 CTF_CFG_1_PERID6 Register
          836. 14.10.2.2.836 CTF_CFG_1_PERID7 Register
          837. 14.10.2.2.837 CTF_CFG_1_PERID0 Register
          838. 14.10.2.2.838 CTF_CFG_1_PERID1 Register
          839. 14.10.2.2.839 CTF_CFG_1_PERID2 Register
          840. 14.10.2.2.840 CTF_CFG_1_PERID3 Register
          841. 14.10.2.2.841 CTF_CFG_1_COMPID0 Register
          842. 14.10.2.2.842 CTF_CFG_1_COMPID1 Register
          843. 14.10.2.2.843 CTF_CFG_1_COMPID2 Register
          844. 14.10.2.2.844 CTF_CFG_1_COMPID3 Register
      3. 14.10.3 dbgsuspendrouter
        1. 14.10.3.1 dbgsuspendrouter Summaries
          1.        15571
        2. 14.10.3.2 dbgsuspendrouter Registers
          1. 14.10.3.2.1 DBGSUSPENDROUTER_INTR_ROUTER_CFG_PID Register
          2. 14.10.3.2.2 DBGSUSPENDROUTER_INTR_ROUTER_CFG_MUXCNTL_j Register
  17. 15Revision History
Subsequence – MCASP Receive Error Handling

Figure 12-34 shows the receive error handling schema for the MCASP, which can ONLY be implemented as part of the Rx polling sequence.

 MCASP Receive Error HandlingFigure 12-34 MCASP Receive Error Handling

This register is for MCASP receive error handling: MCASP_RSTAT.

Note:
  • For more information about receive clock failure handling, see Section 12.1.1.4.15.6.3, Receive Clock Failure Check and Recovery.
  • For more information about receive buffer overrun handling, see Section 12.1.1.4.15.2, Buffer Overrun Error - Receiver.
  • For more information about DATA port Rx error handling, see Section 12.1.1.4.15.4, DATA Port Error - Receiver.
  • For more information about unexpected Rx frame sync error handling, see Section 12.1.1.4.15.5, Unexpected Frame Sync Error.