SPRUIM2H May 2020 – October 2023 AM2431 , AM2432 , AM2434 , AM6411 , AM6412 , AM6421 , AM6422 , AM6441 , AM6442
Figure 12-130 through Figure 12-136 are procedure flow charts for programming the F/S and HS I2C modes.
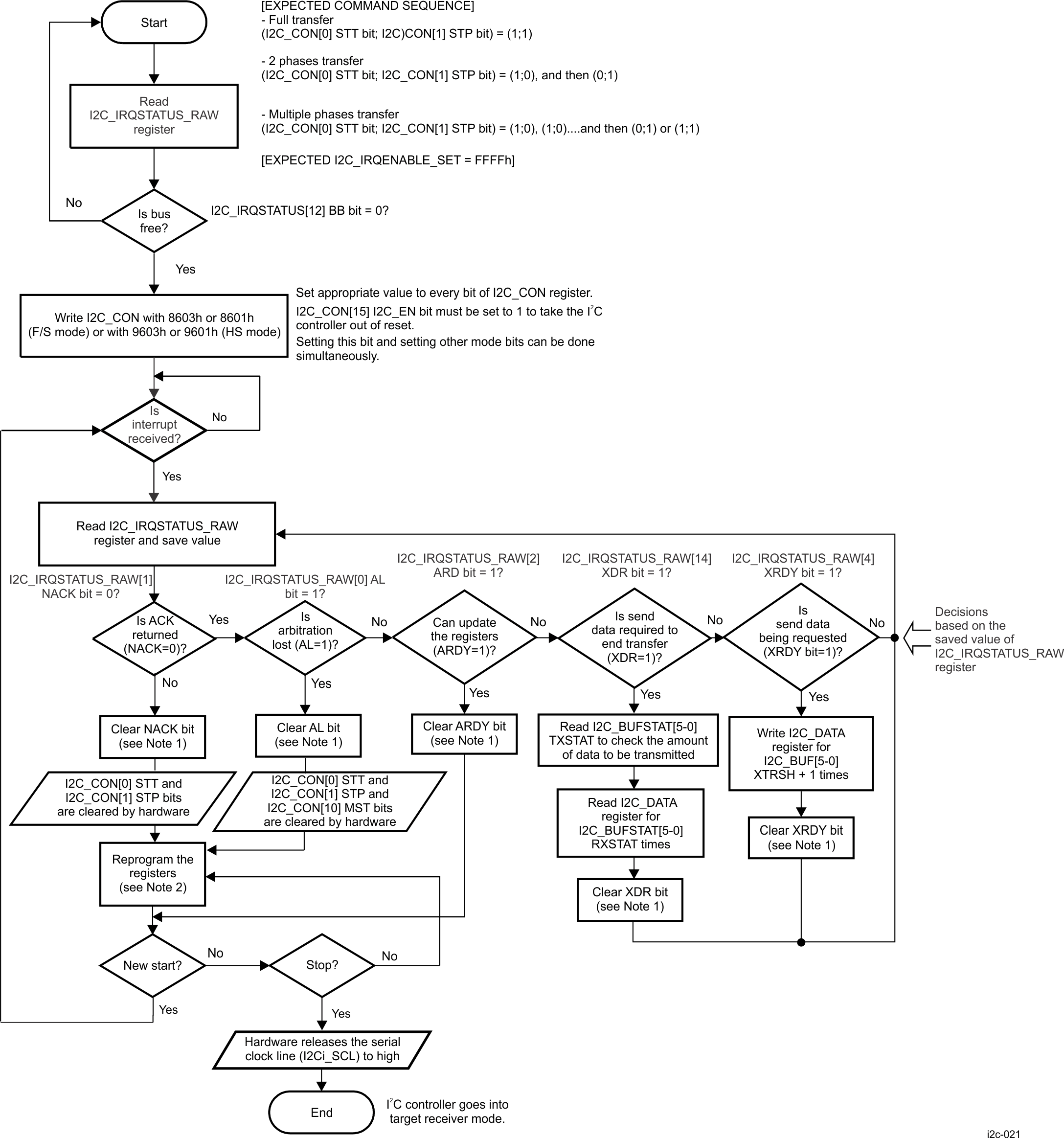
Figure 12-130 I2C Setup Procedure
The FIFO clearing can be made when the module is configured as transmitter, the receiver send a NACK in the middle of the transfer, and there is still data in the FIFO.
In HS mode, the Sr condition and clock frequency switching are automatically generated by the multicontroller I2C.


The FIFO clearing can be made when the module is configured as transmitter, the receiver send a NACK in the middle of the transfer, and there is still data in the FIFO.
In HS mode, the Sr condition and clock frequency switching are automatically generated by the multicontroller I2C.


