SPRUJ52E June 2022 – September 2025 AM69 , AM69A , TDA4AH-Q1 , TDA4AP-Q1 , TDA4APE-Q1 , TDA4VH-Q1 , TDA4VP-Q1 , TDA4VPE-Q1
Figure 6-87 through Figure 12-24 are procedure flow charts for programming the F/S and HS I2C modes.
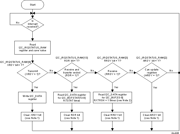
Figure 12-18 I2C Setup Procedure
The FIFO clearing can be made when the module is configured as transmitter, the receiver send a NACK in the middle of the transfer, and there is still data in the FIFO.
In HS mode, the Sr condition and clock frequency switching are automatically generated by the multicontroller I2C.


The FIFO clearing can be made when the module is configured as transmitter, the receiver send a NACK in the middle of the transfer, and there is still data in the FIFO.
In HS mode, the Sr condition and clock frequency switching are automatically generated by the multicontroller I2C.


