ZHCSJ15C November   2018  – March 2025 ADC12DJ3200QML-SP

PRODUCTION DATA  

  1.   1
  2. 特性
  3. 应用
  4. 说明
  5. 引脚配置和功能
  6. 规格
    1. 5.1  绝对最大额定值
    2. 5.2  ESD 等级
    3. 5.3  建议运行条件
    4. 5.4  热性能信息
    5. 5.5  电气特性:直流规格
    6. 5.6  电气特性:功耗
    7. 5.7  电气特性:交流规格(双通道模式)
    8. 5.8  电气特性:交流规格(单通道模式)
    9. 5.9  时序要求
    10. 5.10 开关特性
    11. 5.11 时序图
    12. 5.12 典型特性
  7. 详细说明
    1. 6.1 概述
    2. 6.2 功能方框图
    3. 6.3 特性说明
      1. 6.3.1 模拟输入
        1. 6.3.1.1 模拟输入保护
        2. 6.3.1.2 满量程电压 (VFS) 调整
        3. 6.3.1.3 模拟输入失调电压调整
      2. 6.3.2 ADC 内核
        1. 6.3.2.1 ADC 工作原理
        2. 6.3.2.2 ADC 内核校准
        3. 6.3.2.3 ADC 超范围检测
        4. 6.3.2.4 误码率 (CER)
      3. 6.3.3 时间戳
      4. 6.3.4 时钟
        1. 6.3.4.1 无噪声孔径延迟调节(tAD 调节)
        2. 6.3.4.2 孔径延迟斜坡控制 (TAD_RAMP)
        3. 6.3.4.3 用于多器件同步和确定性延迟的 SYSREF 采集
          1. 6.3.4.3.1 SYSREF 位置检测器和采样位置选择(SYSREF 窗口)
          2. 6.3.4.3.2 自动 SYSREF 校准
      5. 6.3.5 数字下变频器(仅限双通道模式)
        1. 6.3.5.1 数控振荡器和复频混频器
          1. 6.3.5.1.1 NCO 快速跳频 (FFH)
          2. 6.3.5.1.2 NCO 选择
          3. 6.3.5.1.3 基本 NCO 频率设置模式
          4. 6.3.5.1.4 合理 NCO 频率设置模式
          5. 6.3.5.1.5 NCO 相位偏移设置
          6. 6.3.5.1.6 NCO 相位同步
        2. 6.3.5.2 抽取滤波器
        3. 6.3.5.3 输出数据格式
        4. 6.3.5.4 抽取设置
          1. 6.3.5.4.1 抽取因子
          2. 6.3.5.4.2 DDC 增益提升
      6. 6.3.6 JESD204B 接口
        1. 6.3.6.1 传输层
        2. 6.3.6.2 扰频器
        3. 6.3.6.3 链路层
          1. 6.3.6.3.1 代码组同步 (CGS)
          2. 6.3.6.3.2 初始通道对齐序列 (ILAS)
          3. 6.3.6.3.3 8b、10b 编码
          4. 6.3.6.3.4 帧和多帧监控
        4. 6.3.6.4 物理层
          1. 6.3.6.4.1 串行器/解串器预加重功能
        5. 6.3.6.5 JESD204B 启用
        6. 6.3.6.6 多器件同步和确定性延迟
        7. 6.3.6.7 在子类 0 系统中运行
      7. 6.3.7 报警监控
        1. 6.3.7.1 NCO 翻转检测
        2. 6.3.7.2 时钟翻转检测
      8. 6.3.8 温度监测二极管
      9. 6.3.9 模拟基准电压
    4. 6.4 器件功能模式
      1. 6.4.1 双通道模式
      2. 6.4.2 单通道模式(DES 模式)
      3. 6.4.3 JESD204B 模式
        1. 6.4.3.1 JESD204B 输出数据格式
        2. 6.4.3.2 双 DDC 和冗余数据模式
      4. 6.4.4 断电模式
      5. 6.4.5 测试模式
        1. 6.4.5.1 串行器测试模式详细信息
        2. 6.4.5.2 PRBS 测试模式
        3. 6.4.5.3 斜坡测试模式
        4. 6.4.5.4 近程和远程传输测试模式
          1. 6.4.5.4.1 近程传输测试模式
          2. 6.4.5.4.2 远程传输测试模式
        5. 6.4.5.5 D21.5 测试模式
        6. 6.4.5.6 K28.5 测试模式
        7. 6.4.5.7 重复 ILA 测试模式
        8. 6.4.5.8 修改的 RPAT 测试模式
      6. 6.4.6 校准模式和修整
        1. 6.4.6.1 前台校准模式
        2. 6.4.6.2 后台校准模式
        3. 6.4.6.3 低功耗后台校准 (LPBG) 模式
      7. 6.4.7 偏移校准
      8. 6.4.8 修整
      9. 6.4.9 偏移滤波
    5. 6.5 编程
      1. 6.5.1 使用串行接口
        1. 6.5.1.1 SCS
        2. 6.5.1.2 SCLK
        3. 6.5.1.3 SDI
        4. 6.5.1.4 SDO
        5. 6.5.1.5 流模式
    6. 6.6 寄存器映射
      1. 6.6.1 寄存器说明
      2. 6.6.2 SYSREF 校准寄存器(0x2B0 至 0x2BF)
      3. 6.6.3 警报寄存器 (0x2C0至0x2C2)
  8. 应用信息免责声明
    1. 7.1 应用信息
      1. 7.1.1 模拟输入
      2. 7.1.2 模拟输入带宽
      3. 7.1.3 时钟
      4. 7.1.4 辐射环境建议
        1. 7.1.4.1 单粒子闩锁 (SEL)
        2. 7.1.4.2 单粒子功能中断 (SEFI)
        3. 7.1.4.3 单粒子翻转 (SEU)
    2. 7.2 典型应用
      1. 7.2.1 设计要求
      2. 7.2.2 详细设计过程
        1. 7.2.2.1 射频输入信号路径
        2. 7.2.2.2 计算交流耦合电容的值
      3. 7.2.3 应用曲线
    3. 7.3 初始化设置
    4.     电源相关建议
      1. 7.4.1 电源时序
    5. 7.4 布局
      1. 7.4.1 布局指南
      2. 7.4.2 布局示例
  9. 器件和文档支持
    1. 8.1 器件支持
      1. 8.1.1 开发支持
    2. 8.2 文档支持
      1. 8.2.1 相关文档
    3. 8.3 第三方产品免责声明
    4. 8.4 接收文档更新通知
    5. 8.5 支持资源
    6. 8.6 商标
    7. 8.7 静电放电警告
    8. 8.8 术语表
  10. 修订历史记录
  11. 10机械、封装和可订购信息

封装选项

请参考 PDF 数据表获取器件具体的封装图。

机械数据 (封装 | 引脚)
  • NWE|196
散热焊盘机械数据 (封装 | 引脚)
订购信息

摘要

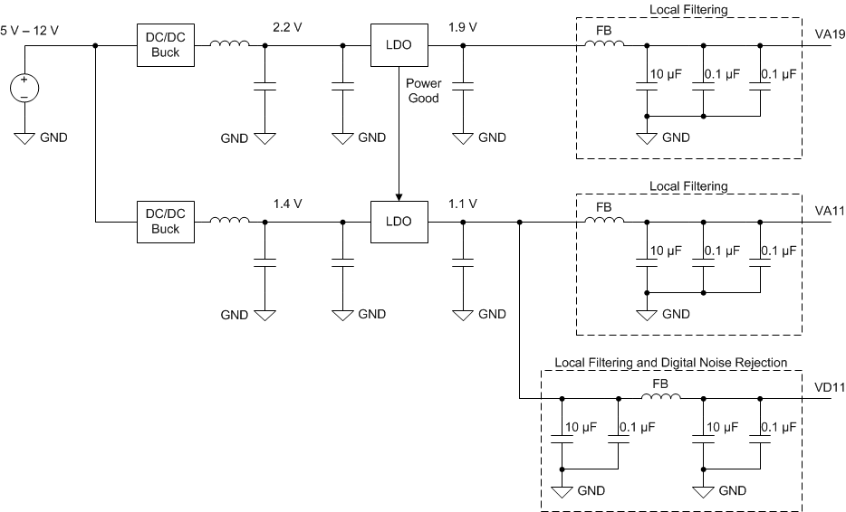
该器件需要两个不同的电源电压。VA19 电源总线需要 1.9V 直流电,VA11 和 VD11 电源总线需要 1.1V 直流电。电源电压必须具有低噪声,并提供所需的电流以实现额定器件性能。

推荐的电源架构包括以下两种:

  1. 使用高效直流/直流开关转换器从系统电压降压,然后使用低压降线性稳压器 (LDO) 进行第二级低噪声调节。如果放置在 ADC 本地,LDO 可降低开关噪声,减少无源滤波要求并提高电压精度。
  2. 使用高效直流/直流开关转换器直接将系统电压降至最终的 ADC 电源电压。该方法可提供出色的效率,但必须注意确保尽可能降低开关噪声,以防止 ADC 性能下降。为了获得最佳性能,需要额外的无源滤波,任何串联元件都可能会降低 ADC 的实际电压。

TI WEBENCH® Power Designer 可用于选择和设计所需的各个电源元件:请参阅 WEBENCH® Power Designer

第一级推荐的直流/直流开关稳压器是 TPS50601A-SP,但也可以使用其他类似器件。推荐用于第二级的 LDO 包括 TPS7H1101A-SPTPS7A4501-SP 和其他类似器件。

对于仅开关的方法,纹波滤波器经设计必须能对直流/直流转换器的开关频率和谐波进行充分的滤波。WEBENCH® 报告用于设计电源时的开关频率。每种应用对电源电压噪声的容忍度不同,因此没有严格的纹波要求。图 7-6图 7-7 展示了这两种方法。

ADC12DJ3200QML-SP LDO 线性稳压器示例图 7-6 LDO 线性稳压器示例
ADC12DJ3200QML-SP 直流/直流开关稳压器示例图 7-7 直流/直流开关稳压器示例