ZHCU768 May   2021

 

  1.   说明
  2.   资源
  3.   特性
  4.   应用
  5.   5
  6. 1系统说明
  7. 2系统概览
    1. 2.1 方框图
    2. 2.2 主要产品
      1. 2.2.1 SimpleLink MCU
        1. 2.2.1.1 CC3235MODS
        2. 2.2.1.2 CC1352R LaunchPad
          1. 2.2.1.2.1 CC1352R
      2. 2.2.2 电源
        1. 2.2.2.1 TPS63802
        2. 2.2.2.2 TPS63900
        3. 2.2.2.3 TPS62825
        4. 2.2.2.4 TPS7A03
        5. 2.2.2.5 TPS7A20
        6. 2.2.2.6 TPS62840
        7. 2.2.2.7 TPS22919
        8. 2.2.2.8 LM66100
      3. 2.2.3 外设
        1. 2.2.3.1 OPT3004
        2. 2.2.3.2 DRV8837C
        3. 2.2.3.3 TPA2011
        4. 2.2.3.4 TLV61048
      4. 2.2.4 OmniVision 视频编码器 OA7000
      5. 2.2.5 OmniVision 图像传感器 SP2329
      6. 2.2.6 YTOT 镜头模块
    3. 2.3 设计注意事项
      1. 2.3.1  输入电源:电池和 USB
      2. 2.3.2  电源要求
      3. 2.3.3  摄像头唤醒和昼/夜传感
        1. 2.3.3.1 基于 PIR 和 MSP430 的低成本、高性能运动检测设计
      4. 2.3.4  电池电量监测
      5. 2.3.5  红外 LED 照明
      6. 2.3.6  红外截止滤光片
      7. 2.3.7  音频
      8. 2.3.8  系统运行
      9. 2.3.9  Wi-Fi 和主机子系统
      10. 2.3.10 固件控制
        1. 2.3.10.1 应用流程
  8. 3硬件、软件、测试要求和测试结果
    1. 3.1 硬件
    2. 3.2 软件
    3. 3.3 设置
      1. 3.3.1 通过 Wi-Fi 传输视频的配置步骤
      2. 3.3.2 (可选)通过 USB 为 OA7000 刷写最新固件或流式传输视频
      3. 3.3.3 视频流式传输
      4. 3.3.4 摄像头模块的 LPSTK-CC1352R 配置设置
    4. 3.4 测试结果
      1. 3.4.1 电源轨和电流消耗
      2. 3.4.2 电池寿命计算
      3. 3.4.3 视频流式传输
      4. 3.4.4 红外 LED 驱动
  9. 4设计和文档支持
    1. 4.1 设计文件
      1. 4.1.1 原理图
      2. 4.1.2 物料清单
    2. 4.2 软件
    3. 4.3 支持资源
    4. 4.4 参考文献
    5. 4.5 商标
  10. 5关于作者

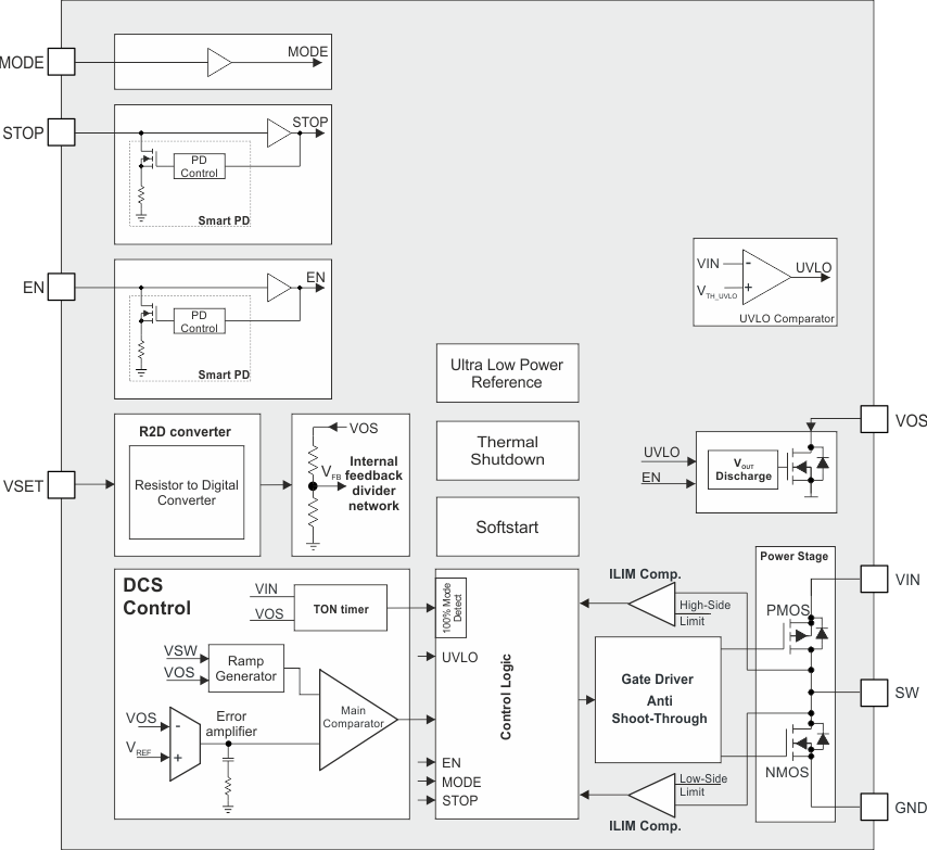
TPS62840

TPS62840 是一款同步降压转换器,具有超低的静态电流。凭借 TI 的 DCS-Control™ 拓扑,该器件进一步扩大高效工作区域,使得 PSM 工作期间的负载电流达到微安级别。根据输出电压,该器件会在输入和输出上消耗静态电流,从而将总体输入电流消耗减少至 60nA(典型值)。DCS-Control 是一种高级调节拓扑,兼具磁滞和电压模式控制的优势。DCS Control 的特性是具有出色的交流负载调节和瞬态响应、低输出纹波电压,以及 PFM 和 PWM 模式之间的无缝过渡。其中包含的交流环路可感应输出电压(VOS 引脚),并将该信息直接馈入快速比较器级。该器件的标称开关频率为 1.8MHz。额外的电压反馈环路用于实现精确的直流负载稳压。内部补偿稳压网络使用小型外部元器件和低 ESR 电容器实现快速而稳定运行。在 PSM 中,开关频率随着负载电流呈线性变化。DCS-Control 支持这两种操作模式,因此可以从 PWM 无缝转换到 PFM,同时尽可能降低输出电压纹波。

TPS62840 提供出色的直流电压调节和负载瞬态调节,并具有低输出电压纹波,能最大限度地减少对射频电路的干扰。因此,TPS62840 能够替代 LDO 来为图像传感器的模拟电源轨供电。

GUID-71D34F64-ED0A-4C86-990E-31EE061099DE-low.gif图 2-11 TPS62840 功能方框图