ZHCAB75A March   2020  – February 2022 ISO5852S , ISO5852S-EP , ISO5852S-Q1 , LM2005 , LM2101 , LM2103 , LM2104 , LM2105 , LM25101 , LM27222 , LM2724A , LM5100A , LM5100B , LM5100C , LM5101 , LM5101A , LM5101B , LM5101C , LM5102 , LM5104 , LM5105 , LM5106 , LM5107 , LM5108 , LM5109 , LM5109A , LM5109B , LM5109B-Q1 , LM5113-Q1 , LMG1205 , LMG1210 , SM72295 , SM74104 , TPS28225 , TPS28225-Q1 , TPS28226 , TPS2832 , TPS2836 , TPS2837 , UC2950 , UCC27200 , UCC27200-Q1 , UCC27200A , UCC27201 , UCC27201A , UCC27201A-DIE , UCC27201A-Q1 , UCC27211 , UCC27211A , UCC27211A-Q1 , UCC27212 , UCC27212A-Q1 , UCC27222 , UCC27282 , UCC27282-Q1 , UCC27284 , UCC27284-Q1 , UCC27288 , UCC27289 , UCC27301A , UCC27301A-Q1 , UCC27311A , UCC27311A-Q1 , UCC27710 , UCC27712 , UCC27712-Q1 , UCC27714 , UCC27734 , UCC27734-Q1 , UCC27735 , UCC27735-Q1 , UCC27834 , UCC27834-Q1 , UCC27884 , UCC27884-Q1

 

  1.   商标
  2. 1引言
  3. 2使用 BJT 图腾柱级进行电流升压
  4. 3使用饱和 MOSFET 图腾柱级进行电流升压
  5. 4实现详情
  6. 5执行效果的结果
  7. 6两种方法的比较
  8. 7结论
  9. 8参考文献
  10. 9修订历史记录

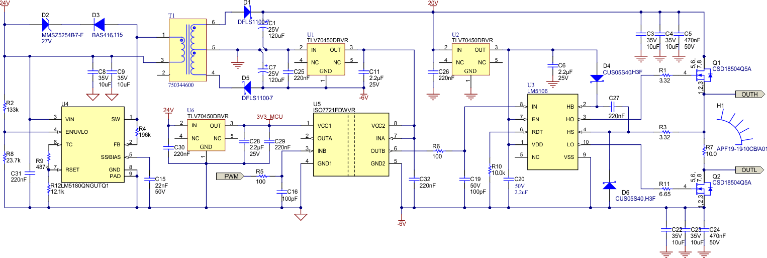
使用饱和 MOSFET 图腾柱级进行电流升压

驱动电流升压的替代方案如图 3-1 所示。两个 N 沟道 MOSFET 用作电流升压器件。由于它们作为饱和开关工作,驱动电流仅受导通时的电阻的限制,因此可以实现高得多的电流电平。

GUID-314B358D-702D-42A4-B698-F2465CCB0C41-low.gif图 3-1 使用 LM5106 和 MOSFET 的高电流栅极驱动器

在该电路中,信号隔离由数字隔离器 (ISO7721) 提供。为了驱动 MOSFET 驱动器,使用了低电压半桥驱动器 IC (LM5106)。电源与前一个电路相同。然而,另外需要几个 LDO 为数字隔离器的次级侧和半桥驱动器供电。数字隔离器的次级侧指的是 –6V 负极驱动电源。因此,为了给这一侧供电,需要一个与此电平相对应的 5V 电源。该电源由连接到次级回路的 5V LDO 提供。对于驱动器 MOSFET(和半桥驱动器)的栅极驱动电压,需要约 10V 的电压(指负极驱动电源)。该电压由另一个 5V LDO(被称为次级回路)生成。这将提供总计 11V(LDO 提供 5V,负极驱动电源提供 6V)的负极驱动电源。

对于半桥驱动器,通常需要两个 PWM – 上部 MOSFET 的主 PWM 和下部 MOSFET 的辅助 PWM。然而,LM5106 半桥驱动器可以在内部生成互补信号,死区时间由编程电阻器确定。这样就不再需要 MCU 生成互补信号。然而,半桥驱动器将需要一个电平转换的驱动电压来处理上部 MOSFET。在该电路中,该电压由自举电路提供,而自举电路由 D4、C27 和 R3 组成,前提是下部 MOSFET 有足够的导通时间进行充电。根据该电路中使用的元件值,典型充电时间低于 1µs。这意味着,对于关断时间小于 1µs 的 PWM 输入,自举电容器可能无法充电至完整电源电压。此外,对于低 PWM 频率(低于数百赫兹),自举电容器将无法在整个周期内保持电荷。如果预计会出现此类情况,建议使用额外的隔离电源为高侧供电 – 这可以通过在使用的反激式电源上另行增加一个绕组来轻松实现。这样甚至可以实现 100% 占空比运行。

上部 MOSFET 根据 PWM 输入进行切换,而下部 MOSFET 根据 PWM 输入的互补性进行切换,从而产生与输入 PWM 极性相同的输出驱动。驱动电流可高达 100A,因此正极和负极驱动电源轨需要充分去耦。如果需要,可以在外部添加额外的电容器。大多数功率器件不需要这种高峰值电流驱动能力,但通过利用这种功率级的 FET,在峰值电流为 20A 或更高的情况下进行驱动时,可以大大降低散热。可以通过使用外部栅极电阻器来限制峰值电流,因为峰值电流过高会导致栅极出现不必要的振铃,并导致电源开关的压摆率失控。