SLUUCP8A June   2024  – April 2025 BQ41Z50

 

  1.   1
  2.   Read This First
    1.     About This Manual
    2.     Notational Conventions
    3.     Trademarks
  3. Introduction
  4. Protections
    1. 2.1  Introduction
    2. 2.2  Cell Undervoltage Protection
    3. 2.3  Cell Undervoltage Compensated Protection
    4. 2.4  Cell Overvoltage Protection
    5. 2.5  Overcurrent in Charge Protection
    6. 2.6  Overcurrent in Discharge Protection
    7. 2.7  Hardware-Based Protection
      1. 2.7.1 Overload in Discharge Protection
      2. 2.7.2 Short Circuit in Charge Protection
      3. 2.7.3 Short Circuit in Discharge Protection
    8. 2.8  Temperature Protections
    9. 2.9  Overtemperature in Charge Protection
    10. 2.10 Overtemperature in Discharge Protection
    11. 2.11 Delta Cell Overtemperature Protection
    12. 2.12 Overtemperature FET Protection
    13. 2.13 Undertemperature in Charge Protection
    14. 2.14 Undertemperature in Discharge Protection
    15. 2.15 SBS Host Watchdog Protection
    16. 2.16 Precharge Timeout Protection
    17. 2.17 Fast Charge Timeout Protection
    18. 2.18 Overcharge Protection
    19. 2.19 OverCharging Voltage Protection
    20. 2.20 OverCharging Current Protection
    21. 2.21 OverPrecharging Current Protection
  5. Permanent Fail
    1. 3.1  Introduction
      1. 3.1.1 Black Box Recorder
      2. 3.1.2 GPIO Control During Permanent Failure
    2. 3.2  Safety Cell Undervoltage Permanent Fail
      1. 3.2.1 SUV Check Option
    3. 3.3  Safety Cell Overvoltage Permanent Fail
    4. 3.4  Safety Overcurrent in Charge Permanent Fail
    5. 3.5  Safety Overcurrent in Discharge Permanent Fail
    6. 3.6  Safety Overtemperature Cell Permanent Fail
    7. 3.7  Safety Overtemperature FET Permanent Fail
    8. 3.8  QMax Imbalance Permanent Fail
    9. 3.9  Cell Balancing Permanent Fail
    10. 3.10 Impedance Permanent Fail
    11. 3.11 Capacity Degradation Permanent Fail
    12. 3.12 Voltage Imbalance At Rest Permanent Fail
    13. 3.13 Voltage Imbalance Active Permanent Fail
    14. 3.14 Charge FET Permanent Fail
    15. 3.15 Discharge FET Permanent Fail
    16. 3.16 Chemical Fuse Permanent Fail
    17. 3.17 AFE Register Permanent Fail
    18. 3.18 AFE Communication Permanent Fail
    19. 3.19 NTC Permanent Fail
    20. 3.20 Second Level Protection Permanent Fail
    21. 3.21 Data Flash (DF) Permanent Fail
    22. 3.22 Open Thermistor Permanent Fail (TS1, TS2, TS3, TS4)
    23. 3.23 Cell Overvoltage Latch Permanent Failure
    24. 3.24 Manual Permanent Failure
  6. Advanced Charge Algorithm
    1. 4.1  Introduction
    2. 4.2  Charge Temperature Ranges
    3. 4.3  Voltage Range
      1. 4.3.1 RelativeStateofCharge() Range
      2. 4.3.2 Voltage or RelativeStateofCharge() Range
    4. 4.4  Charging Current
    5. 4.5  Charging Voltage
    6. 4.6  Valid Charge Termination
    7. 4.7  Charge and Discharge Termination Flags
    8. 4.8  Terminate Charge and Discharge Alarms
    9. 4.9  Precharge
    10. 4.10 Maintenance Charge
    11. 4.11 Charge Control SMBus Broadcasts
    12. 4.12 Charge Disabled
    13. 4.13 Charge Inhibit
    14. 4.14 Charge Suspend
    15. 4.15 ChargingVoltage() Rate of Change
    16. 4.16 ChargingCurrent() Rate of Change
    17. 4.17 Charging Loss Compensation
    18. 4.18 Cycle Count/SOH Based Degradation of Charging Voltage and Current
      1. 4.18.1 Degradation Modes
        1. 4.18.1.1 Cycle Count Based Degradation
        2. 4.18.1.2 SOH Based Degradation
        3. 4.18.1.3 Runtime Based Degradation
      2. 4.18.2 Degradation Process
        1. 4.18.2.1 Charging Voltage Degradation Process
        2. 4.18.2.2 Charging Current Degradation Process
    19. 4.19 Elevated Charge Degradation
    20. 4.20 Elevated Voltage Extended Charge Degradation
    21. 4.21 Charge Voltage Compensation for System Impedance
    22. 4.22 Cell Swelling Control (via Charging Voltage Degradation)
  7. Power Modes
    1. 5.1 Introduction
    2. 5.2 NORMAL Mode
      1. 5.2.1 BATTERY PACK REMOVED Mode/System Present Detection
        1. 5.2.1.1 System Present
        2. 5.2.1.2 Battery Pack Removed
    3. 5.3 SLEEP Mode
      1. 5.3.1 Device Sleep
      2. 5.3.2 IN SYSTEM SLEEP Mode
      3. 5.3.3 ManufacturerAccess() MAC Sleep
      4. 5.3.4 Current Wake Function
    4. 5.4 SHUTDOWN Mode
      1. 5.4.1 VOLTAGE BASED SHUTDOWN
      2. 5.4.2 ManufacturerAccess() MAC Shutdown
      3. 5.4.3 Time-Based Shutdown
      4. 5.4.4 Low RSOC Time-Based Shutdown
      5. 5.4.5 Power Save Shutdown
      6. 5.4.6 IO Based Shutdown
    5. 5.5 Option to Manage Unintended Wakeup from Shutdown
    6. 5.6 Emergency FET Shutdown (EMSHUT)
      1. 5.6.1 Enter Emergency FET Shutdown Through SHUTDN
      2. 5.6.2 Enter Emergency FET Shutdown Through MFC
      3. 5.6.3 Exit Emergency FET Shutdown
    7. 5.7 STORAGE Mode
    8. 5.8 System Disconnect
  8. Gauging
    1. 6.1  Introduction
    2. 6.2  Impedance Track Configuration
    3. 6.3  Gas Gauge Modes
    4. 6.4  QMax and Ra
      1. 6.4.1 QMax Initial Values
      2. 6.4.2 QMax Update Conditions
      3. 6.4.3 OCV Prediction
      4. 6.4.4 Fast Qmax Update Conditions
      5. 6.4.5 QMax and Fast Qmax Update Boundary Check
      6. 6.4.6 Ra Table Initial Values
      7. 6.4.7 Ra Table Update Conditions
      8. 6.4.8 Application of Resistance Scaling
    5. 6.5  FullChargeCapacity(FCC), RemainingCapacity(RemCap), and RelativeStateOfCharge(RSOC)
    6. 6.6  Impedance Track Configuration Options
    7. 6.7  State of Health (SOH)
    8. 6.8  TURBO Mode 3.0
    9. 6.9  Battery Trip Point (BTP)
    10. 6.10 Cell Interconnect IR Compensation
    11. 6.11 RSOC Rounding Option
    12. 6.12 RSOC 1% Hold
    13. 6.13 Accumulated Charge Measurement
  9. Cell Balancing
    1. 7.1 Introduction
    2. 7.2 Cell Balancing Setup
    3. 7.3 Balancing Multiple Cells
    4. 7.4 Cell Balancing Operation
    5. 7.5 Voltage based Cell Balancing
  10. LED Display
    1. 8.1 Introduction
    2. 8.2 LED Display of State-of-Charge / PERMANENT FAILURE / State-of-Health
    3. 8.3 LED Display on Exit of a Reset
    4. 8.4 LED Display Control Through AlternateManufacturerAccess()
  11. IATA Support
    1. 9.1 Initiating IATA Shutdown (Before Shipping)
    2. 9.2 After Wakeup (Charging Is Connected for a Short Period to Wake)
  12. 10 TMP468 Temperature Sensor Support
    1. 10.1 Description
    2. 10.2 Physical Interface
    3. 10.3 Configuration of TMP468
    4. 10.4 TMP468 Communication Validation
    5. 10.5 TMP468 Temperature Data Access
    6. 10.6 TMP468 Temperature Data Use by the Device
    7. 10.7 TMP468 Pass Through Access Commands
    8. 10.8 TMP468 Power Management in BQ41Z50 Power Modes
  13. 11General Purpose Input Output (GPIO) Capability
    1. 11.1 Description
  14. 12Lifetime Data Collection
    1. 12.1 Description
    2. 12.2 Reset
  15. 13Device Security
    1. 13.1 Introduction
    2. 13.2 SHA-1 Description
    3. 13.3 HMAC Description
    4. 13.4 SHA-1 Authentication
    5. 13.5 ECC Description
    6. 13.6 Security Modes
      1. 13.6.1 FULL ACCESS or UNSEALED to SEALED
      2. 13.6.2 SEALED to UNSEALED
      3. 13.6.3 UNSEALED to FULL ACCESS
      4. 13.6.4 DF Read Only Access in SEALED
  16. 14Manufacture Production
    1. 14.1 Manufacture Testing
    2. 14.2 Calibration
      1. 14.2.1 Calibration Data Flash
        1. 14.2.1.1  Voltage
        2. 14.2.1.2  Current
        3. 14.2.1.3  Current Offset
          1. 14.2.1.3.1 CC Offset
          2. 14.2.1.3.2 Coulomb Counter Offset Samples
          3. 14.2.1.3.3 Board Offset
        4. 14.2.1.4  CC Auto Config
        5. 14.2.1.5  CC Auto Offset
        6. 14.2.1.6  Temperature
          1. 14.2.1.6.1 Internal Temp Offset
          2. 14.2.1.6.2 External 1 Temp Offset
          3. 14.2.1.6.3 External 2 Temp Offset
          4. 14.2.1.6.4 External 3 Temp Offset
          5. 14.2.1.6.5 External 4 Temp Offset
        7. 14.2.1.7  Internal Temp Model
          1. 14.2.1.7.1 Int Gain
          2. 14.2.1.7.2 Int Base Offset
          3. 14.2.1.7.3 Int Minimum AD
          4. 14.2.1.7.4 Int Maximum Temp
        8. 14.2.1.8  External Thermistor Cell Temp Model
          1. 14.2.1.8.1  Coefficient a1
          2. 14.2.1.8.2  Coefficient a2
          3. 14.2.1.8.3  Coefficient a3
          4. 14.2.1.8.4  Coefficient a4
          5. 14.2.1.8.5  Coefficient a5
          6. 14.2.1.8.6  Coefficient b1
          7. 14.2.1.8.7  Coefficient b2
          8. 14.2.1.8.8  Coefficient b3
          9. 14.2.1.8.9  Coefficient b4
          10. 14.2.1.8.10 Rc0
          11. 14.2.1.8.11 Adc0
          12. 14.2.1.8.12 Rpad
          13. 14.2.1.8.13 Rint
        9. 14.2.1.9  FET Temp Model Using an External Thermistor
          1. 14.2.1.9.1  Coefficient a1
          2. 14.2.1.9.2  Coefficient a2
          3. 14.2.1.9.3  Coefficient a3
          4. 14.2.1.9.4  Coefficient a4
          5. 14.2.1.9.5  Coefficient a5
          6. 14.2.1.9.6  Coefficient b1
          7. 14.2.1.9.7  Coefficient b2
          8. 14.2.1.9.8  Coefficient b3
          9. 14.2.1.9.9  Coefficient b4
          10. 14.2.1.9.10 Rc0
          11. 14.2.1.9.11 Adc0
          12. 14.2.1.9.12 Rpad
          13. 14.2.1.9.13 Rint
        10. 14.2.1.10 Current Deadband
          1. 14.2.1.10.1 Deadband
          2. 14.2.1.10.2 Coulomb Counter Deadband
  17. 15Device SMBus Address
  18. 16SBS Commands
    1. 16.1  0x00 ManufacturerAccess() and 0x44 ManufacturerBlockAccess()
      1. 16.1.1   ManufacturerAccess() 0x0000
      2. 16.1.2   ManufacturerAccess() 0x0001 Device Type
      3. 16.1.3   ManufacturerAccess() 0x0002 Firmware Version
      4. 16.1.4   ManufacturerAccess() 0x0003 Hardware Version
      5. 16.1.5   ManufacturerAccess() 0x0004 Instruction Flash Signature
      6. 16.1.6   ManufacturerAccess() 0x0005 Static DF Signature
      7. 16.1.7   ManufacturerAccess() 0x0006 Chemical ID
      8. 16.1.8   ManufacturerAccess() 0x0008 Static Chem DF Signature
      9. 16.1.9   ManufacturerAccess() 0x0009 All DF Signature
      10. 16.1.10  ManufacturerAccess() 0x000A STORAGE Mode
      11. 16.1.11  ManufacturerAccess() 0x0010 SHUTDOWN Mode
      12. 16.1.12  ManufacturerAccess() 0x0011 SLEEP Mode
      13. 16.1.13  ManufacturerAccess() 0x001D Fuse Toggle
      14. 16.1.14  ManufacturerAccess() 0x001E PCHG FET Toggle
      15. 16.1.15  ManufacturerAccess() 0x001F CHG FET Toggle
      16. 16.1.16  ManufacturerAccess() 0x0020 DSG FET Toggle
      17. 16.1.17  ManufacturerAccess() 0x0021 Gauging
      18. 16.1.18  ManufacturerAccess() 0x0022 FET Control
      19. 16.1.19  ManufacturerAccess() 0x0023 Lifetime Data Collection
      20. 16.1.20  ManufacturerAccess() 0x0024 Permanent Failure
      21. 16.1.21  ManufacturerAccess() 0x0025 Black Box Recorder
      22. 16.1.22  ManufacturerAccess() 0x0026 Fuse
      23. 16.1.23  ManufacturerAccess() 0x0027 LED DISPLAY Enable
      24. 16.1.24  ManufacturerAccess() 0x0028 Lifetime Data Reset
      25. 16.1.25  ManufacturerAccess() 0x0029 Permanent Fail Data Reset
      26. 16.1.26  ManufacturerAccess() 0x002A Black Box Recorder Reset
      27. 16.1.27  ManufacturerAccess() 0x002B LED Toggle
      28. 16.1.28  ManufacturerAccess() 0x002C LED Display Press
      29. 16.1.29  ManufacturerAccess() 0x002D CALIBRATION Mode
      30. 16.1.30  ManufacturerAccess() 0x002E Lifetime Data Flush
      31. 16.1.31  ManufacturerAccess() 0x002F Lifetime Data SPEED UP Mode
      32. 16.1.32  ManufacturerAccess() 0x0030 Seal Device
      33. 16.1.33  ManufacturerAccess() 0x0035 Security Keys
      34. 16.1.34  ManufacturerAccess() 0x0037 Authentication Key
      35. 16.1.35  ManufacturerAccess() 0x0041 Device Reset
      36. 16.1.36  ManufacturerAccess() 0x0050 SafetyAlert
      37. 16.1.37  ManufacturerAccess() 0x0051 SafetyStatus
      38. 16.1.38  ManufacturerAccess() 0x0052 PFAlert
      39. 16.1.39  ManufacturerAccess() 0x0053 PFStatus
      40. 16.1.40  ManufacturerAccess() 0x0054 OperationStatus
      41. 16.1.41  ManufacturerAccess() 0x0055 ChargingStatus
      42. 16.1.42  ManufacturerAccess() 0x0056 GaugingStatus
      43. 16.1.43  ManufacturerAccess() 0x0057 ManufacturingStatus
      44. 16.1.44  ManufacturerAccess() 0x0058 AFE Register
      45. 16.1.45  ManufacturerAccess() 0x005A No Load Rem Cap
      46. 16.1.46  ManufacturerAccess() 0x005C VCT Voltage
      47. 16.1.47  ManufacturerAccess() 0x005E ChargingStatusExt
      48. 16.1.48  ManufacturerAccess() 0x0060 Lifetime Data Block 1
      49. 16.1.49  ManufacturerAccess() 0x0061 Lifetime Data Block 2
      50. 16.1.50  ManufacturerAccess() 0x0062 Lifetime Data Block 3
      51. 16.1.51  ManufacturerAccess() 0x0063 Lifetime Data Block 4
      52. 16.1.52  ManufacturerAccess() 0x0064 Lifetime Data Block 5
      53. 16.1.53  ManufacturerAccess() 0x0065 Lifetime Data Block 6
      54. 16.1.54  ManufacturerAccess() 0x0066 Lifetime Data Block 7
      55. 16.1.55  ManufacturerAccess() 0x0067 Lifetime Data Block 8
      56. 16.1.56  ManufacturerAccess() 0x0068 Lifetime Data Block 9
      57. 16.1.57  ManufacturerAccess() 0x0069 Lifetime Data Block 10
      58. 16.1.58  ManufacturerAccess() 0x006A Lifetime Data Block 11
      59. 16.1.59  ManufacturerAccess() 0x006B Lifetime Data Block 12
      60. 16.1.60  ManufacturerAccess() 0x006C Lifetime Data Block 13
      61. 16.1.61  ManufacturerAccess() 0x006D Lifetime Data Block 14
      62. 16.1.62  ManufacturerAccess() 0x006E Lifetime Data Block 15
      63. 16.1.63  ManufacturerAccess() 0x006F Power Events
      64. 16.1.64  ManufacturerAccess() 0x0070 ManufacturerInfo
      65. 16.1.65  ManufacturerAccess() 0x0071 DAStatus1
      66. 16.1.66  ManufacturerAccess() 0x0072 DAStatus2
      67. 16.1.67  ManufacturerAccess() 0x0073 GaugeStatus1
      68. 16.1.68  ManufacturerAccess() 0x0074 GaugeStatus2
      69. 16.1.69  ManufacturerAccess() 0x0075 GaugeStatus3
      70. 16.1.70  ManufacturerAccess() 0x0076 CBStatus
      71. 16.1.71  ManufacturerAccess() 0x0077 StateofHealth
      72. 16.1.72  ManufacturerAccess() 0x0078 FilterCapacity
      73. 16.1.73  ManufacturerAccess() 0x0079 RSOCWrite
      74. 16.1.74  ManufacturerAccess() 0x007A ManufacturerInfoB
      75. 16.1.75  ManufacturerAccess() 0x007B ManufacturerInfoC
      76. 16.1.76  ManufacturerAccess() 0x007E Lifetime Data Block 16
      77. 16.1.77  ManufacturerAccess() 0x0081 TMPRead1
      78. 16.1.78  ManufacturerAccess() 0x0082 TMPRead2
      79. 16.1.79  ManufacturerAccess() 0x0083 TMPRead3
      80. 16.1.80  ManufacturerAccess() 0x0084 TMPRead4
      81. 16.1.81  ManufacturerAccess() 0x0085 TMPRead5
      82. 16.1.82  ManufacturerAccess() 0x0086 TMPRead6
      83. 16.1.83  ManufacturerAccess() 0x0087 TMPRead7
      84. 16.1.84  ManufacturerAccess() 0x008A TMP Load Config
      85. 16.1.85  ManufacturerAccess() 0x008B TMP Write Register
      86. 16.1.86  ManufacturerAccess() 0x0098 AccumulationChargeEnable
      87. 16.1.87  ManufacturerAccess() 0x0099 AccumulationDischargeEnable
      88. 16.1.88  ManufacturerAccess() 0x009A AccumulationReset
      89. 16.1.89  ManufacturerAccess() 0x009B AccumulationStop
      90. 16.1.90  ManufacturerAccess() 0x009C AccumulationStart
      91. 16.1.91  ManufacturerAccess() 0x009D AccumulationChargeThreshold
      92. 16.1.92  ManufacturerAccess() 0x009E AccumulationDischargeThreshold
      93. 16.1.93  ManufacturerAccess() 0x009F AccumulatedChargeTime
      94. 16.1.94  ManufacturerAccess() 0x00B0 ChargingVoltageOverride
      95. 16.1.95  ManufacturerAccess() 0x00B2 ChargingCurrentOverride
      96. 16.1.96  ManufacturerAccess() 0x00B4 RTC Access
      97. 16.1.97  ManufacturerAccess() 0x00F0 IATAShutdown
      98. 16.1.98  ManufacturerAccess() 0x00F1 IATARm
      99. 16.1.99  ManufacturerAccess() 0x00F2 IATAFcc
      100. 16.1.100 ManufacturerAccess() 0x0F00 ROM Mode
      101. 16.1.101 ManufacturerAccess() 0x3008 WriteTemp
      102. 16.1.102 ManufacturerAccess() 0x4000–0x5FFF DataFlashAccess
      103. 16.1.103 ManufacturerAccess() 0xF080 and 0xF081 Output CCADCCal Control
      104. 16.1.104 ManufacturerAccess() 0xF082 OutputShortedCCADCCal
    2. 16.2  0x01 RemainingCapacityAlarm()
    3. 16.3  0x02 RemainingTimeAlarm()
    4. 16.4  0x03 BatteryMode()
    5. 16.5  0x04 AtRate()
    6. 16.6  0x05 AtRateTimeToFull()
    7. 16.7  0x06 AtRateTimeToEmpty()
    8. 16.8  0x07 AtRateOK()
    9. 16.9  0x08 Temperature()
    10. 16.10 0x09 Voltage()
    11. 16.11 0x0A Current()
    12. 16.12 0x0B AverageCurrent()
    13. 16.13 0x0C MaxError()
    14. 16.14 0x0D RelativeStateOfCharge()
    15. 16.15 0x0E AbsoluteStateOfCharge()
    16. 16.16 0x0F RemainingCapacity()
    17. 16.17 0x10 FullChargeCapacity()
    18. 16.18 0x11 RunTimeToEmpty()
    19. 16.19 0x12 AverageTimeToEmpty()
    20. 16.20 0x13 AverageTimeToFull()
    21. 16.21 0x14 ChargingCurrent()
    22. 16.22 0x15 ChargingVoltage()
    23. 16.23 0x16 BatteryStatus()
    24. 16.24 0x17 CycleCount()
    25. 16.25 0x18 DesignCapacity()
    26. 16.26 0x19 DesignVoltage()
    27. 16.27 0x1A SpecificationInfo()
    28. 16.28 0x1B ManufacturerDate()
    29. 16.29 0x1C SerialNumber()
    30. 16.30 0x20 ManufacturerName()
    31. 16.31 0x21 DeviceName()
    32. 16.32 0x22 DeviceChemistry()
    33. 16.33 0x23 ManufacturerData()
    34. 16.34 0x2F Authenticate()
    35. 16.35 0x3C CellVoltage4()
    36. 16.36 0x3D CellVoltage3()
    37. 16.37 0x3E CellVoltage2()
    38. 16.38 0x3F CellVoltage1()
    39. 16.39 0x48 GPIORead()
    40. 16.40 0x49 GPIOWrite()
    41. 16.41 0x4A BTPDischargeSet()
    42. 16.42 0x4B BTPChargeSet()
    43. 16.43 0x4F StateofHealth()
    44. 16.44 0x50 SafetyAlert()
    45. 16.45 0x51 SafetyStatus()
    46. 16.46 0x52 PFAlert()
    47. 16.47 0x53 PFStatus()
    48. 16.48 0x54 OperationStatus()
    49. 16.49 0x55 ChargingStatus()
    50. 16.50 0x56 GaugingStatus()
    51. 16.51 0x57 ManufacturingStatus()
    52. 16.52 0x58 AFERegister()
    53. 16.53 0x59 MaxTurboPwr()
    54. 16.54 0x5A SusTurboPwr()
    55. 16.55 0x5B TurboPackR()
    56. 16.56 0x5C TurboSysR()
    57. 16.57 0x5D TurboEdv()
    58. 16.58 0x5E MaxTurboCurr()
    59. 16.59 0x5F SusTurboCurr()
    60. 16.60 0x60 LifetimeDataBlock1()
    61. 16.61 0x61 LifetimeDataBlock2()
    62. 16.62 0x62 LifetimeDataBlock3()
    63. 16.63 0x63 LifetimeDataBlock4()
    64. 16.64 0x64 LifetimeDataBlock5()
    65. 16.65 0x65 LifetimeDataBlock6()
    66. 16.66 0x66 LifetimeDataBlock7()
    67. 16.67 0x67 LifetimeDataBlock8()
    68. 16.68 0x68 TurboRhfEffective()
    69. 16.69 0x69 TurboVload()
    70. 16.70 0x6A LifetimeDataBlock 11()
    71. 16.71 0x6B LifetimeDataBlock12()
    72. 16.72 0x70 ManufacturerInfo()
    73. 16.73 0x71 DAStatus1()
    74. 16.74 0x72 DAStatus2()
    75. 16.75 0x73 GaugeStatus1()
    76. 16.76 0x74 GaugeStatus2()
    77. 16.77 0x75 GaugeStatus3()
    78. 16.78 0x76 CBStatus()
    79. 16.79 0x77 StateofHealth()
    80. 16.80 0x78 FilteredCapacity()
  19. 17Data Flash Values
    1. 17.1  Data Formats
      1. 17.1.1 Unsigned Integer
      2. 17.1.2 Integer
      3. 17.1.3 Floating Point
      4. 17.1.4 Hex
      5. 17.1.5 String
    2. 17.2  Calibration
      1. 17.2.1 Cell 1..4 Interconnect Resistance
        1. 17.2.1.1 Cell 1 Interconnect Resistance
        2. 17.2.1.2 Cell 2 Interconnect Resistance
        3. 17.2.1.3 Cell 3 Interconnect Resistance
        4. 17.2.1.4 Cell 4 Interconnect Resistance
    3. 17.3  Settings
      1. 17.3.1  Configuration
        1. 17.3.1.1  FET Options
        2. 17.3.1.2  SBS Gauging Configuration
        3. 17.3.1.3  SBS Configuration
        4. 17.3.1.4  Auth Config
        5. 17.3.1.5  Power Config
        6. 17.3.1.6  IO Config
        7. 17.3.1.7  GPIO Sealed Access Config
        8. 17.3.1.8  LED Configuration
        9. 17.3.1.9  SOC Flag Config A
        10. 17.3.1.10 SOC Flag Config B
        11. 17.3.1.11 Balancing Configuration
        12. 17.3.1.12 IT Gauging Configuration
        13. 17.3.1.13 IT Gauging Ext
        14. 17.3.1.14 Charging Configuration
        15. 17.3.1.15 Charging Configuration Ext
        16. 17.3.1.16 Temperature Enable
        17. 17.3.1.17 Ext TMP Temperature Enable
        18. 17.3.1.18 Temperature Mode
        19. 17.3.1.19 Ext TMP Temperature Mode
        20. 17.3.1.20 DA Configuration
        21. 17.3.1.21 Elevated Degrade Configuration
        22. 17.3.1.22 DZT Gauging Configuration
      2. 17.3.2  Flag Map
        1. 17.3.2.1 Set Up 1 Configuration
        2. 17.3.2.2 Set Up 1 Pin Number
        3. 17.3.2.3 Set Up 2 Configuration
        4. 17.3.2.4 Set Up 2 Pin Number
        5. 17.3.2.5 Set Up 3 Configuration
        6. 17.3.2.6 Set Up 3 Pin Number
        7. 17.3.2.7 Set Up 4 Configuration
        8. 17.3.2.8 Set Up 4 Pin Number
      3. 17.3.3  GPIO
        1. 17.3.3.1  Pres Pin Number
        2. 17.3.3.2  Disconnect Pin Number
        3. 17.3.3.3  Emergency Shutdown Pin Number
        4. 17.3.3.4  BTP Pin Number
        5. 17.3.3.5  BTP Pin Configuration
        6. 17.3.3.6  Display Pin Number
        7. 17.3.3.7  Display Pin Configuration
        8. 17.3.3.8  GPIO_PF Pin Number
        9. 17.3.3.9  LED Pins Mask
        10. 17.3.3.10 GPIO_INT Enable
        11. 17.3.3.11 GPIO_INT Output Enable
        12. 17.3.3.12 GPIO_INT Default Out
        13. 17.3.3.13 Sealed Access Config
      4. 17.3.4  Fuse
        1. 17.3.4.1 Permanent Fail Fuse A
        2. 17.3.4.2 Permanent Fail Fuse B
        3. 17.3.4.3 Permanent Fail Fuse C
        4. 17.3.4.4 Permanent Fail Fuse D
        5. 17.3.4.5 Min Blow Fuse Voltage
        6. 17.3.4.6 Fuse Blow Timeout
        7. 17.3.4.7 GPIO Timeout
      5. 17.3.5  BTP
        1. 17.3.5.1 Init Discharge Set
        2. 17.3.5.2 Init Charge Set
        3. 17.3.5.3 Init Charge SOC Set
        4. 17.3.5.4 Init Discharge SOC Set
      6. 17.3.6  Sealed Access
        1. 17.3.6.1 DF Only Read Timeout
        2. 17.3.6.2 MfgInfoC Write Timeout
      7. 17.3.7  Lifetimes
        1. 17.3.7.1 Lifetimes Configuration
        2. 17.3.7.2 Time RSOC Thresholds
        3. 17.3.7.3 Temperature Hold-off Time
        4. 17.3.7.4 Time Temperature Limits
      8. 17.3.8  Protection
        1. 17.3.8.1 Protection Configuration
        2. 17.3.8.2 Enabled Protections A
        3. 17.3.8.3 Enabled Protections B
        4. 17.3.8.4 Enabled Protections C
        5. 17.3.8.5 Enabled Protections D
      9. 17.3.9  Permanent Failure
        1. 17.3.9.1 Enabled PF A
        2. 17.3.9.2 Enabled PF B
        3. 17.3.9.3 Enabled PF C
        4. 17.3.9.4 Enabled PF D
      10. 17.3.10 AFE
        1. 17.3.10.1  OCC
        2. 17.3.10.2  OCD1
        3. 17.3.10.3  OCD2
        4. 17.3.10.4  Short Circuit Discharge
        5. 17.3.10.5  Over Temperature
        6. 17.3.10.6  Current Discharge Wake
        7. 17.3.10.7  Current Charge Wake
        8. 17.3.10.8  OCC 1 Delay 2
        9. 17.3.10.9  OCC 1 Delay 1
        10. 17.3.10.10 OCD 1 Delay 2
        11. 17.3.10.11 OCD 1 Delay 1
        12. 17.3.10.12 OCD 2 Delay 2
        13. 17.3.10.13 OCD 2 Delay 1
        14. 17.3.10.14 Short Circuit Discharge Delay
        15. 17.3.10.15 Over Temperature Delay
        16. 17.3.10.16 OCD Wake Delay 2
        17. 17.3.10.17 OCD Wake Delay 1
        18. 17.3.10.18 OCC Wake Delay 2
        19. 17.3.10.19 OCC Wake Delay 1
        20. 17.3.10.20 ZVCHG Exit Threshold
      11. 17.3.11 Smart Temperature
        1. 17.3.11.1 Mid Point Temp
      12. 17.3.12 Manufacturing
        1. 17.3.12.1 Manufacturing Status Init
      13. 17.3.13 Accumulated Charge Measurement
        1. 17.3.13.1 Accum Discharge Threshold
        2. 17.3.13.2 Accum Charge Threshold
      14. 17.3.14 TMP468
        1. 17.3.14.1 Address
    4. 17.4  Advanced Charging Algorithm
      1. 17.4.1  Temperature Ranges
        1. 17.4.1.1  T1 Temp
        2. 17.4.1.2  Hysteresis Temp T1
        3. 17.4.1.3  T2 Temp
        4. 17.4.1.4  Hysteresis Temp T2
        5. 17.4.1.5  T5 Temp
        6. 17.4.1.6  Hysteresis Temp T5
        7. 17.4.1.7  T6 Temp
        8. 17.4.1.8  Hysteresis Temp T6
        9. 17.4.1.9  T3 Temp
        10. 17.4.1.10 Hysteresis Temp T3
        11. 17.4.1.11 T4 Temp
        12. 17.4.1.12 Hysteresis Temp T4
      2. 17.4.2  PreCharging
      3. 17.4.3  Maintenance Charging
      4. 17.4.4  Voltage Range
        1. 17.4.4.1 Precharge Start Voltage
        2. 17.4.4.2 Charging Voltage Low
        3. 17.4.4.3 Charging Voltage Med
        4. 17.4.4.4 Charging Voltage High
        5. 17.4.4.5 Charging Voltage Hysteresis
      5. 17.4.5  Degrade Mode 1
        1. 17.4.5.1 Cycle Threshold
        2. 17.4.5.2 SOH Threshold
        3. 17.4.5.3 Runtime Threshold
        4. 17.4.5.4 Voltage Degradation
        5. 17.4.5.5 Current Degradation
      6. 17.4.6  Degrade Mode 2
        1. 17.4.6.1 Cycle Threshold
        2. 17.4.6.2 SOH Threshold
        3. 17.4.6.3 Runtime Threshold
        4. 17.4.6.4 Voltage Degradation
        5. 17.4.6.5 Current Degradation
      7. 17.4.7  Degrade Mode 3
        1. 17.4.7.1 Cycle Threshold
        2. 17.4.7.2 SOH Threshold
        3. 17.4.7.3 Runtime Threshold
        4. 17.4.7.4 Voltage Degradation
        5. 17.4.7.5 Current Degradation
      8. 17.4.8  Degrade Mode
        1. 17.4.8.1 Runtime Degrade
        2. 17.4.8.2 Runtime Update Interval
        3. 17.4.8.3 Cycle Count Start Runtime
      9. 17.4.9  CS Degrade
        1. 17.4.9.1 Temperature Threshold
        2. 17.4.9.2 Voltage Threshold
        3. 17.4.9.3 Time Interval
        4. 17.4.9.4 Delta Voltage
        5. 17.4.9.5 Min CV
      10. 17.4.10 Charge Voltage Override
        1. 17.4.10.1 CHGV Override Max
        2. 17.4.10.2 CHGV Override Min
      11. 17.4.11 Charge Current Override
        1. 17.4.11.1 CHGI Override Max
        2. 17.4.11.2 CHGI Override Min
      12. 17.4.12 Termination Config
        1. 17.4.12.1 Charge Term Taper Current
        2. 17.4.12.2 Charge Term Voltage Offset
        3. 17.4.12.3 Charge Term Charging Voltage
      13. 17.4.13 Charging Rate of Change
        1. 17.4.13.1 Current Rate
        2. 17.4.13.2 Voltage Rate
      14. 17.4.14 Charge Loss Compensation
        1. 17.4.14.1 CCC Current Threshold
        2. 17.4.14.2 CCC Voltage Threshold
      15. 17.4.15 IR Correction
        1. 17.4.15.1 Averaging Interval
      16. 17.4.16 Sealed Write
        1. 17.4.16.1 Hold Off
        2. 17.4.16.2 Lockout
      17. 17.4.17 Low Temp Charging
        1. 17.4.17.1 Voltage
        2. 17.4.17.2 Current Low
        3. 17.4.17.3 Current Med
        4. 17.4.17.4 Current High
      18. 17.4.18 Standard Temp Low Charging
        1. 17.4.18.1 Voltage
        2. 17.4.18.2 Current Low
        3. 17.4.18.3 Current Med
        4. 17.4.18.4 Current High
      19. 17.4.19 Standard Temp High Charging
        1. 17.4.19.1 Voltage
        2. 17.4.19.2 Current Low
        3. 17.4.19.3 Current Med
        4. 17.4.19.4 Current High
      20. 17.4.20 High Temp Charging
        1. 17.4.20.1 Voltage
        2. 17.4.20.2 Current Low
        3. 17.4.20.3 Current Med
        4. 17.4.20.4 Current High
      21. 17.4.21 Rec Temp Charging
        1. 17.4.21.1 Voltage
        2. 17.4.21.2 Current Low
        3. 17.4.21.3 Current Med
        4. 17.4.21.4 Current High
      22. 17.4.22 Cell Balancing Config
        1. 17.4.22.1  Voltage Cell Balance Threshold
        2. 17.4.22.2  Voltage Cell Balance Window
        3. 17.4.22.3  Voltage Cell Balance Min
        4. 17.4.22.4  Voltage Cell Balance Interval
        5. 17.4.22.5  Balance Time per mAh Cell 1
        6. 17.4.22.6  Balance Time per mAh Cell 2–4
        7. 17.4.22.7  Min Start Balance Delta
        8. 17.4.22.8  Relax Balance Interval
        9. 17.4.22.9  Min RSOC for Balancing
        10. 17.4.22.10 Start Rsoc for Bal in Sleep
        11. 17.4.22.11 End Rsoc for Bal in Sleep
        12. 17.4.22.12 Start Time for Bal in Sleep
      23. 17.4.23 Elevated Degrade
        1. 17.4.23.1  Accumulated ERM Time
        2. 17.4.23.2  Accumulated ERETM Time
        3. 17.4.23.3  Accumulated EVLTM Time
        4. 17.4.23.4  Accumulated EVMTM Time
        5. 17.4.23.5  Accumulated EVHTM Time
        6. 17.4.23.6  ERETM Status
        7. 17.4.23.7  EVTM Degrade
        8. 17.4.23.8  EVTM Active
        9. 17.4.23.9  ERM Reset RSoC Threshold
        10. 17.4.23.10 ERM Reset Voltage Threshold
        11. 17.4.23.11 ERM RSoC Threshold
        12. 17.4.23.12 ERM Voltage Threshold
        13. 17.4.23.13 ERM Time Threshold
        14. 17.4.23.14 ERETM RSoC Threshold
        15. 17.4.23.15 ERETM Voltage Threshold
        16. 17.4.23.16 ERETM Temperature Threshold
        17. 17.4.23.17 ERETM Time Threshold
        18. 17.4.23.18 ERETM Charging Voltage
        19. 17.4.23.19 EVTM Voltage Thresholds
        20. 17.4.23.20 EVTM Temperature Thresholds
        21. 17.4.23.21 EVLTM Time Thresholds
        22. 17.4.23.22 EVLTM Delta Charging Voltages
        23. 17.4.23.23 EVMTM Time Thresholds
        24. 17.4.23.24 EVMTM Delta Charging Voltages
        25. 17.4.23.25 EVHTM Time Thresholds
        26. 17.4.23.26 EVHTM Delta Charging Voltages
    5. 17.5  Power
      1. 17.5.1  Power
      2. 17.5.2  Shutdown
        1. 17.5.2.1 Shutdown Voltage
        2. 17.5.2.2 Shutdown Time
        3. 17.5.2.3 IO Shutdown Delay
        4. 17.5.2.4 IO Shutdown Timeout
        5. 17.5.2.5 Low RSoC Shutdown Threshold
        6. 17.5.2.6 Low RSoC Shutdown Time
        7. 17.5.2.7 Charger Present Threshold
      3. 17.5.3  Sleep
        1. 17.5.3.1 Sleep Current
        2. 17.5.3.2 Low Current
        3. 17.5.3.3 Low Current Period
        4. 17.5.3.4 Measure Time
        5. 17.5.3.5 Bus Timeout
        6. 17.5.3.6 Current Time
      4. 17.5.4  Ship
        1. 17.5.4.1 FET Off Time
        2. 17.5.4.2 Delay
        3. 17.5.4.3 Auto Ship Time
      5. 17.5.5  Power Off
      6. 17.5.6  Manual FET Control
      7. 17.5.7  System Present
        1. 17.5.7.1 SysPres Delay
      8. 17.5.8  Storage
        1. 17.5.8.1 Storage Delay
        2. 17.5.8.2 Storage Ignore SMB Delay
      9. 17.5.9  Power Events
        1. 17.5.9.1 Power Events
      10. 17.5.10 IATA
        1. 17.5.10.1  IATA Config
        2. 17.5.10.2  IATA Delay Time
        3. 17.5.10.3  IATA RSOC Threshold
        4. 17.5.10.4  IATA DeltaV Threshold
        5. 17.5.10.5  IATA Delta RSOC
        6. 17.5.10.6  IATA Wake AbsRSOC
        7. 17.5.10.7  IATA MIN Temperature
        8. 17.5.10.8  IATA MAX Temperature
        9. 17.5.10.9  IATA MIN Voltage
        10. 17.5.10.10 IATA MAX Voltage
      11. 17.5.11 IATA STORE
        1. 17.5.11.1 IATA RM mAH
        2. 17.5.11.2 IATA RM cWH
        3. 17.5.11.3 IATA FCC mAH
        4. 17.5.11.4 IATA FCC cWH
        5. 17.5.11.5 IATA Flag
      12. 17.5.12 Unintended Wakeup
        1. 17.5.12.1 Delay
        2. 17.5.12.2 Count
    6. 17.6  LED Support
      1. 17.6.1 LED Config
        1. 17.6.1.1  LED Flash Period
        2. 17.6.1.2  LED Blink Period
        3. 17.6.1.3  LED Delay
        4. 17.6.1.4  LED Hold Time
        5. 17.6.1.5  LED FC Time
        6. 17.6.1.6  CHG Flash Alarm
        7. 17.6.1.7  CHG Thresh 1
        8. 17.6.1.8  CHG Thresh 2
        9. 17.6.1.9  CHG Thresh 3
        10. 17.6.1.10 CHG Thresh 4
        11. 17.6.1.11 CHG Thresh 5
        12. 17.6.1.12 DSG Flash Alarm
        13. 17.6.1.13 DSG Thresh 1
        14. 17.6.1.14 DSG Thresh 2
        15. 17.6.1.15 DSG Thresh 3
        16. 17.6.1.16 DSG Thresh 4
        17. 17.6.1.17 DSG Thresh 5
    7. 17.7  System Data
      1. 17.7.1 Manufacturer Info
      2. 17.7.2 Manufacturer Info B
      3. 17.7.3 Manufacturer Info C
      4. 17.7.4 Integrity
        1. 17.7.4.1 Static DF Signature
        2. 17.7.4.2 Static Chem DF
        3. 17.7.4.3 All DF Signature
    8. 17.8  SBS Configuration
      1. 17.8.1 Data
        1. 17.8.1.1  Manufacturer Date
        2. 17.8.1.2  Serial Number
        3. 17.8.1.3  Manufacturer Name
        4. 17.8.1.4  Device Name
        5. 17.8.1.5  Device Chemistry
        6. 17.8.1.6  Remaining Capacity Alarm
          1. 17.8.1.6.1 Remaining Ah Capacity Alarm
          2. 17.8.1.6.2 Remaining Wh Capacity Alarm
        7. 17.8.1.7  RemainingTimeAlarm
        8. 17.8.1.8  Initial Battery Mode
        9. 17.8.1.9  Specification Information
        10. 17.8.1.10 VLB Remaining Capacity
          1. 17.8.1.10.1 VLB Remaining Cap mAh
          2. 17.8.1.10.2 VLB Remaining Cap in cWh
        11. 17.8.1.11 VLB Voltage
        12. 17.8.1.12 VLB Hold Time
        13. 17.8.1.13 VLB Timeout
    9. 17.9  Lifetimes
      1. 17.9.1  Voltage
        1. 17.9.1.1 Cell 1 Max Voltage
        2. 17.9.1.2 Cell 2 Max Voltage
        3. 17.9.1.3 Cell 3 Max Voltage
        4. 17.9.1.4 Cell 4 Max Voltage
        5. 17.9.1.5 Cell 1 Min Voltage
        6. 17.9.1.6 Cell 2 Min Voltage
        7. 17.9.1.7 Cell 3 Min Voltage
        8. 17.9.1.8 Cell 4 Min Voltage
        9. 17.9.1.9 Max Delta Cell Voltage
      2. 17.9.2  Current
        1. 17.9.2.1 Max Charge Current
        2. 17.9.2.2 Max Discharge Current
        3. 17.9.2.3 Max Avg Dsg Current
        4. 17.9.2.4 Max Avg Dsg Power
      3. 17.9.3  Temperature-Relax
        1. 17.9.3.1  Max Temp Cell
        2. 17.9.3.2  Min Temp Cell
        3. 17.9.3.3  Max Delta Cell Temp
        4. 17.9.3.4  Min Temp Int Sensor
        5. 17.9.3.5  Max Temp Int Sensor
        6. 17.9.3.6  Max Temp Fet
        7. 17.9.3.7  Max Temp TS1
        8. 17.9.3.8  Max Temp TS2
        9. 17.9.3.9  Max Temp TS3
        10. 17.9.3.10 Max Temp TS4
        11. 17.9.3.11 Min Temp TS1
        12. 17.9.3.12 Min Temp TS2
        13. 17.9.3.13 Min Temp TS3
        14. 17.9.3.14 Min Temp TS4
        15. 17.9.3.15 Max Temp TMP468-1
        16. 17.9.3.16 Max Temp TMP468-2
        17. 17.9.3.17 Max Temp TMP468-3
        18. 17.9.3.18 Max Temp TMP468-4
        19. 17.9.3.19 Max Temp TMP468-5
        20. 17.9.3.20 Max Temp TMP468-6
        21. 17.9.3.21 Max Temp TMP468-7
        22. 17.9.3.22 Max Temp TMP468-8
        23. 17.9.3.23 Min Temp TMP468-1
        24. 17.9.3.24 Min Temp TMP468-2
        25. 17.9.3.25 Min Temp TMP468-3
        26. 17.9.3.26 Min Temp TMP468-4
        27. 17.9.3.27 Min Temp TMP468-5
        28. 17.9.3.28 Min Temp TMP468-6
        29. 17.9.3.29 Min Temp TMP468-7
        30. 17.9.3.30 Min Temp TMP468-8
      4. 17.9.4  Temperature-Charge
        1. 17.9.4.1  Max Temp Cell
        2. 17.9.4.2  Min Temp Cell
        3. 17.9.4.3  Max Delta Cell Temp
        4. 17.9.4.4  Max Temp Int Sensor
        5. 17.9.4.5  Min Temp Int Sensor
        6. 17.9.4.6  Max Temp Fet
        7. 17.9.4.7  Max Temp TS1
        8. 17.9.4.8  Max Temp TS2
        9. 17.9.4.9  Max Temp TS3
        10. 17.9.4.10 Max Temp TS4
        11. 17.9.4.11 Min Temp TS1
        12. 17.9.4.12 Min Temp TS2
        13. 17.9.4.13 Min Temp TS3
        14. 17.9.4.14 Min Temp TS4
        15. 17.9.4.15 Max Temp TMP468-1
        16. 17.9.4.16 Max Temp TMP468-2
        17. 17.9.4.17 Max Temp TMP468-3
        18. 17.9.4.18 Max Temp TMP468-4
        19. 17.9.4.19 Max Temp TMP468-5
        20. 17.9.4.20 Max Temp TMP468-6
        21. 17.9.4.21 Max Temp TMP468-7
        22. 17.9.4.22 Max Temp TMP468-8
        23. 17.9.4.23 Min Temp TMP468-1
        24. 17.9.4.24 Min Temp TMP468-2
        25. 17.9.4.25 Min Temp TMP468-3
        26. 17.9.4.26 Min Temp TMP468-4
        27. 17.9.4.27 Min Temp TMP468-5
        28. 17.9.4.28 Min Temp TMP468-6
        29. 17.9.4.29 Min Temp TMP468-7
        30. 17.9.4.30 Min Temp TMP468-8
      5. 17.9.5  Temperature-Discharge
        1. 17.9.5.1  Max Temp Cell
        2. 17.9.5.2  Min Temp Cell
        3. 17.9.5.3  Max Delta Cell Temp
        4. 17.9.5.4  Max Temp Int Sensor
        5. 17.9.5.5  Min Temp Int Sensor
        6. 17.9.5.6  Max Temp Fet
        7. 17.9.5.7  Max Temp TS1
        8. 17.9.5.8  Max Temp TS2
        9. 17.9.5.9  Max Temp TS3
        10. 17.9.5.10 Max Temp TS4
        11. 17.9.5.11 Min Temp TS1
        12. 17.9.5.12 Min Temp TS2
        13. 17.9.5.13 Min Temp TS3
        14. 17.9.5.14 Min Temp TS4
        15. 17.9.5.15 Max Temp TMP468-1
        16. 17.9.5.16 Max Temp TMP468-2
        17. 17.9.5.17 Max Temp TMP468-3
        18. 17.9.5.18 Max Temp TMP468-4
        19. 17.9.5.19 Max Temp TMP468-5
        20. 17.9.5.20 Max Temp TMP468-6
        21. 17.9.5.21 Max Temp TMP468-7
        22. 17.9.5.22 Max Temp TMP468-8
        23. 17.9.5.23 Min Temp TMP468-1
        24. 17.9.5.24 Min Temp TMP468-2
        25. 17.9.5.25 Min Temp TMP468-3
        26. 17.9.5.26 Min Temp TMP468-4
        27. 17.9.5.27 Min Temp TMP468-5
        28. 17.9.5.28 Min Temp TMP468-6
        29. 17.9.5.29 Min Temp TMP468-7
        30. 17.9.5.30 Min Temp TMP468-8
      6. 17.9.6  Safety Events
        1. 17.9.6.1  No Of COV Events
        2. 17.9.6.2  Last COV Event
        3. 17.9.6.3  No Of CUV Events
        4. 17.9.6.4  Last CUV Event
        5. 17.9.6.5  No Of OCD1 Events
        6. 17.9.6.6  Last OCD1 Event
        7. 17.9.6.7  No Of OCD2 Events
        8. 17.9.6.8  Last OCD2 Event
        9. 17.9.6.9  No Of OCC1 Events
        10. 17.9.6.10 Last OCC1 Event
        11. 17.9.6.11 No Of OCC2 Events
        12. 17.9.6.12 Last OCC2 Event
        13. 17.9.6.13 No Of AOCD Events
        14. 17.9.6.14 Last AOCD Event
        15. 17.9.6.15 No Of ASCD Events
        16. 17.9.6.16 Last ASCD Event
        17. 17.9.6.17 No Of AOCC Events
        18. 17.9.6.18 Last AOCC Event
        19. 17.9.6.19 No Of OTC Events
        20. 17.9.6.20 Last OTC Event
        21. 17.9.6.21 No Of OTD Events
        22. 17.9.6.22 Last OTD Event
        23. 17.9.6.23 No Of OTF Events
        24. 17.9.6.24 Last OTF Event
      7. 17.9.7  Charging Events
        1. 17.9.7.1 No Valid Charge Term
        2. 17.9.7.2 Last Valid Charge Term
      8. 17.9.8  Gauging Events
        1. 17.9.8.1 No Of Qmax Updates
        2. 17.9.8.2 Last Qmax Update
        3. 17.9.8.3 No Of Ra Updates
        4. 17.9.8.4 Last Ra Update
        5. 17.9.8.5 No Of Ra Disable
        6. 17.9.8.6 Last Ra Disable
      9. 17.9.9  Cell Balancing
        1. 17.9.9.1 CB Time Cell 1
        2. 17.9.9.2 CB Time Cell 2
        3. 17.9.9.3 CB Time Cell 3
        4. 17.9.9.4 CB Time Cell 4
      10. 17.9.10 Time
        1. 17.9.10.1 Total Firmware Runtime
        2. 17.9.10.2 Time Spent in LFT_UUT
        3. 17.9.10.3 Time Spent in LFT_UT
        4. 17.9.10.4 Time Spent in LFT_LT
        5. 17.9.10.5 Time Spent in LFT_STL
        6. 17.9.10.6 Time Spent in LFT_RT
        7. 17.9.10.7 Time Spent in LFT_STH
        8. 17.9.10.8 Time Spent in LFT_HT
        9. 17.9.10.9 Time Spent in LFT_OT
    10. 17.10 Protections
      1. 17.10.1  CUV—Cell Undervoltage
        1. 17.10.1.1 Threshold
        2. 17.10.1.2 Delay
        3. 17.10.1.3 Recovery
        4. 17.10.1.4 Recovery Charger Present Time
      2. 17.10.2  CUVC—Cell Undervoltage
        1. 17.10.2.1 Threshold
        2. 17.10.2.2 Delay
        3. 17.10.2.3 Recovery
      3. 17.10.3  COV—Cell Overvoltage
        1. 17.10.3.1  Threshold Low Temp
        2. 17.10.3.2  Threshold Standard Temp Low
        3. 17.10.3.3  Threshold Standard Temp High
        4. 17.10.3.4  Threshold High Temp
        5. 17.10.3.5  Threshold Rec Temp
        6. 17.10.3.6  Delay
        7. 17.10.3.7  Recovery Low Temp
        8. 17.10.3.8  Recovery Standard Temp Low
        9. 17.10.3.9  Recovery Standard Temp High
        10. 17.10.3.10 Recovery High Temp
        11. 17.10.3.11 Recovery Rec Temp
        12. 17.10.3.12 Cell Overvoltage Latch Limit
        13. 17.10.3.13 Cell Overvoltage Counter Decrement Delay
        14. 17.10.3.14 Reset
      4. 17.10.4  OCC1—Overcurrent In Charge 1
        1. 17.10.4.1 Threshold
        2. 17.10.4.2 Delay
      5. 17.10.5  OCC2—Overcurrent In Charge 2
        1. 17.10.5.1 Threshold
        2. 17.10.5.2 Delay
      6. 17.10.6  OCC—Overcurrent In Charge Recovery
        1. 17.10.6.1 Recovery Threshold
        2. 17.10.6.2 Recovery Delay
      7. 17.10.7  OCD1—Overcurrent In Discharge 1
        1. 17.10.7.1 Threshold
        2. 17.10.7.2 Delay
      8. 17.10.8  OCD2—Overcurrent In Discharge 2
        1. 17.10.8.1 Threshold
        2. 17.10.8.2 Delay
      9. 17.10.9  OCD—Overcurrent In Discharge Recovery
        1. 17.10.9.1 Recovery Threshold
        2. 17.10.9.2 Recovery Delay
        3. 17.10.9.3 Latch Limit
        4. 17.10.9.4 Counter Dec Delay
        5. 17.10.9.5 Reset
      10. 17.10.10 AOCD—Overload in Discharge
        1. 17.10.10.1 Latch Limit
        2. 17.10.10.2 Counter Dec Delay
        3. 17.10.10.3 Recovery
        4. 17.10.10.4 Reset
      11. 17.10.11 AOCC—Overcurrent In Charge
        1. 17.10.11.1 Latch Limit
        2. 17.10.11.2 Counter Dec Delay
        3. 17.10.11.3 Recovery
        4. 17.10.11.4 Reset
      12. 17.10.12 ASCD—Short Circuit in Discharge
        1. 17.10.12.1 Latch Limit
        2. 17.10.12.2 Counter Dec Delay
        3. 17.10.12.3 Recovery
        4. 17.10.12.4 Reset
      13. 17.10.13 OTC—Overtemperature in Charge
        1. 17.10.13.1 Threshold
        2. 17.10.13.2 Delay
        3. 17.10.13.3 Recovery
      14. 17.10.14 OTD—Overtemperature in Discharge
        1. 17.10.14.1 Threshold
        2. 17.10.14.2 Delay
        3. 17.10.14.3 Recovery
      15. 17.10.15 DCOT—Delta Cell Overtemperature
        1. 17.10.15.1 Threshold
        2. 17.10.15.2 Delay
        3. 17.10.15.3 Recovery
      16. 17.10.16 OTF—Overtemperature FET
        1. 17.10.16.1 Threshold
        2. 17.10.16.2 Delay
        3. 17.10.16.3 Recovery
      17. 17.10.17 UTC—Undertemperature in Charge
        1. 17.10.17.1 Threshold
        2. 17.10.17.2 Delay
        3. 17.10.17.3 Recovery
      18. 17.10.18 UTD—Undertemperature in Discharge
        1. 17.10.18.1 Threshold
        2. 17.10.18.2 Delay
        3. 17.10.18.3 Recovery
      19. 17.10.19 HWD—Host Watchdog
      20. 17.10.20 PTO—PRECHARGE Mode Time Out
        1. 17.10.20.1 Charge Threshold
        2. 17.10.20.2 Suspend Threshold
        3. 17.10.20.3 Delay
        4. 17.10.20.4 Reset
      21. 17.10.21 CTO—Fast Charge Mode Time Out
        1. 17.10.21.1 Charge Threshold
        2. 17.10.21.2 Suspend Threshold
        3. 17.10.21.3 Delay
        4. 17.10.21.4 Reset
      22. 17.10.22 OC—Overcharge
        1. 17.10.22.1 Threshold
        2. 17.10.22.2 Recovery
        3. 17.10.22.3 RSOC Recovery
      23. 17.10.23 CHGV—ChargingVoltage
        1. 17.10.23.1 Threshold
        2. 17.10.23.2 Delay
        3. 17.10.23.3 Recovery
      24. 17.10.24 CHGC—ChargingCurrent
        1. 17.10.24.1 Threshold
        2. 17.10.24.2 Delay
        3. 17.10.24.3 Recovery Threshold
        4. 17.10.24.4 Recovery Delay
      25. 17.10.25 PCHGC—Pre-ChargingCurrent
        1. 17.10.25.1 Threshold
        2. 17.10.25.2 Delay
        3. 17.10.25.3 Recovery Threshold
        4. 17.10.25.4 Recovery Delay
    11. 17.11 Permanent Fail
      1. 17.11.1  SUV—Safety Cell Undervoltage
        1. 17.11.1.1 Threshold
        2. 17.11.1.2 Delay
      2. 17.11.2  SOV—Safety Cell Overvoltage
        1. 17.11.2.1 Threshold
        2. 17.11.2.2 Delay
      3. 17.11.3  SOCC—Safety Overcurrent in Charge
        1. 17.11.3.1 Threshold
        2. 17.11.3.2 Delay
      4. 17.11.4  SOCD—Safety Overcurrent in Discharge
        1. 17.11.4.1 Threshold
        2. 17.11.4.2 Delay
      5. 17.11.5  SOT—Overtemperature Cell
        1. 17.11.5.1 SOTC Threshold
        2. 17.11.5.2 SOTC Delay
        3. 17.11.5.3 SOTD Threshold
        4. 17.11.5.4 SOTD Delay
      6. 17.11.6  SOTF—Overtemperature FET
        1. 17.11.6.1 Threshold
        2. 17.11.6.2 Delay
      7. 17.11.7  Open Thermistor—NTC Thermistor Failure
        1. 17.11.7.1 Threshold
        2. 17.11.7.2 Delay
        3. 17.11.7.3 FET Delta
        4. 17.11.7.4 Cell Delta
      8. 17.11.8  QIM—QMax Imbalance
        1. 17.11.8.1 Threshold
        2. 17.11.8.2 Delay
      9. 17.11.9  CB—Cell Balance
        1. 17.11.9.1 Max Threshold
        2. 17.11.9.2 Delta Threshold
        3. 17.11.9.3 Delay
      10. 17.11.10 VIMR—Voltage Imbalance At Rest
        1. 17.11.10.1 Check Voltage
        2. 17.11.10.2 Check Current
        3. 17.11.10.3 Delta Threshold
        4. 17.11.10.4 Delay
        5. 17.11.10.5 Duration
      11. 17.11.11 VIMA—Voltage Imbalance Active
        1. 17.11.11.1 Check Voltage
        2. 17.11.11.2 Check Current
        3. 17.11.11.3 Delta Threshold
        4. 17.11.11.4 Delay
      12. 17.11.12 IMP—Impedance Imbalance
        1. 17.11.12.1 Delta Threshold
        2. 17.11.12.2 Max Threshold
        3. 17.11.12.3 Ra Update Counts
      13. 17.11.13 CD—Capacity Degradation
        1. 17.11.13.1 Threshold
        2. 17.11.13.2 Delay
      14. 17.11.14 CFET—CHG FET Failure
        1. 17.11.14.1 OFF Threshold
        2. 17.11.14.2 OFF Delay
      15. 17.11.15 DFET—DFET Failure
        1. 17.11.15.1 OFF Threshold
        2. 17.11.15.2 OFF Delay
      16. 17.11.16 FUSE—FUSE Failure
        1. 17.11.16.1 Threshold
        2. 17.11.16.2 Delay
      17. 17.11.17 AFER—AFE Register
        1. 17.11.17.1 Threshold
        2. 17.11.17.2 Delay Period
        3. 17.11.17.3 Compare Period
      18. 17.11.18 AFEC—AFE Communication
        1. 17.11.18.1 Threshold
        2. 17.11.18.2 Delay Period
      19. 17.11.19 TMPC—TMP468 Communication
        1. 17.11.19.1 TMPC Threshold
        2. 17.11.19.2 TMPC Delay
      20. 17.11.20 2LVL—2nd Level OV
    12. 17.12 PF Status
      1. 17.12.1 Device Status Data
        1. 17.12.1.1  Safety Alert A
        2. 17.12.1.2  Safety Status A
        3. 17.12.1.3  Safety Alert B
        4. 17.12.1.4  Safety Status B
        5. 17.12.1.5  Safety Alert C
        6. 17.12.1.6  Safety Status C
        7. 17.12.1.7  Safety Alert D
        8. 17.12.1.8  Safety Status D
        9. 17.12.1.9  PF Alert A
        10. 17.12.1.10 PF Status A
        11. 17.12.1.11 PF Alert B
        12. 17.12.1.12 PF Status B
        13. 17.12.1.13 PF Alert C
        14. 17.12.1.14 PF Status C
        15. 17.12.1.15 PF Alert D
        16. 17.12.1.16 PF Status D
        17. 17.12.1.17 Fuse Flag
        18. 17.12.1.18 Operation Status A
        19. 17.12.1.19 Operation Status B
        20. 17.12.1.20 Temp Range
        21. 17.12.1.21 Charging Status A
        22. 17.12.1.22 Charging Status B
        23. 17.12.1.23 Gauging Status
        24. 17.12.1.24 IT Status
      2. 17.12.2 Device Voltage Data (at the Time of PF Event)
        1. 17.12.2.1 Cell 1 Voltage
        2. 17.12.2.2 Cell 2 Voltage
        3. 17.12.2.3 Cell 3 Voltage
        4. 17.12.2.4 Cell 4 Voltage
        5. 17.12.2.5 Battery Direct Voltage
        6. 17.12.2.6 Pack Voltage
      3. 17.12.3 Device Current Data
      4. 17.12.4 Device Temperature Data (at the Time of PF Event)
        1. 17.12.4.1 Internal Temperature
        2. 17.12.4.2 External 1 Temperature
        3. 17.12.4.3 External 2 Temperature
        4. 17.12.4.4 External 3 Temperature
        5. 17.12.4.5 External 4 Temperature
      5. 17.12.5 Device Gauging Data (at the Time of PF Event)
        1. 17.12.5.1 Cell 1DOD0
        2. 17.12.5.2 Cell 2 DOD0
        3. 17.12.5.3 Cell 3 DOD0
        4. 17.12.5.4 Cell 4 DOD0
        5. 17.12.5.5 Passed Charge
      6. 17.12.6 AFE Regs
        1. 17.12.6.1  OCC
        2. 17.12.6.2  OCD1
        3. 17.12.6.3  OCD2
        4. 17.12.6.4  Short Circuit Discharge
        5. 17.12.6.5  Current Discharge Wake
        6. 17.12.6.6  Current Charge Wake
        7. 17.12.6.7  OCC 1 Delay 2
        8. 17.12.6.8  OCC 1 Delay 1
        9. 17.12.6.9  OCD 1 Delay 2
        10. 17.12.6.10 OCD 1 Delay 1
        11. 17.12.6.11 OCD 2 Delay 2
        12. 17.12.6.12 OCD 2 Delay 1
        13. 17.12.6.13 Short Circuit Discharge Delay
        14. 17.12.6.14 Over Temperature Delay
        15. 17.12.6.15 OCD Wake Delay 2
        16. 17.12.6.16 OCD Wake Delay 1
        17. 17.12.6.17 OCC Wake Delay 2
        18. 17.12.6.18 OCC Wake Delay 1
    13. 17.13 Black Box
      1. 17.13.1 Safety Status
      2. 17.13.2 PF Status
    14. 17.14 Gas Gauging
      1. 17.14.1  Current Thresholds
        1. 17.14.1.1 Dsg Current Threshold
        2. 17.14.1.2 Chg Current Threshold
        3. 17.14.1.3 Quit Current
        4. 17.14.1.4 Dsg Relax Time
        5. 17.14.1.5 Chg Relax Time
      2. 17.14.2  Design
        1. 17.14.2.1 Design Capacity mAh
        2. 17.14.2.2 Design Capacity cWh
        3. 17.14.2.3 Design Voltage
      3. 17.14.3  Cycle
      4. 17.14.4  FD
        1. 17.14.4.1 Set Voltage Threshold
        2. 17.14.4.2 Clear Voltage Threshold
        3. 17.14.4.3 Set % RSOC Threshold
        4. 17.14.4.4 Clear % RSOC Threshold
      5. 17.14.5  FC
        1. 17.14.5.1 Set Voltage Threshold
        2. 17.14.5.2 Clear Voltage Threshold
        3. 17.14.5.3 Set % RSOC Threshold
        4. 17.14.5.4 Clear % RSOC Threshold
      6. 17.14.6  TD
        1. 17.14.6.1 Set Voltage Threshold
        2. 17.14.6.2 Clear Voltage Threshold
        3. 17.14.6.3 Set % RSOC Threshold
        4. 17.14.6.4 Clear % RSOC Threshold
      7. 17.14.7  TC
        1. 17.14.7.1 Set Voltage Threshold
        2. 17.14.7.2 Clear Voltage Threshold
        3. 17.14.7.3 Set % RSOC Threshold
        4. 17.14.7.4 Clear % RSOC Threshold
      8. 17.14.8  State
        1. 17.14.8.1  QMax
        2. 17.14.8.2  Update Status
        3. 17.14.8.3  Cell 1–4 Chg Voltage at EoC
          1. 17.14.8.3.1 Cell 1 Chg Voltage at EoC
          2. 17.14.8.3.2 Cell 2 Chg Voltage at EoC
          3. 17.14.8.3.3 Cell 3 Chg Voltage at EoC
          4. 17.14.8.3.4 Cell 4 Chg Voltage at EoC
        4. 17.14.8.4  Current at EoC
        5. 17.14.8.5  Average Last Run
          1. 17.14.8.5.1 Avg I Last Run
          2. 17.14.8.5.2 Avg P Last Run
        6. 17.14.8.6  Delta Voltage
        7. 17.14.8.7  Temp
          1. 17.14.8.7.1 Temp k
          2. 17.14.8.7.2 Temp a
        8. 17.14.8.8  Max Avg Last Run
          1. 17.14.8.8.1 Max Avg I Last Run
          2. 17.14.8.8.2 Max Avg P Last Run
        9. 17.14.8.9  SOH FCC Max
          1. 17.14.8.9.1 SOH FCC Max mAh
          2. 17.14.8.9.2 SOH FCC Max cWh
        10. 17.14.8.10 SOH Temp
          1. 17.14.8.10.1 SOH Temp k
          2. 17.14.8.10.2 SOH Temp a
        11. 17.14.8.11 Cycle Count
      9. 17.14.9  Turbo Cfg
        1. 17.14.9.1 Min System Voltage
        2. 17.14.9.2 Ten Second Max C-Rate
        3. 17.14.9.3 Ten Millisecond Max C-Rate
        4. 17.14.9.4 High Frequency Resistance
        5. 17.14.9.5 Reserve Energy %
        6. 17.14.9.6 Turbo Adjustment Factor
      10. 17.14.10 IT-DZT Config
        1. 17.14.10.1  Design Resistance
        2. 17.14.10.2  Pack Resistance
        3. 17.14.10.3  System Resistance
        4. 17.14.10.4  Predict Ambient Time
        5. 17.14.10.5  Ra Filter
        6. 17.14.10.6  Ra Max Delta
        7. 17.14.10.7  Reference Grid
        8. 17.14.10.8  Resistance Parameter Filter
        9. 17.14.10.9  Near EDV Ra Param Filter
        10. 17.14.10.10 Max Current Change %
        11. 17.14.10.11 Resistance Update Voltage
        12. 17.14.10.12 Qmax Delta
        13. 17.14.10.13 Qmax Upper Bound
        14. 17.14.10.14 Term Voltage
        15. 17.14.10.15 Term Min Cell V
        16. 17.14.10.16 Res Relax Time
        17. 17.14.10.17 Term Voltage Delta
        18. 17.14.10.18 Max Simulation Iterations
        19. 17.14.10.19 Simulation Near Term Delta
        20. 17.14.10.20 Fast Scale Start SOC
        21. 17.14.10.21 DeltaV Max Voltage Delta
        22. 17.14.10.22 Load Select
        23. 17.14.10.23 Fast Scale Load Select
        24. 17.14.10.24 Load Mode
        25. 17.14.10.25 User Rate-mA
        26. 17.14.10.26 User Rate-cW
        27. 17.14.10.27 Reserve Cap-mAh
        28. 17.14.10.28 Reserve Cap-cWh
      11. 17.14.11 Smoothing
        1. 17.14.11.1 Smooth Relax Time
        2. 17.14.11.2 Term Smooth Start Cell V Delta
        3. 17.14.11.3 Term Smooth Final Cell V Delta
        4. 17.14.11.4 Term Smooth Time
      12. 17.14.12 Condition Flag
      13. 17.14.13 Max Error
        1. 17.14.13.1 Time Cycle Equivalent
        2. 17.14.13.2 Cycle Delta
      14. 17.14.14 SOH
    15. 17.15 RA Table
      1. 17.15.1 R_a0
      2. 17.15.2 R_a1
      3. 17.15.3 R_a2
      4. 17.15.4 R_a3
      5. 17.15.5 R_a0x
      6. 17.15.6 R_a1x
      7. 17.15.7 R_a2x
      8. 17.15.8 R_a3x
    16. 17.16 TMP468
      1. 17.16.1 Temp1 Configuration
      2. 17.16.2 Temp2 Configuration
      3. 17.16.3 Temp3 Configuration
      4. 17.16.4 Temp4 Configuration
      5. 17.16.5 Temp5 Configuration
      6. 17.16.6 Temp6 Configuration
      7. 17.16.7 Temp7 Configuration
      8. 17.16.8 Temp8 Configuration
    17. 17.17 Data Flash Summary
  20.   A AFE Threshold and Delay Settings
    1.     A.1 Overload in Discharge Protection (AOCD1 and AOCD2)
    2.     A.2 Overcurrent in Charge Protection (AOCC)
    3.     A.3 Short Circuit in Discharge Protection (ASCD)
    4.     A.4 Over Temperature Protection
    5.     A.5 Current Wake Detector
  21.   B Sample Filter Settings
  22.   C Revision History

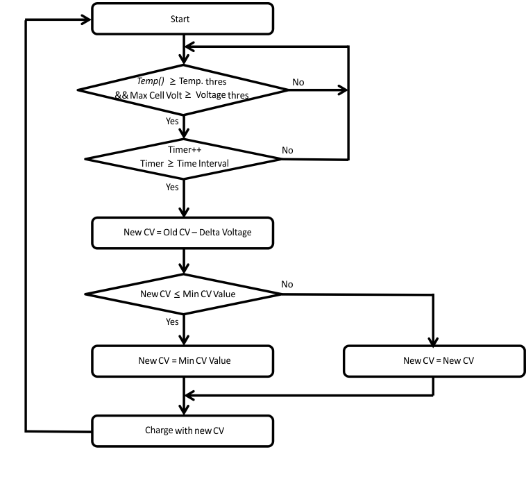
Cell Swelling Control (via Charging Voltage Degradation)

Cell swelling can occur when the cell temperature and cell voltage are above certain thresholds. In these situations, the charging voltage can be stepped down gradually until the cell temperature moves back down.

This scheme works (as shown in Figure 4-3) when enabled by setting [CS_CV] (default is cleared) in the Charging Configuration register. When the max cell voltage1..4 and cell temperature are above the Voltage Threshold and Temperature Threshold, respectively, for the period defined by Time Interval, then the charging voltage is stepped down by Delta Voltage. This step down continues until either the max cell voltage1..4 and cell temperature conditions go away (that is, cell swelling reduces) or the step down reaches Min CV.

The charging voltage reduction/degradation resulting from this feature is reset when exiting CHARGE mode.

Note:

This degradation works in conjunction with other degradation features; therefore, use with care.

BQ41Z50 Cell Swelling ControlFigure 4-3 Cell Swelling Control