ZHCU859B June   2021  – February 2022 DRA829J , DRA829J-Q1 , DRA829V , DRA829V-Q1 , TDA4VM , TDA4VM-Q1 , TPS6594-Q1

 

  1.   商标
  2. 1引言
  3. 2器件版本
  4. 3处理器连接
    1. 3.1 电源映射
    2. 3.2 控制映射
  5. 4支持功能安全系统
    1. 4.1 达到 ASIL-B 系统要求
    2. 4.2 达到 ASIL-D 系统要求
  6. 5静态 NVM 设置
    1. 5.1  基于应用程序的配置设置
    2. 5.2  器件标识设置
    3. 5.3  BUCK 设置
    4. 5.4  LDO 设置
    5. 5.5  VCCA 设置
    6. 5.6  GPIO 设置
    7. 5.7  有限状态机 (FSM) 设置
    8. 5.8  中断设置
    9. 5.9  POWERGOOD 设置
    10. 5.10 其他设置
    11. 5.11 接口设置
    12. 5.12 多器件设置
    13. 5.13 看门狗设置
  7. 6可预配置的有限状态机 (PFSM) 设置
    1. 6.1 配置的状态
    2. 6.2 PFSM 触发器
    3. 6.3 电源序列
      1. 6.3.1 TO_SAFE_SEVERE 和 TO_SAFE
      2. 6.3.2 TO_SAFE_ORDERLY 和 TO_STANDBY
      3. 6.3.3 ACTIVE_TO_WARM
      4. 6.3.4 ESM_SOC_ERROR
      5. 6.3.5 PWR_SOC_ERROR
      6. 6.3.6 MCU_TO_WARM
      7. 6.3.7 TO_MCU
      8. 6.3.8 TO_ACTIVE
      9. 6.3.9 挂起至 RAM (TO_S2R)
  8. 7NVM 更改的影响
  9. 8参考文献
  10. 9修订历史记录

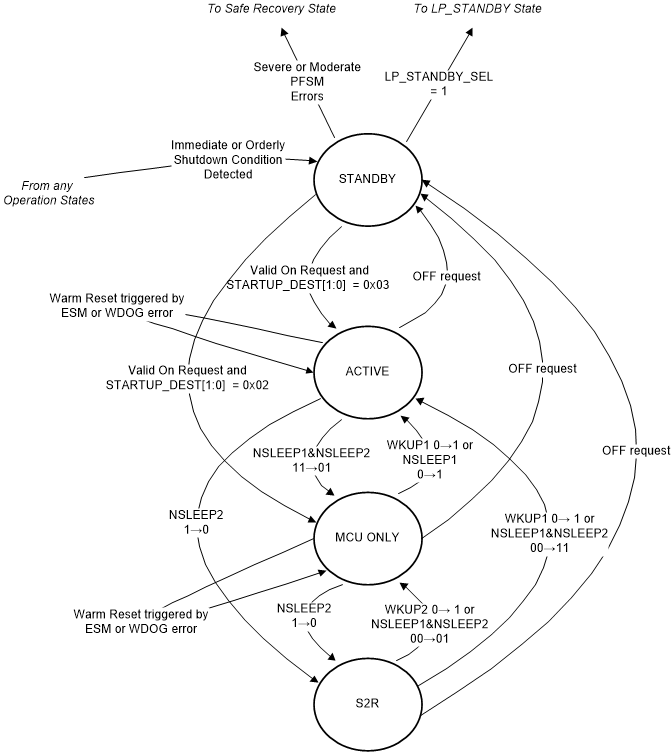
配置的状态

在此 PDN 中,PMIC 器件具有以下四种配置的电源状态:

  • 待机
  • 运行
  • 仅 MCU
  • 挂起至 RAM

图 6-1 显示了配置的 PDN 电源状态以及在状态之间变化的转换条件。此外,还显示了向硬件状态(如 SAFE RECOVERY 和 LP_STANDBY)的转换。硬件状态是固定器件功率有限状态机 (FSM) 的一部分,并在 TPS6594-Q1 数据表中进行了描述,请参阅Topic Link Label8

GUID-D12EE20A-6A2B-4B1C-A83C-4B5F2E158E90-low.gif图 6-1 可预配置任务有限状态机 (PFSM) 的状态和转换

当 PMIC 从 FSM 转换到 PFSM 时,将执行几个初始化指令来禁用 BUCK 和 LDO 稳压器上的残余电压检查,并设置 FIRST_STARTUP_DONE 位。执行这些指令后,PMIC 等待有效的开启请求(SU_ACTIVE 触发器),然后才能进入运行状态。各电源状态定义如下:

    待机 PMIC 由系统电源轨上的有效电源供电 (VCCA > VCCA_UV)。所有器件资源在待机状态下都会断电。在此状态下,EN_DRV 被强制为低电平。处理器处于关闭状态,没有电压域通电。请参阅Topic Link Label6.3.2序列说明。
    运行 PMIC 由有效电源供电。PMIC 功能齐全,可为所有的PDN 负载供电。处理器已完成推荐的加电序列,所有电压域均已在MCU 和主处理器部分上通电。请参阅Topic Link Label6.3.8序列说明。
    仅 MCU PMIC 由有效电源供电。只有分配给处理器MCU 电源轨的电源资源处于开启状态。请参阅Topic Link Label6.3.7序列说明。 MCU ONLY 模式的一个特殊情况是由于 SOC 电源错误而进入该状态。在这种情况下,PMIC 不能转换到 ACTIVE 或其他状态,直到 PMIC 被处理器有意移动到 MCU ONLY 状态。在触发 TO_MCU 序列并“重新进入”到 MCU ONLY 状态之后,PMIC 可以转换回 ACTIVE 状态。
    挂起至 RAM (S2R) PMIC 由有效电源供电。只有 3 个 SoC 电压域(vdds_ddr_bias、vdds_ddr 和 vdds_ddr_c)保持通电,而所有其他域关闭,以最小化系统总功耗。在此状态下,EN_DRV 被强制为低电平。请参阅Topic Link Label6.3.9序列说明。