ZHCSX80 October   2024 TPS25763-Q1

PRODUCTION DATA  

  1.   1
  2. 特性
  3. 应用
  4. 说明
  5. 器件比较表
  6. 引脚配置和功能
  7. 规格
    1. 6.1  绝对最大额定值
    2. 6.2  ESD 等级
    3. 6.3  建议运行条件
    4. 6.4  建议元件
    5. 6.5  热性能信息
    6. 6.6  降压/升压稳压器
    7. 6.7  CC 电缆检测参数
    8. 6.8  CC VCONN 参数
    9. 6.9  CC PHY 参数
    10. 6.10 热关断特性
    11. 6.11 振荡器特性
    12. 6.12 ADC 特性
    13. 6.13 TVSP 参数
    14. 6.14 输入/输出 (I/O) 特性
    15. 6.15 BC1.2 特性
    16. 6.16 I2C 要求和特性
    17. 6.17 典型特性
  8. 参数测量信息
  9. 详细说明
    1. 8.1 概述
    2. 8.2 功能方框图
    3. 8.3 特性说明
      1. 8.3.1  器件电源管理和监控电路
        1. 8.3.1.1 VIN UVLO 和使能/UVLO
        2. 8.3.1.2 内部 LDO 稳压器
      2. 8.3.2  TVSP 器件配置和 ESD 保护
      3. 8.3.3  外部 NFET 和 LSGD
      4. 8.3.4  降压/升压稳压器
        1. 8.3.4.1  降压/升压稳压器运行
        2. 8.3.4.2  开关频率、频率抖动、相移和同步
        3. 8.3.4.3  VIN 电源和 VIN 过压保护
        4. 8.3.4.4  反馈路径和误差放大器
        5. 8.3.4.5  跨导体和补偿
        6. 8.3.4.6  输出电压 DAC、软启动和电缆压降补偿
        7. 8.3.4.7  VBUS 过压保护
        8. 8.3.4.8  VBUS 欠压保护
        9. 8.3.4.9  电流检测电阻器 (RSNS) 和电流限制运行
        10. 8.3.4.10 降压/升压峰值电流限制
      5. 8.3.5  USB-PD 物理层
        1. 8.3.5.1 USB-PD 编码和信令
        2. 8.3.5.2 USB-PD 双相标记编码
        3. 8.3.5.3 USB-PD 发送 (TX) 和接收 (Rx) 掩码
        4. 8.3.5.4 USB-PD BMC 发送器
        5. 8.3.5.5 USB-PD BMC 接收器
        6. 8.3.5.6 静噪接收器
      6. 8.3.6  VCONN
      7. 8.3.7  电缆插拔和方向检测
        1. 8.3.7.1 配置为源端
        2. 8.3.7.2 配置为接收端
        3. 8.3.7.3 配置为 DRP
        4. 8.3.7.4 过压保护(Px_CC1,Px_CC2)
      8. 8.3.8  ADC
        1. 8.3.8.1 ADC 分压器分压比
      9. 8.3.9  BC 1.2 模式、传统模式和快速充电模式(Px_DP、Px_DM)
      10. 8.3.10 DisplayPort 热插拔检测 (HPD)
      11. 8.3.11 USB2.0 低速端点
      12. 8.3.12 数字接口
        1. 8.3.12.1 常规 GPIO
        2. 8.3.12.2 I2C 缓冲器
      13. 8.3.13 I2C 接口
        1. 8.3.13.1 I2C 接口说明
        2. 8.3.13.2 I2C 时钟延展
        3. 8.3.13.3 I2C 地址设置
        4. 8.3.13.4 唯一地址接口
        5. 8.3.13.5 I2C 上拉电阻计算
      14. 8.3.14 数字内核
        1. 8.3.14.1 器件存储器
        2. 8.3.14.2 内核微处理器
      15. 8.3.15 NTC 输入
      16. 8.3.16 热传感器和热关断
    4. 8.4 器件功能模式
  10. 应用和实施
    1. 9.1 应用信息
    2. 9.2 典型应用
      1. 9.2.1 设计要求
      2. 9.2.2 详细设计过程
        1. 9.2.2.1 应用程序 GUI 选择
        2. 9.2.2.2 EEPROM 选择
        3. 9.2.2.3 EN/UVLO
        4. 9.2.2.4 检测电阻器 RSNS、RCSP、RCSN 和 CFILT
        5. 9.2.2.5 电感器电流
        6. 9.2.2.6 输出电容器
        7. 9.2.2.7 输入电容器
      3. 9.2.3 应用曲线
    3. 9.3 电源相关建议
    4. 9.4 布局
      1. 9.4.1 布局指南
      2. 9.4.2 布局示例
  11. 10器件和文档支持
    1. 10.1 文档支持
      1. 10.1.1 相关文档
    2. 10.2 接收文档更新通知
    3. 10.3 支持资源
    4. 10.4 商标
    5. 10.5 静电放电警告
    6. 10.6 术语表
  12. 11修订历史记录
  13. 12机械、封装和可订购信息
    1.     106

封装选项

机械数据 (封装 | 引脚)
散热焊盘机械数据 (封装 | 引脚)
订购信息

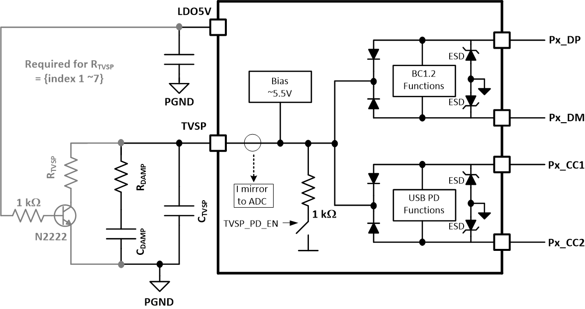
TVSP 器件配置和 ESD 保护

瞬态电压保护和固件设置引脚 (TVSP) 有三个功能: 1) 启动配置设置;2) USB 连接器引脚短接至 VBUS 或 VBAT 的保护;以及 3) USB 连接器引脚增强型 ESD 保护。

  • RTVSP上电时,TVSP 引脚和 PGND 之间的电阻决定了启动方法、USB PD 端口 I2C 地址和 I2C 逻辑阈值。电阻值与具体器件相关;请参阅表 8-3。常见的配置如基本 TVSP 引脚连接中所示,其中 RTVSP 开路,对应于 TVSP 索引 0。在器件初始化和启动期间,通常在上电后的 4 秒内,VIN 必须高于 7.6V,以便确保 TVSP 引脚适当偏置至 5.5V。启动完成后,器件可以在整个 VIN 范围内运行。
  • CTVSP必须 将一个 0.1µF 电容器 (CTVSP) 连接到 PGND。将 CTVSP 尽可能靠近 TVSP 引脚放置,以尽量减小寄生电感。CTVSP 是集中保护电路的一部分,可增强连接器引脚 Px_CCy、Px_DP 和 Px_DM,防止其在短接至 VBUS、VBAT 和 ESD 事件期间损坏。为了确保内部 TVSP 稳压器电路正常运行,建议使用 40V 0.1µF 电容器。
  • TVSP 阻尼器网络:电容 CDAMP 和电阻 RDAMP 形成一个 RC 网络,可以防止在连接器引脚过压和 ESD 事件期间过量电流流入器件内。
    • CDAMP必须 将一个 0.47µF 电容器与 RDAMP 串联至 PGND。建议使用 40V 0.47µF 电容器。
    • RDAMP必须 将一个 10Ω 电阻器与 CDAMP 串联至 PGND。建议使用 0.25W 额定值。

TPS25763-Q1 基本 TVSP 引脚连接图 8-4 基本 TVSP 引脚连接
表 8-2 建议的 TVSP 元件
CTVSP RDAMP CDAMP
0.1μF 10Ω 0.47μF
表 8-3 RTVSP 配置设置 (TPS257xxDQRQLRQ1)
RTVSP (kΩ) (1) TVSP 索引 ADC 值 I2C 目标端口地址 (A | B)(2) I2C 逻辑 (VDD) 启动模式
开路 0 ≤ 10 (0x0A) 0x22 | 0x26 3.3V EEPROM
93.1 1 ≤ 24 (0x18) 0x23 | 0x27 3.3V 外部 HUB/MCU
47.5 2 ≤ 42 (0x2A) 0x22 | 0x26 1.8V EEPROM
26.7 3 ≤ 63 (0x3F) 0x23 | 0x27 1.8V 外部 HUB/MCU
18.2 4 ≤ 89 (0x59) 0x23 | 0x27 3.3V EEPROM
13.0 5 ≤ 119 (0x77) 0x22 | 0x26 3.3V 外部 HUB/MCU
9.53 6 ≤ 156 (0x9C) 0x23 | 0x27 1.8V EEPROM
7.5 7 ≤ 201 (0xC9) 0x22 | 0x26 1.8V 外部 HUB/MCU
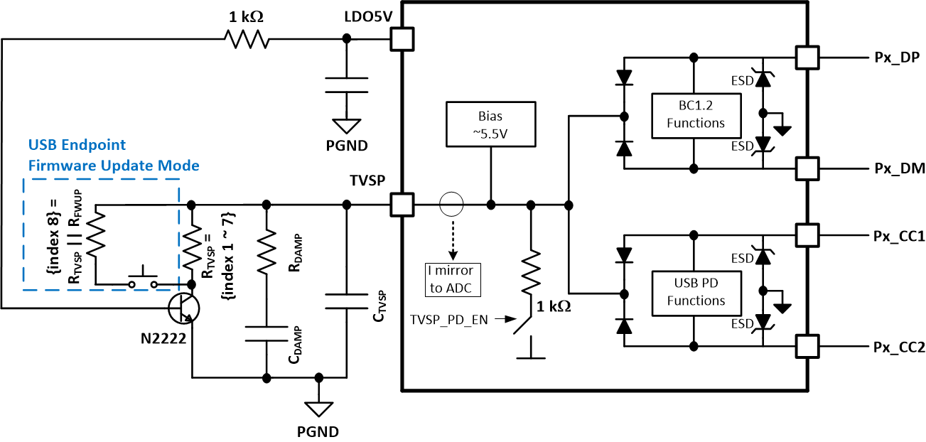
5.6 8 ≤ 255 (0xFF) 0x22 | 0x26 3.3V 固件更新
需要 1% 电阻器。
0x22h = 0100010、0x26h = 0100110、0x23h = 0100011、0x27 = 0100111

需要 TVSP 索引 0(RTVSP 开路)以外配置的应用(如 RTVSP 配置设置 (TPS257xxCQRQLRQ1) 和 RTVSP 配置设置 (TPS257xxDQRQLRQ1) 中所示)必须实施与图 8-5 所示类似的电路。双极晶体管的基极连接到 LDO_5V 以提供 TVSP 电阻器的正确上电时序控制 - 禁用 TPS25763-Q1 时关闭,启用 TPS25763-Q1 时开启。建议使用 2N2222,因为它具有较大的集电极-发射极击穿电压、低成本以及广泛的可用性。

TPS25763-Q1 RTVSP 电路配置图 8-5 RTVSP 电路配置

可在 PA_DP 和 PA_DM 引脚上使用 USB 端点来更新器件固件。要启用固件更新模式,请使用 TVSP 和 PGND 之间对应于 TVSP 索引 8 的电阻来启动器件。可以通过对器件进行下电上电或通过将 EN/UVLO 引脚暂时拉至低于 VEN(OPER) 阈值来执行启动周期。图 8-6 中显示了启用 USB 端点固件更新模式的示例电路。

TPS25763-Q1 启用 USB 端点固件更新模式的示例电路图 8-6 启用 USB 端点固件更新模式的示例电路