ZHCSFZ7C February   2017  – February 2023 PGA460-Q1

PRODUCTION DATA  

  1. 特性
  2. 应用
  3. 说明
  4. 修订历史记录
  5. 引脚配置和功能
  6. 规格
    1. 6.1  绝对最大额定值
    2. 6.2  ESD 等级
    3. 6.3  建议的工作条件
    4. 6.4  热性能信息
    5. 6.5  内部电源稳压器特性
    6. 6.6  传感器驱动器特性
    7. 6.7  传感器接收器特性
    8. 6.8  模数转换器特性
    9. 6.9  数字信号处理特性
    10. 6.10 温度传感器特征
    11. 6.11 高电压 I/O 特性
    12. 6.12 数字 I/O 特性
    13. 6.13 EEPROM 特性
    14. 6.14 时序要求
    15. 6.15 开关特性
    16. 6.16 典型特性
  7. 详细说明
    1. 7.1 概述
    2. 7.2 功能方框图
    3. 7.3 特性说明
      1. 7.3.1  电源块
      2. 7.3.2  突发生成
        1. 7.3.2.1 使用中心抽头变压器
        2. 7.3.2.2 直接驱动
        3. 7.3.2.3 其他配置
      3. 7.3.3  模拟前端
      4. 7.3.4  数字信号处理
        1. 7.3.4.1 超声回波 - 带通滤波器
        2. 7.3.4.2 超声回波 - 整流器、峰值保持、低通滤波器和数据选择
        3. 7.3.4.3 超声回波 - 非线性调节
        4. 7.3.4.4 超声回波 - 阈值数据分配
        5. 7.3.4.5 数字增益
      5. 7.3.5  系统诊断
        1. 7.3.5.1 器件内部诊断
      6. 7.3.6  接口说明
        1. 7.3.6.1 时间命令接口
          1. 7.3.6.1.1 RUN 命令
          2. 7.3.6.1.2 CONFIGURATION/STATUS 命令
        2. 7.3.6.2 USART 接口
          1. 7.3.6.2.1 USART 异步模式
            1. 7.3.6.2.1.1 同步字段
            2. 7.3.6.2.1.2 命令字段
            3. 7.3.6.2.1.3 数据字段
            4. 7.3.6.2.1.4 校验和字段
            5. 7.3.6.2.1.5 PGA460-Q1 UART 命令
            6. 7.3.6.2.1.6 UART 操作
              1. 7.3.6.2.1.6.1 无响应操作
              2. 7.3.6.2.1.6.2 响应操作(除寄存器读取之外的所有操作)
              3. 7.3.6.2.1.6.3 响应操作(寄存器读取)
            7. 7.3.6.2.1.7 诊断字段
            8. 7.3.6.2.1.8 USART 同步模式
          2. 7.3.6.2.2 单线 UART 接口
          3. 7.3.6.2.3 通过 UART 操作进行超声波物体检测
        3. 7.3.6.3 系统内 IO 引脚接口选择
      7. 7.3.7  回波数据转储
        1. 7.3.7.1 板载存储器数据存储
        2. 7.3.7.2 通过 USART 同步模式实现直接数据突发
      8. 7.3.8  低功耗模式
        1. 7.3.8.1 时间命令接口
        2. 7.3.8.2 UART 接口
      9. 7.3.9  传感器时间和温度去耦
        1. 7.3.9.1 时间去耦
        2. 7.3.9.2 温度去耦
      10. 7.3.10 存储器 CRC 计算
      11. 7.3.11 温度传感器和温度数据路径
      12. 7.3.12 TEST 引脚功能
    4. 7.4 器件功能模式
    5. 7.5 编程
      1. 7.5.1 UART 和 USART 通信示例
    6. 7.6 寄存器映射
      1. 7.6.1 EEPROM 编程
      2. 7.6.2 寄存器映射分区和默认值
      3. 7.6.3 REGMAP 寄存器
  8. 应用和实施
    1. 8.1 应用信息
      1. 8.1.1 传感器类型
    2. 8.2 典型应用
      1. 8.2.1 变压器驱动方法
        1. 8.2.1.1 设计要求
        2. 8.2.1.2 详细设计过程
          1. 8.2.1.2.1 传感器驱动电压
          2. 8.2.1.2.2 传感器驱动频率
          3. 8.2.1.2.3 传感器脉冲计数
          4. 8.2.1.2.4 变压器匝数比
          5. 8.2.1.2.5 变压器饱和电流和主电压额定值
        3. 8.2.1.3 应用曲线
      2. 8.2.2 直接驱动(无变压器)法
        1. 8.2.2.1 设计要求
        2. 8.2.2.2 详细设计过程
        3. 8.2.2.3 应用曲线
    3. 8.3 电源相关建议
    4. 8.4 布局
      1. 8.4.1 布局指南
      2. 8.4.2 布局示例
  9. 器件和文档支持
    1. 9.1 文档支持
      1. 9.1.1 相关文档
    2. 9.2 接收文档更新通知
    3. 9.3 支持资源
    4. 9.4 商标
    5. 9.5 静电放电警告
    6. 9.6 术语表
  10. 10机械、封装和可订购信息

封装选项

机械数据 (封装 | 引脚)
散热焊盘机械数据 (封装 | 引脚)
订购信息
CONFIGURATION/STATUS 命令

CONFIGURATION/STATUS 命令用于以下用途:

  • PGA460-Q1 内部参数配置
  • 时变增益和阈值设置
  • EEPROM 编程
  • 诊断和温度测量
  • 回波数据转储功能

发出 CONFIGURATION/STATUS 命令后,将使用类似位的通信来传输剩余的数据,其中对逻辑 1 和逻辑 0 进行了编码(请参阅GUID-B708BCB0-1646-4112-AEF4-686990C62507.html#X5782)。#X6723#X6098 显示了全长 CONFIGURATION/STATUS 命令。

图 7-15 时间指令接口 CONFIGURATION/STATUS 命令 - 写入
图 7-16 时间指令接口 CONFIGURATION/STATUS 命令 - 读取

如图所示,每个 CONFIGURATION/STATUS 命令帧由三个数据段组成:子命令字段、数据字段和帧校验和。子命令由 4 位索引字段定义和排序,其中每个子命令在帧的数据段中具有不同的数据长度。表 7-2 列出了根据相应索引排序的所有 PGA460-Q1 子命令。

表 7-2 时间指令接口子命令说明#X1019
INDEX说明数据长度(位)访问EE
0温度值8RN
1换能器频率诊断值824RN
衰减周期时间诊断值8
噪声水平诊断值8
2驱动器频率 (FREQ)8读/写Y
3预设 1 的突发脉冲数 (P1_PULSE)518读/写Y
预设 2 的突发脉冲数 (P2_PULSE)5
阈值比较器抗尖峰脉冲 (THR_CMP_DEG)4
突发脉冲死区时间 (PULSE_DT)4
4预设 1 的记录时间长度 (P1_REC)48读/写Y
预设 2 的记录时间长度 (P2_REC)4
5预设 1 的阈值分配(P1_THR_0 至 P1_THR_15)#X2692124读/写N
6预设 2 的阈值分配(P1_THR_0 至 P2_THR_15)#X2692124读/写N
7带通滤波器带宽 (BPF_BW)242读/写Y
初始 AFE 增益 (GAIN_INIT)6
低通滤波器截止频率 (LPF_CO)2
非线性调节噪声水平 (NOISE_LVL)5
非线性调节指数 (SCALE_K)1
非线性调节时间偏移 (SCALE_N)2
温度范围增益 (TEMP_GAIN)4
温度范围偏移 (TEMP_OFF)4
P1 数字增益启动阈值 (P1_DIG_GAIN_LR_ST)2
P1 数字远距离增益 (P1_DIG_GAIN_LR)3
P1 数字短距离增益 (P1_DIG_GAIN_SR)3
P2 数字增益启动阈值 (P2_DIG_GAIN_LR_ST)2
P2 数字远距离增益 (P2_DIG_GAIN_LR)3
P2 数字短距离增益 (P2_DIG_GAIN_SR)3
8时变增益分配(TV_GAIN0 至 TV_GAIN6)56读/写Y
9用户数据存储器(USER_1 至 USER_20)160读/写Y
10频率诊断窗口长度 (FDIAG_LEN)446读/写Y
频率诊断开始时间 (FDIAG_START)4
频率诊断错误时间阈值 (FDIAG_ERR_TH)3
饱和诊断电平 (SAT_TH)4
P1 非线性调节 (P1_NLS_EN)1
P2 非线性调节 (P2_NLS_EN)1
电源过压关断阈值 (VPWR_OV_TH)2
睡眠模式计时器 (LPM_TMR)2
电压诊断阈值 (FVOLT_ERR_TH)3
AFE 增益范围 (AFE_GAIN_RNG)2
低功耗模式使能 (LPM_EN)1
去耦时间和温度选择 (DECPL_TEMP_SEL)1
去耦时间和温度值 (DECPL_T)4
禁用电流限制 (DIS_CL)1
保留1
针对预设 1 的驱动器电流限制 (CURR_LIM1)6
针对预设 2 的驱动器电流限制 (CURR_LIM2)6
11回波数据转储使能 (DATADUMP_EN)18读/写N
EEPROM 编程密码 (0xD)4
EEPROM 编程成功 (EE_PRGM_OK)1
重新加载 EEPROM (EE_RLOAD)1
编程 EEPROM (EE_PRGM)1
12回波数据转储值#X10741024RN
13EEPROM 用户批量命令(0x00 至 0x2B)#X9939352读/写Y
14保留
15EEPROM CRC 值 (EE_CRC)
THR_CRC 值 (THR_CC)
16RY
包括阈值电平偏移参数 (TH_Px_OFF)。
回波转储存储器是一个由 128 个样本组成的数组,8 位/样本。
对于索引 13,字节 0x2B 是只读的,当发送索引 13 写命令时,字节 2B 数据字段将不会影响 EE_CRC 值。
此表中使用的首字母缩写词(例如 CURR_LIM1)与GUID-ED773D30-2D5D-4A9D-B0E9-278B351A9705.html#TITLE-SLASEC8X3442 部分中使用的首字母缩写词相同。

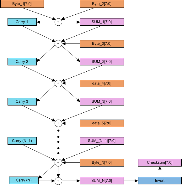
帧校验和值由控制器和外设器件生成,并添加到数据字段之后,而计算结果为帧中所有位的反相 8 位和(带延续)。校验和计算是按字节进行的,从最高有效位 (MSB) 开始,在 PGA460-Q1 写操作中这是读写 (R/W) 位;而对于 PGA460-Q1 读操作,这是数据字段的 MSB。在计算校验和字段的位数不是 8 的倍数的情况下,校验和操作会在末尾补零,直到实现最接近的 8 的倍数。只有校验和计算需要补零。补零位实际上不应通过 IO-TCI 接口传输。

以下示例是一个帧校验和计算示例,显示了子命令索引 7 的 PGA460-Q1 写操作(42 个数据位):

  • 用于生成校验和的总位数:1 个 R/W 位、4 位索引值、42 位数据值。总位数是 47。
  • 由于校验和是按字节计算的,因此添加了 1 个末尾零以实现 6 个完整字节。
  • #X9668 显示了额外的校验和计算。

以下示例是另一个帧校验和计算示例,显示了子命令索引 8 的 PGA460-Q1 读操作:

  • PGA460-Q1 器件生成校验和的总位数:56 位数据值 + 8 个命令位。总位数是 64。
  • 8 个命令位等于 4 个零位 + Index[3:0] = 8 个命令位,这是校验和计算中使用的第一个字节。
  • 没有添加末尾零,因为位数已经是 56(即 7 个字节)。
  • #X9668 显示了额外的校验和计算。

GUID-5C813DFD-B8DD-48FD-B190-8AD7FB1E826E-low.gif图 7-17 校验和计算

此外,当发出 PGA460-Q1 写操作时,PGA460-Q1 器件会执行一个确认位响应来表示发生了一次正确的数据传输。在这种情况下,如果未正确检测到 CONFIGURATION/STATUS 命令时间周期,PGA460-Q1 器件会发出确认位。如果正确检测到 CONFIGURATION/STATUS 命令时间周期,但传输帧的校验和不正确,则 PGA460-Q1 器件会发送逻辑 0 确认。如果正确检测到 CONFIGURATION/STATUS 命令时间周期,并且校验和值与正确校验和一致,则 PGA460-Q1 器件会发送逻辑 1 确认。

如果是类似位的通信(PGA460-Q1 主动为 CONFIGURATION/STATUS 命令提供服务),当使用另一个时间指令(RUN 或 CONFIGURATION)中断位流时,PGA460-Q1 器件会将此事件解码为位定时事件。在这种情况下,初始 CONFIGURATION/STATUS 命令会继续执行,直到发生超时错误事件,或者(在连续数据传输情形中)PGA460-Q1 帧校验和使错误传输的帧无效。如果位流有效但比预期的时间长,PGA460-Q1 会根据正确传输的帧执行,但忽略位流的其余部分。

如果在 PGA460-Q1 处于 IDLE 状态期间,时间指令接口接收到脉冲持续时间超出任何命令限制的时间指令,则忽略此条件,PGA460-Q1 器件将保持 IDLE 状态,直到接收到有效的时间指令。在这种情况下,PGA460-Q1 不会以否定确认进行响应。