ZHCUCF6 October   2024 AFE4960 , CC2674R10 , TMP119

 

  1.   1
  2.   说明
  3.   资源
  4.   特性
  5.   应用
  6.   6
  7. 1系统说明
    1. 1.1 使用 TIDA-010270 测量的参数简介
    2. 1.2 系统简介和应用
    3. 1.3 系统设计特性
    4. 1.4 主要系统规格
  8. 2系统概述
    1. 2.1 方框图
    2. 2.2 设计注意事项
      1. 2.2.1 AFE4960 和电源
      2. 2.2.2 CC2674R10 BLE 微控制器
      3. 2.2.3 ECG 和呼吸导联配置
      4. 2.2.4 温度传感器
      5. 2.2.5 选择电源
      6. 2.2.6 电源
      7. 2.2.7 LED 指示灯
    3. 2.3 主要产品
      1. 2.3.1 AFE4960
      2. 2.3.2 CC2674R10
      3. 2.3.3 TMP119
      4. 2.3.4 TPD1E01B04
      5. 2.3.5 TPS628437
      6. 2.3.6 TPS61299
    4. 2.4 电池寿命计算
      1. 2.4.1 AFE4960 电流消耗
      2. 2.4.2 CC2674R10 电流消耗
      3. 2.4.3 导通状态电流计算
  9. 3硬件、软件、测试要求和测试结果
    1. 3.1 硬件要求
      1. 3.1.1 BLE 板简介
      2. 3.1.2 传感器板简介
      3. 3.1.3 电路板连接和 XDS110 接口
    2. 3.2 软件要求
      1. 3.2.1 通过 Code Composer Studio (CCS) IDE 加载生物传感演示
      2. 3.2.2 SimpleLink MCU Connect
      3. 3.2.3 AFE4960 配置
      4. 3.2.4 CC2674R10 的生物传感演示流程图
    3. 3.3 测试设置
    4. 3.4 测试结果
      1. 3.4.1 实时 ECG 和呼吸测量
      2. 3.4.2 直流导联脱落检测
      3. 3.4.3 直流/直流转换器波形
      4. 3.4.4 功耗测试
  10. 4设计和文档支持
    1. 4.1 设计文件
      1. 4.1.1 原理图
      2. 4.1.2 BOM
    2. 4.2 PCB 布局建议
      1. 4.2.1 主板布局
      2. 4.2.2 传感器板布局
    3. 4.3 工具与软件
    4. 4.4 文档支持
    5. 4.5 支持资源
    6. 4.6 商标
  11. 5作者简介

传感器板布局

TIDA-010270 传感器板顶层的布局图 4-6 传感器板顶层的布局
TIDA-010270 传感器板电源层的布局图 4-7 传感器板电源层的布局
TIDA-010270 传感器板 GND 层的布局图 4-8 传感器板 GND 层的布局
TIDA-010270 传感器板底层的布局图 4-9 传感器板底层的布局

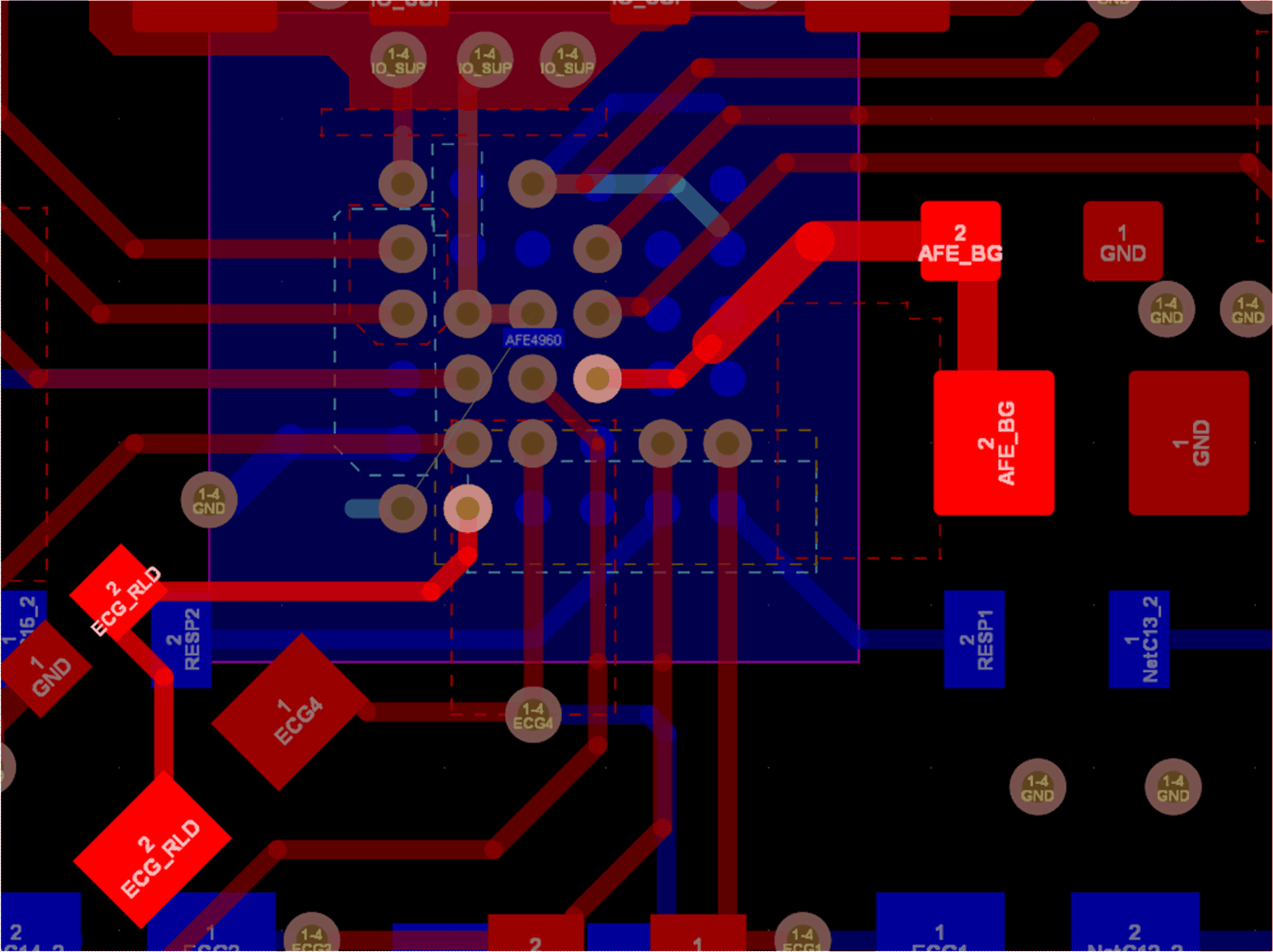
图 4-10 展示了 BG(D3) 和 ECG_RLD(F5) 引脚的布线。这些引脚属于敏感线路,需要与 I2C 和 SPI 等高速数字布线屏蔽隔离。

TIDA-010270 BG(D3) 和 ECG_RLD(F5) 的布线图 4-10 BG(D3) 和 ECG_RLD(F5) 的布线

图 4-11 是 ECG 和呼吸线路的布局连接。排布电极引脚时要小心,确保引脚对开关线路的寄生效应保持在较低水平。高速数字布线(ADC_RDY、GPIO2)需要远离 ECG 和呼吸输入。

TIDA-010270 ECG 和呼吸线路的布局图 4-11 ECG 和呼吸线路的布局

ECG4 引脚靠近 SPI 引脚,请务必尽可能地减小 ECG4 引脚布线与 SPI 线路(尤其是 SDOUT)之间的寄生电容。因此,TI 建议将 ECG4 引脚用于 RLD 驱动,因为 RLD 驱动是强驱动节点,不易受到耦合的影响。图 4-12 展示了 ECG4 和 ECG_RLD 引脚的布线连接。

TIDA-010270 ECG4 和 ECG_RLD 引脚的布线连接图 4-12 ECG4 和 ECG_RLD 引脚的布线连接