ZHCABU4B June   2020  – October 2022 UCC21710-Q1 , UCC21732-Q1 , UCC5870-Q1

 

  1.   使用隔离式 IGBT 和 SiC 栅极驱动器的 HEV/EV 牵引逆变器设计指南
  2. 1引言
  3. 2HEV/EV 概要
    1. 2.1 HEV/EV 架构
    2. 2.2 HEV/EV 牵引逆变器系统架构
    3. 2.3 HEV/EV 牵引逆变器系统性能影响
  4. 3HEV/EV 牵引逆变器驱动级的设计
    1. 3.1  UCC217xx-Q1 简介
    2. 3.2  使用 UCC217xx-Q1 设计牵引逆变器驱动系统
    3. 3.3  保护特性的说明
    4. 3.4  UCC217xx-Q1 的保护特性
    5. 3.5  UCC217xx-Q1 保护和监控特性描述
      1. 3.5.1 初级侧和次级侧 UVLO 和 OVLO
      2. 3.5.2 过流 (OC) 和去饱和 (DESAT) 检测
      3. 3.5.3 2 级和软关断
      4. 3.5.4 开关管栅极电压 (VGE/VGS) 监控
      5. 3.5.5 开关管防击穿
      6. 3.5.6 集成式内部或外部米勒钳位
      7. 3.5.7 隔离式模拟至 PWM 通道
      8. 3.5.8 短路钳位
      9. 3.5.9 有源下拉
    6. 3.6  UCC5870-Q1 简介
    7. 3.7  使用 UCC5870-Q1 设计牵引逆变器驱动系统
    8. 3.8  保护特性的说明
    9. 3.9  UCC5870-Q1 的保护特性
    10. 3.10 UCC5870-Q1 保护和监控特性描述
      1. 3.10.1  初级侧和次级侧 UVLO 和 OVLO
      2. 3.10.2  可编程去饱和 (DESAT) 检测和过流 (OC)
      3. 3.10.3  可调 2 级或软关断
      4. 3.10.4  有源高压钳位
      5. 3.10.5  开关管栅极电压 (VGE/VGS) 监控
      6. 3.10.6  栅极阈值电压监控器
      7. 3.10.7  开关管防击穿
      8. 3.10.8  主动短路 (ASC)
      9. 3.10.9  集成式内部或外部米勒钳位
      10. 3.10.10 隔离式模数转换器
        1. 3.10.10.1 功率晶体管的温度监控
      11. 3.10.11 短路钳位
      12. 3.10.12 有源和无源下拉
      13. 3.10.13 驱动器 IC 的热关断和温度警告
      14. 3.10.14 时钟监控器和 CRC
      15. 3.10.15 SPI 和寄存器数据保护
  5. 4隔离式偏置电源架构
  6. 5总结
  7. 6参考文献
  8. 7修订历史记录

过流 (OC) 和去饱和 (DESAT) 检测

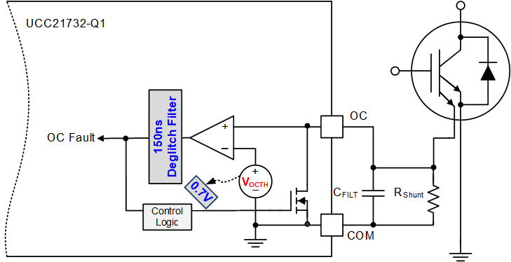
过流 (OC) 保护(UCC21732-Q1 和 UCC21710-Q1)和去饱和 (DESAT) 保护 (UCC21750-Q1) 用于防止短路事件损坏功率器件。UCC217xx 型号同时提供 OC 和 DESAT 保护,并且内部集成了一些基于应用的外部元件。OC 和 DESAT 保护 ST(自检)电路可在外部实现,如下所示。

集成 OC 保护如图 3-4 所示。在本例中,IGBT 的电流通过集成电流镜进行降压,并在分流发射极处输出。然后,通过分流电阻器 RShunt 测量电流。OC 引脚通过 RShunt 两端的电压监测电流,并在电压超过 0.7V 的内部阈值时触发 OC 故障。此时,驱动器将启动软关断和/或 2 级关断以安全关断功率器件。

GUID-62E40529-1B0D-433C-988C-2EF315826E94-low.gif图 3-4 过流和短路保护(UCC21732-Q1 和 UCC21710-Q1)

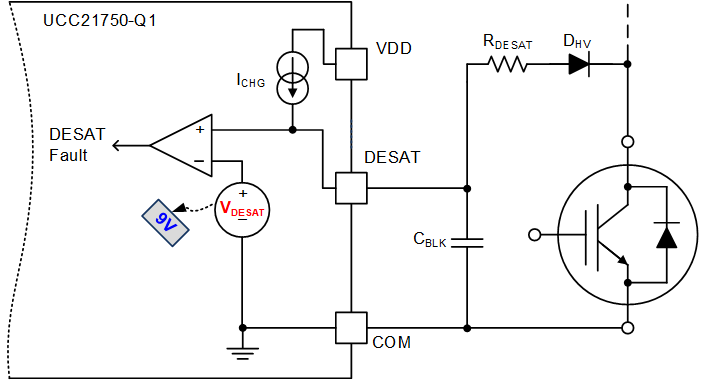
去饱和检测或 DESAT 是 IGBT 常用的一种方法,因为它们在 I-V 曲线中有定义明确的拐点,在该拐点处,器件在发生短路时从线性区域移至有源区域。DESAT 引脚在导通时通过监测 IGBT 上的电压来利用此信息。DESAT 引脚通过串联电阻器和 HV 二极管 DHV 连接到 IGBT 的集电极。当 IGBT 上的电压上升到超过 DESAT 阈值电压 9V 时,DHV 变为正向偏置。RDESAT 会限制流向 DESAT 引脚的电流。时序由 CBLK 控制,当驱动器打开时,它将充电至阈值电压。可以通过添加更多串联的 DHV 二极管或添加串联的齐纳二极管来手动调节 DESAT 阈值电压。

GUID-088B2B20-BBB2-40CA-918D-493B72D7C7F8-low.gif图 3-5 DESAT 保护 (UCC21750)

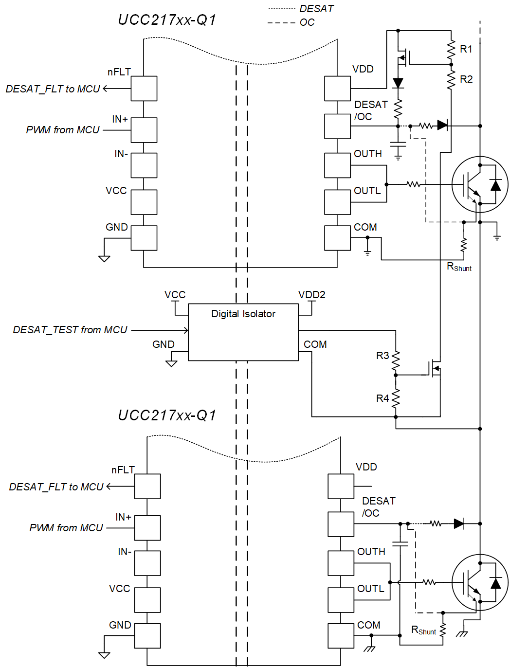
用于 OC 或 DESAT 检测的自检电路通过外部电路驱动,该外部电路由 MCU 通过数字隔离器控制,如图 3-6 所示。数字隔离器用于驱动 NMOS FET 的栅极,以在 DESAT /OC 引脚上启用故障。NMOS FET 导通并导致上部 PMOS FET 导通,从而允许 VDD 提供的电流将引脚上的电压增加到阈值电压以上。此时,nFLT 将触发。在自检期间,输入 IN+ 必须为高电平才能触发 nFLT。如果触发了 nFLT,那么短路检测可正常进行。更多有关此电路设计和实现的信息,请阅读具有热敏二极管和检测 FET 的 SiC/IGBT 隔离式栅极驱动器参考设计

GUID-96743835-9C06-4BFE-99E3-69A442B56226-low.gif图 3-6 DESAT/OC 检测自检电路