ZHCABU4B June   2020  – October 2022 UCC21710-Q1 , UCC21732-Q1 , UCC5870-Q1

 

  1.   使用隔离式 IGBT 和 SiC 栅极驱动器的 HEV/EV 牵引逆变器设计指南
  2. 1引言
  3. 2HEV/EV 概要
    1. 2.1 HEV/EV 架构
    2. 2.2 HEV/EV 牵引逆变器系统架构
    3. 2.3 HEV/EV 牵引逆变器系统性能影响
  4. 3HEV/EV 牵引逆变器驱动级的设计
    1. 3.1  UCC217xx-Q1 简介
    2. 3.2  使用 UCC217xx-Q1 设计牵引逆变器驱动系统
    3. 3.3  保护特性的说明
    4. 3.4  UCC217xx-Q1 的保护特性
    5. 3.5  UCC217xx-Q1 保护和监控特性描述
      1. 3.5.1 初级侧和次级侧 UVLO 和 OVLO
      2. 3.5.2 过流 (OC) 和去饱和 (DESAT) 检测
      3. 3.5.3 2 级和软关断
      4. 3.5.4 开关管栅极电压 (VGE/VGS) 监控
      5. 3.5.5 开关管防击穿
      6. 3.5.6 集成式内部或外部米勒钳位
      7. 3.5.7 隔离式模拟至 PWM 通道
      8. 3.5.8 短路钳位
      9. 3.5.9 有源下拉
    6. 3.6  UCC5870-Q1 简介
    7. 3.7  使用 UCC5870-Q1 设计牵引逆变器驱动系统
    8. 3.8  保护特性的说明
    9. 3.9  UCC5870-Q1 的保护特性
    10. 3.10 UCC5870-Q1 保护和监控特性描述
      1. 3.10.1  初级侧和次级侧 UVLO 和 OVLO
      2. 3.10.2  可编程去饱和 (DESAT) 检测和过流 (OC)
      3. 3.10.3  可调 2 级或软关断
      4. 3.10.4  有源高压钳位
      5. 3.10.5  开关管栅极电压 (VGE/VGS) 监控
      6. 3.10.6  栅极阈值电压监控器
      7. 3.10.7  开关管防击穿
      8. 3.10.8  主动短路 (ASC)
      9. 3.10.9  集成式内部或外部米勒钳位
      10. 3.10.10 隔离式模数转换器
        1. 3.10.10.1 功率晶体管的温度监控
      11. 3.10.11 短路钳位
      12. 3.10.12 有源和无源下拉
      13. 3.10.13 驱动器 IC 的热关断和温度警告
      14. 3.10.14 时钟监控器和 CRC
      15. 3.10.15 SPI 和寄存器数据保护
  5. 4隔离式偏置电源架构
  6. 5总结
  7. 6参考文献
  8. 7修订历史记录

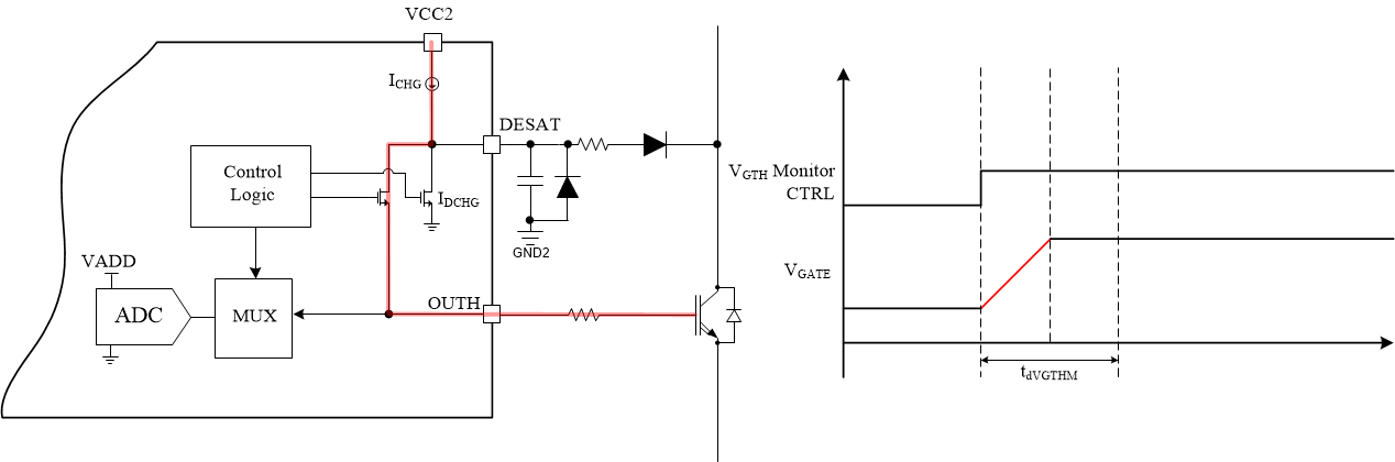
栅极阈值电压监控器

作为诊断功能,栅极阈值电压监控器将测量的阈值电压反馈给 MCU,以判断功率晶体管的运行状况,如图 3-21图 3-22 中所述。这有助于确定系统寿命以及稍后发生失效的可能性。栅极阈值电压监控器会测量 SiC MOSFET 或 IGBT 的实际阈值电压。启用时,DESAT 和 OUTH 之间的开关打开,恒流源为功率晶体管的栅极电容充电,从而使栅极电压逐渐上升。一旦晶体管通道开始导通,栅极电压自然保持在阈值电压电平,因为功率晶体管处于二极管配置中。在消隐时间 tdVGTHM 之后,集成 ADC 对栅极电压进行采样,并将测量结果报告给 ADC 数据寄存器。

GUID-07E48437-CBBA-4FFC-AEAE-25AE37404857-low.png图 3-21 栅极电容器充电时的栅极电压阈值监控
GUID-F8E39496-13B3-4664-96C7-06C2B1BF093E-low.png图 3-22 功率晶体管采用二极管配置时的栅极电压阈值监控