ZHCABU4B June   2020  – October 2022 UCC21710-Q1 , UCC21732-Q1 , UCC5870-Q1

 

  1.   使用隔离式 IGBT 和 SiC 栅极驱动器的 HEV/EV 牵引逆变器设计指南
  2. 1引言
  3. 2HEV/EV 概要
    1. 2.1 HEV/EV 架构
    2. 2.2 HEV/EV 牵引逆变器系统架构
    3. 2.3 HEV/EV 牵引逆变器系统性能影响
  4. 3HEV/EV 牵引逆变器驱动级的设计
    1. 3.1  UCC217xx-Q1 简介
    2. 3.2  使用 UCC217xx-Q1 设计牵引逆变器驱动系统
    3. 3.3  保护特性的说明
    4. 3.4  UCC217xx-Q1 的保护特性
    5. 3.5  UCC217xx-Q1 保护和监控特性描述
      1. 3.5.1 初级侧和次级侧 UVLO 和 OVLO
      2. 3.5.2 过流 (OC) 和去饱和 (DESAT) 检测
      3. 3.5.3 2 级和软关断
      4. 3.5.4 开关管栅极电压 (VGE/VGS) 监控
      5. 3.5.5 开关管防击穿
      6. 3.5.6 集成式内部或外部米勒钳位
      7. 3.5.7 隔离式模拟至 PWM 通道
      8. 3.5.8 短路钳位
      9. 3.5.9 有源下拉
    6. 3.6  UCC5870-Q1 简介
    7. 3.7  使用 UCC5870-Q1 设计牵引逆变器驱动系统
    8. 3.8  保护特性的说明
    9. 3.9  UCC5870-Q1 的保护特性
    10. 3.10 UCC5870-Q1 保护和监控特性描述
      1. 3.10.1  初级侧和次级侧 UVLO 和 OVLO
      2. 3.10.2  可编程去饱和 (DESAT) 检测和过流 (OC)
      3. 3.10.3  可调 2 级或软关断
      4. 3.10.4  有源高压钳位
      5. 3.10.5  开关管栅极电压 (VGE/VGS) 监控
      6. 3.10.6  栅极阈值电压监控器
      7. 3.10.7  开关管防击穿
      8. 3.10.8  主动短路 (ASC)
      9. 3.10.9  集成式内部或外部米勒钳位
      10. 3.10.10 隔离式模数转换器
        1. 3.10.10.1 功率晶体管的温度监控
      11. 3.10.11 短路钳位
      12. 3.10.12 有源和无源下拉
      13. 3.10.13 驱动器 IC 的热关断和温度警告
      14. 3.10.14 时钟监控器和 CRC
      15. 3.10.15 SPI 和寄存器数据保护
  5. 4隔离式偏置电源架构
  6. 5总结
  7. 6参考文献
  8. 7修订历史记录

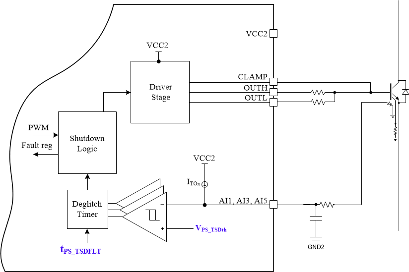
功率晶体管的温度监控

UCC5870-Q1 指定三个 AIX 输入(AI1、AI3、AI5)来支持热敏二极管检测,从而实现最多三个共用同一接地基准的功率晶体管。图 3-28 所示为包含单个热敏二极管测量值的示例。温度保护适用于带有集成温度检测二极管的功率晶体管,以监控结温,这可以指示控制器停止运行逆变器或作为失效模式。AIX 输入提供一个偏置集成二极管的电流,并且电压在 AIx 输入端被监控。偏置电流可通过一个或所有可用 AI 引脚上的 SPI 启用。温度测量值被反馈到 ADC 数据寄存器,并且一个故障也可被配置为热关断 (TSD) 或者热警告 (TWN)。在记录故障之前,故障必须在设定的抗尖峰脉冲时间内存在。可以启用/禁用 AIx 引脚以进行温度监控。

GUID-BFC8D6B9-BFFA-4733-B77E-87C16506FAF6-low.png图 3-28 开关管温度监控