ZHCU397A December   2017  – January 2022

 

  1.   说明
  2.   资源
  3.   特性
  4.   应用
  5.   5
  6. 系统说明
    1. 1.1 关键系统规格
  7. 系统概述
    1. 2.1 方框图
    2. 2.2 系统级说明
    3. 2.3 重点产品
      1. 2.3.1 模拟信号链
        1. 2.3.1.1 LMH5401
        2. 2.3.1.2 LHM6401
        3. 2.3.1.3 BUF802
      2. 2.3.2 时钟
        1. 2.3.2.1 LMK61E2
        2. 2.3.2.2 LMK04828
        3. 2.3.2.3 LMX2594
      3. 2.3.3 功率
        1. 2.3.3.1 TPS82130
        2. 2.3.3.2 TPS7A84
    4. 2.4 系统设计原理
      1. 2.4.1 高速低相位噪声时钟生成
      2. 2.4.2 通道间偏斜
      3. 2.4.3 确定性延迟
        1. 2.4.3.1 确定性延迟的重要性
      4. 2.4.4 模拟前端
      5. 2.4.5 多通道系统电源要求
      6. 2.4.6 硬件编程
  8. 电路设计
    1. 3.1 模拟输入前端
      1. 3.1.1 使用 BUF802 的高输入阻抗缓冲器实施
    2. 3.2 高速多通道时钟
    3. 3.3 电源部分
      1. 3.3.1 DC-DC
        1. 3.3.1.1 如何设置 2.1V 输出电压
      2. 3.3.2 LDO
  9. 主机接口
  10. 硬件功能块
  11. 入门应用程序 GUI
  12. 测试和结果
    1. 7.1 测试设置和测试计划
    2.     44
    3. 7.2 SNR 测量测试
    4. 7.3 通道间偏斜测量测试
    5. 7.4 性能测试结果
    6. 7.5 多通道偏斜测量
    7. 7.6 49
  13. 设计文件
    1. 8.1 原理图
    2. 8.2 物料清单
    3. 8.3 Altium 项目
    4. 8.4 Gerber 文件
    5. 8.5 装配图
  14. 软件文件
  15. 10相关文档
    1. 10.1 商标
  16. 11关于作者
    1. 11.1 致谢
  17. 12修订历史记录

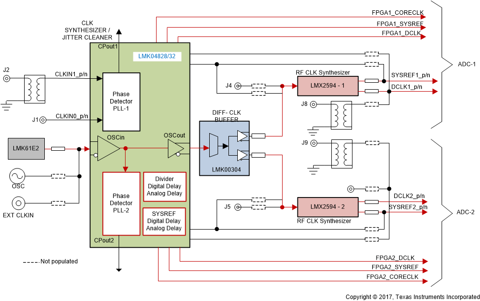
高速多通道时钟

图 3-9 显示了 TIDA-01022 设计的时钟树。时钟源是信号链设计中的必备元件,尤其是在驱动 ADC 采样时钟时。时钟抖动直接影响 ADC 的SNR 性能,输入信号频率增大时,时钟抖动成比例变大。当对多条通道计时时,通道间偏斜是重要的设计考虑事项。时钟抖动和相位不匹配会导致偏离理想的通道采样时刻,进而导致通道间偏斜。此设计使用的 LMX2594 合成器在高频率下具有出色的相位噪声性能,从而将时钟抖动降低到大约 45fs。而且,LMX2594 的相位同步功能有助于改善通道间偏斜。

这个灵活的时钟平台可帮助设计人员通过各种输入时钟路径和来源验证系统性能。TIDA-01022 设计具有三个不同的时钟功能,可使用 LMK4828、LMX2594 等时钟器件或外部时钟输入为 ADC12DJ3200 器件生成时钟。在此设计中,LMK4828 器件配置为分配模式,可为 LMX2594 器件和 FPGA_SYSREF 信号生成 33.75MHz 参考时钟。LMK4828 分频器还会为 FPGA DCLK、FPGA CORE CLK 生成 270MHz FPGA 时钟,为 TSW14J56 采集卡生成 33.75MHz 时钟。

LMK4828 的输出驱动时钟缓冲器,为两个 LMX2594 器件分配基准,此时,两个 LMX 器件都运行在双路 PLL 模式下,为 ADC (ADC12DJ3200) 的 DEVCLK 和 SYSREF 分别生成
2700MHz 和 33.75MHz 的低相位噪声时钟。

GUID-82DE7445-CE47-440F-A60F-8EEC8D17772C-low.gif图 3-9 TIDA-01022 时钟树