ZHCAD94B October   2023  – July 2025 MSPM0C1104 , MSPM0C1105 , MSPM0C1106 , MSPM0L1306

 

  1.   1
  2.   摘要
  3.   商标
  4. MSPM0C 硬件设计检查清单
  5. MSPM0C 器件中的电源
    1. 2.1 数字电源
    2. 2.2 模拟电源
    3. 2.3 内置电源和电压基准
    4. 2.4 推荐的电源去耦电路
  6. 复位和电源监控器
    1. 3.1 数字电源
    2. 3.2 电源监控器
      1. 3.2.1 上电复位 (POR) 监测器
      2. 3.2.2 欠压复位 (BOR) 监测器
      3. 3.2.3 电源变化期间的 POR 和 BOR 行为
  7. 时钟系统
    1. 4.1 内部振荡器
      1. 4.1.1 内部低频振荡器 (LFOSC)
      2. 4.1.2 内部系统振荡器 (SYSOSC)
    2. 4.2 外部振荡器和外部时钟输入
      1. 4.2.1 低频晶体振荡器 (LFXT)
      2. 4.2.2 LFCLK_IN(数字时钟)
      3. 4.2.3 高频晶体振荡器 (HFXT)
      4. 4.2.4 HFCLK_IN(数字时钟)
    3. 4.3 外部时钟输出 (CLK_OUT)
    4. 4.4 频率时钟计数器 (FCC)
  8. 调试器
    1. 5.1 调试端口引脚和引脚排列
    2. 5.2 使用标准 JTAG 连接器的调试端口连接
      1. 5.2.1 标准 XDS110
      2. 5.2.2 Lite XDS110(MSPM0 LaunchPad™ 套件)
  9. 主要模拟外设
    1. 6.1 ADC 设计注意事项
    2. 6.2 COMP 和 DAC 设计注意事项
  10. 主要数字外设
    1. 7.1 计时器资源和设计注意事项
    2. 7.2 UART 和 LIN 资源以及设计注意事项
    3. 7.3 I2C 和 SPI 设计注意事项
  11. GPIO
    1. 8.1 GPIO 输出开关速度和负载电容
    2. 8.2 GPIO 灌电流和拉电流
    3. 8.3 开漏 GPIO 可在没有电平转换器的情况下支持 5V 通信
    4. 8.4 在没有电平转换器的情况下与 1.8V 器件通信
    5. 8.5 未使用引脚连接
  12. 布局指南
    1. 9.1 电源布局
    2. 9.2 接地布局注意事项
      1. 9.2.1 什么是接地噪声?
    3. 9.3 布线、过孔和其他 PCB 元件
    4. 9.4 如何选择电路板层和建议堆叠
  13. 10引导加载程序
  14. 11总结
  15. 12参考资料
  16. 13修订历史记录

UART 和 LIN 资源以及设计注意事项

MSPM0C 系列 MCU 包括通用异步接收器/发送器 (UART)。MSPM0C1103 和 MSPM0C1104 仅支持 UART0,而 MSPM0C1105 和 MSPM0C1106 支持 UART0、UART1、UART2。如表 7-2 所示,UART0 支持 LIN、DALI、IrDA、ISO7816 曼彻斯特编码功能。

表 7-2 UART 特性
UART 特性 UART0(扩展) UART1、UART2 (主)
在停止和待机模式下处于运行状态
独立的发送和接收 FIFO
支持硬件流控制
支持 9 位配置
支持 LIN 模式 -
支持 DALI -
支持 IrDA -
支持 ISO7816 Smart Card -
支持曼彻斯特编码 -
表 7-3 MSPM0C UART 规格
参数 测试条件 最小值 典型值 最大值 单位
fUART UART 输入时钟频率 MSPM0C1103 和 MSPM0C1104 24 MHz
MSPM0C1105 和 MSPM0C1106 32
fBITCLK BITCLK 时钟频率(等于波特率,单位为 MBaud) MSPM0C1103 和 MSPM0C1104 3 MHz
MSPM0C1105 和 MSPM0C1106 4
tSP 由输入滤波器进行抑制的尖峰的脉冲持续时间 AGFSELx = 0 MSPM0C1103 和 MSPM0C1104 11 35 ns
MSPM0C1105 和 MSPM0C1106 6
AGFSELx = 1 14 35 ns
AGFSELx = 2 22 60 ns
AGFSELx = 3 35 90 ns

MSPM0C1103 和 MSPM0C1104 UART 模块可支持高达 3MHz 的波特率。MSPM0C1105 和 MSPM0C1106 UART 模块可支持高达 4MHz 的波特率。这些波特率可以支持几乎所有 UART 应用。

本地互连网络 (LIN) 是一种常用的低速网络接口,由一个命令节点与多个远程响应者节点通信组成。通信只需一根线,通常包含在车辆接线束中。

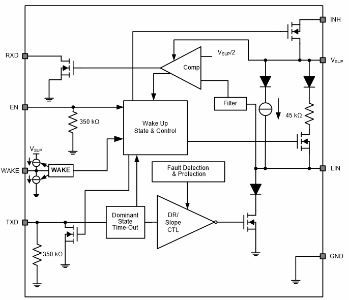
TLIN1021A-Q1 变送器支持高达 20 kbps 的数据速率。收发器通过 TXD 引脚控制 LIN 总线的状态,并通过开漏 RXD 输出引脚报告总线的状态。该器件具有限流波形整形驱动器,用于降低电磁辐射 (EME)。

TLIN1021A-Q1 旨在为 12V 应用提供支持,具有宽输入工作电压范围。该器件支持低功耗睡眠模式,并可通过 LIN、WAKE 引脚或 EN 引脚唤醒功能从低功耗模式唤醒。该器件可以通过 TLIN1021A-Q1 INH 输出引脚选择性地启用节点上可能存在的各种电源,从而在整个系统级别减少电池电流消耗。图 7-1 展示了使用 TI TLIN1021A LIN 收发器实现的典型接口。

 典型的 LIN TLIN1021A 收发器图 7-1 典型的 LIN TLIN1021A 收发器

通信只需一根线,通常包含在车辆接线束中。图 7-2图 7-3 展示了使用 TI TLIN1021A LIN 收发器实现的典型接口。有关更多详细信息,请参阅器件特定的 TLIN1021 数据表。

 带有 MSPM0C 的典型 LIN 应用(指挥官)图 7-2 带有 MSPM0C 的典型 LIN 应用(指挥官)
 带有 MSPM0C 的典型 LIN 应用(响应者)图 7-3 带有 MSPM0C 的典型 LIN 应用(响应者)