ZHCAAE6B November   2018  – June 2021 DRV10866 , DRV10963 , DRV10964 , DRV10970 , DRV10974 , DRV10975 , DRV10983 , DRV10983-Q1 , DRV10987 , DRV11873 , DRV3205-Q1 , DRV3220-Q1 , DRV3245E-Q1 , DRV3245Q-Q1 , DRV8301 , DRV8302 , DRV8303 , DRV8304 , DRV8305 , DRV8305-Q1 , DRV8306 , DRV8307 , DRV8308 , DRV8312 , DRV8313 , DRV8320 , DRV8320R , DRV8323 , DRV8323R , DRV8332 , DRV8343-Q1 , DRV8350 , DRV8350R , DRV8353 , DRV8353R , DRV8412 , DRV8701 , DRV8702-Q1 , DRV8702D-Q1 , DRV8703-Q1 , DRV8703D-Q1 , DRV8704 , DRV8711 , DRV8800 , DRV8801 , DRV8801-Q1 , DRV8801A-Q1 , DRV8802 , DRV8802-Q1 , DRV8803 , DRV8804 , DRV8805 , DRV8806 , DRV8811 , DRV8812 , DRV8813 , DRV8814 , DRV8816 , DRV8818 , DRV8821 , DRV8823 , DRV8823-Q1 , DRV8824 , DRV8824-Q1 , DRV8825 , DRV8828 , DRV8829 , DRV8830 , DRV8832 , DRV8832-Q1 , DRV8833 , DRV8833C , DRV8834 , DRV8835 , DRV8836 , DRV8837 , DRV8837C , DRV8838 , DRV8839 , DRV8840 , DRV8841 , DRV8842 , DRV8843 , DRV8844 , DRV8846 , DRV8847 , DRV8848 , DRV8850 , DRV8860 , DRV8870 , DRV8871 , DRV8871-Q1 , DRV8872 , DRV8872-Q1 , DRV8873-Q1 , DRV8880 , DRV8881 , DRV8884 , DRV8885 , DRV8886 , DRV8886AT , DRV8889-Q1

 

  1.   商标
  2. 1接地优化
    1. 1.1 常用术语/连接
    2. 1.2 使用接地平面
      1. 1.2.1 两层板技术
    3. 1.3 常见问题
      1. 1.3.1 电容耦合和电感耦合
      2. 1.3.2 共模噪声和差模噪声
    4. 1.4 EMC 注意事项
  3. 2热特性概述
    1. 2.1 PCB 传导和对流
    2. 2.2 连续顶层散热焊盘
    3. 2.3 覆铜厚度
    4. 2.4 散热过孔连接
    5. 2.5 散热过孔宽度
    6. 2.6 热设计总结
  4. 3过孔
    1. 3.1 过孔电流容量
    2. 3.2 过孔布局建议
      1. 3.2.1 多过孔布局
      2. 3.2.2 过孔的放置
  5. 4通用布线方法
  6. 5大容量电容器和旁路电容器的放置
    1. 5.1 大容量电容器的放置
    2. 5.2 电荷泵电容器
    3. 5.3 旁路电容器/去耦电容器的放置
      1. 5.3.1 靠近电源
      2. 5.3.2 靠近功率级
      3. 5.3.3 靠近开关电流源
      4. 5.3.4 靠近电流感测放大器
      5. 5.3.5 靠近稳压器
  7. 6MOSFET 的放置和功率级布线
    1. 6.1 功率 MOSFET 的常见封装
      1. 6.1.1 DPAK
      2. 6.1.2 D2PAK
      3. 6.1.3 TO-220
      4. 6.1.4 8 引脚 SON
    2. 6.2 MOSFET 布局配置
    3. 6.3 功率级布局设计
      1. 6.3.1 开关节点
      2. 6.3.2 大电流环路路径
      3. 6.3.3 VDRAIN 感测引脚
  8. 7电流感测放大器布线
    1. 7.1 单个高侧分流器
    2. 7.2 单个低侧分流器
    3. 7.3 两相和三相分流放大器
    4. 7.4 元件选型
    5. 7.5 放置
    6. 7.6 布线
    7. 7.7 有用工具(网络节点和差分对)
    8. 7.8 输入和输出滤波器
    9. 7.9 注意事项
  9. 8参考文献
  10. 9修订历史记录

大电流环路路径

电机应用依赖于大开关电流,因此最大限度地降低大电流路径的整体环路电感至关重要。最大限度地降低该电感可将电压纹波和噪声尽可能降低,并可减少对额外旁路电容的需求。

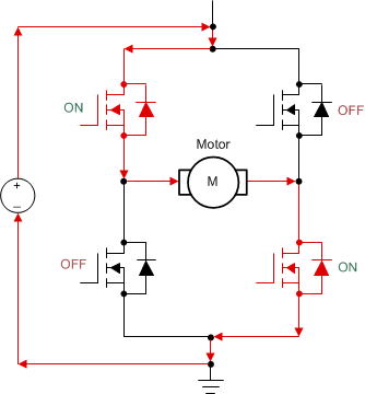
在电机系统中,大电流环路从电源的正极开始,经过高侧功率 MOSFET、电机绕组、低侧 MOSFET,再回到电源的负极。图 6-11 在 H 桥示例中展示了这种流向。

GUID-F8FEEE82-4AFB-4BD9-9539-AA7577314815-low.gif图 6-11 大电流环路路径示例

应通过执行以下操作来最大限度地缩短大电流环路路径:

  • 对完整的大电流环路使用正确的布线宽度。增加布线宽度会降低寄生电感。
  • 通过正确放置来尽量减小元件之间的距离。减小布线长度会降低寄生电感。
  • 最大限度地减少大电流路径中的跳层次数,并在通过大电流布线进行跳层时使用正确的过孔尺寸和数量。

图 6-12 所示为经优化的大电流环路示例布局。

GUID-C61333DF-6332-4891-8BB1-C993B0CEA9B8-low.gif图 6-12 大电流环路路径布局示例