ZHCSYV7B July   2010  – September 2025 UCC28070-Q1

PRODUCTION DATA  

  1.   1
  2. 特性
  3. 应用
  4. 说明
  5. 引脚配置和功能
  6. 规格
    1. 5.1 绝对最大额定值
    2. 5.2 ESD 等级
    3. 5.3 建议运行条件
    4. 5.4 热性能信息
    5. 5.5 电气特性
    6. 5.6 典型特性
  7. 详细说明
    1. 6.1 概述
    2. 6.2 功能方框图
    3. 6.3 特性说明
      1. 6.3.1  交错式
      2. 6.3.2  对 PWM 频率和最大占空比钳位进行编程
      3. 6.3.3  频率抖动(幅度与速率)
      4. 6.3.4  外部时钟同步
      5. 6.3.5  多相运行
      6. 6.3.6  VSENSE 和 VINAC 电阻器配置
      7. 6.3.7  VSENSE 和 VINAC 开路保护
      8. 6.3.8  电流合成器
      9. 6.3.9  可编程峰值电流限制
      10. 6.3.10 线性乘法器与量化电压前馈
      11. 6.3.11 增强型瞬态响应(VA 转换率改正)
      12. 6.3.12 偏置电压(VCC 和 VREF)
      13. 6.3.13 PFC 启用和禁用
      14. 6.3.14 自适应软启动
      15. 6.3.15 PFC 启动保持
      16. 6.3.16 输出过压保护 (OVP)
      17. 6.3.17 零功耗检测
      18. 6.3.18 热关断
      19. 6.3.19 电流环路补偿
      20. 6.3.20 电压环路补偿
    4. 6.4 器件功能模式
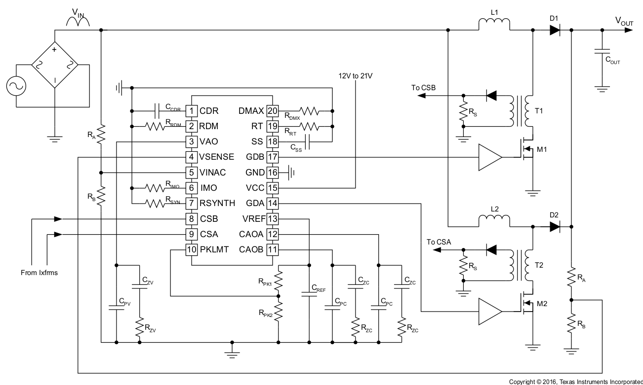
  8. 应用和实施
    1. 7.1 应用信息
    2. 7.2 典型应用
      1. 7.2.1 设计要求
      2. 7.2.2 详细设计过程
        1. 7.2.2.1 输出电流计算
        2. 7.2.2.2 桥式整流器
        3. 7.2.2.3 PFC 电感器(L1和 L2)
        4. 7.2.2.4 PFC MOSFET(M1和 M2)
        5. 7.2.2.5 PFC 二极管
        6. 7.2.2.6 PFC 输出电容器
        7. 7.2.2.7 电流环路反馈配置(电流变压器匝数比 NCT 和电流感应电阻器 RS 的大小)
        8. 7.2.2.8 电流传感偏移和 PWM 斜坡以提高防噪性能
      3. 7.2.3 应用曲线
    3. 7.3 电源相关建议
    4. 7.4 布局
      1. 7.4.1 布局指南
      2. 7.4.2 布局示例
  9. 器件和文档支持
    1. 8.1 文档支持
      1. 8.1.1 相关文档
    2. 8.2 接收文档更新通知
    3. 8.3 支持资源
    4. 8.4 商标
    5. 8.5 静电放电警告
    6. 8.6 术语表
  10. 修订历史记录
  11. 10机械、封装和可订购信息

封装选项

机械数据 (封装 | 引脚)
散热焊盘机械数据 (封装 | 引脚)
订购信息

说明

UCC28070-Q1 是高级功率因数校正 (PFC) 控制器,每款控制器都集成了两个在 CCM 升压模式下 180° 交错运行的脉宽调制器 (PWM)。该器件源自 UCC28070,在 30kHz 至 300kHz 的频率下进行开关。

180° 异相交错运行方式可以显著减少高频率的输入和输出纹波电流,与此同时,传导 EMI 滤波变得更简单,成本也更低。

UCC28070-Q1 具有多项创新功能,包括电流合成和量化电压前馈,以促进 PF、效率、THD 和瞬态响应方面的性能增强。此外,频率抖动、时钟同步和压摆率增强进一步扩大性能增强的潜力。此外,保护功能还包括输出过压检测、可编程峰值电流限制、欠压锁定和开-环路保护。

封装信息
器件型号封装1封装尺寸2
UCC28070-Q1PW(TSSOP,20)6.50mm × 4.40mm
有关所有可用封装,请参阅机械、封装和可订购信息
封装尺寸(长 × 宽)为标称值,并包括引脚(如适用)。
UCC28070-Q1 简化版应用示意图简化版应用示意图