ZHCSEH2D September   2014  – August 2025 DRV2624

PRODUCTION DATA  

  1.   1
  2. 特性
  3. 应用
  4. 说明
  5. 引脚配置和功能
  6. 规格
    1. 5.1 绝对最大额定值
    2. 5.2 ESD 等级
    3. 5.3 建议运行条件
    4. 5.4 热性能信息
    5. 5.5 电气特性
    6. 5.6 时序要求
    7. 5.7 开关特性
    8. 5.8 典型特性
  7. 参数测量信息
    1. 6.1 图表测试设置
      1. 6.1.1 默认测试条件
  8. 详细说明
    1. 7.1 概述
    2. 7.2 功能方框图
    3. 7.3 特性说明
      1. 7.3.1  支持 ERM 和 LRA 执行器
      2. 7.3.2  智能环路架构
        1. 7.3.2.1 LRA 的自动共振引擎
        2. 7.3.2.2 LRA 的实时共振频率报告
        3. 7.3.2.3 LRA 自动切换至开环
        4. 7.3.2.4 自动过驱和制动
          1. 7.3.2.4.1 启动升压
          2. 7.3.2.4.2 制动系数
        5. 7.3.2.5 自动电平校准
          1. 7.3.2.5.1 电阻损耗的自动补偿
          2. 7.3.2.5.2 自动反 EMF 归一化
          3. 7.3.2.5.3 校准时间调整
          4. 7.3.2.5.4 环路增益控制
          5. 7.3.2.5.5 反 EMF 增益控制
        6. 7.3.2.6 执行器诊断
        7. 7.3.2.7 自动重新同步
      3. 7.3.3  开环运行
        1. 7.3.3.1 LRA 的波形形状选择
        2. 7.3.3.2 开环自动制动
      4. 7.3.4  灵活的前端接口
        1. 7.3.4.1 内部存储器接口
          1. 7.3.4.1.1 库参数化
          2. 7.3.4.1.2 播放间隔
          3. 7.3.4.1.3 波形序列发生器
        2. 7.3.4.2 实时播放 (RTP) 接口
        3. 7.3.4.3 进程触发器
      5. 7.3.5  噪声门控制
      6. 7.3.6  边沿速率控制
      7. 7.3.7  恒定振动强度
      8. 7.3.8  电池电压报告
      9. 7.3.9  超低功耗关断
      10. 7.3.10 自动进入待机状态(低功耗)
      11. 7.3.11 I2C 看门狗计时器
      12. 7.3.12 器件保护
        1. 7.3.12.1 热传感器
        2. 7.3.12.2 过流保护
        3. 7.3.12.3 VDD UVLO 保护
        4. 7.3.12.4 欠压保护
      13. 7.3.13 POR
      14. 7.3.14 器件版本控制
      15. 7.3.15 支持 LRA 和 ERM 执行器
      16. 7.3.16 通用引脚功能
        1. 7.3.16.1 触发脉冲功能
        2. 7.3.16.2 触发电平(使能)功能
        3. 7.3.16.3 中断功能
      17. 7.3.17 自动切换到待机状态
      18. 7.3.18 自动制动进入待机模式
      19. 7.3.19 电池监测与节能
    4. 7.4 器件功能模式
      1. 7.4.1 电源状态
      2. 7.4.2 在 VDD < 2.5V(最小 VDD)的情况下运行
      3. 7.4.3 在 VDD > 6V(绝对最大值 VDD)的情况下运行
      4. 7.4.4 在关断状态下运行
      5. 7.4.5 在待机状态下运行
      6. 7.4.6 在活动状态下运行
      7. 7.4.7 更改运行模式
    5. 7.5 异常情况下的运行
      1. 7.5.1 不连接执行器运行
      2. 7.5.2 连接非移动执行器运行
      3. 7.5.3 REG 引脚短路时的操作
      4. 7.5.4 在 OUT+ 和/或 OUT- 短路时运行
    6. 7.6 编程
      1. 7.6.1  LRA 的自动共振引擎编程
        1. 7.6.1.1 驱动时间编程
        2. 7.6.1.2 电流耗散时间编程
        3. 7.6.1.3 消隐时间编程
        4. 7.6.1.4 过零检测时间编程
      2. 7.6.2  自动电平校准编程
        1. 7.6.2.1 额定电压编程
        2. 7.6.2.2 过驱电压钳位编程
      3. 7.6.3  I2C 接口
        1. 7.6.3.1 TI 触觉广播模式
        2. 7.6.3.2 I2C 通信可用性
        3. 7.6.3.3 常规 I2C 运行
        4. 7.6.3.4 单字节和多字节传输
        5. 7.6.3.5 单字节写入
        6. 7.6.3.6 多字节写入和增量多字节写入
        7. 7.6.3.7 单字节读取
        8. 7.6.3.8 多字节读取
      4. 7.6.4  开环运行编程
        1. 7.6.4.1 ERM 开环运行编程
        2. 7.6.4.2 LRA 开环运行编程
      5. 7.6.5  闭环运行编程
      6. 7.6.6  诊断例程
      7. 7.6.7  校准例程
      8. 7.6.8  波形播放编程
        1. 7.6.8.1 波形播放的数据格式
        2. 7.6.8.2 开环模式
        3. 7.6.8.3 闭环模式
      9. 7.6.9  波形设置和播放
        1. 7.6.9.1 使用 RTP 模式播放波形
        2. 7.6.9.2 将数据加载到 RAM 中
          1. 7.6.9.2.1 标头格式
          2. 7.6.9.2.2 RAM 波形数据格式
        3. 7.6.9.3 波形序列发生器
        4. 7.6.9.4 波形播放触发器
          1. 7.6.9.4.1 禁用自动制动进入待机模式的播放触发器
            1. 7.6.9.4.1.1 带自动制动进入待机模式功能的播放触发器(简单驱动)
      10. 7.6.10 120
  9. 寄存器映射
    1. 8.1  地址:0x00
    2. 8.2  地址:0x01
    3. 8.3  地址:0x02
    4. 8.4  地址:0x03
    5. 8.5  地址:0x04
    6. 8.6  地址:0x05
    7. 8.7  地址:0x06
    8. 8.8  地址:0x07
    9. 8.9  地址:0x08
    10. 8.10 地址:0x09
    11. 8.11 地址:0x0A
    12. 8.12 地址:0x0B
    13. 8.13 地址:0x0C
    14. 8.14 地址:0x0D
    15. 8.15 地址:0x0E
    16. 8.16 地址:0x0F
    17. 8.17 地址:0x10
    18. 8.18 地址:0x11
    19. 8.19 地址:0x12
    20. 8.20 地址:0x13
    21. 8.21 地址:0x14
    22. 8.22 地址:0x15
    23. 8.23 地址:0x16
    24. 8.24 地址:0x17
    25. 8.25 地址:0x18
    26. 8.26 地址:0x19
    27. 8.27 地址:0x1A
    28. 8.28 地址:0x1B
    29. 8.29 地址:0x1C
    30. 8.30 地址:0x1D
    31. 8.31 地址:0x1F
    32. 8.32 地址:0x20
    33. 8.33 地址:0x21
    34. 8.34 地址:0x22
    35. 8.35 地址:0x23
    36. 8.36 地址:0x24
    37. 8.37 地址:0x25
    38. 8.38 地址:0x26
    39. 8.39 地址:0x27
    40. 8.40 地址:0x28
    41. 8.41 地址:0x29
    42. 8.42 地址:0x2A
    43. 8.43 地址:0x2C
    44. 8.44 地址:0x2E
    45. 8.45 地址:0x2F
    46. 8.46 地址:0x30
    47. 8.47 地址:0xFD
    48. 8.48 地址:0xFE
    49. 8.49 地址:0xFF
  10.   应用和实施
    1. 9.1 应用信息
    2. 9.2 典型应用
      1. 9.2.1 设计要求
      2. 9.2.2 详细设计过程
        1. 9.2.2.1 执行器选择
          1. 9.2.2.1.1 偏心旋转质量电机 (ERM)
          2. 9.2.2.1.2 线性共振执行器 (LRA)
            1. 9.2.2.1.2.1 LRA 的自动共振引擎
        2. 9.2.2.2 电容器选型
        3. 9.2.2.3 接口选择
        4. 9.2.2.4 电源选择
      3. 9.2.3 应用曲线
    3. 9.3 初始化设置
      1. 9.3.1 初始化过程
      2. 9.3.2 典型用法示例
        1. 9.3.2.1 从 RAM 波形存储器播放波形或波形序列
        2. 9.3.2.2 播放实时播放 (RTP) 波形
    4. 9.4 电源相关建议
    5. 9.5 布局
      1. 9.5.1 布局指南
      2. 9.5.2 布局示例
  11. 器件和文档支持
    1. 9.1 器件支持
    2. 9.2 商标
  12. 10修订历史记录
  13. 11机械、封装和可订购信息

封装选项

请参考 PDF 数据表获取器件具体的封装图。

机械数据 (封装 | 引脚)
  • YFF|9
散热焊盘机械数据 (封装 | 引脚)
订购信息

典型应用

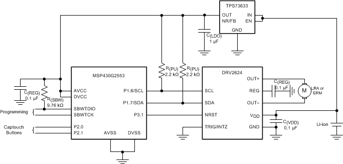
DRV2624 器件的典型应用是在具有外部按钮的系统中,按下时会触发不同的触觉效果。图 9-3图 9-4图 9-5 显示了此类系统的典型原理图。按钮可以是物理按钮、电容式触控按钮或来自触摸屏系统的 GPIO 信号。

这类系统中的效果是可编程的。

DRV2624 无外部触发器或中断引脚的典型应用原理图图 9-3 无外部触发器或中断引脚的典型应用原理图
DRV2624 有外部触发器的典型应用原理图图 9-4 有外部触发器的典型应用原理图
DRV2624 有中断引脚的典型应用原理图图 9-5 有中断引脚的典型应用原理图