ZHCSNC2A March   2021  – January 2024 TPS62901

PRODUCTION DATA  

  1.   1
  2. 特性
  3. 应用
  4. 说明
  5. 引脚配置和功能
  6. 规格
    1. 5.1 绝对最大额定值
    2. 5.2 ESD 等级
    3. 5.3 建议运行条件
    4. 5.4 热性能信息
    5. 5.5 电气特性
    6. 5.6 典型特性
  7. 详细说明
    1. 6.1 概述
    2. 6.2 功能方框图
    3. 6.3 特性说明
      1. 6.3.1 模式选择和器件配置 MODE/S-CONF
      2. 6.3.2 可调 VO 运行(外部分压器)
      3. 6.3.3 可设置 VO 运行(VSET 和内部分压器)
      4. 6.3.4 软启动/跟踪 (SS/TR)
      5. 6.3.5 具有精密阈值的智能使能端
      6. 6.3.6 电源正常 (PG)
      7. 6.3.7 欠压闭锁 (UVLO)
      8. 6.3.8 电流限制和短路保护
      9. 6.3.9 热关断保护
    4. 6.4 器件功能模式
      1. 6.4.1 脉宽调制 (PWM) 运行
      2. 6.4.2 AEE(自动效率增强)
      3. 6.4.3 节能模式运行(自动 PFM/PWM)
      4. 6.4.4 100% 占空比运行
      5. 6.4.5 输出放电功能
      6. 6.4.6 启动至预偏置负载
  8. 应用和实施
    1. 7.1 应用信息
    2. 7.2 使用可调输出电压的典型应用
      1. 7.2.1 设计要求
      2. 7.2.2 详细设计过程
        1. 7.2.2.1 使用 WEBENCH® 工具创建定制设计方案
        2. 7.2.2.2 对输出电压进行编程
        3. 7.2.2.3 外部组件选择
        4. 7.2.2.4 电感器选型
        5. 7.2.2.5 电容器选型
          1. 7.2.2.5.1 输出电容器
          2. 7.2.2.5.2 输入电容器
          3. 7.2.2.5.3 软启动电容器
        6. 7.2.2.6 跟踪功能
        7. 7.2.2.7 输出滤波器和环路稳定性
      3. 7.2.3 应用曲线
      4. 7.2.4 使用 VSET 的可设置 VO 的典型应用
        1. 7.2.4.1 设计要求
        2. 7.2.4.2 详细设计过程
        3. 7.2.4.3 应用曲线
    3. 7.3 系统示例
      1. 7.3.1 LED 电源
      2. 7.3.2 为多个负载供电
      3. 7.3.3 电压跟踪
    4. 7.4 电源相关建议
    5. 7.5 布局
      1. 7.5.1 布局指南
      2. 7.5.2 布局示例
        1. 7.5.2.1 散热注意事项
  9. 器件和文档支持
    1. 8.1 器件支持
      1. 8.1.1 开发支持
        1. 8.1.1.1 使用 WEBENCH® 工具创建定制设计方案
    2. 8.2 接收文档更新通知
    3. 8.3 支持资源
    4. 8.4 商标
    5. 8.5 静电放电警告
    6. 8.6 术语表
  10. 修订历史记录
  11. 10机械、封装和可订购信息

封装选项

机械数据 (封装 | 引脚)
  • RPJ|9
散热焊盘机械数据 (封装 | 引脚)
订购信息

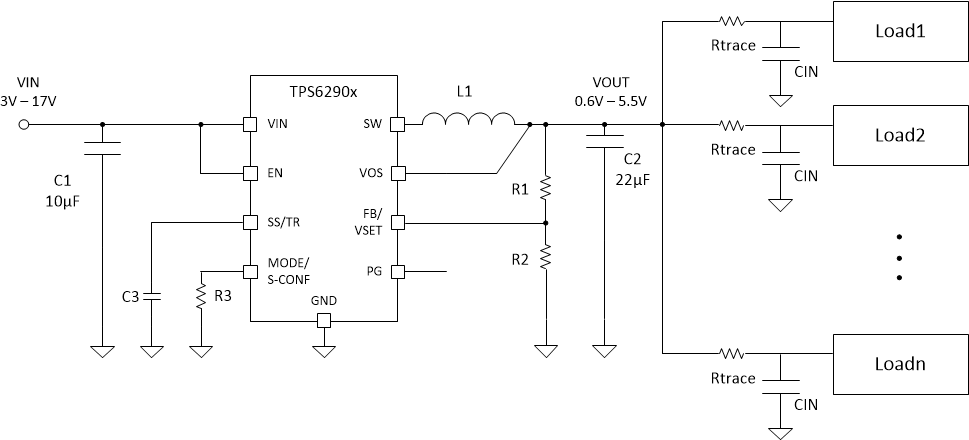
为多个负载供电

在使用 TPS62901 为多负载电路供电的应用中,输出端的总电容可能非常大。为了正确调节输出电压,需要在 VOS 引脚上提供适当的交流信号电平。钽电容器具有足够大的 ESR,可使 VOS 引脚上的输出电压纹波保持足够高的水平。使用低 ESR 陶瓷电容器时,输出电压纹波可能会非常低,因此不建议直接在器件的输出端使用大电容。如果 PCB 上有多个负载电路及相关的输入电容器,则这些负载通常分布在电路板上。这会增加足够的布线电阻 (Rtrace),以便在 VOS 引脚上保持足够大的交流信号,从而实现正确调节。

分布式负载上的最小总布线电阻为 10mΩ。以下用例中的总电容 n x CIN 为 32 × 47μF(陶瓷 X7R 电容器)。

GUID-20201112-CA0I-TGRV-PZZG-CGN2G0KNF1D6-low.gif图 7-82 多个负载