ZHCS313K January   2010  – August 2015 ADS1294 , ADS1294R , ADS1296 , ADS1296R , ADS1298 , ADS1298R

PRODUCTION DATA.  

  1. 特性
  2. 应用
    1.     简化电路原理图
  3. 说明
  4. 修订历史记录
  5. 器件比较表
  6. 引脚配置和功能
    1.     引脚功能:NFBGA 封装
    2.     引脚功能:TQFP 封装
  7. 规格
    1. 7.1 绝对最大额定值
    2. 7.2 ESD 额定值
    3. 7.3 建议的工作条件
    4. 7.4 热性能信息
    5. 7.5 电气特性
    6. 7.6 时序要求:串行接口
    7. 7.7 开关特性:串行接口
    8. 7.8 典型特性
  8. 参数测量信息
    1. 8.1 噪声测量
  9. 详细 说明
    1. 9.1 概要
    2. 9.2 功能方框图
    3. 9.3 特性 说明
      1. 9.3.1 模拟功能
        1. 9.3.1.1 EMI 滤波器
        2. 9.3.1.2 模拟输入结构
        3. 9.3.1.3 输入多路复用器
          1. 9.3.1.3.1 器件噪声测量
          2. 9.3.1.3.2 测试信号(TestP 和 TestN)
          3. 9.3.1.3.3 辅助差分输入(TESTP_PACE_OUT1、TESTN_PACE_OUT2)
          4. 9.3.1.3.4 温度传感器(TempP、TempN)
          5. 9.3.1.3.5 电源测量(MVDDP、MVDDN)
          6. 9.3.1.3.6 导联脱落激励信号(LoffP、LoffN)
          7. 9.3.1.3.7 辅助单端输入
        4. 9.3.1.4 模拟输入
        5. 9.3.1.5 PGA 设置和输入范围
          1. 9.3.1.5.1 输入共模范围
          2. 9.3.1.5.2 输入差分动态范围
          3. 9.3.1.5.3 ADC Δ-Σ 调制器
        6. 9.3.1.6 基准
        7. 9.3.1.7 ECG 专用功能
          1. 9.3.1.7.1 输入多路复用器(重新路由右腿驱动信号)
          2. 9.3.1.7.2 输入多路复用器(测量右腿驱动信号)
          3. 9.3.1.7.3 威尔逊中心端子 (WCT) 和胸导联
            1. 9.3.1.7.3.1 增强的导联
            2. 9.3.1.7.3.2 具有 WCT 点的右腿驱动
          4. 9.3.1.7.4 导联脱落检测
            1. 9.3.1.7.4.1 直流导联脱落
            2. 9.3.1.7.4.2 交流导联脱落
          5. 9.3.1.7.5 RLD 导联脱落
          6. 9.3.1.7.6 右腿驱动 (RLD) 直流偏置电流
            1. 9.3.1.7.6.1 WCT 用作 RLD
            2. 9.3.1.7.6.2 使用多个器件的 RLD 配置
          7. 9.3.1.7.7 起搏信号检测
            1. 9.3.1.7.7.1 软件方法
            2. 9.3.1.7.7.2 外部硬件方法
          8. 9.3.1.7.8 呼吸
            1. 9.3.1.7.8.1 外部呼吸电路 (RESP_CTRL = 01b)
            2. 9.3.1.7.8.2 具有内部时钟的内部呼吸电路(RESP_CTRL = 10b,仅限 ADS129xR)
            3. 9.3.1.7.8.3 具有用户生成的信号的内部呼吸电路(RESP_CTRL = 11b,仅限 ADS129xR)
      2. 9.3.2 数字功能
        1. 9.3.2.1 GPIO 引脚 (GPIO[4:1])
        2. 9.3.2.2 关断引脚 (PWDN)
        3. 9.3.2.3 复位(RESET 引脚和复位命令)
        4. 9.3.2.4 数字抽取滤波器
          1. 9.3.2.4.1 Sinc 滤波器级 (sinx/x)
        5. 9.3.2.5 时钟
    4. 9.4 器件功能模式
      1. 9.4.1 数据采集
        1. 9.4.1.1 启动模式
          1. 9.4.1.1.1 建立时间
        2. 9.4.1.2 数据就绪引脚 (DRDY)
        3. 9.4.1.3 数据检索
          1. 9.4.1.3.1 状态字
          2. 9.4.1.3.2 读回长度
          3. 9.4.1.3.3 数据格式
        4. 9.4.1.4 单冲模式
        5. 9.4.1.5 连续转换模式
      2. 9.4.2 多器件配置
        1. 9.4.2.1 级联配置
        2. 9.4.2.2 菊花链配置
    5. 9.5 编程
      1. 9.5.1 SPI 接口
        1. 9.5.1.1 片选引脚 (CS)
        2. 9.5.1.2 串行时钟 (SCLK)
          1. 9.5.1.2.1 SCLK 计时方法
        3. 9.5.1.3 数据输入引脚 (DIN)
        4. 9.5.1.4 数据输出引脚 (DOUT)
      2. 9.5.2 SPI 命令定义
        1. 9.5.2.1  WAKEUP:退出待机模式
        2. 9.5.2.2  STANDBY:进入待机模式
        3. 9.5.2.3  RESET:将寄存器重置为默认值
        4. 9.5.2.4  START:开始转换
        5. 9.5.2.5  STOP:停止转换
        6. 9.5.2.6  RDATAC:连续读取数据
        7. 9.5.2.7  SDATAC:停止连续读取数据
        8. 9.5.2.8  RDATA:读取数据
        9. 9.5.2.9  发送多字节命令
        10. 9.5.2.10 RREG:从寄存器进行读取
        11. 9.5.2.11 WREG:对寄存器进行写入
    6. 9.6 寄存器映射
      1. Table 16. 寄存器分配
      2. 9.6.1     寄存器说明
        1. 9.6.1.1  ID:ID 控制寄存器(地址 = 00h)(复位 = xxh)
          1. Table 17. ID 控制寄存器字段说明
        2. 9.6.1.2  CONFIG1:配置寄存器 1(地址 = 01h)(复位 = 06h)
          1. Table 18. 配置寄存器 1 字段说明
        3. 9.6.1.3  CONFIG2:配置寄存器 2(地址 = 02h)(复位 = 40h)
          1. Table 19. 配置寄存器 2 字段说明
        4. 9.6.1.4  CONFIG3:配置寄存器 3(地址 = 03h)(复位 = 40h)
          1. Table 20. 配置寄存器 3 字段说明
        5. 9.6.1.5  LOFF:导联脱落控制寄存器(地址 = 04h)(复位 = 00h)
          1. Table 21. 导联脱落控制寄存器字段说明
        6. 9.6.1.6  CHnSET:各个通道设置(n = 1 至 8)(地址 = 05h 至 0Ch)(复位 = 00h)
          1. Table 22. 各个通道设置(n = 1 至 8)字段说明
        7. 9.6.1.7  RLD_SENSP:RLD 正信号导出寄存器(地址 = 0Dh)(复位 = 00h)
          1. Table 23. RLD 正信号导出字段说明
        8. 9.6.1.8  RLD_SENSN:RLD 负信号导出寄存器(地址 = 0Eh)(复位 = 00h)
          1. Table 24. RLD 负信号导出字段说明
        9. 9.6.1.9  LOFF_SENSP:正信号导联脱落检测寄存器(地址 = 0Fh)(复位 = 00h)
          1. Table 25. 正信号导联脱落检测字段说明
        10. 9.6.1.10 LOFF_SENSN:负信号导联脱落检测寄存器(地址 = 10h)(复位 = 00h)
          1. Table 26. 负信号导联脱落检测字段说明
        11. 9.6.1.11 LOFF_FLIP:导联脱落翻转寄存器(地址 = 11h)(复位 = 00h)
          1. Table 27. 导联脱落翻转寄存器字段说明
        12. 9.6.1.12 LOFF_STATP:导联脱落正信号状态寄存器(地址 = 12h)(复位 = 00h)
          1. Table 28. 导联脱落正信号状态字段说明
        13. 9.6.1.13 LOFF_STATN:导联脱落负信号状态寄存器(地址 = 13h)(复位 = 00h)
          1. Table 29. 导联脱落负信号状态字段说明
        14. 9.6.1.14 GPIO:通用 I/O 寄存器(地址 = 14h)(复位 = 0Fh)
          1. Table 30. 通用 I/O 字段说明
        15. 9.6.1.15 PACE:起搏信号检测寄存器(地址 = 15h)(复位 = 00h)
          1. Table 31. 起搏信号检测寄存器字段说明
        16. 9.6.1.16 RESP:呼吸控制寄存器(地址 = 16h)(复位 = 00h)
          1. Table 32. 呼吸控制寄存器字段说明
        17. 9.6.1.17 CONFIG4:配置寄存器 4(地址 = 17h)(复位 = 00h)
          1. Table 33. 配置寄存器 4 字段说明
        18. 9.6.1.18 WCT1:威尔逊中心端子和增强导联控制寄存器(地址 = 18h)(复位 = 00h)
          1. Table 34. 威尔逊中心端子和增强导联控制字段说明
        19. 9.6.1.19 WCT2:威尔逊中心端子控制寄存器(地址 = 18h)(复位 = 00h)
          1. Table 35. 威尔逊中心端子控制字段说明
  10. 10应用和实现
    1. 10.1 应用信息
      1. 10.1.1 设置器件以进行基本数据采集
        1. 10.1.1.1 导联脱落
        2. 10.1.1.2 右腿驱动
        3. 10.1.1.3 起搏信号检测
      2. 10.1.2 建立输入共模
      3. 10.1.3 抗混叠
    2. 10.2 典型 应用
      1. 10.2.1 使用内部调制电路的 ADS129xR 呼吸测量
        1. 10.2.1.1 设计要求
        2. 10.2.1.2 详细设计流程
        3. 10.2.1.3 应用曲线
      2. 10.2.2 使用 ADS129x 上的 PACEOUT 引脚进行基于软件的人工起搏器检测
        1. 10.2.2.1 设计要求
        2. 10.2.2.2 详细设计流程
        3. 10.2.2.3 应用曲线
  11. 11电源建议
    1. 11.1 上电排序
    2. 11.2 连接到单极(3V 或 1.8V)电源
    3. 11.3 连接到双极(±1.5V 或 ±1.8V)电源
  12. 12布局
    1. 12.1 布局指南
    2. 12.2 布局示例
  13. 13器件和文档支持
    1. 13.1 相关链接
    2. 13.2 社区资源
    3. 13.3 商标
    4. 13.4 静电放电警告
    5. 13.5 术语表
  14. 14机械、封装和可订购信息

封装选项

机械数据 (封装 | 引脚)
散热焊盘机械数据 (封装 | 引脚)
订购信息

抗混叠

与所有模数系统一样,应注意防止意外的混叠效应。ADS129x 调制器以 256kHz 或 512kHz 的频率对输入进行采样,具体分别取决于器件处于低功耗 (LP) 模式还是高分辨率 (HR) 模式。与所有数字滤波器的情况一样,ADS129x 上的片上数字抽取滤波器的响应以调制器频率的整数倍重复。使用 Δ-Σ 架构的好处是数字抽取滤波器会使信号频带与调制器频率附近信号频带的混叠之间的频率显著地衰减。这种衰减与 PGA 的有限带宽(请参阅Table 5)相结合,使对模拟抗混叠滤波器响应的陡度要求不那么严格。在许多情况下,调制器频率的可接受衰减由单极或双极 RC 低通滤波器提供。

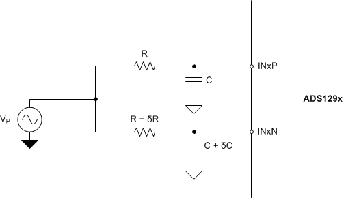
选择抗混叠组件时也要小心。由于元件不匹配(包括抗混叠元件),共模到差模的转换会导致共模抑制性能下降。Figure 96 显示了典型的前端配置。

ADS1294 ADS1294R ADS1296 ADS1296R ADS1298 ADS1298R CMR_sbas459.gifFigure 96. 典型的前端配置

VP 是系统的共模信号。如果在差分信号中建模的 R 和 C 的值完全匹配,则系统表现出非常大的 CMR。如果电阻器 R 和电容器 C 中的 δR 和 δC 分别不匹配,则整个系统的 CMR 近似于Equation 8

Equation 8. ADS1294 ADS1294R ADS1296 ADS1296R ADS1298 ADS1298R CMR_eqn_sbas459.gif

where

  • fC 是 RC 滤波器的 –3dB 频率。

如果使用 1% 精度的外部元件并且 RC 滤波器的带宽约为 6kHz,则系统在 60Hz 时仅具有 74dB 的 CMR。在现实世界中,ECG 的前端不仅包含一阶 RC 滤波器,还包括电极、电缆和二阶或三阶 RC 滤波器。考虑到所有这些组件,不匹配很容易累积,因此会贡献高达 20% 或更多的信号。在频率为 60Hz 时,这种不匹配程度会使系统的 CMR 降低到 60dB 以下。因此,必须考虑采用不同的技术来改善 CMR。

在调制器前面放置抗混叠滤波器的带宽时存在折衷。考虑到分立元件之间的不匹配,最好选择较大的带宽;带宽的上限由调制器的采样频率决定。有关防止共模抑制的方法的更多信息,请参阅《使用右腿驱动放大器改善共模抑制》SBAA188