ZHCUBI1 November   2023 LMK3H0102 , LMK3H0102-Q1

 

  1.   1
  2.   说明
  3.   特性
  4.   4
  5. 1评估模块概述
    1. 1.1 引言
    2. 1.2 套件内容
  6. 2硬件
    1. 2.1 评估设置要求
    2. 2.2 配置 EVM
      1. 2.2.1 配置电源
      2. 2.2.2 配置控制引脚
      3. 2.2.3 配置时钟输出
      4. 2.2.4 使用 USB 接口连接
      5. 2.2.5 EVM 快速入门指南
    3. 2.3 运行模式
  7. 3软件
    1. 3.1 将 TICS Pro 与 LMK3H0102EVM 配合使用
      1. 3.1.1 使用 LMK3H0102 向导
        1. 3.1.1.1 频率规划
        2. 3.1.1.2 输出格式
        3. 3.1.1.3 输出使能引脚
        4. 3.1.1.4 OTP 选项
        5. 3.1.1.5 查看
        6. 3.1.1.6 设计报告
      2. 3.1.2 实时调试器
        1. 3.1.2.1 FOD
        2. 3.1.2.2 输出
        3. 3.1.2.3 其他
      3. 3.1.3 编程
        1. 3.1.3.1 寄存器
        2. 3.1.3.2 OTP 配置
      4. 3.1.4 帮助
        1. 3.1.4.1 联系 TI
    2. 3.2 使用 TI 的 USB2ANY 模块对 LMK3H0102 进行系统内编程
      1. 3.2.1 USB2ANY 板连接
      2. 3.2.2 订购 USB2ANY 模块
  8. 4硬件设计文件
    1. 4.1 原理图
    2. 4.2 PCB 布局
    3. 4.3 物料清单
  9. 5其他信息
    1.     商标
  10. 6相关文档

原理图

GUID-20230417-SS0I-PBD0-TZVD-KGQ0JDMN07KD-low.gif图 4-1 LMK3H0102 和控制引脚
GUID-20230417-SS0I-6866-5W89-L7LBMLB0ZHNL-low.gif图 4-2 输出接头
GUID-20230428-SS0I-10GM-WJGL-JXMG2BKS9FWJ-low.png图 4-3 电源连接
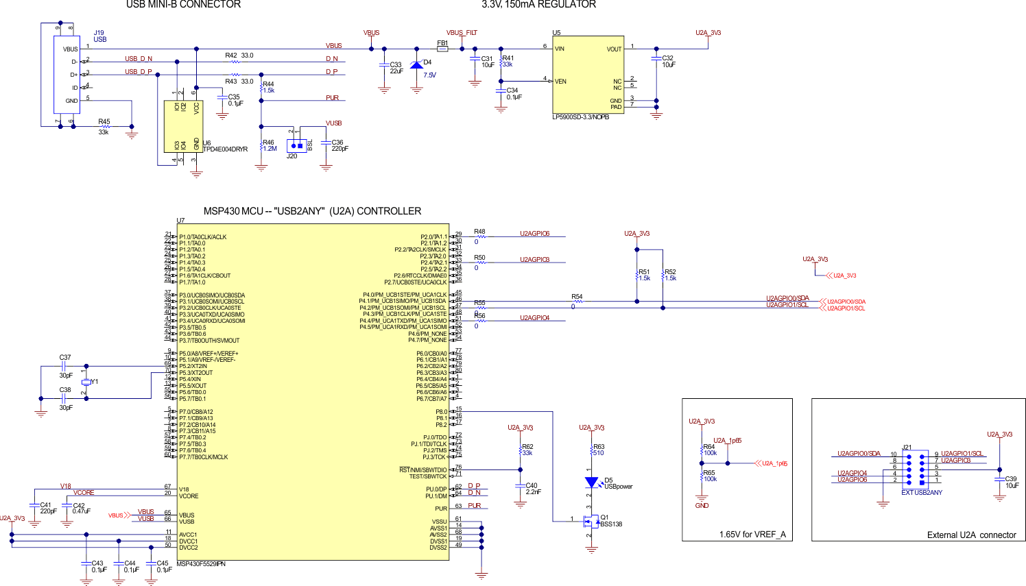
GUID-20230417-SS0I-TCVL-NXNP-5M6XPK54BST8-low.gif图 4-4 USB 连接