ZHCACF8 march   2023 F28377D-SEP , TMS320F2800132 , TMS320F2800133 , TMS320F2800135 , TMS320F2800137 , TMS320F2800152-Q1 , TMS320F2800153-Q1 , TMS320F2800154-Q1 , TMS320F2800155 , TMS320F2800155-Q1 , TMS320F2800156-Q1 , TMS320F2800157 , TMS320F2800157-Q1 , TMS320F280021 , TMS320F280021-Q1 , TMS320F280023 , TMS320F280023-Q1 , TMS320F280023C , TMS320F280025 , TMS320F280025-Q1 , TMS320F280025C , TMS320F280025C-Q1 , TMS320F280033 , TMS320F280034 , TMS320F280034-Q1 , TMS320F280036-Q1 , TMS320F280036C-Q1 , TMS320F280037 , TMS320F280037-Q1 , TMS320F280037C , TMS320F280037C-Q1 , TMS320F280038-Q1 , TMS320F280038C-Q1 , TMS320F280039 , TMS320F280039-Q1 , TMS320F280039C , TMS320F280039C-Q1 , TMS320F280040-Q1 , TMS320F280040C-Q1 , TMS320F280041 , TMS320F280041-Q1 , TMS320F280041C , TMS320F280041C-Q1 , TMS320F280045 , TMS320F280048-Q1 , TMS320F280048C-Q1 , TMS320F280049 , TMS320F280049-Q1 , TMS320F280049C , TMS320F280049C-Q1 , TMS320F28075 , TMS320F28075-Q1 , TMS320F28076 , TMS320F28374D , TMS320F28374S , TMS320F28375D , TMS320F28375S , TMS320F28375S-Q1 , TMS320F28376D , TMS320F28376S , TMS320F28377D , TMS320F28377D-EP , TMS320F28377D-Q1 , TMS320F28377S , TMS320F28377S-Q1 , TMS320F28378D , TMS320F28378S , TMS320F28379D , TMS320F28379D-Q1 , TMS320F28379S , TMS320F28384D , TMS320F28384D-Q1 , TMS320F28384S , TMS320F28384S-Q1 , TMS320F28386D , TMS320F28386D-Q1 , TMS320F28386S , TMS320F28386S-Q1 , TMS320F28388D , TMS320F28388S , TMS320F28P650DH , TMS320F28P650DK , TMS320F28P650SH , TMS320F28P650SK , TMS320F28P659DH-Q1 , TMS320F28P659DK-Q1 , TMS320F28P659SH-Q1

 

  1.   摘要
  2.   商标
  3. 1引言
    1. 1.1 ADC 输入建立的机制
    2. 1.2 建立不适当的症状
      1. 1.2.1 失真
      2. 1.2.2 存储器串扰
      3. 1.2.3 精度
      4. 1.2.4 C2000 ADC 架构
    3. 1.3 资源
      1. 1.3.1 TINA-TI 基于 SPICE 的模拟仿真程序
      2. 1.3.2 PSpice for TI 设计和仿真工具
      3. 1.3.3 TI 高精度实验室 - SAR ADC 输入驱动器设计系列
      4. 1.3.4 模拟工程师计算器
      5. 1.3.5 相关应用报告
      6. 1.3.6 PSpice for TI ADC 输入模型
  4. 2输入建立设计步骤
    1. 2.1 选择 ADC
    2. 2.2 查找最小运算放大器带宽和 RC 滤波器范围
      1. 2.2.1 选择类型
      2. 2.2.2 分辨率
      3. 2.2.3 Csh
      4. 2.2.4 满量程范围
      5. 2.2.5 采集时间
      6. 2.2.6 输出
      7. 2.2.7 计算器背后的数学原理
    3. 2.3 选择运算放大器
    4. 2.4 验证运算放大器模型
    5. 2.5 构建 ADC 输入模型
      1. 2.5.1 Vin
      2. 2.5.2 Voa、Voa_SS 和 Verror
      3. 2.5.3 Rs、Cs 和 Vcont
      4. 2.5.4 Ch、Ron 和 Cp
      5. 2.5.5 S+H 开关、放电开关、tacq 和 tdis
    6. 2.6 通过仿真优化 RC 滤波器值
    7. 2.7 执行最终仿真
    8. 2.8 输入设计工作表
  5. 3电路设计示例
    1. 3.1  选择 ADC
    2. 3.2  查找最小运算放大器带宽和 RC 滤波器范围
    3. 3.3  验证运算放大器模型
    4. 3.4  构建 ADC 输入模型
    5. 3.5  用于确定 Voa_ss 的偏置点分析
    6. 3.6  确定 Voa_ss 的瞬态分析
    7. 3.7  执行初始瞬态分析
    8. 3.8  优化 RC 滤波器值的迭代方法
    9. 3.9  执行最终瞬态分析
    10. 3.10 执行最终瞬态分析
    11. 3.11 进一步改进
    12. 3.12 进一步仿真
    13. 3.13 已完成的工作表
  6. 4使用现有电路或额外限制
    1. 4.1 现有电路
      1. 4.1.1 电荷共享的简要概述
      2. 4.1.2 电荷共享示例
      3. 4.1.3 用于电荷共享的其他资源
    2. 4.2 预选运算放大器
      1. 4.2.1 预选运算放大器示例
    3. 4.3 预选 Rs 和 Cs 值
      1. 4.3.1 ADC 采集时间分析解决方案
      2. 4.3.2 ADC 采集时间分析解决方案示例
  7. 5总结
  8. 6参考文献

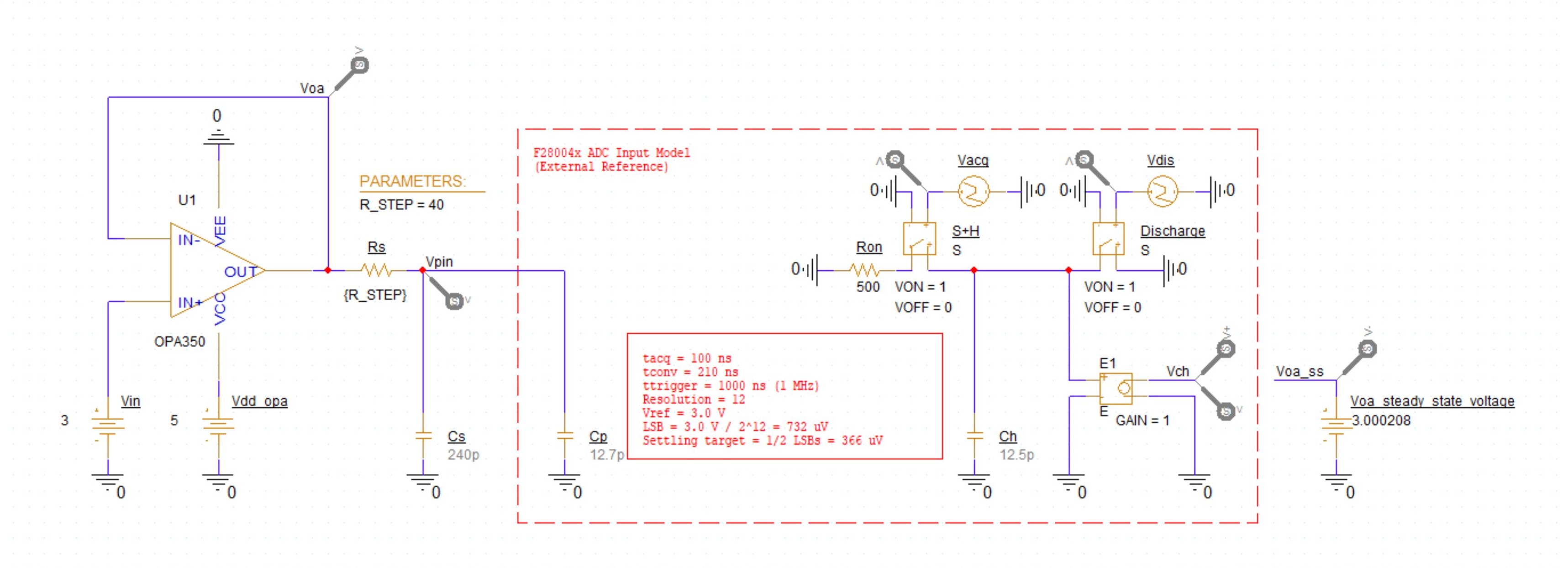
确定 Voa_ss 的瞬态分析

要最终确定 PSpice for TI 输入模型,请执行瞬态分析,以便在给定具体被评估运算放大器的情况下确定 Voa 的稳态输出值。在进行瞬态分析之前,先断开 Ron 左端与电路的连接,并将该端接地。请注意,运算放大器的输出端已经连接了电压电平标记。修改后的电路如图 3-7 所示。

GUID-9BDD207E-393D-4905-852B-71AFD3575407-low.jpg图 3-7 F280049 修改后的 PSpice for TI 电路示例

在 PSpice for TI 中执行瞬态分析需要创建时域(瞬态)仿真配置文件。创建仿真配置文件后,请转到“PSpice”➔“Run”以执行分析。使用图 3-8 中所示的仿真配置文件执行瞬态分析。

GUID-11A92D70-D55A-425F-88FB-47A13436EA45-low.jpg图 3-8 F280049 瞬态分析仿真配置文件示例

删除 Voa 以外的所有输出,并将 Voa 范围设置为 +2.95V 至 +3.05V。或者,使用 PSpice for TI 仿真窗口左上角的菜单转到“Window”➔“Display Control...”,以访问 TI 提供的预设显示配置列表。恢复“Steady-State Analysis”显示配置。请注意,这些预设显示配置仅在与本应用报告捆绑的 PSpice for TI 工程中可用。然后使用探头光标测量 Voa 的稳态输出值,如图 3-9 所示。

GUID-7F93A913-54D7-4A61-9830-715CF81507A5-low.jpg图 3-9 F280049 瞬态分析结果示例

对于此电路中的 OPA350,该过程可得出:

  • Voa = 3.000208V

将该值复制到 Voa_ss 电压源。进行瞬态分析之后,将 Ron 的左端与接地端分离,然后将该端重新连接到电路。

警告: 确保 Voa 的稳态输出值精确到微伏(小数点后至少有六位数字)。如有必要,请查看节 2.5了解有关如何优化仿真结果的指导。

现在 Voa 的稳态输出值已给定,具体被评估运算放大器便已知。有关如何继续的说明,请参阅节 3.7

注: 请注意,本应用报告的其余部分假设偏置点分析不收敛。如果偏置点分析收敛,则任何瞬态分析都不应跳过初始偏置点计算。但是,如果偏置点分析不收敛,则任何瞬态分析都必须跳过初始偏置点计算。因此,本应用报告中分析的后续瞬态跳过了初始偏置点计算。