ZHCSK35C March 2019 – March 2021 TPS92682-Q1
PRODUCTION DATA
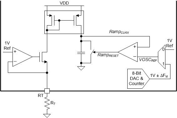
The main clock of the TPS92682-Q1, CLKM, is generated using an internal ramp generator as shown in Figure 7-5. The internal ramp, RAMPCLKM, is compared with a reference voltage of VOSCREF to reset the ramp at the end of the clock period, TCLKM. When the reference voltage VOSCREF is constant (1 V), the main clock frequency is fixed. The frequency modulation of the main clock is achieved using an internal 8-bit digital counter DAC, and by modulating the reference voltage as shown in Figure 7-6. Both modulation frequency, FM, and the modulation magnitude, ΔFM, are programmable in the FM Register.
Figure 7-5 Internal Ramp for CLKM Generation
Figure 7-6 Internal Ramp WaveformTo achieve maximum attenuation in average-EMI scan, set a modulation frequency of FM ranging from 100 Hz to 1.2 kHz. A low modulating frequency has a small impact on the quasi-peak EMI scan. Set the modulation frequency to 10 KHz or higher to achieve attenuation for quasi-peak EMI measurements. A modulation frequency higher than the receiver resolution bandwidth (RBW) of 9 kHz impacts only the quasi-peak EMI scan and has little impact on the average EMI measurement. The TPS92682-Q1 device simplifies EMI compliance by providing the means to tune the modulation frequency, FM, and modulation magnitude, ΔFM, based on the measured EMI signature.
Equation 2 shows the relation between the channel switching frequency, fSW, and the desired modulation frequency FM.

In Equation 2, DIV is the division factor between CLKM and the CHxCLK provided in SWDIV Register, and FMFREQ is the division factor given in the FM Register.
The output of the FM 8-bit digital counter always resets and starts from 1 V when a register write is performed to FM Register.