ZHCSK35C March 2019 – March 2021 TPS92682-Q1
PRODUCTION DATA
The loop gain T(s) is the product of the converter transfer function Givc(s) (Equation 28) and the feedback transfer function Gc(s).
Using a first-order approximation, the converter transfer function can be modeled as a single pole created by the output capacitor and the LED string dynamic resistance, rD. In the boost and buck-boost topologies, the transfer function has a right half-plane zero created by the inductor, and the DC output current ILED. The ESR of the output capacitor is neglected in this analysis.

Table 8-1 summarizes the expression for the small-signal model parameters.
| DC GAIN (G0) | POLE FREQUENCY (ωP) | ZERO FREQUENCY (ωZ) | |
|---|---|---|---|
| Boost | ![]() | ![]() | ![]() |
| Buck-Boost | ![]() | ![]() | ![]() |
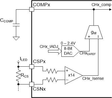
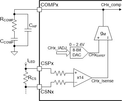
The feedback transfer function includes the current sense resistor and the loop compensation of the transconductance amplifier. A compensation network at the output of the error amplifier is used to configure loop gain and phase characteristics. A simple capacitor, CCOMP, from COMPx to GND (as shown in Figure 8-4) provides integral compensation and creates a pole at the origin. Alternatively, a network of RCOMP, CCOMP, and CHF, shown in Figure 8-5, can be used to implement Proportional-Integral (PI) compensation to create a pole at the origin, a low-frequency zero, and a high-frequency pole.
The feedback transfer function is defined as follows.
Feedback transfer function with integral compensation:

Feedback transfer function with proportional integral compensation:

Figure 8-4 Integral Compensator
Figure 8-5 Proportional Integral CompensatorThe pole at the origin minimizes output steady-state error. High bandwidth is achieved with the PI compensator by introducing a phase lead using a low-frequency zero. Use the following expressions to calculate the compensation network.




The above compensation values are calculated to provide reasonable phase margin (> 45°) and bandwidth. In practice, the above values can be modified for desired dynamic performance (for example: PWM dimming rise/fall-time or overshoot/undershoot).