ZHCSOD4F April 2004 – March 2022 MSP430FG437 , MSP430FG438 , MSP430FG439
PRODUCTION DATA

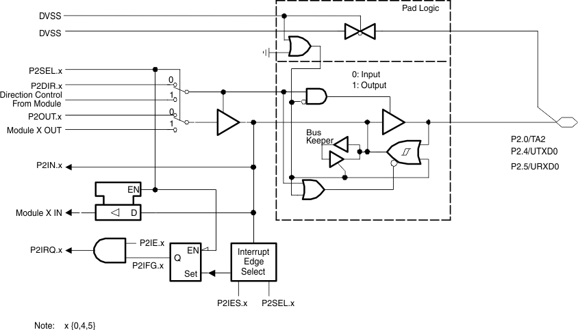
| PnSel.x | PnDIR.x | Direction Control From Module | PnOUT.x | Module X OUT | PnIN.x | Module X IN | PnIE.x | PnIFG.x | PnIES.x |
|---|---|---|---|---|---|---|---|---|---|
| P2Sel.0 | P2DIR.0 | P2DIR.0 | P2OUT.0 | Out2 sig.(1) | P2IN.0 | CCI2A(1) | P2IE.0 | P2IFG.0 | P2IES.0 |
| P2Sel.4 | P2DIR.4 | DVCC | P2OUT.4 | UTXD0(2) | P2IN.4 | unused | P2IE.4 | P2IFG.4 | P2IES.4 |
| P2Sel.5 | P2DIR.5 | DVSS | P2OUT.5 | DVSS | P2IN.5 | URXD0(2) | P2IE.5 | P2IFG.5 | P2IES.5 |