ZHCSZ22 October   2025 LM5066H

ADVANCE INFORMATION  

  1.   1
  2. 特性
  3. 应用
  4. 说明
  5. 器件比较表
  6. 引脚配置和功能
  7. 规格
    1. 6.1 绝对最大额定值
    2. 6.2 ESD 等级
    3. 6.3 建议运行条件
    4. 6.4 热性能信息
    5. 6.5 电气特性
  8. 详细说明
    1. 7.1 概述
    2. 7.2 功能方框图
    3. 7.3 特性说明
      1. 7.3.1  电流限值
      2. 7.3.2  折返电流限制
      3. 7.3.3  软启动断开 (SFT_STRT)
      4. 7.3.4  断路器
      5. 7.3.5  功率限制
      6. 7.3.6  UVLO
      7. 7.3.7  OVLO
      8. 7.3.8  电源正常
      9. 7.3.9  VDD 子稳压器
      10. 7.3.10 远程温度检测
      11. 7.3.11 MOSFET 损坏检测
      12. 7.3.12 模拟电流监测器 (IMON)
    4. 7.4 器件功能模式
      1. 7.4.1 上电序列
      2. 7.4.2 栅极控制
      3. 7.4.3 故障计时器和重启
      4. 7.4.4 关断控制
      5. 7.4.5 启用/禁用和复位
    5. 7.5 编程
      1. 7.5.1 PMBus 命令支持
  9. 应用和实施
    1. 8.1 应用信息
    2. 8.2 典型应用
      1. 8.2.1 54V、100A PMBus 热插拔设计
        1. 8.2.1.1 设计要求
        2. 8.2.1.2 详细设计导入程序
          1. 8.2.1.2.1 选择热插拔 FET
          2. 8.2.1.2.2 基于 dv/dt 的启动
            1. 8.2.1.2.2.1 选择 VOUT 压摆率
          3. 8.2.1.2.3 选择 RSNS 和 CL 设置
          4. 8.2.1.2.4 选择功率限制
          5. 8.2.1.2.5 设置故障计时器
          6. 8.2.1.2.6 检查 MOSFET SOA
          7. 8.2.1.2.7 设置 UVLO 和 OVLO 阈值
            1. 8.2.1.2.7.1 选项 A
            2. 8.2.1.2.7.2 选项 B
            3. 8.2.1.2.7.3 选项 C
            4. 8.2.1.2.7.4 选项 D
          8. 8.2.1.2.8 电源正常引脚
          9. 8.2.1.2.9 输入和输出保护
        3. 8.2.1.3 应用曲线
    3. 8.3 电源相关建议
    4. 8.4 布局
      1. 8.4.1 布局指南
      2. 8.4.2 布局示例
  10. 器件和文档支持
    1. 9.1 第三方产品免责声明
    2. 9.2 接收文档更新通知
    3. 9.3 支持资源
    4. 9.4 商标
    5. 9.5 静电放电警告
    6. 9.6 术语表
  11. 10修订历史记录
  12. 11机械、封装和可订购信息
    1. 11.1 封装选项附录
    2. 11.2 卷带包装信息
    3. 11.3 机械数据

请参考 PDF 数据表获取器件具体的封装图。

机械数据 (封装 | 引脚)
  • PWP|28
散热焊盘机械数据 (封装 | 引脚)
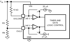
选项 C

通过将 UVLO/EN 引脚连接至 VIN,可获得最小 UVLO 电平,如 图 8-5 所示。当 VIN 电压达到 POREN 阈值 (≊8.6V) 时,Q1 会导通。OVLO 阈值使用 R3、R4 进行设置。它们的值可通过选项 B 中的步骤计算得出。

LM5066H UVLO = POREN图 8-5 UVLO = POREN