ZHCUC56G April   2016  – July 2024 DLPC230-Q1 , DLPC230S-Q1 , DLPC231-Q1 , DLPC231S-Q1

 

  1.   1
  2.   商标
  3. 引言
    1. 1.1 文档概览
    2. 1.2 软件概述
    3. 1.3 抬头显示概述
  4. 电气接口
    1. 2.1 加电信号
      1. 2.1.1 STAY-IN-BOOT (TSTPT_0)
      2. 2.1.2 HOST_IF_SEL
      3. 2.1.3 CRCZ_CHKSUM_SEL
      4. 2.1.4 HOST_SPI_MODE
        1. 2.1.4.1 引导流程调试
      5. 2.1.5 SPREAD-SPECTRUM-DISABLE (TSTPT_5)
    2. 2.2 系统信号
      1. 2.2.1 HOST_IRQ
      2. 2.2.2 GPIO
  5. 通信协议
    1. 3.1 命令协议
    2. 3.2 SPI 规格
    3. 3.3 I2C 规范
    4. 3.4 写入
      1. 3.4.1 短写入
        1. 3.4.1.1 SPI 短写入
        2. 3.4.1.2 I2C 短写入
      2. 3.4.2 批量写入
        1. 3.4.2.1 SPI 批量写入
        2. 3.4.2.2 I2C 批量写入
      3. 3.4.3 写入命令处理
    5. 3.5 读取
      1. 3.5.1 读取预取
        1. 3.5.1.1 SPI 读取预取
        2. 3.5.1.2 I2C 读取预取
      2. 3.5.2 读取激活
        1. 3.5.2.1 SPI 读取激活
        2. 3.5.2.2 I2C 读取激活
      3. 3.5.3 短状态读取
        1. 3.5.3.1 SPI 短状态读取
        2. 3.5.3.2 I2C 短状态读取
      4. 3.5.4 读取命令处理
    6. 3.6 CRC 和校验和
      1. 3.6.1 CRC 计算
        1. 3.6.1.1 CRC 示例实现
        2. 3.6.1.2 CRC 示例
      2. 3.6.2 校验和计算
    7. 3.7 命令标签
  6. 系统运行
    1. 4.1 工作模式
      1. 4.1.1 待机
      2. 4.1.2 显示
      3. 4.1.3 校准
    2. 4.2 软件启动过程
  7. 应用和用例
    1. 5.1 显示和源
      1. 5.1.1 显示图像
      2. 5.1.2 支持的图像处理
      3. 5.1.3 外部视频
      4. 5.1.4 测试模式
      5. 5.1.5 启动界面图像
      6. 5.1.6 边框调整
      7. 5.1.7 图像翻转
    2. 5.2 批处理命令集
    3. 5.3 闪存编程
      1. 5.3.1 闪存程序 - 主应用程序
      2. 5.3.2 闪存读取 - 主应用程序
      3. 5.3.3 闪存程序 - 引导应用程序
    4. 5.4 温度管理
      1. 5.4.1 DMD 停止/解除停止温度管理
      2. 5.4.2 PWM 温度管理功能
      3. 5.4.3 调光级别覆盖温度管理
    5. 5.5 ADC 测量
      1. 5.5.1 序列对齐的 ADC 测量
      2. 5.5.2 单个 ADC 测量
  8. 测试和诊断
    1. 6.1 概述
    2. 6.2 紧急关闭
      1. 6.2.1 紧急关闭原因
    3. 6.3 诊断存储器接口
    4. 6.4 测试说明
      1. 6.4.1 周期性测试
        1. 6.4.1.1  视频源损耗检测
          1. 6.4.1.1.1 配置
          2. 6.4.1.1.2 执行
          3. 6.4.1.1.3 失败操作
          4. 6.4.1.1.4 错误代码
        2. 6.4.1.2  视频信号灯校验和
          1. 6.4.1.2.1 配置
          2. 6.4.1.2.2 执行
          3. 6.4.1.2.3 失败操作
          4. 6.4.1.2.4 错误代码
        3. 6.4.1.3  视频帧计数器校验和
          1. 6.4.1.3.1 一像素帧计数器
          2. 6.4.1.3.2 七像素帧计数器
          3. 6.4.1.3.3 配置
          4. 6.4.1.3.4 执行
          5. 6.4.1.3.5 失败操作
          6. 6.4.1.3.6 错误代码
        4. 6.4.1.4  画面平均值
          1. 6.4.1.4.1 配置
          2. 6.4.1.4.2 执行
          3. 6.4.1.4.3 失败操作
          4. 6.4.1.4.4 错误代码
        5. 6.4.1.5  调光命令丢失
          1. 6.4.1.5.1 配置
          2. 6.4.1.5.2 执行
          3. 6.4.1.5.3 失败操作
          4. 6.4.1.5.4 错误代码
        6. 6.4.1.6  TPS99000-Q1 亮度过高监视器
          1. 6.4.1.6.1 配置
          2. 6.4.1.6.2 执行
          3. 6.4.1.6.3 失败操作
          4. 6.4.1.6.4 错误代码
        7. 6.4.1.7  照片反馈监视器
          1. 6.4.1.7.1 配置
          2. 6.4.1.7.2 执行
          3. 6.4.1.7.3 失败操作
          4. 6.4.1.7.4 错误代码
        8. 6.4.1.8  DLPC230-Q1 处理器存储器 ECC
          1. 6.4.1.8.1 配置
          2. 6.4.1.8.2 执行
          3. 6.4.1.8.3 失败操作
          4. 6.4.1.8.4 错误代码
        9. 6.4.1.9  闪存表传输 CRC
          1. 6.4.1.9.1 配置
          2. 6.4.1.9.2 执行
          3. 6.4.1.9.3 失败操作
          4. 6.4.1.9.4 错误代码
        10. 6.4.1.10 帧缓冲区交换看门狗
          1. 6.4.1.10.1 配置
          2. 6.4.1.10.2 执行
          3. 6.4.1.10.3 失败操作
          4. 6.4.1.10.4 错误代码
        11. 6.4.1.11 序列发生器指令读取看门狗
          1. 6.4.1.11.1 配置
          2. 6.4.1.11.2 执行
          3. 6.4.1.11.3 失败操作
          4. 6.4.1.11.4 错误代码
        12. 6.4.1.12 DMD 复位指令看门狗
          1. 6.4.1.12.1 配置
          2. 6.4.1.12.2 执行
          3. 6.4.1.12.3 失败操作
          4. 6.4.1.12.4 错误代码
        13. 6.4.1.13 DLPC230-Q1 系统电压监控器
          1. 6.4.1.13.1 配置
          2. 6.4.1.13.2 执行
          3. 6.4.1.13.3 失败操作
          4. 6.4.1.13.4 错误代码
        14. 6.4.1.14 DLPC230-Q1 DMD 电压监控器
          1. 6.4.1.14.1 配置
          2. 6.4.1.14.2 执行
          3. 6.4.1.14.3 失败操作
          4. 6.4.1.14.4 错误代码
        15. 6.4.1.15 DLPC230-Q1 TPS99000-Q1 带隙监视器
          1. 6.4.1.15.1 配置
          2. 6.4.1.15.2 执行
          3. 6.4.1.15.3 失败操作
          4. 6.4.1.15.4 错误代码
        16. 6.4.1.16 DMD 温度监测器
          1. 6.4.1.16.1 配置
          2. 6.4.1.16.2 执行
          3. 6.4.1.16.3 失败操作
          4. 6.4.1.16.4 错误代码
        17. 6.4.1.17 DMD 时钟监测器
          1. 6.4.1.17.1 配置
          2. 6.4.1.17.2 执行
          3. 6.4.1.17.3 失败操作
          4. 6.4.1.17.4 错误代码
        18. 6.4.1.18 DMD 高速接口训练
          1. 6.4.1.18.1 配置
          2. 6.4.1.18.2 执行
          3. 6.4.1.18.3 失败操作
          4. 6.4.1.18.4 错误代码
        19. 6.4.1.19 DMD 低速接口信号
          1. 6.4.1.19.1 配置
          2. 6.4.1.19.2 执行
          3. 6.4.1.19.3 失败操作
          4. 6.4.1.19.4 错误代码
        20. 6.4.1.20 TPS99000-Q1 DLPC230-Q1 处理器看门狗 (WD1)
          1. 6.4.1.20.1 配置
          2. 6.4.1.20.2 执行
          3. 6.4.1.20.3 失败操作
          4. 6.4.1.20.4 错误代码
        21. 6.4.1.21 TPS99000-Q1 DLPC230-Q1 序列发生器看门狗 (WD2)
          1. 6.4.1.21.1 配置
          2. 6.4.1.21.2 执行
          3. 6.4.1.21.3 失败操作
          4. 6.4.1.21.4 错误代码
        22. 6.4.1.22 TPS99000-Q1 温度警告/错误
          1. 6.4.1.22.1 配置
          2. 6.4.1.22.2 执行
          3. 6.4.1.22.3 失败操作
          4. 6.4.1.22.4 错误代码
        23. 6.4.1.23 TPS99000-Q1 时钟比率监视
          1. 6.4.1.23.1 配置
          2. 6.4.1.23.2 执行
          3. 6.4.1.23.3 失败操作
          4. 6.4.1.23.4 错误代码
        24. 6.4.1.24 TPS99000-Q1 寄存器密码锁定
          1. 6.4.1.24.1 配置
          2. 6.4.1.24.2 执行
          3. 6.4.1.24.3 失败操作
          4. 6.4.1.24.4 错误代码
        25. 6.4.1.25 TPS99000-Q1 寄存器校验和
          1. 6.4.1.25.1 配置
          2. 6.4.1.25.2 执行
          3. 6.4.1.25.3 失败操作
          4. 6.4.1.25.4 错误代码
        26. 6.4.1.26 软件监控器线程
          1. 6.4.1.26.1 配置
          2. 6.4.1.26.2 执行
          3. 6.4.1.26.3 失败操作
          4. 6.4.1.26.4 错误代码
      2. 6.4.2 非周期性测试
        1. 6.4.2.1  执行时间
        2. 6.4.2.2  DLPC230-Q1 前端功能 BIST(主)
          1. 6.4.2.2.1 配置
          2. 6.4.2.2.2 执行
          3. 6.4.2.2.3 失败操作
          4. 6.4.2.2.4 错误代码
        3. 6.4.2.3  DLPC230-Q1 后端功能 BIST(主)
          1. 6.4.2.3.1 配置
          2. 6.4.2.3.2 执行
          3. 6.4.2.3.3 失败操作
          4. 6.4.2.3.4 错误代码
        4. 6.4.2.4  DLPC230-Q1 存储器 BIST(主)
          1. 6.4.2.4.1 配置
          2. 6.4.2.4.2 执行
          3. 6.4.2.4.3 失败操作
          4. 6.4.2.4.4 错误代码
        5. 6.4.2.5  TPS99000-Q1 接口信号连接测试(主)
          1. 6.4.2.5.1 配置
          2. 6.4.2.5.2 执行
          3. 6.4.2.5.3 失败操作
          4. 6.4.2.5.4 错误代码
        6. 6.4.2.6  DAC 至 ADC 环路 BIST(主)
          1. 6.4.2.6.1 配置
          2. 6.4.2.6.2 执行
          3. 6.4.2.6.3 失败操作
          4. 6.4.2.6.4 错误代码
        7. 6.4.2.7  DMD 存储器测试(主)
          1. 6.4.2.7.1 配置
          2. 6.4.2.7.2 执行
          3. 6.4.2.7.3 失败操作
          4. 6.4.2.7.4 错误代码
        8. 6.4.2.8  闪存数据验证(引导/主)
          1. 6.4.2.8.1 配置
          2. 6.4.2.8.2 执行
          3. 6.4.2.8.3 失败操作
          4. 6.4.2.8.4 错误代码
        9. 6.4.2.9  DLPC230-Q1 引导 ROM CRC(引导)
          1. 6.4.2.9.1 配置
          2. 6.4.2.9.2 执行
          3. 6.4.2.9.3 失败操作
          4. 6.4.2.9.4 错误代码
        10. 6.4.2.10 DLPC230-Q1 闪存表 CRC(引导)
          1. 6.4.2.10.1 配置
          2. 6.4.2.10.2 执行
          3. 6.4.2.10.3 失败操作
          4. 6.4.2.10.4 错误代码
        11. 6.4.2.11 DLPC230-Q1 主应用程序 CRC(引导)
          1. 6.4.2.11.1 配置
          2. 6.4.2.11.2 执行
          3. 6.4.2.11.3 失败操作
          4. 6.4.2.11.4 错误代码
        12. 6.4.2.12 DLPC230-Q1 命令和闪存接口存储器测试(引导)
          1. 6.4.2.12.1 配置
          2. 6.4.2.12.2 执行
          3. 6.4.2.12.3 失败操作
          4. 6.4.2.12.4 错误代码
      3. 6.4.3 接口测试
        1. 6.4.3.1 温度传感器接口
          1. 6.4.3.1.1 失败操作
        2. 6.4.3.2 DLPC230-Q1 至 TPS99000-Q1 SPI 接口
          1. 6.4.3.2.1 失败操作
        3. 6.4.3.3 DLPC230-Q1 至 TPS99000-Q1 ADC 接口
          1. 6.4.3.3.1 失败操作
        4. 6.4.3.4 DMD 插座连通性测试
          1. 6.4.3.4.1 配置
          2. 6.4.3.4.2 执行
          3. 6.4.3.4.3 失败操作
          4. 6.4.3.4.4 错误代码
  9. 命令 - 引导应用程序
    1. 7.1 命令表
    2. 7.2 命令定义
      1. 7.2.1  系统复位 - 写入 (00h)
      2. 7.2.2  读取预取 - 写入 (01h)
      3. 7.2.3  读取激活 (02h)
      4. 7.2.4  系统软件版本 - 读取 (B0h)
      5. 7.2.5  闪存器件 ID - 读取 (B1h)
      6. 7.2.6  短状态 - 读取 (C0h)
      7. 7.2.7  错误历史 - 读取 (C1h)
      8. 7.2.8  清除短状态错误 - 写入 (C2h)
      9. 7.2.9  清除错误历史 - 写入 (C3h)
      10. 7.2.10 闪存完全擦除 - 写入 (E0h)
      11. 7.2.11 闪存数据写入 - 写入 (E1h)
      12. 7.2.12 闪存数据验证 - 写入 (E2h)
      13. 7.2.13 闪存接口速率 - 写入 (E3h)
      14. 7.2.14 闪存接口速率 - 读取 (E4h)
  10. 命令 - 主应用程序
    1. 8.1 模式可用性
    2. 8.2 命令定义
      1. 8.2.1   系统复位 - 写入 (00h)
      2. 8.2.2   读取预取 - 写入 (01h)
      3. 8.2.3   读取激活 (02h)
      4. 8.2.4   运行模式 - 写入 (03h)
      5. 8.2.5   运行模式 - 读取 (04h)
      6. 8.2.6   源选择 - 写入 (05h)
      7. 8.2.7   源选择 - 读取 (06h)
      8. 8.2.8   准备源切换 - 写入 (07h)
      9. 8.2.9   显示图像方向 - 写入 (18h)
      10. 8.2.10  显示图像方向 - 读取 (19h)
      11. 8.2.11  系统模式选择 - 写入 (1Ch)
      12. 8.2.12  系统模式选择 - 读取 (1Dh)
      13. 8.2.13  边框调整 - 写入 (1Fh)
      14. 8.2.14  边框调整 - 读取 (20h)
      15. 8.2.15  执行批处理命令集 - 写入 (21h)
      16. 8.2.16  执行延迟 - 写入 (22h)
      17. 8.2.17  GPIO 配置 - 写入 (23h)
      18. 8.2.18  GPIO 配置 - 读取 (24h)
      19. 8.2.19  GPIO 输出 - 写入 (25h)
      20. 8.2.20  GPIO 输出 - 读取 (26h)
      21. 8.2.21  GPIO 保留 - 读取 (27h)
      22. 8.2.22  执行非周期性 BIST - 写入 (28h)
      23. 8.2.23  外部视频校验和控制 - 写入 (29h)
      24. 8.2.24  外部视频校验和控制 - 读取 (2Ah)
      25. 8.2.25  外部视频校验和设置 - 写入 (2Bh)
      26. 8.2.26  外部视频校验和设置 - 读取 (2Ch)
      27. 8.2.27  DMD 插座连通性测试 - 写入 (2Dh)
      28. 8.2.28  DMD 插座连通性测试 - 读取 (2Eh)
      29. 8.2.29  画面平均值控制 - 写入 (2Fh)
      30. 8.2.30  画面平均值控制 - 读取 (30h)
      31. 8.2.31  调光 控制丢失 - 写入 (33h)
      32. 8.2.32  调光 控制丢失 - 读取 (34h)
      33. 8.2.33  PWM 温度管理使能 - 写入 (35h)
      34. 8.2.34  PWM 温度管理使能 - 读取 (36h)
      35. 8.2.35  PWM 温度管理源 - 写入 (37h)
      36. 8.2.36  PWM 温度管理源 - 读取 (38h)
      37. 8.2.37  PWM 温度管理占空比 - 读取 (39h)
      38. 8.2.38  调光级别覆盖温度管理使能 - 写入 (40h)
      39. 8.2.39  调光级别覆盖温度管理使能 - 读取 (41h)
      40. 8.2.40  调光级别覆盖温度管理源 - 写入 (42h)
      41. 8.2.41  调光级别覆盖温度管理源 - 读取 (43h)
      42. 8.2.42  调光级别覆盖温度管理占空比 - 读取 (44h)
      43. 8.2.43  调光级别 - 写入 (50h)
      44. 8.2.44  调光级别 - 读取 (51h)
      45. 8.2.45  对比度 - 写入 (52h)
      46. 8.2.46  对比度 - 读取 (53h)
      47. 8.2.47  去伽马选择 - 写入 (54h)
      48. 8.2.48  去伽马选择 - 读取 (55h)
      49. 8.2.49  调光补偿温度源选择 - 写入 (58h)
      50. 8.2.50  调光补偿温度源选择 - 读取 (59h)
      51. 8.2.51  补偿用主机覆盖温度 - 写入 (5Ah)
      52. 8.2.52  补偿用主机覆盖温度 - 读取 (5Bh)
      53. 8.2.53  ADC 测量 - 读取 (5Ch)
      54. 8.2.54  过亮控制 - 写入 (5Dh)
      55. 8.2.55  过亮控制 - 读取 (5Eh)
      56. 8.2.56  ADC 单次测量 - 读取 (63h)
      57. 8.2.57  照度分级选择 - 写入 (70h)
      58. 8.2.58  照度分级选择 - 读取 (71h)
      59. 8.2.59  TPS99000-Q1 RGB DAC 级别 - 写入 (80h)
      60. 8.2.60  TPS99000-Q1 RGB DAC 级别 - 读取 (81h)
      61. 8.2.61  TPS99000-Q1 RGB 限值 - 写入 (82h)
      62. 8.2.62  TPS99000-Q1 RGB 限值 - 读取 (83h)
      63. 8.2.63  TPS99000-Q1 空白电流电平 - 写入 (84h)
      64. 8.2.64  TPS99000-Q1 空白电流电平 - 读取 (85h)
      65. 8.2.65  TPS99000-Q1 TIA1 修整 - 写入 (86h)
      66. 8.2.66  TPS99000-Q1 TIA1 修整 - 读取 (87h)
      67. 8.2.67  TPS99000-Q1 TIA1 增益 - 写入 (88h)
      68. 8.2.68  TPS99000-Q1 TIA1 增益 - 读取 (89h)
      69. 8.2.69  TPS99000-Q1 TIA1 电容 - 写入 (8Ah)
      70. 8.2.70  TPS99000-Q1 TIA1 电容 - 读取 (8Bh)
      71. 8.2.71  TPS99000-Q1 TIA1 暗偏移 - 写入 (8Ch)
      72. 8.2.72  TPS99000-Q1 TIA1 暗偏移 - 读取 (8Dh)
      73. 8.2.73  TPS99000-Q1 TIA1 输入偏移 - 写入 (8Eh)
      74. 8.2.74  TPS99000-Q1 TIA1 输入偏移 - 读取 (8Fh)
      75. 8.2.75  TPS99000-Q1 DM 脉宽 - 写入 (90h)
      76. 8.2.76  TPS99000-Q1 DM 脉宽 - 读取 (91h)
      77. 8.2.77  TPS99000-Q1 驱动模式 - 写入 (92h)
      78. 8.2.78  TPS99000-Q1 驱动模式 - 读取 (93h)
      79. 8.2.79  TPS99000-Q1 ADC 配置 - 写入 (94h)
      80. 8.2.80  TPS99000-Q1 ADC 配置 - 读取 (95h)
      81. 8.2.81  TPS99000-Q1 照明同步控制 - 写入 (96h)
      82. 8.2.82  TPS99000-Q1 照明同步控制 - 读取 (97h)
      83. 8.2.83  TPS99000-Q1 TIA2 控制 - 写入 (98h)
      84. 8.2.84  TPS99000-Q1 TIA2 控制 - 读取 (99h)
      85. 8.2.85  LED 驱动错误 - 读取 (9Ah)
      86. 8.2.86  LED 驱动错误清除 - 写入 (9Bh)
      87. 8.2.87  TPS99000-Q1 测试多路复用选择 - 写入 (9Ch)
      88. 8.2.88  TPS99000-Q1 测试多路复用选择 - 读取 (9Dh)
      89. 8.2.89  TPS99000-Q1 TIA1 偏移 - 写入 (9Eh)
      90. 8.2.90  TPS99000-Q1 TIA1 偏移 - 读取 (9Fh)
      91. 8.2.91  闪存数据类型选择 - 写入 (A0h)
      92. 8.2.92  闪存数据擦除 - 写入 (A1h)
      93. 8.2.93  闪存数据写入 - 写入 (A2h)
      94. 8.2.94  闪存数据读取 - 读取 (A3h)
      95. 8.2.95  闪存数据验证 - 写入 (A4h)
      96. 8.2.96  闪存块计数 - 读取 (A5h)
      97. 8.2.97  闪存块 CRC - 读取 (A6h)
      98. 8.2.98  闪存结构版本 - 读取 (A7h)
      99. 8.2.99  闪存数据大小 - 读取 (A9h)
      100. 8.2.100 系统软件版本 - 读取 (B0h)
      101. 8.2.101 闪存器件 ID - 读取 (B1h)
      102. 8.2.102 DLPC230-Q1 器件 ID - 读取 (B2h)
      103. 8.2.103 DMD 器件 ID - 读取 (B3h)
      104. 8.2.104 TPS99000-Q1 器件 ID - 读取 (B4h)
      105. 8.2.105 系统温度 - 读取 (B5h)
      106. 8.2.106 当前源信息 - 读取 (B6h)
      107. 8.2.107 当前显示信息 - 读取 (B8h)
      108. 8.2.108 系统信息 - 读取 (BAh)
      109. 8.2.109 闪存接口速率 - 读取 (BBh)
      110. 8.2.110 短状态 - 读取 (C0h)
      111. 8.2.111 错误历史 - 读取 (C1h)
        1. 8.2.111.1 信息位 - 命令或通信
        2. 8.2.111.2 信息位 - 系统电压
        3. 8.2.111.3 信息位 - DMD 高速接口训练
        4. 8.2.111.4 信息位 - 照片反馈测试
        5. 8.2.111.5 信息位 - DMD 存储器测试
      112. 8.2.112 清除短状态错误 - 写入 (C2h)
      113. 8.2.113 清除错误历史 - 写入 (C3h)
  11. 命令 - 诊断接口
    1. 9.1 诊断命令读取过程
    2. 9.2 命令表
    3. 9.3 命令定义
      1. 9.3.1 读取预取 - 写入 (01h)
      2. 9.3.2 读取激活 (02h)
      3. 9.3.3 诊断接口状态 - 读取 (F0h)
      4. 9.3.4 诊断接口状态清除 - 写入 (F1h)
  12. 10闪存配置
    1. 10.1 概述
    2. 10.2 系统模式概述
    3. 10.3 校准数据
      1. 10.3.1 概述
      2. 10.3.2 顶层数据布局
        1. 10.3.2.1  CRC
        2. 10.3.2.2  Size
        3. 10.3.2.3  版本(主要、次要、补丁)
        4. 10.3.2.4  温度补偿源
        5. 10.3.2.5  驱动使能低电平时间
        6. 10.3.2.6  同步脉宽
        7. 10.3.2.7  RGB 空白百分比
        8. 10.3.2.8  TIA 修正
        9. 10.3.2.9  TIA 电容
        10. 10.3.2.10 TIA 暗偏移
        11. 10.3.2.11 TIA 输入偏移
        12. 10.3.2.12 TIA 级 X 偏移
        13. 10.3.2.13 工具信息(信息字节)
      3. 10.3.3 校准表数据布局
        1. 10.3.3.1 温度区域
      4. 10.3.4 调光级别数据布局
        1. 10.3.4.1 电流限制
        2. 10.3.4.2 X 组
        3. 10.3.4.3 空白级别
        4. 10.3.4.4 CMODE 启用
        5. 10.3.4.5 同步周期
        6. 10.3.4.6 COMPOUT 低电平时间
    4. 10.4 暂存区数据
      1. 10.4.1 CRC
      2. 10.4.2 块编号
      3. 10.4.3 版本(主要、次要、补丁)
      4. 10.4.4 自定义数据
  13.   A 错误代码
    1.     A.1 引导应用程序
    2.     A.2 主应用程序
  14.   修订历史记录

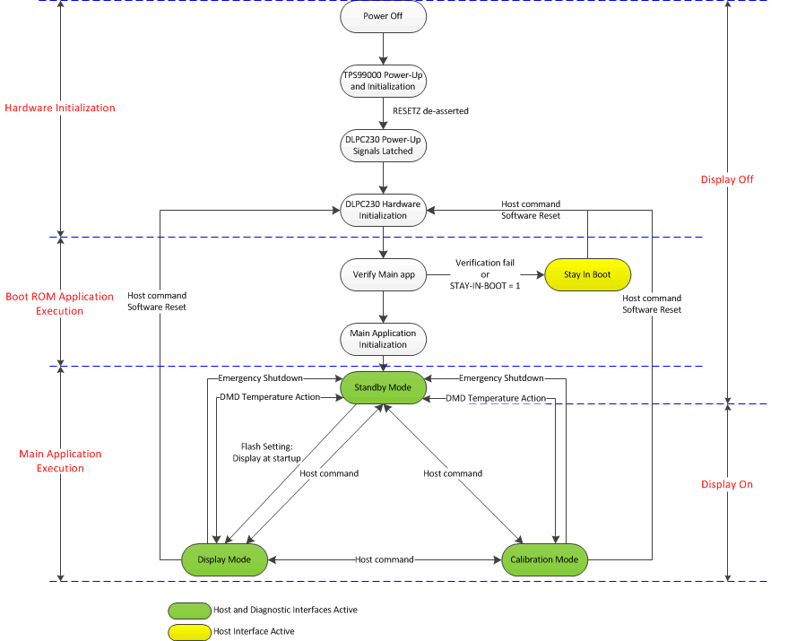
工作模式

DLPC230-Q1 嵌入式软件由两个应用程序组成:引导应用程序和主应用程序。主应用程序包括多种状态或模式,这些状态或模式决定系统在运行期间的任意时刻允许的命令和功能。通常,运行模式选择 命令用于在模式之间转换,但还有其他系统条件可以自动触发模式转换。以下各节将介绍这些模式及其交互。

图 4-1 中的状态图概述了 DLPC230-Q1 上电过程和各种软件状态转换。

DLPC230-Q1 DLPC230-Q1 状态图 图 4-1 DLPC230-Q1 状态图

下表总结了每个软件应用和工作模式的一般特性可用性。这不是完整的特性列表,可能存在例外情况。这可作为每种模式通用用途的初始基准。Chapter7Chapter8 中的命令可用性表提供了有关命令可用模式的更多详细信息。

表 4-1 软件模式功能摘要
引导应用程序 主应用程序 - 待机 主应用程序 - 显示 主应用程序 - 校准
短状态/错误历史
完整闪存程序
部分闪存程序
非周期性 BIST
HUD 调光执行
源显示
周期性 BIST
校准命令