ZHCU811C February   2019  – September 2021 CC3235MODAS , CC3235MODASF , CC3235MODS , CC3235MODSF

 

  1. 1引言
    1. 1.1 CC3235MODSF LaunchPad™
    2. 1.2 LAUNCHCC3235MOD 的主要特性
    3. 1.3 包含的内容
      1. 1.3.1 套件内容
      2. 1.3.2 软件示例
    4. 1.4 REACH 合规性
    5. 1.5 法规遵从性
    6. 1.6 初始步骤:开箱即用体验
      1. 1.6.1 连接至计算机
      2. 1.6.2 运行开箱即用体验
    7. 1.7 后续步骤:查看提供的代码
    8. 1.8 商标
  2. 2硬件
    1. 2.1 方框图
    2. 2.2 硬件特性
      1. 2.2.1  主要优势
      2. 2.2.2  基于 XDS110 的板载调试探针
      3. 2.2.3  调试探针连接:隔离跳线块
      4. 2.2.4  应用(或“反向通道”)UART
      5. 2.2.5  JTAG 接头
      6. 2.2.6  将 XDS110 调试探针用于不同的目标
      7. 2.2.7  电源连接
        1. 2.2.7.1 XDS110 USB 电源
        2. 2.2.7.2 BoosterPack 插接模块和外部电源
      8. 2.2.8  复位上拉跳线
      9. 2.2.9  计时
      10. 2.2.10 I2C 连接
        1. 2.2.10.1 默认 I2C 地址
      11. 2.2.11 电源感应 (SOP)
      12. 2.2.12 按钮和 LED 指示灯
    3. 2.3 电气特性
    4. 2.4 天线特性
    5. 2.5 BoosterPack 插接模块引脚布局
  3. 3布局指南
    1. 3.1 LAUNCHCC3235MOD 电路板布局
    2. 3.2 一般布局建议
    3. 3.3 射频布局建议
    4. 3.4 天线放置和布线
    5. 3.5 传输线注意事项
  4. 4操作设置和测试
    1. 4.1 测量 CC3235MOD 电流消耗
      1. 4.1.1 使用 USB 电源进行低电流测量 (<1mA)
      2. 4.1.2 有功电流测量
    2. 4.2 射频连接
      1. 4.2.1 AP 连接测试
    3. 4.3 设计文件
      1. 4.3.1 硬件设计文件
    4. 4.4 软件
  5. 5开发环境要求
    1. 5.1 CCS
    2. 5.2 IAR
  6. 6其他资源
    1. 6.1 CC3235MODx 产品页面
    2. 6.2 下载 CCS 或 IAR
    3. 6.3 关于 CC3235 SDK 的 SimpleLink™ Academy
    4. 6.4 TI E2E 支持论坛
  7. 7装配图和原理图
    1. 7.1 装配图
    2. 7.2 原理图
      1.      A 面向最终用户的手册信息
        1.       A.1 最终用户手册
        2.       A.2 射频功能和频率范围
        3.       A.3 FCC 及 IC 认证和声明
          1.        A.3.1 FCC
          2.        A.3.2 CAN ICES-3 (B) 和 NMB-3 (B) 认证和声明
          3.        A.3.3 最终产品标记
          4.        A.3.4 器件分级
          5.        A.3.5 FCC 定义
          6.        A.3.6 同时传输评估
        4.       A.4 EU 认证和声明
          1.        A.4.1 射频接触信息 (MPE)
          2.        A.4.2 简化的 DoC 声明
            1.         A.4.2.1 CC3235MODx 和 CC3235MODAx 模块
            2.         A.4.2.2 LAUNCHCC3235MOD
          3.        A.4.3 报废电子电气设备 (WEEE)
          4.        A.4.4 OEM 和主机制造商的责任
          5.        A.4.5 天线规格
        5.       A.5 CC3235MODx 认可的天线
          1.        B 修订历史记录

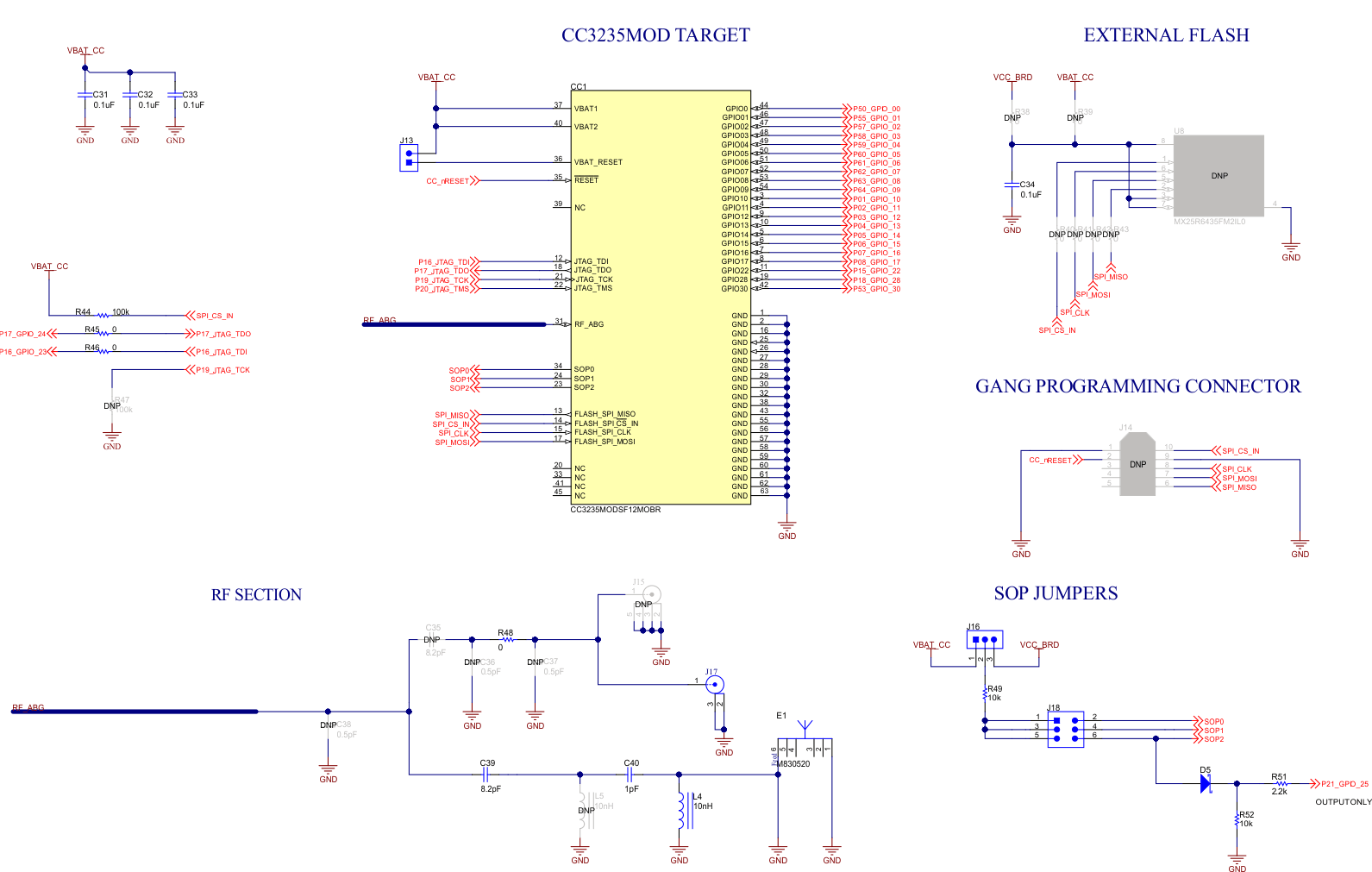
原理图

GUID-20D5541C-1299-4A9A-9B0E-12D500614B89-low.gif图 7-2 原理图 (1/5)
GUID-18BD5F95-6159-45C0-9D32-BEB49781F23D-low.gif图 7-3 原理图 (2/5)
GUID-96CA8DE0-9DD2-455E-9DE4-322CF3BD04B5-low.gif图 7-4 原理图 (3/5)
GUID-31B52447-01B4-4E79-A502-2DFC1A6935B2-low.gif图 7-5 原理图 (4/5)
GUID-421F619F-3AEC-48F2-A196-F8A43E335774-low.gif图 7-6 原理图 (5/5)