ZHCAE26 May   2024 BQ769142 , BQ76942 , BQ76952 , BQ76972

 

  1.   1
  2.   摘要
    1.     商标
  3. 常规操作常见问题解答
    1. 1.1  BQ769x2 系列的各器件之间有何差异?
    2. 1.2  BQ769x0 与 BQ769x2 器件系列之间有何差异?
    3. 1.3  需要微控制器来控制该器件,还是该器件可以自主运行?
    4. 1.4  运行该器件所需的最小电芯数是多少?以及如何连接它们?
    5. 1.5  该器件是否可以执行电量监测以计算运行状况 (SOH) 和充电状态 (SOC)?
    6. 1.6  未使用的引脚需要如何连接?
    7. 1.7  支持随机电池连接意味着什么?
    8. 1.8  如何对 BQ769x2 器件进行复位?
    9. 1.9  BQ769x2 如何从故障中恢复?
    10. 1.10 BQ769x2 是否支持开路检测?
  4. 控制 FET 常见问题解答
    1. 2.1  高侧与低侧栅极驱动之间有哪些权衡?
    2. 2.2  BQ769x2 是否可用于低侧 FET 驱动?
    3. 2.3  低侧开关是否需要 CP1 电容器?
    4. 2.4  BQ769x2 在上电时需要多长时间才能使 FET 导通?
    5. 2.5  充电 (CHG) 和放电 (DSG) 引脚的典型电压是多少?
    6. 2.6  预充电 (PCHG) 和预放电 (PDSG) 引脚的电压范围是多少?
    7. 2.7  如何实现更快的 DSG 栅极关断?
    8. 2.8  为什么在 CONFIG_UPDATE 模式下配置数据存储器寄存器时 FET 会关断?
    9. 2.9  是否有方法手动控制 PCHG 和 PDSG?
    10. 2.10 可以将 NFET 与 PDSG 引脚配合使用吗?
    11. 2.11 禁用时,PDSG 和 PCHG 处于什么状态?
    12. 2.12 如何禁用放电 FET (DFET) 和充电 FET (CFET)?
    13. 2.13 BQ769x2 可以在 SLEEP 模式下保持 PDSG 导通吗?
  5. 库仑计数器 (CC) 和 ADC 常见问题解答
    1. 3.1  ADC 为电压测量提供的分辨率是多少?
    2. 3.2  BQ769x2 的 ADC 采样速度有多快?
    3. 3.3  ADC 在 SLEEP 模式下如何工作?
    4. 3.4  库仑计数器是否提供 SoC 和 SoH 测量?
    5. 3.5  库仑计数器是否可用于测量瞬时电流?
    6. 3.6  库仑计数器的分辨率是多少?
    7. 3.7  库仑计数器是否用于进行过流检测?
    8. 3.8  OCD1、OCD2、OCD3 与 SCD 之间的区别是什么?
    9. 3.9  为什么累积电荷测量似乎产生了错误的数值?
    10. 3.10 为什么 CELL1 的电压测量似乎不正确?
  6. 通信协议和编程常见问题解答
    1. 4.1  BQ769x2 支持哪些通信协议?
    2. 4.2  BQ769x2 是否支持循环冗余校验 (CRC)?
    3. 4.3  I 2 C 线路是否需要上拉电阻器才能工作?
    4. 4.4  BQ769x2 支持时钟延展吗?
    5. 4.5  BQ769x2 是否允许块写入和读取?
    6. 4.6  BQ769x2 是否需要隔离才能进行通信?
    7. 4.7  什么时候应该使用 OTP 编程?
    8. 4.8  BQ769x2 OTP 存储器是如何工作的?
    9. 4.9  BQ769x2 OTP 存储器可以修改多少次?
    10. 4.10 对 OTP 存储器进行编程需要什么硬件?
    11. 4.11 主机如何复位 ALERT 引脚中断?
    12. 4.12 为什么我的子命令返回了不正确的数据?
  7. 校准和温度检测常见问题解答
    1. 5.1  BQ769x2 是已经过校准,还是需要从外部进行校准?
    2. 5.2  可以将自定义校准存储到 BQ769x2 上吗?
    3. 5.3  如何修改 RAM 寄存器来更新校准?
    4. 5.4  每个电芯测量可以有自定义(偏移/增益)校准系数吗?
    5. 5.5  如何配置通用引脚用作热敏电阻?
    6. 5.6  该器件支持多少个热敏电阻?
    7. 5.7  是否可以禁用热保护,以及热敏电阻对于运行是否是必要的?
    8. 5.8  为什么每个热敏电阻上都需要一个电容器?
    9. 5.9  如何计算用于温度校准的热敏电阻系数?
    10. 5.10 为什么热敏电阻系数计算器工具会出现错误?
  8. 电芯均衡常见问题解答
    1. 6.1 电芯均衡的工作原理
    2. 6.2 所有电池电芯可以同时进行均衡吗?
    3. 6.3 BQ769x2 是否支持相邻电芯均衡?
    4. 6.4 在 RELAX 模式下,电芯均衡是如何实现的?
    5. 6.5 BQ769x2 支持外部均衡吗?
    6. 6.6 VCx 输入引脚上的电流检测电阻器可以有多大?
    7. 6.7 电芯均衡是否影响电压测量?
    8. 6.8 为什么各个电芯均衡的时间不同?
  9. 器件电源和状态开关常见问题解答
    1. 7.1  该器件支持的电池包的最大电压是多少?
    2. 7.2  使用电荷泵时允许的最大电池包电压是多少?
    3. 7.3  是否有必要将 BAT- 连接到 VSS?
    4. 7.4  其他信号 GND 需要如何连接到 PACK- 吗?
    5. 7.5  是否需要在 VC0 和 VC1 之间放置一个电容器?
    6. 7.6  对于我的原理图设计,推荐的典型无源器件值是多少?
    7. 7.7  两个可编程 LDO 能够提供多大的电流?
    8. 7.8  可以将 LDO 输入晶体管连接到电池包中比 BAT+ 电压低的电芯来提高效率吗?
    9. 7.9  在参考设计中,为什么要在 VC16 和 PACK+ 之间以及 PACK+ 和 PACK- 之间放置两个电容器?
    10. 7.10 BQ769x2 器件系列有哪些不同的低功耗模式?
    11. 7.11 MCU 如何知道 BQ769x2 处于关断状态?
    12. 7.12 是否可以禁用 SHUTDOWN 模式?
    13. 7.13 BQ769x2 如何退出 SHUTDOWN 模式?
    14. 7.14 什么是软关断?如何退出软关断模式?
  10. 评估模块和 BQStudio 常见问题解答
    1. 8.1 BQ769x2 系列是否有任何 EVM?
    2. 8.2 EVM 在运行时消耗多大的电流?
    3. 8.3 可以减少 EVM 上启用的电芯数量吗?
    4. 8.4 当堆叠多个 EVM 时,可将多个 EVM 连接到一台计算机吗?
    5. 8.5 该器件能否与 SMBus 和 SPI 同时连接?
    6. 8.6 为什么 BQStudio 无法检测到 BQ769x2EVM?
  11. 其他指导材料
    1. 9.1 如何访问 FMEDA 和引脚 FMEA 等功能安全文档?
    2. 9.2 是否有任何适用于 BQ769x2 的微控制器代码示例?
    3. 9.3 BQ769x2 有没有任何参考设计?
    4. 9.4 是否有任何关于堆叠多个 BQ769x2 器件的文档?
    5. 9.5 在哪里可以找到培训视频来详细了解电池监测器和保护器?
  12. 10参考资料

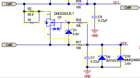
是否需要在 VC0 和 VC1 之间放置一个电容器?

否,VC0 和 VC1 之间不得放置电容器。对于 VC1,电容器必须连接到 GND,而不是 VC0,如图 7-1 所示的 C9。通过直接连接到 GND,当发生短路瞬态时,VC1 不太可能出现低于 VSS 的尖峰。

 CELL1 输入端电容器 (C9) 的正确连接图 7-1 CELL1 输入端电容器 (C9) 的正确连接