ZHCAB89 February   2021 ADS1120 , ADS112C04 , ADS112S14 , ADS112U04 , ADS114S06 , ADS114S06B , ADS114S08 , ADS114S08B , ADS1220 , ADS122C04 , ADS122C14 , ADS122S14 , ADS122U04 , ADS124S06 , ADS124S08 , ADS125H02 , ADS1260 , ADS1261 , ADS1262 , ADS1263

 

  1.   摘要
  2.   商标
  3. 1引言
  4. 2用于检测 RTD 系统中断线问题的功能
    1. 2.1 使用持续 VREF 监控器来检测断线
    2. 2.2 使用周期性 VREF 监控器来检测断线
    3. 2.3 使用单独的模拟输入来检测断线
  5. 3不同 RTD 配置的断线检测方法
    1. 3.1 2 线 RTD 中的断线检测
    2. 3.2 3 线 RTD 中的断线检测
      1. 3.2.1 单 IDAC、3 线 RTD 系统中的断线检测
        1. 3.2.1.1 在单 IDAC、3 线 RTD 系统中检测引线 2 上的断线问题
          1. 3.2.1.1.1 在采用高侧 RREF 的单 IDAC、3 线 RTD 系统中检测引线 2 上的断线问题
        2. 3.2.1.2 单 IDAC、3 线 RTD 系统的断线检测总结
      2. 3.2.2 双 IDAC、3 线 RTD 系统中的断线检测
        1. 3.2.2.1 在采用低侧 RREF 的双 IDAC、3 线 RTD 系统中检测引线 1 或 2 断线问题
        2. 3.2.2.2 在采用高侧 RREF 的双 IDAC、3 线 RTD 系统中检测引线 1 或 2 断线问题
        3. 3.2.2.3 双 IDAC、3 线 RTD 系统的断线检测总结
    3. 3.3 4 线 RTD 系统中的断线检测
      1. 3.3.1 在采用低侧 RREF 的 4 线 RTD 系统中检测引线 2 和引线 3 上的断线问题
      2. 3.3.2 在采用高侧 RREF 的 4 线 RTD 系统中检测引线 2 和引线 3 上的断线问题
      3. 3.3.3 4 线 RTD 系统的断线检测总结
  6. 4适用于 RTD 断线检测的稳定时间注意事项
  7. 5总结
  8.   A 集成式 PGA 电源轨检测如何帮助识别断线问题
  9.   B 用于 RTD 断线检测的伪代码
    1.     B.1 用于 2 线 RTD 系统(低侧或高侧 RREF)的伪代码
    2.     B.2 用于单 IDAC、3 线 RTD 系统(低侧或高侧 RREF)的伪代码
    3.     B.3 用于双 IDAC、3 线 RTD 系统(低侧或高侧 RREF)的伪代码
    4.     B.4 用于 4 线 RTD 系统(低侧或高侧 RREF)的伪代码

在单 IDAC、3 线 RTD 系统中检测引线 2 上的断线问题

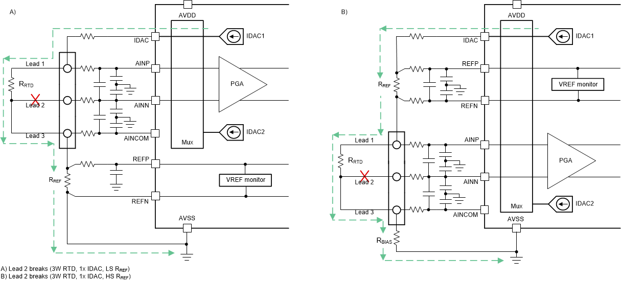
Topic Link Label3.2.1所述,采用单 IDAC、3 线 RTD 系统时,VREF 监控器无法检测引线 2 上的断线问题。换而言之,正常工作期间会发生故障,并且单靠 VREF 监控器无法检测到该故障。数据可能会开始偏离期望值,但请不要假定该偏差是断线而不是其他系统异常导致的。图 3-3 显示了此行为。

GUID-20210107-CA0I-RC4H-ZCZH-TNMHJFDQFNBW-low.gif图 3-3 在采用低侧(左)和高侧(右)RREF 的情况下,单 IDAC、3 线 RTD 系统中引线 2 断开时未检测到 VREF 监控器故障

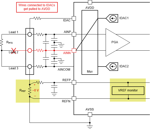
若要检测断线问题,需要先停止精确 RTD 测量,然后更改系统配置设置,以执行诊断测量。在这种情况下必须停止 RTD 测量,因此需要在延迟的增加与系统对故障情况的响应时间要求之间做出权衡,选择交错进行诊断测量的频率。

若要在使用单 IDAC、3 线 RTD 系统时检测引脚 2 上的断线问题,需要区分低侧和高侧 RREF 配置并将 IDAC 输出切换至不同的模拟输入。一些 ADC 并未集成将 IDAC 路由至任何模拟输入的功能,尤其是具有专用 IDAC 引脚的 ADC。因此,可能需要通过外部电路来执行此功能。无论是哪种方式,图 3-4 显示了如何使用低侧 RREF 来启用 IDAC。

GUID-20210107-CA0I-BPZZ-H2D5-XVVFVDCLM6VK-low.gif图 3-4 诊断测量使用低侧 RREF 来检测引线 2 是否断开

使用低侧 RREF 时,将 IDAC 电流切换至流过引线 2。然后,使用 VREF 监控器以在引线 1 或引线 3 断开时指示故障。使用高侧 RREF 的情况会更为复杂,需要专门讨论,具体如 Topic Link Label3.2.1.1.1所述。