ZHCAB89 February   2021 ADS1120 , ADS112C04 , ADS112U04 , ADS114S06 , ADS114S06B , ADS114S08 , ADS114S08B , ADS1220 , ADS122C04 , ADS122U04 , ADS124S06 , ADS124S08 , ADS125H02 , ADS1260 , ADS1261 , ADS1262 , ADS1263

 

  1.   摘要
  2.   商标
  3. 1引言
  4. 2用于检测 RTD 系统中断线问题的功能
    1. 2.1 使用持续 VREF 监控器来检测断线
    2. 2.2 使用周期性 VREF 监控器来检测断线
    3. 2.3 使用单独的模拟输入来检测断线
  5. 3不同 RTD 配置的断线检测方法
    1. 3.1 2 线 RTD 中的断线检测
    2. 3.2 3 线 RTD 中的断线检测
      1. 3.2.1 单 IDAC、3 线 RTD 系统中的断线检测
        1. 3.2.1.1 在单 IDAC、3 线 RTD 系统中检测引线 2 上的断线问题
          1. 3.2.1.1.1 在采用高侧 RREF 的单 IDAC、3 线 RTD 系统中检测引线 2 上的断线问题
        2. 3.2.1.2 单 IDAC、3 线 RTD 系统的断线检测总结
      2. 3.2.2 双 IDAC、3 线 RTD 系统中的断线检测
        1. 3.2.2.1 在采用低侧 RREF 的双 IDAC、3 线 RTD 系统中检测引线 1 或 2 断线问题
        2. 3.2.2.2 在采用高侧 RREF 的双 IDAC、3 线 RTD 系统中检测引线 1 或 2 断线问题
        3. 3.2.2.3 双 IDAC、3 线 RTD 系统的断线检测总结
    3. 3.3 4 线 RTD 系统中的断线检测
      1. 3.3.1 在采用低侧 RREF 的 4 线 RTD 系统中检测引线 2 和引线 3 上的断线问题
      2. 3.3.2 在采用高侧 RREF 的 4 线 RTD 系统中检测引线 2 和引线 3 上的断线问题
      3. 3.3.3 4 线 RTD 系统的断线检测总结
  6. 4适用于 RTD 断线检测的稳定时间注意事项
  7. 5总结
  8.   A 集成式 PGA 电源轨检测如何帮助识别断线问题
  9.   B 用于 RTD 断线检测的伪代码
    1.     B.1 用于 2 线 RTD 系统(低侧或高侧 RREF)的伪代码
    2.     B.2 用于单 IDAC、3 线 RTD 系统(低侧或高侧 RREF)的伪代码
    3.     B.3 用于双 IDAC、3 线 RTD 系统(低侧或高侧 RREF)的伪代码
    4.     B.4 用于 4 线 RTD 系统(低侧或高侧 RREF)的伪代码

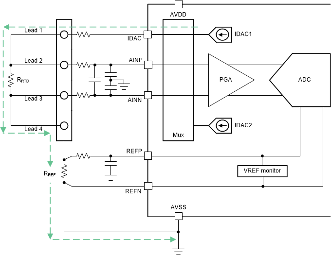
使用持续 VREF 监控器来检测断线

图 2-1 以采用低侧基准电阻器 (RREF) 的 4 线 RTD 为例,显示了如何使用 IDAC 和 VREF 监控功能来检测 RTD 断线问题。此 RTD 配置使用一个 IDAC,该电流会流过引线 1、RRTD 和引线 4,最后通过 RREF 流入大地。ADC 会测量 AINP 和 AINN 处的电压并使用在 RREF 上建立的电压作为基准电压。

GUID-20210107-CA0I-DMQT-BV76-HTHDRHGWW6LF-low.gif图 2-1 采用低侧 RREF 的 4 线 RTD 中的 IDAC 电流

发生断线时,电流可能不再流过 RTD,更具体的来说是不再流过 RREF。当没有电流流过 RREF 时,ADC 会在 REFP 和 REFN 之间读取到约为 0V 的差分基准电压。例如,图 2-2 显示了如果引线 4 断开,IDAC 电流返回路径会变为开路。

GUID-20210107-CA0I-JKLP-4HTZ-MQ42RXCFSQQL-low.gif图 2-2 使用持续 VREF 监控器来检测断线

图 2-2 中,REFP 和 REFN 之间几乎为零的差分电压会触发 ADC 中的 VREF 监控器,其典型阈值为数百毫伏。该监控器会在 ADC STATUS 字节中设置标志,而主机可以持续读取该字节来确定纠正措施。换句话说,该监控会实时完成,而无需中断精确 RTD 测量。