ZHCAB89 February   2021 ADS1120 , ADS112C04 , ADS112U04 , ADS114S06 , ADS114S06B , ADS114S08 , ADS114S08B , ADS1220 , ADS122C04 , ADS122U04 , ADS124S06 , ADS124S08 , ADS125H02 , ADS1260 , ADS1261 , ADS1262 , ADS1263

 

  1.   摘要
  2.   商标
  3. 1引言
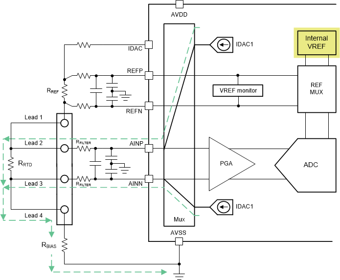
  4. 2用于检测 RTD 系统中断线问题的功能
    1. 2.1 使用持续 VREF 监控器来检测断线
    2. 2.2 使用周期性 VREF 监控器来检测断线
    3. 2.3 使用单独的模拟输入来检测断线
  5. 3不同 RTD 配置的断线检测方法
    1. 3.1 2 线 RTD 中的断线检测
    2. 3.2 3 线 RTD 中的断线检测
      1. 3.2.1 单 IDAC、3 线 RTD 系统中的断线检测
        1. 3.2.1.1 在单 IDAC、3 线 RTD 系统中检测引线 2 上的断线问题
          1. 3.2.1.1.1 在采用高侧 RREF 的单 IDAC、3 线 RTD 系统中检测引线 2 上的断线问题
        2. 3.2.1.2 单 IDAC、3 线 RTD 系统的断线检测总结
      2. 3.2.2 双 IDAC、3 线 RTD 系统中的断线检测
        1. 3.2.2.1 在采用低侧 RREF 的双 IDAC、3 线 RTD 系统中检测引线 1 或 2 断线问题
        2. 3.2.2.2 在采用高侧 RREF 的双 IDAC、3 线 RTD 系统中检测引线 1 或 2 断线问题
        3. 3.2.2.3 双 IDAC、3 线 RTD 系统的断线检测总结
    3. 3.3 4 线 RTD 系统中的断线检测
      1. 3.3.1 在采用低侧 RREF 的 4 线 RTD 系统中检测引线 2 和引线 3 上的断线问题
      2. 3.3.2 在采用高侧 RREF 的 4 线 RTD 系统中检测引线 2 和引线 3 上的断线问题
      3. 3.3.3 4 线 RTD 系统的断线检测总结
  6. 4适用于 RTD 断线检测的稳定时间注意事项
  7. 5总结
  8.   A 集成式 PGA 电源轨检测如何帮助识别断线问题
  9.   B 用于 RTD 断线检测的伪代码
    1.     B.1 用于 2 线 RTD 系统(低侧或高侧 RREF)的伪代码
    2.     B.2 用于单 IDAC、3 线 RTD 系统(低侧或高侧 RREF)的伪代码
    3.     B.3 用于双 IDAC、3 线 RTD 系统(低侧或高侧 RREF)的伪代码
    4.     B.4 用于 4 线 RTD 系统(低侧或高侧 RREF)的伪代码

在采用高侧 RREF 的 4 线 RTD 系统中检测引线 2 和引线 3 上的断线问题

与采用低侧 RREF 时相比,在采用高侧 RREF 的 4 线 RTD 系统中,识别引线 2 或引线 3 上的断线问题更为困难。主要挑战在于无法强制电流从引线 2 或引线 3 流过 RREF 来触发 VREF 监控器这时应使用 Topic Link Label3.2.1.1.1中详述的类似诊断例程。此例程涉及到以下配置更改:

  • 切换 IDAC1 以在引线 2 上输出 (AINP)
  • 切换 IDAC2 以在引线 3 上输出 (AINN)
  • 选择 ADC 内部 VREF 作为基准电压源
  • 降低 PGA 增益(必要时)
  • 减小 IDAC 电流大小强度(必要时)

正如 Topic Link Label3.2.1.1.1中所述,诊断周期需要另一个基准源,以便检查对故障进行测量的结果,因为这种情况下无法强制电流流过 RREF。务必确保在诊断周期完成时重新选择外部 VREF 输入。

另外,在必要时考虑使用最后两个步骤,因为系统可能已在诊断测量开始前进行了这样的配置。例如,系统可能正在测量较大的 RTD(例如 Pt1000),其中 PGA 增益已设为 1V/V 并且 IDAC 电流强度较小。后两个步骤对于故障检测非常重要,Topic Link Label3.2.1.1.1末尾会更详细地介绍这方面内容。

图 3-12 显示了如何为采用高侧 RREF 的 4 线 RTD 系统实现诊断测量。本例中假定引线 4 完好无损,因为 VREF 监控器并未触发。

GUID-20210107-CA0I-8TPP-PLPZ-5ZCC8CXZHBNV-low.gif图 3-12 诊断测量在采用高侧 RREF 的 4 线 RTD 系统中检测引线 2 和引线 3 是否断开

通过监控此诊断测量周期内的转换结果并按如下方式解读 ADC 输出,可以确定是否发生了任何故障:

  • 如果这两条引线都完好无损,转换结果为 VIN = VAINP – VAINN = IDAC1 · RRTD,其中假定滤波电阻器匹配良好。此结果就相当于 RTD 上的电压,并有效地实现一个双 IDAC、3 线 RTD 系统,其中使用了内部基准电压源,而不是比例基准配置。
  • 如果引线 2 断开,IDAC1 会将 AINP 拉至 AVDD,而 IDAC2 会将 AINN 驱动至 IDAC2 · (RFILTER + RLEAD3 + RLEAD4 + RBIAS)。所得到的输出代码是较大的正值,很容易与 RTD 上的电压区分开来。
  • 如果引线 3 断开,IDAC1 会将 AINP 驱动至 IDAC1 · (RFILTER + RLEAD2 + RRTD + RLEAD4 + RBIAS),而 IDAC2 会将 AINN 拉至 AVDD。所得到的输出代码是较大的负值,很容易与 RTD 上的电压区分开来。
  • 如果这两条引线都断开,IDAC1 会将 AINP 拉至 AVDD,而 IDAC2 也会将 AINN 拉至 AVDD。由于 AINP ≈ AINN,所得到的输出代码近似为 0,表示发生了故障。

请参阅 Topic Link Label3.2.1.1.1的末尾,以了解此诊断测量为什么需要较小的 IDAC 电流强度和更小的 PGA 增益以及为系统选择这些值的相关指南。