ZHCAB89 February   2021 ADS1120 , ADS112C04 , ADS112U04 , ADS114S06 , ADS114S06B , ADS114S08 , ADS114S08B , ADS1220 , ADS122C04 , ADS122U04 , ADS124S06 , ADS124S08 , ADS125H02 , ADS1260 , ADS1261 , ADS1262 , ADS1263

 

  1.   摘要
  2.   商标
  3. 1引言
  4. 2用于检测 RTD 系统中断线问题的功能
    1. 2.1 使用持续 VREF 监控器来检测断线
    2. 2.2 使用周期性 VREF 监控器来检测断线
    3. 2.3 使用单独的模拟输入来检测断线
  5. 3不同 RTD 配置的断线检测方法
    1. 3.1 2 线 RTD 中的断线检测
    2. 3.2 3 线 RTD 中的断线检测
      1. 3.2.1 单 IDAC、3 线 RTD 系统中的断线检测
        1. 3.2.1.1 在单 IDAC、3 线 RTD 系统中检测引线 2 上的断线问题
          1. 3.2.1.1.1 在采用高侧 RREF 的单 IDAC、3 线 RTD 系统中检测引线 2 上的断线问题
        2. 3.2.1.2 单 IDAC、3 线 RTD 系统的断线检测总结
      2. 3.2.2 双 IDAC、3 线 RTD 系统中的断线检测
        1. 3.2.2.1 在采用低侧 RREF 的双 IDAC、3 线 RTD 系统中检测引线 1 或 2 断线问题
        2. 3.2.2.2 在采用高侧 RREF 的双 IDAC、3 线 RTD 系统中检测引线 1 或 2 断线问题
        3. 3.2.2.3 双 IDAC、3 线 RTD 系统的断线检测总结
    3. 3.3 4 线 RTD 系统中的断线检测
      1. 3.3.1 在采用低侧 RREF 的 4 线 RTD 系统中检测引线 2 和引线 3 上的断线问题
      2. 3.3.2 在采用高侧 RREF 的 4 线 RTD 系统中检测引线 2 和引线 3 上的断线问题
      3. 3.3.3 4 线 RTD 系统的断线检测总结
  6. 4适用于 RTD 断线检测的稳定时间注意事项
  7. 5总结
  8.   A 集成式 PGA 电源轨检测如何帮助识别断线问题
  9.   B 用于 RTD 断线检测的伪代码
    1.     B.1 用于 2 线 RTD 系统(低侧或高侧 RREF)的伪代码
    2.     B.2 用于单 IDAC、3 线 RTD 系统(低侧或高侧 RREF)的伪代码
    3.     B.3 用于双 IDAC、3 线 RTD 系统(低侧或高侧 RREF)的伪代码
    4.     B.4 用于 4 线 RTD 系统(低侧或高侧 RREF)的伪代码

适用于 RTD 断线检测的稳定时间注意事项

在实现本文档中讨论的断线检测方案时,一个实际的挑战是测量和基准输入通道中由模拟滤波器引起的稳定时间。本文档中介绍的所有 RTD 配置都在两组输入上存在通用低通 RC 滤波器,用以降低噪声、防止出现混叠,并在过压情况下限制流入输入端的电流。这些图中都不包含器件值,因为具体系统所需的滤波量会有很大差异。若要进一步了解此主题,请参阅这篇简短的应用手册,其中讨论了选择低通 RC 滤波器器件值的一般过程。

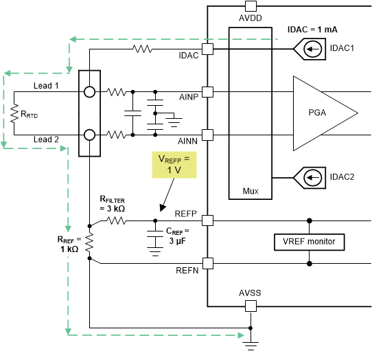
不过,为设计选择的器件值会影响总体系统响应时间,进而影响电路对故障的响应速度。例如,图 4-1 显示了采用低侧 RREF 时 2 线 RTD 系统中的 IDAC 电流流动方式。这张图中显示了示例性器件值,不过选择这些值是为了说明稳定时间挑战,并一定遵循最佳设计实践。

GUID-20210127-CA0I-SZKV-WNBR-9TK26CN5T8MJ-low.gif图 4-1 正常运行期间 2 线 RTD 中 REFP 处的电压

根据图 4-1 所示的值,正常运行期间,REFP 处的电压等于 1V。当其中一条 RTD 引线断开时,IDAC 电流不再流过 RREF,因此 RREF 上的电压等于 0V,如图 4-2 所示。

GUID-20210127-CA0I-70SG-SZPC-G2LJJVFLG6ZP-low.gif图 4-2 因为 CREF 放电而导致达到 VREF 监控器阈值所需的稳定时间延长

此外,如图 4-2 所示,需要一些时间来使电容器 CREF 放电,这样一来 REFP 处的电压也会降至 0V,或者至少降至一定电平以下,从而触发持续 VREF 监控器或可通过周期性 VREF 监控器来准确识别。如果图 4-2 所示的系统中使用 ADS124S08,则大约需要 11 毫秒,VREFP 才能降至 300 mV 的检测阈值以下,该阈值由此 ADC 中集成的持续 VREF 监控器规定。如果 ADC 采样率为 1 kSPS(标称值为每次转换 1ms),则外部模拟滤波器无法足够快地稳定下来,从而使 ADC 能够在一次转换中识别故障。

尽管历经多次转换来识别故障在一些情况下是可以接受的,但是需要考虑当采用低侧 RREF 的 4 线 RTD 在诊断周期内发生该延迟时可能出现的各种挑战,如 Topic Link Label3.3.1所述。当将 IDAC 切换至引线 2 或引线 3 并检查 VREF 监控器时,系统可能需要历经至少十次转换,才能识别出故障。如果主机控制器在设置时未考虑这些延迟,系统便无法准确而一致地检测 RTD 断线问题。

此外,当诊断测量返回至 精确 RTD 测量时,这些稳定时间相关挑战也会是个问题。如果诊断周期内会重新路由 IDAC,则测量和基准输入电容器上会存在较大的电压,需要多次转换才能完成放电。同样,如果主机控制器在设置时未考虑这些延迟,精确 RTD 测量数据可能对多次转换无效。

最后,需要考虑测量或基准输入上任何模拟滤波的响应时间,才能设计出有效的 RTD 断线检测方案。