ZHCSCA8A March   2014  – April 2019 TPS65286

PRODUCTION DATA.  

  1. 特性
  2. 应用
  3. 说明
    1.     Device Images
      1.      简化原理图
      2.      效率
        1.       修订历史记录
  4. Pin Configuration and Functions
    1.     Pin Functions
  5. Specifications
    1. 5.1 Absolute Maximum Ratings
    2. 5.2 ESD Ratings
    3. 5.3 Recommended Operating Conditions
    4. 5.4 Thermal Information
    5. 5.5 Electrical Characteristics
    6. 5.6 Typical Characteristics
  6. Detailed Description
    1. 6.1 Overview
    2. 6.2 Functional Block Diagram
    3. 6.3 Feature Description
      1. 6.3.1 Power Switch
        1. 6.3.1.1 Over Current Condition
        2. 6.3.1.2 Reverse Current and Voltage Protection
        3. 6.3.1.3 nFAULT1/2 Response
        4. 6.3.1.4 Under-Voltage Lockout (UVLO)
        5. 6.3.1.5 Enable and Output Discharge
        6. 6.3.1.6 Power Switch Input and Output Capacitance
        7. 6.3.1.7 Programming the Current-Limit Threshold
      2. 6.3.2 Buck DCDC Converter
        1. 6.3.2.1  Output Voltage
        2. 6.3.2.2  Clock Synchronization
        3. 6.3.2.3  Error Amplifier
        4. 6.3.2.4  Slope Compensation
        5. 6.3.2.5  Enable and Adjusting Under-Voltage Lockout
        6. 6.3.2.6  Soft-Start Time
        7. 6.3.2.7  Internal V7V Regulator
        8. 6.3.2.8  Hard Short Circuit Protection
        9. 6.3.2.9  Bootstrap Voltage (BST) and Low Dropout Operation
        10. 6.3.2.10 Thermal Performance
        11. 6.3.2.11 Loop Compensation
    4. 6.4 Device Functional Modes
      1. 6.4.1 Pulse Skipping Mode Operation
  7. Application and Implementation
    1. 7.1 Application Information
    2. 7.2 Typical Applications
      1. 7.2.1 Design Requirements
      2. 7.2.2 Detailed Design Procedure
        1. 7.2.2.1 Step by Step Design Procedure
        2. 7.2.2.2 Related Parts
        3. 7.2.2.3 Inductor Selection
        4. 7.2.2.4 Output Capacitor Selection
        5. 7.2.2.5 Input Capacitor Selection
        6. 7.2.2.6 Soft-Start Capacitor Selection
        7. 7.2.2.7 Minimum Output Voltage
        8. 7.2.2.8 Compensation Component Selection
        9. 7.2.2.9 Auto-Retry Functionality of USB Switches
      3. 7.2.3 Application Performance Plots
  8. Power Supply Recommendations
  9. Layout
    1. 9.1 Layout Guidelines
    2. 9.2 Layout Example
  10. 10器件和文档支持
    1. 10.1 器件支持
      1. 10.1.1 第三方产品免责声明
    2. 10.2 接收文档更新通知
    3. 10.3 社区资源
    4. 10.4 商标
    5. 10.5 静电放电警告
    6. 10.6 术语表
  11. 11机械、封装和可订购信息

封装选项

机械数据 (封装 | 引脚)
散热焊盘机械数据 (封装 | 引脚)
订购信息

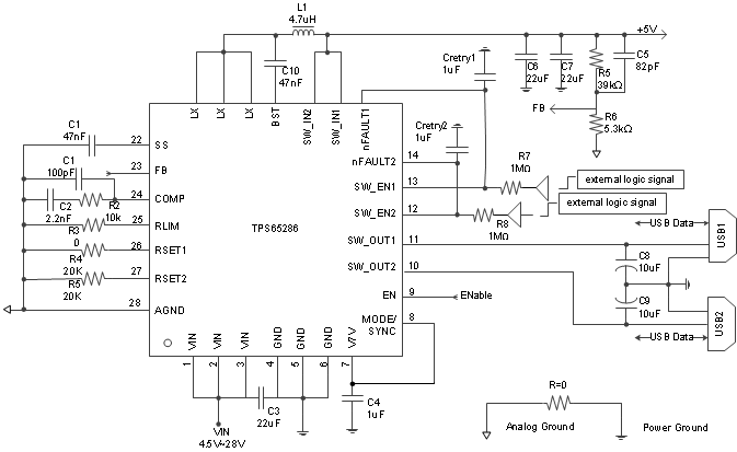
Auto-Retry Functionality of USB Switches

Some applications require that an over-current condition disables the part momentarily during a fault condition and re-enables after a pre-set time. This auto-retry functionality can be implemented with external resistors and capacitor shown in Figure 32. During a fault condition, nFAULT pulls low disabling the part. The part is disabled when EN is pulled low, and nFAULT goes high impedance allowing CRETRY1/2 to be charged. The part re-enables when the voltage on EN_SW reaches the turn-on threshold, and the auto-retry time is determined by the resistor/capacitor time constant. The part will continue to cycle in this manner until the fault condition is removed.

TPS65286 Auto_Retry_Function_SLVSCG1.gifFigure 32. Auto Retry Functionality

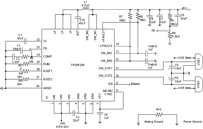
Some applications require auto-retry functionality and the ability to enable/disable with an external logic signal. Figure 33 shows how an external logic signal can drive EN_SW through RFAULT and maintain auto-retry functionality. The resistor/capacitor time constant determines the auto-retry time-out period.

TPS65286 Auto_Re_Function_w_Ext_En_Sig_SLVSCG1.gifFigure 33. Auto Retry Functionality With External Enable Signal