ZHCSCA8A March   2014  – April 2019 TPS65286

PRODUCTION DATA.  

  1. 特性
  2. 应用
  3. 说明
    1.     Device Images
      1.      简化原理图
      2.      效率
        1.       修订历史记录
  4. Pin Configuration and Functions
    1.     Pin Functions
  5. Specifications
    1. 5.1 Absolute Maximum Ratings
    2. 5.2 ESD Ratings
    3. 5.3 Recommended Operating Conditions
    4. 5.4 Thermal Information
    5. 5.5 Electrical Characteristics
    6. 5.6 Typical Characteristics
  6. Detailed Description
    1. 6.1 Overview
    2. 6.2 Functional Block Diagram
    3. 6.3 Feature Description
      1. 6.3.1 Power Switch
        1. 6.3.1.1 Over Current Condition
        2. 6.3.1.2 Reverse Current and Voltage Protection
        3. 6.3.1.3 nFAULT1/2 Response
        4. 6.3.1.4 Under-Voltage Lockout (UVLO)
        5. 6.3.1.5 Enable and Output Discharge
        6. 6.3.1.6 Power Switch Input and Output Capacitance
        7. 6.3.1.7 Programming the Current-Limit Threshold
      2. 6.3.2 Buck DCDC Converter
        1. 6.3.2.1  Output Voltage
        2. 6.3.2.2  Clock Synchronization
        3. 6.3.2.3  Error Amplifier
        4. 6.3.2.4  Slope Compensation
        5. 6.3.2.5  Enable and Adjusting Under-Voltage Lockout
        6. 6.3.2.6  Soft-Start Time
        7. 6.3.2.7  Internal V7V Regulator
        8. 6.3.2.8  Hard Short Circuit Protection
        9. 6.3.2.9  Bootstrap Voltage (BST) and Low Dropout Operation
        10. 6.3.2.10 Thermal Performance
        11. 6.3.2.11 Loop Compensation
    4. 6.4 Device Functional Modes
      1. 6.4.1 Pulse Skipping Mode Operation
  7. Application and Implementation
    1. 7.1 Application Information
    2. 7.2 Typical Applications
      1. 7.2.1 Design Requirements
      2. 7.2.2 Detailed Design Procedure
        1. 7.2.2.1 Step by Step Design Procedure
        2. 7.2.2.2 Related Parts
        3. 7.2.2.3 Inductor Selection
        4. 7.2.2.4 Output Capacitor Selection
        5. 7.2.2.5 Input Capacitor Selection
        6. 7.2.2.6 Soft-Start Capacitor Selection
        7. 7.2.2.7 Minimum Output Voltage
        8. 7.2.2.8 Compensation Component Selection
        9. 7.2.2.9 Auto-Retry Functionality of USB Switches
      3. 7.2.3 Application Performance Plots
  8. Power Supply Recommendations
  9. Layout
    1. 9.1 Layout Guidelines
    2. 9.2 Layout Example
  10. 10器件和文档支持
    1. 10.1 器件支持
      1. 10.1.1 第三方产品免责声明
    2. 10.2 接收文档更新通知
    3. 10.3 社区资源
    4. 10.4 商标
    5. 10.5 静电放电警告
    6. 10.6 术语表
  11. 11机械、封装和可订购信息

封装选项

机械数据 (封装 | 引脚)
散热焊盘机械数据 (封装 | 引脚)
订购信息

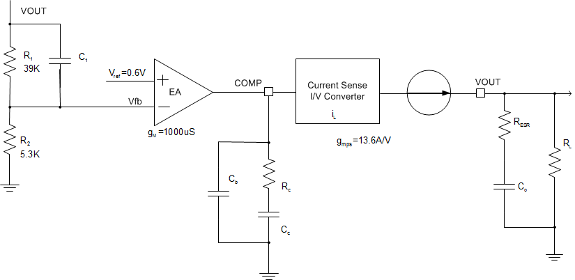
Loop Compensation

The integrated buck DCDC converter in TPS65286 incorporates a peak current mode. The error amplifier is a trans-conductance amplifier with a gain of 1000 µA/V. A typical type II compensation circuit adequately delivers a phase margin between 60° and 90°. Cb adds a high frequency pole to attenuate high frequency noise when needed. To calculate the external compensation components, follow these steps:

  1. Select switching frequency, fSW, that is appropriate for application depending on L and C sizes, output ripple, and EMI. Switching frequency between 500 kHz to 1 MHz gives the best trade off between performance and cost. To optimize efficiency, lower switching frequency is desired.
  2. Set up cross over frequency, fc, which is typically between 1/5 and 1/20 of fSW.
  3. RC can be determined by:
  4. Equation 7. TPS65286 eq7_Rc_slvsca4.gif

    where gM is the error amplifier gain (1000 µA/V), gmps is the power stage voltage to current conversion gain (10 A/V).

  5. Calculate CC by placing a compensation zero at or before the dominant pole (fp = 1 / CO x RL x 2π).
  6. Equation 8. TPS65286 eq8_Cc_slvsca4.gif
  7. Optional Cb can be used to cancel the zero from the ESR associated with CO.
  8. Equation 9. TPS65286 eq9_Cb_slvsca4.gif
  9. Type III compensation can be implemented with the addition of one capacitor, C1. This allows for slightly higher loop bandwidths and higher phase margins. If used, C1 is calculated from Equation 10.
  10. Equation 10. TPS65286 eq10_C1_slvsca4.gif

TPS65286 DCDC_Loop_Comp_SLVSCA4.gifFigure 29. DCDC Loop Compensation