ZHCABO8A February   2022  – March 2023 LM5157 , LM5157-Q1 , LM51571-Q1 , LM5158 , LM5158-Q1 , LM51581 , LM51581-Q1

 

  1.   1
  2.   商标
  3. 1引言
  4. 2示例应用
  5. 3计算和元件选型
    1. 3.1 开关频率
    2. 3.2 变压器选择
      1. 3.2.1 上限占空比和匝数比选型
      2. 3.2.2 初级绕组电感选型
    3. 3.3 斜率补偿检查
    4. 3.4 二极管选型
    5. 3.5 输出电容器选型
    6. 3.6 输入电容器选择
    7. 3.7 UVLO 电阻选型
    8. 3.8 控制环路补偿
      1. 3.8.1 交叉频率 (fcross) 选型
      2. 3.8.2 RCOMP 选择
      3. 3.8.3 CCOMP 选择
      4. 3.8.4 CHF 选型
  6. 4元件选型摘要
    1. 4.1 应用电路
    2. 4.2 物料清单
  7. 5小信号频率分析
    1. 5.1 反激式稳压器调制器建模
    2. 5.2 补偿建模
  8. 6修订历史记录

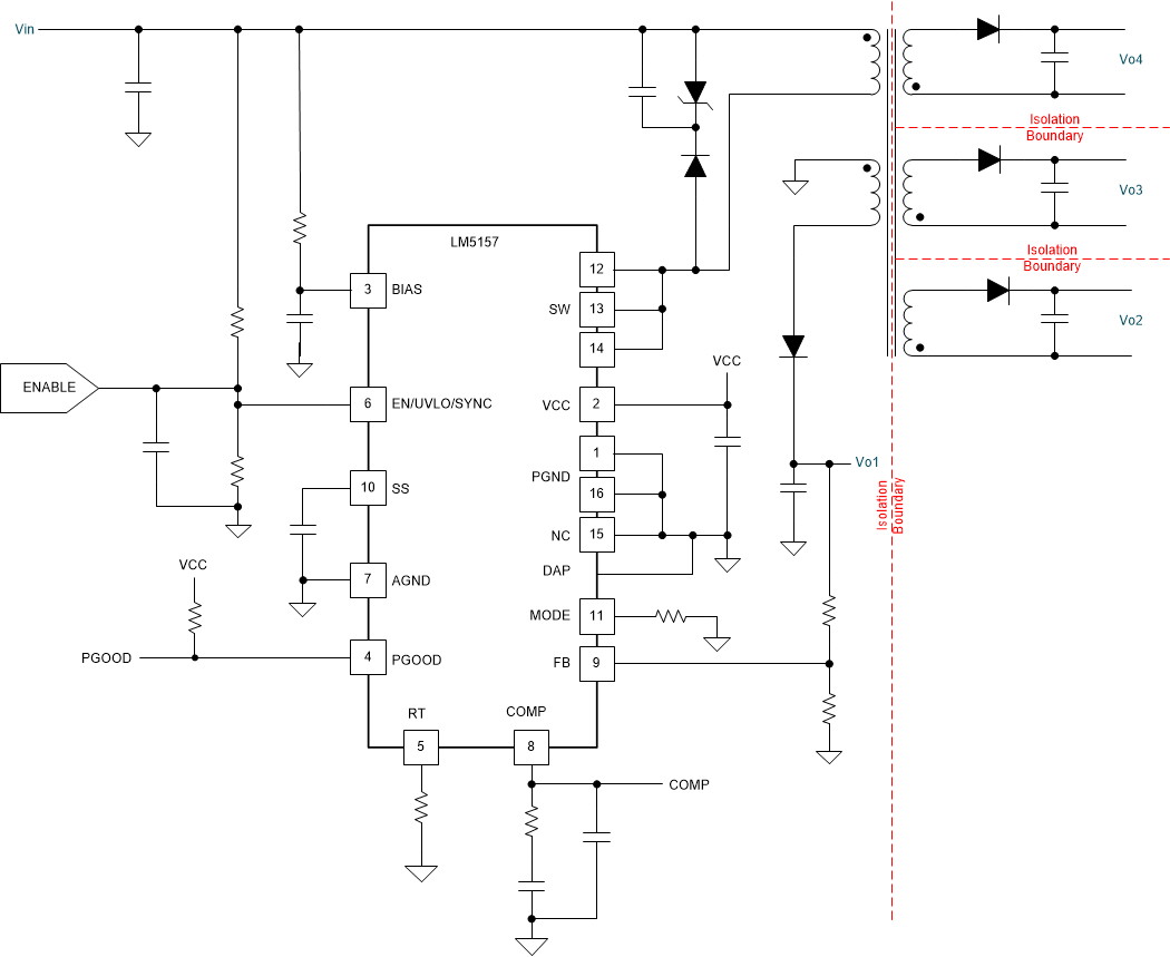
元件选型摘要

GUID-20210304-CA0I-BTNS-B122-9ZWTXJCMHTDL-low.gif图 4-1 应用电路
GUID-20210416-CA0I-B52T-Q5QG-G57QW9CLFST0-low.svg图 4-2 效率与 ILOAD 之间的关系
GUID-20210416-CA0I-BMGJ-0MBK-S4ZGLZDGBBLQ-low.svg图 4-3 控制环路响应(Vo1-4:100% 负载)