ZHCABM4A April   2022  – May 2022 ADS8588S , ADS8681 , ADS8686S , ADS8688 , ADS8688A

 

  1.   摘要
  2.   商标
  3. 1引言
  4. 2电路设计和测试系统
    1. 2.1 设计说明
      1. 2.1.1 输入保护
      2. 2.1.2 电源设计和保护
      3. 2.1.3 数字隔离设计
      4. 2.1.4 元件选择和布局布线注意事项
    2. 2.2 测试系统
      1. 2.2.1 参考文献
    3. 2.3 标准和测试准则
  5. 3测试细节和结果
    1. 3.1 电快速瞬变 (EFT)
    2. 3.2 静电放电 (ESD)
    3. 3.3 浪涌抗扰度 (SI)
    4. 3.4 传导抗扰度 (CI)
    5. 3.5 辐射抗扰度 (RI)
    6. 3.6 辐射发射 (RE)
      1.      20
  6. 4原理图
  7. 5PCB 布局
  8. 6物料清单
  9. 7鸣谢
  10. 8参考文献
  11. 9修订历史记录

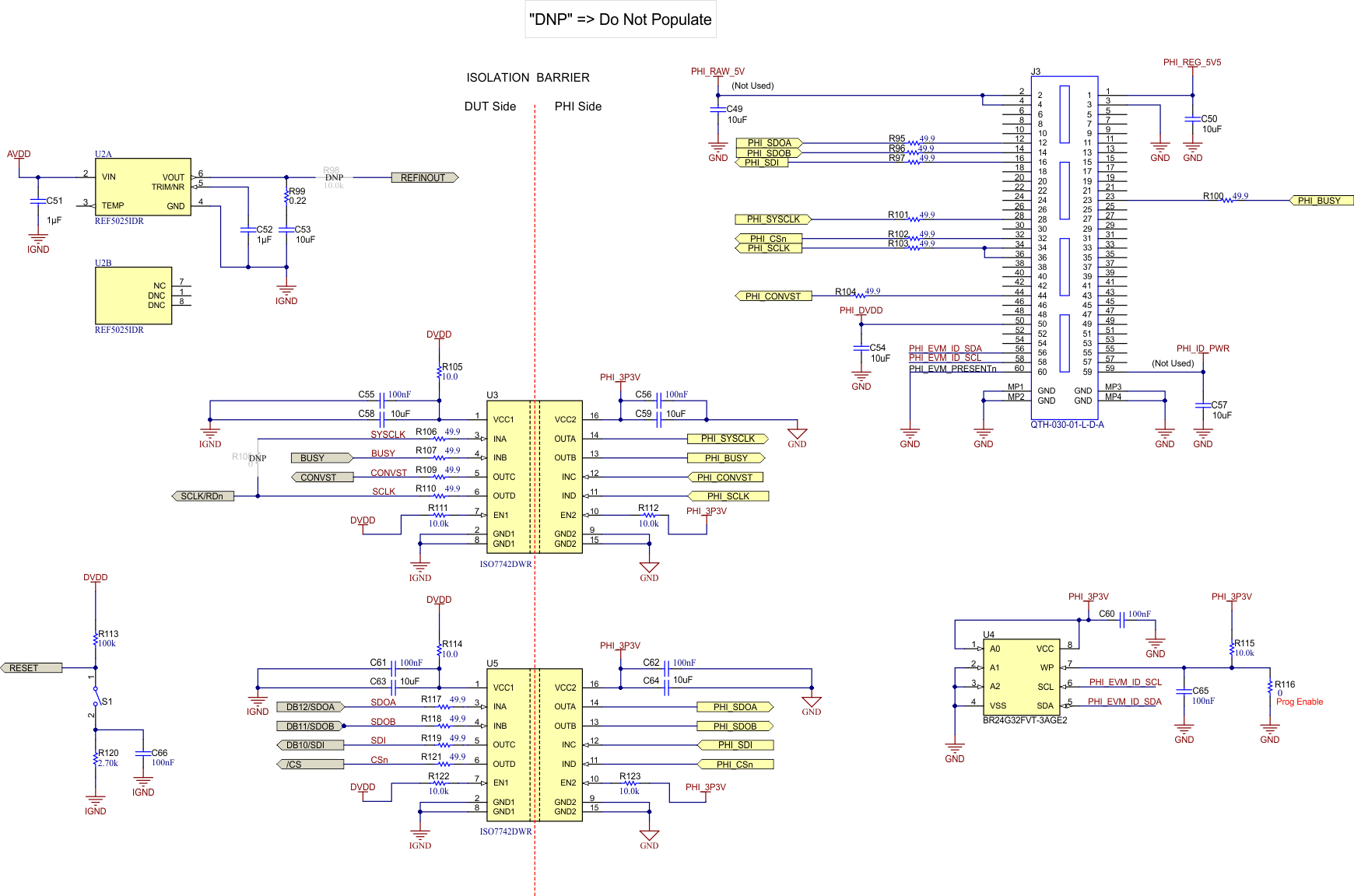
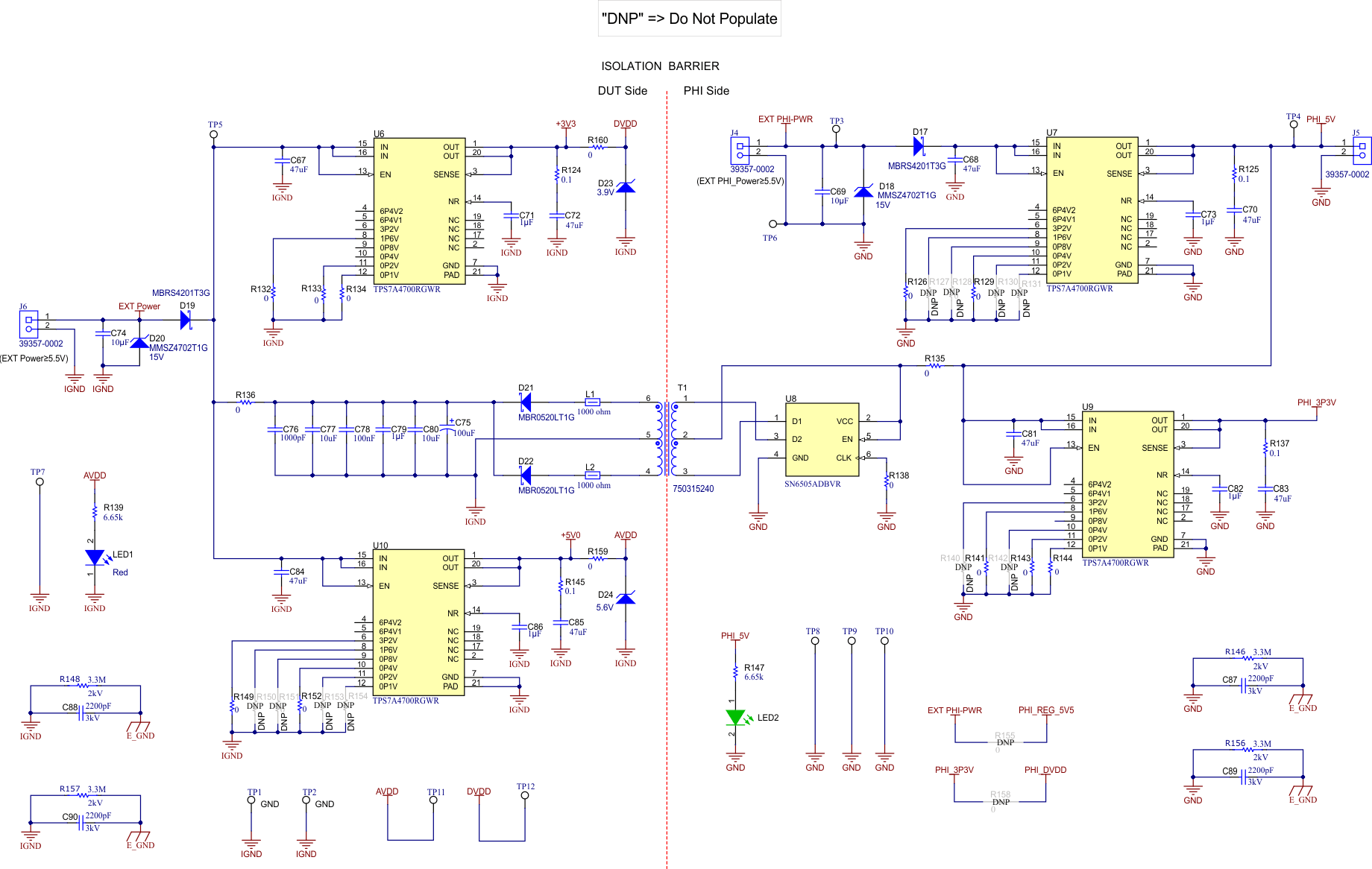
原理图

图 4-1图 4-6 显示了原理图。

GUID-20220322-SS0I-GCXT-071S-NHNMTBPWLXHM-low.gif图 4-1 原理图 – ADC
GUID-20220322-SS0I-9JJX-GBJ1-6JTQHMGKNQNQ-low.gif图 4-2 原理图 – ADC 输入 - A
GUID-20220322-SS0I-1NM7-J1GV-4ZLH8QGJ4G22-low.gif图 4-3 原理图 – ADC 输入 - B
GUID-20220322-SS0I-8CHT-PWQS-0WD0MM2XXWDW-low.gif图 4-4 原理图 – 数字隔离
GUID-20220322-SS0I-4BKN-WBG6-5KZJMP2XBNCC-low.gif图 4-5 原理图 – 电源
GUID-20220322-SS0I-LKDT-NVNS-4G5Z1GCDDR78-low.gif图 4-6 原理图 – 硬件