ZHCABJ3 April   2022 CC1352P , CC2652P

 

  1.   摘要
  2.   商标
  3.   首字母缩写词
  4. 1提供参考设计
    1. 1.1 用于 10dBm PA 端口的单个元件
      1. 1.1.1 Murata PA IPC 等效电路
      2. 1.1.2 IPC 尺寸
    2. 1.2 CC2652P PA IPC EM
      1. 1.2.1 元件放置和布局
      2. 1.2.2 布局 - 第 1 层
      3. 1.2.3 布局 - 第 2 层
      4. 1.2.4 布局 - 第 3 层
      5. 1.2.5 布局 - 第 4 层
  5. 2PA IPC 测量结果
    1. 2.1 CC2652P 输出功率,1Mbps 低功耗蓝牙
    2. 2.2 CC2652P 在各种 PA 设置下的 TX 效率、谐波和输出功率
  6. 3谐波发射法规要求
    1. 3.1 符合 FCC 法规
    2. 3.2 符合法规
  7. 4总结
  8. 5参考文献

Murata PA IPC 等效电路

图 1-2 展示了 Murata IPC 的等效电路。可以从 Murata 获得其 IPC 的完整规格 [3]。Murata 的匹配平衡-非平衡变压器滤波器解决方案实现包含一个隔直流电容器 (C57) 和一个旁路电容器 (C51)。

GUID-20211124-SS0I-WZFF-VM8F-SBVNZV2VDS3H-low.png 图 1-2 10dBm PA 2.4GHz 的 Murata CC1352P IPC 等效电路
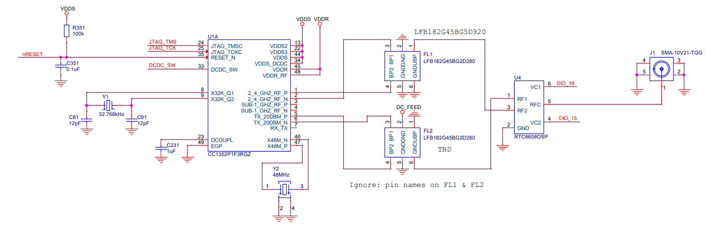
GUID-20211124-SS0I-CSLK-DQJ5-N1SWDLZRT93T-low.png 图 1-3 CC2652P PA IPC EM 修订版 1.0 原理图

在如图 1-1 所示的 CC2652P PA IPC EM 板上对 10dBm PA IPC 进行了评估,原理图如图 1-3 所示。CC2652P PA IPC EM 板使用两个 IPC,一个 IPC 用于 Rx/5dBm Tx 端口 [6],第二个 IPC [3] 用于 10dBm PA 部分。本应用手册仅讨论连接到引脚 5 和 6 的 10dBm PA IPC。

CC2652P PA IPC EM 板有一个公共射频端口。IPC 的非平衡射频端口的 Rx/5dBm Tx 射频端口和 10dBm PA 端口连接到 SPDT 开关的双掷部分。开关的单刀端口连接到 SMA,也可以连接到单馈双频天线。SPDT 开关可由任何 DIO 控制。DIO15 和 DIO18 用于 CC2652P PA IPC EM 设计。