ZHCABJ3 April   2022 CC1352P , CC2652P

 

  1.   摘要
  2.   商标
  3.   首字母缩写词
  4. 1提供参考设计
    1. 1.1 用于 10dBm PA 端口的单个元件
      1. 1.1.1 Murata PA IPC 等效电路
      2. 1.1.2 IPC 尺寸
    2. 1.2 CC2652P PA IPC EM
      1. 1.2.1 元件放置和布局
      2. 1.2.2 布局 - 第 1 层
      3. 1.2.3 布局 - 第 2 层
      4. 1.2.4 布局 - 第 3 层
      5. 1.2.5 布局 - 第 4 层
  5. 2PA IPC 测量结果
    1. 2.1 CC2652P 输出功率,1Mbps 低功耗蓝牙
    2. 2.2 CC2652P 在各种 PA 设置下的 TX 效率、谐波和输出功率
  6. 3谐波发射法规要求
    1. 3.1 符合 FCC 法规
    2. 3.2 符合法规
  7. 4总结
  8. 5参考文献

提供参考设计

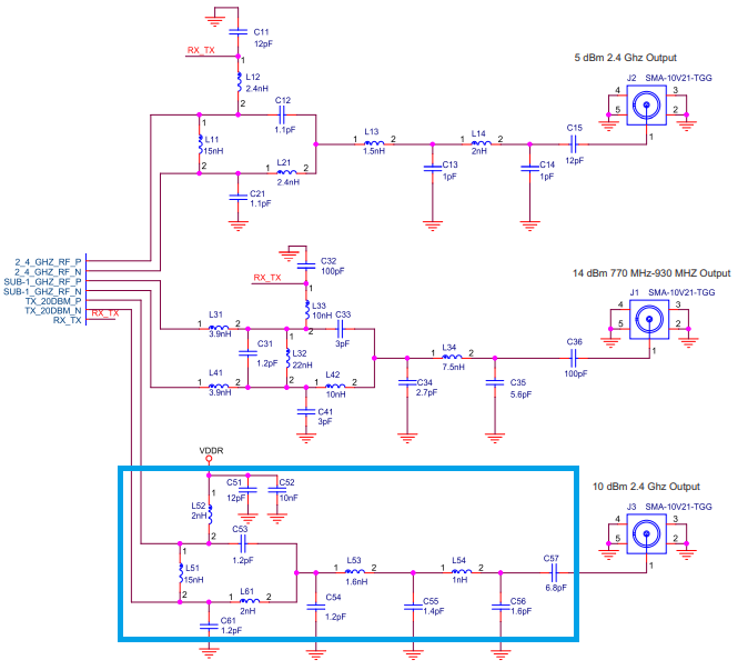
10dBm PA 2.4GHz 的现有参考设计基于 LAUNCHXL-CC2652P [7] 和 LAUNCHXL-CC1352P-4 [6],这两者都基于无源分立式元件,请参阅图 1-1

每个射频端口均以 50 欧姆阻抗进行端接,可连接到 SMA 连接器、开关或双工器。使用开关或双工器的主要优点是采用一个公共射频端口来取代多个射频端口。

LAUNCHXL-CC2652P [4] 具有两个射频端口,LAUNCHXL-CC1352P-4 [5] 具有三个射频端口。CC1352P 中的附加射频端口可配置为 Sub-1GHz 或 2.4GHz。CC2652P [1] 和 CC1352P [2] 的 PA 端口可配置为 20dBm 或 10dBm。PA IPC [3] 可用于 CC26x2P [1] 和 CC1352P [2] 的 10dBm、2.4GHz 配置。

本应用手册将记录使用 IPC [3] 元件在 CC2652P [1] 和 CC1352P [2] 的 PA Tx 端口(采用 10dBm 2.4GHz 配置)上执行的测量。参考设计中与 PA 端口无关的部分将不予讨论。

在 LaunchPad [5] 上使用一个开关(对于 CC2652P 为 SPDT,对于 CC1352P 为 SP3T)来启用连接到集成 PCB 双频天线的公共射频端口。

GUID-20211124-SS0I-0TCG-QJVF-W1DBPV9HRPWQ-low.png图 1-1 CC1352PEM-XD7793-XD24-PA24_10dBm 射频部分原理图