ZHCAAG0B June   2014  – June 2021 DRV8300 , DRV8301 , DRV8301-Q1 , DRV8302 , DRV8303 , DRV8307 , DRV8308 , DRV8312 , DRV8320 , DRV8320R , DRV8323 , DRV8323R , DRV8332 , DRV8343-Q1 , DRV8350 , DRV8350R , DRV8353 , DRV8353R

 

  1. 引言
  2. 电机选择
  3. 定子
  4. 转子
    1. 4.1 电池选择
    2. 4.2 控制器选择
  5. 电动自行车控制器的关键电气特性
    1. 5.1 感应机制
  6. 硬件模块
    1. 6.1 电压调节电路
    2. 6.2 电池电压检测
    3. 6.3 车把电压检测
    4. 6.4 反馈电流检测
    5. 6.5 过流检测和系统过流保护电路
    6. 6.6 制动器机制
  7. 霍尔传感器位置检测
    1. 7.1 非同步整流模式下的 P2PWMOUT 寄存器配置
  8. 功率 MOSFET 和集成驱动器电路
    1. 8.1 微控制器
    2. 8.2 其他功能
    3. 8.3 其他特性选择
      1. 8.3.1  功率控制:
      2. 8.3.2  齿轮和效率
      3. 8.3.3  再生制动
      4. 8.3.4  使用替代能源为电动自行车充电
      5. 8.3.5  适用的制动器
      6. 8.3.6  电池和电机位置
      7. 8.3.7  高性能悬架
      8. 8.3.8  灯光
      9. 8.3.9  复合材料车轮和轮辋
      10. 8.3.10 现成的 BLDC 电机控制参考设计
  9. 结论
  10. 10参考文献
  11. 11修订历史记录

电压调节电路

电动自行车系统具有三个功率级别。这些功率级别以 24V、36V 或 48V 标称电池为导向。

  • 24V、36V 或 48V 标称电压可直接驱动功率 MOSFET
  • 15V 指定功率桥中 MOSFET 驱动器 IC 的电源
  • 5V 指定微控制器和其他器件的电源

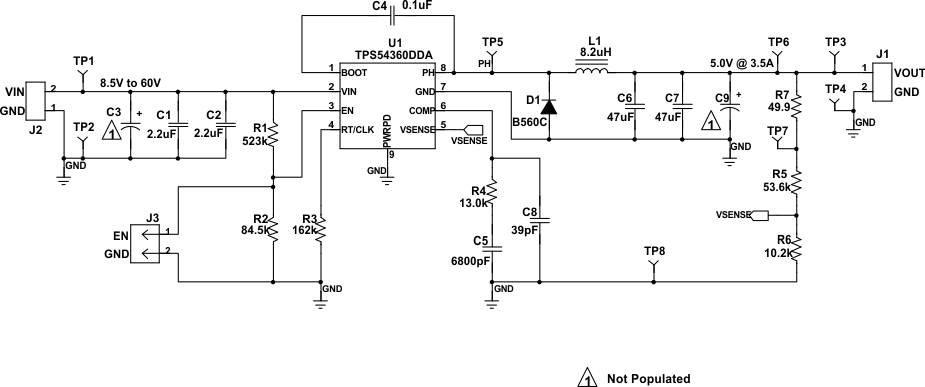
图 6-1 所示为典型的 5V 降压转换器功率级。

GUID-69B52278-A1C9-402D-B92E-757CFF98B6D5-low.gif图 6-1 TPS54360 原理图

可使用外部器件或在电机驱动器内部生成较低的两个电压轨。

TPS54360 器件为电动自行车等电池供电应用提供输入电压瞬态保护、满载电流下的高效率和轻载效率。该器件的高开关频率支持小型无源器件,从而实现较小的总体解决方案尺寸。

使用包含内部降压稳压器的器件(例如 DRV8323R 或 DRV8353R)有助于简化电源设计,因为可在电机驱动器器件内部生成两个较小的系统电压轨中的一个。