ZHCSUG4B January   2024  – September 2025 MCF8315C-Q1

PRODUCTION DATA  

  1.   1
  2. 特性
  3. 应用
  4. 说明
  5. 引脚配置和功能
  6. 规格
    1. 5.1 绝对最大额定值
    2. 5.2 ESD 等级 - 汽车
    3. 5.3 建议运行条件
    4. 5.4 热性能信息
    5. 5.5 电气特性
    6. 5.6 标准和快速模式下 SDA 和 SCL 总线的特征
  7. 详细说明
    1. 6.1 概述
    2. 6.2 功能方框图
    3. 6.3 特性说明
      1. 6.3.1  输出级
      2. 6.3.2  器件接口
        1. 6.3.2.1 接口 - 控制和监控
        2. 6.3.2.2 I2C 接口
      3. 6.3.3  混合模式降压稳压器
        1. 6.3.3.1 以电感器模式降压
        2. 6.3.3.2 以电阻器模式降压
        3. 6.3.3.3 具有外部 LDO 的降压稳压器
        4. 6.3.3.4 降压稳压器上的 AVDD 电源时序
        5. 6.3.3.5 混合模式降压运行和控制
        6. 6.3.3.6 降压欠压保护
        7. 6.3.3.7 降压过流保护
      4. 6.3.4  AVDD 线性稳压器
      5. 6.3.5  电荷泵
      6. 6.3.6  压摆率控制
      7. 6.3.7  跨导(死区时间)
      8. 6.3.8  电机控制输入源
        1. 6.3.8.1 模拟模式电机控制
        2. 6.3.8.2 PWM 模式电机控制
        3. 6.3.8.3 基于 I2C 的电机控制
        4. 6.3.8.4 频率模式电机控制
        5. 6.3.8.5 速度配置文件
          1. 6.3.8.5.1 线性基准曲线
          2. 6.3.8.5.2 阶梯基准曲线
          3. 6.3.8.5.3 正向/反向基准曲线
      9. 6.3.9  在不同初始条件下启动电机
        1. 6.3.9.1 案例 1 – 电机静止
        2. 6.3.9.2 案例 2 – 电机正向旋转
        3. 6.3.9.3 案例 3 – 电机反向旋转
      10. 6.3.10 电机启动顺序 (MSS)
        1. 6.3.10.1 初始速度检测 (ISD)
        2. 6.3.10.2 电机重新同步
        3. 6.3.10.3 反向驱动
          1. 6.3.10.3.1 反向驱动调谐
      11. 6.3.11 电机启动
        1. 6.3.11.1 对齐
        2. 6.3.11.2 双对齐
        3. 6.3.11.3 初始位置检测 (IPD)
          1. 6.3.11.3.1 IPD 操作
          2. 6.3.11.3.2 IPD 释放模式
          3. 6.3.11.3.3 IPD 超前角度
        4. 6.3.11.4 慢速首循环启动
        5. 6.3.11.5 开环
        6. 6.3.11.6 从开环转换到闭环
      12. 6.3.12 闭环运行
        1. 6.3.12.1 闭环加速/减速压摆率
        2. 6.3.12.2 速度 PI 控制
        3. 6.3.12.3 电流 PI 控制
        4. 6.3.12.4 转矩模式
        5. 6.3.12.5 过调制
      13. 6.3.13 电机参数
        1. 6.3.13.1 电机电阻
        2. 6.3.13.2 电机电感
        3. 6.3.13.3 电机反电动势常数
      14. 6.3.14 电机参数提取工具 (MPET)
      15. 6.3.15 防电压浪涌 (AVS)
      16. 6.3.16 主动制动
      17. 6.3.17 输出 PWM 开关频率
      18. 6.3.18 PWM 调制方案
      19. 6.3.19 死区时间补偿
      20. 6.3.20 电机停止运转选项
        1. 6.3.20.1 滑行(高阻态)模式
        2. 6.3.20.2 低边制动
        3. 6.3.20.3 主动降速
      21. 6.3.21 FG 配置
        1. 6.3.21.1 FG 输出频率
        2. 6.3.21.2 开环期间的 FG
        3. 6.3.21.3 空闲和故障期间的 FG
      22. 6.3.22 直流母线电流限制
      23. 6.3.23 保护功能
        1. 6.3.23.1  VM 电源欠压锁定
        2. 6.3.23.2  AVDD 欠压锁定 (AVDD_UV)
        3. 6.3.23.3  降压欠压锁定 (BUCK_UV)
        4. 6.3.23.4  VCP 电荷泵欠压锁定 (CPUV)
        5. 6.3.23.5  过压保护 (OVP)
        6. 6.3.23.6  过流保护 (OCP)
          1. 6.3.23.6.1 OCP 锁存关断 (OCP_MODE = 00b)
          2. 6.3.23.6.2 OCP 自动重试 (OCP_MODE = 01b)
        7. 6.3.23.7  降压过流保护
        8. 6.3.23.8  硬件锁定检测电流限制 (HW_LOCK_ILIMIT)
          1. 6.3.23.8.1 HW_LOCK_ILIMIT 锁存关断 (HW_LOCK_ILIMIT_MODE = 00xxb)
          2. 6.3.23.8.2 HW_LOCK_ILIMIT 自动恢复 (HW_LOCK_ILIMIT_MODE = 01xxb)
          3. 6.3.23.8.3 HW_LOCK_ILIMIT 仅报告 (HW_LOCK_ILIMIT_MODE = 1000b)
          4. 6.3.23.8.4 HW_LOCK_ILIMIT 已禁用 (HW_LOCK_ILIMIT_MODE= 1xx1b)
        9. 6.3.23.9  电机锁定 (MTR_LCK)
          1. 6.3.23.9.1 MTR_LCK 锁存关断 (MTR_LCK_MODE = 00xxb)
          2. 6.3.23.9.2 MTR_LCK 自动恢复 (MTR_LCK_MODE= 01xxb)
          3. 6.3.23.9.3 MTR_LCK 仅报告 (MTR_LCK_MODE = 1000b)
          4. 6.3.23.9.4 MTR_LCK 已禁用 (MTR_LCK_MODE = 1xx1b)
        10. 6.3.23.10 电机锁定检测
          1. 6.3.23.10.1 锁定 1:异常速度 (ABN_SPEED)
          2. 6.3.23.10.2 锁定 2:异常 BEMF (ABN_BEMF)
          3. 6.3.23.10.3 锁定 3:无电机故障 (NO_MTR)
        11. 6.3.23.11 最小 VM(欠压)保护
        12. 6.3.23.12 最大 VM(过压)保护
        13. 6.3.23.13 MPET 故障
        14. 6.3.23.14 IPD 故障
        15. 6.3.23.15 热警告 (OTW)
        16. 6.3.23.16 热关断(TSD)
    4. 6.4 器件功能模式
      1. 6.4.1 功能模式
        1. 6.4.1.1 睡眠模式
        2. 6.4.1.2 待机模式
        3. 6.4.1.3 故障复位 (CLR_FLT)
    5. 6.5 外部接口
      1. 6.5.1 DRVOFF 功能
      2. 6.5.2 数模转换器 (DAC) 输出
      3. 6.5.3 电流检测输出
      4. 6.5.4 振荡源
        1. 6.5.4.1 外部时钟源
      5. 6.5.5 外部看门狗
    6. 6.6 EEPROM 访问和 I2C 接口
      1. 6.6.1 EEPROM 访问
        1. 6.6.1.1 EEPROM 写入
        2. 6.6.1.2 EEPROM 读取
      2. 6.6.2 I2C 串行接口
        1. 6.6.2.1 I2C 数据字
        2. 6.6.2.2 I2C 写入事务
        3. 6.6.2.3 I2C 读取事务
        4. 6.6.2.4 I2C 通信协议数据包示例
        5. 6.6.2.5 I2C 时钟延展
        6. 6.6.2.6 CRC 字节计算
  8. EEPROM(非易失性)寄存器映射
    1. 7.1 Algorithm_Configuration 寄存器
    2. 7.2 Fault_Configuration 寄存器
    3. 7.3 Hardware_Configuration 寄存器
    4. 7.4 Internal_Algorithm_Configuration 寄存器
  9. RAM(易失性)寄存器映射
    1. 8.1 Fault_Status 寄存器
    2. 8.2 System_Status 寄存器
    3. 8.3 器件控制寄存器
    4. 8.4 Algorithm_Control 寄存器
    5. 8.5 算法变量寄存器
  10. 应用和实施
    1. 9.1 应用信息
    2. 9.2 典型应用
      1. 9.2.1 应用曲线
        1. 9.2.1.1 电机启动
        2. 9.2.1.2 MPET
        3. 9.2.1.3 死区时间补偿
        4. 9.2.1.4 自动转换
        5. 9.2.1.5 抗电压浪涌 (AVS)
        6. 9.2.1.6 使用 DACOUT 进行实时变量跟踪
    3. 9.3 电源相关建议
      1. 9.3.1 大容量电容
    4. 9.4 布局
      1. 9.4.1 布局指南
      2. 9.4.2 散热注意事项
        1. 9.4.2.1 功率损耗
  11. 10器件和文档支持
    1. 10.1 接收文档更新通知
    2. 10.2 支持资源
    3. 10.3 商标
    4. 10.4 静电放电警告
    5. 10.5 术语表
  12. 11修订历史记录
  13. 12机械、封装和可订购信息

封装选项

机械数据 (封装 | 引脚)
散热焊盘机械数据 (封装 | 引脚)
订购信息

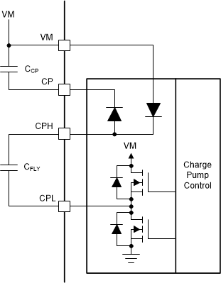
电荷泵

由于输出级使用 N 沟道 FET,因此该器件需要高于 VM 电源的栅极驱动电压才能导通高侧 FET。MCF8315C-Q1 集成了一个电荷泵电路,可为此目的生成高于 VM 电源的电压。

电荷泵需要两个外部电容器(CCP、CFLY)才能运行。有关这些电容器的详细信息(值、连接等),请参阅图 6-1图 6-2节 4

MCF8315C-Q1 电荷泵图 6-9 电荷泵