SPNA241 August   2019 RM41L232 , RM42L432 , RM44L520 , RM44L920 , RM46L430 , RM46L440 , RM46L450 , RM46L830 , RM46L840 , RM46L850 , RM46L852 , RM48L530 , RM48L540 , RM48L730 , RM48L740 , RM48L940 , RM48L950 , RM48L952 , RM57L843 , TMS570LC4357 , TMS570LC4357-EP , TMS570LC4357-SEP , TMS570LS0232 , TMS570LS0332 , TMS570LS0432 , TMS570LS0714 , TMS570LS0714-S , TMS570LS0914 , TMS570LS10106 , TMS570LS10206 , TMS570LS1114 , TMS570LS1115 , TMS570LS1224 , TMS570LS1225 , TMS570LS1227 , TMS570LS20206 , TMS570LS20206-EP , TMS570LS20216 , TMS570LS20216-EP , TMS570LS2124 , TMS570LS2125 , TMS570LS2134 , TMS570LS2135 , TMS570LS2135-S , TMS570LS3134 , TMS570LS3135 , TMS570LS3137 , TMS570LS3137-EP

 

  1.   CAN Bus Bootloader for Hercules Microcontrollers
    1.     Trademarks
    2. Introduction
    3. Hardware Requirements
    4. CAN Settings
    5. Software Coding and Compilation
    6. Exception Vector Table
    7. ECC Generation for Bootloader Code
    8. ECC Generation for Application Code
    9. During Bootloader Execution
    10. Bootloader Flow
    11. 10 CAN Bootloader Operation
    12. 11 CAN Bootloader Protocol
    13. 12 Create Application for Use With the Bootloader
    14. 13 Sample Code for PC-Side Application
    15. 14 References

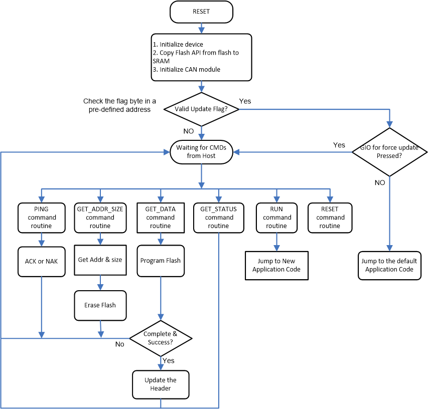
Bootloader Flow

Figure 6 shows the execution flow of the CAN Bootloader.

CAN_bootloader_flowchart_spna241.gifFigure 6. CAN Bootloader Flowchart