ZHCSGJ3D July   2015  – February 2019 TPS65917-Q1

PRODUCTION DATA.  

  1. 1器件概述
    1. 1.1 特性
    2. 1.2 应用
    3. 1.3 说明
    4. 1.4 功能图
  2. 2修订历史记录
  3. 3Pin Configuration and Functions
    1. 3.1 Pin Attributes
      1.      Pin Attributes
    2. 3.2 Signal Descriptions
  4. 4Specifications
    1. 4.1  Absolute Maximum Ratings
    2. 4.2  ESD Ratings
    3. 4.3  Recommended Operating Conditions
    4. 4.4  Thermal Information
    5. 4.5  Electrical Characteristics — LDO Regulators
    6. 4.6  Electrical Characteristics — SMPS1&2 in Dual-Phase Configuration
    7. 4.7  Electrical Characteristics — SMPS1, SMPS2, SMPS3, SMPS4, and SMPS5 Stand-Alone Regulators
    8. 4.8  Electrical Characteristics — Reference Generator (Bandgap)
    9. 4.9  Electrical Characteristics — 32-kHz RC Oscillators and SYNCCLKOUT Output Buffers
    10. 4.10 Electrical Characteristics — 12-Bit Sigma-Delta ADC
    11. 4.11 Electrical Characteristics — Thermal Monitoring and Shutdown
    12. 4.12 Electrical Characteristics — System Control Thresholds
    13. 4.13 Electrical Characteristics — Current Consumption
    14. 4.14 Electrical Characteristics — Digital Input Signal Parameters
    15. 4.15 Electrical Characteristics — Digital Output Signal Parameters
    16. 4.16 I/O Pullup and Pulldown Characteristics
    17. 4.17 Electrical Characteristics — I2C Interface
    18. 4.18 Timing Requirements — I2C Interface
    19. 4.19 Timing Requirements — SPI
    20. 4.20 Switching Characteristics — LDO Regulators
    21. 4.21 Switching Characteristics — SMPS1&2 in Dual-Phase Configuration
    22. 4.22 Switching Characteristics — SMPS1, SMPS2, SMPS3, SMPS4, and SMPS5 Stand-Alone Regulators
    23. 4.23 Switching Characteristics — Reference Generator (Bandgap)
    24. 4.24 Switching Characteristics — PLL for SMPS Clock Generation
    25. 4.25 Switching Characteristics — 32-kHz RC Oscillators and SYNCCLKOUT Output Buffers
    26. 4.26 Switching Characteristics — 12-Bit Sigma-Delta ADC
    27. 4.27 Typical Characteristics
  5. 5Detailed Description
    1. 5.1  Overview
    2. 5.2  Functional Block Diagram
    3. 5.3  Device State Machine
      1. 5.3.1  Embedded Power Controller
      2. 5.3.2  State Transition Requests
        1. 5.3.2.1 ON Requests
        2. 5.3.2.2 OFF Requests
        3. 5.3.2.3 SLEEP and WAKE Requests
      3. 5.3.3  Power Sequences
      4. 5.3.4  Device Power Up Timing
      5. 5.3.5  Power-On Acknowledge
        1. 5.3.5.1 POWERHOLD Mode
        2. 5.3.5.2 AUTODEVON Mode
      6. 5.3.6  BOOT Configuration
        1. 5.3.6.1 Boot Pin Usage and Connection
      7. 5.3.7  Reset Levels
      8. 5.3.8  INT
      9. 5.3.9  Warm Reset
      10. 5.3.10 RESET_IN
    4. 5.4  Power Resources (Step-Down and Step-Up SMPS Regulators, LDOs)
      1. 5.4.1 Step-Down Regulators
        1. 5.4.1.1 Output Voltage and Mode Selection
        2. 5.4.1.2 Clock Generation for SMPS
        3. 5.4.1.3 Current Monitoring and Short Circuit Detection
        4. 5.4.1.4 POWERGOOD
        5. 5.4.1.5 DVS-Capable Regulators
          1. 5.4.1.5.1 Non DVS-Capable Regulators
        6. 5.4.1.6 Step-Down Converters SMPS1, SMPS2 or SMPS1&2
        7. 5.4.1.7 Step-Down Converters SMPS3, SMPS4, and SMPS5
      2. 5.4.2 Low Dropout Regulators (LDOs)
        1. 5.4.2.1 LDOVANA
        2. 5.4.2.2 LDOVRTC
        3. 5.4.2.3 LDO1 and LDO2
        4. 5.4.2.4 Low-Noise LDO (LDO5)
        5. 5.4.2.5 Other LDOs
    5. 5.5  SMPS and LDO Input Supply Connections
    6. 5.6  First Supply Detection
    7. 5.7  Long-Press Key Detection
    8. 5.8  12-Bit Sigma-Delta General-Purpose ADC (GPADC)
      1. 5.8.1 Asynchronous Conversion Request (SW)
      2. 5.8.2 Periodic Conversion (AUTO)
      3. 5.8.3 Calibration
    9. 5.9  General-Purpose I/Os (GPIO Pins)
    10. 5.10 Thermal Monitoring
      1. 5.10.1 Hot-Die Function (HD)
      2. 5.10.2 Thermal Shutdown
    11. 5.11 Interrupts
    12. 5.12 Control Interfaces
      1. 5.12.1 I2C Interfaces
        1. 5.12.1.1 I2C Implementation
        2. 5.12.1.2 F/S Mode Protocol
        3. 5.12.1.3 HS Mode Protocol
      2. 5.12.2 Serial Peripheral Interface (SPI)
        1. 5.12.2.1 SPI Modes
        2. 5.12.2.2 SPI Protocol
    13. 5.13 OTP Configuration Memory
    14. 5.14 Watchdog Timer (WDT)
    15. 5.15 System Voltage Monitoring
    16. 5.16 Register Map
      1. 5.16.1 Functional Register Mapping
    17. 5.17 Device Identification
  6. 6Applications, Implementation, and Layout
    1. 6.1 Application Information
    2. 6.2 Typical Application
      1. 6.2.1 Design Requirements
      2. 6.2.2 Detailed Design Procedure
        1. 6.2.2.1 SMPS Input Capacitors
        2. 6.2.2.2 SMPS Output Capacitors
        3. 6.2.2.3 SMPS Inductors
        4. 6.2.2.4 LDO Input Capacitors
        5. 6.2.2.5 LDO Output Capacitors
        6. 6.2.2.6 VCCA
          1. 6.2.2.6.1 Meeting the Power-Down Sequence
          2. 6.2.2.6.2 Maintaining Sufficient Input Voltage
        7. 6.2.2.7 VIO_IN
        8. 6.2.2.8 GPADC
      3. 6.2.3 Application Curves
    3. 6.3 Layout
      1. 6.3.1 Layout Guidelines
      2. 6.3.2 Layout Example
    4. 6.4 Power Supply Coupling and Bulk Capacitors
  7. 7器件和文档支持
    1. 7.1 器件支持
      1. 7.1.1 第三方产品免责声明
      2. 7.1.2 器件命名规则
    2. 7.2 文档支持
      1. 7.2.1 相关文档
    3. 7.3 接收文档更新通知
    4. 7.4 社区资源
    5. 7.5 商标
    6. 7.6 静电放电警告
    7. 7.7 Glossary
  8. 8机械、封装和可订购信息

封装选项

请参考 PDF 数据表获取器件具体的封装图。

机械数据 (封装 | 引脚)
  • RGZ|48
散热焊盘机械数据 (封装 | 引脚)
订购信息

Embedded Power Controller

The EPC is composed of the following three main modules:

  • An event arbitration module that is used to prioritize ON, OFF, WAKE, and SLEEP requests.
  • A power state-machine that is used to determine which power sequence to execute based on the system state (supplies, temperature, and so forth) and requested transition (from the event arbitration module).
  • A power sequencer that fetches the selected power sequence from OTP and executes the sequence. The power sequencer sets up and controls all resources accordingly, based on the definition of each sequence.

Figure 5-1 shows the EPC block diagram.

TPS65917-Q1 EPC_Block_Diagram_SLVSCO4.gifFigure 5-1 EPC Block Diagram

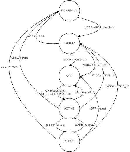
The power state-machine is defined through the following states:

    NO SUPPLYThe device is not powered by a valid energy source on the system power rail (VCCA < POR).
    BACKUPThe device is powered by a valid supply on the system power rail which is above power-on reset (POR) threshold but below the system low threshold (POR < VCCA < VSYS_LO).
    OFFThe device is powered by a valid supply on the system power rail (VCCA > VSYS_LO) and is waiting for a start-up event or condition. All device resources, except VRTC, are in the OFF state.
    ACTIVEThe device is powered by a valid supply on the system power rail (VCC_SENSE > VSYS_HI) and has received a start-up event. The device has switched to the ACTIVE state and has full capacity to supply the processor and other platform modules.
    SLEEPThe device is powered by a valid supply on the system power rail (VCCA > VSYS_LO) and is in low-power mode. All configured resources are set to the low-power mode, which can be ON, SLEEP, or OFF depending on the specific resource setting. If a given resource is maintained active (ON) during low-power mode, then all linked subsystems are automatically maintained active.

Figure 5-2 shows the state diagram for the power control state-machine.

TPS65917-Q1 PWR_FSM_SLVSCO4.gifFigure 5-2 State Diagram for the Power Control State-Machine

Power sequences define how a resource state switches between the OFF, ACTIVE, and SLEEP states, but these sequences have no effect during the NO SUPPLY or BACKUP states. When the device is brought into the OFF state from a NO SUPPLY or BACKUP state, internal hardware manages the state transition automatically before the EPC takes control of the device power sequencing as the device arrives the OFF state.

The allowed power transitions include the following:

  • OFF to ACTIVE (OFF2ACT)
  • ACTIVE to OFF (ACT2OFF)
  • ACTIVE to SLEEP (ACT2SLP)
  • SLEEP to ACTIVE (SLP2ACT)
  • SLEEP to OFF (SLP2OFF)

Each power transition consists of a sequence of one or several register accesses that controls the resources according to the EPC supervision. Because these sequences are stored in nonvolatile memory (OTP), these sequences cannot be altered.

As an additional safety feature, an error detection routine of the OTP bit integrity is available with this device. If enabled, this routine is executed to compare the current OTP values with the preprogrammed values at the beginning of every OFF2ACT power sequence. When an OTP bit integrity error is detected, the OTP register, CRC_CONTROL, can be preprogramed to select the following options:

  • Skip Error Detection and execute all power sequence
  • Execute Error Detection and execute all power-up sequence, even if an error is detected
  • Execute Error Detection. If an error is detected, execute power-up sequence until the VIO supply rail is up
  • Execute Error Detection. If an error is detected, stop power-up sequence altogether

When an error is detected, an interrupt (INT2.OTP_ERROR) is sent to the host processor regardless of the CRC_CONTROL setting.