ZHCUBJ7 November   2023

 

  1.   1
  2.   说明
  3.   资源
  4.   特性
  5.   应用
  6.   6
  7. 1系统说明
    1. 1.1 主要系统规格
  8. 2系统概述
    1. 2.1 方框图
    2. 2.2 主要产品
      1. 2.2.1 LMG3422R030
      2. 2.2.2 ISO7741
      3. 2.2.3 AMC1306M05
      4. 2.2.4 AMC1035
      5. 2.2.5 TPSM560R6H
      6. 2.2.6 TPSM82903
  9. 3系统设计原理
    1. 3.1 电源开关
      1. 3.1.1 GaN-FET 选择标准
      2. 3.1.2 HVBUS 去耦和 12V 自举电源
      3. 3.1.3 GaN_FET 导通压摆率配置
      4. 3.1.4 PWM 输入滤波器和死区时间计算
      5. 3.1.5 信号电平转换
      6. 3.1.6 LMG3422R030 故障报告
      7. 3.1.7 LMG3422R030 温度监控
    2. 3.2 相电流检测
      1. 3.2.1 分流器
      2. 3.2.2 AMC1306M05 模拟输入滤波器
      3. 3.2.3 AMC1306M05 数字接口
      4. 3.2.4 AMC1306M05 电源
    3. 3.3 DC-Link (HV_BUS) 电压检测
    4. 3.4 相电压检测
    5. 3.5 控制电源
    6. 3.6 MCU 接口
  10. 4硬件、软件、测试要求和测试结果
    1. 4.1 硬件要求
      1. 4.1.1 PCB
      2. 4.1.2 MCU 接口
    2. 4.2 软件要求
    3. 4.3 测试设置
      1. 4.3.1 注意事项
      2. 4.3.2 测试程序
    4. 4.4 测试结果
      1. 4.4.1 24V 输入控制电源
      2. 4.4.2 相电压开关节点的传播延迟 PWM
      3. 4.4.3 320VDC 总线电压时的开关节点瞬态
      4. 4.4.4 320VDC 和 16kHz PWM 时的相电压线性度和失真
      5. 4.4.5 逆变器效率和热特性
        1. 4.4.5.1 效率测量
        2. 4.4.5.2 在无散热器的情况下,320VDC 和 16kHz PWM 时的散热分析和 SOA
  11. 5设计和文档支持
    1. 5.1 设计文件
      1. 5.1.1 原理图
      2. 5.1.2 BOM
      3. 5.1.3 PCB 布局建议
        1. 5.1.3.1 布局图
      4. 5.1.4 Altium 工程
      5. 5.1.5 Gerber 文件
      6. 5.1.6 装配图
    2. 5.2 工具与软件
    3. 5.3 文档支持
    4. 5.4 支持资源
    5. 5.5 商标
  12. 6作者简介

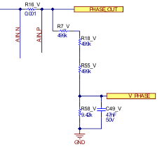
相电压检测

TIDA-010255 提供了一个使用模数转换器检测三相电压的选项,该转换器通常集成在热侧控制 MCU 中。由于 LMG3422R030 GaN-FET 具有 100ns 的极短死区时间,因此可以使用 PWM 占空比和直流链路电压来准确估算相电压。

该器件使用高压电阻分压器和低通滤波器来检测到 GND 的相电压,以衰减 PWM 开关频率。高阻抗电阻分压器 R7、R18、R55 和 R4 经过调整,以便在 480VDC 对 GND 相电压下提供 3V 信号。低通滤波器 R58 和 C49 具有 360Hz 的截止频率,用于衰减 PWM 载波频率。这里未有意添加肖特基二极管来将 V_PHASE 的最大电压钳位到 3.6V 左右,因为即使在 480VDC 瞬态直流链路电压的工作条件下,该电压也不会超过 3V,而 360Hz 低通滤波器需要抑制高频瞬态。

GUID-20231101-SS0I-CLK6-Q4NR-B8NDKN3QM9CX-low.gif图 3-9 V 相至 GND 模拟相电压检测原理图