ZHCUBJ7 November   2023

 

  1.   1
  2.   说明
  3.   资源
  4.   特性
  5.   应用
  6.   6
  7. 1系统说明
    1. 1.1 主要系统规格
  8. 2系统概述
    1. 2.1 方框图
    2. 2.2 主要产品
      1. 2.2.1 LMG3422R030
      2. 2.2.2 ISO7741
      3. 2.2.3 AMC1306M05
      4. 2.2.4 AMC1035
      5. 2.2.5 TPSM560R6H
      6. 2.2.6 TPSM82903
  9. 3系统设计原理
    1. 3.1 电源开关
      1. 3.1.1 GaN-FET 选择标准
      2. 3.1.2 HVBUS 去耦和 12V 自举电源
      3. 3.1.3 GaN_FET 导通压摆率配置
      4. 3.1.4 PWM 输入滤波器和死区时间计算
      5. 3.1.5 信号电平转换
      6. 3.1.6 LMG3422R030 故障报告
      7. 3.1.7 LMG3422R030 温度监控
    2. 3.2 相电流检测
      1. 3.2.1 分流器
      2. 3.2.2 AMC1306M05 模拟输入滤波器
      3. 3.2.3 AMC1306M05 数字接口
      4. 3.2.4 AMC1306M05 电源
    3. 3.3 DC-Link (HV_BUS) 电压检测
    4. 3.4 相电压检测
    5. 3.5 控制电源
    6. 3.6 MCU 接口
  10. 4硬件、软件、测试要求和测试结果
    1. 4.1 硬件要求
      1. 4.1.1 PCB
      2. 4.1.2 MCU 接口
    2. 4.2 软件要求
    3. 4.3 测试设置
      1. 4.3.1 注意事项
      2. 4.3.2 测试程序
    4. 4.4 测试结果
      1. 4.4.1 24V 输入控制电源
      2. 4.4.2 相电压开关节点的传播延迟 PWM
      3. 4.4.3 320VDC 总线电压时的开关节点瞬态
      4. 4.4.4 320VDC 和 16kHz PWM 时的相电压线性度和失真
      5. 4.4.5 逆变器效率和热特性
        1. 4.4.5.1 效率测量
        2. 4.4.5.2 在无散热器的情况下,320VDC 和 16kHz PWM 时的散热分析和 SOA
  11. 5设计和文档支持
    1. 5.1 设计文件
      1. 5.1.1 原理图
      2. 5.1.2 BOM
      3. 5.1.3 PCB 布局建议
        1. 5.1.3.1 布局图
      4. 5.1.4 Altium 工程
      5. 5.1.5 Gerber 文件
      6. 5.1.6 装配图
    2. 5.2 工具与软件
    3. 5.3 文档支持
    4. 5.4 支持资源
    5. 5.5 商标
  12. 6作者简介

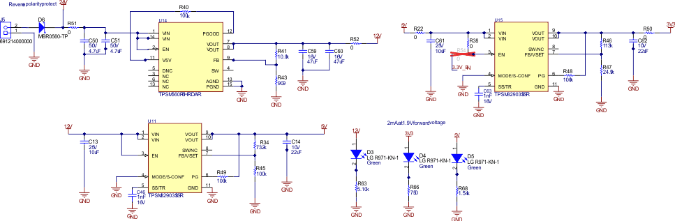
控制电源

TIDA-010255 要求在连接器 J5 处施加一个容差为 ±20% 的外部 24V 直流电源,以生成 12V、5V 和 3.3V 非隔离式电源轨,从而通过 180 引脚连接器 J1 和 J2 为信号链和 C2000 MCU controlCARD 供电。

警告: TIDA-010255 是一款热侧 MCU 受控型功率级,并仅对高侧电源开关和隔离式 Δ-Σ 调制器等相关检测元件提供功能隔离。24V 控制电源的 GND 基准连接到高压 GND HV_GND。

图 3-10 中显示了 12V、5V 和 3.3V 的负载点电源。二极管 D6 用于防止 24V 电源的反极性连接。

电源树的第一级将 24V 输入转换为 12V 输出。该直流/直流降压转换使用集成屏蔽式电感器的 TPSM560R6H 电源模块。输出电压通过反馈电阻器 R41 (10kΩ) 和 R43 (90kΩ) 进行配置,这些电阻值遵循 TPSM560R6H 采用增强型 HotRod™ QFN 封装的 60V 输入、1V 至 16V 输出、600mA 电源模块 数据表中 VOUT 等于 12V 时的标准 RFBB。输入和输出电容遵循 TPSM560R6H 数据表中的最小输入电容最小输出电容 要求。

电源树的第二级将 12V 转换为 5V。该转换使用 TPSM82903,这是一款采用超小型 MicroSiP 封装模块且具有集成电感器的 3A、3V 至 17V 直流/直流转换器。输出电压通过反馈电阻器 R34 (732kΩ) 和 R45 (100kΩ) 进行配置,这些电阻值对应于 VOUT 等于 5V。根据 TPSM82903 采用 MicroSiP 封装且具有集成电感器的 3A、3V 至 17V、高效率和低 IQ 降压转换器模块 数据表中的设置输出电压 表格,将 R43 电阻降低到 182kΩ,并将 R45 电阻降低到 24.9kΩ。

电源树的第三级也通过 TPSM82903 将 5V 转换为 3.3V。输出电压通过反馈电阻器 R46 (113kΩ) 和 R47 (24.9kΩ) 进行配置,这些电阻值遵循 TPSM82903 数据表中设置输出电压 表格中 VOUT 等于 3.3V 时的电阻值。如果需要,可以通过 MCU 下拉 3V3_EN 信号来禁用 3.3V 输出。

当相应的 12V、3.3V 和 5V 电压轨可用时,指示灯 LED D3、D4 和 D5 亮起。

GUID-20231101-SS0I-ZHVG-GHZ3-LZQNRTKMJVL1-low.gif图 3-10 具有 12V、5V 和 3.3V 电源轨时的 24V 控制电源原理图