ZHCU677E June   2019  – April 2024 TMS320F28P550SG , TMS320F28P550SJ , TMS320F28P559SG-Q1 , TMS320F28P559SJ-Q1

 

  1.   1
  2.   说明
  3.   资源
  4.   特性
  5.   应用
  6.   6
  7. 1系统说明
    1. 1.1 主要系统规格
  8. 2系统概述
    1. 2.1 方框图
    2. 2.2 重点产品
      1. 2.2.1  UCC21710
      2. 2.2.2  UCC14141-Q1
      3. 2.2.3  AMC1311
      4. 2.2.4  AMC1302
      5. 2.2.5  OPA320
      6. 2.2.6  AMC1306M05
      7. 2.2.7  AMC1336
      8. 2.2.8  TMCS1133
      9. 2.2.9  TMS320F280039C
      10. 2.2.10 TLVM13620
      11. 2.2.11 ISOW1044
      12. 2.2.12 TPS2640
    3. 2.3 系统设计原理
      1. 2.3.1 双有源电桥与电源系统的类比
      2. 2.3.2 双有源电桥 - 开关序列
      3. 2.3.3 双有源电桥 - 零电压开关 (ZVS)
      4. 2.3.4 双有源电桥 - 设计注意事项
        1. 2.3.4.1 漏电感器
        2. 2.3.4.2 软开关范围
        3. 2.3.4.3 电感对电流的影响
        4. 2.3.4.4 相移
        5. 2.3.4.5 电容器选型
          1. 2.3.4.5.1 直流阻断电容器
        6. 2.3.4.6 开关频率
        7. 2.3.4.7 变压器选择
        8. 2.3.4.8 SiC MOSFET 选型
      5. 2.3.5 损耗分析
        1. 2.3.5.1 SiC MOSFET 和二极管损耗
        2. 2.3.5.2 变压器损耗
        3. 2.3.5.3 电感器损耗
        4. 2.3.5.4 栅极驱动器损耗
        5. 2.3.5.5 效率
        6. 2.3.5.6 散热注意事项
  9. 3电路说明
    1. 3.1 功率级
    2. 3.2 直流电压检测
      1. 3.2.1 初级侧直流电压检测
      2. 3.2.2 次级侧直流电压检测
        1. 3.2.2.1 次级侧电池电压检测
    3. 3.3 电流检测
    4. 3.4 电源架构
      1. 3.4.1 辅助电源
      2. 3.4.2 栅极驱动器辅助电源
      3. 3.4.3 检测电路的隔离式电源
    5. 3.5 栅极驱动器电路
    6. 3.6 附加电路
    7. 3.7 仿真
      1. 3.7.1 设置
      2. 3.7.2 运行仿真
  10. 4硬件、软件、测试要求和测试结果
    1. 4.1 所需的硬件和软件
      1. 4.1.1 硬件
      2. 4.1.2 软件
        1. 4.1.2.1 软件入门
        2. 4.1.2.2 引脚配置
        3. 4.1.2.3 PWM 配置
        4. 4.1.2.4 高分辨率相移配置
        5. 4.1.2.5 ADC 配置
        6. 4.1.2.6 ISR 结构
    2. 4.2 测试设置
    3. 4.3 PowerSUITE GUI
    4. 4.4 实验
      1. 4.4.1 实验 1
      2. 4.4.2 实验 2
      3. 4.4.3 实验 3
      4. 4.4.4 实验 4
      5. 4.4.5 实验 5
      6. 4.4.6 实验 6
      7. 4.4.7 实验 7
    5. 4.5 测试结果
      1. 4.5.1 闭环性能
  11. 5设计文件
    1. 5.1 原理图
    2. 5.2 物料清单
    3. 5.3 Altium 工程
    4. 5.4 Gerber 文件
    5. 5.5 装配图
  12. 6相关文档
    1. 6.1 商标
  13. 7术语
  14. 8作者简介
  15. 9修订历史记录

双有源电桥与电源系统的类比

双有源电桥中两个电桥之间的功率传输类似于电源系统中两个电压总线之间的功率流。考虑两个电压源通过线路电抗连接的情景,如图 2-2 所示。

TIDA-010054 电压总线间的功率传输图 2-2 电压总线间的功率传输

图 2-2 显示了右侧的电压源相对于左侧的电压源而言是滞后的。因此,根据方程式 1,功率从左侧传输到右侧。

方程式 1. P=V1V2sinφωL

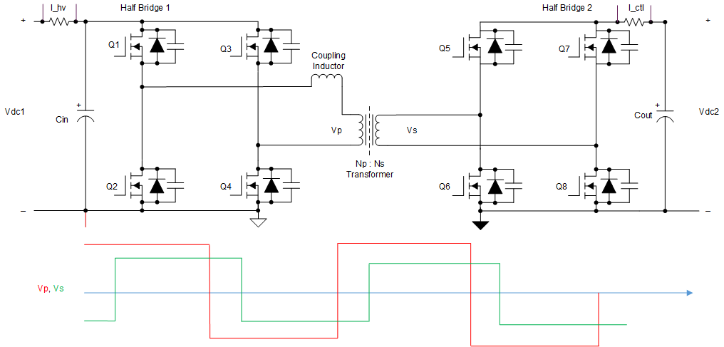
同样,双有源电桥发生功率传输时,通过 MOSFET 的开关操作,变压器的初级侧和次级侧产生两个高频方波。这两个高频方波彼此存在相移。功率从超前电桥传输到滞后电桥,通过反转两个电桥之间的相移,可以轻松地更改此功率流方向。因此,可以在双有源电桥中轻松地获得双向功率传输,如图 2-3 所示。

TIDA-010054 双有源电桥图 2-3 双有源电桥