ZHCACG7A september   2018  – march 2023 ADS1118 , ADS1119 , ADS1120 , ADS112C04 , ADS112S14 , ADS112U04 , ADS1146 , ADS1147 , ADS1148 , ADS114S06 , ADS114S06B , ADS114S08 , ADS114S08B , ADS1219 , ADS1220 , ADS122C04 , ADS122C14 , ADS122S14 , ADS122U04 , ADS1246 , ADS1247 , ADS1248 , ADS124S06 , ADS124S08 , ADS125H02 , ADS1260 , ADS1261 , ADS1262 , ADS1263

 

  1.   热电偶测量基本指南
  2.   商标
  3. 1热电偶概述
    1. 1.1 塞贝克电压
    2. 1.2 热电偶类型
      1. 1.2.1 常见热电偶金属
      2. 1.2.2 热电偶测量灵敏度
        1. 1.2.2.1 根据温度计算热电电压
        2. 1.2.2.2 根据热电电压计算温度
      3. 1.2.3 热电偶结构
      4. 1.2.4 容差标准
    3. 1.3 热电偶测量和冷端补偿 (CJC)
    4. 1.4 设计说明
      1. 1.4.1 确定热电偶工作范围
      2. 1.4.2 偏置热电偶
      3. 1.4.3 热电偶电压测量
      4. 1.4.4 冷端补偿
      5. 1.4.5 转换为温度
      6. 1.4.6 烧毁检测
  4. 2热电偶测量电路
    1. 2.1 使用上拉和下拉偏置电阻进行热电偶测量
      1. 2.1.1 原理图
      2. 2.1.2 优缺点
      3. 2.1.3 设计说明
      4. 2.1.4 测量转换
      5. 2.1.5 通用寄存器设置
    2. 2.2 使用连接到负极引线的偏置电阻进行热电偶测量
      1. 2.2.1 原理图
      2. 2.2.2 优缺点
      3. 2.2.3 设计说明
      4. 2.2.4 测量转换
      5. 2.2.5 通用寄存器设置
    3. 2.3 使用用于传感器偏置的 VBIAS 和上拉电阻进行热电偶测量
      1. 2.3.1 原理图
      2. 2.3.2 优缺点
      3. 2.3.3 设计说明
      4. 2.3.4 测量转换
      5. 2.3.5 通用寄存器设置
    4. 2.4 使用用于传感器偏置的 VBIAS 和 BOCS 进行热电偶测量
      1. 2.4.1 原理图
      2. 2.4.2 优缺点
      3. 2.4.3 设计说明
      4. 2.4.4 测量转换
      5. 2.4.5 通用寄存器设置
    5. 2.5 使用 REFOUT 偏置和上拉电阻进行热电偶测量
      1. 2.5.1 原理图
      2. 2.5.2 优缺点
      3. 2.5.3 设计说明
      4. 2.5.4 测量转换
      5. 2.5.5 通用的寄存器设置
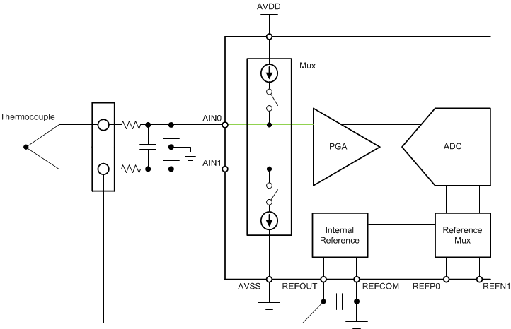
    6. 2.6 使用 REFOUT 偏置和 BOCS 进行热电偶测量
      1. 2.6.1 原理图
      2. 2.6.2 优缺点
      3. 2.6.3 设计说明
      4. 2.6.4 测量转换
      5. 2.6.5 通用寄存器设置
    7. 2.7 使用双极电源和接地偏置进行热电偶测量
      1. 2.7.1 原理图
      2. 2.7.2 优缺点
      3. 2.7.3 设计说明
      4. 2.7.4 测量转换
      5. 2.7.5 通用寄存器设置
    8. 2.8 冷端补偿电路
      1. 2.8.1 RTD 冷端补偿
        1. 2.8.1.1 原理图
          1. 2.8.1.1.1 设计说明
          2. 2.8.1.1.2 测量转换
          3. 2.8.1.1.3 通用寄存器设置
      2. 2.8.2 热敏电阻冷端补偿
        1. 2.8.2.1 原理图
        2. 2.8.2.2 设计说明
        3. 2.8.2.3 测量转换
        4. 2.8.2.4 通用寄存器设置
      3. 2.8.3 温度传感器冷端补偿
        1. 2.8.3.1 原理图
        2. 2.8.3.2 设计说明
        3. 2.8.3.3 测量转换
        4. 2.8.3.4 通用寄存器设置
  5. 3总结
  6. 4修订历史记录

原理图

GUID-ACA92D75-EE6B-4EE5-B999-AD9E9B60E161-low.gif图 2-6 具有 REFOUT 偏置和 BOCS 的热电偶测量电路