ZHCAC32 September   2020

 

  1.   摘要
  2.   商标
  3. 1引言
    1. 1.1 交流充电站
    2. 1.2 直流充电站
  4. 2直流充电站中的电源模块
    1. 2.1 快速直流充电器中的功率级
    2. 2.2 交流/直流和直流/直流功率级
  5. 3交流/直流电源拓扑 (PFC)
    1. 3.1 单相图腾柱 PFC
    2. 3.2 单相中性点钳位 PFC
    3. 3.3 三相两级 PFC
    4. 3.4 三相 Vienna PFC
    5. 3.5 三相 ANPC/NPC 三级 PFC
    6. 3.6 三相 TNPC 三级 PFC
    7. 3.7 交流/直流拓扑总结
  6. 4直流/直流电源拓扑
    1. 4.1 传统相移全桥 (PSFB)
    2. 4.2 双有源电桥 (DAB)
    3. 4.3 LLC 谐振转换器
    4. 4.4 CLLLC 模式下的 DAB
    5. 4.5 直流/直流拓扑总结
  7. 5直流快速充电基础设施的未来趋势
    1. 5.1 便携式充电器
    2. 5.2 车辆到电网技术 (V2G)
  8. 6结论
  9. 7参考文献

三相 ANPC/NPC 三级 PFC

#GUID-ADBBEFDB-D300-49F2-ABB0-036F84EF76FC 所示为中性点钳位 转换器的基本拓扑。这与之前看到的单相 NPC 多级拓扑类似,该拓扑已扩展到三个相位,在这三个相位中,该拓扑的所有开关只需阻断一半的总线电压即可。因此,在目前讨论的所有拓扑中,器件上的电压应力最低。因此,可以根据功率级别、成本和目标效率,在多个平台之间轻松扩展此拓扑,以便使用 SiC、GaN 和 Si MOSFET 实现。

GUID-20200626-SS0I-WXF5-ZS8V-74P2FPQKBRLT-low.gif图 3-6 三相三级 NPC.

由于只需切换一半的电压,这也将 MOSFET 中的开关损耗减少了一半,因此可以使用 600V 元件而不是 1200V 类型。除此之外,在 600V 技术中,元件的可用速度比 1200V 快得多。这可进一步降低开关损耗。中性点钳位 拓扑将具有较低的输出电流纹波和一半的输出电压瞬态。这将减少滤波电感器中的滤波和隔离工作。因此,我们可以实现高功率密度,同时降低调节电流波形 THD 所需的电感。多级转换器不仅会产生干扰非常小的输出电压,还可以更大限度地减小器件上的 dv/dt 应力,从而减少电磁干扰 (EMI) 问题。此外,由于开关损耗更小且效率更高,此拓扑还提供双向功率传输,是高于 50kHz 开关频率的首选。

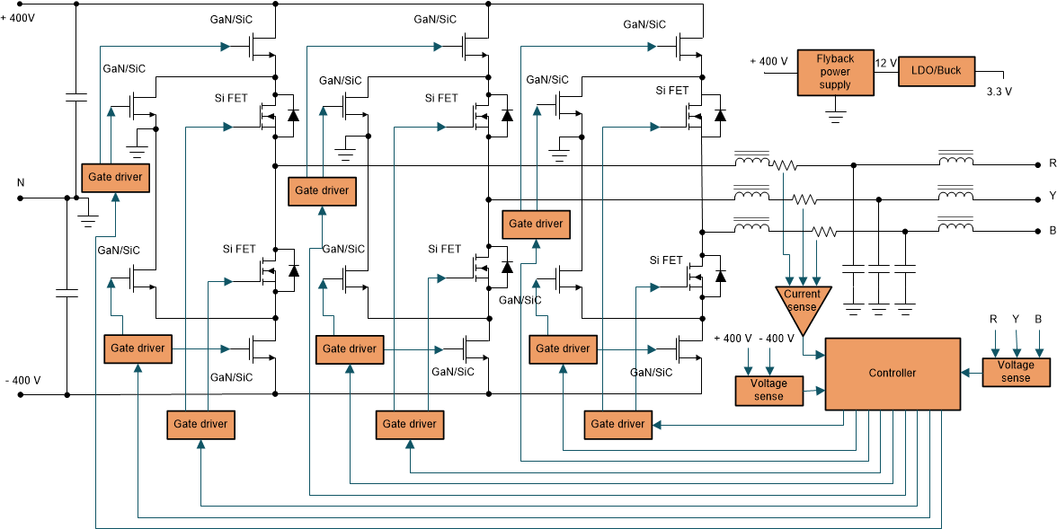
一个特殊的缺点是需要大量的功率半导体开关。尽管额定电压较低的开关可用于多级转换器,但每个开关都需要一个连接的栅极驱动电路,而且随着器件数量的增加,控制也变得非常复杂。由于此拓扑同时使用有源半导体开关和二极管,因此它们在功率级和热管理中的不对称损耗分布可能非常具有挑战性。在许多情况下,为了实现更对称的损耗分布,NPC 拓扑的二极管被有源开关所取代。这将产生有源中性点钳位 (ANPC) 转换器拓扑,如#GUID-A850324F-E470-46A6-AAF1-84E54EE89E29 所示。此外,由于所有开关上的阻断电压降低,因此氮化镓 (GaN) 可用于此拓扑中的高频开关,从而提高转换器的效率和功率密度。

GUID-20200626-SS0I-NRX4-M1C1-JQP2DJSXGZSM-low.gif图 3-7 三相三级 ANPC.