ZHCSL23D March   2020  – July 2021 TPS548A29

PRODUCTION DATA  

  1. 特性
  2. 应用
  3. 说明
  4. 修订历史记录
  5. 引脚配置和功能
  6. 规格
    1. 6.1 绝对最大额定值
    2. 6.2 ESD 等级
    3. 6.3 建议运行条件
    4. 6.4 热性能信息
    5. 6.5 电气特性
    6. 6.6 典型特征
  7. 详细说明
    1. 7.1 概述
    2. 7.2 功能方框图
    3. 7.3 特性说明
      1. 7.3.1  内部 VCC LDO 以及在 VCC 引脚上使用外部偏置
      2. 7.3.2  启用
      3. 7.3.3  输出电压设置
        1. 7.3.3.1 遥感
      4. 7.3.4  内部固定软启动和外部可调软启动
      5. 7.3.5  用于输出电压跟踪的外部 REFIN
      6. 7.3.6  频率和工作模式选择
      7. 7.3.7  D-CAP3 控制
      8. 7.3.8  低侧 FET 过零
      9. 7.3.9  电流检测和正过流保护
      10. 7.3.10 低侧 FET 负电流限制
      11. 7.3.11 电源正常
      12. 7.3.12 过压和欠压保护
      13. 7.3.13 越界 (OOB) 运行
      14. 7.3.14 输出电压放电
      15. 7.3.15 UVLO 保护
      16. 7.3.16 热关断保护
    4. 7.4 器件功能模式
      1. 7.4.1 自动跳跃 Eco-mode 轻载运行模式
      2. 7.4.2 强制连续导通模式
      3. 7.4.3 通过 12V 总线为该器件供电
      4. 7.4.4 通过 3.3V 总线为该器件供电
      5. 7.4.5 通过双电源配置为该器件供电
  8. 应用和实现
    1. 8.1 应用信息
    2. 8.2 典型应用
      1. 8.2.1 设计要求
      2. 8.2.2 详细设计过程
        1. 8.2.2.1  输出电压设定点
        2. 8.2.2.2  选择开关频率和工作模式
        3. 8.2.2.3  选择电感器
        4. 8.2.2.4  设置电流限制 (TRIP)
        5. 8.2.2.5  选择输出电容器
        6. 8.2.2.6  选择输入电容器 (CIN)
        7. 8.2.2.7  软启动电容器(SS/REFIN 引脚)
        8. 8.2.2.8  EN 引脚电阻分压器
        9. 8.2.2.9  VCC 旁路电容器
        10. 8.2.2.10 BOOT 电容器
        11. 8.2.2.11 PGOOD 上拉电阻器
      3. 8.2.3 应用曲线
  9. 电源相关建议
  10. 10布局
    1. 10.1 布局指南
    2. 10.2 布局示例
      1. 10.2.1 TI EVM 上的热性能
  11. 11器件和文档支持
    1. 11.1 文档支持
      1. 11.1.1 相关文档
    2. 11.2 接收文档更新通知
    3. 11.3 支持资源
    4. 11.4 商标
    5. 11.5 Electrostatic Discharge Caution
    6. 11.6 术语表
  12. 12机械、封装和可订购信息

封装选项

机械数据 (封装 | 引脚)
散热焊盘机械数据 (封装 | 引脚)
订购信息

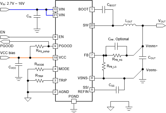
通过双电源配置为该器件供电

在 VCC 引脚上施加与主 VIN 总线具有不同电平的外部偏置时,可通过利用主 VIN 总线和 VCC 偏置将该器件配置为双电源。将有效的 VCC 偏置连接到 VCC 引脚会覆盖内部 LDO,从而减少该线性稳压器的功率损耗。该配置有助于提高整体系统级效率,但需要有效的 VCC 偏置。3.3V 或 5.0V 电源轨是 VCC 偏置的常见选择。借助稳定的 VCC 偏置,该配置下的 VIN 输入范围为 2.7V 至 16V。

外部偏置的噪声会影响内部模拟电路。为了确保正常运行,需要一个纯净、低噪声的外部偏置,并需要在 VCC 引脚和 PGND 引脚之间连接良好的本地去耦电容器。图 7-6 展示了这种双电源配置的示例。

标称运行期间的 VCC 外部偏置电流随偏置电压电平和工作频率的变化而变化。例如,通过将该器件设置为跳跃模式,当轻载条件下频率降低时,VCC 引脚从外部偏置汲取的电流越来越小。电气特性 中列出了 FCCM 工作模式下的典型 VCC 外部偏置电流,旨在帮助您准备外部偏置的容量。

在双电源配置下,VIN、VCC 偏置和 EN 是用于启用器件的信号。对于启动序列,建议 VIN UVLO 上升阈值和 EN 上升阈值的至少其中之一晚于 VCC UVLO 上升阈值得到满足。一个实际的启动序列示例是首先施加 VIN,然后施加外部偏置,然后 EN 信号变为高电平。

GUID-C1D4EB91-37AD-4992-A444-A807ECF14A9F-low.gif图 7-6 具有外部 VCC 偏置的双电源配置